| ILIAS
    release_5-3 Revision v5.3.23-19-g915713cf615
    | 
language handling More...
 Inheritance diagram for ilLanguage:
 Inheritance diagram for ilLanguage: Collaboration diagram for ilLanguage:
 Collaboration diagram for ilLanguage:| Public Member Functions | |
| __construct ($a_lang_key) | |
| Constructor read the single-language file and put this in an array text.  More... | |
| getLangKey () | |
| getDefaultLanguage () | |
| txtlng ($a_module, $a_topic, $a_language) | |
| gets the text for a given topic in a given language if the topic is not in the list, the topic itself with "-" will be returned  More... | |
| txt ($a_topic, $a_default_lang_fallback_mod="") | |
| gets the text for a given topic if the topic is not in the list, the topic itself with "-" will be returned  More... | |
| exists ($a_topic) | |
| Check if language entry exists.  More... | |
| loadLanguageModule ($a_module) | |
| getInstalledLanguages () | |
| getUsedTopics () | |
| getUsedModules () | |
| getUserLanguage () | |
| toJS ($a_lang_key, ilTemplate $a_tpl=null) | |
| toJSMap ($a_map, ilTemplate $a_tpl=null) | |
| Transfer text to Javascript.  More... | |
| __destruct () | |
| destructor saves all language usages to db if log is enabled and ilDB exists  More... | |
| __construct ($a_lang_key) | |
| Constructor read the single-language file and put this in an array text.  More... | |
| txt ($a_topic) | |
| gets the text for a given topic  More... | |
| getLanguages () | |
| get all setup languages in the system  More... | |
| installLanguages ($a_lang_keys, $a_local_keys) | |
| install languages  More... | |
| getInstalledLanguages () | |
| get already installed languages (in db)  More... | |
| getInstalledLocalLanguages () | |
| get already installed local languages (in db)  More... | |
| getAvailableLanguages () | |
| get already registered languages (in db)  More... | |
| checkLanguage ($a_lang_key, $scope='') | |
| validate the logical structure of a lang-file  More... | |
| cut_header ($content) | |
| Remove *.lang header information from '$content'.  More... | |
| flushLanguage ($a_lang_key, $a_mode='all') | |
| remove language data from database  More... | |
| getLocalChanges ($a_lang_key, $a_min_date="", $a_max_date="") | |
| get locally changed language entries  More... | |
| insertLanguage ($lang_key, $scope='') | |
| insert language data from file in database  More... | |
| getLocalLanguages () | |
| Searches for the existence of *.lang.local files.  More... | |
| getInstallableLanguages () | |
| setDbHandler ($a_db_handler) | |
| set db handler object @string object db handler  More... | |
| loadLanguageModule () | |
| Static Public Member Functions | |
| static | _getInstalledLanguages () | 
| static | _lookupEntry ($a_lang_key, $a_mod, $a_id) | 
| static | lookupId ($a_lang_key) | 
| Lookup obj_id of language @global ilDB $ilDB.  More... | |
| static | getFallbackInstance () | 
| Builds a global default language instance.  More... | |
| static | _deleteLangData ($a_lang_key, $a_keep_local_change) | 
| Delete languge data.  More... | |
| static | replaceLangModule ($a_key, $a_module, $a_array) | 
| Replace language module array.  More... | |
| static | replaceLangEntry ( $a_module, $a_identifier, $a_lang_key, $a_value, $a_local_change=null) | 
| Replace lang entry.  More... | |
| static | updateLangEntry ( $a_module, $a_identifier, $a_lang_key, $a_value, $a_local_change=null) | 
| Update lang entry.  More... | |
| Data Fields | |
| $ilias | |
| $text = array() | |
| $lang_default = "en" | |
| $lang_user | |
| $lang_path | |
| $lang_key | |
| $lang_name | |
| $separator = "#:#" | |
| $comment_separator = "###" | |
| $loaded_modules | |
| Static Protected Member Functions | |
| static | logUsage ($a_module, $a_identifier) | 
| saves tupel of language module and identifier  More... | |
| Protected Attributes | |
| $cached_modules = array() | |
| $map_modules_txt = array() | |
| $usage_log_enabled = false | |
| Static Protected Attributes | |
| static | $used_topics = array() | 
| static | $used_modules = array() | 
| static | $lng_log = array() | 
language handling
language handling for setup
this class offers the language handling for an application. it works initially on one file: languages.txt from this file the class can generate many single language files. the constructor is called with a small language abbreviation e.g. $lng = new Language("en"); the constructor reads the single-languagefile en.lang and puts this into an array. with e.g. $lng->txt("user_updated"); you can translate a lang-topic into the actual language
this class offers the language handling for an application. the constructor is called with a small language abbreviation e.g. $lng = new Language("en"); the constructor reads the single-languagefile en.lang and puts this into an array. with e.g. $lng->txt("user_updated"); you can translate a lang-topic into the actual language
Definition at line 26 of file class.ilLanguage.php.
| ilLanguage::__construct | ( | $a_lang_key | ) | 
Constructor read the single-language file and put this in an array text.
the text array is two-dimensional. First dimension is the language. Second dimension is the languagetopic. Content is the translation.
@access public
| string | languagecode (two characters), e.g. "de", "en", "in" | 
Definition at line 154 of file class.ilLanguage.php.
References $ilias, $ilIliasIniFile, $ilSetting, $ilUser, $lang_default, $log, getInstalledLanguages(), ilCachedLanguage\getInstance(), and loadLanguageModule().
 Here is the call graph for this function:
 Here is the call graph for this function:| ilLanguage::__destruct | ( | ) | 
destructor saves all language usages to db if log is enabled and ilDB exists
Definition at line 607 of file class.ilLanguage.php.
| ilLanguage::__construct | ( | $a_lang_key | ) | 
Constructor read the single-language file and put this in an array text.
the text array is two-dimensional. First dimension is the language. Second dimension is the languagetopic. Content is the translation. @access public
| string | languagecode (two characters), e.g. "de", "en", "in" | 
Definition at line 100 of file class.ilLanguage.php.
| 
 | static | 
Delete languge data.
| string | lang key | 
Definition at line 466 of file class.ilLanguage.php.
References $ilDB.
Referenced by flushLanguage().
 Here is the caller graph for this function:
 Here is the caller graph for this function:| 
 | static | 
Definition at line 368 of file class.ilLanguage.php.
References $lang, and ilObject\_getObjectsByType().
Referenced by getInstalledLanguages().
 Here is the call graph for this function:
 Here is the call graph for this function: Here is the caller graph for this function:
 Here is the caller graph for this function:| 
 | static | 
Definition at line 382 of file class.ilLanguage.php.
References $ilDB, logUsage(), and sprintf.
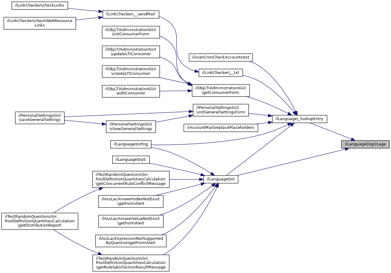
Referenced by ilLinkChecker\__txt(), ilObjLTIAdministrationGUI\getConsumerForm(), ilPersonalSettingsGUI\initGeneralSettingsForm(), ilAccountMail\replacePlaceholders(), txt(), ilUserCronCheckAccounts\txt(), and txtlng().
 Here is the call graph for this function:
 Here is the call graph for this function: Here is the caller graph for this function:
 Here is the caller graph for this function:| ilLanguage::checkLanguage | ( | $a_lang_key, | |
| $scope = '' | |||
| ) | 
validate the logical structure of a lang-file
This function checks if a lang-file of a given lang_key exists, the file has a header, and each lang-entry consists of exactly three elements (module, identifier, value).
| string | $a_lang_key | international language key (2 digits) | 
| string | $scope | empty (global) or "local" | 
Definition at line 372 of file class.ilLanguage.php.
References $key, $lang_path, $path, and cut_header().
Referenced by installLanguages().
 Here is the call graph for this function:
 Here is the call graph for this function: Here is the caller graph for this function:
 Here is the caller graph for this function:| ilLanguage::cut_header | ( | $content | ) | 
Remove *.lang header information from '$content'.
This function seeks for a special keyword where the language information starts. If found it returns the plain language information; otherwise returns false.
| string | $content | expect an ILIAS lang-file | 
Definition at line 432 of file class.ilLanguage.php.
References $key.
Referenced by checkLanguage(), and insertLanguage().
 Here is the caller graph for this function:
 Here is the caller graph for this function:| ilLanguage::exists | ( | $a_topic | ) | 
Check if language entry exists.
| object | $a_topic | 
Definition at line 296 of file class.ilLanguage.php.
| ilLanguage::flushLanguage | ( | $a_lang_key, | |
| $a_mode = 'all' | |||
| ) | 
remove language data from database
| string | language key | 
| string | "all" or "keep_local" | 
Definition at line 449 of file class.ilLanguage.php.
References $ilDB, and _deleteLangData().
Referenced by installLanguages().
 Here is the call graph for this function:
 Here is the call graph for this function: Here is the caller graph for this function:
 Here is the caller graph for this function:| ilLanguage::getAvailableLanguages | ( | ) | 
get already registered languages (in db)
Definition at line 343 of file class.ilLanguage.php.
References $ilDB, $query, $r, and $row.
Referenced by installLanguages().
 Here is the caller graph for this function:
 Here is the caller graph for this function:| ilLanguage::getDefaultLanguage | ( | ) | 
Definition at line 213 of file class.ilLanguage.php.
| 
 | static | 
Builds a global default language instance.
Definition at line 453 of file class.ilLanguage.php.
| ilLanguage::getInstallableLanguages | ( | ) | 
Definition at line 739 of file class.ilLanguage.php.
References $d, $lang_key, and getLanguages().
 Here is the call graph for this function:
 Here is the call graph for this function:| ilLanguage::getInstalledLanguages | ( | ) | 
Definition at line 363 of file class.ilLanguage.php.
References _getInstalledLanguages().
Referenced by __construct().
 Here is the call graph for this function:
 Here is the call graph for this function: Here is the caller graph for this function:
 Here is the caller graph for this function:| ilLanguage::getInstalledLanguages | ( | ) | 
get already installed languages (in db)
Definition at line 298 of file class.ilLanguage.php.
| ilLanguage::getInstalledLocalLanguages | ( | ) | 
get already installed local languages (in db)
Definition at line 321 of file class.ilLanguage.php.
| ilLanguage::getLangKey | ( | ) | 
Definition at line 208 of file class.ilLanguage.php.
References $lang_key.
| ilLanguage::getLanguages | ( | ) | 
get all setup languages in the system
the functions looks for setup*.lang-files in the languagedirectory @access public
Definition at line 178 of file class.ilLanguage.php.
Referenced by getInstallableLanguages().
 Here is the caller graph for this function:
 Here is the caller graph for this function:| ilLanguage::getLocalChanges | ( | $a_lang_key, | |
| $a_min_date = "", | |||
| $a_max_date = "" | |||
| ) | 
get locally changed language entries
| string | language key | 
| string | minimum change date "yyyy-mm-dd hh:mm:ss" | 
| string | maximum change date "yyyy-mm-dd hh:mm:ss" | 
Definition at line 487 of file class.ilLanguage.php.
References $ilDB, $result, $row, ilDBConstants\FETCHMODE_ASSOC, and sprintf.
Referenced by insertLanguage().
 Here is the caller graph for this function:
 Here is the caller graph for this function:| ilLanguage::getLocalLanguages | ( | ) | 
Searches for the existence of *.lang.local files.
return $local_langs array of language keys
Definition at line 717 of file class.ilLanguage.php.
| ilLanguage::getUsedModules | ( | ) | 
Definition at line 438 of file class.ilLanguage.php.
References $used_modules.
| ilLanguage::getUsedTopics | ( | ) | 
Definition at line 432 of file class.ilLanguage.php.
References $used_topics.
| ilLanguage::getUserLanguage | ( | ) | 
| ilLanguage::insertLanguage | ( | $lang_key, | |
| $scope = '' | |||
| ) | 
insert language data from file in database
| string | $lang_key | international language key (2 digits) | 
| string | $scope | empty (global) or "local" | 
Definition at line 523 of file class.ilLanguage.php.
References $ilDB, $key, $lang_key, $lang_path, $module, $path, $row, cut_header(), date, getLocalChanges(), replaceLangEntry(), replaceLangModule(), and updateLangEntry().
Referenced by installLanguages().
 Here is the call graph for this function:
 Here is the call graph for this function: Here is the caller graph for this function:
 Here is the caller graph for this function:| ilLanguage::installLanguages | ( | $a_lang_keys, | |
| $a_local_keys | |||
| ) | 
install languages
| array | array with lang_keys of languages to install | 
Definition at line 203 of file class.ilLanguage.php.
References $ilDB, $key, $lang_key, $query, checkLanguage(), flushLanguage(), getAvailableLanguages(), and insertLanguage().
 Here is the call graph for this function:
 Here is the call graph for this function:| ilLanguage::loadLanguageModule | ( | $a_module | ) | 
Definition at line 301 of file class.ilLanguage.php.
References $ilDB, $key, $lang_key, $lang_user, $r, $row, and ilDBConstants\FETCHMODE_ASSOC.
| ilLanguage::loadLanguageModule | ( | ) | 
Definition at line 778 of file class.ilLanguage.php.
Referenced by __construct().
 Here is the caller graph for this function:
 Here is the caller graph for this function:| 
 | staticprotected | 
saves tupel of language module and identifier
| string | $a_module | |
| string | $a_identifier | 
Definition at line 570 of file class.ilLanguage.php.
Referenced by _lookupEntry(), and txt().
 Here is the caller graph for this function:
 Here is the caller graph for this function:| 
 | static | 
Lookup obj_id of language @global ilDB $ilDB.
| string | $a_lang_key | 
Definition at line 416 of file class.ilLanguage.php.
References $ilDB, $query, $res, $row, and ilDBConstants\FETCHMODE_OBJECT.
Referenced by ilStartUpGUI\getLoginPageEditorHTML(), and ilAuthLoginPageEditorTableGUI\parse().
 Here is the caller graph for this function:
 Here is the caller graph for this function:| 
 | staticfinal | 
Replace lang entry.
Definition at line 657 of file class.ilLanguage.php.
References $ilDB, and sprintf.
Referenced by insertLanguage().
 Here is the caller graph for this function:
 Here is the caller graph for this function:| 
 | staticfinal | 
Replace language module array.
Definition at line 634 of file class.ilLanguage.php.
References $ilDB, and sprintf.
Referenced by insertLanguage().
 Here is the caller graph for this function:
 Here is the caller graph for this function:| ilLanguage::setDbHandler | ( | $a_db_handler | ) | 
set db handler object @string object db handler
Definition at line 767 of file class.ilLanguage.php.
| ilLanguage::toJS | ( | $a_lang_key, | |
| ilTemplate | $a_tpl = null | ||
| ) | 
Reimplemented in ilLanguageMock.
Definition at line 519 of file class.ilLanguage.php.
References $tpl, toJSMap(), and txt().
 Here is the call graph for this function:
 Here is the call graph for this function:| ilLanguage::toJSMap | ( | $a_map, | |
| ilTemplate | $a_tpl = null | ||
| ) | 
Transfer text to Javascript.
| array | $a_map | array of key value pairs (key is text string, value is content) | 
| ilTemplate | $a_tpl | template | 
Definition at line 544 of file class.ilLanguage.php.
References $tpl, and ilJsonUtil\encode().
Referenced by toJS().
 Here is the call graph for this function:
 Here is the call graph for this function: Here is the caller graph for this function:
 Here is the caller graph for this function:| ilLanguage::txt | ( | $a_topic | ) | 
gets the text for a given topic
if the topic is not in the list, the topic itself with "-" will be returned @access public
| string | topic | 
Definition at line 145 of file class.ilLanguage.php.
References $log.
| ilLanguage::txt | ( | $a_topic, | |
| $a_default_lang_fallback_mod = "" | |||
| ) | 
gets the text for a given topic if the topic is not in the list, the topic itself with "-" will be returned
@access public
| string | topic | 
Reimplemented in ilLanguageMock.
Definition at line 244 of file class.ilLanguage.php.
References _lookupEntry(), and logUsage().
Referenced by ilTestRandomQuestionsSrcPoolDefinitionQuantitiesCalculation\getConcurrentRuleConflictMessage(), ilAssLacAnswerIndexNotExist\getFormAlert(), ilAssLacAnswerValueNotExist\getFormAlert(), ilAssLacExpressionNotSupportedByQuestion\getFormAlert(), ilTestRandomQuestionsSrcPoolDefinitionQuantitiesCalculation\getRuleSatisfactionResultMessage(), toJS(), and txtlng().
 Here is the call graph for this function:
 Here is the call graph for this function: Here is the caller graph for this function:
 Here is the caller graph for this function:| ilLanguage::txtlng | ( | $a_module, | |
| $a_topic, | |||
| $a_language | |||
| ) | 
gets the text for a given topic in a given language if the topic is not in the list, the topic itself with "-" will be returned
@access public
| string | topic | |
| string | $a_language | The language of the output string | 
Definition at line 227 of file class.ilLanguage.php.
References _lookupEntry(), and txt().
 Here is the call graph for this function:
 Here is the call graph for this function:| 
 | staticfinal | 
Update lang entry.
Definition at line 691 of file class.ilLanguage.php.
References $ilDB, and sprintf.
Referenced by insertLanguage().
 Here is the caller graph for this function:
 Here is the caller graph for this function:| 
 | protected | 
Definition at line 127 of file class.ilLanguage.php.
| ilLanguage::$comment_separator = "###" | 
Definition at line 103 of file class.ilLanguage.php.
| ilLanguage::$ilias | 
Definition at line 34 of file class.ilLanguage.php.
Referenced by __construct().
| ilLanguage::$lang_default = "en" | 
Definition at line 51 of file class.ilLanguage.php.
Referenced by __construct().
| ilLanguage::$lang_key | 
Definition at line 79 of file class.ilLanguage.php.
Referenced by getInstallableLanguages(), getLangKey(), getLanguages(), getLocalLanguages(), insertLanguage(), installLanguages(), and loadLanguageModule().
| ilLanguage::$lang_name | 
Definition at line 87 of file class.ilLanguage.php.
| ilLanguage::$lang_path | 
Definition at line 71 of file class.ilLanguage.php.
Referenced by checkLanguage(), and insertLanguage().
| ilLanguage::$lang_user | 
Definition at line 61 of file class.ilLanguage.php.
Referenced by getUserLanguage(), and loadLanguageModule().
| 
 | staticprotected | 
Definition at line 142 of file class.ilLanguage.php.
| ilLanguage::$loaded_modules | 
Definition at line 111 of file class.ilLanguage.php.
| 
 | protected | 
Definition at line 132 of file class.ilLanguage.php.
| ilLanguage::$separator = "#:#" | 
Definition at line 95 of file class.ilLanguage.php.
| ilLanguage::$text = array() | 
Definition at line 42 of file class.ilLanguage.php.
| 
 | protected | 
Definition at line 137 of file class.ilLanguage.php.
| 
 | staticprotected | 
Definition at line 123 of file class.ilLanguage.php.
Referenced by getUsedModules().
| 
 | staticprotected | 
Definition at line 117 of file class.ilLanguage.php.
Referenced by getUsedTopics().