ILIAS  release_5-3 Revision v5.3.23-19-g915713cf615
ilTrQuery Class Reference

Tracking query class. More...

+ Collaboration diagram for ilTrQuery:

Static Public Member Functions

static getObjectsStatusForUser ($a_user_id, array $obj_refs)
 
static getObjectivesStatusForUser ($a_user_id, $a_obj_id, array $a_objective_ids)
 
static getSCOsStatusForUser ($a_user_id, $a_parent_obj_id, array $a_sco_ids)
 
static getSubItemsStatusForUser ($a_user_id, $a_parent_obj_id, array $a_item_ids)
 Get subitems status. More...
 
static getUserDataForObject ( $a_ref_id, $a_order_field="", $a_order_dir="", $a_offset=0, $a_limit=9999, array $a_filters=null, array $a_additional_fields=null, $check_agreement=false, $privacy_fields=null)
 Get all user-based tracking data for object. More...
 
static getObjectsDataForUser ( $a_user_id, $a_parent_obj_id, $a_parent_ref_id, $a_order_field="", $a_order_dir="", $a_offset=0, $a_limit=9999, array $a_filters=null, array $a_additional_fields=null, $use_collection=true)
 Get all object-based tracking data for user and parent object. More...
 
static getSubItemType ($a_parent_obj_id)
 Get sub-item object type for parent. More...
 
static getObjectsSummaryForObject ( $a_parent_obj_id, $a_parent_ref_id, $a_order_field="", $a_order_dir="", $a_offset=0, $a_limit=9999, array $a_filters=null, array $a_additional_fields=null, $a_preselected_obj_ids=null)
 Get all aggregated tracking data for parent object. More...
 
static getParticipantsForObject ($a_ref_id)
 Get participant ids for given object. More...
 
static getObjectIds ($a_parent_obj_id, $a_parent_ref_id=false, $use_collection=true, $a_refresh_status=true, $a_user_ids=null)
 Get (sub)objects for given object, also handles learning objectives (course only) More...
 
static executeQueries (array $queries, $a_order_field="", $a_order_dir="", $a_offset=0, $a_limit=9999)
 Execute given queries, including count query. More...
 
static getUserObjectMatrix ( $a_parent_ref_id, $a_obj_ids, $a_user_filter=null, array $a_additional_fields=null, array $a_privacy_fields=null, $a_check_agreement=null)
 Get status matrix for users on objects. More...
 
static getUserObjectiveMatrix ($a_parent_obj_id, $a_users)
 
static getObjectAccessStatistics (array $a_ref_ids, $a_year, $a_month=null)
 
static getObjectTypeStatistics ()
 
static getWorkspaceBlogs ($a_title=null)
 
static getPortfolios ($a_title=null)
 
static getObjectDailyStatistics (array $a_ref_ids, $a_year, $a_month=null)
 
static getObjectStatisticsMonthlySummary ()
 
static deleteObjectStatistics (array $a_months)
 
static searchObjects ($a_type, $a_title=null, $a_root=null, $a_hidden=null, $a_preset_obj_ids=null)
 
static getObjectStatisticsLogInfo ()
 Get last update info for object statistics. More...
 
static getObjectLPStatistics (array $a_obj_ids, $a_year, $a_month=null, $a_group_by_day=false)
 
static getObjectTypeStatisticsPerMonth ($a_aggregation, $a_year=null)
 

Static Protected Member Functions

static getUDFAndHandlePrivacy (array &$a_result, array $a_udf=null, $a_check_agreement=null, array $a_privacy_fields=null, array $a_filters=null)
 Handle privacy and add udf data to (user) result data. More...
 
static getSessionData ($a_user_id, array $obj_ids)
 Get session data for given objects and user. More...
 
static getSummaryDataForObject ($a_ref_id, array $fields, array $a_filters=null)
 Get all aggregated tracking data for object. More...
 
static getSummaryPercentages ($field, $base_query, $alias=null)
 Get aggregated data for field. More...
 
static buildFilters (array $where, array $a_filters=null, $a_aggregate=false)
 Build sql from filter definition. More...
 
static buildColumns (array &$a_fields, array $a_additional_fields=null, $a_aggregate=false)
 Build sql from field definition. More...
 
static getSubTree ($a_parent_ref_id, array &$a_object_ids, array &$a_ref_ids)
 Get complete branch of tree (recursively) More...
 
static refreshObjectsStatus (array $a_obj_ids, $a_users=null)
 check whether status (for all relevant users) exists More...
 

Detailed Description

Tracking query class.

Put any complex queries into this class. Keep tracking class small.

Author
Jörg Lützenkirchen luetz.nosp@m.enki.nosp@m.rchen.nosp@m.@lei.nosp@m.fos.c.nosp@m.om
Version
$Id$

Definition at line 12 of file class.ilTrQuery.php.

Member Function Documentation

◆ buildColumns()

static ilTrQuery::buildColumns ( array &  $a_fields,
array  $a_additional_fields = null,
  $a_aggregate = false 
)
staticprotected

Build sql from field definition.

Parameters
array&$a_fields
array$a_additional_fields
bool$a_aggregate
Returns
array

Definition at line 1089 of file class.ilTrQuery.php.

1090 {
1091 if (sizeof($a_additional_fields)) {
1092 $udf = null;
1093 foreach ($a_additional_fields as $field) {
1094 if (substr($field, 0, 4) != "udf_") {
1095 $function = null;
1096 if ($a_aggregate) {
1097 $pos = strrpos($field, "_");
1098 if ($pos === false) {
1099 continue;
1100 }
1101 $function = strtoupper(substr($field, $pos+1));
1102 $field = substr($field, 0, $pos);
1103 if (!in_array($function, array("MIN", "MAX", "SUM", "AVG", "COUNT"))) {
1104 continue;
1105 }
1106 }
1107
1108 switch ($field) {
1109 case 'org_units':
1110 break;
1111
1112 case "language":
1113 if ($function) {
1114 $a_fields[] = $function . "(value) " . $field . "_" . strtolower($function);
1115 } else {
1116 $a_fields[] = "value as " . $field;
1117 }
1118 break;
1119
1120 case "read_count":
1121 case "spent_seconds":
1122 if (!$function) {
1123 $a_fields[] = "(" . $field . "+childs_" . $field . ") " . $field;
1124 } else {
1125 if ($function == "AVG") {
1126 $a_fields[] = "ROUND(AVG(" . $field . "+childs_" . $field . "), 2) " . $field . "_" . strtolower($function);
1127 } else {
1128 $a_fields[] = $function . "(COALESCE(" . $field . ", 0) + COALESCE(childs_" . $field . ", 0)) " . $field . "_" . strtolower($function);
1129 }
1130 }
1131 break;
1132
1133 case "read_count_spent_seconds":
1134 if ($function == "AVG") {
1135 $a_fields[] = "ROUND(AVG((spent_seconds+childs_spent_seconds)/(read_count+childs_read_count)), 2) " . $field . "_" . strtolower($function);
1136 }
1137 break;
1138
1139 default:
1140 if ($function) {
1141 if ($function == "AVG") {
1142 $a_fields[] = "ROUND(AVG(" . $field . "), 2) " . $field . "_" . strtolower($function);
1143 } else {
1144 $a_fields[] = $function . "(" . $field . ") " . $field . "_" . strtolower($function);
1145 }
1146 } else {
1147 $a_fields[] = $field;
1148 }
1149 break;
1150 }
1151 } else {
1152 $udf[] = substr($field, 4);
1153 }
1154 }
1155
1156 // clean-up
1157 $a_fields = array_unique($a_fields);
1158 if (is_array($udf)) {
1159 $udf = array_unique($udf);
1160 }
1161
1162 return $udf;
1163 }
1164 }
$function
Definition: cas.php:28

References $function.

Referenced by getObjectsDataForUser(), getObjectsSummaryForObject(), getUserDataForObject(), and getUserObjectMatrix().

+ Here is the caller graph for this function:

◆ buildFilters()

static ilTrQuery::buildFilters ( array  $where,
array  $a_filters = null,
  $a_aggregate = false 
)
staticprotected

Build sql from filter definition.

Parameters
array$where
array$a_filters
bool$a_aggregate
Returns
string

Definition at line 913 of file class.ilTrQuery.php.

914 {
915 global $ilDB;
916
917 $having = array();
918
919 if (is_array($a_filters) && sizeof($a_filters) > 0) {
920 foreach ($a_filters as $id => $value) {
921 switch ($id) {
922 case "login":
923 case "firstname":
924 case "lastname":
925 case "institution":
926 case "department":
927 case "street":
928 case "email":
929 case "matriculation":
930 case "country":
931 case "city":
932 case "title":
933 $where[] = $ilDB->like("usr_data." . $id, "text", "%" . $value . "%");
934 break;
935
936 case "gender":
937 case "zipcode":
938 case "sel_country":
939 $where[] = "usr_data." . $id . " = " . $ilDB->quote($value, "text");
940 break;
941
942 case "u_comment":
943 $where[] = $ilDB->like("ut_lp_marks." . $id, "text", "%" . $value . "%");
944 break;
945
946 case "status":
948 // #10645 - not_attempted is default
949 $where[] = "(ut_lp_marks.status = " . $ilDB->quote(ilLPStatus::LP_STATUS_NOT_ATTEMPTED_NUM, "text") .
950 " OR ut_lp_marks.status IS NULL)";
951 break;
952 }
953 // fallthrough
954
955 // no break
956 case "mark":
957 $where[] = "ut_lp_marks." . $id . " = " . $ilDB->quote($value, "text");
958 break;
959
960 case "percentage":
961 if (!$a_aggregate) {
962 if ($value["from"]) {
963 $where[] = "ut_lp_marks." . $id . " >= " . $ilDB->quote($value["from"], "integer");
964 }
965 if ($value["to"]) {
966 $where[] = "(ut_lp_marks." . $id . " <= " . $ilDB->quote($value["to"], "integer") .
967 " OR ut_lp_marks." . $id . " IS NULL)";
968 }
969 } else {
970 if ($value["from"]) {
971 $having[] = "ROUND(AVG(ut_lp_marks." . $id . ")) >= " . $ilDB->quote($value["from"], "integer");
972 }
973 if ($value["to"]) {
974 $having[] = "ROUND(AVG(ut_lp_marks." . $id . ")) <= " . $ilDB->quote($value["to"], "integer");
975 }
976 }
977 break;
978
979 case "language":
980 $where[] = "usr_pref.value = " . $ilDB->quote($value, "text");
981 break;
982
983 // timestamp
984 case "last_access":
985 if ($value["from"]) {
986 $value["from"] = substr($value["from"], 0, -2) . "00";
987 $value["from"] = new ilDateTime($value["from"], IL_CAL_DATETIME);
988 $value["from"] = $value["from"]->get(IL_CAL_UNIX);
989 }
990 if ($value["to"]) {
991 if (strlen($value["to"]) == 19) {
992 $value["to"] = substr($value["to"], 0, -2) . "59"; // #14858
993 }
994 $value["to"] = new ilDateTime($value["to"], IL_CAL_DATETIME);
995 $value["to"] = $value["to"]->get(IL_CAL_UNIX);
996 }
997 // fallthrough
998
999 // no break
1000 case 'status_changed':
1001 // fallthrough
1002
1003 case "registration":
1004 if ($id == "registration") {
1005 $id = "create_date";
1006 }
1007 // fallthrough
1008
1009 // no break
1010 case "create_date":
1011 case "first_access":
1012 case "birthday":
1013 if ($value["from"]) {
1014 $where[] = $id . " >= " . $ilDB->quote($value["from"], "date");
1015 }
1016 if ($value["to"]) {
1017 if (strlen($value["to"]) == 19) {
1018 $value["to"] = substr($value["to"], 0, -2) . "59"; // #14858
1019 }
1020 $where[] = $id . " <= " . $ilDB->quote($value["to"], "date");
1021 }
1022 break;
1023
1024 case "read_count":
1025 if (!$a_aggregate) {
1026 if ($value["from"]) {
1027 $where[] = "(read_event." . $id . "+read_event.childs_" . $id . ") >= " . $ilDB->quote($value["from"], "integer");
1028 }
1029 if ($value["to"]) {
1030 $where[] = "((read_event." . $id . "+read_event.childs_" . $id . ") <= " . $ilDB->quote($value["to"], "integer") .
1031 " OR (read_event." . $id . "+read_event.childs_" . $id . ") IS NULL)";
1032 }
1033 } else {
1034 if ($value["from"]) {
1035 $having[] = "SUM(read_event." . $id . "+read_event.childs_" . $id . ") >= " . $ilDB->quote($value["from"], "integer");
1036 }
1037 if ($value["to"]) {
1038 $having[] = "SUM(read_event." . $id . "+read_event.childs_" . $id . ") <= " . $ilDB->quote($value["to"], "integer");
1039 }
1040 }
1041 break;
1042
1043 case "spent_seconds":
1044 if (!$a_aggregate) {
1045 if ($value["from"]) {
1046 $where[] = "(read_event." . $id . "+read_event.childs_" . $id . ") >= " . $ilDB->quote($value["from"], "integer");
1047 }
1048 if ($value["to"]) {
1049 $where[] = "((read_event." . $id . "+read_event.childs_" . $id . ") <= " . $ilDB->quote($value["to"], "integer") .
1050 " OR (read_event." . $id . "+read_event.childs_" . $id . ") IS NULL)";
1051 }
1052 } else {
1053 if ($value["from"]) {
1054 $having[] = "ROUND(AVG(read_event." . $id . "+read_event.childs_" . $id . ")) >= " . $ilDB->quote($value["from"], "integer");
1055 }
1056 if ($value["to"]) {
1057 $having[] = "ROUND(AVG(read_event." . $id . "+read_event.childs_" . $id . ")) <= " . $ilDB->quote($value["to"], "integer");
1058 }
1059 }
1060 break;
1061
1062 default:
1063 // var_dump("unknown: ".$id);
1064 break;
1065 }
1066 }
1067 }
1068
1069 $sql = "";
1070 if (sizeof($where)) {
1071 $sql .= " WHERE " . implode(" AND ", $where);
1072 }
1073 if (sizeof($having)) {
1074 // ugly "having" hack because of summary view
1075 $sql .= " [[--HAVING " . implode(" AND ", $having) . "HAVING--]]";
1076 }
1077
1078 return $sql;
1079 }
const IL_CAL_UNIX
const IL_CAL_DATETIME
@classDescription Date and time handling
const LP_STATUS_NOT_ATTEMPTED_NUM
if(!array_key_exists('StateId', $_REQUEST)) $id
global $ilDB

References $id, $ilDB, IL_CAL_DATETIME, IL_CAL_UNIX, and ilLPStatus\LP_STATUS_NOT_ATTEMPTED_NUM.

Referenced by getObjectsDataForUser(), getSummaryDataForObject(), getUserDataForObject(), and getUserObjectMatrix().

+ Here is the caller graph for this function:

◆ deleteObjectStatistics()

static ilTrQuery::deleteObjectStatistics ( array  $a_months)
static

Definition at line 1699 of file class.ilTrQuery.php.

1700 {
1701 global $ilDB;
1702
1703 // no combined column, have to concat
1704 $date_compare = $ilDB->in($ilDB->concat(array(array("yyyy", ""),
1705 array($ilDB->quote("-", "text"), ""),
1706 array("mm", ""))), $a_months, "", "text");
1707 $sql = "DELETE FROM obj_stat" .
1708 " WHERE " . $date_compare;
1709 $ilDB->manipulate($sql);
1710
1711 // fulldate == YYYYMMDD
1712 $tables = array("obj_lp_stat", "obj_type_stat", "obj_user_stat");
1713 foreach ($a_months as $month) {
1714 $year = substr($month, 0, 4);
1715 $month = substr($month, 5);
1716 $from = $year . str_pad($month, 2, "0", STR_PAD_LEFT) . "01";
1717 $to = $year . str_pad($month, 2, "0", STR_PAD_LEFT) . "31";
1718
1719 foreach ($tables as $table) {
1720 $sql = "DELETE FROM " . $table .
1721 " WHERE fulldate >= " . $ilDB->quote($from, "integer") .
1722 " AND fulldate <= " . $ilDB->quote($to, "integer");
1723 $ilDB->manipulate($sql);
1724 }
1725 }
1726 }
if(empty($password)) $table
Definition: pwgen.php:24
$from

References $from, $ilDB, and $table.

Referenced by ilLPObjectStatisticsGUI\deleteData().

+ Here is the caller graph for this function:

◆ executeQueries()

static ilTrQuery::executeQueries ( array  $queries,
  $a_order_field = "",
  $a_order_dir = "",
  $a_offset = 0,
  $a_limit = 9999 
)
static

Execute given queries, including count query.

Parameters
array$queriesfields, query, count
string$a_order_field
string$a_order_dir
int$a_offset
int$a_limit
Returns
array cnt, set

Definition at line 1302 of file class.ilTrQuery.php.

1303 {
1304 global $ilDB;
1305
1306 $cnt = 0;
1307 $subqueries = array();
1308 foreach ($queries as $item) {
1309 // ugly "having" hack because of summary view
1310 $item = str_replace("[[--HAVING", "HAVING", $item);
1311 $item = str_replace("HAVING--]]", "", $item);
1312
1313 if (!isset($item["count"])) {
1314 $count_field = $item["fields"];
1315 $count_field = array_shift($count_field);
1316 } else {
1317 $count_field = $item["count"];
1318 }
1319 $count_query = "SELECT COUNT(" . $count_field . ") AS cnt" . $item["query"];
1320 $set = $ilDB->query($count_query);
1321 if ($rec = $ilDB->fetchAssoc($set)) {
1322 $cnt += $rec["cnt"];
1323 }
1324
1325 $subqueries[] = "SELECT " . implode(",", $item["fields"]) . $item["query"];
1326 }
1327
1328 // set query
1329 $result = array();
1330 if ($cnt > 0) {
1331 if (sizeof($subqueries) > 1) {
1332 $base = array_shift($subqueries);
1333 $query = $base . " UNION (" . implode(") UNION (", $subqueries) . ")";
1334 } else {
1335 $query = $subqueries[0];
1336 }
1337
1338 if ($a_order_dir != "asc" && $a_order_dir != "desc") {
1339 $a_order_dir = "asc";
1340 }
1341 if ($a_order_field) {
1342 $query.= " ORDER BY " . $a_order_field . " " . strtoupper($a_order_dir);
1343 }
1344
1345 $offset = (int) $a_offset;
1346 $limit = (int) $a_limit;
1347 $ilDB->setLimit($limit, $offset);
1348
1349 $set = $ilDB->query($query);
1350 while ($rec = $ilDB->fetchAssoc($set)) {
1351 $result[] = $rec;
1352 }
1353 }
1354
1355 return array("cnt" => $cnt, "set" => $result);
1356 }
$result
$base
Definition: index.php:4
$query

References $base, $ilDB, $query, and $result.

Referenced by getObjectsDataForUser(), getSummaryDataForObject(), getUserDataForObject(), and getUserObjectMatrix().

+ Here is the caller graph for this function:

◆ getObjectAccessStatistics()

static ilTrQuery::getObjectAccessStatistics ( array  $a_ref_ids,
  $a_year,
  $a_month = null 
)
static

Definition at line 1515 of file class.ilTrQuery.php.

1516 {
1517 global $ilDB;
1518
1519 $obj_ids = array_keys($a_ref_ids);
1520
1521 if ($a_month) {
1522 $column = "dd";
1523 } else {
1524 $column = "mm";
1525 }
1526
1527 $res = array();
1528 $sql = "SELECT obj_id," . $column . ",SUM(read_count) read_count,SUM(childs_read_count) childs_read_count," .
1529 "SUM(spent_seconds) spent_seconds,SUM(childs_spent_seconds) childs_spent_seconds" .
1530 " FROM obj_stat" .
1531 " WHERE " . $ilDB->in("obj_id", $obj_ids, "", "integer") .
1532 " AND yyyy = " . $ilDB->quote($a_year, "integer");
1533 if ($a_month) {
1534 $sql .= " AND mm = " . $ilDB->quote($a_month, "integer");
1535 }
1536 $sql .= " GROUP BY obj_id," . $column;
1537 $set = $ilDB->query($sql);
1538 while ($row = $ilDB->fetchAssoc($set)) {
1539 $row["read_count"] += $row["childs_read_count"];
1540 $row["spent_seconds"] += $row["childs_spent_seconds"];
1541 $res[$row["obj_id"]][$row[$column]]["read_count"] += $row["read_count"];
1542 $res[$row["obj_id"]][$row[$column]]["spent_seconds"] += $row["spent_seconds"];
1543 }
1544
1545
1546 // add user data
1547
1548 $sql = "SELECT obj_id," . $column . ",SUM(counter) counter" .
1549 " FROM obj_user_stat" .
1550 " WHERE " . $ilDB->in("obj_id", $obj_ids, "", "integer") .
1551 " AND yyyy = " . $ilDB->quote($a_year, "integer");
1552 if ($a_month) {
1553 $sql .= " AND mm = " . $ilDB->quote($a_month, "integer");
1554 }
1555 $sql .= " GROUP BY obj_id," . $column;
1556 $set = $ilDB->query($sql);
1557 while ($row = $ilDB->fetchAssoc($set)) {
1558 $res[$row["obj_id"]][$row[$column]]["users"] += $row["counter"];
1559 }
1560
1561 return $res;
1562 }
$column
Definition: 39dropdown.php:62
foreach($_POST as $key=> $value) $res

References $column, $ilDB, $res, and $row.

Referenced by ilLPObjectStatisticsTableGUI\getItems().

+ Here is the caller graph for this function:

◆ getObjectDailyStatistics()

static ilTrQuery::getObjectDailyStatistics ( array  $a_ref_ids,
  $a_year,
  $a_month = null 
)
static

Definition at line 1657 of file class.ilTrQuery.php.

1658 {
1659 global $ilDB;
1660
1661 $obj_ids = array_keys($a_ref_ids);
1662
1663 $res = array();
1664 $sql = "SELECT obj_id,hh,SUM(read_count) read_count,SUM(childs_read_count) childs_read_count," .
1665 "SUM(spent_seconds) spent_seconds,SUM(childs_spent_seconds) childs_spent_seconds" .
1666 " FROM obj_stat" .
1667 " WHERE " . $ilDB->in("obj_id", $obj_ids, "", "integer") .
1668 " AND yyyy = " . $ilDB->quote($a_year, "integer");
1669 if ($a_month) {
1670 $sql .= " AND mm = " . $ilDB->quote($a_month, "integer");
1671 }
1672 $sql .= " GROUP BY obj_id,hh";
1673 $set = $ilDB->query($sql);
1674 while ($row = $ilDB->fetchAssoc($set)) {
1675 $row["read_count"] += $row["childs_read_count"];
1676 $row["spent_seconds"] += $row["childs_spent_seconds"];
1677 $res[$row["obj_id"]][(int) $row["hh"]]["read_count"] += $row["read_count"];
1678 $res[$row["obj_id"]][(int) $row["hh"]]["spent_seconds"] += $row["spent_seconds"];
1679 }
1680 return $res;
1681 }

References $ilDB, $res, and $row.

Referenced by ilLPObjectStatisticsDailyTableGUI\getItems().

+ Here is the caller graph for this function:

◆ getObjectIds()

static ilTrQuery::getObjectIds (   $a_parent_obj_id,
  $a_parent_ref_id = false,
  $use_collection = true,
  $a_refresh_status = true,
  $a_user_ids = null 
)
static

Get (sub)objects for given object, also handles learning objectives (course only)

Parameters
int$a_parent_obj_id
int$a_parent_ref_id
int$use_collection
bool$a_refresh_status
array$a_user_ids
Returns
array object_ids, objectives_parent_id

Definition at line 1176 of file class.ilTrQuery.php.

1177 {
1178 include_once "Services/Object/classes/class.ilObjectLP.php";
1179
1180 $object_ids = array($a_parent_obj_id);
1181 $ref_ids = array($a_parent_obj_id => $a_parent_ref_id);
1182 $objectives_parent_id = $scorm = $subitems = false;
1183
1184 $olp = ilObjectLP::getInstance($a_parent_obj_id);
1185 $mode = $olp->getCurrentMode();
1186 switch ($mode) {
1187 // what about LP_MODE_SCORM_PACKAGE ?
1189 include_once "Services/Tracking/classes/class.ilLPStatusFactory.php";
1190 $status_scorm = get_class(ilLPStatusFactory::_getInstance($a_parent_obj_id, ilLPObjSettings::LP_MODE_SCORM));
1191 $scorm = $status_scorm::_getStatusInfo($a_parent_obj_id);
1192 break;
1193
1195 if (ilObject::_lookupType($a_parent_obj_id) == "crs") {
1196 $objectives_parent_id = $a_parent_obj_id;
1197 }
1198 break;
1199
1203 include_once "Services/Tracking/classes/class.ilLPStatusFactory.php";
1204 $status_coll_tlt = get_class(ilLPStatusFactory::_getInstance($a_parent_obj_id, $mode));
1205 $subitems = $status_coll_tlt::_getStatusInfo($a_parent_obj_id);
1206 break;
1207
1208 default:
1209 // lp collection
1210 if ($use_collection) {
1211 $collection = $olp->getCollectionInstance();
1212 if ($collection) {
1213 foreach ($collection->getItems() as $child_ref_id) {
1214 $child_id = ilObject::_lookupObjId($child_ref_id);
1215 $object_ids[] = $child_id;
1216 $ref_ids[$child_id] = $child_ref_id;
1217 }
1218 }
1219 }
1220 // all objects in branch
1221 else {
1222 self::getSubTree($a_parent_ref_id, $object_ids, $ref_ids);
1223 $object_ids = array_unique($object_ids);
1224 }
1225
1226 foreach ($object_ids as $idx => $object_id) {
1227 if (!$object_id) {
1228 unset($object_ids[$idx]);
1229 }
1230 }
1231 break;
1232 }
1233
1234 if ($a_refresh_status) {
1235 self::refreshObjectsStatus($object_ids, $a_user_ids);
1236 }
1237
1238 return array("object_ids" => $object_ids,
1239 "ref_ids" => $ref_ids,
1240 "objectives_parent_id" => $objectives_parent_id,
1241 "scorm" => $scorm,
1242 "subitems" => $subitems);
1243 }
static _getInstance($a_obj_id, $a_mode=null)
static getInstance($a_obj_id)
static _lookupObjId($a_id)
static _lookupType($a_id, $a_reference=false)
lookup object type
static refreshObjectsStatus(array $a_obj_ids, $a_users=null)
check whether status (for all relevant users) exists
static getSubTree($a_parent_ref_id, array &$a_object_ids, array &$a_ref_ids)
Get complete branch of tree (recursively)

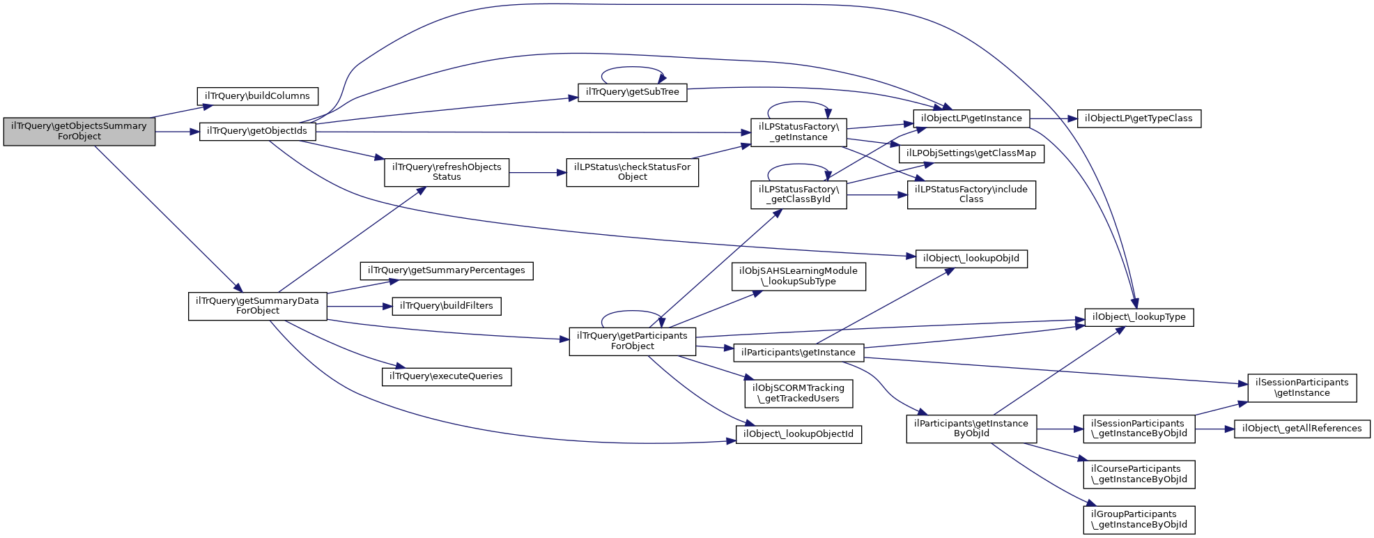
References ilLPStatusFactory\_getInstance(), ilObject\_lookupObjId(), ilObject\_lookupType(), ilObjectLP\getInstance(), getSubTree(), ilLPObjSettings\LP_MODE_COLLECTION_MANUAL, ilLPObjSettings\LP_MODE_COLLECTION_MOBS, ilLPObjSettings\LP_MODE_COLLECTION_TLT, ilLPObjSettings\LP_MODE_OBJECTIVES, ilLPObjSettings\LP_MODE_SCORM, and refreshObjectsStatus().

Referenced by ilTrMatrixTableGUI\getItems(), getObjectsDataForUser(), and getObjectsSummaryForObject().

+ Here is the call graph for this function:
+ Here is the caller graph for this function:

◆ getObjectivesStatusForUser()

static ilTrQuery::getObjectivesStatusForUser (   $a_user_id,
  $a_obj_id,
array  $a_objective_ids 
)
static

Definition at line 83 of file class.ilTrQuery.php.

84 {
85 global $ilDB;
86
87 include_once "Modules/Course/classes/Objectives/class.ilLOUserResults.php";
88 $lo_lp_status = ilLOUserResults::getObjectiveStatusForLP($a_user_id, $a_obj_id, $a_objective_ids);
89
90 $query = "SELECT crs_id, crs_objectives.objective_id AS obj_id, title," . $ilDB->quote("lobj", "text") . " AS type" .
91 " FROM crs_objectives" .
92 " WHERE " . $ilDB->in("crs_objectives.objective_id", $a_objective_ids, false, "integer") .
93 " AND active = " . $ilDB->quote(1, "integer") .
94 " ORDER BY position";
95 $set = $ilDB->query($query);
96 $result = array();
97 while ($rec = $ilDB->fetchAssoc($set)) {
98 if (array_key_exists($rec["obj_id"], $lo_lp_status)) {
99 $rec["status"] = $lo_lp_status[$rec["obj_id"]];
100 } else {
102 }
103 $result[] = $rec;
104 }
105
106 return $result;
107 }
static getObjectiveStatusForLP($a_user_id, $a_obj_id, array $a_objective_ids)

References $ilDB, $query, $result, ilLOUserResults\getObjectiveStatusForLP(), and ilLPStatus\LP_STATUS_NOT_ATTEMPTED_NUM.

Referenced by ilLPProgressTableGUI\getItems().

+ Here is the call graph for this function:
+ Here is the caller graph for this function:

◆ getObjectLPStatistics()

static ilTrQuery::getObjectLPStatistics ( array  $a_obj_ids,
  $a_year,
  $a_month = null,
  $a_group_by_day = false 
)
static

Definition at line 1806 of file class.ilTrQuery.php.

1807 {
1808 global $ilDB;
1809
1810 if ($a_group_by_day) {
1811 $column = "dd";
1812 } else {
1813 $column = "mm,yyyy";
1814 }
1815
1816 $res = array();
1817 $sql = "SELECT obj_id," . $column . "," .
1818 "MIN(mem_cnt) mem_cnt_min,AVG(mem_cnt) mem_cnt_avg, MAX(mem_cnt) mem_cnt_max," .
1819 "MIN(in_progress) in_progress_min,AVG(in_progress) in_progress_avg,MAX(in_progress) in_progress_max," .
1820 "MIN(completed) completed_min,AVG(completed) completed_avg,MAX(completed) completed_max," .
1821 "MIN(failed) failed_min,AVG(failed) failed_avg,MAX(failed) failed_max," .
1822 "MIN(not_attempted) not_attempted_min,AVG(not_attempted) not_attempted_avg,MAX(not_attempted) not_attempted_max" .
1823 " FROM obj_lp_stat" .
1824 " WHERE " . $ilDB->in("obj_id", $a_obj_ids, "", "integer") .
1825 " AND yyyy = " . $ilDB->quote($a_year, "integer");
1826 if ($a_month) {
1827 $sql .= " AND mm = " . $ilDB->quote($a_month, "integer");
1828 }
1829 $sql .= " GROUP BY obj_id," . $column;
1830 $set = $ilDB->query($sql);
1831 while ($row = $ilDB->fetchAssoc($set)) {
1832 $res[] = $row;
1833 }
1834
1835 return $res;
1836 }

References $column, $ilDB, $res, and $row.

Referenced by ilLPObjectStatisticsLPTableGUI\getDetailItems(), and ilLPObjectStatisticsLPTableGUI\getItems().

+ Here is the caller graph for this function:

◆ getObjectsDataForUser()

static ilTrQuery::getObjectsDataForUser (   $a_user_id,
  $a_parent_obj_id,
  $a_parent_ref_id,
  $a_order_field = "",
  $a_order_dir = "",
  $a_offset = 0,
  $a_limit = 9999,
array  $a_filters = null,
array  $a_additional_fields = null,
  $use_collection = true 
)
static

Get all object-based tracking data for user and parent object.

Parameters
int$a_user_id
int$a_parent_obj_id
int$a_parent_ref_id
string$a_order_field
string$a_order_dir
int$a_offset
int$a_limit
array$a_filters
array$a_additional_fields
bool$use_collection
Returns
array cnt, set

Definition at line 412 of file class.ilTrQuery.php.

423 {
424 global $ilDB;
425
426 $fields = array("object_data.obj_id", "title", "type");
427 self::buildColumns($fields, $a_additional_fields);
428
429 $objects = self::getObjectIds($a_parent_obj_id, $a_parent_ref_id, $use_collection, true, array($a_user_id));
430
431 $query = " FROM object_data LEFT JOIN read_event ON (object_data.obj_id = read_event.obj_id AND" .
432 " read_event.usr_id = " . $ilDB->quote($a_user_id, "integer") . ")" .
433 " LEFT JOIN ut_lp_marks ON (ut_lp_marks.usr_id = " . $ilDB->quote($a_user_id, "integer") . " AND" .
434 " ut_lp_marks.obj_id = object_data.obj_id)" .
435 " WHERE " . $ilDB->in("object_data.obj_id", $objects["object_ids"], false, "integer") .
436 self::buildFilters(array(), $a_filters);
437
438 $queries = array();
439 $queries[] = array("fields"=>$fields, "query"=>$query);
440
441 if (!in_array($a_order_field, $fields)) {
442 $a_order_field = "title";
443 }
444
445 $result = self::executeQueries($queries, $a_order_field, $a_order_dir, $a_offset, $a_limit);
446 if ($result["cnt"]) {
447 // session data
448 $sessions = self::getSessionData($a_user_id, $objects["object_ids"]);
449
450 foreach ($result["set"] as $idx => $item) {
451 if ($item["type"] == "sess") {
452 $session = $sessions[$item["obj_id"]];
453 $result["set"][$idx]["title"] = $session["title"];
454 $result["set"][$idx]["sort_title"] = $session["e_start"];
455 // $result["set"][$idx]["status"] = (int)$session["status"];
456 }
457
458 $result["set"][$idx]["ref_id"] = $objects["ref_ids"][$item["obj_id"]];
459 }
460
461 // scos data (:TODO: will not be part of offset/limit)
462 if ($objects["scorm"]) {
463 include_once("./Modules/ScormAicc/classes/class.ilObjSAHSLearningModule.php");
464 $subtype = ilObjSAHSLearningModule::_lookupSubType($a_parent_obj_id);
465 if ($subtype == "scorm2004") {
466 include_once("./Modules/Scorm2004/classes/class.ilObjSCORM2004LearningModule.php");
467 $sobj = new ilObjSCORM2004LearningModule($a_parent_ref_id, true);
468 $scos_tracking = $sobj->getTrackingDataAgg($a_user_id, true);
469 } else {
470 include_once("./Modules/ScormAicc/classes/class.ilObjSCORMLearningModule.php");
471 $sobj = new ilObjSCORMLearningModule($a_parent_ref_id, true);
472 $scos_tracking = array();
473 foreach ($sobj->getTrackingDataAgg($a_user_id) as $item) {
474 // format: hhhh:mm:ss ?!
475 if ($item["time"]) {
476 $time = explode(":", $item["time"]);
477 $item["time"] = $time[0]*60*60+$time[1]*60+$time[2];
478 }
479 $scos_tracking[$item["sco_id"]] = array("session_time"=>$item["time"]);
480 }
481 }
482
483 foreach ($objects["scorm"]["scos"] as $sco) {
484 $row = array("title" => $objects["scorm"]["scos_title"][$sco],
485 "type" => "sco");
486
488 if (in_array($a_user_id, $objects["scorm"]["completed"][$sco])) {
490 } elseif (in_array($a_user_id, $objects["scorm"]["failed"][$sco])) {
492 } elseif (in_array($a_user_id, $objects["scorm"]["in_progress"][$sco])) {
494 }
495 $row["status"] = $status;
496
497 // add available tracking data
498 if (isset($scos_tracking[$sco])) {
499 if (isset($scos_tracking[$sco]["last_access"])) {
500 $date = new ilDateTime($scos_tracking[$sco]["last_access"], IL_CAL_DATETIME);
501 $row["last_access"] = $date->get(IL_CAL_UNIX);
502 }
503 $row["spent_seconds"] = $scos_tracking[$sco]["session_time"];
504 }
505
506 $result["set"][] = $row;
507 $result["cnt"]++;
508 }
509 }
510
511 // #15379 - objectives data
512 if ($objects["objectives_parent_id"]) {
513 include_once "Modules/Course/classes/class.ilCourseObjective.php";
514 include_once "Modules/Course/classes/Objectives/class.ilLOUserResults.php";
515 $objtv_ids = ilCourseObjective::_getObjectiveIds($objects["objectives_parent_id"], true);
516 foreach (self::getObjectivesStatusForUser($a_user_id, $objects["objectives_parent_id"], $objtv_ids) as $item) {
517 $result["set"][] = $item;
518 $result["cnt"]++;
519 }
520 }
521
522 // subitem data
523 if ($objects["subitems"]) {
524 $sub_type = self::getSubItemType($a_parent_obj_id);
525 foreach ($objects["subitems"]["items"] as $item_id) {
526 $row = array("title" => $objects["subitems"]["item_titles"][$item_id],
527 "type" => $sub_type);
528
530 if (in_array($a_user_id, $objects["subitems"]["completed"][$item_id])) {
532 }
533 $row["status"] = $status;
534
535 $result["set"][] = $row;
536 $result["cnt"]++;
537 }
538 }
539 }
540 return $result;
541 }
static _getObjectiveIds($course_id, $a_activated_only=false)
const LP_STATUS_COMPLETED_NUM
const LP_STATUS_IN_PROGRESS_NUM
const LP_STATUS_FAILED_NUM
static _lookupSubType($a_obj_id)
lookup subtype id (scorm, )
Class ilObjSCORM2004LearningModule.
Class ilObjSCORMLearningModule.
static getObjectIds($a_parent_obj_id, $a_parent_ref_id=false, $use_collection=true, $a_refresh_status=true, $a_user_ids=null)
Get (sub)objects for given object, also handles learning objectives (course only)
static getSessionData($a_user_id, array $obj_ids)
Get session data for given objects and user.
static buildFilters(array $where, array $a_filters=null, $a_aggregate=false)
Build sql from filter definition.
static buildColumns(array &$a_fields, array $a_additional_fields=null, $a_aggregate=false)
Build sql from field definition.
static getSubItemType($a_parent_obj_id)
Get sub-item object type for parent.
static executeQueries(array $queries, $a_order_field="", $a_order_dir="", $a_offset=0, $a_limit=9999)
Execute given queries, including count query.
$time
Definition: cron.php:21
$session

References $ilDB, $query, $result, $row, $session, $time, ilCourseObjective\_getObjectiveIds(), ilObjSAHSLearningModule\_lookupSubType(), buildColumns(), buildFilters(), executeQueries(), getObjectIds(), getSessionData(), getSubItemType(), IL_CAL_DATETIME, IL_CAL_UNIX, ilLPStatus\LP_STATUS_COMPLETED_NUM, ilLPStatus\LP_STATUS_FAILED_NUM, ilLPStatus\LP_STATUS_IN_PROGRESS_NUM, and ilLPStatus\LP_STATUS_NOT_ATTEMPTED_NUM.

Referenced by ilTrUserObjectsPropsTableGUI\getItems().

+ Here is the call graph for this function:
+ Here is the caller graph for this function:

◆ getObjectsStatusForUser()

static ilTrQuery::getObjectsStatusForUser (   $a_user_id,
array  $obj_refs 
)
static

Definition at line 14 of file class.ilTrQuery.php.

15 {
16 global $ilDB;
17
18 if (sizeof($obj_refs)) {
19 $obj_ids = array_keys($obj_refs);
20 self::refreshObjectsStatus($obj_ids, array($a_user_id));
21
22 include_once "Services/Object/classes/class.ilObjectLP.php";
23 include_once "Services/Tracking/classes/class.ilLPStatus.php";
24
25 // prepare object view modes
26 include_once 'Modules/Course/classes/class.ilObjCourse.php';
27 $view_modes = array();
28 $query = "SELECT obj_id, view_mode FROM crs_settings" .
29 " WHERE " . $ilDB->in("obj_id", $obj_ids, false, "integer");
30 $set = $ilDB->query($query);
31 while ($rec = $ilDB->fetchAssoc($set)) {
32 $view_modes[(int) $rec["obj_id"]] = (int) $rec["view_mode"];
33 }
34
35 $sessions = self::getSessionData($a_user_id, $obj_ids);
36
37 $query = "SELECT object_data.obj_id, title, CASE WHEN status IS NULL THEN " . ilLPStatus::LP_STATUS_NOT_ATTEMPTED_NUM . " ELSE status END AS status," .
38 " status_changed, percentage, read_count+childs_read_count AS read_count, spent_seconds+childs_spent_seconds AS spent_seconds," .
39 " u_mode, type, visits, mark, u_comment" .
40 " FROM object_data" .
41 " LEFT JOIN ut_lp_settings ON (ut_lp_settings.obj_id = object_data.obj_id)" .
42 " LEFT JOIN read_event ON (read_event.obj_id = object_data.obj_id AND read_event.usr_id = " . $ilDB->quote($a_user_id, "integer") . ")" .
43 " LEFT JOIN ut_lp_marks ON (ut_lp_marks.obj_id = object_data.obj_id AND ut_lp_marks.usr_id = " . $ilDB->quote($a_user_id, "integer") . ")" .
44 // " WHERE (u_mode IS NULL OR u_mode <> ".$ilDB->quote(ilLPObjSettings::LP_MODE_DEACTIVATED, "integer").")".
45 " WHERE " . $ilDB->in("object_data.obj_id", $obj_ids, false, "integer") .
46 " ORDER BY title";
47 $set = $ilDB->query($query);
48 $result = array();
49 while ($rec = $ilDB->fetchAssoc($set)) {
50 $rec["comment"] = $rec["u_comment"];
51 unset($rec["u_comment"]);
52
53 $rec["ref_ids"] = $obj_refs[(int) $rec["obj_id"]];
54 $rec["status"] = (int) $rec["status"];
55 $rec["percentage"] = (int) $rec["percentage"];
56 $rec["read_count"] = (int) $rec["read_count"];
57 $rec["spent_seconds"] = (int) $rec["spent_seconds"];
58 $rec["u_mode"] = (int) $rec["u_mode"];
59
60 if ($rec["type"] == "sess") {
61 $session = $sessions[$rec["obj_id"]];
62 $rec["title"] = $session["title"];
63 // $rec["status"] = (int)$session["status"];
64 }
65
66 // lp mode might not match object/course view mode
67 if ($rec["type"] == "crs" && $view_modes[$rec["obj_id"]] == IL_CRS_VIEW_OBJECTIVE) {
69 } elseif (!$rec["u_mode"]) {
70 $olp = ilObjectLP::getInstance($rec["obj_id"]);
71 $rec["u_mode"] = $olp->getCurrentMode();
72 }
73
74 // can be default mode
75 if (/*$rec["u_mode"] != ilLPObjSettings::LP_MODE_DEACTIVATE*/ true) {
76 $result[] = $rec;
77 }
78 }
79 return $result;
80 }
81 }
const IL_CRS_VIEW_OBJECTIVE

References $ilDB, $query, $result, $session, ilObjectLP\getInstance(), getSessionData(), IL_CRS_VIEW_OBJECTIVE, ilLPObjSettings\LP_MODE_OBJECTIVES, ilLPStatus\LP_STATUS_NOT_ATTEMPTED_NUM, and refreshObjectsStatus().

Referenced by ilPortfolioPageGUI\getCoursesOfUser(), and ilLPProgressTableGUI\getItems().

+ Here is the call graph for this function:
+ Here is the caller graph for this function:

◆ getObjectsSummaryForObject()

static ilTrQuery::getObjectsSummaryForObject (   $a_parent_obj_id,
  $a_parent_ref_id,
  $a_order_field = "",
  $a_order_dir = "",
  $a_offset = 0,
  $a_limit = 9999,
array  $a_filters = null,
array  $a_additional_fields = null,
  $a_preselected_obj_ids = null 
)
static

Get all aggregated tracking data for parent object.

:TODO: sorting, offset, limit, objectives, collection/all

Parameters
int$a_parent_obj_id
int$a_parent_ref_id
string$a_order_field
string$a_order_dir
int$a_offset
int$a_limit
array$a_filter
array$a_additional_fields
array$a_preselected_obj_ids
Returns
array cnt, set

Definition at line 613 of file class.ilTrQuery.php.

623 {
624 global $ilDB;
625
626 $fields = array();
627 self::buildColumns($fields, $a_additional_fields, true);
628
629 $objects = array();
630 if ($a_preselected_obj_ids === null) {
631 $objects = self::getObjectIds($a_parent_obj_id, $a_parent_ref_id, false, false);
632 } else {
633 foreach ($a_preselected_obj_ids as $obj_id => $ref_ids) {
634 $objects["object_ids"][] = $obj_id;
635 $objects["ref_ids"][$obj_id] = array_pop($ref_ids);
636 }
637 }
638
639 $result = array();
640 if ($objects) {
641 // object data
642 $set = $ilDB->query("SELECT obj_id,title,type FROM object_data" .
643 " WHERE " . $ilDB->in("obj_id", $objects["object_ids"], false, "integer"));
644 while ($rec = $ilDB->fetchAssoc($set)) {
645 $object_data[$rec["obj_id"]] = $rec;
646 if ($a_preselected_obj_ids) {
647 $object_data[$rec["obj_id"]]["ref_ids"] = $a_preselected_obj_ids[$rec["obj_id"]];
648 } else {
649 $object_data[$rec["obj_id"]]["ref_ids"] = array($objects["ref_ids"][$rec["obj_id"]]);
650 }
651 }
652
653 foreach ($objects["ref_ids"] as $object_id => $ref_id) {
654 $object_result = self::getSummaryDataForObject($ref_id, $fields, $a_filters);
655 if (sizeof($object_result)) {
656 if ($object_data[$object_id]) {
657 $result[] = array_merge($object_data[$object_id], $object_result);
658 }
659 }
660 }
661
662 // :TODO: objectives
663 if ($objects["objectives_parent_id"]) {
664 }
665 }
666
667 return array("cnt"=>sizeof($result), "set"=>$result);
668 }
static getSummaryDataForObject($a_ref_id, array $fields, array $a_filters=null)
Get all aggregated tracking data for object.

References $ilDB, $result, buildColumns(), getObjectIds(), and getSummaryDataForObject().

Referenced by ilTrSummaryTableGUI\getItems().

+ Here is the call graph for this function:
+ Here is the caller graph for this function:

◆ getObjectStatisticsLogInfo()

static ilTrQuery::getObjectStatisticsLogInfo ( )
static

Get last update info for object statistics.

Returns
array

Definition at line 1797 of file class.ilTrQuery.php.

1798 {
1799 global $ilDB;
1800
1801 $set = $ilDB->query("SELECT COUNT(*) counter, MIN(tstamp) tstamp" .
1802 " FROM obj_stat_log");
1803 return $ilDB->fetchAssoc($set);
1804 }

References $ilDB.

Referenced by ilLPObjectStatisticsGUI\showAggregationInfo().

+ Here is the caller graph for this function:

◆ getObjectStatisticsMonthlySummary()

static ilTrQuery::getObjectStatisticsMonthlySummary ( )
static

Definition at line 1683 of file class.ilTrQuery.php.

1684 {
1685 global $ilDB;
1686
1687 $set = $ilDB->query("SELECT COUNT(*) AS COUNTER,yyyy,mm" .
1688 " FROM obj_stat" .
1689 " GROUP BY yyyy, mm" .
1690 " ORDER BY yyyy DESC, mm DESC");
1691 $res = array();
1692 while ($row = $ilDB->fetchAssoc($set)) {
1693 $res[] = array("month"=>$row["yyyy"] . "-" . $row["mm"],
1694 "count"=>$row["counter"]);
1695 }
1696 return $res;
1697 }

References $ilDB, $res, and $row.

Referenced by ilLPObjectStatisticsAdminTableGUI\getItems().

+ Here is the caller graph for this function:

◆ getObjectTypeStatistics()

static ilTrQuery::getObjectTypeStatistics ( )
static

Definition at line 1564 of file class.ilTrQuery.php.

1565 {
1566 global $ilDB, $objDefinition;
1567
1568 // re-use add new item selection (folder is not that important)
1569 $types = array_keys($objDefinition->getCreatableSubObjects("root", ilObjectDefinition::MODE_REPOSITORY));
1570
1571 // repository
1572 include_once "Services/Tree/classes/class.ilTree.php";
1573 $tree = new ilTree(1);
1574 $sql = "SELECT " . $tree->table_obj_data . ".obj_id," . $tree->table_obj_data . ".type," .
1575 $tree->table_tree . "." . $tree->tree_pk . "," . $tree->table_obj_reference . ".ref_id" .
1576 " FROM " . $tree->table_tree .
1577 " " . $tree->buildJoin() .
1578 " WHERE " . $ilDB->in($tree->table_obj_data . ".type", $types, "", "text");
1579 $set = $ilDB->query($sql);
1580 $res = array();
1581 while ($row = $ilDB->fetchAssoc($set)) {
1582 $res[$row["type"]]["type"] = $row["type"];
1583 $res[$row["type"]]["references"]++;
1584 $res[$row["type"]]["objects"][] = $row["obj_id"];
1585 if ($row[$tree->tree_pk] < 0) {
1586 $res[$row["type"]]["deleted"]++;
1587 }
1588 }
1589
1590 foreach ($res as $type => $values) {
1591 $res[$type]["objects"] = sizeof(array_unique($values["objects"]));
1592 }
1593
1594 // portfolios (not part of repository)
1595 foreach (self::getPortfolios() as $obj_id) {
1596 $res["prtf"]["type"] = "prtf";
1597 $res["prtf"]["references"]++;
1598 $res["prtf"]["objects"]++;
1599 }
1600
1601 foreach (self::getWorkspaceBlogs() as $obj_id) {
1602 $res["blog"]["type"] = "blog";
1603 $res["blog"]["references"]++;
1604 $res["blog"]["objects"]++;
1605 }
1606
1607 return $res;
1608 }
Tree class data representation in hierachical trees using the Nested Set Model with Gaps by Joe Celco...
$type

References $ilDB, $res, $row, $type, and ilObjectDefinition\MODE_REPOSITORY.

Referenced by ilLPCronObjectStatistics\gatherTypesData(), and ilLPObjectStatisticsTypesTableGUI\getItems().

+ Here is the caller graph for this function:

◆ getObjectTypeStatisticsPerMonth()

static ilTrQuery::getObjectTypeStatisticsPerMonth (   $a_aggregation,
  $a_year = null 
)
static

Definition at line 1838 of file class.ilTrQuery.php.

1839 {
1840 global $ilDB;
1841
1842 if (!$a_year) {
1843 $a_year = date("Y");
1844 }
1845
1846 $agg = strtoupper($a_aggregation);
1847
1848 $res = array();
1849 $sql = "SELECT type,yyyy,mm," . $agg . "(cnt_objects) cnt_objects," . $agg . "(cnt_references) cnt_references," .
1850 "" . $agg . "(cnt_deleted) cnt_deleted FROM obj_type_stat" .
1851 " WHERE yyyy = " . $ilDB->quote($a_year, "integer") .
1852 " GROUP BY type,yyyy,mm";
1853 $set = $ilDB->query($sql);
1854 while ($row = $ilDB->fetchAssoc($set)) {
1855 $row["mm"] = str_pad($row["mm"], 2, "0", STR_PAD_LEFT);
1856 $res[$row["type"]][$row["yyyy"] . "-" . $row["mm"]] = array(
1857 "objects" => (int) $row["cnt_objects"],
1858 "references" => (int) $row["cnt_references"],
1859 "deleted" => (int) $row["cnt_deleted"]
1860 );
1861 }
1862
1863 return $res;
1864 }
date( 'd-M-Y', $objPHPExcel->getProperties() ->getCreated())

References $ilDB, $res, $row, and date.

Referenced by ilLPObjectStatisticsTypesTableGUI\getItems().

+ Here is the caller graph for this function:

◆ getParticipantsForObject()

static ilTrQuery::getParticipantsForObject (   $a_ref_id)
static

Get participant ids for given object.

Parameters
int$a_ref_id
Returns
mixed array or null if no users can bedetermined for object.

Definition at line 784 of file class.ilTrQuery.php.

785 {
786 global $tree;
787
788 $obj_id = ilObject::_lookupObjectId($a_ref_id);
789 $obj_type = ilObject::_lookupType($obj_id);
790
791 $members = [];
792
793 // try to get participants from (parent) course/group
794 $members_read = false;
795 switch ($obj_type) {
796 case 'crs':
797 case 'grp':
798 $members_read = true;
799 $member_obj = ilParticipants::getInstance($a_ref_id);
800 $members = $member_obj->getMembers();
801 break;
802
803
804 /* Mantis 19296: Individual Assessment can be subtype of crs.
805 * But for LP view only his own members should be displayed.
806 * We need to return the members without checking the parent path. */
807 case "iass":
808 $members_read = true;
809 include_once("Modules/IndividualAssessment/classes/class.ilObjIndividualAssessment.php");
810 $iass = new ilObjIndividualAssessment($obj_id, false);
811 $members = $iass->loadMembers()->membersIds();
812 break;
813
814 default:
815 // walk path to find course or group object and use members of that object
816 $path = $tree->getPathId($a_ref_id);
817 array_pop($path);
818 foreach (array_reverse($path) as $path_ref_id) {
819 $type = ilObject::_lookupType($path_ref_id, true);
820 if ($type == "crs" || $type == "grp") {
821 $members_read = true;
822 $members = self::getParticipantsForObject($path_ref_id);
823 }
824 }
825 break;
826 }
827
828 // begin-patch ouf
829 if ($members_read) {
830 return $GLOBALS['DIC']->access()->filterUserIdsByRbacOrPositionOfCurrentUser(
831 'read_learning_progress',
832 'read_learning_progress',
833 $a_ref_id,
834 $members
835 );
836 }
837
838 $a_users = null;
839
840 // no participants possible: use tracking/object data where possible
841 switch ($obj_type) {
842 case "sahs":
843 include_once("./Modules/ScormAicc/classes/class.ilObjSAHSLearningModule.php");
844 $subtype = ilObjSAHSLearningModule::_lookupSubType($obj_id);
845 if ($subtype == "scorm2004") {
846 // based on cmi_node/cp_node, used for scorm tracking data views
847 include_once("./Modules/Scorm2004/classes/class.ilObjSCORM2004LearningModule.php");
848 $mod = new ilObjSCORM2004LearningModule($obj_id, false);
849 $all = $mod->getTrackedUsers("");
850 if ($all) {
851 $a_users = array();
852 foreach ($all as $item) {
853 $a_users[] = $item["user_id"];
854 }
855 }
856 } else {
857 include_once("./Modules/ScormAicc/classes/SCORM/class.ilObjSCORMTracking.php");
858 $a_users = ilObjSCORMTracking::_getTrackedUsers($obj_id);
859 }
860 break;
861
862 case "exc":
863 include_once("./Modules/Exercise/classes/class.ilExerciseMembers.php");
864 include_once("./Modules/Exercise/classes/class.ilObjExercise.php");
865 $exc = new ilObjExercise($obj_id, false);
866 $members = new ilExerciseMembers($exc);
867 $a_users = $members->getMembers();
868 break;
869
870 case "tst":
871 include_once "Services/Tracking/classes/class.ilLPStatusFactory.php";
873 $a_users = $class::getParticipants($obj_id);
874 break;
875
876 case "svy":
877 include_once "Services/Tracking/classes/class.ilLPStatusFactory.php";
879 $a_users = $class::getParticipants($obj_id);
880 break;
881
882 case "prg":
883 include_once("Modules/StudyProgramme/classes/class.ilObjStudyProgramme.php");
884 $prg = new ilObjStudyProgramme($obj_id, false);
885 $a_users = $prg->getIdsOfUsersWithRelevantProgress();
886 break;
887 default:
888 // keep null
889 break;
890 }
891
892 if (is_null($a_users)) {
893 return $a_users;
894 }
895
896 // begin-patch ouf
897 return $GLOBALS['DIC']->access()->filterUserIdsByRbacOrPositionOfCurrentUser(
898 'read_learning_progress',
899 'read_learning_progress',
900 $a_ref_id,
901 $a_users
902 );
903 }
Class ilExerciseMembers.
static _getClassById($a_obj_id, $a_mode=null)
Class ilObjExercise.
For the purpose of streamlining the grading and learning-process status definition outside of tests,...
static _getTrackedUsers($a_obj_id)
Get all tracked users.
Class ilObjStudyProgramme.
static _lookupObjectId($a_ref_id)
lookup object id
static getInstance($a_ref_id)
Get instance by ref_id.
static getParticipantsForObject($a_ref_id)
Get participant ids for given object.
$GLOBALS['loaded']
Global hash that tracks already loaded includes.

References $GLOBALS, $path, $type, ilLPStatusFactory\_getClassById(), ilObjSCORMTracking\_getTrackedUsers(), ilObject\_lookupObjectId(), ilObjSAHSLearningModule\_lookupSubType(), ilObject\_lookupType(), ilParticipants\getInstance(), getParticipantsForObject(), ilLPObjSettings\LP_MODE_SURVEY_FINISHED, and ilLPObjSettings\LP_MODE_TEST_FINISHED.

Referenced by getParticipantsForObject(), getSummaryDataForObject(), getUserDataForObject(), getUserObjectMatrix(), ilSCORM2004TrackingItemsPerUserFilterGUI\parse(), ilSCORMTrackingItemsPerUserFilterGUI\parse(), ilObjSCORM2004LearningModuleGUI\showTrackingItems(), ilObjSCORMLearningModuleGUI\showTrackingItems(), ilObjSCORM2004LearningModuleGUI\showTrackingItemsBySco(), and ilObjSCORMLearningModuleGUI\showTrackingItemsBySco().

+ Here is the call graph for this function:
+ Here is the caller graph for this function:

◆ getPortfolios()

static ilTrQuery::getPortfolios (   $a_title = null)
static

Definition at line 1635 of file class.ilTrQuery.php.

1636 {
1637 global $ilDB;
1638
1639 $res = array();
1640
1641 $sql = "SELECT od.obj_id" .
1642 " FROM usr_portfolio prtf" .
1643 " JOIN object_data od ON (od.obj_id = prtf.id)";
1644
1645 if ($a_title) {
1646 $sql .= " WHERE " . $ilDB->like("od.title", "text", "%" . $a_title . "%");
1647 }
1648
1649 $set = $ilDB->query($sql);
1650 while ($row = $ilDB->fetchAssoc($set)) {
1651 $res[] = $row["obj_id"];
1652 }
1653
1654 return $res;
1655 }

References $ilDB, $res, and $row.

Referenced by ilLPObjectStatisticsDailyTableGUI\getItems(), and ilLPObjectStatisticsTableGUI\getItems().

+ Here is the caller graph for this function:

◆ getSCOsStatusForUser()

static ilTrQuery::getSCOsStatusForUser (   $a_user_id,
  $a_parent_obj_id,
array  $a_sco_ids 
)
static

Definition at line 109 of file class.ilTrQuery.php.

110 {
111 self::refreshObjectsStatus(array($a_parent_obj_id), array($a_user_id));
112
113 // import score from tracking data
114 $scores_raw = $scores = array();
115 include_once './Modules/ScormAicc/classes/class.ilObjSAHSLearningModule.php';
116 $subtype = ilObjSAHSLearningModule::_lookupSubType($a_parent_obj_id);
117 switch ($subtype) {
118 case 'hacp':
119 case 'aicc':
120 case 'scorm':
121 include_once './Modules/ScormAicc/classes/class.ilObjSCORMLearningModule.php';
122 $module = new ilObjSCORMLearningModule($a_parent_obj_id, false);
123 $scores_raw = $module->getTrackingDataAgg($a_user_id);
124 break;
125
126 case 'scorm2004':
127 include_once './Modules/Scorm2004/classes/class.ilObjSCORM2004LearningModule.php';
128 $module = new ilObjSCORM2004LearningModule($a_parent_obj_id, false);
129 $scores_raw = $module->getTrackingDataAgg($a_user_id);
130 break;
131 }
132 if ($scores_raw) {
133 foreach ($scores_raw as $item) {
134 $scores[$item["sco_id"]] = $item["score"];
135 }
136 unset($module);
137 unset($scores_raw);
138 }
139
140 include_once 'Services/Tracking/classes/class.ilLPStatusWrapper.php';
141 $status_info = ilLPStatusWrapper::_getStatusInfo($a_parent_obj_id);
142
143 $items = array();
144 foreach ($a_sco_ids as $sco_id) {
145 // #9719 - can have in_progress AND failed/completed
146 if (in_array($a_user_id, $status_info["failed"][$sco_id])) {
148 } elseif (in_array($a_user_id, $status_info["completed"][$sco_id])) {
150 } elseif (in_array($a_user_id, $status_info["in_progress"][$sco_id])) {
152 } else {
154 }
155
156 $items[$sco_id] = array(
157 "title" => $status_info["scos_title"][$sco_id],
158 "status" => $status,
159 "type" => "sahs",
160 "score" => (int) $scores[$sco_id]
161 );
162 }
163
164 return $items;
165 }
static _getStatusInfo($a_obj_id)
Reads informations about the object e.g test results, tlt, number of visits.
const LP_STATUS_COMPLETED
const LP_STATUS_FAILED
const LP_STATUS_NOT_ATTEMPTED
const LP_STATUS_IN_PROGRESS
if($modEnd===false) $module
Definition: module.php:59

References $module, ilLPStatusWrapper\_getStatusInfo(), ilObjSAHSLearningModule\_lookupSubType(), ilLPStatus\LP_STATUS_COMPLETED, ilLPStatus\LP_STATUS_FAILED, ilLPStatus\LP_STATUS_IN_PROGRESS, ilLPStatus\LP_STATUS_NOT_ATTEMPTED, and refreshObjectsStatus().

Referenced by ilLPProgressTableGUI\getItems().

+ Here is the call graph for this function:
+ Here is the caller graph for this function:

◆ getSessionData()

static ilTrQuery::getSessionData (   $a_user_id,
array  $obj_ids 
)
staticprotected

Get session data for given objects and user.

Parameters
int$a_user_id
array$obj_ids
Returns
array

Definition at line 566 of file class.ilTrQuery.php.

567 {
568 global $ilDB;
569
570 $query = "SELECT obj_id, title, e_start, e_end, CASE WHEN participated = 1 THEN 2 WHEN registered = 1 THEN 1 ELSE NULL END AS status," .
571 " mark, e_comment" .
572 " FROM event" .
573 " JOIN event_appointment ON (event.obj_id = event_appointment.event_id)" .
574 " LEFT JOIN event_participants ON (event_participants.event_id = event.obj_id AND usr_id = " . $ilDB->quote($a_user_id, "integer") . ")" .
575 " WHERE " . $ilDB->in("obj_id", $obj_ids, false, "integer");
576 $set = $ilDB->query($query);
577 $sessions = array();
578 while ($rec = $ilDB->fetchAssoc($set)) {
579 $rec["comment"] = $rec["e_comment"];
580 unset($rec["e_comment"]);
581
583 new ilDateTime($rec["e_start"], IL_CAL_DATETIME),
584 new ilDateTime($rec["e_end"], IL_CAL_DATETIME)
585 );
586
587 if ($rec["title"]) {
588 $rec["title"] = $date . ': ' . $rec["title"];
589 } else {
590 $rec["title"] = $date;
591 }
592 $sessions[$rec["obj_id"]] = $rec;
593 }
594 return $sessions;
595 }
static formatPeriod(ilDateTime $start, ilDateTime $end, $a_skip_starting_day=false)
Format a period of two date Shows: 14.

References $ilDB, $query, ilDatePresentation\formatPeriod(), and IL_CAL_DATETIME.

Referenced by getObjectsDataForUser(), and getObjectsStatusForUser().

+ Here is the call graph for this function:
+ Here is the caller graph for this function:

◆ getSubItemsStatusForUser()

static ilTrQuery::getSubItemsStatusForUser (   $a_user_id,
  $a_parent_obj_id,
array  $a_item_ids 
)
static

Get subitems status.

Parameters
type$a_user_id
type$a_parent_obj_id
array$a_item_ids
Returns
type

Definition at line 174 of file class.ilTrQuery.php.

175 {
176 self::refreshObjectsStatus(array($a_parent_obj_id), array($a_user_id));
177
178 switch (ilObject::_lookupType($a_parent_obj_id)) {
179 case "lm":
180 case "mcst":
181 include_once './Services/Object/classes/class.ilObjectLP.php';
182 $olp = ilObjectLP::getInstance($a_parent_obj_id);
183 $collection = $olp->getCollectionInstance();
184 if ($collection) {
185 $ref_ids = ilObject::_getAllReferences($a_parent_obj_id);
186 $ref_id = end($ref_ids);
187 $item_data = $collection->getPossibleItems($ref_id);
188 }
189 break;
190
191 default:
192 return array();
193 }
194
195 include_once 'Services/Tracking/classes/class.ilLPStatusWrapper.php';
196 $status_info = ilLPStatusWrapper::_getStatusInfo($a_parent_obj_id);
197
198 $items = array();
199 foreach ($a_item_ids as $item_id) {
200 if (!isset($item_data[$item_id])) {
201 continue;
202 }
203
204 if (in_array($a_user_id, $status_info["completed"][$item_id])) {
206 } elseif (in_array($a_user_id, $status_info["in_progress"][$item_id])) {
208 } else {
210 }
211
212 $items[$item_id] = array(
213 "title" => $item_data[$item_id]["title"],
214 "status" => $status,
215 "type" => self::getSubItemType($a_parent_obj_id)
216 );
217 }
218
219 return $items;
220 }
static _getAllReferences($a_id)
get all reference ids of object

References ilObject\_getAllReferences(), ilLPStatusWrapper\_getStatusInfo(), ilObject\_lookupType(), ilObjectLP\getInstance(), ilLPStatus\LP_STATUS_COMPLETED, ilLPStatus\LP_STATUS_IN_PROGRESS, ilLPStatus\LP_STATUS_NOT_ATTEMPTED, and refreshObjectsStatus().

Referenced by ilLPProgressTableGUI\getItems().

+ Here is the call graph for this function:
+ Here is the caller graph for this function:

◆ getSubItemType()

static ilTrQuery::getSubItemType (   $a_parent_obj_id)
static

Get sub-item object type for parent.

Parameters
int$a_parent_obj_id
Returns
string

Definition at line 548 of file class.ilTrQuery.php.

549 {
550 switch (ilObject::_lookupType($a_parent_obj_id)) {
551 case "lm":
552 return "st";
553
554 case "mcst":
555 return "mob";
556 }
557 }

References ilObject\_lookupType().

Referenced by getObjectsDataForUser(), and ilTrMatrixTableGUI\getSelectableColumns().

+ Here is the call graph for this function:
+ Here is the caller graph for this function:

◆ getSubTree()

static ilTrQuery::getSubTree (   $a_parent_ref_id,
array &  $a_object_ids,
array &  $a_ref_ids 
)
staticprotected

Get complete branch of tree (recursively)

Parameters
int$a_parent_ref_id
array$a_object_ids
array$a_ref_ids

Definition at line 1252 of file class.ilTrQuery.php.

1253 {
1254 global $tree;
1255
1256 $children = $tree->getChilds($a_parent_ref_id);
1257 if ($children) {
1258 foreach ($children as $child) {
1259 if ($child["type"] == "adm" || $child["type"] == "rolf") {
1260 continue;
1261 }
1262
1263 // as there can be deactivated items in the collection
1264 // we should allow them here too
1265
1266 $olp = ilObjectLP::getInstance($child["obj_id"]);
1267 $cmode = $olp->getCurrentMode();
1268
1269 /* see ilPluginLP
1270 if($cmode == ilLPObjSettings::LP_MODE_PLUGIN)
1271 {
1272 // #11368
1273 include_once "Services/Repository/classes/class.ilRepositoryObjectPluginSlot.php";
1274 if(ilRepositoryObjectPluginSlot::isTypePluginWithLP($child["type"], false))
1275 {
1276 $a_object_ids[] = $child["obj_id"];
1277 $a_ref_ids[$child["obj_id"]] = $child["ref_id"];
1278 }
1279 }
1280 */
1281
1282 if (/* $cmode != ilLPObjSettings::LP_MODE_DEACTIVATED && */ $cmode != ilLPObjSettings::LP_MODE_UNDEFINED) {
1283 $a_object_ids[] = $child["obj_id"];
1284 $a_ref_ids[$child["obj_id"]] = $child["ref_id"];
1285 }
1286
1287 self::getSubTree($child["ref_id"], $a_object_ids, $a_ref_ids);
1288 }
1289 }
1290 }

References ilObjectLP\getInstance(), getSubTree(), and ilLPObjSettings\LP_MODE_UNDEFINED.

Referenced by getObjectIds(), and getSubTree().

+ Here is the call graph for this function:
+ Here is the caller graph for this function:

◆ getSummaryDataForObject()

static ilTrQuery::getSummaryDataForObject (   $a_ref_id,
array  $fields,
array  $a_filters = null 
)
staticprotected

Get all aggregated tracking data for object.

Parameters
int$a_ref_id
array$fields
array$a_filters
Returns
array

Definition at line 678 of file class.ilTrQuery.php.

679 {
680 global $ilDB;
681
682 $where = array();
683 $where[] = "usr_data.usr_id <> " . $ilDB->quote(ANONYMOUS_USER_ID, "integer");
684
685 // users
686 $a_users = self::getParticipantsForObject($a_ref_id);
687
688 $left = "";
689 if (is_array($a_users)) { // #14840
690 $left = "LEFT";
691 $where[] = $ilDB->in("usr_data.usr_id", $a_users, false, "integer");
692 }
693
694 $obj_id = ilObject::_lookupObjectId($a_ref_id);
695 self::refreshObjectsStatus(array($obj_id), $a_users);
696
697 $query = " FROM usr_data " . $left . " JOIN read_event ON (read_event.usr_id = usr_data.usr_id" .
698 " AND obj_id = " . $ilDB->quote($obj_id, "integer") . ")" .
699 " LEFT JOIN ut_lp_marks ON (ut_lp_marks.usr_id = usr_data.usr_id " .
700 " AND ut_lp_marks.obj_id = " . $ilDB->quote($obj_id, "integer") . ")" .
701 " LEFT JOIN usr_pref ON (usr_pref.usr_id = usr_data.usr_id AND keyword = " . $ilDB->quote("language", "text") . ")" .
702 self::buildFilters($where, $a_filters, true);
703
704 $fields[] = 'COUNT(usr_data.usr_id) AS user_count';
705
706 $queries = array();
707 $queries[] = array("fields"=>$fields, "query"=>$query, "count"=>"*");
708
709 $result = self::executeQueries($queries);
710 $result = $result["set"][0];
711 $users_no = $result["user_count"];
712
713 $valid = true;
714 if (!$users_no) {
715 $valid = false;
716 } elseif (isset($a_filters["user_total"])) {
717 if ($a_filters["user_total"]["from"] && $users_no < $a_filters["user_total"]["from"]) {
718 $valid = false;
719 } elseif ($a_filters["user_total"]["to"] && $users_no > $a_filters["user_total"]["to"]) {
720 $valid = false;
721 }
722 }
723
724 if ($valid) {
725 $result["country"] = self::getSummaryPercentages("country", $query);
726 $result["sel_country"] = self::getSummaryPercentages("sel_country", $query);
727 $result["city"] = self::getSummaryPercentages("city", $query);
728 $result["gender"] = self::getSummaryPercentages("gender", $query);
729 $result["language"] = self::getSummaryPercentages("usr_pref.value", $query, "language");
730 $result["status"] = self::getSummaryPercentages("status", $query);
731 $result["mark"] = self::getSummaryPercentages("mark", $query);
732 } else {
733 $result = array();
734 }
735
736 if ($result) {
737 $result["user_total"] = $users_no;
738 }
739
740 return $result;
741 }
static getSummaryPercentages($field, $base_query, $alias=null)
Get aggregated data for field.
$valid

References $ilDB, $query, $result, $valid, ilObject\_lookupObjectId(), buildFilters(), executeQueries(), getParticipantsForObject(), getSummaryPercentages(), and refreshObjectsStatus().

Referenced by getObjectsSummaryForObject().

+ Here is the call graph for this function:
+ Here is the caller graph for this function:

◆ getSummaryPercentages()

static ilTrQuery::getSummaryPercentages (   $field,
  $base_query,
  $alias = null 
)
staticprotected

Get aggregated data for field.

Parameters
string$field
string$base_query
string$alias
Returns
array

Definition at line 751 of file class.ilTrQuery.php.

752 {
753 global $ilDB;
754
755 if (!$alias) {
756 $field_alias = $field;
757 } else {
758 $field_alias = $alias;
759 $alias = " AS " . $alias;
760 }
761
762 // move having BEHIND group by
763 $having = "";
764 if (preg_match("/" . preg_quote(" [[--HAVING") . "(.+)" . preg_quote("HAVING--]]") . "/", $base_query, $hits)) {
765 $having = " HAVING " . $hits[1];
766 $base_query = str_replace($hits[0], "", $base_query);
767 }
768
769 $query = "SELECT COUNT(*) AS counter, " . $field . $alias . " " . $base_query . " GROUP BY " . $field . $having . " ORDER BY counter DESC";
770 $set = $ilDB->query($query);
771 $result = array();
772 while ($rec = $ilDB->fetchAssoc($set)) {
773 $result[$rec[$field_alias]] = (int) $rec["counter"];
774 }
775 return $result;
776 }

References $ilDB, $query, and $result.

Referenced by getSummaryDataForObject().

+ Here is the caller graph for this function:

◆ getUDFAndHandlePrivacy()

static ilTrQuery::getUDFAndHandlePrivacy ( array &  $a_result,
array  $a_udf = null,
  $a_check_agreement = null,
array  $a_privacy_fields = null,
array  $a_filters = null 
)
staticprotected

Handle privacy and add udf data to (user) result data.

Parameters
array$a_result
array$a_udf
int$a_check_agreement
array$a_privacy_fields
array$a_filters

Definition at line 317 of file class.ilTrQuery.php.

323 {
324 global $ilDB;
325
326 if (!$a_result["cnt"]) {
327 return;
328 }
329
330 if (is_array($a_udf) && count($a_udf) > 0) {
331 $query = "SELECT usr_id, field_id, value FROM udf_text WHERE " . $ilDB->in("field_id", $a_udf, false, "integer");
332 $set = $ilDB->query($query);
333 $udf = array();
334 while ($row = $ilDB->fetchAssoc($set)) {
335 $udf[$row["usr_id"]]["udf_" . $row["field_id"]] = $row["value"];
336 }
337 }
338
339 // (course/group) user agreement
340 if ($a_check_agreement) {
341 // admins/tutors (write-access) will never have agreement ?!
342 include_once "Services/Membership/classes/class.ilMemberAgreement.php";
343 $agreements = ilMemberAgreement::lookupAcceptedAgreements($a_check_agreement);
344
345 // public information for users
346 $query = "SELECT usr_id FROM usr_pref WHERE keyword = " . $ilDB->quote("public_profile", "text") .
347 " AND value = " . $ilDB->quote("y", "text") . " OR value = " . $ilDB->quote("g", "text");
348 $set = $ilDB->query($query);
349 $all_public = array();
350 while ($row = $ilDB->fetchAssoc($set)) {
351 $all_public[] = $row["usr_id"];
352 }
353 $query = "SELECT usr_id,keyword FROM usr_pref WHERE " . $ilDB->like("keyword", "text", "public_%", false) .
354 " AND value = " . $ilDB->quote("y", "text") . " AND " . $ilDB->in("usr_id", $all_public, "", "integer");
355 $set = $ilDB->query($query);
356 $public = array();
357 while ($row = $ilDB->fetchAssoc($set)) {
358 $public[$row["usr_id"]][] = substr($row["keyword"], 7);
359 }
360 unset($all_public);
361 }
362
363 foreach ($a_result["set"] as $idx => $row) {
364 // add udf data
365 if (isset($udf[$row["usr_id"]])) {
366 $a_result["set"][$idx] = $row = array_merge($row, $udf[$row["usr_id"]]);
367 }
368
369 // remove all private data - if active agreement and agreement not given by user
370 if (sizeof($a_privacy_fields) && $a_check_agreement && !in_array($row["usr_id"], $agreements)) {
371 foreach ($a_privacy_fields as $field) {
372 // check against public profile
373 if (isset($row[$field]) && (!isset($public[$row["usr_id"]]) ||
374 !in_array($field, $public[$row["usr_id"]]))) {
375 // remove complete entry - offending field was filtered
376 if (isset($a_filters[$field])) {
377 // we cannot remove row because of pagination!
378 foreach (array_keys($row) as $col_id) {
379 $a_result["set"][$idx][$col_id] = null;
380 }
381 $a_result["set"][$idx]["privacy_conflict"] = true;
382 // unset($a_result["set"][$idx]);
383 break;
384 }
385 // remove offending field
386 else {
387 $a_result["set"][$idx][$field] = false;
388 }
389 }
390 }
391 }
392 }
393
394 // $a_result["cnt"] = sizeof($a_result["set"]);
395 }
static lookupAcceptedAgreements($a_obj_id)
Lookup users who have accepted the agreement.

References $ilDB, $query, $row, and ilMemberAgreement\lookupAcceptedAgreements().

Referenced by getUserDataForObject(), and getUserObjectMatrix().

+ Here is the call graph for this function:
+ Here is the caller graph for this function:

◆ getUserDataForObject()

static ilTrQuery::getUserDataForObject (   $a_ref_id,
  $a_order_field = "",
  $a_order_dir = "",
  $a_offset = 0,
  $a_limit = 9999,
array  $a_filters = null,
array  $a_additional_fields = null,
  $check_agreement = false,
  $privacy_fields = null 
)
static

Get all user-based tracking data for object.

Parameters
int$a_ref_id
string$a_order_field
string$a_order_dir
int$a_offset
int$a_limit
array$a_filters
array$a_additional_fields
int$check_agreement(obj id of parent course)
arry$privacy_fields
Returns
array cnt, set

Definition at line 236 of file class.ilTrQuery.php.

246 {
247 global $ilDB;
248
249 $fields = array("usr_data.usr_id", "login", "active");
250 $udf = self::buildColumns($fields, $a_additional_fields);
251
252 $where = array();
253 $where[] = "usr_data.usr_id <> " . $ilDB->quote(ANONYMOUS_USER_ID, "integer");
254
255 // users
256 $left = "";
257 $a_users = self::getParticipantsForObject($a_ref_id);
258
259 $obj_id = ilObject::_lookupObjectId($a_ref_id);
260 self::refreshObjectsStatus(array($obj_id), $a_users);
261
262 if (is_array($a_users)) {
263 $left = "LEFT";
264 $where[] = $ilDB->in("usr_data.usr_id", $a_users, false, "integer");
265 }
266
267 $query = " FROM usr_data " . $left . " JOIN read_event ON (read_event.usr_id = usr_data.usr_id" .
268 " AND read_event.obj_id = " . $ilDB->quote($obj_id, "integer") . ")" .
269 " LEFT JOIN ut_lp_marks ON (ut_lp_marks.usr_id = usr_data.usr_id " .
270 " AND ut_lp_marks.obj_id = " . $ilDB->quote($obj_id, "integer") . ")" .
271 " LEFT JOIN usr_pref ON (usr_pref.usr_id = usr_data.usr_id AND keyword = " . $ilDB->quote("language", "text") . ")" .
272 self::buildFilters($where, $a_filters);
273
274 $queries = array(array("fields"=>$fields, "query"=>$query));
275
276 // #9598 - if language is not in fields alias is missing
277 if ($a_order_field == "language") {
278 $a_order_field = "usr_pref.value";
279 }
280
281 // udf data is added later on, not in this query
282 $udf_order = null;
283 if (!$a_order_field) {
284 $a_order_field = "login";
285 } elseif (substr($a_order_field, 0, 4) == "udf_") {
286 $udf_order = $a_order_field;
287 $a_order_field = null;
288 }
289
290 $result = self::executeQueries($queries, $a_order_field, $a_order_dir, $a_offset, $a_limit);
291
292 self::getUDFAndHandlePrivacy($result, $udf, $check_agreement, $privacy_fields, $a_filters);
293
294 // as we cannot do this in the query, sort by custom field here
295 // this will not work with pagination!
296 if ($udf_order) {
297 include_once "Services/Utilities/classes/class.ilStr.php";
299 $result["set"],
300 $udf_order,
301 $a_order_dir
302 );
303 }
304
305 return $result;
306 }
static getUDFAndHandlePrivacy(array &$a_result, array $a_udf=null, $a_check_agreement=null, array $a_privacy_fields=null, array $a_filters=null)
Handle privacy and add udf data to (user) result data.
static stableSortArray($array, $a_array_sortby, $a_array_sortorder=0, $a_numeric=false)
Sort an aray using a stable sort algorithm, which preveserves the sequence of array elements which ha...

References $ilDB, $query, $result, ilObject\_lookupObjectId(), buildColumns(), buildFilters(), executeQueries(), getParticipantsForObject(), getUDFAndHandlePrivacy(), refreshObjectsStatus(), and ilUtil\stableSortArray().

Referenced by ilTrObjectUsersPropsTableGUI\getItems().

+ Here is the call graph for this function:
+ Here is the caller graph for this function:

◆ getUserObjectiveMatrix()

static ilTrQuery::getUserObjectiveMatrix (   $a_parent_obj_id,
  $a_users 
)
static

Definition at line 1463 of file class.ilTrQuery.php.

1464 {
1465 global $ilDB;
1466
1467 if ($a_parent_obj_id && $a_users) {
1468 $res = array();
1469
1470 include_once "Services/Tracking/classes/class.ilLPStatus.php";
1471 include_once "Modules/Course/classes/Objectives/class.ilLOUserResults.php";
1472 include_once "Modules/Course/classes/class.ilCourseObjective.php";
1473 $objective_ids = ilCourseObjective::_getObjectiveIds($a_parent_obj_id, true);
1474
1475 // #17402 - are initital test(s) qualifying?
1476 include_once "Modules/Course/classes/Objectives/class.ilLOSettings.php";
1477 $lo_set = ilLOSettings::getInstanceByObjId($a_parent_obj_id);
1478 $initial_qualifying = $lo_set->isInitialTestQualifying();
1479
1480 // there may be missing entries for any user / objective combination
1481 foreach ($objective_ids as $objective_id) {
1482 foreach ($a_users as $user_id) {
1483 $res[$user_id][$objective_id] = ilLPStatus::LP_STATUS_NOT_ATTEMPTED_NUM;
1484 }
1485 }
1486
1487 $query = "SELECT * FROM loc_user_results" .
1488 " WHERE " . $ilDB->in("objective_id", $objective_ids, "", "integer") .
1489 " AND " . $ilDB->in("user_id", $a_users, "", "integer");
1490 if (!(bool) $initial_qualifying) {
1491 $query .= " AND type = " . $ilDB->quote(ilLOUserResults::TYPE_QUALIFIED, "integer");
1492 }
1493 $query .= " ORDER BY type"; // qualified must come last!
1494 $set = $ilDB->query($query);
1495 while ($row = $ilDB->fetchAssoc($set)) {
1496 $objective_id = $row["objective_id"];
1497 $user_id = $row["user_id"];
1498
1499 // if both initial and qualified, qualified will overwrite initial
1500
1501 // #15873 - see ilLOUserResults::getObjectiveStatusForLP()
1502 if ($row["status"] == ilLOUserResults::STATUS_COMPLETED) {
1503 $res[$user_id][$objective_id] = ilLPStatus::LP_STATUS_COMPLETED_NUM;
1504 } elseif ($row["status"] == ilLOUserResults::STATUS_FAILED) {
1505 $res[$user_id][$objective_id] = $row["is_final"]
1508 }
1509 }
1510
1511 return $res;
1512 }
1513 }
static getInstanceByObjId($a_obj_id)
get singleton instance

References $ilDB, $query, $res, $row, ilCourseObjective\_getObjectiveIds(), ilLOSettings\getInstanceByObjId(), ilLPStatus\LP_STATUS_COMPLETED_NUM, ilLPStatus\LP_STATUS_FAILED_NUM, ilLPStatus\LP_STATUS_IN_PROGRESS_NUM, ilLPStatus\LP_STATUS_NOT_ATTEMPTED_NUM, ilLOUserResults\STATUS_COMPLETED, ilLOUserResults\STATUS_FAILED, and ilLOUserResults\TYPE_QUALIFIED.

Referenced by ilTrMatrixTableGUI\getItems().

+ Here is the call graph for this function:
+ Here is the caller graph for this function:

◆ getUserObjectMatrix()

static ilTrQuery::getUserObjectMatrix (   $a_parent_ref_id,
  $a_obj_ids,
  $a_user_filter = null,
array  $a_additional_fields = null,
array  $a_privacy_fields = null,
  $a_check_agreement = null 
)
static

Get status matrix for users on objects.

Parameters
int$a_parent_ref_id
array$a_obj_ids
string$a_user_filter
array$a_additional_fields
array$a_privacy_fields
int$a_check_agreement
Returns
array cnt, set

Definition at line 1369 of file class.ilTrQuery.php.

1376 {
1377 global $ilDB;
1378
1379 $result = array("cnt"=>0, "set"=>null);
1380 if (sizeof($a_obj_ids)) {
1381 $where = array();
1382 $where[] = "usr_data.usr_id <> " . $ilDB->quote(ANONYMOUS_USER_ID, "integer");
1383 if ($a_user_filter) {
1384 $where[] = $ilDB->like("usr_data.login", "text", "%" . $a_user_filter . "%");
1385 }
1386
1387 // users
1388 $left = "";
1389 $a_users = self::getParticipantsForObject($a_parent_ref_id);
1390 if (is_array($a_users)) {
1391 $left = "LEFT";
1392 $where[] = $ilDB->in("usr_data.usr_id", $a_users, false, "integer");
1393 }
1394
1395 $parent_obj_id = ilObject::_lookupObjectId($a_parent_ref_id);
1396 self::refreshObjectsStatus($a_obj_ids, $a_users);
1397
1398 $fields = array("usr_data.usr_id", "login", "active");
1399 $udf = self::buildColumns($fields, $a_additional_fields);
1400
1401 include_once("./Services/Tracking/classes/class.ilLPStatus.php");
1402
1403 // #18673 - if parent supports percentage does not matter for "sub-items"
1404 $fields[] = "percentage";
1405
1406 $raw = array();
1407 foreach ($a_obj_ids as $obj_id) {
1408 // one request for each object
1409 $query = " FROM usr_data " . $left . " JOIN read_event ON (read_event.usr_id = usr_data.usr_id" .
1410 " AND read_event.obj_id = " . $ilDB->quote($obj_id, "integer") . ")" .
1411 " LEFT JOIN ut_lp_marks ON (ut_lp_marks.usr_id = usr_data.usr_id " .
1412 " AND ut_lp_marks.obj_id = " . $ilDB->quote($obj_id, "integer") . ")" .
1413 " LEFT JOIN usr_pref ON (usr_pref.usr_id = usr_data.usr_id AND keyword = " . $ilDB->quote("language", "text") . ")" .
1414 self::buildFilters($where);
1415
1416 $raw = self::executeQueries(array(array("fields"=>$fields, "query"=>$query)), "login");
1417 if ($raw["cnt"]) {
1418 // convert to final structure
1419 foreach ($raw["set"] as $row) {
1420 $result["set"][$row["usr_id"]]["login"] = $row["login"];
1421 $result["set"][$row["usr_id"]]["usr_id"] = $row["usr_id"];
1422
1423 // #14953
1424 $result["set"][$row["usr_id"]]["obj_" . $obj_id] = $row["status"];
1425 $result["set"][$row["usr_id"]]["obj_" . $obj_id . "_perc"] = $row["percentage"];
1426
1427 if ($obj_id == $parent_obj_id) {
1428 $result["set"][$row["usr_id"]]["status_changed"] = $row["status_changed"];
1429 $result["set"][$row["usr_id"]]["last_access"] = $row["last_access"];
1430 $result["set"][$row["usr_id"]]["spent_seconds"] = $row["spent_seconds"];
1431 $result["set"][$row["usr_id"]]["read_count"] = $row["read_count"];
1432 }
1433
1434 foreach ($fields as $field) {
1435 // #14957 - value [as] language
1436 if (stristr($field, "language")) {
1437 $field = "language";
1438 }
1439
1440 if (isset($row[$field])) {
1441 // #14955
1442 if ($obj_id == $parent_obj_id ||
1443 !in_array($field, array("mark", "u_comment"))) {
1444 $result["set"][$row["usr_id"]][$field] = $row[$field];
1445 }
1446 }
1447 }
1448 }
1449 }
1450 }
1451
1452 $result["cnt"] = 0;
1453 if (is_array($result["set"])) {
1454 $result["cnt"] = count($result["set"]);
1455 }
1456 $result["users"] = $a_users;
1457
1458 self::getUDFAndHandlePrivacy($result, $udf, $a_check_agreement, $a_privacy_fields, $a_additional_fields);
1459 }
1460 return $result;
1461 }

References $ilDB, $query, $result, $row, ilObject\_lookupObjectId(), buildColumns(), buildFilters(), executeQueries(), getParticipantsForObject(), getUDFAndHandlePrivacy(), and refreshObjectsStatus().

Referenced by ilTrMatrixTableGUI\getItems().

+ Here is the call graph for this function:
+ Here is the caller graph for this function:

◆ getWorkspaceBlogs()

static ilTrQuery::getWorkspaceBlogs (   $a_title = null)
static

Definition at line 1610 of file class.ilTrQuery.php.

1611 {
1612 global $ilDB;
1613
1614 $res = array();
1615
1616 // blogs in workspace?
1617 $sql = "SELECT od.obj_id,oref.wsp_id,od.type" .
1618 " FROM tree_workspace wst" .
1619 " JOIN object_reference_ws oref ON (oref.wsp_id = wst.child)" .
1620 " JOIN object_data od ON (oref.obj_id = od.obj_id)" .
1621 " WHERE od.type = " . $ilDB->quote("blog", "text");
1622
1623 if ($a_title) {
1624 $sql .= " AND " . $ilDB->like("od.title", "text", "%" . $a_title . "%");
1625 }
1626
1627 $set = $ilDB->query($sql);
1628 while ($row = $ilDB->fetchAssoc($set)) {
1629 $res[] = $row["obj_id"];
1630 }
1631
1632 return $res;
1633 }

References $ilDB, $res, and $row.

Referenced by ilLPObjectStatisticsDailyTableGUI\getItems(), and ilLPObjectStatisticsTableGUI\getItems().

+ Here is the caller graph for this function:

◆ refreshObjectsStatus()

static ilTrQuery::refreshObjectsStatus ( array  $a_obj_ids,
  $a_users = null 
)
staticprotected

check whether status (for all relevant users) exists

Parameters
array$a_obj_ids
array$a_users

Definition at line 1784 of file class.ilTrQuery.php.

1785 {
1786 include_once("./Services/Tracking/classes/class.ilLPStatus.php");
1787 foreach ($a_obj_ids as $obj_id) {
1788 ilLPStatus::checkStatusForObject($obj_id, $a_users);
1789 }
1790 }
static checkStatusForObject($a_obj_id, $a_users=false)
This function checks whether the status for a given number of users is dirty and must be recalculated...

References ilLPStatus\checkStatusForObject().

Referenced by getObjectIds(), getObjectsStatusForUser(), getSCOsStatusForUser(), getSubItemsStatusForUser(), getSummaryDataForObject(), getUserDataForObject(), and getUserObjectMatrix().

+ Here is the call graph for this function:
+ Here is the caller graph for this function:

◆ searchObjects()

static ilTrQuery::searchObjects (   $a_type,
  $a_title = null,
  $a_root = null,
  $a_hidden = null,
  $a_preset_obj_ids = null 
)
static

Definition at line 1728 of file class.ilTrQuery.php.

1729 {
1730 global $ilDB, $tree;
1731
1732 if ($a_type == "lres") {
1733 $a_type = array('lm','sahs','htlm');
1734 }
1735
1736 $sql = "SELECT r.ref_id,r.obj_id" .
1737 " FROM object_data o" .
1738 " JOIN object_reference r ON (o.obj_id = r.obj_id)" .
1739 " JOIN tree t ON (t.child = r.ref_id)" .
1740 " WHERE t.tree = " . $ilDB->quote(1, "integer");
1741
1742 if (!is_array($a_type)) {
1743 $sql .= " AND o.type = " . $ilDB->quote($a_type, "text");
1744 } else {
1745 $sql .= " AND " . $ilDB->in("o.type", $a_type, "", "text");
1746 }
1747
1748 if ($a_title) {
1749 $sql .= " AND (" . $ilDB->like("o.title", "text", "%" . $a_title . "%") .
1750 " OR " . $ilDB->like("o.description", "text", "%" . $a_title . "%") . ")";
1751 }
1752
1753 if (is_array($a_hidden)) {
1754 $sql .= " AND " . $ilDB->in("o.obj_id", $a_hidden, true, "integer");
1755 }
1756
1757 if (is_array($a_preset_obj_ids)) {
1758 $sql .= " AND " . $ilDB->in("o.obj_id", $a_preset_obj_ids, false, "integer");
1759 }
1760
1761 $set = $ilDB->query($sql);
1762 $res = array();
1763 while ($row = $ilDB->fetchAssoc($set)) {
1764 if ($a_root && $a_root != ROOT_FOLDER_ID) {
1765 foreach (ilObject::_getAllReferences($row['obj_id']) as $ref_id) {
1766 if ($tree->isGrandChild($a_root, $ref_id)) {
1767 $res[$row["obj_id"]][] = $row["ref_id"];
1768 continue;
1769 }
1770 }
1771 } else {
1772 $res[$row["obj_id"]][] = $row["ref_id"];
1773 }
1774 }
1775 return $res;
1776 }
$a_type
Definition: workflow.php:92

References $a_type, $ilDB, $res, $row, and ilObject\_getAllReferences().

+ Here is the call graph for this function:

The documentation for this class was generated from the following file: