| ILIAS
    release_5-3 Revision v5.3.23-19-g915713cf615
    | 
Class ilChatroom. More...
 Collaboration diagram for ilChatroom:
 Collaboration diagram for ilChatroom:| Public Member Functions | |
| initialize (array $rowdata) | |
| Sets $this->roomId by given array $rowdata and calls setSetting method foreach available setting in $this->availableSettings.  More... | |
| setSetting ($name, $value) | |
| Sets given name and value as setting into $this->settings array.  More... | |
| getDescription () | |
| getSetting ($name) | |
| Returns setting from $this->settings array by given name.  More... | |
| save () | |
| Saves settings using $this->settings.  More... | |
| saveSettings (array $settings) | |
| Saves settings into settingsTable using given settings array.  More... | |
| addHistoryEntry ($message, $recipient=null, $publicMessage=true) | |
| Inserts entry into historyTable.  More... | |
| connectUser (ilChatroomUser $user) | |
| Connects user by inserting userdata into userTable.  More... | |
| getConnectedUsers ($only_data=true) | |
| Returns an array of connected users.  More... | |
| disconnectUser ($user_id) | |
| Creates userId array by given $user object and calls disconnectUsers method.  More... | |
| disconnectUsers (array $userIds) | |
| Disconnects users by deleting userdata from userTable using given userId array.  More... | |
| getSettings () | |
| Returns $this->settings array.  More... | |
| isSubscribed ($chat_userid) | |
| Returns true if entry exists in userTable matching given $chat_userid and $this->roomId.  More... | |
| isAllowedToEnterPrivateRoom ($chat_userid, $proom_id) | |
| getHistory (ilDateTime $from=null, ilDateTime $to=null, $restricted_session_userid=null, $proom_id=0, $respect_target=true) | |
| Returns array containing history data selected from historyTable by given ilDateTime, $restricted_session_userid and matching roomId.  More... | |
| getRoomId () | |
| Returns roomID from $this->roomId.  More... | |
| getPrivateRoomSessions (ilDateTime $from=null, ilDateTime $to=null, $user_id=0, $room_id=0) | |
| saveFileUploadToDb ($user_id, $filename, $type) | |
| Saves information about file uploads in DB.  More... | |
| banUser ($user_id, $actor_id, $comment='') | |
| Inserts user into banTable, using given $user_id.  More... | |
| unbanUser ($user_id) | |
| Deletes entry from banTable matching roomId and given $user_id and returns true if sucessful.  More... | |
| isUserBanned ($user_id) | |
| Returns true if there's an entry in banTable matching roomId and given $user_id.  More... | |
| getBannedUsers () | |
| Returns an multidimensional array containing userdata from users having an entry in banTable with matching roomId.  More... | |
| getLastSession (ilChatroomUser $user) | |
| Returns last session from user.  More... | |
| getSessions (ilChatroomUser $user) | |
| Returns all session from user Returns all from sessionTable where user_id matches userId from given $user object.  More... | |
| addPrivateRoom ($title, ilChatroomUser $owner, $settings) | |
| closePrivateRoom ($id) | |
| isOwnerOfPrivateRoom ($user_id, $proom_id) | |
| getChatURL ($gui, $scope_id=0) | |
| getTitle () | |
| inviteUserToPrivateRoomByLogin ($login, $proom_id) | |
| inviteUserToPrivateRoom ($user_id, $proom_id) | |
| getActivePrivateRooms ($userid) | |
| listUsersInPrivateRoom ($private_room_id) | |
| subscribeUserToPrivateRoom ($room_id, $user_id) | |
| userIsInPrivateRoom ($room_id, $user_id) | |
| unsubscribeUserFromPrivateRoom ($room_id, $user_id) | |
| countActiveUsers () | |
| getPrivateRooms () | |
| getPrivilegedUsersForPrivateRoom ($subRoomId) | |
| getUniquePrivateRoomTitle ($title) | |
| getAllRooms ($user_id) | |
| Fetches and returns the object ids of all rooms accessible by the user with $user_id.  More... | |
| getPrivateSubRooms ($parent_room, $user_id) | |
| getRefIdByRoomId ($room_id) | |
| Returns ref_id of given room_id.  More... | |
| getLastMessagesForChatViewer ($number, $chatuser=null) | |
| getLastMessages ($number, $chatuser=null) | |
| clearMessages ($sub_room) | |
| Static Public Member Functions | |
| static | checkUserPermissions ($permissions, $ref_id, $send_info=true) | 
| Checks user permissions by given array and ref_id.  More... | |
| static | checkPermissionsOfUser ($usr_id, $permissions, $ref_id) | 
| Checks user permissions in question for a given user id in relation to a given ref_id.  More... | |
| static | byObjectId ($object_id) | 
| Returns ilChatroom object by given $object_id.  More... | |
| static | byRoomId ($room_id, $initObject=false) | 
| Returns ilChatroom by given $room_id.  More... | |
| static | disconnectAllUsersFromAllRooms () | 
| Deletes all entrys from userTable.  More... | |
| static | findDeletablePrivateRooms () | 
| static | getUntrashedChatReferences ($filter=array()) | 
| static | lookupPrivateRoomTitle ($proom_id) | 
| Static Protected Member Functions | |
| static | checkPermissions ($usrId, $refId, array $permissions) | 
| Private Member Functions | |
| phpTypeToMDBType ($type) | |
| Private Attributes | |
| $settings = array() | |
| $availableSettings | |
| $roomId | |
| $object | |
| Static Private Attributes | |
| static | $settingsTable = 'chatroom_settings' | 
| static | $historyTable = 'chatroom_history' | 
| static | $userTable = 'chatroom_users' | 
| static | $sessionTable = 'chatroom_sessions' | 
| static | $banTable = 'chatroom_bans' | 
| static | $privateRoomsTable = 'chatroom_prooms' | 
| static | $privateSessionsTable = 'chatroom_psessions' | 
| static | $uploadTable = 'chatroom_uploads' | 
| static | $privateRoomsAccessTable = 'chatroom_proomaccess' | 
| ilChatroom::addHistoryEntry | ( | $message, | |
| $recipient = null, | |||
| $publicMessage = true | |||
| ) | 
Inserts entry into historyTable.
| string | $message | |
| string | $recipient | |
| boolean | $publicMessage | 
Definition at line 401 of file class.ilChatroom.php.
References $DIC, $id, $message, and $timestamp.
| ilChatroom::addPrivateRoom | ( | $title, | |
| ilChatroomUser | $owner, | ||
| $settings | |||
| ) | 
Definition at line 909 of file class.ilChatroom.php.
References $DIC, $settings, $title, and ilChatroomUser\getUserId().
 Here is the call graph for this function:
 Here is the call graph for this function:| ilChatroom::banUser | ( | $user_id, | |
| $actor_id, | |||
| $comment = '' | |||
| ) | 
Inserts user into banTable, using given $user_id.
| integer | $user_id | |
| integer | $actor_id | |
| string | $comment | 
Definition at line 758 of file class.ilChatroom.php.
| 
 | static | 
Returns ilChatroom object by given $object_id.
| integer | $object_id | 
Definition at line 149 of file class.ilChatroom.php.
References $DIC, $query, and $row.
Referenced by ilChatroomXMLParser\__construct(), ilChatroomXMLWriter\__construct(), ilChatroomBanGUI\active(), ilChatroomServerHandler\cleanupPrivateRooms(), ilObjChatroom\cloneObject(), ilChatroomPrivateRoomGUI\create(), ilChatroomBanGUI\delete(), ilChatroomPrivateRoomGUI\delete(), ilChatroomPrivateRoomGUI\enter(), ilChatroomInitialGUI\executeDefault(), ilChatroomKickGUI\executeDefault(), ilChatroomPostMessageGUI\executeDefault(), ilObjChatroomListGUI\getProperties(), ilChatroomBlock\getReadableAreas(), ilChatroomGUIHandler\getRoomByObjectId(), ilChatroomTabGUIFactory\getTabsForCommand(), ilChatroomInviteUsersToPrivateRoomGUI\inviteById(), ilChatroomPrivateRoomGUI\leave(), ilChatroomPrivateRoomGUI\listUsers(), ilChatroomKickGUI\main(), ilChatroomCreateGUI\save(), ilChatroomBanGUI\show(), ilChatroomKickGUI\sub(), and ilChatroomUploadFileGUI\uploadFile().
 Here is the caller graph for this function:
 Here is the caller graph for this function:| 
 | static | 
Returns ilChatroom by given $room_id.
| integer | $room_id | 
Definition at line 197 of file class.ilChatroom.php.
References $DIC, $query, $row, and ilObjectFactory\getInstanceByObjId().
Referenced by ilChatroomServerHandler\disconnectedUsers(), and ilContactGUI\submitInvitation().
 Here is the call graph for this function:
 Here is the call graph for this function: Here is the caller graph for this function:
 Here is the caller graph for this function:| 
 | staticprotected | 
| int | $usrId | |
| int | $refId | |
| array | $permissions | 
Definition at line 93 of file class.ilChatroom.php.
References $DIC, $GLOBALS, ilObjChatroom\_getPublicRefId(), ilObject\_lookupObjId(), IL_NO_OBJECT_ACCESS, and ilObjChatroomAccess\isActivated().
Referenced by checkPermissionsOfUser(), and checkUserPermissions().
 Here is the call graph for this function:
 Here is the call graph for this function: Here is the caller graph for this function:
 Here is the caller graph for this function:| 
 | static | 
Checks user permissions in question for a given user id in relation to a given ref_id.
| integer | $usr_id | |
| array | string | $permissions | |
| integer | $ref_id | 
Definition at line 78 of file class.ilChatroom.php.
References checkPermissions().
Referenced by ilContactGUI\submitInvitation().
 Here is the call graph for this function:
 Here is the call graph for this function: Here is the caller graph for this function:
 Here is the caller graph for this function:| 
 | static | 
Checks user permissions by given array and ref_id.
| string | array | $permissions | |
| integer | $ref_id | |
| bool | $send_info | 
Definition at line 52 of file class.ilChatroom.php.
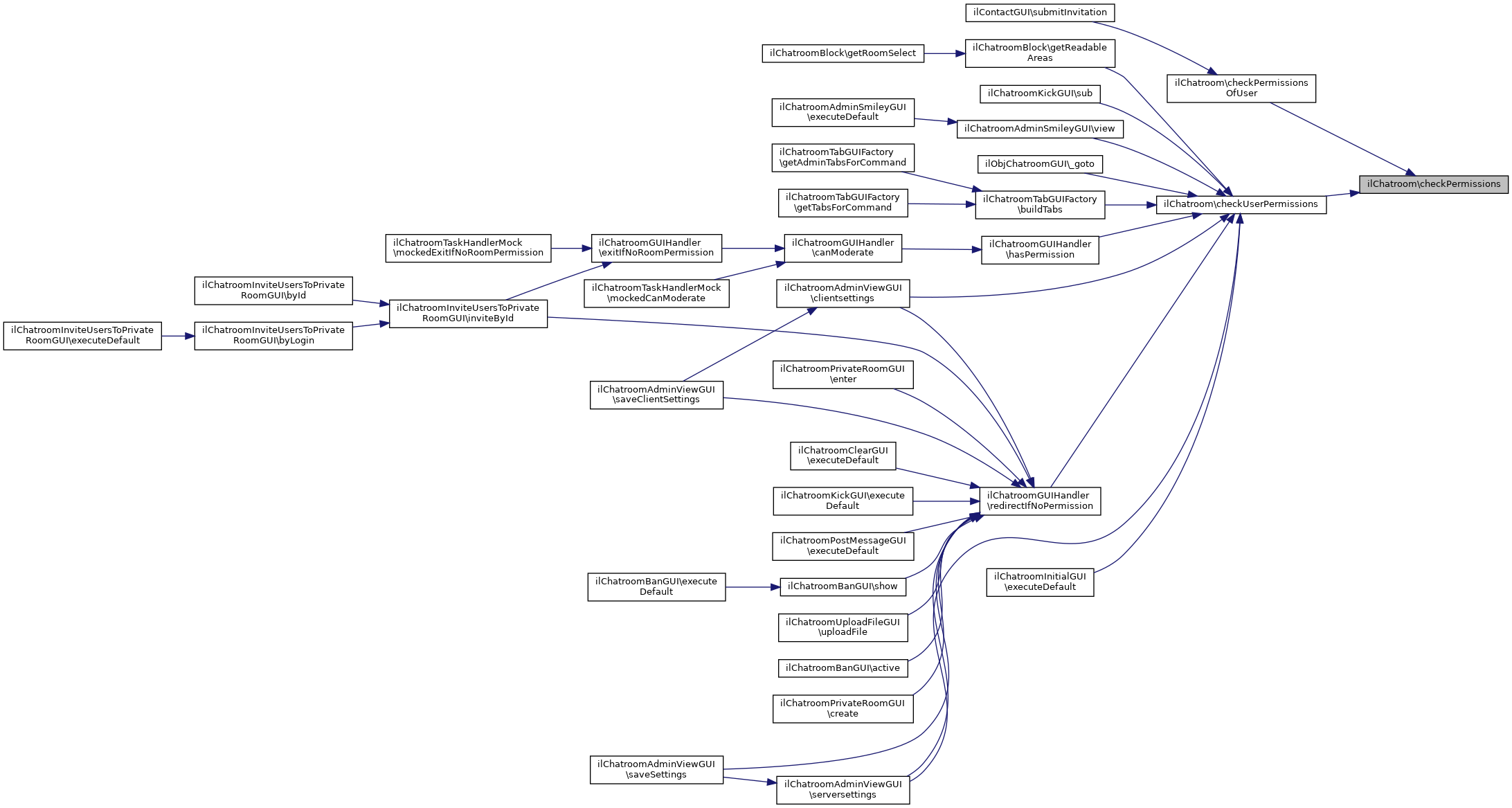
References $DIC, checkPermissions(), and ilUtil\sendFailure().
Referenced by ilObjChatroomGUI\_goto(), ilChatroomTabGUIFactory\buildTabs(), ilChatroomAdminViewGUI\clientsettings(), ilChatroomInitialGUI\executeDefault(), ilChatroomBlock\getReadableAreas(), ilChatroomGUIHandler\hasPermission(), ilChatroomGUIHandler\redirectIfNoPermission(), ilChatroomAdminViewGUI\serversettings(), ilChatroomKickGUI\sub(), and ilChatroomAdminSmileyGUI\view().
 Here is the call graph for this function:
 Here is the call graph for this function: Here is the caller graph for this function:
 Here is the caller graph for this function:| ilChatroom::clearMessages | ( | $sub_room | ) | 
Definition at line 1439 of file class.ilChatroom.php.
References $DIC.
| ilChatroom::closePrivateRoom | ( | $id | ) | 
| ilChatroom::connectUser | ( | ilChatroomUser | $user | ) | 
Connects user by inserting userdata into userTable.
Checks if user is already connected by using the given $user object for selecting the userId from userTable. If no entry is found, matching userId and roomId, the userdata is inserted into the userTable to connect the user.
| ilChatroomUser | $user | 
Definition at line 437 of file class.ilChatroom.php.
References $DIC, $query, $userdata, ilChatroomUser\getUserId(), and ilChatroomUser\getUsername().
 Here is the call graph for this function:
 Here is the call graph for this function:| ilChatroom::countActiveUsers | ( | ) | 
Definition at line 1192 of file class.ilChatroom.php.
| 
 | static | 
Deletes all entrys from userTable.
Definition at line 223 of file class.ilChatroom.php.
References $DIC.
Referenced by ilChatroomServerHandler\serverStarted().
 Here is the caller graph for this function:
 Here is the caller graph for this function:| ilChatroom::disconnectUser | ( | $user_id | ) | 
Creates userId array by given $user object and calls disconnectUsers method.
| int | $user_id | 
Definition at line 500 of file class.ilChatroom.php.
References disconnectUsers().
 Here is the call graph for this function:
 Here is the call graph for this function:| ilChatroom::disconnectUsers | ( | array | $userIds | ) | 
Disconnects users by deleting userdata from userTable using given userId array.
Deletes entrys from userTable, matching roomId and userId if existing and inserts userdata and disconnection time into sessionTable.
| array | $userIds | 
Definition at line 511 of file class.ilChatroom.php.
References $DIC, $id, $query, $row, and getSetting().
Referenced by disconnectUser().
 Here is the call graph for this function:
 Here is the call graph for this function: Here is the caller graph for this function:
 Here is the caller graph for this function:| 
 | static | 
Definition at line 235 of file class.ilChatroom.php.
References $DIC, $query, and $row.
Referenced by ilChatroomServerHandler\cleanupPrivateRooms().
 Here is the caller graph for this function:
 Here is the caller graph for this function:| ilChatroom::getActivePrivateRooms | ( | $userid | ) | 
Definition at line 1091 of file class.ilChatroom.php.
References $DIC, $query, $row, $userid, and listUsersInPrivateRoom().
 Here is the call graph for this function:
 Here is the call graph for this function:| ilChatroom::getAllRooms | ( | $user_id | ) | 
Fetches and returns the object ids of all rooms accessible by the user with $user_id.
| integer | $user_id | 
Definition at line 1281 of file class.ilChatroom.php.
| ilChatroom::getBannedUsers | ( | ) | 
Returns an multidimensional array containing userdata from users having an entry in banTable with matching roomId.
Definition at line 827 of file class.ilChatroom.php.
References $DIC, $query, $result, $row, $userdata, and getRoomId().
 Here is the call graph for this function:
 Here is the call graph for this function:| ilChatroom::getChatURL | ( | $gui, | |
| $scope_id = 0 | |||
| ) | 
| $gui | ||
| integer | $scope_id | 
Definition at line 1028 of file class.ilChatroom.php.
References $url, and ilLink\_getStaticLink().
 Here is the call graph for this function:
 Here is the call graph for this function:| ilChatroom::getConnectedUsers | ( | $only_data = true | ) | 
Returns an array of connected users.
Returns an array of user objects containing all users having an entry in userTable, matching the roomId.
| bool | $only_data | 
Definition at line 478 of file class.ilChatroom.php.
| ilChatroom::getDescription | ( | ) | 
Definition at line 317 of file class.ilChatroom.php.
References ilObjectFactory\getInstanceByObjId(), and getSetting().
 Here is the call graph for this function:
 Here is the call graph for this function:| ilChatroom::getHistory | ( | ilDateTime | $from = null, | 
| ilDateTime | $to = null, | ||
| $restricted_session_userid = null, | |||
| $proom_id = 0, | |||
| $respect_target = true | |||
| ) | 
Returns array containing history data selected from historyTable by given ilDateTime, $restricted_session_userid and matching roomId.
| ilDateTime | $from | |
| ilDateTime | $to | |
| integer | $restricted_session_userid | |
| bool | $respect_target | 
Definition at line 637 of file class.ilChatroom.php.
References $DIC, $from, $message, $query, $result, $row, and getRoomId().
 Here is the call graph for this function:
 Here is the call graph for this function:| ilChatroom::getLastMessages | ( | $number, | |
| $chatuser = null | |||
| ) | 
Definition at line 1377 of file class.ilChatroom.php.
References $DIC, $results, and $row.
Referenced by getLastMessagesForChatViewer().
 Here is the caller graph for this function:
 Here is the caller graph for this function:| ilChatroom::getLastMessagesForChatViewer | ( | $number, | |
| $chatuser = null | |||
| ) | 
Definition at line 1372 of file class.ilChatroom.php.
References getLastMessages().
Referenced by ilChatroomBlock\getMessages().
 Here is the call graph for this function:
 Here is the call graph for this function: Here is the caller graph for this function:
 Here is the caller graph for this function:| ilChatroom::getLastSession | ( | ilChatroomUser | $user | ) | 
Returns last session from user.
Returns row from sessionTable where user_id matches userId from given $user object.
| ilChatroomUser | $user | 
Definition at line 866 of file class.ilChatroom.php.
References $DIC, $query, $row, and ilChatroomUser\getUserId().
 Here is the call graph for this function:
 Here is the call graph for this function:| ilChatroom::getPrivateRooms | ( | ) | 
Definition at line 1210 of file class.ilChatroom.php.
| ilChatroom::getPrivateRoomSessions | ( | ilDateTime | $from = null, | 
| ilDateTime | $to = null, | ||
| $user_id = 0, | |||
| $room_id = 0 | |||
| ) | 
Definition at line 710 of file class.ilChatroom.php.
| ilChatroom::getPrivateSubRooms | ( | $parent_room, | |
| $user_id | |||
| ) | 
Definition at line 1313 of file class.ilChatroom.php.
| ilChatroom::getPrivilegedUsersForPrivateRoom | ( | $subRoomId | ) | 
| int | $subRoomId | 
Definition at line 1230 of file class.ilChatroom.php.
| ilChatroom::getRefIdByRoomId | ( | $room_id | ) | 
Returns ref_id of given room_id.
| integer | $room_id | 
Definition at line 1345 of file class.ilChatroom.php.
| ilChatroom::getRoomId | ( | ) | 
Returns roomID from $this->roomId.
Definition at line 705 of file class.ilChatroom.php.
References $roomId.
Referenced by getBannedUsers(), getHistory(), getSessions(), isUserBanned(), and unbanUser().
 Here is the caller graph for this function:
 Here is the caller graph for this function:| ilChatroom::getSessions | ( | ilChatroomUser | $user | ) | 
Returns all session from user Returns all from sessionTable where user_id matches userId from given $user object.
| ilChatroomUser | $user | 
Definition at line 889 of file class.ilChatroom.php.
References $DIC, $query, $result, $row, and getRoomId().
 Here is the call graph for this function:
 Here is the call graph for this function:| ilChatroom::getSetting | ( | $name | ) | 
Returns setting from $this->settings array by given name.
| string | $name | 
Definition at line 331 of file class.ilChatroom.php.
References $name, and settings().
Referenced by disconnectUsers(), getDescription(), ilChatroomBlock\getMessages(), and getTitle().
 Here is the call graph for this function:
 Here is the call graph for this function: Here is the caller graph for this function:
 Here is the caller graph for this function:| ilChatroom::getSettings | ( | ) | 
Returns $this->settings array.
Definition at line 570 of file class.ilChatroom.php.
References $settings.
| ilChatroom::getTitle | ( | ) | 
Definition at line 1045 of file class.ilChatroom.php.
References ilObjectFactory\getInstanceByObjId(), and getSetting().
 Here is the call graph for this function:
 Here is the call graph for this function:| ilChatroom::getUniquePrivateRoomTitle | ( | $title | ) | 
Definition at line 1246 of file class.ilChatroom.php.
| 
 | static | 
Definition at line 276 of file class.ilChatroom.php.
References $DIC, $query, $res, and $row.
Referenced by ilChatroomBlock\getReadableAreas().
 Here is the caller graph for this function:
 Here is the caller graph for this function:| ilChatroom::initialize | ( | array | $rowdata | ) | 
Sets $this->roomId by given array $rowdata and calls setSetting method foreach available setting in $this->availableSettings.
| array | $rowdata | 
Definition at line 170 of file class.ilChatroom.php.
References $type, and setSetting().
 Here is the call graph for this function:
 Here is the call graph for this function:| ilChatroom::inviteUserToPrivateRoom | ( | $user_id, | |
| $proom_id | |||
| ) | 
| int | $user_id | |
| int | $proom_id | 
Definition at line 1081 of file class.ilChatroom.php.
References $DIC.
Referenced by inviteUserToPrivateRoomByLogin().
 Here is the caller graph for this function:
 Here is the caller graph for this function:| ilChatroom::inviteUserToPrivateRoomByLogin | ( | $login, | |
| $proom_id | |||
| ) | 
Definition at line 1071 of file class.ilChatroom.php.
References ilObjUser\_lookupId(), and inviteUserToPrivateRoom().
 Here is the call graph for this function:
 Here is the call graph for this function:| ilChatroom::isAllowedToEnterPrivateRoom | ( | $chat_userid, | |
| $proom_id | |||
| ) | 
Definition at line 599 of file class.ilChatroom.php.
| ilChatroom::isOwnerOfPrivateRoom | ( | $user_id, | |
| $proom_id | |||
| ) | 
Definition at line 941 of file class.ilChatroom.php.
| ilChatroom::isSubscribed | ( | $chat_userid | ) | 
Returns true if entry exists in userTable matching given $chat_userid and $this->roomId.
| integer | $chat_userid | 
Definition at line 581 of file class.ilChatroom.php.
| ilChatroom::isUserBanned | ( | $user_id | ) | 
Returns true if there's an entry in banTable matching roomId and given $user_id.
| integer | $user_id | 
Definition at line 804 of file class.ilChatroom.php.
References $DIC, $query, $row, and getRoomId().
 Here is the call graph for this function:
 Here is the call graph for this function:| ilChatroom::listUsersInPrivateRoom | ( | $private_room_id | ) | 
Definition at line 1118 of file class.ilChatroom.php.
References $DIC, $query, $row, and $users.
Referenced by getActivePrivateRooms().
 Here is the caller graph for this function:
 Here is the caller graph for this function:| 
 | static | 
Definition at line 1054 of file class.ilChatroom.php.
References $DIC, $query, and $row.
Referenced by ilContactGUI\inviteToChat().
 Here is the caller graph for this function:
 Here is the caller graph for this function:| 
 | private | 
Definition at line 384 of file class.ilChatroom.php.
References $type.
Referenced by saveSettings().
 Here is the caller graph for this function:
 Here is the caller graph for this function:| ilChatroom::save | ( | ) | 
Saves settings using $this->settings.
Definition at line 339 of file class.ilChatroom.php.
References saveSettings(), and settings().
 Here is the call graph for this function:
 Here is the call graph for this function:| ilChatroom::saveFileUploadToDb | ( | $user_id, | |
| $filename, | |||
| $type | |||
| ) | 
Saves information about file uploads in DB.
| integer | $user_id | |
| string | $filename | |
| string | $type | 
Definition at line 733 of file class.ilChatroom.php.
| ilChatroom::saveSettings | ( | array | $settings | ) | 
Saves settings into settingsTable using given settings array.
| array | $settings | 
Definition at line 348 of file class.ilChatroom.php.
References $DIC, $settings, $type, and phpTypeToMDBType().
Referenced by save().
 Here is the call graph for this function:
 Here is the call graph for this function: Here is the caller graph for this function:
 Here is the caller graph for this function:| ilChatroom::setSetting | ( | $name, | |
| $value | |||
| ) | 
Sets given name and value as setting into $this->settings array.
| string | $name | |
| mixed | $value | 
Definition at line 187 of file class.ilChatroom.php.
References $name, and settings().
Referenced by initialize().
 Here is the call graph for this function:
 Here is the call graph for this function: Here is the caller graph for this function:
 Here is the caller graph for this function:| ilChatroom::subscribeUserToPrivateRoom | ( | $room_id, | |
| $user_id | |||
| ) | 
Definition at line 1139 of file class.ilChatroom.php.
References $DIC, $id, and userIsInPrivateRoom().
 Here is the call graph for this function:
 Here is the call graph for this function:| ilChatroom::unbanUser | ( | $user_id | ) | 
Deletes entry from banTable matching roomId and given $user_id and returns true if sucessful.
| mixed | $user_id | 
Definition at line 782 of file class.ilChatroom.php.
References $DIC, $query, and getRoomId().
 Here is the call graph for this function:
 Here is the call graph for this function:| ilChatroom::unsubscribeUserFromPrivateRoom | ( | $room_id, | |
| $user_id | |||
| ) | 
| integer | $room_id | |
| integer | $user_id | 
Definition at line 1176 of file class.ilChatroom.php.
References $DIC.
| ilChatroom::userIsInPrivateRoom | ( | $room_id, | |
| $user_id | |||
| ) | 
Definition at line 1158 of file class.ilChatroom.php.
Referenced by subscribeUserToPrivateRoom().
 Here is the caller graph for this function:
 Here is the caller graph for this function:| 
 | private | 
Definition at line 28 of file class.ilChatroom.php.
| 
 | staticprivate | 
Definition at line 16 of file class.ilChatroom.php.
| 
 | staticprivate | 
Definition at line 13 of file class.ilChatroom.php.
| 
 | private | 
Definition at line 43 of file class.ilChatroom.php.
| 
 | staticprivate | 
Definition at line 20 of file class.ilChatroom.php.
| 
 | staticprivate | 
Definition at line 17 of file class.ilChatroom.php.
| 
 | staticprivate | 
Definition at line 18 of file class.ilChatroom.php.
| 
 | private | 
Definition at line 41 of file class.ilChatroom.php.
Referenced by getRoomId().
| 
 | staticprivate | 
Definition at line 15 of file class.ilChatroom.php.
| 
 | private | 
Definition at line 21 of file class.ilChatroom.php.
Referenced by addPrivateRoom(), getSettings(), and saveSettings().
| 
 | staticprivate | 
Definition at line 12 of file class.ilChatroom.php.
| 
 | staticprivate | 
Definition at line 19 of file class.ilChatroom.php.
| 
 | staticprivate | 
Definition at line 14 of file class.ilChatroom.php.