ILIAS  release_5-4 Revision v5.4.26-12-gabc799a52e6
ilMailTemplateContextService Class Reference

Class ilMailTemplateContextService. More...

+ Collaboration diagram for ilMailTemplateContextService:

Static Public Member Functions

static clearFromXml ($a_component, array $a_new_templates)
 
static insertFromXML ($a_component, $a_id, $a_class, $a_path)
 
static getTemplateContextById ($a_id)
 
static getTemplateContexts ($a_id=null)
 Returns an array of mail template contexts, the key of each entry matches its id. More...
 

Static Protected Member Functions

static getContextInstance ($a_component, $a_id, $a_class, $a_path)
 
static createEntry (ilMailTemplateContext $a_context, $a_component, $a_class, $a_path)
 

Detailed Description

Member Function Documentation

◆ clearFromXml()

static ilMailTemplateContextService::clearFromXml (   $a_component,
array  $a_new_templates 
)
static
Parameters
string$a_component
array$a_new_templates

Definition at line 13 of file class.ilMailTemplateContextService.php.

14 {
15 global $DIC;
16
17 if (!$DIC->database()->tableExists('mail_tpl_ctx')) {
18 return;
19 }
20
21 $persisted_templates = array();
22 $query = 'SELECT id FROM mail_tpl_ctx WHERE component = ' . $DIC->database()->quote($a_component, 'text');
23 $set = $DIC->database()->query($query);
24 while ($row = $DIC->database()->fetchAssoc($set)) {
25 $persisted_templates[] = $row['id'];
26 }
27
28 if (count($persisted_templates)) {
29 if (count($a_new_templates)) {
30 foreach ($persisted_templates as $id) {
31 if (!in_array($id, $a_new_templates)) {
32 $DIC->database()->manipulate(
33 'DELETE FROM mail_tpl_ctx WHERE component = ' . $DIC->database()->quote(
34 $a_component,
35 'text'
36 ) . ' AND id = ' . $DIC->database()->quote($id, 'text')
37 );
38 $DIC['ilLog']->debug("Mail Template XML - Context " . $id . " in class " . $a_component . " deleted.");
39 }
40 }
41 } else {
42 $DIC->database()->manipulate('DELETE FROM mail_tpl_ctx WHERE component = ' . $DIC->database()->quote(
43 $a_component,
44 'text'
45 ));
46 $DIC['ilLog']->debug("Mail Template XML - All contexts deleted for " . $a_component . " as component is inactive.");
47 }
48 }
49 }
if(!array_key_exists('StateId', $_REQUEST)) $id
$row
$query
global $DIC
Definition: saml.php:7

References $DIC, $id, $query, and $row.

Referenced by ilObjDefReader\handlerEndTag().

+ Here is the caller graph for this function:

◆ createEntry()

static ilMailTemplateContextService::createEntry ( ilMailTemplateContext  $a_context,
  $a_component,
  $a_class,
  $a_path 
)
staticprotected
Parameters
ilMailTemplateContext$a_context
string$a_component
string$a_class
string$a_path

Definition at line 170 of file class.ilMailTemplateContextService.php.

171 {
172 global $DIC;
173
174 $query = "SELECT id FROM mail_tpl_ctx WHERE id = %s";
175 $res = $DIC->database()->queryF($query, array('text'), array($a_context->getId()));
176 $row = $DIC->database()->fetchAssoc($res);
177 $context_exists = ($row['id'] == $a_context->getId());
178
179 if (!$context_exists) {
180 $DIC->database()->insert('mail_tpl_ctx', array(
181 'id' => array('text', $a_context->getId()),
182 'component' => array('text', $a_component),
183 'class' => array('text', $a_class),
184 'path' => array('text', $a_path)
185 ));
186
187 $DIC['ilLog']->debug("Mail Template XML - Context " . $a_context->getId() . " in class " . $a_class . " added.");
188 } else {
189 $DIC->database()->update('mail_tpl_ctx', array(
190 'component' => array('text', $a_component),
191 'class' => array('text', $a_class),
192 'path' => array('text', $a_path)
193 ), array(
194 'id' => array('text', $a_context->getId())
195 ));
196
197 $DIC['ilLog']->debug("Mail Template XML - Context " . $a_context->getId() . " in class " . $a_class . " updated.");
198 }
199 }
getId()
Returns a unique (in the context of mail template contexts) id.
foreach($_POST as $key=> $value) $res

References $DIC, $query, $res, $row, and ilMailTemplateContext\getId().

Referenced by insertFromXML().

+ Here is the call graph for this function:
+ Here is the caller graph for this function:

◆ getContextInstance()

static ilMailTemplateContextService::getContextInstance (   $a_component,
  $a_id,
  $a_class,
  $a_path 
)
staticprotected
Parameters
string$a_component
string$a_id
string$a_class
string$a_path
Returns
null|ilMailTemplateContext

Definition at line 130 of file class.ilMailTemplateContextService.php.

131 {
132 global $DIC;
133
134 $mess = '';
135
136 if (!$a_path) {
137 $a_path = $a_component . '/classes/';
138 }
139 $class_file = $a_path . 'class.' . $a_class . '.php';
140
141 if (file_exists($class_file)) {
142 require_once $class_file;
143 if (class_exists($a_class)) {
144 $context = new $a_class();
145 if ($context instanceof ilMailTemplateContext) {
146 if ($context->getId() == $a_id) {
147 return $context;
148 } else {
149 $mess .= " - context id mismatch";
150 }
151 } else {
152 $mess .= " - does not extend ilMailTemplateContext";
153 }
154 } else {
155 $mess = "- class not found in file";
156 }
157 } else {
158 $mess = " - class file not found";
159 }
160
161 $DIC['ilLog']->debug("Mail Template XML - Context " . $a_id . " in class " . $a_class . " (" . $class_file . ") is invalid." . $mess);
162 }
Class ilMailTemplateContext.
$context
Definition: webdav.php:25

References $context, and $DIC.

Referenced by getTemplateContexts(), and insertFromXML().

+ Here is the caller graph for this function:

◆ getTemplateContextById()

static ilMailTemplateContextService::getTemplateContextById (   $a_id)
static
Parameters
string$a_id
Returns
ilMailTemplateContext
Exceptions
ilMailException

Definition at line 76 of file class.ilMailTemplateContextService.php.

77 {
78 $contexts = self::getTemplateContexts($a_id);
79 $first_context = current($contexts);
80 if (!($first_context instanceof ilMailTemplateContext) || $first_context->getId() != $a_id) {
81 require_once 'Services/Mail/exceptions/class.ilMailException.php';
82 throw new ilMailException(sprintf("Could not find a mail template context with id: %s", $a_id));
83 }
84 return $first_context;
85 }
Class ilMailException.
static getTemplateContexts($a_id=null)
Returns an array of mail template contexts, the key of each entry matches its id.

References getTemplateContexts().

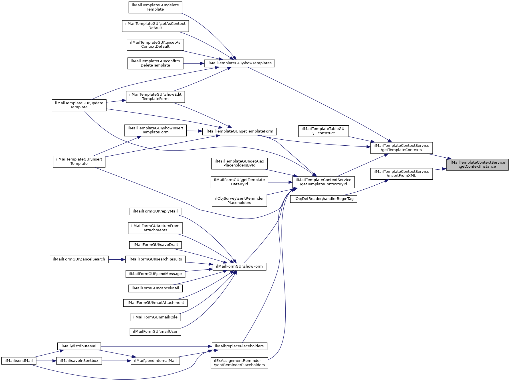
Referenced by ilMailTemplateGUI\getAjaxPlaceholdersById(), ilMailFormGUI\getTemplateDataById(), ilMailTemplateGUI\getTemplateForm(), ilMailTemplateGUI\insertTemplate(), ilMail\replacePlaceholders(), ilExAssignmentReminder\sentReminderPlaceholders(), ilObjSurvey\sentReminderPlaceholders(), ilMailFormGUI\showForm(), and ilMailTemplateGUI\updateTemplate().

+ Here is the call graph for this function:
+ Here is the caller graph for this function:

◆ getTemplateContexts()

static ilMailTemplateContextService::getTemplateContexts (   $a_id = null)
static

Returns an array of mail template contexts, the key of each entry matches its id.

Parameters
null | string | array$a_id
Returns
ilMailTemplateContext[]

Definition at line 92 of file class.ilMailTemplateContextService.php.

93 {
94 global $DIC;
95
96 $templates = array();
97
98 if ($a_id && !is_array($a_id)) {
99 $a_id = array($a_id);
100 }
101
102 $query = 'SELECT * FROM mail_tpl_ctx';
103 $where = array();
104 if ($a_id) {
105 $where[] = $DIC->database()->in('id', $a_id, false, 'text');
106 }
107 if (count($where)) {
108 $query .= ' WHERE ' . implode(' AND ', $where);
109 }
110
111 $set = $DIC->database()->query($query);
112 while ($row = $DIC->database()->fetchAssoc($set)) {
113 $context = self::getContextInstance($row['component'], $row['id'], $row['class'], $row['path']);
114 if ($context instanceof ilMailTemplateContext) {
115 $templates[$context->getId()] = $context;
116 }
117 }
118
119 return $templates;
120 }
static getContextInstance($a_component, $a_id, $a_class, $a_path)

References $context, $DIC, $query, $row, and getContextInstance().

Referenced by ilMailTemplateTableGUI\__construct(), getTemplateContextById(), ilMailTemplateGUI\getTemplateForm(), and ilMailTemplateGUI\showTemplates().

+ Here is the call graph for this function:
+ Here is the caller graph for this function:

◆ insertFromXML()

static ilMailTemplateContextService::insertFromXML (   $a_component,
  $a_id,
  $a_class,
  $a_path 
)
static
Parameters
string$a_component
string$a_id
string$a_class
string$a_path

Definition at line 57 of file class.ilMailTemplateContextService.php.

58 {
59 global $DIC;
60
61 if (!$DIC->database()->tableExists('mail_tpl_ctx')) {
62 return;
63 }
64
65 $context = self::getContextInstance($a_component, $a_id, $a_class, $a_path);
66 if ($context instanceof ilMailTemplateContext) {
67 self::createEntry($context, $a_component, $a_class, $a_path);
68 }
69 }
static createEntry(ilMailTemplateContext $a_context, $a_component, $a_class, $a_path)

References $context, $DIC, createEntry(), and getContextInstance().

Referenced by ilObjDefReader\handlerBeginTag().

+ Here is the call graph for this function:
+ Here is the caller graph for this function:

The documentation for this class was generated from the following file: