ILIAS  release_7 Revision v7.30-3-g800a261c036
ilObjMediaObject Class Reference

Class ilObjMediaObject. More...

+ Inheritance diagram for ilObjMediaObject:
+ Collaboration diagram for ilObjMediaObject:

Public Member Functions

 __construct ($a_id=0)
 Constructor @access public. More...
 
 setRefId ($a_id)
 set reference id @access public More...
 
 getRefId ()
 get reference id @access public More...
 
 putInTree ($a_parent_ref)
 maybe this method should be in tree object!? More...
 
 createReference ()
 creates reference for object More...
 
 setTitle ($a_title)
 set object title More...
 
 getTitle ()
 get object title @access public More...
 
 delete ()
 delete media object More...
 
 getDescription ()
 get description of media object More...
 
 setDescription ($a_description)
 set description of media object More...
 
 MDUpdateListener ($a_element)
 Meta data update listener. More...
 
 createMetaData ()
 create meta data entry More...
 
 updateMetaData ()
 update meta data entry More...
 
 deleteMetaData ()
 delete meta data entry More...
 
 addMediaItem ($a_item)
 add media item to media object More...
 
getMediaItems ()
 get all media items More...
 
 getMediaItem ($a_purpose)
 get item for media purpose More...
 
 removeMediaItem ($a_purpose)
 
 removeAllMediaItems ()
 remove all media items More...
 
 getMediaItemNr ($a_purpose)
 
 hasFullscreenItem ()
 
 hasPurposeItem ($purpose)
 returns wether object has media item with specific purpose More...
 
 read ()
 read media object data from db More...
 
 setAlias ($a_is_alias)
 set wether page object is an alias More...
 
 isAlias ()
 
 setOriginID ($a_id)
 
 getOriginID ()
 
 getImportId ()
 get import id More...
 
 setImportId ($a_id)
 set import id More...
 
 create ($a_create_meta_data=false, $a_save_media_items=true)
 create media object in db More...
 
 update ($a_upload=false)
 update media object in db More...
 
 createDirectory ()
 Create file directory of media object. More...
 
 getFilesOfDirectory ($a_subdir="")
 Get files of directory. More...
 
 getXML ($a_mode=IL_MODE_FULL, $a_inst=0, $a_sign_locals=false)
 get MediaObject XLM Tag More...
 
 handleAmps ($a_str)
 Replace "&" (if not an "&") with "&". More...
 
 exportXML (&$a_xml_writer, $a_inst=0)
 export XML More...
 
 exportFiles ($a_target_dir)
 export all media files of object to target directory note: target directory must be the export target directory, "/objects/il_<inst>_mob_<mob_id>/..." will be appended to this directory More...
 
 exportMediaFullscreen ($a_target_dir, $pg_obj)
 
 modifyExportIdentifier ($a_tag, $a_param, $a_value)
 
 setContainsIntLink ($a_contains_link)
 content parser set this flag to true, if the media object contains internal links (this method should only be called by the import parser) More...
 
 containsIntLink ()
 returns true, if mob was marked as containing an intern link (via setContainsIntLink) (this method should only be called by the import parser) More...
 
 getUsages ($a_include_history=true)
 get all usages of current media object More...
 
 getDataDirectory ()
 
 uploadAdditionalFile ($a_name, $tmp_name, $a_subdir="", $a_mode="move_uploaded")
 Create new media object and update page in db and return new media object. More...
 
 uploadSrtFile ($a_tmp_name, $a_language, $a_mode="move_uploaded")
 Upload srt file. More...
 
 getSrtFiles ()
 Get srt files. More...
 
 makeThumbnail ( $a_file, $a_thumbname, $a_format="png", $a_size="80")
 Make thumbnail. More...
 
 removeAdditionalFile ($a_file)
 Remove additional file. More...
 
 getLinkedMediaObjects ($a_ignore="")
 Get all media objects linked in map areas of this media object. More...
 
 duplicate ()
 Duplicate media object, return new media object. More...
 
 uploadVideoPreviewPic ($a_prevpic)
 Upload video preview picture. More...
 
 getVideoPreviewPic ($a_filename_only=false)
 Get video preview pic. More...
 
 getMultiSrtUploadDir ()
 Get directory for multi srt upload. More...
 
 uploadMultipleSubtitleFile ($a_file)
 Upload multi srt file. More...
 
 clearMultiSrtDirectory ()
 Clear multi feedback directory. More...
 
 getMultiSrtFiles ()
 Get all srt files of srt multi upload. More...
 
- Public Member Functions inherited from ilObject
 __construct ($a_id=0, $a_reference=true)
 Constructor @access public. More...
 
 withReferences ()
 determines wehter objects are referenced or not (got ref ids or not) More...
 
 read ()
 read object data from db into object More...
 
 getId ()
 get object id @access public More...
 
 setId ($a_id)
 set object id @access public More...
 
 setRefId ($a_id)
 set reference id @access public More...
 
 getRefId ()
 get reference id @access public More...
 
 getType ()
 get object type @access public More...
 
 setType ($a_type)
 set object type @access public More...
 
 getPresentationTitle ()
 get presentation title Normally same as title Overwritten for sessions More...
 
 getTitle ()
 get object title @access public More...
 
 getUntranslatedTitle ()
 get untranslated object title @access public More...
 
 setTitle ($a_title)
 set object title More...
 
 getDescription ()
 get object description More...
 
 setDescription ($a_desc)
 set object description More...
 
 getLongDescription ()
 get object long description (stored in object_description) More...
 
 getImportId ()
 get import id More...
 
 setImportId ($a_import_id)
 set import id More...
 
 setOfflineStatus ($a_status)
 Set offline status. More...
 
 getOfflineStatus ()
 Get offline status. More...
 
 supportsOfflineHandling ()
 Check whether object supports offline handling. More...
 
 getOwner ()
 get object owner More...
 
 getOwnerName ()
 
 setOwner ($a_owner)
 set object owner More...
 
 getCreateDate ()
 get create date @access public More...
 
 getLastUpdateDate ()
 get last update date @access public More...
 
 getDiskUsage ()
 Gets the disk usage of the object in bytes. More...
 
 create ()
 create More...
 
 update ()
 update object in db More...
 
 MDUpdateListener ($a_element)
 Meta data update listener. More...
 
 createMetaData ()
 create meta data entry More...
 
 updateMetaData ()
 update meta data entry More...
 
 deleteMetaData ()
 delete meta data entry More...
 
 updateOwner ()
 update owner of object in db More...
 
 putInTree ($a_parent_ref)
 maybe this method should be in tree object!? More...
 
 setPermissions ($a_parent_ref)
 set permissions of object More...
 
 setParentRolePermissions ($a_parent_ref)
 Initialize the permissions of parent roles (local roles of categories, global roles...) This method is overwritten in e.g courses, groups for building permission intersections with non_member templates. More...
 
 createReference ()
 creates reference for object More...
 
 countReferences ()
 count references of object More...
 
 delete ()
 delete object or referenced object (in the case of a referenced object, object data is only deleted if last reference is deleted) This function removes an object entirely from system!! More...
 
 initDefaultRoles ()
 init default roles settings Purpose of this function is to create a local role folder and local roles, that are needed depending on the object type If you want to setup default local roles you MUST overwrite this method in derived object classes (see ilObjForum for an example) @access public More...
 
 applyDidacticTemplate ($a_tpl_id)
 Apply template. More...
 
 setRegisterMode ($a_bool)
 
 isUserRegistered ($a_user_id=0)
 
 requireRegistration ()
 
 getXMLZip ()
 
 getHTMLDirectory ()
 
 appendCopyInfo ($a_target_id, $a_copy_id)
 Prepend Copy info if object with same name exists in that container. More...
 
 cloneDependencies ($a_target_id, $a_copy_id)
 Clone object dependencies. More...
 
 cloneMetaData ($target_obj)
 Copy meta data. More...
 
 getPossibleSubObjects ($a_filter=true)
 get all possible subobjects of this type the object can decide which types of subobjects are possible jut in time overwrite if the decision distinguish from standard model More...
 

Static Public Member Functions

static _exists ($a_id, $a_reference=false, $a_type=null)
 checks wether a lm content object with specified id exists or not More...
 
static _getDirectory ($a_mob_id)
 Get absolute directory. More...
 
static _getRelativeDirectory ($a_mob_id)
 Get relative (to webspace dir) directory. More...
 
static _getURL ($a_mob_id)
 get directory for files of media object (static) More...
 
static _getThumbnailDirectory ($a_mob_id, $a_mode="filesystem")
 get directory for files of media object (static) More...
 
static _lookupStandardItemPath ( $a_mob_id, $a_url_encode=false, $a_web=true)
 Get path for standard item. More...
 
static _lookupItemPath ( $a_mob_id, $a_url_encode=false, $a_web=true, $a_purpose="")
 Get path for item with specific purpose. More...
 
static _createThumbnailDirectory ($a_obj_id)
 Create thumbnail directory. More...
 
static _deleteAllUsages ($a_type, $a_id, $a_usage_hist_nr=0, $a_lang="-")
 static More...
 
static _getMobsOfObject ($a_type, $a_id, $a_usage_hist_nr=0, $a_lang="-")
 get mobs of object More...
 
static _saveUsage ($a_mob_id, $a_type, $a_id, $a_usage_hist_nr=0, $a_lang="-")
 Save usage of mob within another container (e.g. More...
 
static _removeUsage ($a_mob_id, $a_type, $a_id, $a_usage_hist_nr=0, $a_lang="-")
 Remove usage of mob in another container. More...
 
static lookupUsages ($a_id, $a_include_history=true)
 Lookup usages of media object. More...
 
static getParentObjectIdForUsage ($a_usage, $a_include_all_access_obj_ids=false)
 Get's the repository object ID of a parent object, if possible. More...
 
static _resizeImage ($a_file, $a_width, $a_height, $a_constrain_prop=false)
 resize image and return new image file ("_width_height" string appended) More...
 
static getMimeType ($a_file, $a_external=null)
 get mime type for file More...
 
static _determineWidthHeight ( $a_format, $a_type, $a_file, $a_reference, $a_constrain_proportions, $a_use_original, $a_user_width, $a_user_height)
 Determine width and height. More...
 
static _saveTempFileAsMediaObject ($name, $tmp_name, $upload=true)
 Create new media object and update page in db and return new media object. More...
 
static getThumbnailPath ($a_mob_id, $a_thumbname)
 Get thumbnail path. More...
 
static getRestrictedFileTypes ()
 Get restricted file types (this is for the input form, this list will be empty, if "allowed list" is empty) More...
 
static getForbiddenFileTypes ()
 Get forbidden file types. More...
 
static getAllowedFileTypes ()
 Get allowed file types. More...
 
static isTypeAllowed ($a_type)
 Is type allowed. More...
 
static fixFilename ($a_name)
 Fix filename of uploaded file. More...
 
static renameExecutables ($a_dir)
 Rename executables. More...
 
- Static Public Member Functions inherited from ilObject
static _lookupObjIdByImportId ($a_import_id)
 
static _lookupImportId ($a_obj_id)
 
static _lookupOwnerName ($a_owner_id)
 lookup owner name for owner id More...
 
static _getIdForImportId ($a_import_id)
 get current object id for import id (static) More...
 
static _getAllReferences ($a_id)
 get all reference ids of object More...
 
static _lookupTitle ($a_id)
 lookup object title More...
 
static lookupOfflineStatus ($a_obj_id)
 Lookup offline status using objectDataCache. More...
 
static _lookupOwner ($a_id)
 lookup object owner More...
 
static _getIdsForTitle ($title, $type='', $partialmatch=false)
 
static _lookupDescription ($a_id)
 lookup object description More...
 
static _lookupLastUpdate ($a_id, $a_as_string=false)
 lookup last update More...
 
static _getLastUpdateOfObjects ($a_objs)
 Get last update for a set of media objects. More...
 
static _lookupObjId ($a_id)
 
static _setDeletedDate ($a_ref_id, $a_deleted_by)
 
static setDeletedDates ($a_ref_ids, $a_user_id)
 Set deleted date. More...
 
static _resetDeletedDate ($a_ref_id)
 only called in ilObjectGUI::insertSavedNodes More...
 
static _lookupDeletedDate ($a_ref_id)
 only called in ilObjectGUI::insertSavedNodes More...
 
static _writeTitle ($a_obj_id, $a_title)
 write title to db (static) More...
 
static _writeDescription ($a_obj_id, $a_desc)
 write description to db (static) More...
 
static _writeImportId ($a_obj_id, $a_import_id)
 write import id to db (static) More...
 
static _lookupType ($a_id, $a_reference=false)
 lookup object type More...
 
static _isInTrash ($a_ref_id)
 checks wether object is in trash More...
 
static _hasUntrashedReference ($a_obj_id)
 checks wether an object has at least one reference that is not in trash More...
 
static _lookupObjectId ($a_ref_id)
 lookup object id More...
 
static _getObjectsDataForType ($a_type, $a_omit_trash=false)
 get all objects of a certain type More...
 
static _exists ($a_id, $a_reference=false, $a_type=null)
 checks if an object exists in object_data@access public More...
 
static _getObjectsByType ($a_obj_type="", $a_owner="")
 Get objects by type. More...
 
static _prepareCloneSelection ($a_ref_ids, $new_type, $show_path=true)
 Prepare copy wizard object selection. More...
 
static _getIcon ( $a_obj_id="", $a_size="big", $a_type="", $a_offline=false)
 Get icon for repository item. More...
 
static collectDeletionDependencies (&$deps, $a_ref_id, $a_obj_id, $a_type, $a_depth=0)
 Collect deletion dependencies. More...
 
static getDeletionDependencies ($a_obj_id)
 Get deletion dependencies. More...
 
static getLongDescriptions (array $a_obj_ids)
 Get long description data. More...
 
static getAllOwnedRepositoryObjects ($a_user_id)
 Get all ids of objects user owns. More...
 
static fixMissingTitles ($a_type, array &$a_obj_title_map)
 Try to fix missing object titles. More...
 
static _lookupCreationDate ($a_id)
 Lookup creation date. More...
 
static hasAutoRating ($a_type, $a_ref_id)
 Check if auto rating is active for parent group/course. More...
 

Data Fields

 $is_alias
 
 $origin_id
 
 $media_items
 
 $contains_int_link
 
- Data Fields inherited from ilObject
const TITLE_LENGTH = 255
 max length of object title More...
 
const DESC_LENGTH = 128
 
 $lng
 
 $id
 
 $ref_id
 
 $type
 
 $title
 
 $untranslatedTitle
 
 $desc
 
 $long_desc
 
 $owner
 
 $create_date
 
 $last_update
 
 $import_id
 
 $register = false
 
 $referenced
 
 $objectList
 
 $max_title
 
 $max_desc
 
 $add_dots
 

Protected Member Functions

 escapeProperty ($a_value)
 Escape property (e.g. More...
 

Static Protected Member Functions

static handleQuotaUpdate (ilObjMediaObject $a_mob)
 

Protected Attributes

 $user
 
 $app_event_handler
 
- Protected Attributes inherited from ilObject
 $objDefinition
 
 $db
 
 $log
 
 $error
 
 $tree
 
 $app_event_handler
 
 $rbacadmin
 
 $rbacreview
 

Detailed Description

Class ilObjMediaObject.

Todo: this class must be integrated with group/folder handling

ILIAS Media Object

Author
Alex Killing alex..nosp@m.kill.nosp@m.ing@g.nosp@m.mx.d.nosp@m.e
Version
$Id$

Definition at line 26 of file class.ilObjMediaObject.php.

Constructor & Destructor Documentation

◆ __construct()

ilObjMediaObject::__construct (   $a_id = 0)

Constructor @access public.

Definition at line 47 of file class.ilObjMediaObject.php.

48 {
49 global $DIC;
50
51 $this->user = $DIC->user();
52 $this->app_event_handler = $DIC["ilAppEventHandler"];
53 $this->lng = $DIC->language();
54 $this->is_alias = false;
55 $this->media_items = array();
56 $this->contains_int_link = false;
57 $this->type = "mob";
58 parent::__construct($a_id, false);
59 }
user()
Definition: user.php:4
global $DIC
Definition: goto.php:24
__construct(Container $dic, ilPlugin $plugin)
@inheritDoc

References $DIC, ILIAS\GlobalScreen\Provider\__construct(), and user().

+ Here is the call graph for this function:

Member Function Documentation

◆ _createThumbnailDirectory()

static ilObjMediaObject::_createThumbnailDirectory (   $a_obj_id)
static

Create thumbnail directory.

Definition at line 615 of file class.ilObjMediaObject.php.

616 {
618 ilUtil::createDirectory(ilUtil::getWebspaceDir() . "/thumbs/mm_" . $a_obj_id);
619 }
static getWebspaceDir($mode="filesystem")
get webspace directory
static createDirectory($a_dir, $a_mod=0755)
create directory

References ilUtil\createDirectory(), and ilUtil\getWebspaceDir().

Referenced by duplicate(), ilMediaItem\getThumbnailTarget(), ilMediaObjectDataSet\importRecord(), and makeThumbnail().

+ Here is the call graph for this function:
+ Here is the caller graph for this function:

◆ _deleteAllUsages()

static ilObjMediaObject::_deleteAllUsages (   $a_type,
  $a_id,
  $a_usage_hist_nr = 0,
  $a_lang = "-" 
)
static

static

Definition at line 996 of file class.ilObjMediaObject.php.

997 {
998 global $DIC;
999
1000 $ilDB = $DIC->database();
1001
1002 $and_hist = "";
1003 if ($a_usage_hist_nr !== false) {
1004 $and_hist = " AND usage_hist_nr = " . $ilDB->quote($a_usage_hist_nr, "integer");
1005 }
1006
1007 $mob_ids = array();
1008 $set = $ilDB->query("SELECT id FROM mob_usage" .
1009 " WHERE usage_type = " . $ilDB->quote($a_type, "text") .
1010 " AND usage_id = " . $ilDB->quote($a_id, "integer") .
1011 " AND usage_lang = " . $ilDB->quote($a_lang, "text") .
1012 $and_hist);
1013 while ($row = $ilDB->fetchAssoc($set)) {
1014 $mob_ids[] = $row["id"];
1015 }
1016
1017 $q = "DELETE FROM mob_usage WHERE usage_type = " .
1018 $ilDB->quote($a_type, "text") .
1019 " AND usage_id= " . $ilDB->quote($a_id, "integer") .
1020 " AND usage_lang = " . $ilDB->quote($a_lang, "text") .
1021 $and_hist;
1022 $ilDB->manipulate($q);
1023
1024 foreach ($mob_ids as $mob_id) {
1025 self::handleQuotaUpdate(new self($mob_id));
1026 }
1027 }
static handleQuotaUpdate(ilObjMediaObject $a_mob)
global $ilDB

References $DIC, $ilDB, and handleQuotaUpdate().

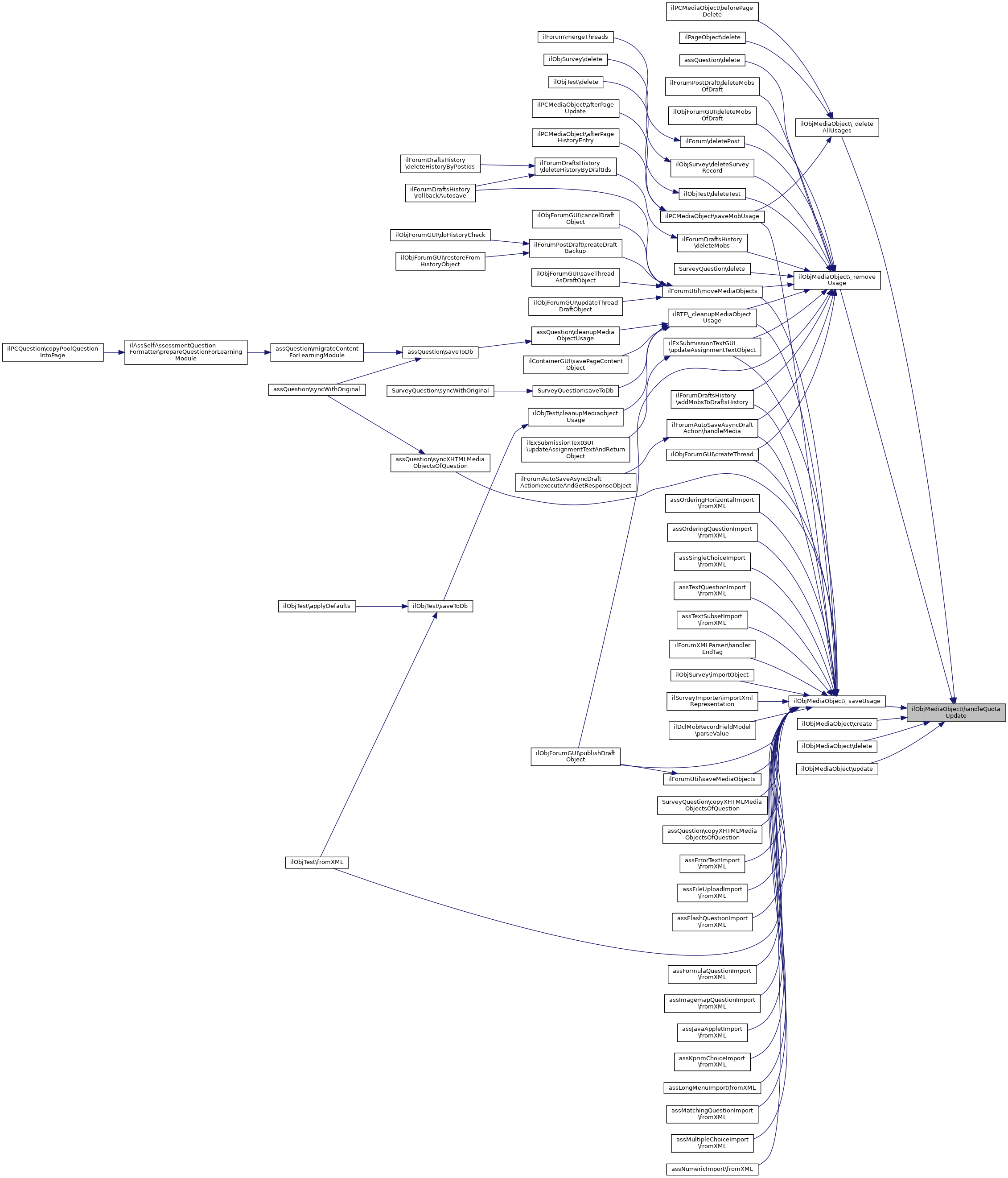
Referenced by ilPCMediaObject\beforePageDelete(), ilPageObject\delete(), and ilPCMediaObject\saveMobUsage().

+ Here is the call graph for this function:
+ Here is the caller graph for this function:

◆ _determineWidthHeight()

static ilObjMediaObject::_determineWidthHeight (   $a_format,
  $a_type,
  $a_file,
  $a_reference,
  $a_constrain_proportions,
  $a_use_original,
  $a_user_width,
  $a_user_height 
)
static

Determine width and height.

Definition at line 1471 of file class.ilObjMediaObject.php.

1480 {
1481 global $DIC;
1482
1483 $lng = $DIC->language();
1484
1485 // determine width and height of known image types
1486 //$width = 640;
1487 //$height = 360;
1488 $info = "";
1489
1490 if ($a_format == "audio/mpeg") {
1491 $width = 300;
1492 $height = 20;
1493 }
1494 if (ilUtil::deducibleSize($a_format)) {
1495 include_once("./Services/MediaObjects/classes/class.ilMediaImageUtil.php");
1496 if ($a_type == "File") {
1498 } else {
1499 $size = ilMediaImageUtil::getImageSize($a_reference);
1500 }
1501 }
1502
1503 if ($a_use_original) {
1504 if ($size[0] > 0 && $size[1] > 0) {
1505 //$width = $size[0];
1506 //$height = $size[1];
1507 $width = "";
1508 $height = "";
1509 } else {
1510 $info = $lng->txt("cont_could_not_determine_resource_size");
1511 }
1512 } else {
1513 $w = (int) $a_user_width;
1514 $h = (int) $a_user_height;
1515 $width = $w;
1516 $height = $h;
1517 //echo "<br>C-$width-$height-";
1518 if (ilUtil::deducibleSize($a_format) && $a_constrain_proportions) {
1519 if ($size[0] > 0 && $size[1] > 0) {
1520 if ($w > 0) {
1521 $wr = $size[0] / $w;
1522 }
1523 if ($h > 0) {
1524 $hr = $size[1] / $h;
1525 }
1526 //echo "<br>+".$wr."+".$size[0]."+".$w."+";
1527 //echo "<br>+".$hr."+".$size[1]."+".$h."+";
1528 $r = max($wr, $hr);
1529 if ($r > 0) {
1530 $width = (int) round($size[0] / $r);
1531 $height = (int) round($size[1] / $r);
1532 }
1533 }
1534 }
1535 //echo "<br>D-$width-$height-";
1536 }
1537 //echo "<br>E-$width-$height-";
1538
1539 if ($width == 0 && $a_user_width === "") {
1540 $width = "";
1541 }
1542 if ($height == 0 && $a_user_height === "") {
1543 $height = "";
1544 }
1545 return array("width" => $width, "height" => $height, "info" => $info);
1546 }
$size
Definition: RandomTest.php:84
static getImageSize($a_location)
Get image size from location.
static deducibleSize($a_mime)
checks if mime type is provided by getimagesize()

References $DIC, ilObject\$lng, $size, ilUtil\deducibleSize(), and ilMediaImageUtil\getImageSize().

Referenced by ilObjMediaPoolGUI\createMediaFromUploadDir(), ilDclMobRecordFieldModel\parseValue(), ilObjMediaObjectGUI\savePropertiesObject(), and ilObjMediaObjectGUI\setObjectPerCreationForm().

+ Here is the call graph for this function:
+ Here is the caller graph for this function:

◆ _exists()

static ilObjMediaObject::_exists (   $a_id,
  $a_reference = false,
  $a_type = null 
)
static

checks wether a lm content object with specified id exists or not

Parameters
int$idid
Returns
boolean true, if lm content object exists

Reimplemented from ilObject.

Definition at line 98 of file class.ilObjMediaObject.php.

99 {
100 global $DIC;
101
102 $ilDB = $DIC->database();
103
104 include_once("./Services/Link/classes/class.ilInternalLink.php");
105 if (is_int(strpos($a_id, "_"))) {
107 }
108
109 if (parent::_exists($a_id, false) && ilObject::_lookupType($a_id) == "mob") {
110 return true;
111 }
112 return false;
113 }
static _lookupType($a_id, $a_reference=false)
lookup object type

References $DIC, $ilDB, ilInternalLink\_extractObjIdOfTarget(), and ilObject\_lookupType().

Referenced by ilInternalLink\_exists(), ilRTE\_getMediaObjects(), assQuestion\addQTIMaterial(), ilObjTest\addQTIMaterial(), ilObjForumGUI\createThread(), assQuestion\delete(), ilForumDraftsHistory\deleteMobs(), ilForumPostDraft\deleteMobsOfDraft(), ilObjForumGUI\deleteMobsOfDraft(), ilForum\deletePost(), ilObjTest\deleteTest(), ilTestExport\exportXHTMLMediaObjects(), ilQuestionpoolExport\exportXHTMLMediaObjects(), ilObjTest\exportXMLMediaObjects(), ilObjQuestionPool\exportXMLMediaObjects(), ilForumXMLWriter\start(), and ilExSubmissionTextGUI\updateAssignmentTextObject().

+ Here is the call graph for this function:
+ Here is the caller graph for this function:

◆ _getDirectory()

static ilObjMediaObject::_getDirectory (   $a_mob_id)
static

Get absolute directory.

Parameters
int$a_mob_id
Returns
string

Definition at line 520 of file class.ilObjMediaObject.php.

521 {
522 return ilUtil::getWebspaceDir() . "/" . self::_getRelativeDirectory($a_mob_id);
523 }
static _getRelativeDirectory($a_mob_id)
Get relative (to webspace dir) directory.

References _getRelativeDirectory(), and ilUtil\getWebspaceDir().

Referenced by ilObjMediaObjectGUI\_getMediaInfoHTML(), ilObjMediaCastAccess\_lookupDiskUsage(), _saveTempFileAsMediaObject(), ilObjMediaCastGUI\convertFileObject(), ilPCInteractiveImageGUI\create(), createDirectory(), ilObjMediaPoolGUI\createMediaFromUploadDir(), ilSCORM13Package\dbImportSco(), delete(), ilNewsItem\deliverMobFile(), ilMediaItem\determineDuration(), ilObjMediaCastGUI\determinePlaytimeObject(), duplicate(), ilObjMediaObjectGUI\executeCommand(), ilObjMediaCastGUI\extractPreviewImageObject(), ilPDNewsTableGUI\fillRow(), ilMediaItem\getDirectory(), getFilesOfDirectory(), ilBlogPostingGUI\getFirstMediaObjectAsTag(), ilObjMediaObjectGUI\getFullscreenSizeObject(), ilDclMobRecordRepresentation\getHTML(), getMultiSrtUploadDir(), ilMediaItem\getOriginalSize(), ilPortfolioTemplatePage\getPageDiskSize(), getSrtFiles(), ilObjMediaObjectGUI\getStandardSizeObject(), getVideoPreviewPic(), ilMediaObjectDataSet\getXmlRecord(), ilMediaObjectDataSet\importRecord(), makeThumbnail(), ilPCMediaObject\modifyPageContentPostXsl(), ilDclMobRecordFieldModel\parseValue(), removeAdditionalFile(), ilObjMediaObjectGUI\resizeImagesObject(), ilObjMediaObjectGUI\savePropertiesObject(), ilMediaCreationGUI\saveUrl(), ilObjMediaObjectGUI\setObjectPerCreationForm(), ilPCInteractiveImageGUI\update(), ilObjMediaCastGUI\updateMediaItem(), uploadAdditionalFile(), and ilMediaCreationGUI\uploadFile().

+ Here is the call graph for this function:
+ Here is the caller graph for this function:

◆ _getMobsOfObject()

static ilObjMediaObject::_getMobsOfObject (   $a_type,
  $a_id,
  $a_usage_hist_nr = 0,
  $a_lang = "-" 
)
static

get mobs of object

Definition at line 1032 of file class.ilObjMediaObject.php.

1033 {
1034 global $DIC;
1035
1036 $ilDB = $DIC->database();
1037
1038 $lstr = "";
1039 if ($a_lang != "") {
1040 $lstr = " AND usage_lang = " . $ilDB->quote($a_lang, "text");
1041 }
1042 $hist_str = "";
1043 if ($a_usage_hist_nr !== false) {
1044 $hist_str = " AND usage_hist_nr = " . $ilDB->quote($a_usage_hist_nr, "integer");
1045 }
1046
1047 $q = "SELECT * FROM mob_usage WHERE " .
1048 "usage_type = " . $ilDB->quote($a_type, "text") . " AND " .
1049 "usage_id = " . $ilDB->quote($a_id, "integer") .
1050 $lstr . $hist_str;
1051 $mobs = array();
1052 $mob_set = $ilDB->query($q);
1053 while ($mob_rec = $ilDB->fetchAssoc($mob_set)) {
1054 if (ilObject::_lookupType($mob_rec["id"]) == "mob") {
1055 $mobs[$mob_rec["id"]] = $mob_rec["id"];
1056 }
1057 }
1058
1059 return $mobs;
1060 }
$mobs
Definition: imgupload.php:54

References $DIC, $ilDB, $mobs, and ilObject\_lookupType().

Referenced by ilRTE\_cleanupMediaObjectUsage(), SurveyQuestion\addMaterialTag(), ilObjSurvey\addMaterialTag(), ilForumDraftsHistory\addMobsToDraftsHistory(), assQuestion\addQTIMaterial(), ilObjTest\addQTIMaterial(), ilPCMediaObject\afterPageUpdate(), ilPCMediaObject\beforePageDelete(), ilCOPageHTMLExport\collectPageElements(), SurveyQuestion\copyXHTMLMediaObjectsOfQuestion(), assQuestion\copyXHTMLMediaObjectsOfQuestion(), ilObjForumGUI\createThread(), SurveyQuestion\delete(), assQuestion\delete(), ilPageObject\delete(), ilForumDraftsHistory\deleteMobs(), ilForumPostDraft\deleteMobsOfDraft(), ilObjForumGUI\deleteMobsOfDraft(), ilForum\deletePost(), ilObjSurvey\deleteSurveyRecord(), ilObjTest\deleteTest(), ilForumAutoSaveAsyncDraftAction\executeAndGetResponseObject(), ilSurveyExport\exportXHTMLMediaObjects(), ilTestExport\exportXHTMLMediaObjects(), ilQuestionpoolExport\exportXHTMLMediaObjects(), ilPageObject\getLastUpdateOfIncludedElements(), ilLMMultiSrt\getMobIds(), ilMepMultiSrt\getMobIds(), ilSoapUtils\getMobsOfObject(), ilCOPageExporter\getXmlExportHeadDependencies(), ilPCMediaObject\modifyPageContentPostXsl(), ilForumUtil\moveMediaObjects(), ilObjForumGUI\publishDraftObject(), ilPageObject\resolveMediaAliases(), ilForumXMLWriter\start(), assQuestion\syncXHTMLMediaObjectsOfQuestion(), assClozeTest\toJSON(), assErrorText\toJSON(), assImagemapQuestion\toJSON(), assKprimChoice\toJSON(), assLongMenu\toJSON(), assMatchingQuestion\toJSON(), assMultipleChoice\toJSON(), assOrderingHorizontal\toJSON(), assOrderingQuestion\toJSON(), assSingleChoice\toJSON(), and assTextSubset\toJSON().

+ Here is the call graph for this function:
+ Here is the caller graph for this function:

◆ _getRelativeDirectory()

static ilObjMediaObject::_getRelativeDirectory (   $a_mob_id)
static

Get relative (to webspace dir) directory.

Parameters
int$a_mob_id
Returns
string

Definition at line 531 of file class.ilObjMediaObject.php.

532 {
533 return "mobs/mm_" . $a_mob_id;
534 }

Referenced by _getDirectory(), and ilObjMediaPoolGUI\performBulkUpload().

+ Here is the caller graph for this function:

◆ _getThumbnailDirectory()

static ilObjMediaObject::_getThumbnailDirectory (   $a_mob_id,
  $a_mode = "filesystem" 
)
static

get directory for files of media object (static)

Parameters
int$a_mob_idmedia object id

Definition at line 552 of file class.ilObjMediaObject.php.

553 {
554 return ilUtil::getWebspaceDir($a_mode) . "/thumbs/mm_" . $a_mob_id;
555 }

References ilUtil\getWebspaceDir().

Referenced by delete(), duplicate(), ilMediaItem\getThumbnailDirectory(), getThumbnailPath(), and makeThumbnail().

+ Here is the call graph for this function:
+ Here is the caller graph for this function:

◆ _getURL()

static ilObjMediaObject::_getURL (   $a_mob_id)
static

get directory for files of media object (static)

Parameters
int$a_mob_idmedia object id
Returns
string

Definition at line 542 of file class.ilObjMediaObject.php.

543 {
544 return ilUtil::getHtmlPath(ilUtil::getWebspaceDir() . "/mobs/mm_" . $a_mob_id);
545 }
static getHtmlPath($relative_path)
get url of path

References ilUtil\getHtmlPath(), and ilUtil\getWebspaceDir().

Referenced by ilMediaCastTableGUI\fillRow(), ilDclMobRecordRepresentation\getHTML(), ilNewsTimelineItemGUI\getMediaPath(), ilNewsForContextBlockGUI\getMediaPath(), ilMediaItem\getThumbnailTarget(), and ilObjMediaCastGUI\showGallery().

+ Here is the call graph for this function:
+ Here is the caller graph for this function:

◆ _lookupItemPath()

static ilObjMediaObject::_lookupItemPath (   $a_mob_id,
  $a_url_encode = false,
  $a_web = true,
  $a_purpose = "" 
)
static

Get path for item with specific purpose.

Parameters
int$a_mob_idmedia object id

Definition at line 575 of file class.ilObjMediaObject.php.

580 {
581 if ($a_purpose == "") {
582 $a_purpose = "Standard";
583 }
584 $location = ilMediaItem::_lookupLocationForMobId($a_mob_id, $a_purpose);
585 if (preg_match("/https?\:/i", $location)) {
586 return $location;
587 }
588
589 if ($a_url_encode) {
590 $location = rawurlencode($location);
591 }
592
593 $path = ($a_web)
594 ? ILIAS_HTTP_PATH
595 : ".";
596
597 return $path . "/data/" . CLIENT_ID . "/mobs/mm_" . $a_mob_id . "/" . $location;
598 }
$location
Definition: buildRTE.php:44
static _lookupLocationForMobId($a_mob_id, $a_purpose)
Lookup location for mob id.
const CLIENT_ID
Definition: constants.php:39

References $location, ilMediaItem\_lookupLocationForMobId(), and CLIENT_ID.

Referenced by ilObjectFeedWriter\__construct(), _lookupStandardItemPath(), and ilMediaCastTableGUI\fillRow().

+ Here is the call graph for this function:
+ Here is the caller graph for this function:

◆ _lookupStandardItemPath()

static ilObjMediaObject::_lookupStandardItemPath (   $a_mob_id,
  $a_url_encode = false,
  $a_web = true 
)
static

Get path for standard item.

Parameters
int$a_mob_idmedia object id

Definition at line 562 of file class.ilObjMediaObject.php.

566 {
567 return ilObjMediaObject::_lookupItemPath($a_mob_id, $a_url_encode, $a_web, "Standard");
568 }
static _lookupItemPath( $a_mob_id, $a_url_encode=false, $a_web=true, $a_purpose="")
Get path for item with specific purpose.

References _lookupItemPath().

Referenced by ilSCORM2004ScoGUI\getExportResources().

+ Here is the call graph for this function:
+ Here is the caller graph for this function:

◆ _removeUsage()

static ilObjMediaObject::_removeUsage (   $a_mob_id,
  $a_type,
  $a_id,
  $a_usage_hist_nr = 0,
  $a_lang = "-" 
)
static

Remove usage of mob in another container.

Definition at line 1089 of file class.ilObjMediaObject.php.

1090 {
1091 global $DIC;
1092
1093 $ilDB = $DIC->database();
1094
1095 $q = "DELETE FROM mob_usage WHERE " .
1096 " id = " . $ilDB->quote((int) $a_mob_id, "integer") . " AND " .
1097 " usage_type = " . $ilDB->quote($a_type, "text") . " AND " .
1098 " usage_id = " . $ilDB->quote((int) $a_id, "integer") . " AND " .
1099 " usage_lang = " . $ilDB->quote($a_lang, "text") . " AND " .
1100 " usage_hist_nr = " . $ilDB->quote((int) $a_usage_hist_nr, "integer");
1101 $ilDB->manipulate($q);
1102
1103 self::handleQuotaUpdate(new self($a_mob_id));
1104 }

References $DIC, $ilDB, and handleQuotaUpdate().

Referenced by ilRTE\_cleanupMediaObjectUsage(), ilForumDraftsHistory\addMobsToDraftsHistory(), ilObjForumGUI\createThread(), SurveyQuestion\delete(), assQuestion\delete(), ilForumDraftsHistory\deleteMobs(), ilForumPostDraft\deleteMobsOfDraft(), ilObjForumGUI\deleteMobsOfDraft(), ilForum\deletePost(), ilObjSurvey\deleteSurveyRecord(), ilObjTest\deleteTest(), ilForumAutoSaveAsyncDraftAction\handleMedia(), ilForumUtil\moveMediaObjects(), ilObjForumGUI\publishDraftObject(), and ilExSubmissionTextGUI\updateAssignmentTextObject().

+ Here is the call graph for this function:
+ Here is the caller graph for this function:

◆ _resizeImage()

static ilObjMediaObject::_resizeImage (   $a_file,
  $a_width,
  $a_height,
  $a_constrain_prop = false 
)
static

resize image and return new image file ("_width_height" string appended)

Parameters
string$a_filefull file name
int$a_widthwidth
int$a_heightheight

Definition at line 1434 of file class.ilObjMediaObject.php.

1435 {
1436 $file_path = pathinfo($a_file);
1437 $location = substr($file_path["basename"], 0, strlen($file_path["basename"]) -
1438 strlen($file_path["extension"]) - 1) . "_" .
1439 $a_width . "_" .
1440 $a_height . "." . $file_path["extension"];
1441 $target_file = $file_path["dirname"] . "/" .
1442 $location;
1444 $a_file,
1445 $target_file,
1446 (int) $a_width,
1447 (int) $a_height,
1448 $a_constrain_prop
1449 );
1450
1451 return $location;
1452 }
static resizeImage($a_from, $a_to, $a_width, $a_height, $a_constrain_prop=false)
resize image

References $location, and ilUtil\resizeImage().

Referenced by ilDclMobRecordFieldModel\parseValue(), ilObjMediaObjectGUI\resizeImagesObject(), ilObjMediaObjectGUI\savePropertiesObject(), and ilObjMediaObjectGUI\setObjectPerCreationForm().

+ Here is the call graph for this function:
+ Here is the caller graph for this function:

◆ _saveTempFileAsMediaObject()

static ilObjMediaObject::_saveTempFileAsMediaObject (   $name,
  $tmp_name,
  $upload = true 
)
static

Create new media object and update page in db and return new media object.

Definition at line 1556 of file class.ilObjMediaObject.php.

1557 {
1558 // create dummy object in db (we need an id)
1559 $media_object = new ilObjMediaObject();
1560 $media_object->setTitle($name);
1561 $media_object->setDescription("");
1562 $media_object->create();
1563
1564 // determine and create mob directory, move uploaded file to directory
1565 $media_object->createDirectory();
1566 $mob_dir = ilObjMediaObject::_getDirectory($media_object->getId());
1567
1568 $media_item = new ilMediaItem();
1569 $media_object->addMediaItem($media_item);
1570 $media_item->setPurpose("Standard");
1571
1572 $file = $mob_dir . "/" . $name;
1573 if ($upload) {
1574 ilUtil::moveUploadedFile($tmp_name, $name, $file);
1575 } else {
1576 copy($tmp_name, $file);
1577 }
1578 // get mime type
1580 $location = $name;
1581 // set real meta and object data
1582 $media_item->setFormat($format);
1583 $media_item->setLocation($location);
1584 $media_item->setLocationType("LocalFile");
1585 $media_object->setTitle($name);
1586 $media_object->setDescription($format);
1587
1589 include_once("./Services/MediaObjects/classes/class.ilMediaImageUtil.php");
1591 $media_item->setWidth($size[0]);
1592 $media_item->setHeight($size[1]);
1593 }
1594 $media_item->setHAlign("Left");
1595
1596 self::renameExecutables($mob_dir);
1597 include_once("./Services/MediaObjects/classes/class.ilMediaSvgSanitizer.php");
1598 ilMediaSvgSanitizer::sanitizeDir($mob_dir); // see #20339
1599
1600 $media_object->update();
1601
1602 return $media_object;
1603 }
Class ilMediaItem Media Item, component of a media object (file or reference)
static sanitizeDir($a_path)
Sanitize directory recursively.
Class ilObjMediaObject.
static getMimeType($a_file, $a_external=null)
get mime type for file
static _getDirectory($a_mob_id)
Get absolute directory.
static renameExecutables($a_dir)
Rename executables.
static moveUploadedFile($a_file, $a_name, $a_target, $a_raise_errors=true, $a_mode="move_uploaded")
move uploaded file
if($format !==null) $name
Definition: metadata.php:230
$format
Definition: metadata.php:218

References $format, $location, $name, $size, _getDirectory(), ilUtil\deducibleSize(), ilMediaImageUtil\getImageSize(), getMimeType(), ilUtil\moveUploadedFile(), renameExecutables(), and ilMediaSvgSanitizer\sanitizeDir().

Referenced by assClozeTestImport\fromXML(), assErrorTextImport\fromXML(), assFileUploadImport\fromXML(), assFlashQuestionImport\fromXML(), assFormulaQuestionImport\fromXML(), assImagemapQuestionImport\fromXML(), assJavaAppletImport\fromXML(), assKprimChoiceImport\fromXML(), assLongMenuImport\fromXML(), assMatchingQuestionImport\fromXML(), assMultipleChoiceImport\fromXML(), assNumericImport\fromXML(), assOrderingHorizontalImport\fromXML(), assOrderingQuestionImport\fromXML(), assSingleChoiceImport\fromXML(), assTextQuestionImport\fromXML(), assTextSubsetImport\fromXML(), ilObjTest\fromXML(), ilForumXMLParser\handlerEndTag(), ilObjSurvey\importObject(), ilSurveyImporter\importXmlRepresentation(), ilNewsTimelineGUI\save(), ilNewsItemGUI\saveNewsItem(), ilSoapUtils\saveTempFileAsMediaObject(), ilNewsTimelineGUI\update(), and ilNewsItemGUI\updateNewsItem().

+ Here is the call graph for this function:
+ Here is the caller graph for this function:

◆ _saveUsage()

static ilObjMediaObject::_saveUsage (   $a_mob_id,
  $a_type,
  $a_id,
  $a_usage_hist_nr = 0,
  $a_lang = "-" 
)
static

Save usage of mob within another container (e.g.

page)

Definition at line 1065 of file class.ilObjMediaObject.php.

1066 {
1067 global $DIC;
1068
1069 $ilDB = $DIC->database();
1070
1071 $ilDB->replace(
1072 "mob_usage",
1073 array(
1074 "id" => array("integer", (int) $a_mob_id),
1075 "usage_type" => array("text", $a_type),
1076 "usage_id" => array("integer", $a_id),
1077 "usage_lang" => array("text", $a_lang),
1078 "usage_hist_nr" => array("integer", (int) $a_usage_hist_nr)
1079 ),
1080 array()
1081 );
1082
1083 self::handleQuotaUpdate(new self($a_mob_id));
1084 }

References $DIC, $ilDB, and handleQuotaUpdate().

Referenced by ilRTE\_cleanupMediaObjectUsage(), ilForumDraftsHistory\addMobsToDraftsHistory(), SurveyQuestion\copyXHTMLMediaObjectsOfQuestion(), assQuestion\copyXHTMLMediaObjectsOfQuestion(), ilObjForumGUI\createThread(), assErrorTextImport\fromXML(), assFileUploadImport\fromXML(), assFlashQuestionImport\fromXML(), assFormulaQuestionImport\fromXML(), assImagemapQuestionImport\fromXML(), assJavaAppletImport\fromXML(), assKprimChoiceImport\fromXML(), assLongMenuImport\fromXML(), assMatchingQuestionImport\fromXML(), assMultipleChoiceImport\fromXML(), assNumericImport\fromXML(), assOrderingHorizontalImport\fromXML(), assOrderingQuestionImport\fromXML(), assSingleChoiceImport\fromXML(), assTextQuestionImport\fromXML(), assTextSubsetImport\fromXML(), ilObjTest\fromXML(), ilForumAutoSaveAsyncDraftAction\handleMedia(), ilForumXMLParser\handlerEndTag(), ilObjSurvey\importObject(), ilSurveyImporter\importXmlRepresentation(), ilForumUtil\moveMediaObjects(), ilDclMobRecordFieldModel\parseValue(), ilObjForumGUI\publishDraftObject(), ilForumUtil\saveMediaObjects(), ilPCMediaObject\saveMobUsage(), assQuestion\syncXHTMLMediaObjectsOfQuestion(), and ilExSubmissionTextGUI\updateAssignmentTextObject().

+ Here is the call graph for this function:
+ Here is the caller graph for this function:

◆ addMediaItem()

ilObjMediaObject::addMediaItem (   $a_item)

add media item to media object

Parameters
object$a_itemmedia item object

Definition at line 283 of file class.ilObjMediaObject.php.

284 {
285 $this->media_items[] = $a_item;
286 }

◆ clearMultiSrtDirectory()

ilObjMediaObject::clearMultiSrtDirectory ( )

Clear multi feedback directory.

Definition at line 2026 of file class.ilObjMediaObject.php.

2027 {
2029 }
getMultiSrtUploadDir()
Get directory for multi srt upload.
static delDir($a_dir, $a_clean_only=false)
removes a dir and all its content (subdirs and files) recursively

References ilUtil\delDir(), and getMultiSrtUploadDir().

+ Here is the call graph for this function:

◆ containsIntLink()

ilObjMediaObject::containsIntLink ( )

returns true, if mob was marked as containing an intern link (via setContainsIntLink) (this method should only be called by the import parser)

Definition at line 988 of file class.ilObjMediaObject.php.

References $contains_int_link.

◆ create()

ilObjMediaObject::create (   $a_create_meta_data = false,
  $a_save_media_items = true 
)

create media object in db

Definition at line 438 of file class.ilObjMediaObject.php.

439 {
440 parent::create();
441
442 if (!$a_create_meta_data) {
443 $this->createMetaData();
444 }
445
446 if ($a_save_media_items) {
447 $media_items = $this->getMediaItems();
448 for ($i = 0; $i < count($media_items); $i++) {
449 $item = $media_items[$i];
450 $item->setMobId($this->getId());
451 $item->setNr($i + 1);
452 $item->create();
453 }
454 }
455
457
458 $ilAppEventHandler = $this->app_event_handler;
459 $ilAppEventHandler->raise(
460 'Services/MediaObjects',
461 'create',
462 array('object' => $this,
463 'obj_type' => 'mob',
464 'obj_id' => $this->getId())
465 );
466 }
& getMediaItems()
get all media items
createMetaData()
create meta data entry
getId()
get object id @access public
$i
Definition: metadata.php:24

References $app_event_handler, $i, $media_items, createMetaData(), ilObject\getId(), getMediaItems(), and handleQuotaUpdate().

+ Here is the call graph for this function:

◆ createDirectory()

ilObjMediaObject::createDirectory ( )

Create file directory of media object.

Definition at line 603 of file class.ilObjMediaObject.php.

604 {
605 $path = ilObjMediaObject::_getDirectory($this->getId());
607 if (!is_dir($path)) {
608 $this->ilias->raiseError("Failed to create directory $path.", $this->ilias->error_obj->FATAL);
609 }
610 }
static makeDirParents($a_dir)
Create a new directory and all parent directories.
redirection script todo: (a better solution should control the processing via a xml file)

References _getDirectory(), ilObject\getId(), and ilUtil\makeDirParents().

+ Here is the call graph for this function:

◆ createMetaData()

ilObjMediaObject::createMetaData ( )

create meta data entry

Reimplemented from ilObject.

Definition at line 225 of file class.ilObjMediaObject.php.

226 {
227 include_once 'Services/MetaData/classes/class.ilMDCreator.php';
228
230
231 $md_creator = new ilMDCreator(0, $this->getId(), $this->getType());
232 $md_creator->setTitle($this->getTitle());
233 $md_creator->setTitleLanguage($ilUser->getPref('language'));
234 $md_creator->setDescription($this->getDescription());
235 $md_creator->setDescriptionLanguage($ilUser->getPref('language'));
236 $md_creator->setKeywordLanguage($ilUser->getPref('language'));
237 $md_creator->setLanguage($ilUser->getPref('language'));
238 $md_creator->create();
239
240 return true;
241 }
getTitle()
get object title @access public
getDescription()
get description of media object
getType()
get object type @access public
$ilUser
Definition: imgupload.php:18

References $ilUser, $user, getDescription(), ilObject\getId(), getTitle(), and ilObject\getType().

Referenced by create().

+ Here is the call graph for this function:
+ Here is the caller graph for this function:

◆ createReference()

ilObjMediaObject::createReference ( )

creates reference for object

@access public

Returns
integer reference_id of object

Reimplemented from ilObject.

Definition at line 76 of file class.ilObjMediaObject.php.

77 {
78 $this->ilias->raiseError("Operation ilObjMedia::createReference() not allowed.", $this->ilias->error_obj->FATAL);
79 }

◆ delete()

ilObjMediaObject::delete ( )

delete media object

Reimplemented from ilObject.

Definition at line 118 of file class.ilObjMediaObject.php.

119 {
120 $mob_logger = ilLoggerFactory::getLogger('mob');
121 $mob_logger->debug("ilObjMediaObject: Delete called for media object ID '" . $this->getId() . "'.");
122
123 if (!($this->getId() > 0)) {
124 return;
125 }
126
127 $usages = $this->getUsages();
128
129 $mob_logger->debug("ilObjMediaObject: ... Found " . count($usages) . " usages.");
130
131 if (count($usages) == 0) {
132 // remove directory
134
135 // remove thumbnail directory
137
138 // delete meta data of mob
139 $this->deleteMetaData();
140
141 // delete media items
143
144 // this is just to make sure, there should be no entries left at
145 // this point as they depend on the usage
147
148 // delete object
149 parent::delete();
150
151 $mob_logger->debug("ilObjMediaObject: ... deleted.");
152 } else {
153 foreach ($usages as $u) {
154 $mob_logger->debug("ilObjMediaObject: ... usage type:" . $u["type"] .
155 ", id:" . $u["id"] .
156 ", lang:" . $u["lang"] .
157 ", hist_nr:" . $u["hist_nr"] . ".");
158 }
159 $mob_logger->debug("ilObjMediaObject: ... not deleted.");
160 }
161 }
static getLogger($a_component_id)
Get component logger.
static deleteAllItemsOfMob($a_mob_id)
Delete all items of a mob.
static _getThumbnailDirectory($a_mob_id, $a_mode="filesystem")
get directory for files of media object (static)
deleteMetaData()
delete meta data entry
getUsages($a_include_history=true)
get all usages of current media object

References _getDirectory(), _getThumbnailDirectory(), ilUtil\delDir(), ilMediaItem\deleteAllItemsOfMob(), deleteMetaData(), ilObject\getId(), ilLoggerFactory\getLogger(), getUsages(), and handleQuotaUpdate().

+ Here is the call graph for this function:

◆ deleteMetaData()

ilObjMediaObject::deleteMetaData ( )

delete meta data entry

Reimplemented from ilObject.

Definition at line 269 of file class.ilObjMediaObject.php.

270 {
271 // Delete meta data
272 include_once('Services/MetaData/classes/class.ilMD.php');
273 $md = new ilMD(0, $this->getId(), $this->getType());
274 $md->deleteAll();
275 }

References ilObject\getId(), and ilObject\getType().

Referenced by delete().

+ Here is the call graph for this function:
+ Here is the caller graph for this function:

◆ duplicate()

ilObjMediaObject::duplicate ( )

Duplicate media object, return new media object.

Definition at line 1829 of file class.ilObjMediaObject.php.

1830 {
1831 $new_obj = new ilObjMediaObject();
1832 $new_obj->setTitle($this->getTitle());
1833 $new_obj->setDescription($this->getDescription());
1834
1835 // media items
1836 foreach ($this->getMediaItems() as $key => $val) {
1837 $new_obj->addMediaItem($val);
1838 }
1839
1840 $new_obj->create(false, true);
1841
1842 // files
1843 $new_obj->createDirectory();
1844 self::_createThumbnailDirectory($new_obj->getId());
1847 ilObjMediaObject::_getDirectory($new_obj->getId())
1848 );
1852 );
1853
1854 // meta data
1855 include_once("Services/MetaData/classes/class.ilMD.php");
1856 $md = new ilMD(0, $this->getId(), "mob");
1857 $new_md = $md->cloneMD(0, $new_obj->getId(), "mob");
1858
1859 return $new_obj;
1860 }
static _createThumbnailDirectory($a_obj_id)
Create thumbnail directory.
static rCopy($a_sdir, $a_tdir, $preserveTimeAttributes=false)
Copies content of a directory $a_sdir recursively to a directory $a_tdir.

References _createThumbnailDirectory(), _getDirectory(), _getThumbnailDirectory(), getDescription(), ilObject\getId(), getMediaItems(), getTitle(), and ilUtil\rCopy().

+ Here is the call graph for this function:

◆ escapeProperty()

ilObjMediaObject::escapeProperty (   $a_value)
protected

Escape property (e.g.

title, caption) to XSLT -> HTML output

Parameters
string$a_value
Returns
string

Definition at line 858 of file class.ilObjMediaObject.php.

859 {
860 return htmlspecialchars($a_value);
861 }

Referenced by getXML().

+ Here is the caller graph for this function:

◆ exportFiles()

ilObjMediaObject::exportFiles (   $a_target_dir)

export all media files of object to target directory note: target directory must be the export target directory, "/objects/il_<inst>_mob_<mob_id>/..." will be appended to this directory

Parameters
string$a_target_dirtarget directory

Definition at line 890 of file class.ilObjMediaObject.php.

891 {
892 $subdir = "il_" . IL_INST_ID . "_mob_" . $this->getId();
893 ilUtil::makeDir($a_target_dir . "/objects/" . $subdir);
894
895 $mobdir = ilUtil::getWebspaceDir() . "/mobs/mm_" . $this->getId();
896 ilUtil::rCopy($mobdir, $a_target_dir . "/objects/" . $subdir);
897 //echo "from:$mobdir:to:".$a_target_dir."/objects/".$subdir.":<br>";
898 }
static makeDir($a_dir)
creates a new directory and inherits all filesystem permissions of the parent directory You may pass ...
const IL_INST_ID
Definition: constants.php:38

References ilObject\getId(), ilUtil\getWebspaceDir(), IL_INST_ID, ilUtil\makeDir(), and ilUtil\rCopy().

+ Here is the call graph for this function:

◆ exportMediaFullscreen()

ilObjMediaObject::exportMediaFullscreen (   $a_target_dir,
  $pg_obj 
)

Definition at line 900 of file class.ilObjMediaObject.php.

901 {
902 $subdir = "il_" . IL_INST_ID . "_mob_" . $this->getId();
903 $a_target_dir = $a_target_dir . "/objects/" . $subdir;
904 ilUtil::makeDir($a_target_dir);
905 $tpl = new ilGlobalTemplate("tpl.fullscreen.html", true, true, "Modules/LearningModule");
906 $tpl->setCurrentBlock("ilMedia");
907
908 //$int_links = $page_object->getInternalLinks();
909 $med_links = ilMediaItem::_getMapAreasIntLinks($this->getId());
910
911 // @todo
912 //$link_xml = $this->getLinkXML($med_links, $this->getLayoutLinkTargets());
913
914 require_once("./Services/MediaObjects/classes/class.ilObjMediaObject.php");
915 //$media_obj = new ilObjMediaObject($_GET["mob_id"]);
916 require_once("./Services/COPage/classes/class.ilPageObject.php");
917
918 $xml = "<dummy>";
919 // todo: we get always the first alias now (problem if mob is used multiple
920 // times in page)
921 $xml .= $pg_obj->getMediaAliasElement($this->getId());
922 $xml .= $this->getXML(IL_MODE_OUTPUT);
923 //$xml.= $link_xml;
924 $xml .= "</dummy>";
925
926 //die(htmlspecialchars($xml));
927
928 $xsl = file_get_contents("./Services/COPage/xsl/page.xsl");
929 $args = array( '/_xml' => $xml, '/_xsl' => $xsl );
930 $xh = xslt_create();
931
932 //echo "<b>XML:</b>".htmlentities($xml);
933 // determine target frames for internal links
934 $wb_path = "";
935 $enlarge_path = "";
936 $params = array('mode' => "fullscreen", 'enlarge_path' => $enlarge_path,
937 'link_params' => "ref_id=" . $_GET["ref_id"],'fullscreen_link' => "",
938 'enable_html_mob' => ilObjMediaObject::isTypeAllowed("html") ? "y" : "n",
939 'ref_id' => $_GET["ref_id"], 'webspace_path' => $wb_path);
940 $output = xslt_process($xh, "arg:/_xml", "arg:/_xsl", null, $args, $params);
941 //echo xslt_error($xh);
942 xslt_free($xh);
943
944 // unmask user html
945 include_once("./Services/MediaObjects/classes/class.ilPlayerUtil.php");
946 $tpl->setVariable("LOCATION_CONTENT_STYLESHEET", "../../css/style.css");
947 $tpl->setVariable("LOCATION_STYLESHEET", "../../css/system.css");
948 $tpl->setVariable("MEDIA_CONTENT", $output);
949 $output = $tpl->get();
950 //$output = preg_replace("/\/mobs\/mm_(\d+)\/([^\"]+)/i","$2",$output);
951 $output = preg_replace("/mobs\/mm_(\d+)\/([^\"]+)/i", "$2", $output);
952 $output = preg_replace("/\.\/Services\/MediaObjects\/flash_mp3_player/i", "../../players", $output);
953 $output = preg_replace("/\.\/" . str_replace("/", "\/", ilPlayerUtil::getFlashVideoPlayerDirectory()) . "/i", "../../players", $output);
954 $output = preg_replace("/file=..\/..\/..\//i", "file=../objects/" . $subdir . "/", $output);
955 //die(htmlspecialchars($output));
956 fwrite(fopen($a_target_dir . '/fullscreen.html', 'w'), $output);
957 }
$_GET["client_id"]
const IL_MODE_OUTPUT
special template class to simplify handling of ITX/PEAR
static _getMapAreasIntLinks($a_mob_id)
get all internal links of map areas of a mob
getXML($a_mode=IL_MODE_FULL, $a_inst=0, $a_sign_locals=false)
get MediaObject XLM Tag
static isTypeAllowed($a_type)
Is type allowed.
static getFlashVideoPlayerDirectory()
Get flash video player directory.
xslt_free(&$proc)
xslt_create()
if($DIC->http() ->request() ->getMethod()=="GET" &&isset($DIC->http() ->request() ->getQueryParams()['tex'])) $tpl
Definition: latex.php:41
$xml
Definition: metadata.php:332

References $_GET, $tpl, $xml, ilMediaItem\_getMapAreasIntLinks(), ilPlayerUtil\getFlashVideoPlayerDirectory(), ilObject\getId(), getXML(), IL_INST_ID, IL_MODE_OUTPUT, isTypeAllowed(), ilUtil\makeDir(), xslt_create(), and xslt_free().

+ Here is the call graph for this function:

◆ exportXML()

ilObjMediaObject::exportXML ( $a_xml_writer,
  $a_inst = 0 
)

export XML

Definition at line 877 of file class.ilObjMediaObject.php.

878 {
879 $a_xml_writer->appendXML($this->getXML(IL_MODE_FULL, $a_inst));
880 }
const IL_MODE_FULL

References getXML(), and IL_MODE_FULL.

+ Here is the call graph for this function:

◆ fixFilename()

static ilObjMediaObject::fixFilename (   $a_name)
static

Fix filename of uploaded file.

Parameters
string$a_nameupload file name
Returns
string fixed file name

Definition at line 1977 of file class.ilObjMediaObject.php.

1978 {
1979 $a_name = ilUtil::getASCIIFilename($a_name);
1980
1981 $rchars = array("`", "=", "$", "{", "}", "'", ";", " ", "(", ")");
1982 $a_name = str_replace($rchars, "_", $a_name);
1983 $a_name = str_replace("__", "_", $a_name);
1984 return $a_name;
1985 }
static getASCIIFilename($a_filename)
convert utf8 to ascii filename

References ilUtil\getASCIIFilename().

Referenced by ilObjMediaPoolGUI\performBulkUpload(), ilObjMediaObjectGUI\savePropertiesObject(), ilObjMediaObjectGUI\setObjectPerCreationForm(), and ilObjMediaObjectGUI\uploadFileObject().

+ Here is the call graph for this function:
+ Here is the caller graph for this function:

◆ getAllowedFileTypes()

static ilObjMediaObject::getAllowedFileTypes ( )
static

Get allowed file types.

Returns
array

Definition at line 1794 of file class.ilObjMediaObject.php.

1795 {
1796 $mset = new ilSetting("mobs");
1797 if (trim($mset->get("restricted_file_types")) == "") {
1798 return array();
1799 }
1800 return array_map(
1801 function ($v) {
1802 return strtolower(trim($v));
1803 },
1804 explode(",", $mset->get("restricted_file_types"))
1805 );
1806 }
ILIAS Setting Class.

◆ getDataDirectory()

ilObjMediaObject::getDataDirectory ( )

Definition at line 1548 of file class.ilObjMediaObject.php.

1549 {
1550 return ilUtil::getWebspaceDir() . "/mobs/mm_" . $this->getId();
1551 }

References ilObject\getId(), and ilUtil\getWebspaceDir().

Referenced by getXML().

+ Here is the call graph for this function:
+ Here is the caller graph for this function:

◆ getDescription()

ilObjMediaObject::getDescription ( )

get description of media object

Returns
string description

Reimplemented from ilObject.

Definition at line 168 of file class.ilObjMediaObject.php.

169 {
170 return parent::getDescription();
171 }

Referenced by createMetaData(), duplicate(), and updateMetaData().

+ Here is the caller graph for this function:

◆ getFilesOfDirectory()

ilObjMediaObject::getFilesOfDirectory (   $a_subdir = "")

Get files of directory.

Parameters
string$a_subdirsubdirectry
Returns
array array of files

Definition at line 627 of file class.ilObjMediaObject.php.

628 {
629 $a_subdir = str_replace("..", "", $a_subdir);
630 $dir = ilObjMediaObject::_getDirectory($this->getId());
631 if ($a_subdir != "") {
632 $dir .= "/" . $a_subdir;
633 }
634
635 $files = array();
636 if (is_dir($dir)) {
637 $entries = ilUtil::getDir($dir);
638 foreach ($entries as $e) {
639 if (is_file($dir . "/" . $e["entry"]) && $e["entry"] != "." && $e["entry"] != "..") {
640 $files[] = $e["entry"];
641 }
642 }
643 }
644
645 return $files;
646 }
static getDir($a_dir, $a_rec=false, $a_sub_dir="")
get directory

References Vendor\Package\$e, _getDirectory(), ilUtil\getDir(), and ilObject\getId().

+ Here is the call graph for this function:

◆ getForbiddenFileTypes()

static ilObjMediaObject::getForbiddenFileTypes ( )
static

Get forbidden file types.

Returns
array

Definition at line 1775 of file class.ilObjMediaObject.php.

1776 {
1777 $mset = new ilSetting("mobs");
1778 if (trim($mset->get("black_list_file_types")) == "") {
1779 return array();
1780 }
1781 return array_map(
1782 function ($v) {
1783 return strtolower(trim($v));
1784 },
1785 explode(",", $mset->get("black_list_file_types"))
1786 );
1787 }

Referenced by ilObjMediaObjectGUI\executeCommand(), ilPCMediaObjectEditorGUI\getRenderedUploadForm(), and ilObjMediaObjectGUI\initForm().

+ Here is the caller graph for this function:

◆ getImportId()

ilObjMediaObject::getImportId ( )

get import id

Reimplemented from ilObject.

Definition at line 425 of file class.ilObjMediaObject.php.

426 {
427 return $this->import_id;
428 }

References ilObject\$import_id.

◆ getLinkedMediaObjects()

ilObjMediaObject::getLinkedMediaObjects (   $a_ignore = "")

Get all media objects linked in map areas of this media object.

Definition at line 1730 of file class.ilObjMediaObject.php.

1731 {
1732 $linked = array();
1733
1734 if (!is_array($a_ignore)) {
1735 $a_ignore = array();
1736 }
1737
1738 // get linked media objects (map areas)
1739 $med_items = $this->getMediaItems();
1740
1741 foreach ($med_items as $med_item) {
1742 $int_links = ilMapArea::_getIntLinks($med_item->getId());
1743 foreach ($int_links as $k => $int_link) {
1744 if ($int_link["Type"] == "MediaObject") {
1745 include_once("./Services/Link/classes/class.ilInternalLink.php");
1746 $l_id = ilInternalLink::_extractObjIdOfTarget($int_link["Target"]);
1747 if (ilObject::_exists($l_id)) {
1748 if (!in_array($l_id, $linked) &&
1749 !in_array($l_id, $a_ignore)) {
1750 $linked[] = $l_id;
1751 }
1752 }
1753 }
1754 }
1755 }
1756 //var_dump($linked);
1757 return $linked;
1758 }
static _getIntLinks($a_item_id)
get all internal links of a media items map areas
static _exists($a_id, $a_reference=false, $a_type=null)
checks if an object exists in object_data@access public

References ilObject\_exists(), ilInternalLink\_extractObjIdOfTarget(), ilMapArea\_getIntLinks(), and getMediaItems().

+ Here is the call graph for this function:

◆ getMediaItem()

ilObjMediaObject::getMediaItem (   $a_purpose)

get item for media purpose

Parameters
string$a_purpose
Returns
ilMediaItem|null

Definition at line 305 of file class.ilObjMediaObject.php.

305 : ?ilMediaItem
306 {
307 foreach ($this->media_items as $media_item) {
308 if ($media_item->getPurpose() == $a_purpose) {
309 return $media_item;
310 }
311 }
312 return null;
313 }

Referenced by hasPurposeItem().

+ Here is the caller graph for this function:

◆ getMediaItemNr()

ilObjMediaObject::getMediaItemNr (   $a_purpose)

Definition at line 347 of file class.ilObjMediaObject.php.

348 {
349 for ($i = 0; $i < count($this->media_items); $i++) {
350 if ($this->media_items[$i]->getPurpose() == $a_purpose) {
351 return $i + 1;
352 }
353 }
354 return false;
355 }

References $i.

◆ getMediaItems()

& ilObjMediaObject::getMediaItems ( )

get all media items

Returns
array array of media item objects

Definition at line 294 of file class.ilObjMediaObject.php.

295 {
296 return $this->media_items;
297 }

References $media_items.

Referenced by create(), duplicate(), getLinkedMediaObjects(), getXML(), and update().

+ Here is the caller graph for this function:

◆ getMimeType()

static ilObjMediaObject::getMimeType (   $a_file,
  $a_external = null 
)
static

get mime type for file

Parameters
string$a_filefile name
Returns
string mime type static

Definition at line 1461 of file class.ilObjMediaObject.php.

1462 {
1463 include_once("./Services/Utilities/classes/class.ilMimeTypeUtil.php");
1465 return $mime;
1466 }
static lookupMimeType($path_to_file, $fallback=self::APPLICATION__OCTET_STREAM, $a_external=null)

References ilMimeTypeUtil\APPLICATION__OCTET_STREAM, and ilMimeTypeUtil\lookupMimeType().

Referenced by _saveTempFileAsMediaObject(), ilExAssignmentGUI\addFiles(), ilObjMediaObjectGUI\assignFullscreenObject(), ilObjMediaObjectGUI\assignStandardObject(), ilKprimChoiceWizardInputGUI\checkUploads(), ilPCInteractiveImageGUI\create(), ilFileUtils\createFile(), ilObjMediaPoolGUI\createMediaFromUploadDir(), ilSCORM13Package\dbImportSco(), ilPublicUserProfileGUI\deliverVCard(), ilSCORM13PlayerGUI\getMimetype(), ilMediaPlayerGUI\getMp3PlayerHtml(), makeThumbnail(), ilDclMobRecordFieldModel\parseValue(), ilObjMediaPoolGUI\performBulkUpload(), ilNewsTimelineItemGUI\renderMedia(), ilNewsTimelineItemGUI\renderMediaModal(), ilObjMediaObjectGUI\savePropertiesObject(), ilMediaCreationGUI\saveUrl(), assMultipleChoice\setImageFile(), assSingleChoice\setImageFile(), ilObjMediaObjectGUI\setObjectPerCreationForm(), ilNewsForContextBlockGUI\showNews(), ilPCInteractiveImageGUI\update(), ilObjMediaCastGUI\updateMediaItem(), ilFSStorageExercise\uploadFile(), ilFSStorageExercise5069\uploadFile(), and ilMediaCreationGUI\uploadFile().

+ Here is the call graph for this function:
+ Here is the caller graph for this function:

◆ getMultiSrtFiles()

ilObjMediaObject::getMultiSrtFiles ( )

Get all srt files of srt multi upload.

Definition at line 2034 of file class.ilObjMediaObject.php.

2035 {
2036 $items = array();
2037
2038 include_once("./Services/MetaData/classes/class.ilMDLanguageItem.php");
2040
2041 $dir = $this->getMultiSrtUploadDir();
2042 $files = ilUtil::getDir($dir);
2043 foreach ($files as $k => $i) {
2044 // check directory
2045 if ($i["type"] == "file" && !in_array($k, array(".", ".."))) {
2046 if (pathinfo($k, PATHINFO_EXTENSION) == "srt") {
2047 $lang = "";
2048 if (substr($k, strlen($k) - 7, 1) == "_") {
2049 $lang = substr($k, strlen($k) - 6, 2);
2050 if (!in_array($lang, $lang_codes)) {
2051 $lang = "";
2052 }
2053 }
2054 $items[] = array("filename" => $k, "lang" => $lang);
2055 }
2056 }
2057 }
2058 return $items;
2059 }
$lang
Definition: xapiexit.php:8

References $i, $lang, ilMDLanguageItem\_getPossibleLanguageCodes(), ilUtil\getDir(), and getMultiSrtUploadDir().

+ Here is the call graph for this function:

◆ getMultiSrtUploadDir()

ilObjMediaObject::getMultiSrtUploadDir ( )

Get directory for multi srt upload.

Parameters

return

Definition at line 1994 of file class.ilObjMediaObject.php.

1995 {
1996 return ilObjMediaObject::_getDirectory($this->getId() . "/srt/tmp");
1997 }

References _getDirectory(), and ilObject\getId().

Referenced by clearMultiSrtDirectory(), getMultiSrtFiles(), and uploadMultipleSubtitleFile().

+ Here is the call graph for this function:
+ Here is the caller graph for this function:

◆ getOriginID()

ilObjMediaObject::getOriginID ( )

Definition at line 410 of file class.ilObjMediaObject.php.

411 {
412 return $this->origin_id;
413 }

References $origin_id.

◆ getParentObjectIdForUsage()

static ilObjMediaObject::getParentObjectIdForUsage (   $a_usage,
  $a_include_all_access_obj_ids = false 
)
static

Get's the repository object ID of a parent object, if possible.

see ilWebAccessChecker

Definition at line 1208 of file class.ilObjMediaObject.php.

1209 {
1210 if (is_int(strpos($a_usage["type"], ":"))) {
1211 $us_arr = explode(":", $a_usage["type"]);
1212 $type = $us_arr[1];
1213 $cont_type = $us_arr[0];
1214 } else {
1215 $type = $a_usage["type"];
1216 }
1217
1218 $id = $a_usage["id"];
1219 $obj_id = false;
1220
1221 switch ($type) {
1222 // RTE / tiny mce
1223 case "html":
1224
1225 switch ($cont_type) {
1226 case "qpl":
1227 // Question Pool *Question* Text (Test)
1228 include_once("./Modules/TestQuestionPool/classes/class.assQuestion.php");
1230 if ($qinfo["original_id"] > 0) {
1231 include_once("./Modules/Test/classes/class.ilObjTest.php");
1232 $obj_id = ilObjTest::_lookupTestObjIdForQuestionId($id); // usage in test
1233 } else {
1234 $obj_id = $qinfo["obj_fi"]; // usage in pool
1235 }
1236 break;
1237
1238 case "spl":
1239 // Question Pool *Question* Text (Survey)
1241 if ($quest) {
1242 $parent_id = $quest->getObjId();
1243
1244 // pool question copy - find survey, do not use pool itself
1245 if ($quest->getOriginalId() &&
1246 ilObject::_lookupType($parent_id) == "spl") {
1248 }
1249 // original question (in pool or survey)
1250 else {
1251 $obj_id = $parent_id;
1252 }
1253
1254 unset($quest);
1255 }
1256 break;
1257
1258 case "exca":
1259 // Exercise assignment
1260 $returned_pk = $a_usage['id'];
1261 // #15995 - we are just checking against exercise object
1262 include_once 'Modules/Exercise/classes/class.ilExSubmission.php';
1263 $obj_id = ilExSubmission::lookupExerciseIdForReturnedId($returned_pk);
1264 break;
1265
1266 case "frm":
1267 // Forum
1268 $post_pk = $a_usage['id'];
1269 include_once 'Modules/Forum/classes/class.ilForumPost.php';
1270 include_once 'Modules/Forum/classes/class.ilForum.php';
1271 $oPost = new ilForumPost($post_pk);
1272 $frm_pk = $oPost->getForumId();
1273 $obj_id = ilForum::_lookupObjIdForForumId($frm_pk);
1274 break;
1275
1276
1277 case "frm~d":
1278 $draft_id = $a_usage['id'];
1279 include_once 'Modules/Forum/classes/class.ilForumPostDraft.php';
1280 include_once 'Modules/Forum/classes/class.ilForum.php';
1281 $oDraft = ilForumPostDraft::newInstanceByDraftId($draft_id);
1282
1283 $frm_pk = $oDraft->getForumId();
1284 $obj_id = ilForum::_lookupObjIdForForumId($frm_pk);
1285 break;
1286 case "frm~h":
1287 $history_id = $a_usage['id'];
1288 include_once 'Modules/Forum/classes/class.ilForumDraftsHistory.php';
1289 include_once 'Modules/Forum/classes/class.ilForumPostDraft.php';
1290 include_once 'Modules/Forum/classes/class.ilForum.php';
1291 $oHistoryDraft = new ilForumDraftsHistory($history_id);
1292 $oDraft = ilForumPostDraft::newInstanceByDraftId($oHistoryDraft->getDraftId());
1293
1294 $frm_pk = $oDraft->getForumId();
1295 $obj_id = ilForum::_lookupObjIdForForumId($frm_pk);
1296 break;
1297 // temporary items (per user)
1298 case "frm~":
1299 case "exca~":
1300 $obj_id = $a_usage['id'];
1301 break;
1302
1303 // "old" category pages
1304 case "cat":
1305 // InfoScreen Text
1306 case "tst":
1307 case "svy":
1308 // data collection
1309 case "dcl":
1310 $obj_id = $id;
1311 break;
1312 }
1313 break;
1314
1315 // page editor
1316 case "pg":
1317
1318 switch ($cont_type) {
1319 // question feedback // parent obj id is q id
1320 case "qfbg":
1321 include_once('./Services/COPage/classes/class.ilPageObject.php');
1323 // note: no break here, we only altered the $id to the question id
1324
1325 // no break
1326 case "qpl":
1327 // Question Pool Question Pages
1328 include_once("./Modules/TestQuestionPool/classes/class.assQuestion.php");
1330 if ($qinfo["original_id"] > 0) {
1331 include_once("./Modules/Test/classes/class.ilObjTest.php");
1332 $obj_id = ilObjTest::_lookupTestObjIdForQuestionId($id); // usage in test
1333 } else {
1334 $obj_id = $qinfo["obj_fi"]; // usage in pool
1335 }
1336 if ($obj_id == 0) { // this is the case, if question is in learning module -> get lm id
1337 include_once("./Services/COPage/classes/class.ilPCQuestion.php");
1339 if ($pinfo && $pinfo["parent_type"] == "lm") {
1340 include_once("./Modules/LearningModule/classes/class.ilLMObject.php");
1341 $obj_id = ilLMObject::_lookupContObjID($pinfo["page_id"]);
1342 }
1343 $pinfo = ilPCQuestion::_getPageForQuestionId($id, "sahs");
1344 if ($pinfo && $pinfo["parent_type"] == "sahs") {
1345 include_once("./Modules/Scorm2004/classes/class.ilSCORM2004Node.php");
1346 $obj_id = ilSCORM2004Node::_lookupSLMID($pinfo["page_id"]);
1347 }
1348 }
1349 break;
1350
1351 case "lm":
1352 // learning modules
1353 include_once("./Modules/LearningModule/classes/class.ilLMObject.php");
1355 break;
1356
1357 case "gdf":
1358 // glossary definition
1360 $obj_id = ilGlossaryTerm::_lookGlossaryID($term_id);
1361 break;
1362
1363 case "wpg":
1364 // wiki page
1365 include_once 'Modules/Wiki/classes/class.ilWikiPage.php';
1367 break;
1368
1369 case "sahs":
1370 // sahs page
1371 // can this implementation be used for other content types, too?
1372 include_once('./Services/COPage/classes/class.ilPageObject.php');
1373 $obj_id = ilPageObject::lookupParentId($id, 'sahs');
1374 break;
1375
1376 case "prtf":
1377 // portfolio
1378 include_once "Modules/Portfolio/classes/class.ilPortfolioPage.php";
1380 break;
1381
1382 case "prtt":
1383 // portfolio template
1384 include_once "Modules/Portfolio/classes/class.ilPortfolioTemplatePage.php";
1386 break;
1387
1388 case "blp":
1389 // blog
1390 include_once('./Services/COPage/classes/class.ilPageObject.php');
1391 $obj_id = ilPageObject::lookupParentId($id, 'blp');
1392 break;
1393
1394 case "impr":
1395 // imprint page - always id 1
1396 // fallthrough
1397
1398 case "crs":
1399 case "grp":
1400 case "cat":
1401 case "fold":
1402 case "root":
1403 case "cont":
1404 case "copa":
1405 case "cstr":
1406 // repository pages
1407 $obj_id = $id;
1408 break;
1409 }
1410 break;
1411
1412 // Media Pool
1413 case "mep":
1414 $obj_id = $id;
1415 break;
1416
1417 // News Context Object (e.g. MediaCast)
1418 case "news":
1419 include_once("./Services/News/classes/class.ilNewsItem.php");
1421 break;
1422 }
1423
1424 return $obj_id;
1425 }
static _instanciateQuestion($question_id)
Creates an instance of a question with a given question id.
static _lookupSurveyObjId($a_question_id)
static _getQuestionInfo($question_id)
Returns question information from the database.
static lookupExerciseIdForReturnedId($a_returned_id)
Get exercise from submission id (used in ilObjMediaObject)
Class ilForumDraftHistory.
static newInstanceByDraftId($draft_id)
static _lookupObjIdForForumId($a_for_id)
static _lookupTermId($a_def_id)
Looks up term id for a definition id.
static _lookGlossaryID($term_id)
get glossary id form term id
static _lookupContObjID($a_id)
get learning module / digibook id for lm object
static _lookupContextObjId($a_news_id)
Context Object ID.
static _lookupTestObjIdForQuestionId($a_q_id)
Get test Object ID for question ID.
static _getPageForQuestionId($a_q_id, $a_parent_type="")
Get page for question id.
static lookupParentId($a_id, $a_type)
Lookup parent id.
static findPortfolioForPage($a_page_id)
Get portfolio id of page id.
static _lookupSLMID($a_id)
Lookup Scorm Learning Module ID for node id.
static lookupObjIdByPage($a_page_id)
returns the wiki/object id to a given page id

References ilObject\$id, ilObject\$type, ilPCQuestion\_getPageForQuestionId(), assQuestion\_getQuestionInfo(), SurveyQuestion\_instanciateQuestion(), ilGlossaryTerm\_lookGlossaryID(), ilNewsItem\_lookupContextObjId(), ilLMObject\_lookupContObjID(), ilForum\_lookupObjIdForForumId(), ilSCORM2004Node\_lookupSLMID(), SurveyQuestion\_lookupSurveyObjId(), ilGlossaryDefinition\_lookupTermId(), ilObjTest\_lookupTestObjIdForQuestionId(), ilObject\_lookupType(), ilPortfolioPage\findPortfolioForPage(), ilExSubmission\lookupExerciseIdForReturnedId(), ilWikiPage\lookupObjIdByPage(), ilPageObject\lookupParentId(), and ilForumPostDraft\newInstanceByDraftId().

Referenced by ilObjMediaObjectAccess\checkAccessMob(), and ilMediaObjectUsagesTableGUI\fillRow().

+ Here is the call graph for this function:
+ Here is the caller graph for this function:

◆ getRefId()

ilObjMediaObject::getRefId ( )

get reference id @access public

Returns
integer reference id

Reimplemented from ilObject.

Definition at line 66 of file class.ilObjMediaObject.php.

67 {
68 return false;
69 }

◆ getRestrictedFileTypes()

static ilObjMediaObject::getRestrictedFileTypes ( )
static

Get restricted file types (this is for the input form, this list will be empty, if "allowed list" is empty)

Definition at line 1763 of file class.ilObjMediaObject.php.

1764 {
1765 return array_filter(self::getAllowedFileTypes(), function ($v) {
1766 return !in_array($v, self::getForbiddenFileTypes());
1767 });
1768 }

Referenced by ilObjMediaObjectGUI\executeCommand(), ilPCMediaObjectEditorGUI\getRenderedUploadForm(), and ilObjMediaObjectGUI\initForm().

+ Here is the caller graph for this function:

◆ getSrtFiles()

ilObjMediaObject::getSrtFiles ( )

Get srt files.

Definition at line 1644 of file class.ilObjMediaObject.php.

1645 {
1646 $srt_dir = ilObjMediaObject::_getDirectory($this->getId()) . "/srt";
1647
1648 if (!is_dir($srt_dir)) {
1649 return array();
1650 }
1651
1652 $items = ilUtil::getDir($srt_dir);
1653
1654 $srt_files = array();
1655 foreach ($items as $i) {
1656 if (!in_array($i["entry"], array(".", "..")) && $i["type"] == "file") {
1657 $name = explode(".", $i["entry"]);
1658 if ($name[1] == "srt" && substr($name[0], 0, 9) == "subtitle_") {
1659 $srt_files[] = array("file" => $i["entry"],
1660 "full_path" => "srt/" . $i["entry"], "language" => substr($name[0], 9, 2));
1661 }
1662 }
1663 }
1664
1665 return $srt_files;
1666 }

References $i, $name, _getDirectory(), ilUtil\getDir(), and ilObject\getId().

Referenced by getXML().

+ Here is the call graph for this function:
+ Here is the caller graph for this function:

◆ getThumbnailPath()

static ilObjMediaObject::getThumbnailPath (   $a_mob_id,
  $a_thumbname 
)
static

Get thumbnail path.

Parameters
string$a_thumbnamethumbnail file name
Returns
string thumbnail path

Definition at line 1707 of file class.ilObjMediaObject.php.

1708 {
1709 $t_dir = ilObjMediaObject::_getThumbnailDirectory($a_mob_id);
1710 return $t_dir . "/" . $a_thumbname;
1711 }

References _getThumbnailDirectory().

Referenced by ilPCIIMOverlaysTableGUI\fillRow().

+ Here is the call graph for this function:
+ Here is the caller graph for this function:

◆ getTitle()

ilObjMediaObject::getTitle ( )

get object title @access public

Returns
string object title

Reimplemented from ilObject.

Definition at line 86 of file class.ilObjMediaObject.php.

87 {
88 return parent::getTitle();
89 }

Referenced by createMetaData(), duplicate(), getXML(), and updateMetaData().

+ Here is the caller graph for this function:

◆ getUsages()

ilObjMediaObject::getUsages (   $a_include_history = true)

get all usages of current media object

Definition at line 1109 of file class.ilObjMediaObject.php.

1110 {
1111 return self::lookupUsages($this->getId(), $a_include_history);
1112 }
static lookupUsages($a_id, $a_include_history=true)
Lookup usages of media object.

References ilObject\getId(), and lookupUsages().

Referenced by delete().

+ Here is the call graph for this function:
+ Here is the caller graph for this function:

◆ getVideoPreviewPic()

ilObjMediaObject::getVideoPreviewPic (   $a_filename_only = false)

Get video preview pic.

Parameters

return

Definition at line 1953 of file class.ilObjMediaObject.php.

1954 {
1955 $dir = ilObjMediaObject::_getDirectory($this->getId());
1956 $ppics = array("mob_vpreview.jpg",
1957 "mob_vpreview.jpeg",
1958 "mob_vpreview.png");
1959 foreach ($ppics as $p) {
1960 if (is_file($dir . "/" . $p)) {
1961 if ($a_filename_only) {
1962 return $p;
1963 } else {
1964 return $dir . "/" . $p;
1965 }
1966 }
1967 }
1968 return "";
1969 }

References _getDirectory(), and ilObject\getId().

Referenced by uploadVideoPreviewPic().

+ Here is the call graph for this function:
+ Here is the caller graph for this function:

◆ getXML()

ilObjMediaObject::getXML (   $a_mode = IL_MODE_FULL,
  $a_inst = 0,
  $a_sign_locals = false 
)

get MediaObject XLM Tag

Parameters
int$a_modeIL_MODE_ALIAS | IL_MODE_OUTPUT | IL_MODE_FULL

Definition at line 653 of file class.ilObjMediaObject.php.

654 {
656
657 // TODO: full implementation of all parameters
658 //echo "-".$a_mode."-";
659 switch ($a_mode) {
660 case IL_MODE_ALIAS:
661 $xml = "<MediaObject>";
662 $xml .= "<MediaAlias OriginId=\"il__mob_" . $this->getId() . "\"/>";
663 $media_items = $this->getMediaItems();
664 for ($i = 0; $i < count($media_items); $i++) {
665 $item = $media_items[$i];
666 $xml .= "<MediaAliasItem Purpose=\"" . $item->getPurpose() . "\">";
667
668 // Layout
669 $width = ($item->getWidth() != "")
670 ? "Width=\"" . $item->getWidth() . "\""
671 : "";
672 $height = ($item->getHeight() != "")
673 ? "Height=\"" . $item->getHeight() . "\""
674 : "";
675 $halign = ($item->getHAlign() != "")
676 ? "HorizontalAlign=\"" . $item->getHAlign() . "\""
677 : "";
678 $xml .= "<Layout $width $height $halign />";
679
680 // Caption
681 if ($item->getCaption() != "") {
682 $xml .= "<Caption Align=\"bottom\">" .
683 $this->escapeProperty($item->getCaption()) . "</Caption>";
684 }
685
686 // Text Representation
687 if ($item->getTextRepresentation() != "") {
688 $xml .= "<TextRepresentation>" .
689 $this->escapeProperty($item->getTextRepresentation()) . "</TextRepresentation>";
690 }
691
692 // Parameter
693 $parameters = $item->getParameters();
694 foreach ($parameters as $name => $value) {
695 $xml .= "<Parameter Name=\"$name\" Value=\"" . $this->escapeProperty($value) . "\"/>";
696 }
697 $xml .= $item->getMapAreasXML();
698 $xml .= "</MediaAliasItem>";
699 }
700 break;
701
702 // for output we need technical sections of meta data
703 case IL_MODE_OUTPUT:
704
705 // get first technical section
706// $meta = $this->getMetaData();
707 $xml = "<MediaObject Id=\"il__mob_" . $this->getId() . "\">";
708
709 $media_items = $this->getMediaItems();
710 for ($i = 0; $i < count($media_items); $i++) {
711 $item = $media_items[$i];
712
713 $xml .= "<MediaItem Purpose=\"" . $item->getPurpose() . "\">";
714
715 if ($a_sign_locals && $item->getLocationType() == "LocalFile") {
716 require_once 'Services/WebAccessChecker/classes/class.ilWACSignedPath.php';
717 $location = ilWACSignedPath::signFile($this->getDataDirectory() . "/" . $item->getLocation());
718 $location = substr($location, strrpos($location, "/") + 1);
719 } else {
720 $location = $item->getLocation();
721 if ($item->getLocationType() != "LocalFile") { //#25941
723 }
724 }
725
726 $xml .= "<Location Type=\"" . $item->getLocationType() . "\">" .
727 $this->handleAmps($location) . "</Location>";
728
729 // Format
730 $xml .= "<Format>" . $item->getFormat() . "</Format>";
731
732 // Layout
733 $width = ($item->getWidth() != "")
734 ? "Width=\"" . $item->getWidth() . "\""
735 : "";
736 $height = ($item->getHeight() != "")
737 ? "Height=\"" . $item->getHeight() . "\""
738 : "";
739 $halign = ($item->getHAlign() != "")
740 ? "HorizontalAlign=\"" . $item->getHAlign() . "\""
741 : "";
742 $xml .= "<Layout $width $height $halign />";
743
744 // Caption
745 if ($item->getCaption() != "") {
746 $xml .= "<Caption Align=\"bottom\">" .
747 $this->escapeProperty($item->getCaption()) . "</Caption>";
748 }
749
750 // Text Representation
751 if ($item->getTextRepresentation() != "") {
752 $xml .= "<TextRepresentation>" .
753 $this->escapeProperty($item->getTextRepresentation()) . "</TextRepresentation>";
754 }
755
756 // Title
757 if ($this->getTitle() != "") {
758 $xml .= "<Title>" .
759 $this->escapeProperty($this->getTitle()) . "</Title>";
760 }
761
762 // Parameter
763 $parameters = $item->getParameters();
764 foreach ($parameters as $name => $value) {
765 $xml .= "<Parameter Name=\"$name\" Value=\"" . $this->escapeProperty($value) . "\"/>";
766 }
767 $xml .= $item->getMapAreasXML();
768
769 // Subtitles
770 if ($item->getPurpose() == "Standard") {
771 $srts = $this->getSrtFiles();
772 foreach ($srts as $srt) {
773 $def = "";
774 $meta_lang = "";
775 if ($ilUser->getLanguage() != $meta_lang &&
776 $ilUser->getLanguage() == $srt["language"]) {
777 $def = ' Default="true" ';
778 }
779 $xml .= "<Subtitle File=\"" . $srt["full_path"] .
780 "\" Language=\"" . $srt["language"] . "\" " . $def . "/>";
781 }
782 }
783 $xml .= "</MediaItem>";
784 }
785 break;
786
787 // full xml for export
788 case IL_MODE_FULL:
789
790// $meta = $this->getMetaData();
791 $xml = "<MediaObject>";
792
793 // meta data
794 include_once("Services/MetaData/classes/class.ilMD2XML.php");
795 $md2xml = new ilMD2XML(0, $this->getId(), $this->getType());
796 $md2xml->setExportMode(true);
797 $md2xml->startExport();
798 $xml .= $md2xml->getXML();
799
800 $media_items = $this->getMediaItems();
801 for ($i = 0; $i < count($media_items); $i++) {
802 $item = $media_items[$i];
803
804 // highlight mode
805 $xml .= "<MediaItem Purpose=\"" . $item->getPurpose() . "\">";
806
807 // Location
808 $xml .= "<Location Type=\"" . $item->getLocationType() . "\">" .
809 $this->handleAmps($item->getLocation()) . "</Location>";
810
811 // Format
812 $xml .= "<Format>" . $item->getFormat() . "</Format>";
813
814 // Layout
815 $width = ($item->getWidth() != "")
816 ? "Width=\"" . $item->getWidth() . "\""
817 : "";
818 $height = ($item->getHeight() != "")
819 ? "Height=\"" . $item->getHeight() . "\""
820 : "";
821 $halign = ($item->getHAlign() != "")
822 ? "HorizontalAlign=\"" . $item->getHAlign() . "\""
823 : "";
824 $xml .= "<Layout $width $height $halign />";
825
826 // Caption
827 if ($item->getCaption() != "") {
828 $xml .= "<Caption Align=\"bottom\">" .
829 str_replace("&", "&amp;", $item->getCaption()) . "</Caption>";
830 }
831
832 // Text Representation
833 if ($item->getTextRepresentation() != "") {
834 $xml .= "<TextRepresentation>" .
835 str_replace("&", "&amp;", $item->getTextRepresentation()) . "</TextRepresentation>";
836 }
837
838 // Parameter
839 $parameters = $item->getParameters();
840 foreach ($parameters as $name => $value) {
841 $xml .= "<Parameter Name=\"$name\" Value=\"$value\"/>";
842 }
843 $xml .= $item->getMapAreasXML(true, $a_inst);
844 $xml .= "</MediaItem>";
845 }
846 break;
847 }
848 $xml .= "</MediaObject>";
849 return $xml;
850 }
const IL_MODE_ALIAS
escapeProperty($a_value)
Escape property (e.g.
handleAmps($a_str)
Replace "&" (if not an "&") with "&".
static secureUrl($url)
Prepare secure href attribute.
static signFile($path_to_file)

References $i, $ilUser, $location, $media_items, $name, $user, $xml, escapeProperty(), getDataDirectory(), ilObject\getId(), getMediaItems(), getSrtFiles(), getTitle(), ilObject\getType(), handleAmps(), IL_MODE_ALIAS, IL_MODE_FULL, IL_MODE_OUTPUT, ilUtil\secureUrl(), and ilWACSignedPath\signFile().

Referenced by exportMediaFullscreen(), exportXML(), and ilCOPageHTMLExport\renderMob().

+ Here is the call graph for this function:
+ Here is the caller graph for this function:

◆ handleAmps()

ilObjMediaObject::handleAmps (   $a_str)

Replace "&" (if not an "&amp;") with "&amp;".

Definition at line 867 of file class.ilObjMediaObject.php.

868 {
869 $a_str = str_replace("&amp;", "&", $a_str);
870 $a_str = str_replace("&", "&amp;", $a_str);
871 return $a_str;
872 }

Referenced by getXML().

+ Here is the caller graph for this function:

◆ handleQuotaUpdate()

static ilObjMediaObject::handleQuotaUpdate ( ilObjMediaObject  $a_mob)
staticprotected

Definition at line 510 of file class.ilObjMediaObject.php.

511 {
512 }

Referenced by _deleteAllUsages(), _removeUsage(), _saveUsage(), create(), delete(), and update().

+ Here is the caller graph for this function:

◆ hasFullscreenItem()

ilObjMediaObject::hasFullscreenItem ( )

Definition at line 358 of file class.ilObjMediaObject.php.

359 {
360 return $this->hasPurposeItem("Fullscreen");
361 }
hasPurposeItem($purpose)
returns wether object has media item with specific purpose

References hasPurposeItem().

+ Here is the call graph for this function:

◆ hasPurposeItem()

ilObjMediaObject::hasPurposeItem (   $purpose)

returns wether object has media item with specific purpose

Parameters
string$purpose
Returns
boolean

Definition at line 369 of file class.ilObjMediaObject.php.

370 {
371 if (is_object($this->getMediaItem($purpose))) {
372 return true;
373 } else {
374 return false;
375 }
376 }
getMediaItem($a_purpose)
get item for media purpose

References getMediaItem().

Referenced by hasFullscreenItem().

+ Here is the call graph for this function:
+ Here is the caller graph for this function:

◆ isAlias()

ilObjMediaObject::isAlias ( )

Definition at line 400 of file class.ilObjMediaObject.php.

401 {
402 return $this->is_alias;
403 }

References $is_alias.

◆ isTypeAllowed()

static ilObjMediaObject::isTypeAllowed (   $a_type)
static

Is type allowed.

Parameters
string$a_type
Returns
bool

Definition at line 1814 of file class.ilObjMediaObject.php.

1815 {
1816 if (in_array($a_type, self::getForbiddenFileTypes())) {
1817 return false;
1818 }
1819 if (count(self::getAllowedFileTypes()) == 0 || in_array($a_type, self::getAllowedFileTypes())) {
1820 return true;
1821 }
1822 return false;
1823 }

Referenced by ilPageObjectGUI\displayMedia(), exportMediaFullscreen(), ilLMPresentationGUI\ilMedia(), ilGlossaryPresentationGUI\media(), ilObjMediaPoolGUI\showMedia(), ilPageObjectGUI\showMediaFullscreen(), and ilPageObjectGUI\showPage().

+ Here is the caller graph for this function:

◆ lookupUsages()

static ilObjMediaObject::lookupUsages (   $a_id,
  $a_include_history = true 
)
static

Lookup usages of media object.

Todo:
: This should be all in one context -> mob id table

Definition at line 1119 of file class.ilObjMediaObject.php.

1120 {
1121 global $DIC;
1122
1123 $ilDB = $DIC->database();
1124
1125 $hist_str = "";
1126 if ($a_include_history) {
1127 $hist_str = ", usage_hist_nr";
1128 }
1129
1130 // get usages in pages
1131 $q = "SELECT DISTINCT usage_type, usage_id, usage_lang" . $hist_str . " FROM mob_usage WHERE id = " .
1132 $ilDB->quote($a_id, "integer");
1133
1134 if (!$a_include_history) {
1135 $q .= " AND usage_hist_nr = " . $ilDB->quote(0, "integer");
1136 }
1137
1138 $us_set = $ilDB->query($q);
1139 $ret = array();
1140 while ($us_rec = $ilDB->fetchAssoc($us_set)) {
1141 $ut = "";
1142 if (is_int(strpos($us_rec["usage_type"], ":"))) {
1143 $us_arr = explode(":", $us_rec["usage_type"]);
1144 $ut = $us_arr[1];
1145 $ct = $us_arr[0];
1146 }
1147
1148 // check whether page exists
1149 $skip = false;
1150 if ($ut == "pg") {
1151 include_once("./Services/COPage/classes/class.ilPageObject.php");
1152 if (!ilPageObject::_exists($ct, $us_rec["usage_id"])) {
1153 $skip = true;
1154 }
1155 }
1156
1157 if (!$skip) {
1158 $ret[] = array("type" => $us_rec["usage_type"],
1159 "id" => $us_rec["usage_id"],
1160 "lang" => $us_rec["usage_lang"],
1161 "hist_nr" => $us_rec["usage_hist_nr"]);
1162 }
1163 }
1164
1165 // get usages in media pools
1166 $q = "SELECT DISTINCT mep_id FROM mep_tree JOIN mep_item ON (child = obj_id) WHERE mep_item.foreign_id = " .
1167 $ilDB->quote($a_id, "integer") . " AND mep_item.type = " . $ilDB->quote("mob", "text");
1168 $us_set = $ilDB->query($q);
1169 while ($us_rec = $ilDB->fetchAssoc($us_set)) {
1170 $ret[] = array("type" => "mep",
1171 "id" => $us_rec["mep_id"]);
1172 }
1173
1174 // get usages in news items (media casts)
1175 include_once("./Services/News/classes/class.ilNewsItem.php");
1176 $news_usages = ilNewsItem::_lookupMediaObjectUsages($a_id);
1177 foreach ($news_usages as $nu) {
1178 $ret[] = $nu;
1179 }
1180
1181
1182 // get usages in map areas
1183 $q = "SELECT DISTINCT mob_id FROM media_item it, map_area area " .
1184 " WHERE area.item_id = it.id " .
1185 " AND area.link_type = " . $ilDB->quote("int", "text") . " " .
1186 " AND area.target = " . $ilDB->quote("il__mob_" . $a_id, "text");
1187 $us_set = $ilDB->query($q);
1188 while ($us_rec = $ilDB->fetchAssoc($us_set)) {
1189 $ret[] = array("type" => "map",
1190 "id" => $us_rec["mob_id"]);
1191 }
1192
1193 // get usages in personal clipboards
1194 $users = ilObjUser::_getUsersForClipboadObject("mob", $a_id);
1195 foreach ($users as $user) {
1196 $ret[] = array("type" => "clip",
1197 "id" => $user);
1198 }
1199
1200 return $ret;
1201 }
static _lookupMediaObjectUsages($a_mob_id)
Lookup media object usage(s)
static _getUsersForClipboadObject($a_type, $a_id)
get all users, that have a certain object within their clipboard
static _exists($a_parent_type, $a_id, $a_lang="", $a_no_cache=false)
Checks whether page exists.
$ret
Definition: parser.php:6

References $DIC, $ilDB, $ret, $user, ilPageObject\_exists(), ilObjUser\_getUsersForClipboadObject(), and ilNewsItem\_lookupMediaObjectUsages().

Referenced by ilObjMediaObjectAccess\checkAccessMob(), getUsages(), and ilLMObject\updateInternalLinks().

+ Here is the call graph for this function:
+ Here is the caller graph for this function:

◆ makeThumbnail()

ilObjMediaObject::makeThumbnail (   $a_file,
  $a_thumbname,
  $a_format = "png",
  $a_size = "80" 
)

Make thumbnail.

Definition at line 1671 of file class.ilObjMediaObject.php.

1676 {
1677 $size = (int) $a_size;
1678 $m_dir = ilObjMediaObject::_getDirectory($this->getId());
1680 $file = $m_dir . "/" . $a_file;
1681
1682 $mime = ilObjMediaObject::getMimeType($file);
1683 $wh = ilMediaImageUtil::getImageSize($file);
1684
1685 // see #8602
1686 if ($size > (int) $wh[0] && $size > $wh[1]) {
1687 $a_size = "";
1688 }
1689
1690 $m_dir = ilObjMediaObject::_getDirectory($this->getId());
1694 $m_dir . "/" . $a_file,
1695 $t_dir . "/" . $a_thumbname,
1696 $a_format,
1697 $a_size
1698 );
1699 }
static convertImage( $a_from, $a_to, $a_target_format="", $a_geometry="", $a_background_color="")
convert image

References $size, _createThumbnailDirectory(), _getDirectory(), _getThumbnailDirectory(), ilUtil\convertImage(), ilObject\getId(), ilMediaImageUtil\getImageSize(), and getMimeType().

+ Here is the call graph for this function:

◆ MDUpdateListener()

ilObjMediaObject::MDUpdateListener (   $a_element)

Meta data update listener.

Important note: Do never call create() or update() method of ilObject here. It would result in an endless loop: update object -> update meta -> update object -> ... Use static _writeTitle() ... methods instead.

Parameters
string$a_element

Reimplemented from ilObject.

Definition at line 192 of file class.ilObjMediaObject.php.

193 {
194 include_once 'Services/MetaData/classes/class.ilMD.php';
195
196 switch ($a_element) {
197 case 'General':
198
199 // Update Title and description
200 $md = new ilMD(0, $this->getId(), $this->getType());
201 $md_gen = $md->getGeneral();
202
203 if (is_object($md_gen)) {
204 ilObject::_writeTitle($this->getId(), $md_gen->getTitle());
205 $this->setTitle($md_gen->getTitle());
206
207 foreach ($md_gen->getDescriptionIds() as $id) {
208 $md_des = $md_gen->getDescription($id);
209 ilObject::_writeDescription($this->getId(), $md_des->getDescription());
210 $this->setDescription($md_des->getDescription());
211 break;
212 }
213 }
214
215 break;
216
217 default:
218 }
219 return true;
220 }
setTitle($a_title)
set object title
setDescription($a_description)
set description of media object
static _writeTitle($a_obj_id, $a_title)
write title to db (static)
static _writeDescription($a_obj_id, $a_desc)
write description to db (static)

References ilObject\$id, ilObject\_writeDescription(), ilObject\_writeTitle(), ilObject\getId(), ilObject\getType(), setDescription(), and setTitle().

+ Here is the call graph for this function:

◆ modifyExportIdentifier()

ilObjMediaObject::modifyExportIdentifier (   $a_tag,
  $a_param,
  $a_value 
)

Definition at line 959 of file class.ilObjMediaObject.php.

960 {
961 if ($a_tag == "Identifier" && $a_param == "Entry") {
962 $a_value = ilUtil::insertInstIntoID($a_value);
963 }
964
965 return $a_value;
966 }
static insertInstIntoID($a_value)
inserts installation id into ILIAS id

References ilUtil\insertInstIntoID().

+ Here is the call graph for this function:

◆ putInTree()

ilObjMediaObject::putInTree (   $a_parent_ref)

maybe this method should be in tree object!?

Todo:
role/rbac stuff
Parameters
int$a_parent_refRef-ID of the parent object

Reimplemented from ilObject.

Definition at line 71 of file class.ilObjMediaObject.php.

72 {
73 $this->ilias->raiseError("Operation ilObjMedia::putInTree() not allowed.", $this->ilias->error_obj->FATAL);
74 }

◆ read()

ilObjMediaObject::read ( )

read media object data from db

Reimplemented from ilObject.

Definition at line 383 of file class.ilObjMediaObject.php.

384 {
385 //echo "<br>ilObjMediaObject:read";
386 parent::read();
387
388 // get media items
390 }
static _getMediaItemsOfMOb(&$a_mob)
read media items into media objects (static)

References ilMediaItem\_getMediaItemsOfMOb().

+ Here is the call graph for this function:

◆ removeAdditionalFile()

ilObjMediaObject::removeAdditionalFile (   $a_file)

Remove additional file.

Definition at line 1717 of file class.ilObjMediaObject.php.

1718 {
1719 $file = str_replace("..", "", $a_file);
1720 $file = ilObjMediaObject::_getDirectory($this->getId()) . "/" . $file;
1721 if (is_file($file)) {
1722 unlink($file);
1723 }
1724 }

References _getDirectory(), and ilObject\getId().

Referenced by uploadVideoPreviewPic().

+ Here is the call graph for this function:
+ Here is the caller graph for this function:

◆ removeAllMediaItems()

ilObjMediaObject::removeAllMediaItems ( )

remove all media items

Definition at line 341 of file class.ilObjMediaObject.php.

342 {
343 $this->media_items = array();
344 }

◆ removeMediaItem()

ilObjMediaObject::removeMediaItem (   $a_purpose)

Definition at line 319 of file class.ilObjMediaObject.php.

320 {
321 foreach ($this->media_items as $key => $media_item) {
322 if ($media_item->getPurpose() == $a_purpose) {
323 unset($this->media_items[$key]);
324 }
325 }
326 // update numbers and keys
327 $i = 1;
328 $media_items = array();
329 foreach ($this->media_items as $media_item) {
330 $media_items [$i] = $media_item;
331 $media_item->setMobId($this->getId());
332 $media_item->setNr($i);
333 $i++;
334 }
335 $this->media_items = $media_items;
336 }

References $i, $media_items, and ilObject\getId().

+ Here is the call graph for this function:

◆ renameExecutables()

static ilObjMediaObject::renameExecutables (   $a_dir)
static

Rename executables.

Parameters
string

Definition at line 2066 of file class.ilObjMediaObject.php.

2067 {
2069 if (!self::isTypeAllowed("html")) {
2070 ilUtil::rRenameSuffix($a_dir, "html", "sec"); // see #20187
2071 }
2072 }
static rRenameSuffix(string $a_dir, string $a_old_suffix, string $a_new_suffix)
Renames all files with certain suffix and gives them a new suffix.
static renameExecutables($a_dir)
Rename uploaded executables for security reasons.

References ilUtil\renameExecutables(), and ilUtil\rRenameSuffix().

Referenced by _saveTempFileAsMediaObject(), ilObjMediaObjectGUI\executeCommand(), ilMediaObjectDataSet\importRecord(), ilObjMediaObjectGUI\savePropertiesObject(), ilObjMediaObjectGUI\setObjectPerCreationForm(), uploadAdditionalFile(), and ilObjMediaObjectGUI\uploadFileObject().

+ Here is the call graph for this function:
+ Here is the caller graph for this function:

◆ setAlias()

ilObjMediaObject::setAlias (   $a_is_alias)

set wether page object is an alias

Definition at line 395 of file class.ilObjMediaObject.php.

396 {
397 $this->is_alias = $a_is_alias;
398 }

◆ setContainsIntLink()

ilObjMediaObject::setContainsIntLink (   $a_contains_link)

content parser set this flag to true, if the media object contains internal links (this method should only be called by the import parser)

Parameters
boolean$a_contains_linktrue, if page contains intern link tag(s)

Definition at line 979 of file class.ilObjMediaObject.php.

980 {
981 $this->contains_int_link = $a_contains_link;
982 }

◆ setDescription()

ilObjMediaObject::setDescription (   $a_description)

set description of media object

Reimplemented from ilObject.

Definition at line 176 of file class.ilObjMediaObject.php.

177 {
178 parent::setDescription($a_description);
179 }

Referenced by MDUpdateListener().

+ Here is the caller graph for this function:

◆ setImportId()

ilObjMediaObject::setImportId (   $a_import_id)

set import id

@access public

Parameters
string$a_import_idimport id

Reimplemented from ilObject.

Definition at line 430 of file class.ilObjMediaObject.php.

431 {
432 $this->import_id = $a_id;
433 }

◆ setOriginID()

ilObjMediaObject::setOriginID (   $a_id)

Definition at line 405 of file class.ilObjMediaObject.php.

406 {
407 return $this->origin_id = $a_id;
408 }

◆ setRefId()

ilObjMediaObject::setRefId (   $a_id)

set reference id @access public

Parameters
integer$a_idreference id

Reimplemented from ilObject.

Definition at line 61 of file class.ilObjMediaObject.php.

62 {
63 $this->ilias->raiseError("Operation ilObjMedia::setRefId() not allowed.", $this->ilias->error_obj->FATAL);
64 }

◆ setTitle()

ilObjMediaObject::setTitle (   $a_title)

set object title

@access public

Parameters
string$a_titleobject title

Reimplemented from ilObject.

Definition at line 81 of file class.ilObjMediaObject.php.

82 {
83 parent::setTitle($a_title);
84 }

Referenced by MDUpdateListener().

+ Here is the caller graph for this function:

◆ update()

ilObjMediaObject::update (   $a_upload = false)

update media object in db

Definition at line 472 of file class.ilObjMediaObject.php.

473 {
474 parent::update();
475
476 if (!$a_upload) {
477 $this->updateMetaData();
478 }
479
480 // iterate all items
481 $media_items = $this->getMediaItems();
482
484
485 $j = 1;
486 foreach ($media_items as $key => $val) {
487 $item = $media_items[$key];
488 if (is_object($item)) {
489 $item->setMobId($this->getId());
490 $item->setNr($j);
491 if ($item->getLocationType() == "Reference") {
492 $item->extractUrlParameters();
493 }
494 $item->create();
495 $j++;
496 }
497 }
498
500 $ilAppEventHandler = $this->app_event_handler;
501 $ilAppEventHandler->raise(
502 'Services/MediaObjects',
503 'update',
504 array('object' => $this,
505 'obj_type' => 'mob',
506 'obj_id' => $this->getId())
507 );
508 }
updateMetaData()
update meta data entry

References $app_event_handler, $media_items, ilMediaItem\deleteAllItemsOfMob(), ilObject\getId(), getMediaItems(), handleQuotaUpdate(), and updateMetaData().

+ Here is the call graph for this function:

◆ updateMetaData()

ilObjMediaObject::updateMetaData ( )

update meta data entry

Reimplemented from ilObject.

Definition at line 246 of file class.ilObjMediaObject.php.

247 {
248 include_once("Services/MetaData/classes/class.ilMD.php");
249 include_once("Services/MetaData/classes/class.ilMDGeneral.php");
250 include_once("Services/MetaData/classes/class.ilMDDescription.php");
251
252 $md = new ilMD(0, $this->getId(), $this->getType());
253 $md_gen = $md->getGeneral();
254 $md_gen->setTitle($this->getTitle());
255
256 // sets first description (maybe not appropriate)
257 $md_des_ids = $md_gen->getDescriptionIds();
258 if (count($md_des_ids) > 0) {
259 $md_des = $md_gen->getDescription($md_des_ids[0]);
260 $md_des->setDescription($this->getDescription());
261 $md_des->update();
262 }
263 $md_gen->update();
264 }

References getDescription(), ilObject\getId(), getTitle(), and ilObject\getType().

Referenced by update().

+ Here is the call graph for this function:
+ Here is the caller graph for this function:

◆ uploadAdditionalFile()

ilObjMediaObject::uploadAdditionalFile (   $a_name,
  $tmp_name,
  $a_subdir = "",
  $a_mode = "move_uploaded" 
)

Create new media object and update page in db and return new media object.

Definition at line 1608 of file class.ilObjMediaObject.php.

1609 {
1610 $a_subdir = str_replace("..", "", $a_subdir);
1611 $dir = $mob_dir = ilObjMediaObject::_getDirectory($this->getId());
1612 if ($a_subdir != "") {
1613 $dir .= "/" . $a_subdir;
1614 }
1616 if ($a_mode == "rename") {
1617 rename($tmp_name, $dir . "/" . $a_name);
1618 } else {
1619 ilUtil::moveUploadedFile($tmp_name, $a_name, $dir . "/" . $a_name, true, $a_mode);
1620 }
1621 self::renameExecutables($mob_dir);
1622 include_once("./Services/MediaObjects/classes/class.ilMediaSvgSanitizer.php");
1623 ilMediaSvgSanitizer::sanitizeDir($mob_dir); // see #20339
1624 }

References _getDirectory(), ilObject\getId(), ilUtil\makeDirParents(), ilUtil\moveUploadedFile(), renameExecutables(), and ilMediaSvgSanitizer\sanitizeDir().

Referenced by uploadSrtFile(), and uploadVideoPreviewPic().

+ Here is the call graph for this function:
+ Here is the caller graph for this function:

◆ uploadMultipleSubtitleFile()

ilObjMediaObject::uploadMultipleSubtitleFile (   $a_file)

Upload multi srt file.

Parameters
array$a_filefile info array
Exceptions
ilMediaObjectsException

Definition at line 2006 of file class.ilObjMediaObject.php.

2007 {
2008 $lng = $this->lng;
2010
2011 include_once("./Services/MediaObjects/exceptions/class.ilMediaObjectsException.php");
2012 if (!is_file($a_file["tmp_name"])) {
2013 throw new ilMediaObjectsException($lng->txt("mob_file_could_not_be_uploaded"));
2014 }
2015
2016 $dir = $this->getMultiSrtUploadDir();
2017 ilUtil::delDir($dir, true);
2019 ilUtil::moveUploadedFile($a_file["tmp_name"], "multi_srt.zip", $dir . "/" . "multi_srt.zip");
2020 ilUtil::unzip($dir . "/multi_srt.zip", true);
2021 }
General exception class for media objects.
static unzip(string $path_to_zip_file, bool $overwrite_existing=false, bool $unpack_flat=false)

References $ilUser, ilObject\$lng, $user, ilUtil\delDir(), getMultiSrtUploadDir(), ilUtil\makeDirParents(), ilUtil\moveUploadedFile(), and ilUtil\unzip().

+ Here is the call graph for this function:

◆ uploadSrtFile()

ilObjMediaObject::uploadSrtFile (   $a_tmp_name,
  $a_language,
  $a_mode = "move_uploaded" 
)

Upload srt file.

Parameters

return

Definition at line 1632 of file class.ilObjMediaObject.php.

1633 {
1634 if (is_file($a_tmp_name) && $a_language != "") {
1635 $this->uploadAdditionalFile("subtitle_" . $a_language . ".srt", $a_tmp_name, "srt", $a_mode);
1636 return true;
1637 }
1638 return false;
1639 }
uploadAdditionalFile($a_name, $tmp_name, $a_subdir="", $a_mode="move_uploaded")
Create new media object and update page in db and return new media object.

References uploadAdditionalFile().

+ Here is the call graph for this function:

◆ uploadVideoPreviewPic()

ilObjMediaObject::uploadVideoPreviewPic (   $a_prevpic)

Upload video preview picture.

Parameters

return

Definition at line 1868 of file class.ilObjMediaObject.php.

1869 {
1870 // remove old one
1871 if ($this->getVideoPreviewPic(true) != "") {
1872 $this->removeAdditionalFile($this->getVideoPreviewPic(true));
1873 }
1874
1875 $pi = pathinfo($a_prevpic["name"]);
1876 $ext = $pi["extension"];
1877 if (in_array($ext, array("jpg", "jpeg", "png"))) {
1878 $this->uploadAdditionalFile("mob_vpreview." . $ext, $a_prevpic["tmp_name"]);
1879 }
1880 }
getVideoPreviewPic($a_filename_only=false)
Get video preview pic.
removeAdditionalFile($a_file)
Remove additional file.

References getVideoPreviewPic(), removeAdditionalFile(), and uploadAdditionalFile().

+ Here is the call graph for this function:

Field Documentation

◆ $app_event_handler

ilObjMediaObject::$app_event_handler
protected

Definition at line 36 of file class.ilObjMediaObject.php.

Referenced by create(), and update().

◆ $contains_int_link

ilObjMediaObject::$contains_int_link

Definition at line 41 of file class.ilObjMediaObject.php.

Referenced by containsIntLink().

◆ $is_alias

ilObjMediaObject::$is_alias

Definition at line 38 of file class.ilObjMediaObject.php.

Referenced by isAlias().

◆ $media_items

ilObjMediaObject::$media_items

Definition at line 40 of file class.ilObjMediaObject.php.

Referenced by create(), getMediaItems(), getXML(), removeMediaItem(), and update().

◆ $origin_id

ilObjMediaObject::$origin_id

Definition at line 39 of file class.ilObjMediaObject.php.

Referenced by getOriginID().

◆ $user

ilObjMediaObject::$user
protected

The documentation for this class was generated from the following file: