ILIAS  release_7 Revision v7.30-3-g800a261c036
assQuestion Class Reference

Abstract basic class which is to be extended by the concrete assessment question type classes. More...

+ Inheritance diagram for assQuestion:
+ Collaboration diagram for assQuestion:

Public Member Functions

 getShuffler ()
 
 setShuffler (ilArrayElementShuffler $shuffler)
 
 setProcessLocker ($processLocker)
 
 getProcessLocker ()
 
 fromXML (&$item, &$questionpool_id, &$tst_id, &$tst_object, &$question_counter, &$import_mapping, array $solutionhints=[])
 Receives parameters from a QTI parser and creates a valid ILIAS question object. More...
 
 toXML ($a_include_header=true, $a_include_binary=true, $a_shuffle=false, $test_output=false, $force_image_references=false)
 Returns a QTI xml representation of the question. More...
 
 isComplete ()
 Returns true, if a question is complete for use. More...
 
 questionTitleExists ($questionpool_id, $title)
 Returns TRUE if the question title exists in the database. More...
 
 setTitle ($title="")
 Sets the title string of the assQuestion object. More...
 
 setId ($id=-1)
 Sets the id of the assQuestion object. More...
 
 setTestId ($id=-1)
 Sets the test id of the assQuestion object. More...
 
 setComment ($comment="")
 Sets the comment string of the assQuestion object. More...
 
 setOutputType ($outputType=OUTPUT_HTML)
 Sets the output type. More...
 
 setShuffle ($shuffle=true)
 Sets the shuffle flag. More...
 
 setEstimatedWorkingTime ($hour=0, $min=0, $sec=0)
 Sets the estimated working time of a question from given hour, minute and second. More...
 
 setEstimatedWorkingTimeFromDurationString ($durationString)
 Sets the estimated working time of a question from a given datetime string. More...
 
 keyInArray ($searchkey, $array)
 returns TRUE if the key occurs in an array More...
 
 setAuthor ($author="")
 Sets the authors name of the assQuestion object. More...
 
 setOwner ($owner="")
 Sets the creator/owner ID of the assQuestion object. More...
 
 getTitle ()
 Gets the title string of the assQuestion object. More...
 
 getTitleFilenameCompliant ()
 returns the object title prepared to be used as a filename More...
 
 getId ()
 Gets the id of the assQuestion object. More...
 
 getShuffle ()
 Gets the shuffle flag. More...
 
 getTestId ()
 Gets the test id of the assQuestion object. More...
 
 getComment ()
 Gets the comment string of the assQuestion object. More...
 
 getOutputType ()
 Gets the output type. More...
 
 getDescriptionForHTMLOutput ()
 
 supportsJavascriptOutput ()
 Returns true if the question type supports JavaScript output. More...
 
 supportsNonJsOutput ()
 
 requiresJsSwitch ()
 
 getEstimatedWorkingTime ()
 Gets the estimated working time of a question. More...
 
 getAuthor ()
 Gets the authors name of the assQuestion object. More...
 
 getAuthorForHTMLOutput ()
 
 getOwner ()
 Gets the creator/owner ID of the assQuestion object. More...
 
 getObjId ()
 Get the object id of the container object. More...
 
 setObjId ($obj_id=0)
 Set the object id of the container object. More...
 
 getLifecycle ()
 
 setLifecycle (ilAssQuestionLifecycle $lifecycle)
 
 setExternalId ($external_id)
 
 getExternalId ()
 
 getSuggestedSolutionOutput ()
 
_getSuggestedSolution ($question_id, $subquestion_index=0)
 Returns a suggested solution for a given subquestion index. More...
 
 getSuggestedSolutions ()
 Return the suggested solutions. More...
 
 getReachedPoints ($active_id, $pass=null)
 Returns the points, a learner has reached answering the question This is the fast way to get the points directly from the database. More...
 
 getMaximumPoints ()
 Returns the maximum points, a learner can reach answering the question. More...
 
 getAdjustedReachedPoints ($active_id, $pass=null, $authorizedSolution=true)
 returns the reached points ... More...
 
 calculateResultsFromSolution ($active_id, $pass=null, $obligationsEnabled=false)
 Calculates the question results from a previously saved question solution. More...
 
 persistWorkingState ($active_id, $pass=null, $obligationsEnabled=false, $authorized=true)
 persists the working state for current testactive and testpass More...
 
 persistPreviewState (ilAssQuestionPreviewSession $previewSession)
 persists the preview state for current user and question More...
 
 validateSolutionSubmit ()
 
 saveWorkingData ($active_id, $pass=null, $authorized=true)
 Saves the learners input of the question to the database. More...
 
 moveUploadedMediaFile ($file, $name)
 Move an uploaded media file to an public accessible temp dir to present it. More...
 
 getSuggestedSolutionPath ()
 Returns the path for a suggested solution. More...
 
 getJavaPath ()
 Returns the image path for web accessable images of a question. More...
 
 getImagePath ($question_id=null, $object_id=null)
 Returns the image path for web accessable images of a question. More...
 
 buildImagePath ($questionId, $parentObjectId)
 
 getFlashPath ()
 Returns the image path for web accessable flash files of a question. More...
 
 getJavaPathWeb ()
 Returns the web image path for web accessable java applets of a question. More...
 
 getSuggestedSolutionPathWeb ()
 Returns the web path for a suggested solution. More...
 
 getImagePathWeb ()
 Returns the web image path for web accessable images of a question. More...
 
 getFlashPathWeb ()
 Returns the web image path for web accessable flash applications of a question. More...
 
 getTestOutputSolutions ($activeId, $pass)
 
 getUserSolutionPreferingIntermediate ($active_id, $pass=null)
 
 getSolutionValues ($active_id, $pass=null, $authorized=true)
 Loads solutions of a given user from the database an returns it. More...
 
 isInUse ($question_id="")
 Checks whether the question is in use or not. More...
 
 isClone ($question_id="")
 Checks whether the question is a clone of another question or not. More...
 
 pcArrayShuffle ($array)
 Shuffles the values of a given array. More...
 
 getAdditionalTableName ()
 Returns the name of the additional question data table in the database. More...
 
 getAnswerTableName ()
 Returns the name of the answer table in the database. More...
 
 deleteAnswers ($question_id)
 Deletes datasets from answers tables. More...
 
 deleteAdditionalTableData ($question_id)
 Deletes datasets from the additional question table in the database. More...
 
 delete ($question_id)
 Deletes a question and all materials from the database. More...
 
 getTotalAnswers ()
 get total number of answers More...
 
 _getTotalAnswers ($a_q_id)
 get number of answers for question id (static) note: do not use $this inside this method More...
 
 copyXHTMLMediaObjectsOfQuestion ($a_q_id)
 
 syncXHTMLMediaObjectsOfQuestion ()
 
 createPageObject ()
 create page object of question More...
 
 copyPageOfQuestion ($a_q_id)
 
 getPageOfQuestion ()
 
 setOriginalId ($original_id)
 
 getOriginalId ()
 
 fixSvgToPng ($imageFilenameContainingString)
 
 fixUnavailableSkinImageSources ($html)
 
 loadFromDb ($question_id)
 Loads the question from the database. More...
 
 createNewQuestion ($a_create_page=true)
 Creates a new question without an owner when a new question is created This assures that an ID is given to the question if a file upload or something else occurs. More...
 
 saveQuestionDataToDb ($original_id="")
 
 saveToDb ($original_id="")
 Saves the question to the database. More...
 
 setNewOriginalId ($newId)
 
 deleteSuggestedSolutions ()
 Deletes all suggestes solutions in the database. More...
 
 getSuggestedSolution ($subquestion_index=0)
 Returns a suggested solution for a given subquestion index. More...
 
 getSuggestedSolutionTitle ($subquestion_index=0)
 Returns the title of a suggested solution at a given subquestion_index. More...
 
 setSuggestedSolution ($solution_id="", $subquestion_index=0, $is_import=false)
 Sets a suggested solution for the question. More...
 
 _resolveInternalLink ($internal_link)
 
 _resolveIntLinks ($question_id)
 
 syncWithOriginal ()
 
 _questionExists ($question_id)
 Returns true if the question already exists in the database. More...
 
 _questionExistsInPool ($question_id)
 Returns true if the question already exists in the database and is assigned to a question pool. More...
 
 getPoints ()
 Returns the maximum available points for the question. More...
 
 setPoints ($a_points)
 Sets the maximum available points for the question. More...
 
 getSolutionMaxPass ($active_id)
 Returns the maximum pass a users question solution. More...
 
 calculateReachedPoints ($active_id, $pass=null, $authorizedSolution=true, $returndetails=false)
 Returns the points, a learner has reached answering the question. More...
 
 deductHintPointsFromReachedPoints (ilAssQuestionPreviewSession $previewSession, $reachedPoints)
 
 calculateReachedPointsFromPreviewSession (ilAssQuestionPreviewSession $previewSession)
 
 isPreviewSolutionCorrect (ilAssQuestionPreviewSession $previewSession)
 
 adjustReachedPointsByScoringOptions ($points, $active_id, $pass=null)
 Adjust the given reached points by checks for all special scoring options in the test container. More...
 
 isHTML ($a_text)
 Checks if a given string contains HTML or not. More...
 
 prepareTextareaOutput ($txt_output, $prepare_for_latex_output=false, $omitNl2BrWhenTextArea=false)
 Prepares a string for a text area output in tests. More...
 
 QTIMaterialToString ($a_material)
 Reads an QTI material tag an creates a text string. More...
 
 addQTIMaterial (&$a_xml_writer, $a_material, $close_material_tag=true, $add_mobs=true)
 Creates a QTI material tag from a plain text or xhtml text. More...
 
 buildHashedImageFilename ($plain_image_filename, $unique=false)
 
 getQuestion ()
 Gets the question string of the question object. More...
 
 setQuestion ($question="")
 Sets the question string of the question object. More...
 
 getQuestionForHTMLOutput ()
 
 getQuestionType ()
 Returns the question type of the question. More...
 
 getQuestionTypeID ()
 Returns the question type of the question. More...
 
 cleanupMediaObjectUsage ()
 synchronises appearances of media objects in the question with media object usage table More...
 
getInstances ()
 Gets all instances of the question. More...
 
 getActiveUserData ($active_id)
 Returns the user id and the test id for a given active id. More...
 
 setExportDetailsXLS ($worksheet, $startrow, $active_id, $pass)
 Creates an Excel worksheet for the detailed cumulated results of this question. More...
 
 __get ($value)
 Object getter. More...
 
 __set ($key, $value)
 Object setter. More...
 
 getNrOfTries ()
 
 setNrOfTries ($a_nr_of_tries)
 
 setExportImagePath ($a_path)
 
 formatSAQuestion ($a_q)
 Format self assessment question. More...
 
 setPreventRteUsage ($a_val)
 Set prevent rte usage. More...
 
 getPreventRteUsage ()
 Get prevent rte usage. More...
 
 migrateContentForLearningModule (ilAssSelfAssessmentMigrator $migrator)
 
 setSelfAssessmentEditingMode ($a_selfassessmenteditingmode)
 Set Self-Assessment Editing Mode. More...
 
 getSelfAssessmentEditingMode ()
 Get Self-Assessment Editing Mode. More...
 
 setDefaultNrOfTries ($a_defaultnroftries)
 Set Default Nr of Tries. More...
 
 getDefaultNrOfTries ()
 Get Default Nr of Tries. More...
 
 syncSkillAssignments ($srcParentId, $srcQuestionId, $trgParentId, $trgQuestionId)
 
 isAnswered ($active_id, $pass=null)
 returns boolean wether the question is answered during test pass or not More...
 
 isAutosaveable ()
 
 getAdditionalContentEditingMode ()
 getter for additional content editing mode for this question More...
 
 setAdditionalContentEditingMode ($additinalContentEditingMode)
 setter for additional content editing mode for this question More...
 
 isAdditionalContentEditingModePageObject ()
 isser for additional "pageobject" content editing mode More...
 
 isValidAdditionalContentEditingMode ($additionalContentEditingMode)
 returns the fact wether the passed additional content mode is valid or not More...
 
 getValidAdditionalContentEditingModes ()
 getter for valid additional content editing modes More...
 
 addQuestionChangeListener (ilQuestionChangeListener $listener)
 
 getQuestionChangeListeners ()
 
 getHtmlUserSolutionPurifier ()
 
 getHtmlQuestionContentPurifier ()
 
 setLastChange ($lastChange)
 
 getLastChange ()
 
 removeIntermediateSolution ($active_id, $pass)
 
 removeCurrentSolution ($active_id, $pass, $authorized=true)
 
 saveCurrentSolution ($active_id, $pass, $value1, $value2, $authorized=true, $tstamp=null)
 
 updateCurrentSolution ($solutionId, $value1, $value2, $authorized=true)
 
 updateCurrentSolutionsAuthorization ($activeId, $pass, $authorized, $keepTime=false)
 
 setStep ($step)
 
 getStep ()
 
 toJSON ()
 
 duplicate ($for_test=true, $title="", $author="", $owner="", $testObjId=null)
 
 intermediateSolutionExists ($active_id, $pass)
 
 authorizedSolutionExists ($active_id, $pass)
 
 authorizedOrIntermediateSolutionExists ($active_id, $pass)
 
 isAddableAnswerOptionValue ($qIndex, $answerOptionValue)
 
 addAnswerOptionValue ($qIndex, $answerOptionValue, $points)
 
 removeAllExistingSolutions ()
 
 removeExistingSolutions ($activeId, $pass)
 
 resetUsersAnswer ($activeId, $pass)
 
 removeResultRecord ($activeId, $pass)
 
 fetchValuePairsFromIndexedValues (array $indexedValues)
 
 fetchIndexedValuesFromValuePairs (array $valuePairs)
 
 areObligationsToBeConsidered ()
 
 setObligationsToBeConsidered ($obligationsToBeConsidered)
 
 updateTimestamp ()
 
 getTestPresentationConfig ()
 Get the test question configuration (initialised once) More...
 
 savePartial ()
 
 isInActiveTest ()
 

Static Public Member Functions

static setForcePassResultUpdateEnabled ($forcePassResultsUpdateEnabled)
 
static isForcePassResultUpdateEnabled ()
 
static isAllowedImageMimeType ($mimeType)
 
static fetchMimeTypeIdentifier ($contentTypeString)
 
static getAllowedFileExtensionsForMimeType ($mimeType)
 
static isAllowedImageFileExtension ($mimeType, $fileExtension)
 
static getAllowedImageMaterialFileExtensions ()
 
static _getMaximumPoints ($question_id)
 Returns the maximum points, a learner can reach answering the question. More...
 
static _getQuestionInfo ($question_id)
 Returns question information from the database. More...
 
static _getSuggestedSolutionCount ($question_id)
 Returns the number of suggested solutions associated with a question. More...
 
static _getSuggestedSolutionOutput ($question_id)
 Returns the output of the suggested solution. More...
 
static _getReachedPoints ($active_id, $question_id, $pass=null)
 Returns the points, a learner has reached answering the question. More...
 
static _updateTestResultCache ($active_id, ilAssQuestionProcessLocker $processLocker=null)
 @TODO Move this to a proper place. More...
 
static logAction ($logtext="", $active_id="", $question_id="")
 Logs an action into the Test&Assessment log. More...
 
static getQuestionTypeFromDb ($question_id)
 get question type for question id More...
 
static _getTotalRightAnswers ($a_q_id)
 get number of answers for question id (static) note: do not use $this inside this method More...
 
static _getTitle ($a_q_id)
 Returns the title of a question. More...
 
static _getQuestionText ($a_q_id)
 Returns question text. More...
 
static isFileAvailable ($file)
 
static _getQuestionType ($question_id)
 Returns the question type of a question with a given id. More...
 
static _getQuestionTitle ($question_id)
 Returns the question title of a question with a given id. More...
 
static saveOriginalId ($questionId, $originalId)
 
static resetOriginalId ($questionId)
 
static _getInternalLinkHref ($target="")
 
static _getOriginalId ($question_id)
 Returns the original id of a question. More...
 
static originalQuestionExists ($questionId)
 
static _instanciateQuestion ($question_id)
 Creates an instance of a question with a given question id. More...
 
static _instantiateQuestion ($question_id)
 
static _getSolutionMaxPass ($question_id, $active_id)
 Returns the maximum pass a users question solution. More...
 
static _isWriteable ($question_id, $user_id)
 Returns true if the question is writeable by a certain user. More...
 
static _isUsedInRandomTest ($question_id="")
 Checks whether the question is used in a random test or not. More...
 
static _isWorkedThrough ($active_id, $question_id, $pass=null)
 Returns true if the question was worked through in the given pass Worked through means that the user entered at least one value. More...
 
static _areAnswered ($a_user_id, $a_question_ids)
 Checks if an array of question ids is answered by an user or not. More...
 
static _setReachedPoints ($active_id, $question_id, $points, $maxpoints, $pass, $manualscoring, $obligationsEnabled)
 Sets the points, a learner has reached answering the question Additionally objective results are updated. More...
 
static _needsManualScoring ($question_id)
 
static _includeClass ($question_type, $gui=0)
 Include the php class file for a given question type. More...
 
static getGuiClassNameByQuestionType ($questionType)
 
static getObjectClassNameByQuestionType ($questionType)
 
static getFeedbackClassNameByQuestionType ($questionType)
 
static isCoreQuestionType ($questionType)
 
static includeCoreClass ($questionType, $withGuiClass)
 
static includePluginClass ($questionType, $withGuiClass)
 
static _getQuestionTypeName ($type_tag)
 Return the translation for a given question type tag. More...
 
static & _instanciateQuestionGUI ($question_id)
 Creates an instance of a question gui with a given question id. More...
 
static instantiateQuestionGUI ($a_question_id)
 Creates an instance of a question gui with a given question id. More...
 
static _questionExistsInTest ($question_id, $test_id)
 
static lookupParentObjId ($questionId)
 @global ilDBInterface $ilDB More...
 
static lookupOriginalParentObjId ($originalQuestionId)
 returns the parent object id for given original question id (should be a qpl id, but theoretically it can be a tst id, too) More...
 
static isObligationPossible ($questionId)
 returns boolean wether it is possible to set this question type as obligatory or not considering the current question configuration More...
 
static implodeKeyValues ($keyValues)
 
static explodeKeyValues ($keyValues)
 
static setResultGateway ($resultGateway)
 
static getResultGateway ()
 
static sumTimesInISO8601FormatH_i_s_Extended ($time1, $time2)
 
static convertISO8601FormatH_i_s_ExtendedToSeconds ($time)
 
static missingResultRecordExists ($activeId, $pass, $questionIds)
 
static getQuestionsMissingResultRecord ($activeId, $pass, $questionIds)
 
static lookupResultRecordExist ($activeId, $questionId, $pass)
 

Data Fields

const IMG_MIME_TYPE_JPG = 'image/jpeg'
 
const IMG_MIME_TYPE_PNG = 'image/png'
 
const IMG_MIME_TYPE_GIF = 'image/gif'
 
const ADDITIONAL_CONTENT_EDITING_MODE_RTE = 'default'
 constant for additional content editing mode "default" More...
 
const ADDITIONAL_CONTENT_EDITING_MODE_IPE = 'pageobject'
 constant for additional content editing mode "pageobject" More...
 
 $feedbackOBJ = null
 
 $prevent_rte_usage = false
 
 $selfassessmenteditingmode = false
 
 $defaultnroftries = 0
 
 $questionActionCmd = 'handleQuestionAction'
 
const KEY_VALUES_IMPLOSION_SEPARATOR = ':'
 

Protected Member Functions

 getQuestionAction ()
 
 isNonEmptyItemListPostSubmission ($postSubmissionFieldname)
 
 ensureCurrentTestPass ($active_id, $pass)
 
 lookupCurrentTestPass ($active_id, $pass)
 
 lookupTestId ($active_id)
 
 log ($active_id, $langVar)
 
 savePreviewData (ilAssQuestionPreviewSession $previewSession)
 
 deletePageOfQuestion ($question_id)
 Deletes the page object of a question with a given ID. More...
 
 onDuplicate ($originalParentId, $originalQuestionId, $duplicateParentId, $duplicateQuestionId)
 Will be called when a question is duplicated (inside a question pool or for insertion in a test) More...
 
 beforeSyncWithOriginal ($origQuestionId, $dupQuestionId, $origParentObjId, $dupParentObjId)
 
 afterSyncWithOriginal ($origQuestionId, $dupQuestionId, $origParentObjId, $dupParentObjId)
 
 onCopy ($sourceParentId, $sourceQuestionId, $targetParentId, $targetQuestionId)
 Will be called when a question is copied (into another question pool) More...
 
 duplicateSuggestedSolutionFiles ($parent_id, $question_id)
 Duplicates the files of a suggested solution if the question is duplicated. More...
 
 syncSuggestedSolutionFiles ($original_id)
 Syncs the files of a suggested solution if the question is synced. More...
 
 copySuggestedSolutionFiles ($source_questionpool_id, $source_question_id)
 
 ensureNonNegativePoints ($points)
 
 purifyAndPrepareTextAreaOutput (string $content)
 
 getRTETextWithMediaObjects ()
 Collects all text in the question which could contain media objects which were created with the Rich Text Editor. More...
 
 getSelfAssessmentFormatter ()
 
 lmMigrateQuestionTypeGenericContent (ilAssSelfAssessmentMigrator $migrator)
 
 lmMigrateQuestionTypeSpecificContent (ilAssSelfAssessmentMigrator $migrator)
 
 duplicateQuestionHints ($originalQuestionId, $duplicateQuestionId)
 
 duplicateSkillAssignments ($srcParentId, $srcQuestionId, $trgParentId, $trgQuestionId)
 
 buildQuestionDataQuery ()
 
 getCurrentSolutionResultSet ($active_id, $pass, $authorized=true)
 Get a restulset for the current user solution for a this question by active_id and pass. More...
 
 removeSolutionRecordById ($solutionId)
 
 getSolutionRecordById ($solutionId)
 
 deleteDummySolutionRecord ($activeId, $passIndex)
 
 isDummySolutionRecord ($solutionRecord)
 
 deleteSolutionRecordByValues ($activeId, $passIndex, $authorized, $matchValues)
 
 duplicateIntermediateSolutionAuthorized ($activeId, $passIndex)
 
 forceExistingIntermediateSolution ($activeId, $passIndex, $considerDummyRecordCreation)
 
 buildTestPresentationConfig ()
 build basic test question configuration instance More...
 

Static Protected Member Functions

static getNumExistingSolutionRecords ($activeId, $pass, $questionId)
 returns the number of existing solution records for the given test active / pass and given question id More...
 
static getKeyValuesImplosionSeparator ()
 

Protected Attributes

 $id
 
 $title
 
 $comment
 
 $owner
 
 $author
 
 $question
 
 $points
 
 $est_working_time
 
 $shuffle
 
 $test_id
 
 $obj_id
 
 $ilias
 
 $tpl
 
 $lng
 
 $db
 
 $refinery
 
 $outputType = OUTPUT_JAVASCRIPT
 
 $suggested_solutions
 
 $original_id
 
 $page
 
 $external_id = ''
 
 $questionChangeListeners = array()
 
 $processLocker
 
 $step = null
 
 $lastChange
 
 $shuffler
 
 $testQuestionConfig
 
 $lifecycle
 

Static Protected Attributes

static $allowedFileExtensionsByMimeType
 
static $allowedCharsetsByMimeType
 
static $allowedImageMaterialFileExtensionsByMimeType
 
static $forcePassResultsUpdateEnabled = false
 
static $imageSourceFixReplaceMap
 

Private Member Functions

 deleteTaxonomyAssignments ()
 
 notifyQuestionCreated ()
 
 notifyQuestionEdited ()
 
 notifyQuestionDeleted ()
 

Private Attributes

 $nr_of_tries
 Number of tries. More...
 
 $arrData
 Associative array to store properties. More...
 
 $export_image_path
 (Web) Path to images More...
 
 $additinalContentEditingMode = null
 
 $obligationsToBeConsidered = false
 
 $testQuestionConfigInstance = null
 

Static Private Attributes

static $resultGateway = null
 

Detailed Description

Abstract basic class which is to be extended by the concrete assessment question type classes.

The assQuestion class defines and encapsulates basic/common methods and attributes as well as it provides abstract methods that are to be implemented by concrete question type classes.

@abstract

Author
Helmut Schottmüller helmu.nosp@m.t.sc.nosp@m.hottm.nosp@m.uell.nosp@m.er@ma.nosp@m.c.co.nosp@m.m
Björn Heyser bheys.nosp@m.er@d.nosp@m.ataba.nosp@m.y.de
Version
$Id$

Definition at line 20 of file class.assQuestion.php.

Member Function Documentation

◆ __get()

assQuestion::__get (   $value)

Object getter.

Reimplemented in assErrorText, assFileUpload, assFormulaQuestion, and assOrderingHorizontal.

Definition at line 4204 of file class.assQuestion.php.

4205 {
4206 switch ($value) {
4207 case "id":
4208 return $this->getId();
4209 break;
4210 case "title":
4211 return $this->getTitle();
4212 break;
4213 case "comment":
4214 return $this->getComment();
4215 break;
4216 case "owner":
4217 return $this->getOwner();
4218 break;
4219 case "author":
4220 return $this->getAuthor();
4221 break;
4222 case "question":
4223 return $this->getQuestion();
4224 break;
4225 case "points":
4226 return $this->getPoints();
4227 break;
4228 case "est_working_time":
4229 return $this->getEstimatedWorkingTime();
4230 break;
4231 case "shuffle":
4232 return $this->getShuffle();
4233 break;
4234 case "test_id":
4235 return $this->getTestId();
4236 break;
4237 case "obj_id":
4238 return $this->getObjId();
4239 break;
4240 case "ilias":
4241 return $this->ilias;
4242 break;
4243 case "tpl":
4244 return $this->tpl;
4245 break;
4246 case "page":
4247 return $this->page;
4248 break;
4249 case "outputType":
4250 return $this->getOutputType();
4251 break;
4252 case "suggested_solutions":
4253 return $this->getSuggestedSolutions();
4254 break;
4255 case "original_id":
4256 return $this->getOriginalId();
4257 break;
4258 default:
4259 if (array_key_exists($value, $this->arrData)) {
4260 return $this->arrData[$value];
4261 } else {
4262 return null;
4263 }
4264 break;
4265 }
4266 }
getId()
Gets the id of the assQuestion object.
getObjId()
Get the object id of the container object.
getOwner()
Gets the creator/owner ID of the assQuestion object.
getPoints()
Returns the maximum available points for the question.
getOutputType()
Gets the output type.
getTestId()
Gets the test id of the assQuestion object.
getShuffle()
Gets the shuffle flag.
getSuggestedSolutions()
Return the suggested solutions.
getTitle()
Gets the title string of the assQuestion object.
getComment()
Gets the comment string of the assQuestion object.
getAuthor()
Gets the authors name of the assQuestion object.
getQuestion()
Gets the question string of the question object.
getEstimatedWorkingTime()
Gets the estimated working time of a question.

References $ilias, $page, $tpl, getAuthor(), getComment(), getEstimatedWorkingTime(), getId(), getObjId(), getOriginalId(), getOutputType(), getOwner(), getPoints(), getQuestion(), getShuffle(), getSuggestedSolutions(), getTestId(), and getTitle().

+ Here is the call graph for this function:

◆ __set()

assQuestion::__set (   $key,
  $value 
)

Object setter.

Reimplemented in assErrorText, assFileUpload, and assOrderingHorizontal.

Definition at line 4271 of file class.assQuestion.php.

4272 {
4273 switch ($key) {
4274 case "id":
4275 $this->setId($value);
4276 break;
4277 case "title":
4278 $this->setTitle($value);
4279 break;
4280 case "comment":
4281 $this->setComment($value);
4282 break;
4283 case "owner":
4284 $this->setOwner($value);
4285 break;
4286 case "author":
4287 $this->setAuthor($value);
4288 break;
4289 case "question":
4290 $this->setQuestion($value);
4291 break;
4292 case "points":
4293 $this->setPoints($value);
4294 break;
4295 case "est_working_time":
4296 if (is_array($value)) {
4297 $this->setEstimatedWorkingTime($value["h"], $value["m"], $value["s"]);
4298 }
4299 break;
4300 case "shuffle":
4301 $this->setShuffle($value);
4302 break;
4303 case "test_id":
4304 $this->setTestId($value);
4305 break;
4306 case "obj_id":
4307 $this->setObjId($value);
4308 break;
4309 case "outputType":
4310 $this->setOutputType($value);
4311 break;
4312 case "original_id":
4313 $this->setOriginalId($value);
4314 break;
4315 case "page":
4316 $this->page = &$value;
4317 break;
4318 default:
4319 $this->arrData[$key] = $value;
4320 break;
4321 }
4322 }
setShuffle($shuffle=true)
Sets the shuffle flag.
setId($id=-1)
Sets the id of the assQuestion object.
setOriginalId($original_id)
setObjId($obj_id=0)
Set the object id of the container object.
setTitle($title="")
Sets the title string of the assQuestion object.
setOwner($owner="")
Sets the creator/owner ID of the assQuestion object.
setEstimatedWorkingTime($hour=0, $min=0, $sec=0)
Sets the estimated working time of a question from given hour, minute and second.
setAuthor($author="")
Sets the authors name of the assQuestion object.
setOutputType($outputType=OUTPUT_HTML)
Sets the output type.
setPoints($a_points)
Sets the maximum available points for the question.
setComment($comment="")
Sets the comment string of the assQuestion object.
setTestId($id=-1)
Sets the test id of the assQuestion object.
setQuestion($question="")
Sets the question string of the question object.

References setAuthor(), setComment(), setEstimatedWorkingTime(), setId(), setObjId(), setOriginalId(), setOutputType(), setOwner(), setPoints(), setQuestion(), setShuffle(), setTestId(), and setTitle().

+ Here is the call graph for this function:

◆ _areAnswered()

static assQuestion::_areAnswered (   $a_user_id,
  $a_question_ids 
)
static

Checks if an array of question ids is answered by an user or not.

Parameters
intuser_id
array$question_idsuser id array
Returns
boolean

Definition at line 3576 of file class.assQuestion.php.

3577 {
3578 global $DIC;
3579 $ilDB = $DIC['ilDB'];
3580
3581 $res = $ilDB->queryF(
3582 "SELECT DISTINCT(question_fi) FROM tst_test_result JOIN tst_active " .
3583 "ON (active_id = active_fi) " .
3584 "WHERE " . $ilDB->in('question_fi', $a_question_ids, false, 'integer') .
3585 " AND user_fi = %s",
3586 array('integer'),
3587 array($a_user_id)
3588 );
3589 return ($res->numRows() == count($a_question_ids)) ? true : false;
3590 }
return true
Flag indicating whether or not HTTP headers will be sent when outputting captcha image/audio.
global $DIC
Definition: goto.php:24
foreach($_POST as $key=> $value) $res
global $ilDB

References $DIC, $ilDB, $res, and true.

Referenced by ilCourseObjectiveResult\getStatus().

+ Here is the caller graph for this function:

◆ _getInternalLinkHref()

static assQuestion::_getInternalLinkHref (   $target = "")
static

Definition at line 3115 of file class.assQuestion.php.

3116 {
3117 global $DIC;
3118 $ilDB = $DIC['ilDB'];
3119 $linktypes = array(
3120 "lm" => "LearningModule",
3121 "pg" => "PageObject",
3122 "st" => "StructureObject",
3123 "git" => "GlossaryItem",
3124 "mob" => "MediaObject"
3125 );
3126 $href = "";
3127 if (preg_match("/il__(\w+)_(\d+)/", $target, $matches)) {
3128 $type = $matches[1];
3129 $target_id = $matches[2];
3130 include_once "./Services/Utilities/classes/class.ilUtil.php";
3131 switch ($linktypes[$matches[1]]) {
3132 case "LearningModule":
3133 $href = "./goto.php?target=" . $type . "_" . $target_id;
3134 break;
3135 case "PageObject":
3136 case "StructureObject":
3137 $href = "./goto.php?target=" . $type . "_" . $target_id;
3138 break;
3139 case "GlossaryItem":
3140 $href = "./goto.php?target=" . $type . "_" . $target_id;
3141 break;
3142 case "MediaObject":
3143 $href = "./ilias.php?baseClass=ilLMPresentationGUI&obj_type=" . $linktypes[$type] . "&cmd=media&ref_id=" . $_GET["ref_id"] . "&mob_id=" . $target_id;
3144 break;
3145 }
3146 }
3147 return $href;
3148 }
$_GET["client_id"]
$target_id
Definition: goto.php:51
$type

References $_GET, $DIC, $ilDB, $target_id, and $type.

Referenced by getSuggestedSolutionOutput(), and assQuestionGUI\suggestedsolution().

+ Here is the caller graph for this function:

◆ _getMaximumPoints()

static assQuestion::_getMaximumPoints (   $question_id)
static

Returns the maximum points, a learner can reach answering the question.

Parameters
integer$question_idThe database Id of the question
See also
$points

Definition at line 997 of file class.assQuestion.php.

998 {
999 global $DIC;
1000 $ilDB = $DIC['ilDB'];
1001
1002 $points = 0;
1003 $result = $ilDB->queryF(
1004 "SELECT points FROM qpl_questions WHERE question_id = %s",
1005 array('integer'),
1006 array($question_id)
1007 );
1008 if ($result->numRows() == 1) {
1009 $row = $ilDB->fetchAssoc($result);
1010 $points = $row["points"];
1011 }
1012 return $points;
1013 }
$result

References $DIC, $ilDB, $points, and $result.

Referenced by _getTotalRightAnswers(), ilCourseObjectiveQuestion\_lookupMaximumPointsOfQuestion(), assFileUpload\handleSubmission(), ilTestManScoringParticipantsBySelectedQuestionAndPassTableGUI\initFilter(), ilCourseObjectiveQuestionAssignmentTableGUI\parse(), ilTestScoringByQuestionsGUI\saveManScoringByQuestion(), ilTestScoringGUI\saveManScoringParticipantScreen(), and ilTestScoringByQuestionsGUI\showManScoringByQuestionParticipantsTable().

+ Here is the caller graph for this function:

◆ _getOriginalId()

static assQuestion::_getOriginalId (   $question_id)
static

Returns the original id of a question.

Parameters
integer$question_idThe database id of the question
Returns
integer The database id of the original question @access public

Definition at line 3157 of file class.assQuestion.php.

3158 {
3159 global $DIC;
3160 $ilDB = $DIC['ilDB'];
3161 $result = $ilDB->queryF(
3162 "SELECT * FROM qpl_questions WHERE question_id = %s",
3163 array('integer'),
3164 array($question_id)
3165 );
3166 if ($result->numRows() > 0) {
3167 $row = $ilDB->fetchAssoc($result);
3168 if ($row["original_id"] > 0) {
3169 return $row["original_id"];
3170 } else {
3171 return $row["question_id"];
3172 }
3173 } else {
3174 return "";
3175 }
3176 }

References $DIC, $ilDB, and $result.

Referenced by ilTestFixedQuestionSetConfig\cloneQuestionSetRelatedData(), ilObjTestGUI\copyAndLinkToQuestionpoolObject(), assClozeTest\copyObject(), assErrorText\copyObject(), assFileUpload\copyObject(), assFlashQuestion\copyObject(), assFormulaQuestion\copyObject(), assImagemapQuestion\copyObject(), assJavaApplet\copyObject(), assKprimChoice\copyObject(), assLongMenu\copyObject(), assMatchingQuestion\copyObject(), assMultipleChoice\copyObject(), assNumeric\copyObject(), assOrderingHorizontal\copyObject(), assOrderingQuestion\copyObject(), assSingleChoice\copyObject(), assTextQuestion\copyObject(), assTextSubset\copyObject(), assClozeTest\duplicate(), assErrorText\duplicate(), assFileUpload\duplicate(), assFlashQuestion\duplicate(), assFormulaQuestion\duplicate(), assImagemapQuestion\duplicate(), assJavaApplet\duplicate(), assKprimChoice\duplicate(), assLongMenu\duplicate(), assMatchingQuestion\duplicate(), assMultipleChoice\duplicate(), assNumeric\duplicate(), assOrderingHorizontal\duplicate(), assOrderingQuestion\duplicate(), assSingleChoice\duplicate(), assTextQuestion\duplicate(), assTextSubset\duplicate(), logAction(), and ilObjTest\logAction().

+ Here is the caller graph for this function:

◆ _getQuestionInfo()

static assQuestion::_getQuestionInfo (   $question_id)
static

Returns question information from the database.

Parameters
integer$question_idThe database Id of the question
Returns
array The database row containing the question data

Definition at line 1021 of file class.assQuestion.php.

1022 {
1023 global $DIC;
1024 $ilDB = $DIC['ilDB'];
1025
1026 $result = $ilDB->queryF(
1027 "SELECT qpl_questions.*, qpl_qst_type.type_tag FROM qpl_qst_type, qpl_questions WHERE qpl_questions.question_id = %s AND qpl_questions.question_type_fi = qpl_qst_type.question_type_id",
1028 array('integer'),
1029 array($question_id)
1030 );
1031 if ($result->numRows()) {
1032 return $ilDB->fetchAssoc($result);
1033 } else {
1034 return array();
1035 }
1036 }

References $DIC, $ilDB, and $result.

Referenced by ilObjMediaObject\getParentObjectIdForUsage(), ilTestManScoringParticipantsBySelectedQuestionAndPassTableGUI\initFilter(), and ilTestScoringByQuestionsGUI\showManScoringByQuestionParticipantsTable().

+ Here is the caller graph for this function:

◆ _getQuestionText()

static assQuestion::_getQuestionText (   $a_q_id)
static

Returns question text.

Parameters
int$a_q_idquestion id

Definition at line 2318 of file class.assQuestion.php.

2319 {
2320 global $DIC;
2321 $ilDB = $DIC['ilDB'];
2322 $result = $ilDB->queryF(
2323 "SELECT question_text FROM qpl_questions WHERE question_id = %s",
2324 array('integer'),
2325 array($a_q_id)
2326 );
2327 if ($result->numRows() == 1) {
2328 $row = $ilDB->fetchAssoc($result);
2329 return $row["question_text"];
2330 } else {
2331 return "";
2332 }
2333 }

References $DIC, $ilDB, and $result.

Referenced by ilLMQuestionListTableGUI\fillRow().

+ Here is the caller graph for this function:

◆ _getQuestionTitle()

static assQuestion::_getQuestionTitle (   $question_id)
static

Returns the question title of a question with a given id.

Parameters
integer$question_idThe database id of the question
Returns
string The question title @access private

Definition at line 2439 of file class.assQuestion.php.

2440 {
2441 global $DIC;
2442 $ilDB = $DIC['ilDB'];
2443
2444 if ($question_id < 1) {
2445 return "";
2446 }
2447
2448 $result = $ilDB->queryF(
2449 "SELECT title FROM qpl_questions WHERE qpl_questions.question_id = %s",
2450 array('integer'),
2451 array($question_id)
2452 );
2453 if ($result->numRows() == 1) {
2454 $data = $ilDB->fetchAssoc($result);
2455 return $data["title"];
2456 } else {
2457 return "";
2458 }
2459 }
$data
Definition: storeScorm.php:23

References $data, $DIC, $ilDB, and $result.

Referenced by ilObjAssessmentFolderGUI\exportLogObject(), ilObjectivesAlignmentTableGUI\fillRow(), ilAssessmentFolderLogTableGUI\fillRow(), and ilObjTest\logManualFeedback().

+ Here is the caller graph for this function:

◆ _getQuestionType()

static assQuestion::_getQuestionType (   $question_id)
static

Returns the question type of a question with a given id.

Parameters
integer$question_idThe database id of the question
Returns
string The question type string

Definition at line 2411 of file class.assQuestion.php.

2412 {
2413 global $DIC;
2414 $ilDB = $DIC['ilDB'];
2415
2416 if ($question_id < 1) {
2417 return "";
2418 }
2419 $result = $ilDB->queryF(
2420 "SELECT type_tag FROM qpl_questions, qpl_qst_type WHERE qpl_questions.question_id = %s AND qpl_questions.question_type_fi = qpl_qst_type.question_type_id",
2421 array('integer'),
2422 array($question_id)
2423 );
2424 if ($result->numRows() == 1) {
2425 $data = $ilDB->fetchAssoc($result);
2426 return $data["type_tag"];
2427 } else {
2428 return "";
2429 }
2430 }

References $data, $DIC, $ilDB, and $result.

Referenced by _instantiateQuestion(), _needsManualScoring(), ilPageObjectGUI\executeCommand(), ilObjectivesAlignmentTableGUI\fillRow(), instantiateQuestionGUI(), ilObjTest\isQuestionObligationPossible(), and ilPCQuestionGUI\setTabs().

+ Here is the caller graph for this function:

◆ _getQuestionTypeName()

static assQuestion::_getQuestionTypeName (   $type_tag)
static

Return the translation for a given question type tag.

Parameters
string$type_tagThe type tag of the question type @access public

Definition at line 4105 of file class.assQuestion.php.

4106 {
4107 if (file_exists("./Modules/TestQuestionPool/classes/class." . $type_tag . ".php")) {
4108 global $DIC;
4109 $lng = $DIC['lng'];
4110 return $lng->txt($type_tag);
4111 } else {
4112 global $DIC;
4113 $ilPluginAdmin = $DIC['ilPluginAdmin'];
4114 $pl_names = $ilPluginAdmin->getActivePluginsForSlot(IL_COMP_MODULE, "TestQuestionPool", "qst");
4115 foreach ($pl_names as $pl_name) {
4116 $pl = ilPlugin::getPluginObject(IL_COMP_MODULE, "TestQuestionPool", "qst", $pl_name);
4117 if (strcmp($pl->getQuestionType(), $type_tag) == 0) {
4118 return $pl->getQuestionTypeTranslation();
4119 }
4120 }
4121 }
4122 return "";
4123 }
const IL_COMP_MODULE
static getPluginObject(string $a_ctype, string $a_cname, string $a_slot_id, string $a_pname)

References $DIC, $lng, ilPlugin\getPluginObject(), and IL_COMP_MODULE.

Referenced by ilObjQuestionPoolGUI\addLocatorItems(), ilTestRandomQuestionSelectionTableGUI\build(), ilCopySelfAssQuestionTableGUI\fillRow(), ilTestQuestionBrowserTableGUI\fillRow(), ilTestQuestionsTableGUI\fillRow(), ilQuestionBrowserTableGUI\fillRow(), assQuestionGUI\outQuestionType(), ilObjTestGUI\removeQuestionsForm(), and ilObjQuestionPoolGUI\setTitleAndDescription().

+ Here is the call graph for this function:
+ Here is the caller graph for this function:

◆ _getReachedPoints()

static assQuestion::_getReachedPoints (   $active_id,
  $question_id,
  $pass = null 
)
static

Returns the points, a learner has reached answering the question.

Parameters
integer$user_idThe database ID of the learner
integer$test_idThe database Id of the test containing the question
integer$question_idThe database Id of the question

Definition at line 1151 of file class.assQuestion.php.

1152 {
1153 global $DIC;
1154 $ilDB = $DIC['ilDB'];
1155
1156 $points = 0;
1157 if (is_null($pass)) {
1158 include_once "./Modules/TestQuestionPool/classes/class.assQuestion.php";
1159 $pass = assQuestion::_getSolutionMaxPass($question_id, $active_id);
1160 }
1161 $result = $ilDB->queryF(
1162 "SELECT * FROM tst_test_result WHERE active_fi = %s AND question_fi = %s AND pass = %s",
1163 array('integer','integer','integer'),
1164 array($active_id, $question_id, $pass)
1165 );
1166 if ($result->numRows() == 1) {
1167 $row = $ilDB->fetchAssoc($result);
1168 $points = $row["points"];
1169 }
1170 return $points;
1171 }
static _getSolutionMaxPass($question_id, $active_id)
Returns the maximum pass a users question solution.

References $DIC, $ilDB, $pass, $points, $result, and _getSolutionMaxPass().

Referenced by ilTestScoringByQuestionsGUI\appendFormToModal(), ilTestServiceGUI\getPassListOfAnswersWithScoring(), ilTestPlayerDynamicQuestionSetGUI\isQuestionAnsweredCorrect(), ilTestScoringByQuestionsGUI\saveManScoringByQuestion(), ilTestScoringGUI\saveManScoringParticipantScreen(), and ilTestScoringByQuestionsGUI\showManScoringByQuestionParticipantsTable().

+ Here is the call graph for this function:
+ Here is the caller graph for this function:

◆ _getSolutionMaxPass()

static assQuestion::_getSolutionMaxPass (   $question_id,
  $active_id 
)
static

Returns the maximum pass a users question solution.

Parameters
returninteger The maximum pass of the users solution @access public

Definition at line 3379 of file class.assQuestion.php.

3380 {
3381 /* include_once "./Modules/Test/classes/class.ilObjTest.php";
3382 $pass = ilObjTest::_getPass($active_id);
3383 return $pass;*/
3384
3385 // the following code was the old solution which added the non answered
3386 // questions of a pass from the answered questions of the previous pass
3387 // with the above solution, only the answered questions of the last pass are counted
3388 global $DIC;
3389 $ilDB = $DIC['ilDB'];
3390
3391 $result = $ilDB->queryF(
3392 "SELECT MAX(pass) maxpass FROM tst_test_result WHERE active_fi = %s AND question_fi = %s",
3393 array('integer','integer'),
3394 array($active_id, $question_id)
3395 );
3396 if ($result->numRows() == 1) {
3397 $row = $ilDB->fetchAssoc($result);
3398 return $row["maxpass"];
3399 } else {
3400 return 0;
3401 }
3402 }

References $DIC, $ilDB, and $result.

Referenced by _getReachedPoints(), _isWorkedThrough(), _setReachedPoints(), getSolutionMaxPass(), and ilObjTest\getTextAnswer().

+ Here is the caller graph for this function:

◆ _getSuggestedSolution()

& assQuestion::_getSuggestedSolution (   $question_id,
  $subquestion_index = 0 
)

Returns a suggested solution for a given subquestion index.

Parameters
integer$question_idThe database Id of the question
integer$subquestion_indexThe index of a subquestion (i.e. a close test gap). Usually 0
Returns
array A suggested solution array containing the internal link @access public

Definition at line 1113 of file class.assQuestion.php.

1114 {
1115 global $DIC;
1116 $ilDB = $DIC['ilDB'];
1117
1118 $result = $ilDB->queryF(
1119 "SELECT * FROM qpl_sol_sug WHERE question_fi = %s AND subquestion_index = %s",
1120 array('integer','integer'),
1121 array($question_id, $subquestion_index)
1122 );
1123 if ($result->numRows() == 1) {
1124 $row = $ilDB->fetchAssoc($result);
1125 return array(
1126 "internal_link" => $row["internal_link"],
1127 "import_id" => $row["import_id"]
1128 );
1129 } else {
1130 return array();
1131 }
1132 }

References $DIC, $ilDB, and $result.

◆ _getSuggestedSolutionCount()

static assQuestion::_getSuggestedSolutionCount (   $question_id)
static

Returns the number of suggested solutions associated with a question.

Parameters
integer$question_idThe database Id of the question
Returns
integer The number of suggested solutions

Definition at line 1044 of file class.assQuestion.php.

1045 {
1046 global $DIC;
1047 $ilDB = $DIC['ilDB'];
1048
1049 $result = $ilDB->queryF(
1050 "SELECT suggested_solution_id FROM qpl_sol_sug WHERE question_fi = %s",
1051 array('integer'),
1052 array($question_id)
1053 );
1054 return $result->numRows();
1055 }

References $DIC, $ilDB, and $result.

◆ _getSuggestedSolutionOutput()

static assQuestion::_getSuggestedSolutionOutput (   $question_id)
static

Returns the output of the suggested solution.

Parameters
integer$question_idThe database Id of the question
Returns
string Suggested solution

Definition at line 1063 of file class.assQuestion.php.

1064 {
1066 if (!is_object($question)) {
1067 return "";
1068 }
1069 return $question->getSuggestedSolutionOutput();
1070 }
static _instanciateQuestion($question_id)
Creates an instance of a question with a given question id.

References $question, and _instanciateQuestion().

Referenced by ilTestScoringByQuestionsGUI\getAnswerDetail(), and ilObjTest\getTestResult().

+ Here is the call graph for this function:
+ Here is the caller graph for this function:

◆ _getTitle()

static assQuestion::_getTitle (   $a_q_id)
static

Returns the title of a question.

Parameters
int$a_q_idquestion id

Definition at line 2296 of file class.assQuestion.php.

2297 {
2298 global $DIC;
2299 $ilDB = $DIC['ilDB'];
2300 $result = $ilDB->queryF(
2301 "SELECT title FROM qpl_questions WHERE question_id = %s",
2302 array('integer'),
2303 array($a_q_id)
2304 );
2305 if ($result->numRows() == 1) {
2306 $row = $ilDB->fetchAssoc($result);
2307 return $row["title"];
2308 } else {
2309 return "";
2310 }
2311 }

References $DIC, $ilDB, and $result.

Referenced by ILIAS\Scorm2004\Editor\ilSCORMQuestionOverviewTableGUI\fillRow(), and ilLMMailNotification\send().

+ Here is the caller graph for this function:

◆ _getTotalAnswers()

assQuestion::_getTotalAnswers (   $a_q_id)

get number of answers for question id (static) note: do not use $this inside this method

Parameters
int$a_q_idquestion id

Definition at line 2223 of file class.assQuestion.php.

2224 {
2225 global $DIC;
2226 $ilDB = $DIC['ilDB'];
2227
2228 // get all question references to the question id
2229 $result = $ilDB->queryF(
2230 "SELECT question_id FROM qpl_questions WHERE original_id = %s OR question_id = %s",
2231 array('integer','integer'),
2232 array($a_q_id, $a_q_id)
2233 );
2234 if ($result->numRows() == 0) {
2235 return 0;
2236 }
2237 $found_id = array();
2238 while ($row = $ilDB->fetchAssoc($result)) {
2239 array_push($found_id, $row["question_id"]);
2240 }
2241
2242 $result = $ilDB->query("SELECT * FROM tst_test_result WHERE " . $ilDB->in('question_fi', $found_id, false, 'integer'));
2243
2244 return $result->numRows();
2245 }

References $DIC, $ilDB, and $result.

Referenced by getTotalAnswers().

+ Here is the caller graph for this function:

◆ _getTotalRightAnswers()

static assQuestion::_getTotalRightAnswers (   $a_q_id)
static

get number of answers for question id (static) note: do not use $this inside this method

Parameters
int$a_q_idquestion id

Definition at line 2254 of file class.assQuestion.php.

2255 {
2256 global $DIC;
2257 $ilDB = $DIC['ilDB'];
2258 $result = $ilDB->queryF(
2259 "SELECT question_id FROM qpl_questions WHERE original_id = %s OR question_id = %s",
2260 array('integer','integer'),
2261 array($a_q_id, $a_q_id)
2262 );
2263 if ($result->numRows() == 0) {
2264 return 0;
2265 }
2266 $found_id = array();
2267 while ($row = $ilDB->fetchAssoc($result)) {
2268 array_push($found_id, $row["question_id"]);
2269 }
2270 $result = $ilDB->query("SELECT * FROM tst_test_result WHERE " . $ilDB->in('question_fi', $found_id, false, 'integer'));
2271 $answers = array();
2272 while ($row = $ilDB->fetchAssoc($result)) {
2273 $reached = $row["points"];
2274 include_once "./Modules/TestQuestionPool/classes/class.assQuestion.php";
2275 $max = assQuestion::_getMaximumPoints($row["question_fi"]);
2276 array_push($answers, array("reached" => $reached, "max" => $max));
2277 }
2278 $max = 0.0;
2279 $reached = 0.0;
2280 foreach ($answers as $key => $value) {
2281 $max += $value["max"];
2282 $reached += $value["reached"];
2283 }
2284 if ($max > 0) {
2285 return $reached / $max;
2286 } else {
2287 return 0;
2288 }
2289 }
static _getMaximumPoints($question_id)
Returns the maximum points, a learner can reach answering the question.

References $DIC, $ilDB, $result, and _getMaximumPoints().

Referenced by ilQuestionCumulatedStatisticsTableGUI\initData().

+ Here is the call graph for this function:
+ Here is the caller graph for this function:

◆ _includeClass()

static assQuestion::_includeClass (   $question_type,
  $gui = 0 
)
static

Include the php class file for a given question type.

Parameters
string$question_typeThe type tag of the question type
Returns
integer 0 if the class should be included, 1 if the GUI class should be included @access public

Definition at line 4026 of file class.assQuestion.php.

4027 {
4028 if (self::isCoreQuestionType($question_type)) {
4029 self::includeCoreClass($question_type, $gui);
4030 } else {
4031 self::includePluginClass($question_type, $gui);
4032 }
4033 }
static includePluginClass($questionType, $withGuiClass)
static includeCoreClass($questionType, $withGuiClass)

References includeCoreClass(), and includePluginClass().

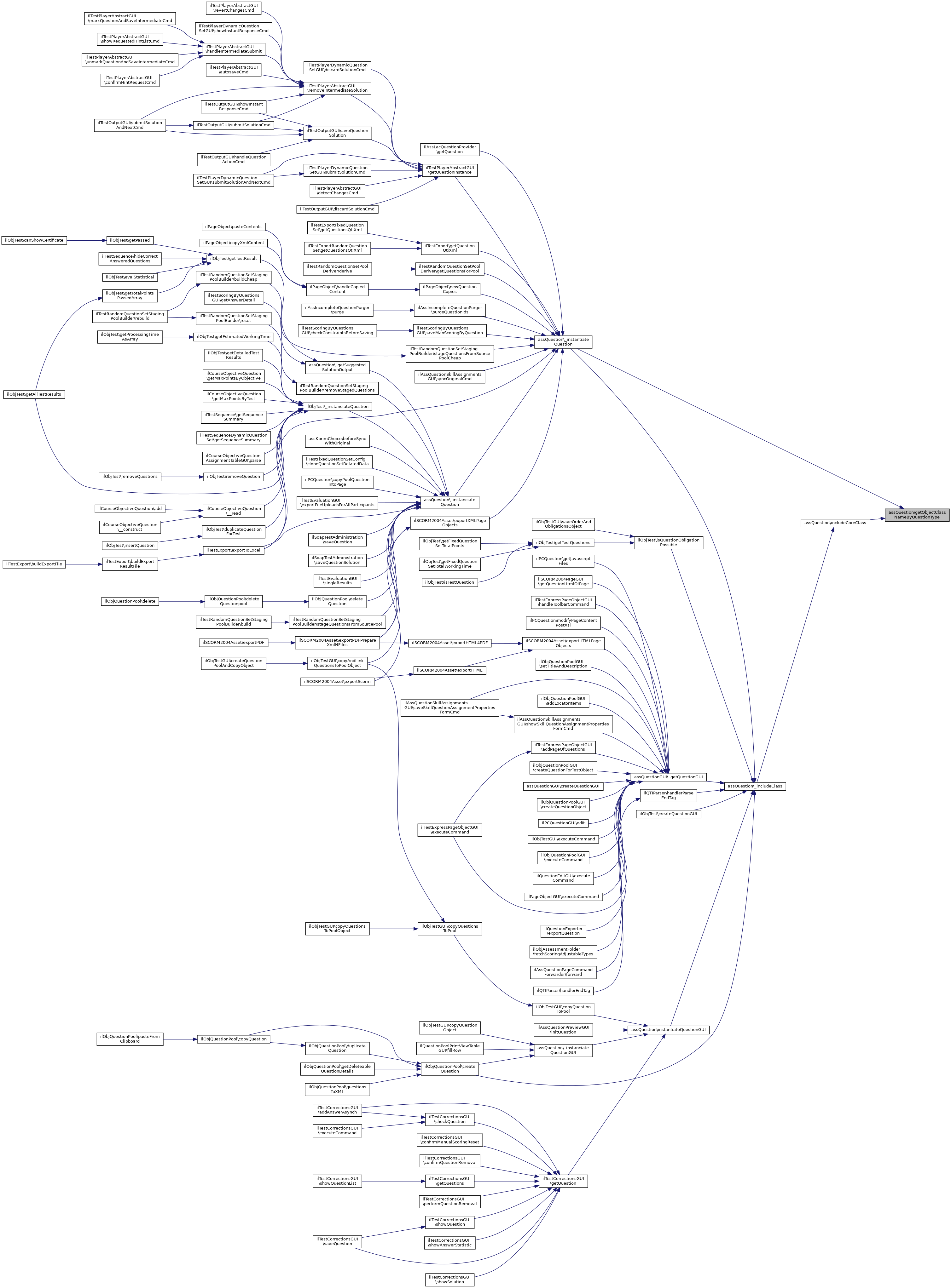
Referenced by assQuestionGUI\_getQuestionGUI(), _instantiateQuestion(), ilObjQuestionPool\createQuestion(), ilObjTest\createQuestionGUI(), ilQTIParser\handlerParseEndTag(), instantiateQuestionGUI(), and ilObjTest\isQuestionObligationPossible().

+ Here is the call graph for this function:
+ Here is the caller graph for this function:

◆ _instanciateQuestion()

◆ _instanciateQuestionGUI()

static & assQuestion::_instanciateQuestionGUI (   $question_id)
static

Creates an instance of a question gui with a given question id.

Parameters
integer$question_idThe question id
Returns
\assQuestionGUI The question gui instance
Deprecated:
Use instantiateQuestionGUI (without legacy underscore & typos) instead. @access public

Definition at line 4134 of file class.assQuestion.php.

4135 {
4136 return self::instantiateQuestionGUI($question_id);
4137 }
static instantiateQuestionGUI($a_question_id)
Creates an instance of a question gui with a given question id.

References instantiateQuestionGUI().

Referenced by ilObjTestGUI\copyQuestionObject(), ilObjQuestionPool\createQuestion(), and ilQuestionPoolPrintViewTableGUI\fillRow().

+ Here is the call graph for this function:
+ Here is the caller graph for this function:

◆ _instantiateQuestion()

static assQuestion::_instantiateQuestion (   $question_id)
static
Parameters
$question_id
Returns
assQuestion

Definition at line 3311 of file class.assQuestion.php.

3312 {
3313 global $DIC;
3314 $ilCtrl = $DIC['ilCtrl'];
3315 $ilDB = $DIC['ilDB'];
3316 $lng = $DIC['lng'];
3317
3318 if (strcmp($question_id, "") != 0) {
3319 $question_type = assQuestion::_getQuestionType($question_id);
3320 if (!strlen($question_type)) {
3321 return null;
3322 }
3323 assQuestion::_includeClass($question_type);
3324 $objectClassname = self::getObjectClassNameByQuestionType($question_type);
3325 $question = new $objectClassname();
3326 $question->loadFromDb($question_id);
3327
3328 $feedbackObjectClassname = self::getFeedbackClassNameByQuestionType($question_type);
3329 $question->feedbackOBJ = new $feedbackObjectClassname($question, $ilCtrl, $ilDB, $lng);
3330
3331 return $question;
3332 }
3333 }
static getFeedbackClassNameByQuestionType($questionType)
static getObjectClassNameByQuestionType($questionType)
static _includeClass($question_type, $gui=0)
Include the php class file for a given question type.
static _getQuestionType($question_id)
Returns the question type of a question with a given id.

References $DIC, $ilDB, $lng, $question, _getQuestionType(), _includeClass(), getFeedbackClassNameByQuestionType(), and getObjectClassNameByQuestionType().

Referenced by _instanciateQuestion(), ilTestExport\exportToExcel(), ilSCORM2004Asset\exportXMLPageObjects(), ilAssLacQuestionProvider\getQuestion(), ilTestPlayerAbstractGUI\getQuestionInstance(), ilTestExport\getQuestionQtiXml(), ilTestRandomQuestionSetPoolDeriver\getQuestionsForPool(), ilPageObject\newQuestionCopies(), ilAssIncompleteQuestionPurger\purgeQuestionIds(), ilTestScoringByQuestionsGUI\saveManScoringByQuestion(), ilTestRandomQuestionSetStagingPoolBuilder\stageQuestionsFromSourcePoolCheap(), and ilAssQuestionSkillAssignmentsGUI\syncOriginalCmd().

+ Here is the call graph for this function:
+ Here is the caller graph for this function:

◆ _isUsedInRandomTest()

static assQuestion::_isUsedInRandomTest (   $question_id = "")
static

Checks whether the question is used in a random test or not.

Returns
boolean The number how often the question is used in a random test @access public

Definition at line 3442 of file class.assQuestion.php.

3443 {
3444 global $DIC;
3445 $ilDB = $DIC['ilDB'];
3446
3447 if ($question_id < 1) {
3448 return 0;
3449 }
3450 $result = $ilDB->queryF(
3451 "SELECT test_random_question_id FROM tst_test_rnd_qst WHERE question_fi = %s",
3452 array('integer'),
3453 array($question_id)
3454 );
3455 return $result->numRows();
3456 }

References $DIC, $ilDB, and $result.

Referenced by ilObjQuestionPool\getDeleteableQuestionDetails().

+ Here is the caller graph for this function:

◆ _isWorkedThrough()

static assQuestion::_isWorkedThrough (   $active_id,
  $question_id,
  $pass = null 
)
static

Returns true if the question was worked through in the given pass Worked through means that the user entered at least one value.

Parameters
integer$user_idThe database ID of the learner
integer$test_idThe database Id of the test containing the question
integer$question_idThe database Id of the question

Definition at line 3543 of file class.assQuestion.php.

3544 {
3545 return self::lookupResultRecordExist($active_id, $question_id, $pass);
3546
3547 // oldschool "workedthru"
3548
3549 global $DIC;
3550 $ilDB = $DIC['ilDB'];
3551
3552 $points = 0;
3553 if (is_null($pass)) {
3554 include_once "./Modules/TestQuestionPool/classes/class.assQuestion.php";
3555 $pass = assQuestion::_getSolutionMaxPass($question_id, $active_id);
3556 }
3557 $result = $ilDB->queryF(
3558 "SELECT solution_id FROM tst_solutions WHERE active_fi = %s AND question_fi = %s AND pass = %s",
3559 array('integer','integer','integer'),
3560 array($active_id, $question_id, $pass)
3561 );
3562 if ($result->numRows()) {
3563 return true;
3564 } else {
3565 return false;
3566 }
3567 }
static lookupResultRecordExist($activeId, $questionId, $pass)

References $DIC, $ilDB, $pass, $points, $result, _getSolutionMaxPass(), and lookupResultRecordExist().

Referenced by ilObjTest\getAnsweredQuestionCount(), ilTestOutputGUI\handleQuestionPostponing(), ilTestPlayerDynamicQuestionSetGUI\nextQuestionCmd(), ilTestOutputGUI\showQuestionCmd(), and ilTestPlayerDynamicQuestionSetGUI\showQuestionCmd().

+ Here is the call graph for this function:
+ Here is the caller graph for this function:

◆ _isWriteable()

static assQuestion::_isWriteable (   $question_id,
  $user_id 
)
static

Returns true if the question is writeable by a certain user.

Parameters
integer$question_idThe database id of the question
integer$user_idThe database id of the user
Returns
boolean True, if the question exists, otherwise False @access public

Definition at line 3412 of file class.assQuestion.php.

3413 {
3414 global $DIC;
3415 $ilDB = $DIC['ilDB'];
3416
3417 if (($question_id < 1) || ($user_id < 1)) {
3418 return false;
3419 }
3420
3421 $result = $ilDB->queryF(
3422 "SELECT obj_fi FROM qpl_questions WHERE question_id = %s",
3423 array('integer'),
3424 array($question_id)
3425 );
3426 if ($result->numRows() == 1) {
3427 $row = $ilDB->fetchAssoc($result);
3428 $qpl_object_id = $row["obj_fi"];
3429 include_once "./Modules/TestQuestionPool/classes/class.ilObjQuestionPool.php";
3430 return ilObjQuestionPool::_isWriteable($qpl_object_id, $user_id);
3431 } else {
3432 return false;
3433 }
3434 }
static _isWriteable($object_id, $user_id)
Returns true, if the question pool is writeable by a given user.

References $DIC, $ilDB, $result, and ilObjQuestionPool\_isWriteable().

Referenced by ilAssQuestionFeedbackEditingGUI\isSyncAfterSaveRequired(), ilAssQuestionHintsGUI\performDeleteCmd(), assQuestionGUI\save(), assQuestionGUI\saveEdit(), ilAssQuestionHintGUI\saveFormCmd(), ilAssQuestionHintsGUI\saveListOrderCmd(), assQuestionGUI\saveReturn(), assFormulaQuestionGUI\saveReturnFQ(), and assQuestionGUI\suggestedsolution().

+ Here is the call graph for this function:
+ Here is the caller graph for this function:

◆ _needsManualScoring()

static assQuestion::_needsManualScoring (   $question_id)
static

Definition at line 3983 of file class.assQuestion.php.

3984 {
3985 include_once "./Modules/Test/classes/class.ilObjAssessmentFolder.php";
3987 $questiontype = assQuestion::_getQuestionType($question_id);
3988 if (in_array($questiontype, $scoring)) {
3989 return true;
3990 } else {
3991 return false;
3992 }
3993 }
static _getManualScoringTypes()
Retrieve the manual scoring settings as type strings.

References ilObjAssessmentFolder\_getManualScoringTypes(), and _getQuestionType().

Referenced by ilTestExpressPageObjectGUI\insertQuestions(), ilTestQuestionBrowserTableGUI\insertQuestionsCmd(), and ilObjTestGUI\insertQuestionsObject().

+ Here is the call graph for this function:
+ Here is the caller graph for this function:

◆ _questionExists()

assQuestion::_questionExists (   $question_id)

Returns true if the question already exists in the database.

Parameters
integer$question_idThe database id of the question
Returns
boolean True, if the question exists, otherwise False @access public

Definition at line 3246 of file class.assQuestion.php.

3247 {
3248 global $DIC;
3249 $ilDB = $DIC['ilDB'];
3250
3251 if ($question_id < 1) {
3252 return false;
3253 }
3254
3255 $result = $ilDB->queryF(
3256 "SELECT question_id FROM qpl_questions WHERE question_id = %s",
3257 array('integer'),
3258 array($question_id)
3259 );
3260 if ($result->numRows() == 1) {
3261 return true;
3262 } else {
3263 return false;
3264 }
3265 }

References $DIC, $ilDB, and $result.

◆ _questionExistsInPool()

assQuestion::_questionExistsInPool (   $question_id)

Returns true if the question already exists in the database and is assigned to a question pool.

Parameters
integer$question_idThe database id of the question
Returns
boolean True, if the question exists, otherwise False @access public

Definition at line 3274 of file class.assQuestion.php.

3275 {
3276 global $DIC;
3277 $ilDB = $DIC['ilDB'];
3278
3279 if ($question_id < 1) {
3280 return false;
3281 }
3282
3283 $result = $ilDB->queryF(
3284 "SELECT question_id FROM qpl_questions INNER JOIN object_data ON obj_fi = obj_id WHERE question_id = %s AND type = 'qpl'",
3285 array('integer'),
3286 array($question_id)
3287 );
3288 if ($result->numRows() == 1) {
3289 return true;
3290 } else {
3291 return false;
3292 }
3293 }

References $DIC, $ilDB, and $result.

◆ _questionExistsInTest()

static assQuestion::_questionExistsInTest (   $question_id,
  $test_id 
)
static

Definition at line 4339 of file class.assQuestion.php.

4340 {
4341 global $DIC;
4342 $ilDB = $DIC['ilDB'];
4343
4344 if ($question_id < 1) {
4345 return false;
4346 }
4347
4348 $result = $ilDB->queryF(
4349 "SELECT question_fi FROM tst_test_question WHERE question_fi = %s AND test_fi = %s",
4350 array('integer', 'integer'),
4351 array($question_id, $test_id)
4352 );
4353 if ($result->numRows() == 1) {
4354 return true;
4355 } else {
4356 return false;
4357 }
4358 }

References $DIC, $ilDB, $result, and $test_id.

Referenced by assQuestionGUI\save(), assQuestionGUI\saveReturn(), and assFormulaQuestionGUI\saveReturnFQ().

+ Here is the caller graph for this function:

◆ _resolveInternalLink()

assQuestion::_resolveInternalLink (   $internal_link)

Definition at line 3038 of file class.assQuestion.php.

3039 {
3040 if (preg_match("/il_(\d+)_(\w+)_(\d+)/", $internal_link, $matches)) {
3041 switch ($matches[2]) {
3042 case "lm":
3043 $resolved_link = ilLMObject::_getIdForImportId($internal_link);
3044 break;
3045 case "pg":
3046 $resolved_link = ilInternalLink::_getIdForImportId("PageObject", $internal_link);
3047 break;
3048 case "st":
3049 $resolved_link = ilInternalLink::_getIdForImportId("StructureObject", $internal_link);
3050 break;
3051 case "git":
3052 $resolved_link = ilInternalLink::_getIdForImportId("GlossaryItem", $internal_link);
3053 break;
3054 case "mob":
3055 $resolved_link = ilInternalLink::_getIdForImportId("MediaObject", $internal_link);
3056 break;
3057 }
3058 if (strcmp($resolved_link, "") == 0) {
3059 $resolved_link = $internal_link;
3060 }
3061 } else {
3062 $resolved_link = $internal_link;
3063 }
3064 return $resolved_link;
3065 }
static _getIdForImportId($a_import_id)
get current object id for import id (static)

References ilLMObject\_getIdForImportId(), and ilInternalLink\_getIdForImportId().

Referenced by _resolveIntLinks(), and setSuggestedSolution().

+ Here is the call graph for this function:
+ Here is the caller graph for this function:

◆ _resolveIntLinks()

assQuestion::_resolveIntLinks (   $question_id)

Definition at line 3067 of file class.assQuestion.php.

3068 {
3069 global $DIC;
3070 $ilDB = $DIC['ilDB'];
3071 $resolvedlinks = 0;
3072 $result = $ilDB->queryF(
3073 "SELECT * FROM qpl_sol_sug WHERE question_fi = %s",
3074 array('integer'),
3075 array($question_id)
3076 );
3077 if ($result->numRows()) {
3078 while ($row = $ilDB->fetchAssoc($result)) {
3079 $internal_link = $row["internal_link"];
3080 include_once "./Modules/TestQuestionPool/classes/class.assQuestion.php";
3081 $resolved_link = assQuestion::_resolveInternalLink($internal_link);
3082 if (strcmp($internal_link, $resolved_link) != 0) {
3083 // internal link was resolved successfully
3084 $affectedRows = $ilDB->manipulateF(
3085 "UPDATE qpl_sol_sug SET internal_link = %s WHERE suggested_solution_id = %s",
3086 array('text','integer'),
3087 array($resolved_link, $row["suggested_solution_id"])
3088 );
3089 $resolvedlinks++;
3090 }
3091 }
3092 }
3093 if ($resolvedlinks) {
3094 // there are resolved links -> reenter theses links to the database
3095
3096 // delete all internal links from the database
3097 include_once "./Services/Link/classes/class.ilInternalLink.php";
3098 ilInternalLink::_deleteAllLinksOfSource("qst", $question_id);
3099
3100 $result = $ilDB->queryF(
3101 "SELECT * FROM qpl_sol_sug WHERE question_fi = %s",
3102 array('integer'),
3103 array($question_id)
3104 );
3105 if ($result->numRows()) {
3106 while ($row = $ilDB->fetchAssoc($result)) {
3107 if (preg_match("/il_(\d*?)_(\w+)_(\d+)/", $row["internal_link"], $matches)) {
3108 ilInternalLink::_saveLink("qst", $question_id, $matches[2], $matches[3], $matches[1]);
3109 }
3110 }
3111 }
3112 }
3113 }
_resolveInternalLink($internal_link)

References $DIC, $ilDB, $result, ilInternalLink\_deleteAllLinksOfSource(), _resolveInternalLink(), and ilInternalLink\_saveLink().

Referenced by ilContObjParser\processPagesToParse(), and ilQuestionPageParser\processPagesToParse().

+ Here is the call graph for this function:
+ Here is the caller graph for this function:

◆ _setReachedPoints()

static assQuestion::_setReachedPoints (   $active_id,
  $question_id,
  $points,
  $maxpoints,
  $pass,
  $manualscoring,
  $obligationsEnabled 
)
static

Sets the points, a learner has reached answering the question Additionally objective results are updated.

Parameters
integer$user_idThe database ID of the learner
integer$test_idThe database Id of the test containing the question
integer$pointsThe points the user has reached answering the question
Returns
boolean true on success, otherwise false @access public

Definition at line 3715 of file class.assQuestion.php.

3716 {
3717 global $DIC;
3718 $ilDB = $DIC['ilDB'];
3719 $refinery = $DIC['refinery'];
3720
3721 $float_trafo = $refinery->kindlyTo()->float();
3722 try {
3723 $points = $float_trafo->transform($points);
3724 } catch (ILIAS\Refinery\ConstraintViolationException $e) {
3725 return false;
3726 }
3727
3728 if ($points <= $maxpoints) {
3729 if (is_null($pass)) {
3730 $pass = assQuestion::_getSolutionMaxPass($question_id, $active_id);
3731 }
3732
3733 // retrieve the already given points
3734 $old_points = 0;
3735 $result = $ilDB->queryF(
3736 "SELECT points FROM tst_test_result WHERE active_fi = %s AND question_fi = %s AND pass = %s",
3737 array('integer','integer','integer'),
3738 array($active_id, $question_id, $pass)
3739 );
3740 $manual = ($manualscoring) ? 1 : 0;
3741 $rowsnum = $result->numRows();
3742 if ($rowsnum) {
3743 $row = $ilDB->fetchAssoc($result);
3744 $old_points = $row["points"];
3745 if ($old_points != $points) {
3746 $affectedRows = $ilDB->manipulateF(
3747 "UPDATE tst_test_result SET points = %s, manual = %s, tstamp = %s WHERE active_fi = %s AND question_fi = %s AND pass = %s",
3748 array('float', 'integer', 'integer', 'integer', 'integer', 'integer'),
3749 array($points, $manual, time(), $active_id, $question_id, $pass)
3750 );
3751 }
3752 } else {
3753 $next_id = $ilDB->nextId('tst_test_result');
3754 $affectedRows = $ilDB->manipulateF(
3755 "INSERT INTO tst_test_result (test_result_id, active_fi, question_fi, points, pass, manual, tstamp) VALUES (%s, %s, %s, %s, %s, %s, %s)",
3756 array('integer', 'integer','integer', 'float', 'integer', 'integer','integer'),
3757 array($next_id, $active_id, $question_id, $points, $pass, $manual, time())
3758 );
3759 }
3760
3761 if (self::isForcePassResultUpdateEnabled() || $old_points != $points || !$rowsnum) {
3762 assQuestion::_updateTestPassResults($active_id, $pass, $obligationsEnabled);
3763 // finally update objective result
3764 include_once "./Modules/Test/classes/class.ilObjTest.php";
3765 include_once './Modules/Course/classes/class.ilCourseObjectiveResult.php';
3767
3768 include_once("./Modules/Test/classes/class.ilObjAssessmentFolder.php");
3770 global $DIC;
3771 $lng = $DIC['lng'];
3772 $ilUser = $DIC['ilUser'];
3773 include_once "./Modules/Test/classes/class.ilObjTestAccess.php";
3774 $username = ilObjTestAccess::_getParticipantData($active_id);
3775 assQuestion::logAction(sprintf($lng->txtlng("assessment", "log_answer_changed_points", ilObjAssessmentFolder::_getLogLanguage()), $username, $old_points, $points, $ilUser->getFullname() . " (" . $ilUser->getLogin() . ")"), $active_id, $question_id);
3776 }
3777 }
3778
3779 return true;
3780 } else {
3781 return false;
3782 }
3783 }
static logAction($logtext="", $active_id="", $question_id="")
Logs an action into the Test&Assessment log.
static _updateObjectiveResult($a_user_id, $a_active_id, $a_question_id)
static _getLogLanguage()
retrieve the log language for assessment logging
static _enabledAssessmentLogging()
check wether assessment logging is enabled or not
static _getParticipantData($active_id)
Retrieves a participant name from active id.
static _getUserIdFromActiveId($active_id)
$ilUser
Definition: imgupload.php:18
Class ChatMainBarProvider \MainMenu\Provider.

References $DIC, Vendor\Package\$e, $ilDB, $ilUser, $lng, $pass, $points, $refinery, $result, ilObjAssessmentFolder\_enabledAssessmentLogging(), ilObjAssessmentFolder\_getLogLanguage(), ilObjTestAccess\_getParticipantData(), _getSolutionMaxPass(), ilObjTest\_getUserIdFromActiveId(), ilCourseObjectiveResult\_updateObjectiveResult(), and logAction().

Referenced by assFileUpload\handleSubmission(), ilTestScoringByQuestionsGUI\saveManScoringByQuestion(), and ilTestScoringGUI\saveManScoringParticipantScreen().

+ Here is the call graph for this function:
+ Here is the caller graph for this function:

◆ _updateTestResultCache()

static assQuestion::_updateTestResultCache (   $active_id,
ilAssQuestionProcessLocker  $processLocker = null 
)
static

@TODO Move this to a proper place.

Definition at line 1414 of file class.assQuestion.php.

1415 {
1416 global $DIC;
1417 $ilDB = $DIC['ilDB'];
1418
1419 include_once "./Modules/Test/classes/class.ilObjTest.php";
1420 include_once "./Modules/Test/classes/class.assMarkSchema.php";
1421
1422 $pass = ilObjTest::_getResultPass($active_id);
1423
1424 if ($pass !== null) {
1425 $query = "
1426 SELECT tst_pass_result.*
1427 FROM tst_pass_result
1428 WHERE active_fi = %s
1429 AND pass = %s
1430 ";
1431
1432 $result = $ilDB->queryF(
1433 $query,
1434 array('integer', 'integer'),
1435 array($active_id, $pass)
1436 );
1437
1438 $row_result = $ilDB->fetchAssoc($result);
1439
1440 $max = $row_result['maxpoints'];
1441 $reached = $row_result['points'];
1442
1443 $obligationsAnswered = (int) $row_result['obligations_answered'];
1444
1445 include_once "./Modules/Test/classes/class.assMarkSchema.php";
1446
1447 $percentage = (!$max) ? 0 : ($reached / $max) * 100.0;
1448
1449 $mark = ASS_MarkSchema::_getMatchingMarkFromActiveId($active_id, $percentage);
1450
1451 $isPassed = ($mark["passed"] ? 1 : 0);
1452 $isFailed = (!$mark["passed"] ? 1 : 0);
1453
1454 $userTestResultUpdateCallback = function () use (
1455 $ilDB,
1456 $active_id,
1457 $pass,
1458 $max,
1459 $reached,
1460 $isFailed,
1461 $isPassed,
1462 $obligationsAnswered,
1463 $row_result,
1464 $mark
1465 ) {
1466 $passedOnceBefore = 0;
1467 $query = "SELECT passed_once FROM tst_result_cache WHERE active_fi = %s";
1468 $res = $ilDB->queryF($query, array('integer'), array($active_id));
1469 while ($row = $ilDB->fetchAssoc($res)) {
1470 $passedOnceBefore = (int) $row['passed_once'];
1471 }
1472
1473 $passedOnce = (int) ($isPassed || $passedOnceBefore);
1474
1475 $ilDB->manipulateF(
1476 "DELETE FROM tst_result_cache WHERE active_fi = %s",
1477 array('integer'),
1478 array($active_id)
1479 );
1480
1481 $ilDB->insert('tst_result_cache', array(
1482 'active_fi' => array('integer', $active_id),
1483 'pass' => array('integer', strlen($pass) ? $pass : 0),
1484 'max_points' => array('float', strlen($max) ? $max : 0),
1485 'reached_points' => array('float', strlen($reached) ? $reached : 0),
1486 'mark_short' => array('text', strlen($mark["short_name"]) ? $mark["short_name"] : " "),
1487 'mark_official' => array('text', strlen($mark["official_name"]) ? $mark["official_name"] : " "),
1488 'passed_once' => array('integer', $passedOnce),
1489 'passed' => array('integer', $isPassed),
1490 'failed' => array('integer', $isFailed),
1491 'tstamp' => array('integer', time()),
1492 'hint_count' => array('integer', $row_result['hint_count']),
1493 'hint_points' => array('float', $row_result['hint_points']),
1494 'obligations_answered' => array('integer', $obligationsAnswered)
1495 ));
1496 };
1497
1498 if (is_object($processLocker)) {
1499 $processLocker->executeUserTestResultUpdateLockOperation($userTestResultUpdateCallback);
1500 } else {
1501 $userTestResultUpdateCallback();
1502 }
1503 }
1504 }
static _getResultPass($active_id)
Retrieves the pass number that should be counted for a given user.
$query

References $DIC, $ilDB, $pass, $processLocker, $query, $res, $result, and ilObjTest\_getResultPass().

Referenced by ilObjTestAccess\_getPassedUsers(), ilObjTestAccess\_isPassed(), ilObjTest\getResultsForActiveId(), ilTestParticipantList\getScoredParticipantList(), ilTestScoring\recalculateSolution(), ilTestScoring\recalculateSolutions(), ilTestScoring\updatePassAndTestResults(), and ilObjTestAccess\updateTestResultCache().

+ Here is the call graph for this function:
+ Here is the caller graph for this function:

◆ addAnswerOptionValue()

assQuestion::addAnswerOptionValue (   $qIndex,
  $answerOptionValue,
  $points 
)

Reimplemented in assClozeTest, and assTextSubset.

Definition at line 5294 of file class.assQuestion.php.

5295 {
5296 }

◆ addQTIMaterial()

assQuestion::addQTIMaterial ( $a_xml_writer,
  $a_material,
  $close_material_tag = true,
  $add_mobs = true 
)

Creates a QTI material tag from a plain text or xhtml text.

Parameters
object$a_xml_writerReference to the ILIAS XML writer
string$a_materialplain text or html text containing the material
Returns
string QTI material tag @access public

Definition at line 3654 of file class.assQuestion.php.

3655 {
3656 include_once "./Services/RTE/classes/class.ilRTE.php";
3657 include_once("./Services/MediaObjects/classes/class.ilObjMediaObject.php");
3658
3659 $a_xml_writer->xmlStartTag("material");
3660 $attrs = array(
3661 "texttype" => "text/plain"
3662 );
3663 if ($this->isHTML($a_material)) {
3664 $attrs["texttype"] = "text/xhtml";
3665 }
3666 $a_xml_writer->xmlElement("mattext", $attrs, ilRTE::_replaceMediaObjectImageSrc($a_material, 0));
3667 if ($add_mobs) {
3668 $mobs = ilObjMediaObject::_getMobsOfObject("qpl:html", $this->getId());
3669 foreach ($mobs as $mob) {
3670 $moblabel = "il_" . IL_INST_ID . "_mob_" . $mob;
3671 if (strpos($a_material, "mm_$mob") !== false) {
3672 if (ilObjMediaObject::_exists($mob)) {
3673 $mob_obj = new ilObjMediaObject($mob);
3674 $imgattrs = array(
3675 "label" => $moblabel,
3676 "uri" => "objects/" . "il_" . IL_INST_ID . "_mob_" . $mob . "/" . $mob_obj->getTitle()
3677 );
3678 }
3679 $a_xml_writer->xmlElement("matimage", $imgattrs, null);
3680 }
3681 }
3682 }
3683 if ($close_material_tag) {
3684 $a_xml_writer->xmlEndTag("material");
3685 }
3686 }
isHTML($a_text)
Checks if a given string contains HTML or not.
Class ilObjMediaObject.
static _getMobsOfObject($a_type, $a_id, $a_usage_hist_nr=0, $a_lang="-")
get mobs of object
static _exists($a_id, $a_reference=false, $a_type=null)
checks wether a lm content object with specified id exists or not
static _replaceMediaObjectImageSrc($a_text, $a_direction=0, $nic=IL_INST_ID)
Replaces image source from mob image urls with the mob id or replaces mob id with the correct image s...
const IL_INST_ID
Definition: constants.php:38
$mobs
Definition: imgupload.php:54

References $mobs, ilObjMediaObject\_exists(), ilObjMediaObject\_getMobsOfObject(), ilRTE\_replaceMediaObjectImageSrc(), getId(), IL_INST_ID, and isHTML().

+ Here is the call graph for this function:

◆ addQuestionChangeListener()

assQuestion::addQuestionChangeListener ( ilQuestionChangeListener  $listener)
Parameters
ilQuestionChangeListener$listener

Definition at line 4714 of file class.assQuestion.php.

4715 {
4716 $this->questionChangeListeners[] = $listener;
4717 }

Referenced by ilObjQuestionPool\addQuestionChangeListeners().

+ Here is the caller graph for this function:

◆ adjustReachedPointsByScoringOptions()

assQuestion::adjustReachedPointsByScoringOptions (   $points,
  $active_id,
  $pass = null 
)
final

Adjust the given reached points by checks for all special scoring options in the test container.

@final @access public

Parameters
integer$points
integer$active_id
integer$pass

Definition at line 3517 of file class.assQuestion.php.

3518 {
3519 include_once "./Modules/Test/classes/class.ilObjTest.php";
3520 $count_system = ilObjTest::_getCountSystem($active_id);
3521 if ($count_system == 1) {
3522 if (abs($this->getMaximumPoints() - $points) > 0.0000000001) {
3523 $points = 0;
3524 }
3525 }
3526 $score_cutting = ilObjTest::_getScoreCutting($active_id);
3527 if ($score_cutting == 0) {
3528 if ($points < 0) {
3529 $points = 0;
3530 }
3531 }
3532 return $points;
3533 }
getMaximumPoints()
Returns the maximum points, a learner can reach answering the question.
static _getCountSystem($active_id)
Gets the count system for the calculation of points.
static _getScoreCutting($active_id)
Determines if the score of a question should be cut at 0 points or the score of the whole test.

References $points, ilObjTest\_getCountSystem(), ilObjTest\_getScoreCutting(), and getMaximumPoints().

Referenced by calculateResultsFromSolution(), and getAdjustedReachedPoints().

+ Here is the call graph for this function:
+ Here is the caller graph for this function:

◆ afterSyncWithOriginal()

assQuestion::afterSyncWithOriginal (   $origQuestionId,
  $dupQuestionId,
  $origParentObjId,
  $dupParentObjId 
)
protected

Reimplemented in assKprimChoice, assMatchingQuestion, assOrderingQuestion, and assSingleChoice.

Definition at line 2763 of file class.assQuestion.php.

2764 {
2765 // sync question feeback
2766 $this->feedbackOBJ->syncFeedback($origQuestionId, $dupQuestionId);
2767 }

Referenced by syncWithOriginal().

+ Here is the caller graph for this function:

◆ areObligationsToBeConsidered()

assQuestion::areObligationsToBeConsidered ( )
Returns
boolean

Definition at line 5479 of file class.assQuestion.php.

5480 {
5482 }

References $obligationsToBeConsidered.

Referenced by resetUsersAnswer().

+ Here is the caller graph for this function:

◆ authorizedOrIntermediateSolutionExists()

assQuestion::authorizedOrIntermediateSolutionExists (   $active_id,
  $pass 
)

Definition at line 5211 of file class.assQuestion.php.

5212 {
5213 $solutionAvailability = $this->lookupForExistingSolutions($active_id, $pass);
5214 return (bool) $solutionAvailability['authorized'] || (bool) $solutionAvailability['intermediate'];
5215 }

References $pass.

◆ authorizedSolutionExists()

assQuestion::authorizedSolutionExists (   $active_id,
  $pass 
)

Definition at line 5206 of file class.assQuestion.php.

5207 {
5208 $solutionAvailability = $this->lookupForExistingSolutions($active_id, $pass);
5209 return (bool) $solutionAvailability['authorized'];
5210 }

References $pass.

◆ beforeSyncWithOriginal()

assQuestion::beforeSyncWithOriginal (   $origQuestionId,
  $dupQuestionId,
  $origParentObjId,
  $dupParentObjId 
)
protected

Reimplemented in assKprimChoice.

Definition at line 2759 of file class.assQuestion.php.

2760 {
2761 }

Referenced by syncWithOriginal().

+ Here is the caller graph for this function:

◆ buildHashedImageFilename()

assQuestion::buildHashedImageFilename (   $plain_image_filename,
  $unique = false 
)

Definition at line 3688 of file class.assQuestion.php.

3689 {
3690 $extension = "";
3691
3692 if (preg_match("/.*\.(png|jpg|gif|jpeg)$/i", $plain_image_filename, $matches)) {
3693 $extension = "." . $matches[1];
3694 }
3695
3696 if ($unique) {
3697 $plain_image_filename = uniqid($plain_image_filename . microtime(true));
3698 }
3699
3700 $hashed_filename = md5($plain_image_filename) . $extension;
3701
3702 return $hashed_filename;
3703 }

Referenced by assKprimChoice\handleFileUpload(), and assOrderingQuestion\storeImageFile().

+ Here is the caller graph for this function:

◆ buildImagePath()

assQuestion::buildImagePath (   $questionId,
  $parentObjectId 
)

Definition at line 1722 of file class.assQuestion.php.

1723 {
1724 return CLIENT_WEB_DIR . "/assessment/{$parentObjectId}/{$questionId}/images/";
1725 }
const CLIENT_WEB_DIR
Definition: constants.php:45

References CLIENT_WEB_DIR.

Referenced by assMatchingQuestion\afterSyncWithOriginal(), assSingleChoice\afterSyncWithOriginal(), and getImagePath().

+ Here is the caller graph for this function:

◆ buildQuestionDataQuery()

assQuestion::buildQuestionDataQuery ( )
protected

Definition at line 4762 of file class.assQuestion.php.

4763 {
4764 return "
4765 SELECT qpl_questions.*,
4766 {$this->getAdditionalTableName()}.*
4767 FROM qpl_questions
4768 LEFT JOIN {$this->getAdditionalTableName()}
4769 ON {$this->getAdditionalTableName()}.question_fi = qpl_questions.question_id
4770 WHERE qpl_questions.question_id = %s
4771 ";
4772 }

Referenced by assKprimChoice\loadFromDb().

+ Here is the caller graph for this function:

◆ buildTestPresentationConfig()

assQuestion::buildTestPresentationConfig ( )
protected

build basic test question configuration instance

method can be overwritten to configure an instance use parent call for building when possible

Returns
ilTestQuestionConfig

Reimplemented in assFileUpload, assFlashQuestion, assJavaApplet, assMultipleChoice, assOrderingHorizontal, and assOrderingQuestion.

Definition at line 5536 of file class.assQuestion.php.

5537 {
5538 include_once('Modules/TestQuestionPool/classes/class.ilTestQuestionConfig.php');
5539 return new ilTestQuestionConfig();
5540 }
Test Question configuration.

Referenced by getTestPresentationConfig().

+ Here is the caller graph for this function:

◆ calculateReachedPoints()

assQuestion::calculateReachedPoints (   $active_id,
  $pass = null,
  $authorizedSolution = true,
  $returndetails = false 
)
abstract

Returns the points, a learner has reached answering the question.

The points are calculated from the given answers.

@abstract @access public

Parameters
integer$active_id
integer$pass
boolean$returndetails(deprecated !!)
Returns
integer/array $points/$details (array $details is deprecated !!)

Reimplemented in assClozeTest, assErrorText, assFileUpload, assFlashQuestion, assFormulaQuestion, assImagemapQuestion, assJavaApplet, assKprimChoice, assLongMenu, assMatchingQuestion, assMultipleChoice, assOrderingHorizontal, assOrderingQuestion, assSingleChoice, assTextQuestion, and assTextSubset.

Referenced by calculateResultsFromSolution(), and getAdjustedReachedPoints().

+ Here is the caller graph for this function:

◆ calculateReachedPointsFromPreviewSession()

assQuestion::calculateReachedPointsFromPreviewSession ( ilAssQuestionPreviewSession  $previewSession)

Reimplemented in assClozeTest, assErrorText, assFlashQuestion, assFormulaQuestion, assImagemapQuestion, assJavaApplet, assNumeric, assOrderingQuestion, and assSingleChoice.

Definition at line 3482 of file class.assQuestion.php.

3483 {
3484 $reachedPoints = $this->calculateReachedPointsForSolution($previewSession->getParticipantsSolution());
3485 $reachedPoints = $this->deductHintPointsFromReachedPoints($previewSession, $reachedPoints);
3486
3487 return $this->ensureNonNegativePoints($reachedPoints);
3488 }
deductHintPointsFromReachedPoints(ilAssQuestionPreviewSession $previewSession, $reachedPoints)
ensureNonNegativePoints($points)

References deductHintPointsFromReachedPoints(), ensureNonNegativePoints(), and ilAssQuestionPreviewSession\getParticipantsSolution().

Referenced by isPreviewSolutionCorrect().

+ Here is the call graph for this function:
+ Here is the caller graph for this function:

◆ calculateResultsFromSolution()

assQuestion::calculateResultsFromSolution (   $active_id,
  $pass = null,
  $obligationsEnabled = false 
)
final

Calculates the question results from a previously saved question solution.

@final @global ilDBInterface $ilDB @global ilObjUser $ilUser

Parameters
integer$active_idActive id of the user
integer$passTest pass

Definition at line 1241 of file class.assQuestion.php.

1242 {
1243 global $DIC;
1244 $ilDB = $DIC['ilDB'];
1245 $ilUser = $DIC['ilUser'];
1246
1247 if (is_null($pass)) {
1248 include_once "./Modules/Test/classes/class.ilObjTest.php";
1249 $pass = ilObjTest::_getPass($active_id);
1250 }
1251
1252 // determine reached points for submitted solution
1253 $reached_points = $this->calculateReachedPoints($active_id, $pass);
1254
1255 // deduct points for requested hints from reached points
1256 require_once 'Modules/TestQuestionPool/classes/class.ilAssQuestionHintTracking.php';
1257 $questionHintTracking = new ilAssQuestionHintTracking($this->getId(), $active_id, $pass);
1258 $requestsStatisticData = $questionHintTracking->getRequestStatisticDataByQuestionAndTestpass();
1259 $reached_points = $reached_points - $requestsStatisticData->getRequestsPoints();
1260
1261 // adjust reached points regarding to tests scoring options
1262 $reached_points = $this->adjustReachedPointsByScoringOptions($reached_points, $active_id, $pass);
1263
1264 if ($obligationsEnabled && ilObjTest::isQuestionObligatory($this->getId())) {
1265 $isAnswered = $this->isAnswered($active_id, $pass);
1266 } else {
1267 $isAnswered = true;
1268 }
1269
1270 if (is_null($reached_points)) {
1271 $reached_points = 0;
1272 }
1273
1274 // fau: testNav - check for existing authorized solution to know if a result record should be written
1275 $existingSolutions = $this->lookupForExistingSolutions($active_id, $pass);
1276
1277 $this->getProcessLocker()->executeUserQuestionResultUpdateOperation(function () use ($ilDB, $active_id, $pass, $reached_points, $requestsStatisticData, $isAnswered, $existingSolutions) {
1278 $query = "
1279 DELETE FROM tst_test_result
1280
1281 WHERE active_fi = %s
1282 AND question_fi = %s
1283 AND pass = %s
1284 ";
1285
1286 $types = array('integer', 'integer', 'integer');
1287 $values = array($active_id, $this->getId(), $pass);
1288
1289 if ($this->getStep() !== null) {
1290 $query .= "
1291 AND step = %s
1292 ";
1293
1294 $types[] = 'integer';
1295 $values[] = $this->getStep();
1296 }
1297 $ilDB->manipulateF($query, $types, $values);
1298
1299 if ($existingSolutions['authorized']) {
1300 $next_id = $ilDB->nextId("tst_test_result");
1301 $fieldData = array(
1302 'test_result_id' => array('integer', $next_id),
1303 'active_fi' => array('integer', $active_id),
1304 'question_fi' => array('integer', $this->getId()),
1305 'pass' => array('integer', $pass),
1306 'points' => array('float', $reached_points),
1307 'tstamp' => array('integer', time()),
1308 'hint_count' => array('integer', $requestsStatisticData->getRequestsCount()),
1309 'hint_points' => array('float', $requestsStatisticData->getRequestsPoints()),
1310 'answered' => array('integer', $isAnswered)
1311 );
1312
1313 if ($this->getStep() !== null) {
1314 $fieldData['step'] = array('integer', $this->getStep());
1315 }
1316
1317 $ilDB->insert('tst_test_result', $fieldData);
1318 }
1319 });
1320 // fau.
1321
1322 include_once("./Modules/Test/classes/class.ilObjAssessmentFolder.php");
1323
1326 sprintf(
1327 $this->lng->txtlng(
1328 "assessment",
1329 "log_user_answered_question",
1331 ),
1332 $reached_points
1333 ),
1334 $active_id,
1335 $this->getId()
1336 );
1337 }
1338
1339 // update test pass results
1340 self::_updateTestPassResults($active_id, $pass, $obligationsEnabled, $this->getProcessLocker());
1341
1342 // Update objective status
1343 include_once 'Modules/Course/classes/class.ilCourseObjectiveResult.php';
1344 ilCourseObjectiveResult::_updateObjectiveResult($ilUser->getId(), $active_id, $this->getId());
1345 }
adjustReachedPointsByScoringOptions($points, $active_id, $pass=null)
Adjust the given reached points by checks for all special scoring options in the test container.
calculateReachedPoints($active_id, $pass=null, $authorizedSolution=true, $returndetails=false)
Returns the points, a learner has reached answering the question.
isAnswered($active_id, $pass=null)
returns boolean wether the question is answered during test pass or not
static _getPass($active_id)
Retrieves the actual pass of a given user for a given test.
static isQuestionObligatory($question_id)
checks wether the question with given id is marked as obligatory or not

References $DIC, $ilDB, $ilUser, $pass, $query, ilObjAssessmentFolder\_enabledAssessmentLogging(), ilObjAssessmentFolder\_getLogLanguage(), ilObjTest\_getPass(), ilCourseObjectiveResult\_updateObjectiveResult(), adjustReachedPointsByScoringOptions(), calculateReachedPoints(), getId(), getProcessLocker(), getStep(), isAnswered(), ilObjTest\isQuestionObligatory(), and logAction().

Referenced by persistWorkingState().

+ Here is the call graph for this function:
+ Here is the caller graph for this function:

◆ cleanupMediaObjectUsage()

assQuestion::cleanupMediaObjectUsage ( )

synchronises appearances of media objects in the question with media object usage table

Definition at line 3929 of file class.assQuestion.php.

3930 {
3931 $combinedtext = $this->getRTETextWithMediaObjects();
3932 include_once("./Services/RTE/classes/class.ilRTE.php");
3933 ilRTE::_cleanupMediaObjectUsage($combinedtext, "qpl:html", $this->getId());
3934 }
getRTETextWithMediaObjects()
Collects all text in the question which could contain media objects which were created with the Rich ...
static _cleanupMediaObjectUsage($a_text, $a_usage_type, $a_usage_id)
Synchronises appearances of media objects in $a_text with media object usage table.

References ilRTE\_cleanupMediaObjectUsage(), getId(), and getRTETextWithMediaObjects().

Referenced by saveToDb().

+ Here is the call graph for this function:
+ Here is the caller graph for this function:

◆ convertISO8601FormatH_i_s_ExtendedToSeconds()

static assQuestion::convertISO8601FormatH_i_s_ExtendedToSeconds (   $time)
static
Parameters
$time
Returns
int

Definition at line 5181 of file class.assQuestion.php.

5182 {
5183 $sec = 0;
5184 $time_array = explode(':', $time);
5185 if (sizeof($time_array) == 3) {
5186 $sec += $time_array[0] * 3600;
5187 $sec += $time_array[1] * 60;
5188 $sec += $time_array[2];
5189 }
5190 return $sec;
5191 }

Referenced by sumTimesInISO8601FormatH_i_s_Extended().

+ Here is the caller graph for this function:

◆ copyPageOfQuestion()

assQuestion::copyPageOfQuestion (   $a_q_id)

Definition at line 2387 of file class.assQuestion.php.

2388 {
2389 if ($a_q_id > 0) {
2390 include_once "./Modules/TestQuestionPool/classes/class.ilAssQuestionPage.php";
2391 $page = new ilAssQuestionPage($a_q_id);
2392
2393 $xml = str_replace("il__qst_" . $a_q_id, "il__qst_" . $this->id, $page->getXMLContent());
2394 $this->page->setXMLContent($xml);
2395 $this->page->updateFromXML();
2396 }
2397 }
Question page object.
$xml
Definition: metadata.php:332

References $page, and $xml.

Referenced by syncWithOriginal().

+ Here is the caller graph for this function:

◆ copySuggestedSolutionFiles()

assQuestion::copySuggestedSolutionFiles (   $source_questionpool_id,
  $source_question_id 
)
protected

Definition at line 2922 of file class.assQuestion.php.

2923 {
2924 global $DIC;
2925 $ilLog = $DIC['ilLog'];
2926
2927 foreach ($this->suggested_solutions as $index => $solution) {
2928 if (strcmp($solution["type"], "file") == 0) {
2929 $filepath = $this->getSuggestedSolutionPath();
2930 $filepath_original = str_replace("/$this->obj_id/$this->id/solution", "/$source_questionpool_id/$source_question_id/solution", $filepath);
2931 if (!file_exists($filepath)) {
2932 ilUtil::makeDirParents($filepath);
2933 }
2934 $filename = $solution["value"]["name"];
2935 if (strlen($filename)) {
2936 if (!copy($filepath_original . $filename, $filepath . $filename)) {
2937 $ilLog->write("File could not be copied!!!!", $ilLog->ERROR);
2938 $ilLog->write("object: " . print_r($this, true), $ilLog->ERROR);
2939 }
2940 }
2941 }
2942 }
2943 }
$filename
Definition: buildRTE.php:89
getSuggestedSolutionPath()
Returns the path for a suggested solution.
static makeDirParents($a_dir)
Create a new directory and all parent directories.
$index
Definition: metadata.php:128

References $DIC, $filename, $index, getSuggestedSolutionPath(), and ilUtil\makeDirParents().

Referenced by onCopy().

+ Here is the call graph for this function:
+ Here is the caller graph for this function:

◆ copyXHTMLMediaObjectsOfQuestion()

assQuestion::copyXHTMLMediaObjectsOfQuestion (   $a_q_id)

Definition at line 2352 of file class.assQuestion.php.

2353 {
2354 include_once("./Services/MediaObjects/classes/class.ilObjMediaObject.php");
2355 $mobs = ilObjMediaObject::_getMobsOfObject("qpl:html", $a_q_id);
2356 foreach ($mobs as $mob) {
2357 ilObjMediaObject::_saveUsage($mob, "qpl:html", $this->getId());
2358 }
2359 }
static _saveUsage($a_mob_id, $a_type, $a_id, $a_usage_hist_nr=0, $a_lang="-")
Save usage of mob within another container (e.g.

References $mobs, ilObjMediaObject\_getMobsOfObject(), ilObjMediaObject\_saveUsage(), and getId().

+ Here is the call graph for this function:

◆ createNewQuestion()

assQuestion::createNewQuestion (   $a_create_page = true)

Creates a new question without an owner when a new question is created This assures that an ID is given to the question if a file upload or something else occurs.

Returns
integer ID of the new question

Definition at line 2571 of file class.assQuestion.php.

2572 {
2573 global $DIC;
2574 $ilDB = $DIC['ilDB'];
2575 $ilUser = $DIC['ilUser'];
2576
2577 $complete = "0";
2578 $estw_time = $this->getEstimatedWorkingTime();
2579 $estw_time = sprintf("%02d:%02d:%02d", $estw_time['h'], $estw_time['m'], $estw_time['s']);
2580 $obj_id = ($this->getObjId() <= 0) ? (ilObject::_lookupObjId((strlen($_GET["ref_id"])) ? $_GET["ref_id"] : $_POST["sel_qpl"])) : $this->getObjId();
2581 if ($obj_id > 0) {
2582 if ($a_create_page) {
2583 $tstamp = 0;
2584 } else {
2585 // question pool must not try to purge
2586 $tstamp = time();
2587 }
2588
2589 $next_id = $ilDB->nextId('qpl_questions');
2590 $affectedRows = $ilDB->insert("qpl_questions", array(
2591 "question_id" => array("integer", $next_id),
2592 "question_type_fi" => array("integer", $this->getQuestionTypeID()),
2593 "obj_fi" => array("integer", $obj_id),
2594 "title" => array("text", null),
2595 "description" => array("text", null),
2596 "author" => array("text", $this->getAuthor()),
2597 "owner" => array("integer", $ilUser->getId()),
2598 "question_text" => array("clob", null),
2599 "points" => array("float", 0),
2600 "nr_of_tries" => array("integer", $this->getDefaultNrOfTries()), // #10771
2601 "working_time" => array("text", $estw_time),
2602 "complete" => array("text", $complete),
2603 "created" => array("integer", time()),
2604 "original_id" => array("integer", null),
2605 "tstamp" => array("integer", $tstamp),
2606 "external_id" => array("text", $this->getExternalId()),
2607 'add_cont_edit_mode' => array('text', $this->getAdditionalContentEditingMode())
2608 ));
2609 $this->setId($next_id);
2610
2611 if ($a_create_page) {
2612 // create page object of question
2613 $this->createPageObject();
2614 }
2615 }
2616
2617 $this->notifyQuestionCreated();
2618
2619 return $this->getId();
2620 }
$_POST["username"]
getQuestionTypeID()
Returns the question type of the question.
getAdditionalContentEditingMode()
getter for additional content editing mode for this question
getDefaultNrOfTries()
Get Default Nr of Tries.
createPageObject()
create page object of question
static _lookupObjId($a_id)

References $_GET, $_POST, $DIC, $ilDB, $ilUser, $obj_id, ilObject\_lookupObjId(), createPageObject(), getAdditionalContentEditingMode(), getAuthor(), getDefaultNrOfTries(), getEstimatedWorkingTime(), getExternalId(), getId(), getObjId(), getQuestionTypeID(), notifyQuestionCreated(), and setId().

+ Here is the call graph for this function:

◆ createPageObject()

assQuestion::createPageObject ( )

create page object of question

Definition at line 2373 of file class.assQuestion.php.

2374 {
2375 $qpl_id = $this->getObjId();
2376
2377 include_once "./Modules/TestQuestionPool/classes/class.ilAssQuestionPage.php";
2378 $this->page = new ilAssQuestionPage(0);
2379 $this->page->setId($this->getId());
2380 $this->page->setParentId($qpl_id);
2381 $this->page->setXMLContent("<PageObject><PageContent>" .
2382 "<Question QRef=\"il__qst_" . $this->getId() . "\"/>" .
2383 "</PageContent></PageObject>");
2384 $this->page->create();
2385 }

References getId(), and getObjId().

Referenced by createNewQuestion(), saveQuestionDataToDb(), and syncWithOriginal().

+ Here is the call graph for this function:
+ Here is the caller graph for this function:

◆ deductHintPointsFromReachedPoints()

assQuestion::deductHintPointsFromReachedPoints ( ilAssQuestionPreviewSession  $previewSession,
  $reachedPoints 
)

◆ delete()

assQuestion::delete (   $question_id)

Deletes a question and all materials from the database.

Parameters
integer$question_idThe database id of the question @access private

Reimplemented in assLongMenu.

Definition at line 2064 of file class.assQuestion.php.

2065 {
2066 global $DIC;
2067 $ilDB = $DIC['ilDB'];
2068 $ilLog = $DIC['ilLog'];
2069
2070 if ($question_id < 1) {
2071 return true;
2072 } // nothing to do
2073
2074 $result = $ilDB->queryF(
2075 "SELECT obj_fi FROM qpl_questions WHERE question_id = %s",
2076 array('integer'),
2077 array($question_id)
2078 );
2079 if ($result->numRows() == 1) {
2080 $row = $ilDB->fetchAssoc($result);
2081 $obj_id = $row["obj_fi"];
2082 } else {
2083 return true; // nothing to do
2084 }
2085 try {
2086 $this->deletePageOfQuestion($question_id);
2087 } catch (Exception $e) {
2088 $ilLog->write("EXCEPTION: Could not delete page of question $question_id: $e");
2089 return false;
2090 }
2091
2092 $affectedRows = $ilDB->manipulateF(
2093 "DELETE FROM qpl_questions WHERE question_id = %s",
2094 array('integer'),
2095 array($question_id)
2096 );
2097 if ($affectedRows == 0) {
2098 return false;
2099 }
2100
2101 try {
2102 $this->deleteAdditionalTableData($question_id);
2103 $this->deleteAnswers($question_id);
2104 $this->feedbackOBJ->deleteGenericFeedbacks($question_id, $this->isAdditionalContentEditingModePageObject());
2105 $this->feedbackOBJ->deleteSpecificAnswerFeedbacks($question_id, $this->isAdditionalContentEditingModePageObject());
2106 } catch (Exception $e) {
2107 $ilLog->write("EXCEPTION: Could not delete additional table data of question $question_id: $e");
2108 return false;
2109 }
2110
2111 try {
2112 // delete the question in the tst_test_question table (list of test questions)
2113 $affectedRows = $ilDB->manipulateF(
2114 "DELETE FROM tst_test_question WHERE question_fi = %s",
2115 array('integer'),
2116 array($question_id)
2117 );
2118 } catch (Exception $e) {
2119 $ilLog->write("EXCEPTION: Could not delete delete question $question_id from a test: $e");
2120 return false;
2121 }
2122
2123 try {
2124 // delete suggested solutions contained in the question
2125 $affectedRows = $ilDB->manipulateF(
2126 "DELETE FROM qpl_sol_sug WHERE question_fi = %s",
2127 array('integer'),
2128 array($question_id)
2129 );
2130 } catch (Exception $e) {
2131 $ilLog->write("EXCEPTION: Could not delete suggested solutions of question $question_id: $e");
2132 return false;
2133 }
2134
2135 try {
2136 $directory = CLIENT_WEB_DIR . "/assessment/" . $obj_id . "/$question_id";
2137 if (preg_match("/\d+/", $obj_id) and preg_match("/\d+/", $question_id) and is_dir($directory)) {
2138 include_once "./Services/Utilities/classes/class.ilUtil.php";
2139 ilUtil::delDir($directory);
2140 }
2141 } catch (Exception $e) {
2142 $ilLog->write("EXCEPTION: Could not delete question file directory $directory of question $question_id: $e");
2143 return false;
2144 }
2145
2146 try {
2147 include_once("./Services/MediaObjects/classes/class.ilObjMediaObject.php");
2148 $mobs = ilObjMediaObject::_getMobsOfObject("qpl:html", $question_id);
2149 // remaining usages are not in text anymore -> delete them
2150 // and media objects (note: delete method of ilObjMediaObject
2151 // checks whether object is used in another context; if yes,
2152 // the object is not deleted!)
2153 foreach ($mobs as $mob) {
2154 ilObjMediaObject::_removeUsage($mob, "qpl:html", $question_id);
2155 if (ilObjMediaObject::_exists($mob)) {
2156 $mob_obj = new ilObjMediaObject($mob);
2157 $mob_obj->delete();
2158 }
2159 }
2160 } catch (Exception $e) {
2161 $ilLog->write("EXCEPTION: Error deleting the media objects of question $question_id: $e");
2162 return false;
2163 }
2164
2165 require_once 'Modules/TestQuestionPool/classes/class.ilAssQuestionHintTracking.php';
2166 ilAssQuestionHintTracking::deleteRequestsByQuestionIds(array($question_id));
2167
2168 require_once 'Modules/TestQuestionPool/classes/class.ilAssQuestionHintList.php';
2170
2171 require_once 'Modules/TestQuestionPool/classes/class.ilAssQuestionSkillAssignmentList.php';
2172 $assignmentList = new ilAssQuestionSkillAssignmentList($ilDB);
2173 $assignmentList->setParentObjId($obj_id);
2174 $assignmentList->setQuestionIdFilter($question_id);
2175 $assignmentList->loadFromDb();
2176 foreach ($assignmentList->getAssignmentsByQuestionId($question_id) as $assignment) {
2177 /* @var ilAssQuestionSkillAssignment $assignment */
2178 $assignment->deleteFromDb();
2179 }
2180
2182
2183 try {
2184 // update question count of question pool
2185 include_once "./Modules/TestQuestionPool/classes/class.ilObjQuestionPool.php";
2187 } catch (Exception $e) {
2188 $ilLog->write("EXCEPTION: Error updating the question pool question count of question pool " . $this->getObjId() . " when deleting question $question_id: $e");
2189 return false;
2190 }
2191
2192 $this->notifyQuestionDeleted($this);
2193
2194 return true;
2195 }
deletePageOfQuestion($question_id)
Deletes the page object of a question with a given ID.
deleteAdditionalTableData($question_id)
Deletes datasets from the additional question table in the database.
isAdditionalContentEditingModePageObject()
isser for additional "pageobject" content editing mode
deleteAnswers($question_id)
Deletes datasets from answers tables.
static deleteHintsByQuestionIds($questionIds)
Deletes all question hints relating to questions included in given question ids.
static _removeUsage($a_mob_id, $a_type, $a_id, $a_usage_hist_nr=0, $a_lang="-")
Remove usage of mob in another container.
static _updateQuestionCount($object_id)
Updates the number of available questions for a question pool in the database.
static delDir($a_dir, $a_clean_only=false)
removes a dir and all its content (subdirs and files) recursively

References $DIC, Vendor\Package\$e, $ilDB, $mobs, $obj_id, $result, ilObjMediaObject\_exists(), ilObjMediaObject\_getMobsOfObject(), ilObjMediaObject\_removeUsage(), ilObjQuestionPool\_updateQuestionCount(), CLIENT_WEB_DIR, ilUtil\delDir(), deleteAdditionalTableData(), deleteAnswers(), ilAssQuestionHintList\deleteHintsByQuestionIds(), deletePageOfQuestion(), deleteTaxonomyAssignments(), getObjId(), isAdditionalContentEditingModePageObject(), and notifyQuestionDeleted().

+ Here is the call graph for this function:

◆ deleteAdditionalTableData()

assQuestion::deleteAdditionalTableData (   $question_id)

Deletes datasets from the additional question table in the database.

Parameters
integer$question_idThe question id which should be deleted in the additional question table @access public

Definition at line 2022 of file class.assQuestion.php.

2023 {
2024 global $DIC;
2025 $ilDB = $DIC['ilDB'];
2026
2027 $additional_table_name = $this->getAdditionalTableName();
2028
2029 if (!is_array($additional_table_name)) {
2030 $additional_table_name = array($additional_table_name);
2031 }
2032
2033 foreach ($additional_table_name as $table) {
2034 if (strlen($table)) {
2035 $affectedRows = $ilDB->manipulateF(
2036 "DELETE FROM $table WHERE question_fi = %s",
2037 array('integer'),
2038 array($question_id)
2039 );
2040 }
2041 }
2042 }
getAdditionalTableName()
Returns the name of the additional question data table in the database.

References $DIC, $ilDB, and getAdditionalTableName().

Referenced by delete().

+ Here is the call graph for this function:
+ Here is the caller graph for this function:

◆ deleteAnswers()

assQuestion::deleteAnswers (   $question_id)

Deletes datasets from answers tables.

Parameters
integer$question_idThe question id which should be deleted in the answers table @access public

Reimplemented in assFileUpload, assFlashQuestion, assFormulaQuestion, and assOrderingHorizontal.

Definition at line 1995 of file class.assQuestion.php.

1996 {
1997 global $DIC;
1998 $ilDB = $DIC['ilDB'];
1999 $answer_table_name = $this->getAnswerTableName();
2000
2001 if (!is_array($answer_table_name)) {
2002 $answer_table_name = array($answer_table_name);
2003 }
2004
2005 foreach ($answer_table_name as $table) {
2006 if (strlen($table)) {
2007 $affectedRows = $ilDB->manipulateF(
2008 "DELETE FROM $table WHERE question_fi = %s",
2009 array('integer'),
2010 array($question_id)
2011 );
2012 }
2013 }
2014 }
getAnswerTableName()
Returns the name of the answer table in the database.

References $DIC, $ilDB, and getAnswerTableName().

Referenced by delete().

+ Here is the call graph for this function:
+ Here is the caller graph for this function:

◆ deleteDummySolutionRecord()

assQuestion::deleteDummySolutionRecord (   $activeId,
  $passIndex 
)
protected

Definition at line 5047 of file class.assQuestion.php.

5048 {
5049 foreach ($this->getSolutionValues($activeId, $passIndex, false) as $solutionRec) {
5050 if (0 == strlen($solutionRec['value1']) && 0 == strlen($solutionRec['value2'])) {
5051 $this->removeSolutionRecordById($solutionRec['solution_id']);
5052 }
5053 }
5054 }
getSolutionValues($active_id, $pass=null, $authorized=true)
Loads solutions of a given user from the database an returns it.
removeSolutionRecordById($solutionId)

References getSolutionValues(), and removeSolutionRecordById().

Referenced by assFileUpload\saveWorkingData(), and assImagemapQuestion\saveWorkingData().

+ Here is the call graph for this function:
+ Here is the caller graph for this function:

◆ deletePageOfQuestion()

assQuestion::deletePageOfQuestion (   $question_id)
protected

Deletes the page object of a question with a given ID.

Parameters
integer$question_idThe database id of the question @access protected

Definition at line 2050 of file class.assQuestion.php.

2051 {
2052 include_once "./Modules/TestQuestionPool/classes/class.ilAssQuestionPage.php";
2053 $page = new ilAssQuestionPage($question_id);
2054 $page->delete();
2055 return true;
2056 }

References $page.

Referenced by delete(), and syncWithOriginal().

+ Here is the caller graph for this function:

◆ deleteSolutionRecordByValues()

assQuestion::deleteSolutionRecordByValues (   $activeId,
  $passIndex,
  $authorized,
  $matchValues 
)
protected

Definition at line 5061 of file class.assQuestion.php.

5062 {
5063 global $DIC; /* @var ILIAS\DI\Container $DIC */
5064 $ilDB = $DIC['ilDB'];
5065
5066 $types = array("integer", "integer", "integer", "integer");
5067 $values = array($activeId, $this->getId(), $passIndex, (int) $authorized);
5068 $valuesCondition = array();
5069
5070 foreach ($matchValues as $valueField => $value) {
5071 switch ($valueField) {
5072 case 'value1':
5073 case 'value2':
5074 $valuesCondition[] = "{$valueField} = %s";
5075 $types[] = 'text';
5076 $values[] = $value;
5077 break;
5078
5079 default:
5080 require_once 'Modules/TestQuestionPool/exceptions/class.ilTestQuestionPoolException.php';
5081 throw new ilTestQuestionPoolException('invalid value field given: ' . $valueField);
5082 }
5083 }
5084
5085 $valuesCondition = implode(' AND ', $valuesCondition);
5086
5087 $query = "
5088 DELETE FROM tst_solutions
5089 WHERE active_fi = %s
5090 AND question_fi = %s
5091 AND pass = %s
5092 AND authorized = %s
5093 AND $valuesCondition
5094 ";
5095
5096 if ($this->getStep() !== null) {
5097 $query .= " AND step = %s ";
5098 $types[] = 'integer';
5099 $values[] = $this->getStep();
5100 }
5101
5102 $ilDB->manipulateF($query, $types, $values);
5103 }

References $DIC, $ilDB, $query, getId(), and getStep().

Referenced by assImagemapQuestion\saveWorkingData().

+ Here is the call graph for this function:
+ Here is the caller graph for this function:

◆ deleteSuggestedSolutions()

assQuestion::deleteSuggestedSolutions ( )

Deletes all suggestes solutions in the database.

Definition at line 2789 of file class.assQuestion.php.

2790 {
2791 global $DIC;
2792 $ilDB = $DIC['ilDB'];
2793 // delete the links in the qpl_sol_sug table
2794 $affectedRows = $ilDB->manipulateF(
2795 "DELETE FROM qpl_sol_sug WHERE question_fi = %s",
2796 array('integer'),
2797 array($this->getId())
2798 );
2799 // delete the links in the int_link table
2800 include_once "./Services/Link/classes/class.ilInternalLink.php";
2802 $this->suggested_solutions = array();
2804 }

References $DIC, $ilDB, ilInternalLink\_deleteAllLinksOfSource(), ilUtil\delDir(), getId(), and getSuggestedSolutionPath().

+ Here is the call graph for this function:

◆ deleteTaxonomyAssignments()

assQuestion::deleteTaxonomyAssignments ( )
private

Definition at line 2197 of file class.assQuestion.php.

2198 {
2199 require_once 'Services/Taxonomy/classes/class.ilObjTaxonomy.php';
2200 require_once 'Services/Taxonomy/classes/class.ilTaxNodeAssignment.php';
2201 $taxIds = ilObjTaxonomy::getUsageOfObject($this->getObjId());
2202
2203 foreach ($taxIds as $taxId) {
2204 $taxNodeAssignment = new ilTaxNodeAssignment('qpl', $this->getObjId(), 'quest', $taxId);
2205 $taxNodeAssignment->deleteAssignmentsOfItem($this->getId());
2206 }
2207 }
static getUsageOfObject($a_obj_id, $a_include_titles=false)
Get usage of object.
Taxonomy node <-> item assignment.

References getId(), getObjId(), and ilObjTaxonomy\getUsageOfObject().

Referenced by delete().

+ Here is the call graph for this function:
+ Here is the caller graph for this function:

◆ duplicate()

assQuestion::duplicate (   $for_test = true,
  $title = "",
  $author = "",
  $owner = "",
  $testObjId = null 
)
abstract

◆ duplicateIntermediateSolutionAuthorized()

assQuestion::duplicateIntermediateSolutionAuthorized (   $activeId,
  $passIndex 
)
protected

Definition at line 5105 of file class.assQuestion.php.

5106 {
5107 foreach ($this->getSolutionValues($activeId, $passIndex, false) as $rec) {
5108 $this->saveCurrentSolution($activeId, $passIndex, $rec['value1'], $rec['value2'], true, $rec['tstamp']);
5109 }
5110 }
saveCurrentSolution($active_id, $pass, $value1, $value2, $authorized=true, $tstamp=null)

References getSolutionValues(), and saveCurrentSolution().

Referenced by forceExistingIntermediateSolution().

+ Here is the call graph for this function:
+ Here is the caller graph for this function:

◆ duplicateQuestionHints()

assQuestion::duplicateQuestionHints (   $originalQuestionId,
  $duplicateQuestionId 
)
protected

Definition at line 4505 of file class.assQuestion.php.

4506 {
4507 require_once 'Modules/TestQuestionPool/classes/class.ilAssQuestionHintList.php';
4508 $hintIds = ilAssQuestionHintList::duplicateListForQuestion($originalQuestionId, $duplicateQuestionId);
4509
4511 require_once 'Modules/TestQuestionPool/classes/class.ilAssHintPage.php';
4512
4513 foreach ($hintIds as $originalHintId => $duplicateHintId) {
4514 $originalPageObject = new ilAssHintPage($originalHintId);
4515 $originalXML = $originalPageObject->getXMLContent();
4516
4517 $duplicatePageObject = new ilAssHintPage();
4518 $duplicatePageObject->setId($duplicateHintId);
4519 $duplicatePageObject->setParentId($this->getId());
4520 $duplicatePageObject->setXMLContent($originalXML);
4521 $duplicatePageObject->createFromXML();
4522 }
4523 }
4524 }
Assessment hint page object.
static duplicateListForQuestion($originalQuestionId, $duplicateQuestionId)
duplicates a hint list from given original question id to given duplicate question id and returns an ...

References ilAssQuestionHintList\duplicateListForQuestion(), getId(), and isAdditionalContentEditingModePageObject().

Referenced by onCopy(), and onDuplicate().

+ Here is the call graph for this function:
+ Here is the caller graph for this function:

◆ duplicateSkillAssignments()

assQuestion::duplicateSkillAssignments (   $srcParentId,
  $srcQuestionId,
  $trgParentId,
  $trgQuestionId 
)
protected

Definition at line 4526 of file class.assQuestion.php.

4527 {
4528 global $DIC;
4529 $ilDB = $DIC['ilDB'];
4530
4531 require_once 'Modules/TestQuestionPool/classes/class.ilAssQuestionSkillAssignmentList.php';
4532 $assignmentList = new ilAssQuestionSkillAssignmentList($ilDB);
4533 $assignmentList->setParentObjId($srcParentId);
4534 $assignmentList->setQuestionIdFilter($srcQuestionId);
4535 $assignmentList->loadFromDb();
4536
4537 foreach ($assignmentList->getAssignmentsByQuestionId($srcQuestionId) as $assignment) {
4538 /* @var ilAssQuestionSkillAssignment $assignment */
4539
4540 $assignment->setParentObjId($trgParentId);
4541 $assignment->setQuestionId($trgQuestionId);
4542 $assignment->saveToDb();
4543 }
4544 }

References $DIC, and $ilDB.

Referenced by onCopy(), onDuplicate(), and syncSkillAssignments().

+ Here is the caller graph for this function:

◆ duplicateSuggestedSolutionFiles()

assQuestion::duplicateSuggestedSolutionFiles (   $parent_id,
  $question_id 
)
protected

Duplicates the files of a suggested solution if the question is duplicated.

Definition at line 2868 of file class.assQuestion.php.

2869 {
2870 global $DIC;
2871 $ilLog = $DIC['ilLog'];
2872
2873 foreach ($this->suggested_solutions as $index => $solution) {
2874 if (strcmp($solution["type"], "file") == 0) {
2875 $filepath = $this->getSuggestedSolutionPath();
2876 $filepath_original = str_replace(
2877 "/{$this->obj_id}/{$this->id}/solution",
2878 "/$parent_id/$question_id/solution",
2879 $filepath
2880 );
2881 if (!file_exists($filepath)) {
2882 ilUtil::makeDirParents($filepath);
2883 }
2884 $filename = $solution["value"]["name"];
2885 if (strlen($filename)) {
2886 if (!copy($filepath_original . $filename, $filepath . $filename)) {
2887 $ilLog->write("File could not be duplicated!!!!", $ilLog->ERROR);
2888 $ilLog->write("object: " . print_r($this, true), $ilLog->ERROR);
2889 }
2890 }
2891 }
2892 }
2893 }

References $DIC, $filename, $index, getSuggestedSolutionPath(), and ilUtil\makeDirParents().

Referenced by onDuplicate().

+ Here is the call graph for this function:
+ Here is the caller graph for this function:

◆ ensureCurrentTestPass()

assQuestion::ensureCurrentTestPass (   $active_id,
  $pass 
)
protected
Parameters
$active_id
$pass
Returns
int

Definition at line 441 of file class.assQuestion.php.

442 {
443 if (is_integer($pass) && $pass >= 0) {
444 return $pass;
445 }
446
447 return $this->lookupCurrentTestPass($active_id, $pass);
448 }
lookupCurrentTestPass($active_id, $pass)

References $pass, and lookupCurrentTestPass().

Referenced by assFileUpload\saveWorkingData().

+ Here is the call graph for this function:
+ Here is the caller graph for this function:

◆ ensureNonNegativePoints()

◆ explodeKeyValues()

static assQuestion::explodeKeyValues (   $keyValues)
static

Definition at line 5042 of file class.assQuestion.php.

5043 {
5044 return explode(self::getKeyValuesImplosionSeparator(), $keyValues);
5045 }

Referenced by assImagemapQuestion\getReuseSolutionSelectionParameter().

+ Here is the caller graph for this function:

◆ fetchIndexedValuesFromValuePairs()

assQuestion::fetchIndexedValuesFromValuePairs ( array  $valuePairs)
Parameters
array$valuePairs
Returns
array $indexedValues

Reimplemented in assMatchingQuestion.

Definition at line 5465 of file class.assQuestion.php.

5466 {
5467 $indexedValues = array();
5468
5469 foreach ($valuePairs as $valuePair) {
5470 $indexedValues[ $valuePair['value1'] ] = $valuePair['value2'];
5471 }
5472
5473 return $indexedValues;
5474 }

Referenced by assOrderingQuestion\calculateReachedPoints(), assOrderingQuestion\getOrderingElementListForSolutionOutput(), and assOrderingQuestion\getSolutionOrderingElementListForTestOutput().

+ Here is the caller graph for this function:

◆ fetchMimeTypeIdentifier()

static assQuestion::fetchMimeTypeIdentifier (   $contentTypeString)
static

Definition at line 366 of file class.assQuestion.php.

367 {
368 return current(explode(';', $contentTypeString));
369 }

Referenced by ilQtiMatImageSecurity\validateContent().

+ Here is the caller graph for this function:

◆ fetchValuePairsFromIndexedValues()

assQuestion::fetchValuePairsFromIndexedValues ( array  $indexedValues)
Parameters
array$indexedValues
Returns
array $valuePairs

Definition at line 5450 of file class.assQuestion.php.

5451 {
5452 $valuePairs = array();
5453
5454 foreach ($indexedValues as $value1 => $value2) {
5455 $valuePairs[] = array('value1' => $value1, 'value2' => $value2);
5456 }
5457
5458 return $valuePairs;
5459 }

◆ fixSvgToPng()

assQuestion::fixSvgToPng (   $imageFilenameContainingString)

Definition at line 2479 of file class.assQuestion.php.

2480 {
2481 $needles = array_keys(self::$imageSourceFixReplaceMap);
2482 $replacements = array_values(self::$imageSourceFixReplaceMap);
2483 return str_replace($needles, $replacements, $imageFilenameContainingString);
2484 }

Referenced by getSuggestedSolutionOutput().

+ Here is the caller graph for this function:

◆ fixUnavailableSkinImageSources()

assQuestion::fixUnavailableSkinImageSources (   $html)

Definition at line 2487 of file class.assQuestion.php.

2488 {
2489 $matches = null;
2490 if (preg_match_all('/src="(.*?)"/m', $html, $matches)) {
2491 $sources = $matches[1];
2492
2493 $needleReplacementMap = array();
2494
2495 foreach ($sources as $src) {
2496 $file = ilUtil::removeTrailingPathSeparators(ILIAS_ABSOLUTE_PATH) . DIRECTORY_SEPARATOR . $src;
2497
2498 if (file_exists($file)) {
2499 continue;
2500 }
2501
2502 $levels = explode(DIRECTORY_SEPARATOR, $src);
2503 if (count($levels) < 5 || $levels[0] != 'Customizing' || $levels[2] != 'skin') {
2504 continue;
2505 }
2506
2507 $component = '';
2508
2509 if ($levels[4] == 'Modules' || $levels[4] == 'Services') {
2510 $component = $levels[4] . DIRECTORY_SEPARATOR . $levels[5];
2511 }
2512
2513 $needleReplacementMap[$src] = ilUtil::getImagePath(basename($src), $component);
2514 }
2515
2516 if (count($needleReplacementMap)) {
2517 $html = str_replace(array_keys($needleReplacementMap), array_values($needleReplacementMap), $html);
2518 }
2519 }
2520
2521 return $html;
2522 }
static getImagePath($img, $module_path="", $mode="output", $offline=false)
get image path (for images located in a template directory)
static removeTrailingPathSeparators($path)

References ilUtil\getImagePath(), and ilUtil\removeTrailingPathSeparators().

Referenced by getSuggestedSolutionOutput().

+ Here is the call graph for this function:
+ Here is the caller graph for this function:

◆ forceExistingIntermediateSolution()

assQuestion::forceExistingIntermediateSolution (   $activeId,
  $passIndex,
  $considerDummyRecordCreation 
)
protected

Definition at line 5112 of file class.assQuestion.php.

5113 {
5114 $intermediateSolution = $this->getSolutionValues($activeId, $passIndex, false);
5115
5116 if (!count($intermediateSolution)) {
5117 // make the authorized solution intermediate (keeping timestamps)
5118 // this keeps the solution_ids in synch with eventually selected in $_POST['deletefiles']
5119 $this->updateCurrentSolutionsAuthorization($activeId, $passIndex, false, true);
5120
5121 // create a backup as authorized solution again (keeping timestamps)
5122 $this->duplicateIntermediateSolutionAuthorized($activeId, $passIndex);
5123
5124 if ($considerDummyRecordCreation) {
5125 // create an additional dummy record to indicate the existence of an intermediate solution
5126 // even if all entries are deleted from the intermediate solution later
5127 $this->saveCurrentSolution($activeId, $passIndex, null, null, false, null);
5128 }
5129 }
5130 }
duplicateIntermediateSolutionAuthorized($activeId, $passIndex)
updateCurrentSolutionsAuthorization($activeId, $pass, $authorized, $keepTime=false)

References duplicateIntermediateSolutionAuthorized(), getSolutionValues(), saveCurrentSolution(), and updateCurrentSolutionsAuthorization().

Referenced by assFileUpload\saveWorkingData(), and assImagemapQuestion\saveWorkingData().

+ Here is the call graph for this function:
+ Here is the caller graph for this function:

◆ formatSAQuestion()

assQuestion::formatSAQuestion (   $a_q)

Format self assessment question.

Parameters

return

Definition at line 4366 of file class.assQuestion.php.

4367 {
4368 return $this->getSelfAssessmentFormatter()->format($a_q);
4369 }

References getSelfAssessmentFormatter().

Referenced by assClozeTest\toJSON(), assErrorText\toJSON(), assImagemapQuestion\toJSON(), assKprimChoice\toJSON(), assLongMenu\toJSON(), assMatchingQuestion\toJSON(), assMultipleChoice\toJSON(), assOrderingHorizontal\toJSON(), assOrderingQuestion\toJSON(), assSingleChoice\toJSON(), assTextQuestion\toJSON(), and assTextSubset\toJSON().

+ Here is the call graph for this function:
+ Here is the caller graph for this function:

◆ fromXML()

assQuestion::fromXML ( $item,
$questionpool_id,
$tst_id,
$tst_object,
$question_counter,
$import_mapping,
array  $solutionhints = [] 
)

Receives parameters from a QTI parser and creates a valid ILIAS question object.

Parameters
object$itemThe QTI item object
integer$questionpool_idThe id of the parent questionpool
integer$tst_idThe id of the parent test if the question is part of a test
object$tst_objectA reference to the parent test object
integer$question_counterA reference to a question counter to count the questions of an imported question pool
array$import_mappingAn array containing references to included ILIAS objects @access public

Reimplemented in assErrorText, assFileUpload, assFlashQuestion, and assOrderingHorizontal.

Definition at line 552 of file class.assQuestion.php.

560 {
561 include_once "./Modules/TestQuestionPool/classes/import/qti12/class." . $this->getQuestionType() . "Import.php";
562 $classname = $this->getQuestionType() . "Import";
563 $import = new $classname($this);
564 $import->fromXML($item, $questionpool_id, $tst_id, $tst_object, $question_counter, $import_mapping);
565
566 foreach ($solutionhints as $hint) {
567 $h = new ilAssQuestionHint();
568 $h->setQuestionId($import->getQuestionId());
569 $h->setIndex($hint['index']);
570 $h->setPoints($hint['points']);
571 $h->setText($hint['txt']);
572 $h->save();
573 }
574 }
getQuestionType()
Returns the question type of the question.

References getQuestionType().

+ Here is the call graph for this function:

◆ getActiveUserData()

assQuestion::getActiveUserData (   $active_id)

Returns the user id and the test id for a given active id.

Parameters
integer$active_idActive id for a test/user
Returns
array Result array containing the user_id and test_id @access public

Definition at line 4002 of file class.assQuestion.php.

4003 {
4004 global $DIC;
4005 $ilDB = $DIC['ilDB'];
4006 $result = $ilDB->queryF(
4007 "SELECT * FROM tst_active WHERE active_id = %s",
4008 array('integer'),
4009 array($active_id)
4010 );
4011 if ($result->numRows()) {
4012 $row = $ilDB->fetchAssoc($result);
4013 return array("user_id" => $row["user_fi"], "test_id" => $row["test_fi"]);
4014 } else {
4015 return array();
4016 }
4017 }

References $DIC, $ilDB, and $result.

◆ getAdditionalContentEditingMode()

assQuestion::getAdditionalContentEditingMode ( )

getter for additional content editing mode for this question

@access public

Returns
string

Definition at line 4649 of file class.assQuestion.php.

4650 {
4652 }

References $additinalContentEditingMode.

Referenced by createNewQuestion(), isAdditionalContentEditingModePageObject(), and saveQuestionDataToDb().

+ Here is the caller graph for this function:

◆ getAdditionalTableName()

assQuestion::getAdditionalTableName ( )

Returns the name of the additional question data table in the database.

Returns
string The additional table name @access public

Reimplemented in assClozeTest, assErrorText, assFileUpload, assFlashQuestion, assFormulaQuestion, assImagemapQuestion, assJavaApplet, assKprimChoice, assLongMenu, assMatchingQuestion, assMultipleChoice, assNumeric, assOrderingHorizontal, assOrderingQuestion, assSingleChoice, assTextQuestion, and assTextSubset.

Definition at line 1973 of file class.assQuestion.php.

1974 {
1975 return "";
1976 }

Referenced by deleteAdditionalTableData().

+ Here is the caller graph for this function:

◆ getAdjustedReachedPoints()

assQuestion::getAdjustedReachedPoints (   $active_id,
  $pass = null,
  $authorizedSolution = true 
)
final

returns the reached points ...

  • calculated by concrete question type class
  • adjusted by hint point deduction
  • adjusted by scoring options ... for given testactive and testpass
Parameters
integer$active_id
integer$pass
Returns
integer $reached_points

Definition at line 1208 of file class.assQuestion.php.

1209 {
1210 if (is_null($pass)) {
1211 include_once "./Modules/Test/classes/class.ilObjTest.php";
1212 $pass = ilObjTest::_getPass($active_id);
1213 }
1214
1215 // determine reached points for submitted solution
1216 $reached_points = $this->calculateReachedPoints($active_id, $pass, $authorizedSolution);
1217
1218
1219
1220 // deduct points for requested hints from reached points
1221 require_once 'Modules/TestQuestionPool/classes/class.ilAssQuestionHintTracking.php';
1222 $hintTracking = new ilAssQuestionHintTracking($this->getId(), $active_id, $pass);
1223 $requestsStatisticData = $hintTracking->getRequestStatisticDataByQuestionAndTestpass();
1224 $reached_points = $reached_points - $requestsStatisticData->getRequestsPoints();
1225
1226 // adjust reached points regarding to tests scoring options
1227 $reached_points = $this->adjustReachedPointsByScoringOptions($reached_points, $active_id, $pass);
1228
1229 return $reached_points;
1230 }

References $pass, ilObjTest\_getPass(), adjustReachedPointsByScoringOptions(), calculateReachedPoints(), and getId().

+ Here is the call graph for this function:

◆ getAllowedFileExtensionsForMimeType()

static assQuestion::getAllowedFileExtensionsForMimeType (   $mimeType)
static

Definition at line 371 of file class.assQuestion.php.

372 {
373 foreach (self::$allowedFileExtensionsByMimeType as $allowedMimeType => $extensions) {
374 $rexCharsets = implode('|', self::$allowedCharsetsByMimeType[$allowedMimeType]);
375 $rexMimeType = preg_quote($allowedMimeType, '/');
376
377 $rex = '/^' . $rexMimeType . '(;(\s)*charset=(' . $rexCharsets . '))*$/';
378
379 if (!preg_match($rex, $mimeType)) {
380 continue;
381 }
382
383 return $extensions;
384 }
385
386 return array();
387 }

◆ getAllowedImageMaterialFileExtensions()

static assQuestion::getAllowedImageMaterialFileExtensions ( )
static
Returns
array all allowed file extensions for image material

Definition at line 499 of file class.assQuestion.php.

500 {
501 $extensions = array();
502
503 foreach (self::$allowedImageMaterialFileExtensionsByMimeType as $mimeType => $mimeExtensions) {
504 $extensions = array_merge($extensions, $mimeExtensions);
505 }
506 return array_unique($extensions);
507 }

Referenced by ilImageWizardInputGUI\__construct().

+ Here is the caller graph for this function:

◆ getAnswerTableName()

assQuestion::getAnswerTableName ( )

Returns the name of the answer table in the database.

Returns
string The answer table name @access public

Reimplemented in assClozeTest, assErrorText, assFileUpload, assFlashQuestion, assFormulaQuestion, assImagemapQuestion, assKprimChoice, assLongMenu, assMatchingQuestion, assMultipleChoice, assOrderingHorizontal, assOrderingQuestion, assSingleChoice, assTextQuestion, and assTextSubset.

Definition at line 1984 of file class.assQuestion.php.

1985 {
1986 return "";
1987 }

Referenced by deleteAnswers().

+ Here is the caller graph for this function:

◆ getAuthor()

assQuestion::getAuthor ( )

Gets the authors name of the assQuestion object.

Returns
string The string containing the name of the questions author @access public
See also
$author

Definition at line 905 of file class.assQuestion.php.

906 {
907 return $this->author;
908 }

References $author.

Referenced by __get(), createNewQuestion(), assClozeTest\isComplete(), assOrderingQuestion\isComplete(), and saveQuestionDataToDb().

+ Here is the caller graph for this function:

◆ getAuthorForHTMLOutput()

assQuestion::getAuthorForHTMLOutput ( )

Definition at line 910 of file class.assQuestion.php.

910 : string
911 {
912 return $this->refinery->string()->stripTags()->transform($this->author);
913 }

◆ getComment()

assQuestion::getComment ( )

Gets the comment string of the assQuestion object.

Returns
string The comment string to describe the question @access public
See also
$comment

Definition at line 840 of file class.assQuestion.php.

841 {
842 return $this->comment;
843 }

References $comment.

Referenced by __get(), and saveQuestionDataToDb().

+ Here is the caller graph for this function:

◆ getCurrentSolutionResultSet()

assQuestion::getCurrentSolutionResultSet (   $active_id,
  $pass,
  $authorized = true 
)
protected

Get a restulset for the current user solution for a this question by active_id and pass.

Parameters
int$active_id
int$pass
bool | true$authorized@global ilDBInterface $ilDB
Returns
object

Definition at line 4794 of file class.assQuestion.php.

4795 {
4796 global $DIC;
4797 $ilDB = $DIC['ilDB'];
4798
4799 if ($this->getStep() !== null) {
4800 $query = "
4801 SELECT *
4802 FROM tst_solutions
4803 WHERE active_fi = %s
4804 AND question_fi = %s
4805 AND pass = %s
4806 AND step = %s
4807 AND authorized = %s
4808 ";
4809
4810 return $ilDB->queryF(
4811 $query,
4812 array('integer', 'integer', 'integer', 'integer', 'integer'),
4813 array($active_id, $this->getId(), $pass, $this->getStep(), (int) $authorized)
4814 );
4815 } else {
4816 $query = "
4817 SELECT *
4818 FROM tst_solutions
4819 WHERE active_fi = %s
4820 AND question_fi = %s
4821 AND pass = %s
4822 AND authorized = %s
4823 ";
4824
4825 return $ilDB->queryF(
4826 $query,
4827 array('integer', 'integer', 'integer', 'integer'),
4828 array($active_id, $this->getId(), $pass, (int) $authorized)
4829 );
4830 }
4831 }

References $DIC, $ilDB, $query, getId(), and getStep().

Referenced by assClozeTest\calculateReachedPoints(), assErrorText\calculateReachedPoints(), assFileUpload\calculateReachedPoints(), assFlashQuestion\calculateReachedPoints(), assImagemapQuestion\calculateReachedPoints(), assJavaApplet\calculateReachedPoints(), assKprimChoice\calculateReachedPoints(), assLongMenu\calculateReachedPoints(), assMatchingQuestion\calculateReachedPoints(), assMultipleChoice\calculateReachedPoints(), assOrderingHorizontal\calculateReachedPoints(), assSingleChoice\calculateReachedPoints(), assTextQuestion\calculateReachedPoints(), assTextSubset\calculateReachedPoints(), and assSingleChoice\saveWorkingData().

+ Here is the call graph for this function:
+ Here is the caller graph for this function:

◆ getDefaultNrOfTries()

assQuestion::getDefaultNrOfTries ( )

Get Default Nr of Tries.

Returns
int Default Nr of Tries

Definition at line 4465 of file class.assQuestion.php.

4466 {
4467 return (int) $this->defaultnroftries;
4468 }

References $defaultnroftries.

Referenced by createNewQuestion().

+ Here is the caller graph for this function:

◆ getDescriptionForHTMLOutput()

assQuestion::getDescriptionForHTMLOutput ( )

Definition at line 857 of file class.assQuestion.php.

857 : string
858 {
859 return $this->refinery->string()->stripTags()->transform($this->comment ?? '');
860 }
comment()
Definition: comment.php:2

References comment().

+ Here is the call graph for this function:

◆ getEstimatedWorkingTime()

assQuestion::getEstimatedWorkingTime ( )

Gets the estimated working time of a question.

Returns
array Estimated Working Time of a question @access public
See also
$est_working_time

Definition at line 890 of file class.assQuestion.php.

891 {
892 if (!$this->est_working_time) {
893 $this->est_working_time = array("h" => 0, "m" => 0, "s" => 0);
894 }
896 }

References $est_working_time.

Referenced by __get(), createNewQuestion(), and saveQuestionDataToDb().

+ Here is the caller graph for this function:

◆ getExternalId()

assQuestion::getExternalId ( )
Returns
string

Definition at line 978 of file class.assQuestion.php.

979 {
980 if (!strlen($this->external_id)) {
981 if ($this->getId() > 0) {
982 return 'il_' . IL_INST_ID . '_qst_' . $this->getId();
983 } else {
984 return uniqid('', true);
985 }
986 } else {
987 return $this->external_id;
988 }
989 }

References $external_id, getId(), and IL_INST_ID.

Referenced by createNewQuestion(), and saveQuestionDataToDb().

+ Here is the call graph for this function:
+ Here is the caller graph for this function:

◆ getFeedbackClassNameByQuestionType()

static assQuestion::getFeedbackClassNameByQuestionType (   $questionType)
static

Definition at line 4045 of file class.assQuestion.php.

4046 {
4047 return str_replace('ass', 'ilAss', $questionType) . 'Feedback';
4048 }

Referenced by assQuestionGUI\_getQuestionGUI(), _instantiateQuestion(), ilObjTest\createQuestionGUI(), includeCoreClass(), and instantiateQuestionGUI().

+ Here is the caller graph for this function:

◆ getFlashPath()

assQuestion::getFlashPath ( )

Returns the image path for web accessable flash files of a question.

The image path is under the CLIENT_WEB_DIR in assessment/REFERENCE_ID_OF_QUESTION_POOL/ID_OF_QUESTION/flash

@access public

Definition at line 1733 of file class.assQuestion.php.

1734 {
1735 return CLIENT_WEB_DIR . "/assessment/$this->obj_id/$this->id/flash/";
1736 }

References CLIENT_WEB_DIR.

Referenced by assFlashQuestion\copyApplet(), assFlashQuestion\deleteApplet(), assFlashQuestion\duplicateApplet(), assFlashQuestion\moveAppletIfExists(), and assFlashQuestion\moveUploadedFile().

+ Here is the caller graph for this function:

◆ getFlashPathWeb()

assQuestion::getFlashPathWeb ( )

Returns the web image path for web accessable flash applications of a question.

The image path is under the web accessable data dir in assessment/REFERENCE_ID_OF_QUESTION_POOL/ID_OF_QUESTION/flash

@access public

Definition at line 1785 of file class.assQuestion.php.

1786 {
1787 $relative_path = "assessment/$this->obj_id/$this->id/flash/";
1788 return ilObjTest::getDataWebPath($relative_path);
1789 }
static getDataWebPath(string $relative_path='')
This is originally a fix for https://mantis.ilias.de/view.php?id=35707; in general,...

References ilObjTest\getDataWebPath().

+ Here is the call graph for this function:

◆ getGuiClassNameByQuestionType()

static assQuestion::getGuiClassNameByQuestionType (   $questionType)
static

Definition at line 4035 of file class.assQuestion.php.

4036 {
4037 return $questionType . 'GUI';
4038 }

Referenced by assQuestionGUI\_getQuestionGUI(), ilObjTest\createQuestionGUI(), includeCoreClass(), includePluginClass(), instantiateQuestionGUI(), and isCoreQuestionType().

+ Here is the caller graph for this function:

◆ getHtmlQuestionContentPurifier()

assQuestion::getHtmlQuestionContentPurifier ( )

◆ getHtmlUserSolutionPurifier()

assQuestion::getHtmlUserSolutionPurifier ( )
Returns
ilAssHtmlUserSolutionPurifier

Definition at line 4751 of file class.assQuestion.php.

4752 {
4753 require_once 'Services/Html/classes/class.ilHtmlPurifierFactory.php';
4754 return ilHtmlPurifierFactory::_getInstanceByType('qpl_usersolution');
4755 }

References ilHtmlPurifierFactory\_getInstanceByType().

Referenced by assTextQuestion\getSolutionSubmit(), and assTextSubset\getSolutionSubmit().

+ Here is the call graph for this function:
+ Here is the caller graph for this function:

◆ getId()

assQuestion::getId ( )

Gets the id of the assQuestion object.

Returns
integer The id of the assQuestion object @access public
See also
$id

Definition at line 804 of file class.assQuestion.php.

805 {
806 return $this->id;
807 }

References $id.

Referenced by ilQuestionCumulatedStatisticsTableGUI\__construct(), ilQuestionUsagesTableGUI\__construct(), ilAssQuestionHintsOrderingClipboard\__construct(), __get(), addQTIMaterial(), assLongMenu\buildFolderName(), assOrderingQuestion\buildNestedOrderingElementInputGui(), assClozeTest\calculateCombinationResult(), calculateResultsFromSolution(), cleanupMediaObjectUsage(), assClozeTest\copyObject(), assErrorText\copyObject(), assOrderingQuestion\copyObject(), copyXHTMLMediaObjectsOfQuestion(), assOrderingQuestion\createNewOriginalFromThisDuplicate(), createNewQuestion(), createPageObject(), deleteSolutionRecordByValues(), deleteSuggestedSolutions(), deleteTaxonomyAssignments(), ilDynamicTestQuestionChangeListener\deleteTestsParticipantsQuestionData(), assClozeTest\duplicate(), assErrorText\duplicate(), assFileUpload\duplicate(), assFlashQuestion\duplicate(), assFormulaQuestion\duplicate(), assImagemapQuestion\duplicate(), assJavaApplet\duplicate(), assKprimChoice\duplicate(), assLongMenu\duplicate(), assMatchingQuestion\duplicate(), assMultipleChoice\duplicate(), assNumeric\duplicate(), assOrderingHorizontal\duplicate(), assOrderingQuestion\duplicate(), assSingleChoice\duplicate(), assTextQuestion\duplicate(), assTextSubset\duplicate(), assTextQuestion\duplicateAnswers(), duplicateQuestionHints(), assOrderingQuestion\fetchSolutionListFromFormSubmissionData(), assMatchingQuestion\fetchSubmittedMatchingsFromPost(), getAdjustedReachedPoints(), assLongMenu\getCorrectAnswersAsJson(), getCurrentSolutionResultSet(), getExternalId(), assFileUpload\getFileUploadPath(), assFileUpload\getFileUploadPathWeb(), getInstances(), assTextQuestion\getLatestAutosaveContent(), assClozeTest\getMaximumPoints(), assOrderingQuestion\getOrderingElementList(), assJavaApplet\getReachedInformation(), getReachedPoints(), assImagemapQuestion\getRTETextWithMediaObjects(), assMultipleChoice\getRTETextWithMediaObjects(), getRTETextWithMediaObjects(), assSingleChoice\getRTETextWithMediaObjects(), getSolutionMaxPass(), assOrderingQuestion\getSolutionOrderingElementList(), getSolutionValues(), assFileUpload\getUploadedFiles(), assFileUpload\handleSubmission(), assFileUpload\hasFileUploads(), assFileUpload\isAnswered(), assKprimChoice\isAnswered(), assMultipleChoice\isAnswered(), assSingleChoice\isAnswered(), assTextQuestion\isAnswered(), isInUse(), loadFromDb(), assTextQuestion\loadFromDb(), log(), logAction(), assFormulaQuestion\lookupForExistingSolutions(), assLongMenu\lookupForExistingSolutions(), migrateContentForLearningModule(), ilAssNestedOrderingElementsInputGUI\prepareReprintable(), removeAllExistingSolutions(), removeCurrentSolution(), assFormulaQuestion\removeExistingSolutions(), removeExistingSolutions(), removeResultRecord(), ilAssOrderingQuestionAuthoringFormGUI\renewOrderingElementInput(), assClozeTest\saveAdditionalQuestionDataToDb(), assErrorText\saveAdditionalQuestionDataToDb(), assFileUpload\saveAdditionalQuestionDataToDb(), assFlashQuestion\saveAdditionalQuestionDataToDb(), assImagemapQuestion\saveAdditionalQuestionDataToDb(), assJavaApplet\saveAdditionalQuestionDataToDb(), assKprimChoice\saveAdditionalQuestionDataToDb(), assLongMenu\saveAdditionalQuestionDataToDb(), assMatchingQuestion\saveAdditionalQuestionDataToDb(), assOrderingHorizontal\saveAdditionalQuestionDataToDb(), assClozeTest\saveAnswerSpecificDataToDb(), assErrorText\saveAnswerSpecificDataToDb(), assImagemapQuestion\saveAnswerSpecificDataToDb(), assKprimChoice\saveAnswerSpecificDataToDb(), assLongMenu\saveAnswerSpecificDataToDb(), assMatchingQuestion\saveAnswerSpecificDataToDb(), assClozeTest\saveClozeNumericGapRecordToDb(), assClozeTest\saveClozeSelectGapRecordToDb(), assClozeTest\saveClozeTextGapRecordToDb(), saveCurrentSolution(), assErrorText\savePreviewData(), assSingleChoice\savePreviewData(), saveQuestionDataToDb(), assFormulaQuestion\saveToDb(), assMultipleChoice\saveToDb(), saveToDb(), assErrorText\saveWorkingData(), assFormulaQuestion\saveWorkingData(), assFormulaQuestion\setId(), setNewOriginalId(), assOrderingQuestion\setOrderingElementList(), assTextQuestion\setReachedPoints(), syncWithOriginal(), syncXHTMLMediaObjectsOfQuestion(), assClozeTest\toJSON(), assErrorText\toJSON(), assImagemapQuestion\toJSON(), assKprimChoice\toJSON(), assLongMenu\toJSON(), assMatchingQuestion\toJSON(), assMultipleChoice\toJSON(), assOrderingHorizontal\toJSON(), assOrderingQuestion\toJSON(), assSingleChoice\toJSON(), assTextQuestion\toJSON(), assTextSubset\toJSON(), updateCurrentSolutionsAuthorization(), ilLOTestQuestionAdapter\updateQuestionResult(), and updateTimestamp().

+ Here is the caller graph for this function:

◆ getImagePath()

assQuestion::getImagePath (   $question_id = null,
  $object_id = null 
)

Returns the image path for web accessable images of a question.

The image path is under the CLIENT_WEB_DIR in assessment/REFERENCE_ID_OF_QUESTION_POOL/ID_OF_QUESTION/images

@access public

Definition at line 1709 of file class.assQuestion.php.

1710 {
1711 if ($question_id === null) {
1712 $question_id = $this->id;
1713 }
1714
1715 if ($object_id === null) {
1716 $object_id = $this->obj_id;
1717 }
1718
1719 return $this->buildImagePath($question_id, $object_id);
1720 }
buildImagePath($questionId, $parentObjectId)

References $id, $obj_id, and buildImagePath().

Referenced by assOrderingQuestion\buildOrderingImagesFormDataConverter(), assOrderingQuestion\cleanImagefiles(), assImagemapQuestion\copyImage(), assMatchingQuestion\copyImages(), assMultipleChoice\copyImages(), assOrderingQuestion\copyImages(), assMultipleChoice\deleteImage(), assSingleChoice\deleteImage(), assImagemapQuestion\deleteImage(), assMatchingQuestion\deleteImagefile(), assOrderingQuestion\dropImageFile(), assImagemapQuestion\duplicateImage(), assMatchingQuestion\duplicateImages(), assSingleChoice\duplicateImages(), assOrderingQuestion\duplicateImages(), assOrderingQuestion\ensureImagePathExists(), assKprimChoice\handleFileUpload(), assOrderingQuestion\isImageFileStored(), assKprimChoice\loadAnswerData(), assMultipleChoice\loadFromDb(), assSingleChoice\loadFromDb(), assMatchingQuestion\rebuildThumbnails(), assMultipleChoice\rebuildThumbnails(), assOrderingQuestion\rebuildThumbnails(), assSingleChoice\rebuildThumbnails(), assMatchingQuestion\setExportDetailsXLS(), assMultipleChoice\setImageFile(), assSingleChoice\setImageFile(), assMatchingQuestion\setImageFile(), assImagemapQuestion\setImageFilename(), assOrderingQuestion\storeImageFile(), assMultipleChoice\syncImages(), and assSingleChoice\syncImages().

+ Here is the call graph for this function:
+ Here is the caller graph for this function:

◆ getImagePathWeb()

assQuestion::getImagePathWeb ( )

Returns the web image path for web accessable images of a question.

The image path is under the web accessable data dir in assessment/REFERENCE_ID_OF_QUESTION_POOL/ID_OF_QUESTION/images

@access public

TODO: in use? refactor and ask for a supported path in all cases, not for THE dynamic highlander path ^^

Definition at line 1769 of file class.assQuestion.php.

1770 {
1771 if (!$this->export_image_path) {
1772 $relative_path = "assessment/$this->obj_id/$this->id/images/";
1773 return ilObjTest::getDataWebPath($relative_path);
1774 } else {
1776 }
1777 }
$export_image_path
(Web) Path to images

References $export_image_path, and ilObjTest\getDataWebPath().

Referenced by assOrderingQuestion\buildNestedOrderingElementInputGui(), assOrderingQuestion\buildNestedOrderingFormDataConverter(), assOrderingQuestion\buildOrderingImagesFormDataConverter(), assKprimChoice\loadAnswerData(), assImagemapQuestion\toJSON(), assKprimChoice\toJSON(), assMultipleChoice\toJSON(), assOrderingQuestion\toJSON(), and assSingleChoice\toJSON().

+ Here is the call graph for this function:
+ Here is the caller graph for this function:

◆ getInstances()

& assQuestion::getInstances ( )

Gets all instances of the question.

Returns
array All instances of question and its copies

Definition at line 3941 of file class.assQuestion.php.

3942 {
3943 global $DIC;
3944 $ilDB = $DIC['ilDB'];
3945
3946 $result = $ilDB->queryF(
3947 "SELECT question_id FROM qpl_questions WHERE original_id = %s",
3948 array("integer"),
3949 array($this->getId())
3950 );
3951 $instances = array();
3952 $ids = array();
3953 while ($row = $ilDB->fetchAssoc($result)) {
3954 array_push($ids, $row["question_id"]);
3955 }
3956 foreach ($ids as $question_id) {
3957 // check non random tests
3958 $result = $ilDB->queryF(
3959 "SELECT tst_tests.obj_fi FROM tst_tests, tst_test_question WHERE tst_test_question.question_fi = %s AND tst_test_question.test_fi = tst_tests.test_id",
3960 array("integer"),
3961 array($question_id)
3962 );
3963 while ($row = $ilDB->fetchAssoc($result)) {
3964 $instances[$row['obj_fi']] = ilObject::_lookupTitle($row['obj_fi']);
3965 }
3966 // check random tests
3967 $result = $ilDB->queryF(
3968 "SELECT tst_tests.obj_fi FROM tst_tests, tst_test_rnd_qst, tst_active WHERE tst_test_rnd_qst.active_fi = tst_active.active_id AND tst_test_rnd_qst.question_fi = %s AND tst_tests.test_id = tst_active.test_fi",
3969 array("integer"),
3970 array($question_id)
3971 );
3972 while ($row = $ilDB->fetchAssoc($result)) {
3973 $instances[$row['obj_fi']] = ilObject::_lookupTitle($row['obj_fi']);
3974 }
3975 }
3976 include_once "./Modules/Test/classes/class.ilObjTest.php";
3977 foreach ($instances as $key => $value) {
3978 $instances[$key] = array("obj_id" => $key, "title" => $value, "author" => ilObjTest::_lookupAuthor($key), "refs" => ilObject::_getAllReferences($key));
3979 }
3980 return $instances;
3981 }
static _lookupAuthor($obj_id)
Gets the authors name of the ilObjTest object.
static _lookupTitle($a_id)
lookup object title
static _getAllReferences($a_id)
get all reference ids of object

References $DIC, $ilDB, $result, ilObject\_getAllReferences(), ilObjTest\_lookupAuthor(), ilObject\_lookupTitle(), and getId().

+ Here is the call graph for this function:

◆ getJavaPath()

assQuestion::getJavaPath ( )

Returns the image path for web accessable images of a question.

The image path is under the CLIENT_WEB_DIR in assessment/REFERENCE_ID_OF_QUESTION_POOL/ID_OF_QUESTION/images

@access public

Definition at line 1698 of file class.assQuestion.php.

1699 {
1700 return CLIENT_WEB_DIR . "/assessment/$this->obj_id/$this->id/java/";
1701 }

References CLIENT_WEB_DIR.

Referenced by assJavaApplet\copyApplet(), assJavaApplet\deleteJavaAppletFilename(), assJavaApplet\duplicateApplet(), and assJavaApplet\setJavaAppletFilename().

+ Here is the caller graph for this function:

◆ getJavaPathWeb()

assQuestion::getJavaPathWeb ( )

Returns the web image path for web accessable java applets of a question.

The image path is under the web accessable data dir in assessment/REFERENCE_ID_OF_QUESTION_POOL/ID_OF_QUESTION/java

@access public

Definition at line 1744 of file class.assQuestion.php.

1745 {
1746 $relative_path = "assessment/$this->obj_id/$this->id/java/";
1747 return ilObjTest::getDataWebPath($relative_path);
1748 }

References ilObjTest\getDataWebPath().

+ Here is the call graph for this function:

◆ getKeyValuesImplosionSeparator()

static assQuestion::getKeyValuesImplosionSeparator ( )
staticprotected

Definition at line 5034 of file class.assQuestion.php.

5035 {
5037 }
const KEY_VALUES_IMPLOSION_SEPARATOR

References KEY_VALUES_IMPLOSION_SEPARATOR.

◆ getLastChange()

assQuestion::getLastChange ( )

Reimplemented in assMultipleChoice.

Definition at line 4779 of file class.assQuestion.php.

4780 {
4781 return $this->lastChange;
4782 }

References $lastChange.

◆ getLifecycle()

assQuestion::getLifecycle ( )
Returns
ilAssQuestionLifecycle

Definition at line 954 of file class.assQuestion.php.

955 {
956 return $this->lifecycle;
957 }

References $lifecycle.

Referenced by saveToDb().

+ Here is the caller graph for this function:

◆ getMaximumPoints()

assQuestion::getMaximumPoints ( )

Returns the maximum points, a learner can reach answering the question.

@access public

See also
$points

Reimplemented in assClozeTest, assErrorText, assFileUpload, assFlashQuestion, assFormulaQuestion, assImagemapQuestion, assLongMenu, assMatchingQuestion, assMultipleChoice, assNumeric, assOrderingHorizontal, assOrderingQuestion, assSingleChoice, assTextQuestion, and assTextSubset.

Definition at line 1192 of file class.assQuestion.php.

1193 {
1194 return $this->points;
1195 }

References $points.

Referenced by adjustReachedPointsByScoringOptions(), assJavaApplet\getUserQuestionResult(), assKprimChoice\isComplete(), isPreviewSolutionCorrect(), and saveQuestionDataToDb().

+ Here is the caller graph for this function:

◆ getNrOfTries()

◆ getNumExistingSolutionRecords()

static assQuestion::getNumExistingSolutionRecords (   $activeId,
  $pass,
  $questionId 
)
staticprotected

returns the number of existing solution records for the given test active / pass and given question id

@access protected

@global ilDBInterface $ilDB

Parameters
integer$activeId
integer$pass
integer$questionId
Returns
integer $numberOfExistingSolutionRecords

Definition at line 4617 of file class.assQuestion.php.

4618 {
4619 global $DIC;
4620 $ilDB = $DIC['ilDB'];
4621
4622 $query = "
4623 SELECT count(active_fi) cnt
4624
4625 FROM tst_solutions
4626
4627 WHERE active_fi = %s
4628 AND question_fi = %s
4629 AND pass = %s
4630 ";
4631
4632 $res = $ilDB->queryF(
4633 $query,
4634 array('integer','integer','integer'),
4635 array($activeId, $questionId, $pass)
4636 );
4637
4638 $row = $ilDB->fetchAssoc($res);
4639
4640 return (int) $row['cnt'];
4641 }

References $DIC, $ilDB, $pass, $query, and $res.

Referenced by assFileUpload\isAnswered(), assKprimChoice\isAnswered(), assMultipleChoice\isAnswered(), assSingleChoice\isAnswered(), and assTextQuestion\isAnswered().

+ Here is the caller graph for this function:

◆ getObjectClassNameByQuestionType()

static assQuestion::getObjectClassNameByQuestionType (   $questionType)
static

Definition at line 4040 of file class.assQuestion.php.

4041 {
4042 return $questionType;
4043 }

Referenced by _instantiateQuestion(), and includeCoreClass().

+ Here is the caller graph for this function:

◆ getObjId()

assQuestion::getObjId ( )

Get the object id of the container object.

Returns
integer The object id of the container object @access public
See also
$obj_id

Definition at line 934 of file class.assQuestion.php.

935 {
936 return $this->obj_id;
937 }

References $obj_id.

Referenced by __get(), assClozeTest\copyObject(), assErrorText\copyObject(), assFileUpload\copyObject(), assFlashQuestion\copyObject(), assFormulaQuestion\copyObject(), assImagemapQuestion\copyObject(), assJavaApplet\copyObject(), assKprimChoice\copyObject(), assLongMenu\copyObject(), assMatchingQuestion\copyObject(), assMultipleChoice\copyObject(), assNumeric\copyObject(), assOrderingHorizontal\copyObject(), assOrderingQuestion\copyObject(), assSingleChoice\copyObject(), assTextQuestion\copyObject(), assTextSubset\copyObject(), assClozeTest\createNewOriginalFromThisDuplicate(), assErrorText\createNewOriginalFromThisDuplicate(), assFileUpload\createNewOriginalFromThisDuplicate(), assFlashQuestion\createNewOriginalFromThisDuplicate(), assFormulaQuestion\createNewOriginalFromThisDuplicate(), assImagemapQuestion\createNewOriginalFromThisDuplicate(), assJavaApplet\createNewOriginalFromThisDuplicate(), assKprimChoice\createNewOriginalFromThisDuplicate(), assLongMenu\createNewOriginalFromThisDuplicate(), assMatchingQuestion\createNewOriginalFromThisDuplicate(), assMultipleChoice\createNewOriginalFromThisDuplicate(), assNumeric\createNewOriginalFromThisDuplicate(), assOrderingHorizontal\createNewOriginalFromThisDuplicate(), assOrderingQuestion\createNewOriginalFromThisDuplicate(), assSingleChoice\createNewOriginalFromThisDuplicate(), assTextQuestion\createNewOriginalFromThisDuplicate(), assTextSubset\createNewOriginalFromThisDuplicate(), createNewQuestion(), createPageObject(), delete(), deleteTaxonomyAssignments(), assClozeTest\duplicate(), assErrorText\duplicate(), assFileUpload\duplicate(), assFlashQuestion\duplicate(), assFormulaQuestion\duplicate(), assImagemapQuestion\duplicate(), assJavaApplet\duplicate(), assKprimChoice\duplicate(), assLongMenu\duplicate(), assMatchingQuestion\duplicate(), assMultipleChoice\duplicate(), assNumeric\duplicate(), assOrderingHorizontal\duplicate(), assOrderingQuestion\duplicate(), assSingleChoice\duplicate(), assTextQuestion\duplicate(), assTextSubset\duplicate(), isInActiveTest(), saveQuestionDataToDb(), and syncWithOriginal().

+ Here is the caller graph for this function:

◆ getOriginalId()

assQuestion::getOriginalId ( )

◆ getOutputType()

assQuestion::getOutputType ( )

Gets the output type.

Returns
integer The output type of the question @access public
See also
$outputType

Reimplemented in assMultipleChoice, and assSingleChoice.

Definition at line 852 of file class.assQuestion.php.

853 {
854 return $this->outputType;
855 }

References $outputType.

Referenced by __get().

+ Here is the caller graph for this function:

◆ getOwner()

assQuestion::getOwner ( )

Gets the creator/owner ID of the assQuestion object.

Returns
integer The numerical ID to identify the owner/creator @access public
See also
$owner

Definition at line 922 of file class.assQuestion.php.

923 {
924 return $this->owner;
925 }

References $owner.

Referenced by __get(), saveQuestionDataToDb(), and saveToDb().

+ Here is the caller graph for this function:

◆ getPageOfQuestion()

assQuestion::getPageOfQuestion ( )

Definition at line 2399 of file class.assQuestion.php.

2400 {
2401 include_once "./Modules/TestQuestionPool/classes/class.ilAssQuestionPage.php";
2402 $page = new ilAssQuestionPage($this->id);
2403 return $page->getXMLContent();
2404 }

References $page.

◆ getPoints()

◆ getPreventRteUsage()

assQuestion::getPreventRteUsage ( )

Get prevent rte usage.

Returns
boolean prevent rte usage

Definition at line 4397 of file class.assQuestion.php.

4398 {
4400 }

References $prevent_rte_usage.

◆ getProcessLocker()

◆ getQuestion()

◆ getQuestionAction()

assQuestion::getQuestionAction ( )
protected
Returns
string

Definition at line 402 of file class.assQuestion.php.

403 {
404 if (!isset($_POST['cmd']) || !isset($_POST['cmd'][$this->questionActionCmd])) {
405 return '';
406 }
407
408 if (!is_array($_POST['cmd'][$this->questionActionCmd]) || !count($_POST['cmd'][$this->questionActionCmd])) {
409 return '';
410 }
411
412 return key($_POST['cmd'][$this->questionActionCmd]);
413 }

References $_POST.

Referenced by assFileUpload\isFileDeletionAction().

+ Here is the caller graph for this function:

◆ getQuestionChangeListeners()

assQuestion::getQuestionChangeListeners ( )
Returns
array[ilQuestionChangeListener]

Definition at line 4722 of file class.assQuestion.php.

4723 {
4725 }

References $questionChangeListeners.

Referenced by notifyQuestionCreated(), notifyQuestionDeleted(), and notifyQuestionEdited().

+ Here is the caller graph for this function:

◆ getQuestionForHTMLOutput()

assQuestion::getQuestionForHTMLOutput ( )

Definition at line 3809 of file class.assQuestion.php.

3809 : string
3810 {
3811 return $this->purifyAndPrepareTextAreaOutput($this->question);
3812 }
purifyAndPrepareTextAreaOutput(string $content)

References purifyAndPrepareTextAreaOutput().

+ Here is the call graph for this function:

◆ getQuestionsMissingResultRecord()

static assQuestion::getQuestionsMissingResultRecord (   $activeId,
  $pass,
  $questionIds 
)
static

Definition at line 5393 of file class.assQuestion.php.

5394 {
5395 global $DIC;
5396 $ilDB = $DIC['ilDB'];
5397
5398 $IN_questionIds = $ilDB->in('question_fi', $questionIds, false, 'integer');
5399
5400 $query = "
5401 SELECT question_fi
5402 FROM tst_test_result
5403 WHERE active_fi = %s
5404 AND pass = %s
5405 AND $IN_questionIds
5406 ";
5407
5408 $res = $ilDB->queryF(
5409 $query,
5410 array('integer', 'integer'),
5411 array($activeId, $pass)
5412 );
5413
5414 $questionsHavingResultRecord = array();
5415
5416 while ($row = $ilDB->fetchAssoc($res)) {
5417 $questionsHavingResultRecord[] = $row['question_fi'];
5418 }
5419
5420 $questionsMissingResultRecordt = array_diff(
5421 $questionIds,
5422 $questionsHavingResultRecord
5423 );
5424
5425 return $questionsMissingResultRecordt;
5426 }

References $DIC, $ilDB, $pass, $query, and $res.

Referenced by ilTestOutputGUI\handlePrimaryButton().

+ Here is the caller graph for this function:

◆ getQuestionType()

assQuestion::getQuestionType ( )
abstract

Returns the question type of the question.

Returns
string The question type of the question

Reimplemented in assClozeTest, assErrorText, assFileUpload, assFlashQuestion, assFormulaQuestion, assImagemapQuestion, assJavaApplet, assKprimChoice, assLongMenu, assMatchingQuestion, assMultipleChoice, assNumeric, assOrderingHorizontal, assOrderingQuestion, assSingleChoice, assTextQuestion, and assTextSubset.

Referenced by fromXML(), getQuestionTypeID(), and toXML().

+ Here is the caller graph for this function:

◆ getQuestionTypeFromDb()

static assQuestion::getQuestionTypeFromDb (   $question_id)
static

get question type for question id

note: please don't use $this in this class to allow static calls

Definition at line 1953 of file class.assQuestion.php.

1954 {
1955 global $DIC;
1956 $ilDB = $DIC['ilDB'];
1957
1958 $result = $ilDB->queryF(
1959 "SELECT qpl_qst_type.type_tag FROM qpl_qst_type, qpl_questions WHERE qpl_questions.question_id = %s AND qpl_questions.question_type_fi = qpl_qst_type.question_type_id",
1960 array('integer'),
1961 array($question_id)
1962 );
1963 $data = $ilDB->fetchAssoc($result);
1964 return $data["type_tag"];
1965 }

References $data, $DIC, $ilDB, and $result.

Referenced by assQuestionGUI\_getGUIClassNameForId(), and assQuestionGUI\_getQuestionGUI().

+ Here is the caller graph for this function:

◆ getQuestionTypeID()

assQuestion::getQuestionTypeID ( )

Returns the question type of the question.

Returns the question type of the question

Returns
integer The question type of the question @access public

Definition at line 3843 of file class.assQuestion.php.

3844 {
3845 global $DIC;
3846 $ilDB = $DIC['ilDB'];
3847
3848 $result = $ilDB->queryF(
3849 "SELECT question_type_id FROM qpl_qst_type WHERE type_tag = %s",
3850 array('text'),
3851 array($this->getQuestionType())
3852 );
3853 if ($result->numRows() == 1) {
3854 $row = $ilDB->fetchAssoc($result);
3855 return $row["question_type_id"];
3856 }
3857 return 0;
3858 }

References $DIC, $ilDB, $result, and getQuestionType().

Referenced by createNewQuestion(), and saveQuestionDataToDb().

+ Here is the call graph for this function:
+ Here is the caller graph for this function:

◆ getReachedPoints()

assQuestion::getReachedPoints (   $active_id,
  $pass = null 
)

Returns the points, a learner has reached answering the question This is the fast way to get the points directly from the database.

Parameters
integer$user_idThe database ID of the learner
integer$test_idThe database Id of the test containing the question @access public

Definition at line 1181 of file class.assQuestion.php.

1182 {
1183 return round(self::_getReachedPoints($active_id, $this->getId(), $pass), 2);
1184 }

References $pass, and getId().

Referenced by ilLOTestQuestionAdapter\updateQuestionResult().

+ Here is the call graph for this function:
+ Here is the caller graph for this function:

◆ getResultGateway()

static assQuestion::getResultGateway ( )
static
Returns
\ilObjTestGateway

Definition at line 5144 of file class.assQuestion.php.

5145 {
5146 return self::$resultGateway;
5147 }

References $resultGateway.

◆ getRTETextWithMediaObjects()

assQuestion::getRTETextWithMediaObjects ( )
protected

Collects all text in the question which could contain media objects which were created with the Rich Text Editor.

Reimplemented in assClozeTest, assErrorText, assFileUpload, assFlashQuestion, assFormulaQuestion, assImagemapQuestion, assJavaApplet, assKprimChoice, assLongMenu, assMatchingQuestion, assMultipleChoice, assNumeric, assOrderingHorizontal, assOrderingQuestion, assSingleChoice, assTextQuestion, and assTextSubset.

Definition at line 3902 of file class.assQuestion.php.

3903 {
3904 // must be called in parent classes. add additional RTE text in the parent
3905 // classes and call this method to add the standard RTE text
3906 $collected = $this->getQuestion();
3907 $collected .= $this->feedbackOBJ->getGenericFeedbackContent($this->getId(), false);
3908 $collected .= $this->feedbackOBJ->getGenericFeedbackContent($this->getId(), true);
3909 $collected .= $this->feedbackOBJ->getAllSpecificAnswerFeedbackContents($this->getId());
3910
3911 foreach ($this->suggested_solutions as $solution_array) {
3912 $collected .= $solution_array["value"];
3913 }
3914
3915 require_once 'Modules/TestQuestionPool/classes/class.ilAssQuestionHintList.php';
3916 $questionHintList = ilAssQuestionHintList::getListByQuestionId($this->getId());
3917 foreach ($questionHintList as $questionHint) {
3918 /* @var $questionHint ilAssQuestionHint */
3919 $collected .= $questionHint->getText();
3920 }
3921
3922 return $collected;
3923 }
static getListByQuestionId($questionId)
instantiates a question hint list for the passed question id

References getId(), ilAssQuestionHintList\getListByQuestionId(), and getQuestion().

Referenced by cleanupMediaObjectUsage().

+ Here is the call graph for this function:
+ Here is the caller graph for this function:

◆ getSelfAssessmentEditingMode()

assQuestion::getSelfAssessmentEditingMode ( )

Get Self-Assessment Editing Mode.

Returns
boolean Self-Assessment Editing Mode

Definition at line 4445 of file class.assQuestion.php.

4446 {
4448 }

References $selfassessmenteditingmode.

Referenced by ilAssQuestionAuthoringFormGUI\addGenericAssessmentQuestionCommandButtons().

+ Here is the caller graph for this function:

◆ getSelfAssessmentFormatter()

assQuestion::getSelfAssessmentFormatter ( )
protected
Returns
\ilAssSelfAssessmentQuestionFormatter

Definition at line 4374 of file class.assQuestion.php.

4375 {
4376 require_once 'Modules/TestQuestionPool/classes/questions/class.ilAssSelfAssessmentQuestionFormatter.php';
4377 return new \ilAssSelfAssessmentQuestionFormatter();
4378 }

Referenced by formatSAQuestion().

+ Here is the caller graph for this function:

◆ getShuffle()

assQuestion::getShuffle ( )

Gets the shuffle flag.

Returns
boolean The shuffle flag @access public
See also
$shuffle

Definition at line 816 of file class.assQuestion.php.

817 {
818 return $this->shuffle;
819 }

References $shuffle.

Referenced by __get(), assClozeTest\toJSON(), assErrorText\toJSON(), assImagemapQuestion\toJSON(), assLongMenu\toJSON(), assMultipleChoice\toJSON(), assSingleChoice\toJSON(), and assTextQuestion\toJSON().

+ Here is the caller graph for this function:

◆ getShuffler()

assQuestion::getShuffler ( )

◆ getSolutionMaxPass()

◆ getSolutionRecordById()

assQuestion::getSolutionRecordById (   $solutionId)
protected
Parameters
$solutionId@global ilDBInterface $ilDB
Returns
int

Definition at line 4858 of file class.assQuestion.php.

4859 {
4860 global $DIC; /* @var ILIAS\DI\Container $DIC */
4861 $ilDB = $DIC['ilDB'];
4862
4863 $res = $ilDB->queryF(
4864 "SELECT * FROM tst_solutions WHERE solution_id = %s",
4865 array('integer'),
4866 array($solutionId)
4867 );
4868
4869 while ($row = $ilDB->fetchAssoc($res)) {
4870 return $row;
4871 }
4872 }

References $DIC, $ilDB, and $res.

Referenced by assFileUpload\saveWorkingData().

+ Here is the caller graph for this function:

◆ getSolutionValues()

assQuestion::getSolutionValues (   $active_id,
  $pass = null,
  $authorized = true 
)

Loads solutions of a given user from the database an returns it.

Reimplemented in assJavaApplet.

Definition at line 1818 of file class.assQuestion.php.

1819 {
1820 global $DIC;
1821 $ilDB = $DIC['ilDB'];
1822
1823 if (is_null($pass)) {
1824 $pass = $this->getSolutionMaxPass($active_id);
1825 }
1826
1827 if ($this->getStep() !== null) {
1828 $query = "
1829 SELECT *
1830 FROM tst_solutions
1831 WHERE active_fi = %s
1832 AND question_fi = %s
1833 AND pass = %s
1834 AND step = %s
1835 AND authorized = %s
1836 ORDER BY solution_id";
1837
1838 $result = $ilDB->queryF(
1839 $query,
1840 array('integer', 'integer', 'integer', 'integer', 'integer'),
1841 array($active_id, $this->getId(), $pass, $this->getStep(), (int) $authorized)
1842 );
1843 } else {
1844 $query = "
1845 SELECT *
1846 FROM tst_solutions
1847 WHERE active_fi = %s
1848 AND question_fi = %s
1849 AND pass = %s
1850 AND authorized = %s
1851 ORDER BY solution_id
1852 ";
1853
1854 $result = $ilDB->queryF(
1855 $query,
1856 array('integer', 'integer', 'integer', 'integer'),
1857 array($active_id, $this->getId(), $pass, (int) $authorized)
1858 );
1859 }
1860
1861 $values = array();
1862
1863 while ($row = $ilDB->fetchAssoc($result)) {
1864 $values[] = $row;
1865 }
1866
1867 return $values;
1868 }
getSolutionMaxPass($active_id)
Returns the maximum pass a users question solution.

References $DIC, $ilDB, $pass, $query, $result, getId(), getSolutionMaxPass(), and getStep().

Referenced by assFormulaQuestion\calculateReachedPoints(), assOrderingQuestion\calculateReachedPoints(), deleteDummySolutionRecord(), duplicateIntermediateSolutionAuthorized(), forceExistingIntermediateSolution(), assOrderingQuestion\getOrderingElementListForSolutionOutput(), ilTestCorrectionsGUI\getSolutions(), getTestOutputSolutions(), assFileUpload\getUserSolutionPreferingIntermediate(), getUserSolutionPreferingIntermediate(), assClozeTest\setExportDetailsXLS(), assErrorText\setExportDetailsXLS(), assFileUpload\setExportDetailsXLS(), assFormulaQuestion\setExportDetailsXLS(), assImagemapQuestion\setExportDetailsXLS(), assKprimChoice\setExportDetailsXLS(), assLongMenu\setExportDetailsXLS(), assMatchingQuestion\setExportDetailsXLS(), assMultipleChoice\setExportDetailsXLS(), assNumeric\setExportDetailsXLS(), assOrderingHorizontal\setExportDetailsXLS(), assOrderingQuestion\setExportDetailsXLS(), assSingleChoice\setExportDetailsXLS(), assTextQuestion\setExportDetailsXLS(), and assTextSubset\setExportDetailsXLS().

+ Here is the call graph for this function:
+ Here is the caller graph for this function:

◆ getStep()

◆ getSuggestedSolution()

assQuestion::getSuggestedSolution (   $subquestion_index = 0)

Returns a suggested solution for a given subquestion index.

Parameters
integer$subquestion_indexThe index of a subquestion (i.e. a close test gap). Usually 0
Returns
array A suggested solution array containing the internal link @access public

Definition at line 2813 of file class.assQuestion.php.

2814 {
2815 if (array_key_exists($subquestion_index, $this->suggested_solutions)) {
2816 return $this->suggested_solutions[$subquestion_index];
2817 } else {
2818 return array();
2819 }
2820 }

◆ getSuggestedSolutionOutput()

assQuestion::getSuggestedSolutionOutput ( )

Definition at line 1072 of file class.assQuestion.php.

1073 {
1074 $output = array();
1075 foreach ($this->suggested_solutions as $solution) {
1076 switch ($solution["type"]) {
1077 case "lm":
1078 case "st":
1079 case "pg":
1080 case "git":
1081 array_push($output, '<a href="' . assQuestion::_getInternalLinkHref($solution["internal_link"]) . '">' . $this->lng->txt("solution_hint") . '</a>');
1082 break;
1083 case "file":
1084 $possible_texts = array_values(array_filter(array(
1085 ilUtil::prepareFormOutput($solution['value']['filename']),
1086 ilUtil::prepareFormOutput($solution['value']['name']),
1087 $this->lng->txt('tst_show_solution_suggested')
1088 )));
1089
1090 require_once 'Services/WebAccessChecker/classes/class.ilWACSignedPath.php';
1092 array_push($output, '<a href="' . ilWACSignedPath::signFile($this->getSuggestedSolutionPathWeb() . $solution["value"]["name"]) . '">' . $possible_texts[0] . '</a>');
1093 break;
1094 case "text":
1095 $solutionValue = $solution["value"];
1096 $solutionValue = $this->fixSvgToPng($solutionValue);
1097 $solutionValue = $this->fixUnavailableSkinImageSources($solutionValue);
1098 $output[] = $this->prepareTextareaOutput($solutionValue, true);
1099 break;
1100 }
1101 }
1102 return join("<br />", $output);
1103 }
fixUnavailableSkinImageSources($html)
getSuggestedSolutionPathWeb()
Returns the web path for a suggested solution.
prepareTextareaOutput($txt_output, $prepare_for_latex_output=false, $omitNl2BrWhenTextArea=false)
Prepares a string for a text area output in tests.
static _getInternalLinkHref($target="")
fixSvgToPng($imageFilenameContainingString)
static prepareFormOutput($a_str, $a_strip=false)
prepares string output for html forms @access public
static signFile($path_to_file)
static setTokenMaxLifetimeInSeconds($token_max_lifetime_in_seconds)

References _getInternalLinkHref(), fixSvgToPng(), fixUnavailableSkinImageSources(), getSuggestedSolutionPathWeb(), ilUtil\prepareFormOutput(), prepareTextareaOutput(), ilWACSignedPath\setTokenMaxLifetimeInSeconds(), and ilWACSignedPath\signFile().

+ Here is the call graph for this function:

◆ getSuggestedSolutionPath()

assQuestion::getSuggestedSolutionPath ( )

Returns the path for a suggested solution.

@access public

Definition at line 1687 of file class.assQuestion.php.

1688 {
1689 return CLIENT_WEB_DIR . "/assessment/$this->obj_id/$this->id/solution/";
1690 }

References CLIENT_WEB_DIR.

Referenced by copySuggestedSolutionFiles(), deleteSuggestedSolutions(), duplicateSuggestedSolutionFiles(), and syncSuggestedSolutionFiles().

+ Here is the caller graph for this function:

◆ getSuggestedSolutionPathWeb()

assQuestion::getSuggestedSolutionPathWeb ( )

Returns the web path for a suggested solution.

@access public

Definition at line 1755 of file class.assQuestion.php.

1756 {
1757 $relative_path = "assessment/$this->obj_id/$this->id/solution/";
1758 return ilObjTest::getDataWebPath($relative_path);
1759 }

References ilObjTest\getDataWebPath().

Referenced by getSuggestedSolutionOutput().

+ Here is the call graph for this function:
+ Here is the caller graph for this function:

◆ getSuggestedSolutions()

assQuestion::getSuggestedSolutions ( )

Return the suggested solutions.

Returns
array Suggested solutions

Definition at line 1139 of file class.assQuestion.php.

1140 {
1142 }

References $suggested_solutions.

Referenced by __get().

+ Here is the caller graph for this function:

◆ getSuggestedSolutionTitle()

assQuestion::getSuggestedSolutionTitle (   $subquestion_index = 0)

Returns the title of a suggested solution at a given subquestion_index.

This can be usable for displaying suggested solutions

Parameters
integer$subquestion_indexThe index of a subquestion (i.e. a close test gap). Usually 0
Returns
string A string containing the type and title of the internal link @access public

Definition at line 2830 of file class.assQuestion.php.

2831 {
2832 if (array_key_exists($subquestion_index, $this->suggested_solutions)) {
2833 $title = $this->suggested_solutions[$subquestion_index]["internal_link"];
2834 // TO DO: resolve internal link an get link type and title
2835 } else {
2836 $title = "";
2837 }
2838 return $title;
2839 }

References $title.

◆ getTestId()

assQuestion::getTestId ( )

Gets the test id of the assQuestion object.

Returns
integer The test id of the assQuestion object @access public
See also
$test_id

Definition at line 828 of file class.assQuestion.php.

829 {
830 return $this->test_id;
831 }

References $test_id.

Referenced by __get(), and resetUsersAnswer().

+ Here is the caller graph for this function:

◆ getTestOutputSolutions()

assQuestion::getTestOutputSolutions (   $activeId,
  $pass 
)

Reimplemented in assImagemapQuestion.

Definition at line 1792 of file class.assQuestion.php.

1793 {
1794 // hey: refactored identifiers
1795 if ($this->getTestPresentationConfig()->isSolutionInitiallyPrefilled()) {
1796 // hey.
1797 return $this->getSolutionValues($activeId, $pass, true);
1798 }
1799
1800 return $this->getUserSolutionPreferingIntermediate($activeId, $pass);
1801 }
getTestPresentationConfig()
Get the test question configuration (initialised once)
getUserSolutionPreferingIntermediate($active_id, $pass=null)

References $pass, getSolutionValues(), getTestPresentationConfig(), and getUserSolutionPreferingIntermediate().

Referenced by assOrderingQuestion\getSolutionOrderingElementListForTestOutput().

+ Here is the call graph for this function:
+ Here is the caller graph for this function:

◆ getTestPresentationConfig()

assQuestion::getTestPresentationConfig ( )

Get the test question configuration (initialised once)

Returns
ilTestQuestionConfig

Definition at line 5519 of file class.assQuestion.php.

5520 {
5521 if ($this->testQuestionConfigInstance === null) {
5522 $this->testQuestionConfigInstance = $this->buildTestPresentationConfig();
5523 }
5524
5526 }
buildTestPresentationConfig()
build basic test question configuration instance

References $testQuestionConfigInstance, and buildTestPresentationConfig().

Referenced by getTestOutputSolutions(), ilTestPlayerAbstractGUI\initTestQuestionConfig(), assFileUpload\isFileReuseHandlingRequired(), and assImagemapQuestion\isReuseSolutionSelectionRequest().

+ Here is the call graph for this function:
+ Here is the caller graph for this function:

◆ getTitle()

◆ getTitleFilenameCompliant()

assQuestion::getTitleFilenameCompliant ( )

returns the object title prepared to be used as a filename

Returns
string

Definition at line 791 of file class.assQuestion.php.

792 {
793 require_once 'Services/Utilities/classes/class.ilUtil.php';
794 return ilUtil::getASCIIFilename($this->getTitle());
795 }
static getASCIIFilename($a_filename)
convert utf8 to ascii filename

References ilUtil\getASCIIFilename(), and getTitle().

+ Here is the call graph for this function:

◆ getTotalAnswers()

assQuestion::getTotalAnswers ( )

get total number of answers

Definition at line 2212 of file class.assQuestion.php.

2213 {
2214 return $this->_getTotalAnswers($this->id);
2215 }
_getTotalAnswers($a_q_id)
get number of answers for question id (static) note: do not use $this inside this method

References _getTotalAnswers().

+ Here is the call graph for this function:

◆ getUserSolutionPreferingIntermediate()

assQuestion::getUserSolutionPreferingIntermediate (   $active_id,
  $pass = null 
)

Reimplemented in assFileUpload.

Definition at line 1804 of file class.assQuestion.php.

1805 {
1806 $solution = $this->getSolutionValues($active_id, $pass, false);
1807
1808 if (!count($solution)) {
1809 $solution = $this->getSolutionValues($active_id, $pass, true);
1810 }
1811
1812 return $solution;
1813 }

References $pass, and getSolutionValues().

Referenced by getTestOutputSolutions().

+ Here is the call graph for this function:
+ Here is the caller graph for this function:

◆ getValidAdditionalContentEditingModes()

assQuestion::getValidAdditionalContentEditingModes ( )

getter for valid additional content editing modes

@access public

Returns
array

Definition at line 4703 of file class.assQuestion.php.

4704 {
4705 return array(
4706 self::ADDITIONAL_CONTENT_EDITING_MODE_RTE,
4707 self::ADDITIONAL_CONTENT_EDITING_MODE_IPE
4708 );
4709 }

Referenced by isValidAdditionalContentEditingMode(), and setAdditionalContentEditingMode().

+ Here is the caller graph for this function:

◆ implodeKeyValues()

static assQuestion::implodeKeyValues (   $keyValues)
static

Definition at line 5038 of file class.assQuestion.php.

5039 {
5040 return implode(self::getKeyValuesImplosionSeparator(), $keyValues);
5041 }

Referenced by assImagemapQuestionGUI\buildSelectionParameter().

+ Here is the caller graph for this function:

◆ includeCoreClass()

static assQuestion::includeCoreClass (   $questionType,
  $withGuiClass 
)
static

Definition at line 4056 of file class.assQuestion.php.

4057 {
4058 if ($withGuiClass) {
4059 $guiClassName = self::getGuiClassNameByQuestionType($questionType);
4060 require_once "Modules/TestQuestionPool/classes/class.{$guiClassName}.php";
4061
4062 // object class is included by gui classes constructor
4063 } else {
4064 $objectClassName = self::getObjectClassNameByQuestionType($questionType);
4065 require_once "Modules/TestQuestionPool/classes/class.{$objectClassName}.php";
4066 }
4067
4068 $feedbackClassName = self::getFeedbackClassNameByQuestionType($questionType);
4069 require_once "Modules/TestQuestionPool/classes/feedback/class.{$feedbackClassName}.php";
4070 }
static getGuiClassNameByQuestionType($questionType)

References getFeedbackClassNameByQuestionType(), getGuiClassNameByQuestionType(), and getObjectClassNameByQuestionType().

Referenced by _includeClass().

+ Here is the call graph for this function:
+ Here is the caller graph for this function:

◆ includePluginClass()

static assQuestion::includePluginClass (   $questionType,
  $withGuiClass 
)
static

Definition at line 4072 of file class.assQuestion.php.

4073 {
4074 global $DIC;
4075 $ilPluginAdmin = $DIC['ilPluginAdmin'];
4076
4077 $classes = array(
4078 self::getObjectClassNameByQuestionType($questionType),
4079 self::getFeedbackClassNameByQuestionType($questionType)
4080 );
4081
4082 if ($withGuiClass) {
4083 $classes[] = self::getGuiClassNameByQuestionType($questionType);
4084 }
4085
4086 $pl_names = $ilPluginAdmin->getActivePluginsForSlot(IL_COMP_MODULE, "TestQuestionPool", "qst");
4087 foreach ($pl_names as $pl_name) {
4088 $pl = ilPlugin::getPluginObject(IL_COMP_MODULE, "TestQuestionPool", "qst", $pl_name);
4089 if (strcmp($pl->getQuestionType(), $questionType) == 0) {
4090 foreach ($classes as $class) {
4091 $pl->includeClass("class.{$class}.php");
4092 }
4093
4094 break;
4095 }
4096 }
4097 }

References $DIC, getGuiClassNameByQuestionType(), ilPlugin\getPluginObject(), and IL_COMP_MODULE.

Referenced by _includeClass().

+ Here is the call graph for this function:
+ Here is the caller graph for this function:

◆ instantiateQuestionGUI()

static assQuestion::instantiateQuestionGUI (   $a_question_id)
static

Creates an instance of a question gui with a given question id.

Parameters
integer$a_question_id
Returns
\assQuestionGUI The question gui instance

Definition at line 4146 of file class.assQuestion.php.

4147 {
4148 global $DIC;
4149 $ilCtrl = $DIC['ilCtrl'];
4150 $ilDB = $DIC['ilDB'];
4151 $lng = $DIC['lng'];
4152 $ilUser = $DIC['ilUser'];
4153
4154 if (strcmp($a_question_id, "") != 0) {
4155 $question_type = assQuestion::_getQuestionType($a_question_id);
4156
4157 assQuestion::_includeClass($question_type, 1);
4158
4159 $question_type_gui = self::getGuiClassNameByQuestionType($question_type);
4160 $question_gui = new $question_type_gui();
4161 $question_gui->object->loadFromDb($a_question_id);
4162
4163 $feedbackObjectClassname = self::getFeedbackClassNameByQuestionType($question_type);
4164 $question_gui->object->feedbackOBJ = new $feedbackObjectClassname($question_gui->object, $ilCtrl, $ilDB, $lng);
4165
4166 $assSettings = new ilSetting('assessment');
4167 require_once 'Modules/TestQuestionPool/classes/class.ilAssQuestionProcessLockerFactory.php';
4168 $processLockerFactory = new ilAssQuestionProcessLockerFactory($assSettings, $ilDB);
4169 $processLockerFactory->setQuestionId($question_gui->object->getId());
4170 $processLockerFactory->setUserId($ilUser->getId());
4171 include_once("./Modules/Test/classes/class.ilObjAssessmentFolder.php");
4172 $processLockerFactory->setAssessmentLogEnabled(ilObjAssessmentFolder::_enabledAssessmentLogging());
4173 $question_gui->object->setProcessLocker($processLockerFactory->getLocker());
4174 } else {
4175 global $DIC;
4176 $ilLog = $DIC['ilLog'];
4177 $ilLog->write('Instantiate question called without question id. (instantiateQuestionGUI@assQuestion)', $ilLog->WARNING);
4178 return null;
4179 }
4180 return $question_gui;
4181 }
ILIAS Setting Class.

References $DIC, $ilDB, $ilUser, $lng, ilObjAssessmentFolder\_enabledAssessmentLogging(), _getQuestionType(), _includeClass(), getFeedbackClassNameByQuestionType(), and getGuiClassNameByQuestionType().

Referenced by _instanciateQuestionGUI(), ilObjTestGUI\copyQuestionToPool(), ilTestCorrectionsGUI\getQuestion(), and ilAssQuestionPreviewGUI\initQuestion().

+ Here is the call graph for this function:
+ Here is the caller graph for this function:

◆ intermediateSolutionExists()

assQuestion::intermediateSolutionExists (   $active_id,
  $pass 
)

Definition at line 5201 of file class.assQuestion.php.

5202 {
5203 $solutionAvailability = $this->lookupForExistingSolutions($active_id, $pass);
5204 return (bool) $solutionAvailability['intermediate'];
5205 }

References $pass.

Referenced by assFileUpload\saveWorkingData().

+ Here is the caller graph for this function:

◆ isAddableAnswerOptionValue()

assQuestion::isAddableAnswerOptionValue (   $qIndex,
  $answerOptionValue 
)

Reimplemented in assClozeTest, and assTextSubset.

Definition at line 5289 of file class.assQuestion.php.

5290 {
5291 return false;
5292 }

◆ isAdditionalContentEditingModePageObject()

assQuestion::isAdditionalContentEditingModePageObject ( )

isser for additional "pageobject" content editing mode

@access public

Returns
boolean

Definition at line 4676 of file class.assQuestion.php.

4677 {
4679 }
const ADDITIONAL_CONTENT_EDITING_MODE_IPE
constant for additional content editing mode "pageobject"

References ADDITIONAL_CONTENT_EDITING_MODE_IPE, and getAdditionalContentEditingMode().

Referenced by delete(), duplicateQuestionHints(), assClozeTest\getClozeTextForHTMLOutput(), and purifyAndPrepareTextAreaOutput().

+ Here is the call graph for this function:
+ Here is the caller graph for this function:

◆ isAllowedImageFileExtension()

static assQuestion::isAllowedImageFileExtension (   $mimeType,
  $fileExtension 
)
static

Definition at line 389 of file class.assQuestion.php.

390 {
391 return in_array(
392 strtolower($fileExtension),
393 self::getAllowedFileExtensionsForMimeType($mimeType)
394 );
395 }

Referenced by ilQtiMatImageSecurity\validateLabel().

+ Here is the caller graph for this function:

◆ isAllowedImageMimeType()

static assQuestion::isAllowedImageMimeType (   $mimeType)
static

Definition at line 361 of file class.assQuestion.php.

362 {
363 return (bool) count(self::getAllowedFileExtensionsForMimeType($mimeType));
364 }

Referenced by ilQtiMatImageSecurity\validateContent().

+ Here is the caller graph for this function:

◆ isAnswered()

assQuestion::isAnswered (   $active_id,
  $pass = null 
)

returns boolean wether the question is answered during test pass or not

method can be overwritten in derived classes, but be aware of also overwrite the method assQuestion::isObligationPossible()

Parameters
integer$active_id
integer$pass
Returns
boolean $answered

Reimplemented in assFileUpload, assKprimChoice, assMultipleChoice, assSingleChoice, and assTextQuestion.

Definition at line 4578 of file class.assQuestion.php.

4579 {
4580 return true;
4581 }

Referenced by calculateResultsFromSolution().

+ Here is the caller graph for this function:

◆ isAutosaveable()

assQuestion::isAutosaveable ( )

Reimplemented in assFileUpload, assFlashQuestion, assImagemapQuestion, and assJavaApplet.

Definition at line 4600 of file class.assQuestion.php.

4601 {
4602 return true;
4603 }

◆ isClone()

assQuestion::isClone (   $question_id = "")

Checks whether the question is a clone of another question or not.

Returns
boolean TRUE if the question is a clone, otherwise FALSE @access public

Definition at line 1914 of file class.assQuestion.php.

1915 {
1916 global $DIC;
1917 $ilDB = $DIC['ilDB'];
1918
1919 if ($question_id < 1) {
1920 $question_id = $this->id;
1921 }
1922 $result = $ilDB->queryF(
1923 "SELECT original_id FROM qpl_questions WHERE question_id = %s",
1924 array('integer'),
1925 array($question_id)
1926 );
1927 $row = $ilDB->fetchAssoc($result);
1928 return ($row["original_id"] > 0) ? true : false;
1929 }

References $DIC, $id, $ilDB, $result, and true.

◆ isComplete()

assQuestion::isComplete ( )

Returns true, if a question is complete for use.

Returns
boolean True, if the question is complete for use, otherwise false @access public

Reimplemented in assClozeTest, assErrorText, assFileUpload, assFlashQuestion, assFormulaQuestion, assImagemapQuestion, assJavaApplet, assKprimChoice, assLongMenu, assMatchingQuestion, assMultipleChoice, assNumeric, assOrderingHorizontal, assOrderingQuestion, assSingleChoice, assTextQuestion, and assTextSubset.

Definition at line 596 of file class.assQuestion.php.

597 {
598 return false;
599 }

Referenced by saveQuestionDataToDb(), and saveToDb().

+ Here is the caller graph for this function:

◆ isCoreQuestionType()

static assQuestion::isCoreQuestionType (   $questionType)
static

Definition at line 4050 of file class.assQuestion.php.

4051 {
4052 $guiClassName = self::getGuiClassNameByQuestionType($questionType);
4053 return file_exists("Modules/TestQuestionPool/classes/class.{$guiClassName}.php");
4054 }

References getGuiClassNameByQuestionType().

+ Here is the call graph for this function:

◆ isDummySolutionRecord()

assQuestion::isDummySolutionRecord (   $solutionRecord)
protected

Definition at line 5056 of file class.assQuestion.php.

5057 {
5058 return !strlen($solutionRecord['value1']) && !strlen($solutionRecord['value2']);
5059 }

Referenced by assFileUpload\calculateReachedPoints().

+ Here is the caller graph for this function:

◆ isFileAvailable()

static assQuestion::isFileAvailable (   $file)
static

Definition at line 2335 of file class.assQuestion.php.

2336 {
2337 if (!file_exists($file)) {
2338 return false;
2339 }
2340
2341 if (!is_file($file)) {
2342 return false;
2343 }
2344
2345 if (!is_readable($file)) {
2346 return false;
2347 }
2348
2349 return true;
2350 }

Referenced by assMatchingQuestion\copyImages().

+ Here is the caller graph for this function:

◆ isForcePassResultUpdateEnabled()

static assQuestion::isForcePassResultUpdateEnabled ( )
static

Definition at line 356 of file class.assQuestion.php.

357 {
359 }
static $forcePassResultsUpdateEnabled

References $forcePassResultsUpdateEnabled.

◆ isHTML()

assQuestion::isHTML (   $a_text)

Checks if a given string contains HTML or not.

Parameters
string$a_textText which should be checked
Returns
boolean @access public
Deprecated:
use ilUtil::isHTML() instead

Definition at line 3600 of file class.assQuestion.php.

3601 {
3602 return ilUtil::isHTML($a_text);
3603 }
static isHTML($a_text)
Checks if a given string contains HTML or not.

References ilUtil\isHTML().

Referenced by addQTIMaterial().

+ Here is the call graph for this function:
+ Here is the caller graph for this function:

◆ isInActiveTest()

assQuestion::isInActiveTest ( )

Definition at line 5550 of file class.assQuestion.php.

5550 : bool
5551 {
5552 $query = 'SELECT user_fi FROM tst_active ' . PHP_EOL
5553 . 'JOIN tst_test_question ON tst_test_question.test_fi = tst_active.test_fi ' . PHP_EOL
5554 . 'JOIN qpl_questions ON qpl_questions.question_id = tst_test_question.question_fi ' . PHP_EOL
5555 . 'WHERE qpl_questions.obj_fi = ' . $this->db->quote($this->getObjId(), 'integer');
5556
5557 $res = $this->db->query($query);
5558 return $res->numRows() > 0;
5559 }

References $query, $res, and getObjId().

+ Here is the call graph for this function:

◆ isInUse()

assQuestion::isInUse (   $question_id = "")

Checks whether the question is in use or not.

Returns
boolean The number of datasets which are affected by the use of the query. @access public

Definition at line 1876 of file class.assQuestion.php.

1877 {
1878 global $DIC;
1879 $ilDB = $DIC['ilDB'];
1880
1881 if ($question_id < 1) {
1882 $question_id = $this->getId();
1883 }
1884 $result = $ilDB->queryF(
1885 "SELECT COUNT(qpl_questions.question_id) question_count FROM qpl_questions, tst_test_question WHERE qpl_questions.original_id = %s AND qpl_questions.question_id = tst_test_question.question_fi",
1886 array('integer'),
1887 array($question_id)
1888 );
1889 $row = $ilDB->fetchAssoc($result);
1890 $count = $row["question_count"];
1891
1892 $result = $ilDB->queryF(
1893 "
1894 SELECT tst_active.test_fi
1895 FROM qpl_questions
1896 INNER JOIN tst_test_rnd_qst ON tst_test_rnd_qst.question_fi = qpl_questions.question_id
1897 INNER JOIN tst_active ON tst_active.active_id = tst_test_rnd_qst.active_fi
1898 WHERE qpl_questions.original_id = %s
1899 GROUP BY tst_active.test_fi",
1900 array('integer'),
1901 array($question_id)
1902 );
1903 $count += $result->numRows();
1904
1905 return $count;
1906 }

References $DIC, $ilDB, $result, and getId().

+ Here is the call graph for this function:

◆ isNonEmptyItemListPostSubmission()

assQuestion::isNonEmptyItemListPostSubmission (   $postSubmissionFieldname)
protected
Parameters
string$postSubmissionFieldname
Returns
bool

Definition at line 419 of file class.assQuestion.php.

420 {
421 if (!isset($_POST[$postSubmissionFieldname])) {
422 return false;
423 }
424
425 if (!is_array($_POST[$postSubmissionFieldname])) {
426 return false;
427 }
428
429 if (!count($_POST[$postSubmissionFieldname])) {
430 return false;
431 }
432
433 return true;
434 }

References $_POST.

Referenced by assFileUpload\isFileDeletionSubmitAvailable(), and assFileUpload\isFileReuseSubmitAvailable().

+ Here is the caller graph for this function:

◆ isObligationPossible()

static assQuestion::isObligationPossible (   $questionId)
static

returns boolean wether it is possible to set this question type as obligatory or not considering the current question configuration

method can be overwritten in derived classes, but be aware of also overwrite the method assQuestion::isAnswered()

Parameters
integer$questionId
Returns
boolean $obligationPossible

Reimplemented in assFileUpload, assKprimChoice, assSingleChoice, and assTextQuestion.

Definition at line 4595 of file class.assQuestion.php.

4596 {
4597 return false;
4598 }

◆ isPreviewSolutionCorrect()

assQuestion::isPreviewSolutionCorrect ( ilAssQuestionPreviewSession  $previewSession)

Definition at line 3495 of file class.assQuestion.php.

3496 {
3497 $reachedPoints = $this->calculateReachedPointsFromPreviewSession($previewSession);
3498
3499 if ($reachedPoints < $this->getMaximumPoints()) {
3500 return false;
3501 }
3502
3503 return true;
3504 }
calculateReachedPointsFromPreviewSession(ilAssQuestionPreviewSession $previewSession)

References calculateReachedPointsFromPreviewSession(), and getMaximumPoints().

+ Here is the call graph for this function:

◆ isValidAdditionalContentEditingMode()

assQuestion::isValidAdditionalContentEditingMode (   $additionalContentEditingMode)

returns the fact wether the passed additional content mode is valid or not

@access public

Parameters
string$additionalContentEditingMode
Returns
boolean $isValidAdditionalContentEditingMode

Definition at line 4688 of file class.assQuestion.php.

4689 {
4690 if (in_array($additionalContentEditingMode, $this->getValidAdditionalContentEditingModes())) {
4691 return true;
4692 }
4693
4694 return false;
4695 }
getValidAdditionalContentEditingModes()
getter for valid additional content editing modes

References getValidAdditionalContentEditingModes().

+ Here is the call graph for this function:

◆ keyInArray()

assQuestion::keyInArray (   $searchkey,
  $array 
)

returns TRUE if the key occurs in an array

Parameters
string$arraykeyA key to an element in array
array$arrayAn array to be searched @access public

Definition at line 735 of file class.assQuestion.php.

736 {
737 if ($searchkey) {
738 foreach ($array as $key => $value) {
739 if (strcmp($key, $searchkey) == 0) {
740 return true;
741 }
742 }
743 }
744 return false;
745 }

◆ lmMigrateQuestionTypeGenericContent()

assQuestion::lmMigrateQuestionTypeGenericContent ( ilAssSelfAssessmentMigrator  $migrator)
protected
Parameters
ilAssSelfAssessmentMigrator$migrator

Definition at line 4417 of file class.assQuestion.php.

4418 {
4419 $this->setQuestion($migrator->migrateToLmContent($this->getQuestion()));
4420 }

References ilAssSelfAssessmentMigrator\migrateToLmContent(), and setQuestion().

Referenced by migrateContentForLearningModule().

+ Here is the call graph for this function:
+ Here is the caller graph for this function:

◆ lmMigrateQuestionTypeSpecificContent()

assQuestion::lmMigrateQuestionTypeSpecificContent ( ilAssSelfAssessmentMigrator  $migrator)
protected
Parameters
ilAssSelfAssessmentMigrator$migrator

Reimplemented in assClozeTest, assKprimChoice, assLongMenu, assMultipleChoice, and assSingleChoice.

Definition at line 4425 of file class.assQuestion.php.

4426 {
4427 // overwrite if any question type specific content except feedback needs to be migrated
4428 }

Referenced by migrateContentForLearningModule().

+ Here is the caller graph for this function:

◆ loadFromDb()

assQuestion::loadFromDb (   $question_id)

Loads the question from the database.

Parameters
integer$question_idA unique key which defines the question in the database @access public

Reimplemented in assClozeTest, assErrorText, assFileUpload, assFlashQuestion, assFormulaQuestion, assImagemapQuestion, assJavaApplet, assLongMenu, assMatchingQuestion, assMultipleChoice, assOrderingHorizontal, assOrderingQuestion, assSingleChoice, assTextQuestion, assTextSubset, and assKprimChoice.

Definition at line 2530 of file class.assQuestion.php.

2531 {
2532 global $DIC;
2533 $ilDB = $DIC['ilDB'];
2534
2535 $result = $ilDB->queryF(
2536 "SELECT external_id FROM qpl_questions WHERE question_id = %s",
2537 array("integer"),
2538 array($question_id)
2539 );
2540 if ($result->numRows() == 1) {
2541 $data = $ilDB->fetchAssoc($result);
2542 $this->external_id = $data['external_id'];
2543 }
2544
2545 $result = $ilDB->queryF(
2546 "SELECT * FROM qpl_sol_sug WHERE question_fi = %s",
2547 array('integer'),
2548 array($this->getId())
2549 );
2550 $this->suggested_solutions = array();
2551 if ($result->numRows()) {
2552 include_once("./Services/RTE/classes/class.ilRTE.php");
2553 while ($row = $ilDB->fetchAssoc($result)) {
2554 $value = (is_array(unserialize($row["value"]))) ? unserialize($row["value"]) : ilRTE::_replaceMediaObjectImageSrc($row["value"], 1);
2555 $this->suggested_solutions[$row["subquestion_index"]] = array(
2556 "type" => $row["type"],
2557 "value" => $value,
2558 "internal_link" => $row["internal_link"],
2559 "import_id" => $row["import_id"]
2560 );
2561 }
2562 }
2563 }

References $data, $DIC, $ilDB, $result, ilRTE\_replaceMediaObjectImageSrc(), and getId().

+ Here is the call graph for this function:

◆ log()

assQuestion::log (   $active_id,
  $langVar 
)
protected
Parameters
integer$active_id
string$langVar

Definition at line 488 of file class.assQuestion.php.

489 {
491 $message = $this->lng->txtlng('assessment', $langVar, ilObjAssessmentFolder::_getLogLanguage());
492 assQuestion::logAction($message, $active_id, $this->getId());
493 }
494 }
$message
Definition: xapiexit.php:14

References $message, ilObjAssessmentFolder\_enabledAssessmentLogging(), ilObjAssessmentFolder\_getLogLanguage(), getId(), and logAction().

Referenced by resetUsersAnswer(), and assOrderingQuestion\saveWorkingData().

+ Here is the call graph for this function:
+ Here is the caller graph for this function:

◆ logAction()

static assQuestion::logAction (   $logtext = "",
  $active_id = "",
  $question_id = "" 
)
static

Logs an action into the Test&Assessment log.

Parameters
string$logtextThe log text
int | string$active_id
int | string$question_idIf given, saves the question id to the database

Definition at line 1640 of file class.assQuestion.php.

1641 {
1642 $original_id = "";
1643 if (strlen($question_id)) {
1644 $original_id = self::_getOriginalId($question_id);
1645 }
1646
1647 require_once 'Modules/Test/classes/class.ilObjAssessmentFolder.php';
1648 require_once 'Modules/Test/classes/class.ilObjTest.php';
1649
1651 $GLOBALS['DIC']['ilUser']->getId(),
1653 $logtext,
1654 $question_id,
1656 );
1657 }
if(!defined('PATH_SEPARATOR')) $GLOBALS['_PEAR_default_error_mode']
Definition: PEAR.php:64
static _getOriginalId($question_id)
Returns the original id of a question.
static _addLog($user_id, $object_id, $logtext, $question_id="", $original_id="", $test_only=false, $test_ref_id=null)
Add an assessment log entry.
static _getObjectIDFromActiveID($active_id)
Returns the ILIAS test object id for a given active id.

References $GLOBALS, $original_id, ilObjAssessmentFolder\_addLog(), ilObjTest\_getObjectIDFromActiveID(), _getOriginalId(), and getId().

Referenced by _setReachedPoints(), calculateResultsFromSolution(), log(), assClozeTest\saveWorkingData(), assErrorText\saveWorkingData(), assFileUpload\saveWorkingData(), assFormulaQuestion\saveWorkingData(), assImagemapQuestion\saveWorkingData(), assLongMenu\saveWorkingData(), assMatchingQuestion\saveWorkingData(), assOrderingHorizontal\saveWorkingData(), assSingleChoice\saveWorkingData(), assTextQuestion\saveWorkingData(), and assTextSubset\saveWorkingData().

+ Here is the call graph for this function:
+ Here is the caller graph for this function:

◆ lookupCurrentTestPass()

assQuestion::lookupCurrentTestPass (   $active_id,
  $pass 
)
protected
Parameters
$active_id
$pass
Returns
int

Definition at line 455 of file class.assQuestion.php.

456 {
457 require_once 'Modules/Test/classes/class.ilObjTest.php';
458 return ilObjTest::_getPass($active_id);
459 }

References ilObjTest\_getPass().

Referenced by ensureCurrentTestPass().

+ Here is the call graph for this function:
+ Here is the caller graph for this function:

◆ lookupOriginalParentObjId()

static assQuestion::lookupOriginalParentObjId (   $originalQuestionId)
static

returns the parent object id for given original question id (should be a qpl id, but theoretically it can be a tst id, too)

@global ilDBInterface $ilDB

Parameters
integer$originalQuestionId
Returns
integer $originalQuestionParentObjectId
Deprecated:
: use assQuestion::lookupParentObjId() instead

Definition at line 4500 of file class.assQuestion.php.

4501 {
4502 return self::lookupParentObjId($originalQuestionId);
4503 }
static lookupParentObjId($questionId)
@global ilDBInterface $ilDB

References lookupParentObjId().

Referenced by syncWithOriginal().

+ Here is the call graph for this function:
+ Here is the caller graph for this function:

◆ lookupParentObjId()

static assQuestion::lookupParentObjId (   $questionId)
static

@global ilDBInterface $ilDB

Parameters
integer$questionId
Returns
integer $parentObjectId

Definition at line 4477 of file class.assQuestion.php.

4478 {
4479 global $DIC;
4480 $ilDB = $DIC['ilDB'];
4481
4482 $query = "SELECT obj_fi FROM qpl_questions WHERE question_id = %s";
4483
4484 $res = $ilDB->queryF($query, array('integer'), array((int) $questionId));
4485 $row = $ilDB->fetchAssoc($res);
4486
4487 return $row['obj_fi'];
4488 }

References $DIC, $ilDB, $query, and $res.

Referenced by ilObjTestGUI\copyAndLinkToQuestionpoolObject(), ilAssQuestionSkillAssignmentsGUI\isSyncOriginalPossibleAndAllowed(), and lookupOriginalParentObjId().

+ Here is the caller graph for this function:

◆ lookupResultRecordExist()

static assQuestion::lookupResultRecordExist (   $activeId,
  $questionId,
  $pass 
)
static

Definition at line 5428 of file class.assQuestion.php.

5429 {
5430 global $DIC;
5431 $ilDB = $DIC['ilDB'];
5432
5433 $query = "
5434 SELECT COUNT(*) cnt
5435 FROM tst_test_result
5436 WHERE active_fi = %s
5437 AND question_fi = %s
5438 AND pass = %s
5439 ";
5440
5441 $row = $ilDB->fetchAssoc($ilDB->queryF($query, array('integer', 'integer', 'integer'), array($activeId, $questionId, $pass)));
5442
5443 return $row['cnt'] > 0;
5444 }

References $DIC, $ilDB, $pass, and $query.

Referenced by _isWorkedThrough().

+ Here is the caller graph for this function:

◆ lookupTestId()

assQuestion::lookupTestId (   $active_id)
protected
Parameters
$active_id
Returns
int

Definition at line 465 of file class.assQuestion.php.

466 {
467 global $DIC; /* @var ILIAS\DI\Container $DIC */
468 $ilDB = $DIC['ilDB'];
469
470 $result = $ilDB->queryF(
471 "SELECT test_fi FROM tst_active WHERE active_id = %s",
472 array('integer'),
473 array($active_id)
474 );
475
476 while ($row = $ilDB->fetchAssoc($result)) {
477 return $row["test_fi"];
478 }
479
480 return null;
481 }

References $DIC, $ilDB, and $result.

Referenced by assFileUpload\removeIntermediateSolution(), and assFileUpload\saveWorkingData().

+ Here is the caller graph for this function:

◆ migrateContentForLearningModule()

assQuestion::migrateContentForLearningModule ( ilAssSelfAssessmentMigrator  $migrator)
Parameters
ilAssSelfAssessmentMigrator$migrator

Definition at line 4405 of file class.assQuestion.php.

4406 {
4407 $this->lmMigrateQuestionTypeGenericContent($migrator);
4408 $this->lmMigrateQuestionTypeSpecificContent($migrator);
4409 $this->saveToDb();
4410
4411 $this->feedbackOBJ->migrateContentForLearningModule($migrator, $this->getId());
4412 }
lmMigrateQuestionTypeGenericContent(ilAssSelfAssessmentMigrator $migrator)
lmMigrateQuestionTypeSpecificContent(ilAssSelfAssessmentMigrator $migrator)
saveToDb($original_id="")
Saves the question to the database.

References getId(), lmMigrateQuestionTypeGenericContent(), lmMigrateQuestionTypeSpecificContent(), and saveToDb().

Referenced by ilAssSelfAssessmentQuestionFormatter\prepareQuestionForLearningModule().

+ Here is the call graph for this function:
+ Here is the caller graph for this function:

◆ missingResultRecordExists()

static assQuestion::missingResultRecordExists (   $activeId,
  $pass,
  $questionIds 
)
static

Definition at line 5369 of file class.assQuestion.php.

5370 {
5371 global $DIC;
5372 $ilDB = $DIC['ilDB'];
5373
5374 $IN_questionIds = $ilDB->in('question_fi', $questionIds, false, 'integer');
5375
5376 $query = "
5377 SELECT COUNT(*) cnt
5378 FROM tst_test_result
5379 WHERE active_fi = %s
5380 AND pass = %s
5381 AND $IN_questionIds
5382 ";
5383
5384 $row = $ilDB->fetchAssoc($ilDB->queryF(
5385 $query,
5386 array('integer', 'integer'),
5387 array($activeId, $pass)
5388 ));
5389
5390 return $row['cnt'] < count($questionIds);
5391 }

References $DIC, $ilDB, $pass, and $query.

◆ moveUploadedMediaFile()

assQuestion::moveUploadedMediaFile (   $file,
  $name 
)

Move an uploaded media file to an public accessible temp dir to present it.

Parameters
string$fileFile path
string$nameName of the file @access public

Definition at line 1666 of file class.assQuestion.php.

1667 {
1668 $mediatempdir = CLIENT_WEB_DIR . "/assessment/temp";
1669 if (!@is_dir($mediatempdir)) {
1670 ilUtil::createDirectory($mediatempdir);
1671 }
1672 $temp_name = tempnam($mediatempdir, $name . "_____");
1673 $temp_name = str_replace("\\", "/", $temp_name);
1674 @unlink($temp_name);
1675 if (!ilUtil::moveUploadedFile($file, $name, $temp_name)) {
1676 return false;
1677 } else {
1678 return $temp_name;
1679 }
1680 }
static moveUploadedFile($a_file, $a_name, $a_target, $a_raise_errors=true, $a_mode="move_uploaded")
move uploaded file
static createDirectory($a_dir, $a_mod=0755)
create directory
if($format !==null) $name
Definition: metadata.php:230

References $name, CLIENT_WEB_DIR, ilUtil\createDirectory(), and ilUtil\moveUploadedFile().

+ Here is the call graph for this function:

◆ notifyQuestionCreated()

assQuestion::notifyQuestionCreated ( )
private

Definition at line 4727 of file class.assQuestion.php.

4728 {
4729 foreach ($this->getQuestionChangeListeners() as $listener) {
4730 $listener->notifyQuestionCreated($this);
4731 }
4732 }

References getQuestionChangeListeners().

Referenced by createNewQuestion().

+ Here is the call graph for this function:
+ Here is the caller graph for this function:

◆ notifyQuestionDeleted()

assQuestion::notifyQuestionDeleted ( )
private

Definition at line 4741 of file class.assQuestion.php.

4742 {
4743 foreach ($this->getQuestionChangeListeners() as $listener) {
4744 $listener->notifyQuestionDeleted($this);
4745 }
4746 }

References getQuestionChangeListeners().

Referenced by delete().

+ Here is the call graph for this function:
+ Here is the caller graph for this function:

◆ notifyQuestionEdited()

assQuestion::notifyQuestionEdited ( )
private

Definition at line 4734 of file class.assQuestion.php.

4735 {
4736 foreach ($this->getQuestionChangeListeners() as $listener) {
4737 $listener->notifyQuestionEdited($this);
4738 }
4739 }

References getQuestionChangeListeners().

Referenced by saveToDb().

+ Here is the call graph for this function:
+ Here is the caller graph for this function:

◆ onCopy()

assQuestion::onCopy (   $sourceParentId,
  $sourceQuestionId,
  $targetParentId,
  $targetQuestionId 
)
protected

Will be called when a question is copied (into another question pool)

Definition at line 2772 of file class.assQuestion.php.

2773 {
2774 $this->copySuggestedSolutionFiles($sourceParentId, $sourceQuestionId);
2775
2776 // duplicate question feeback
2777 $this->feedbackOBJ->duplicateFeedback($sourceQuestionId, $targetQuestionId);
2778
2779 // duplicate question hints
2780 $this->duplicateQuestionHints($sourceQuestionId, $targetQuestionId);
2781
2782 // duplicate skill assignments
2783 $this->duplicateSkillAssignments($sourceParentId, $sourceQuestionId, $targetParentId, $targetQuestionId);
2784 }
copySuggestedSolutionFiles($source_questionpool_id, $source_question_id)
duplicateSkillAssignments($srcParentId, $srcQuestionId, $trgParentId, $trgQuestionId)
duplicateQuestionHints($originalQuestionId, $duplicateQuestionId)

References copySuggestedSolutionFiles(), duplicateQuestionHints(), and duplicateSkillAssignments().

+ Here is the call graph for this function:

◆ onDuplicate()

assQuestion::onDuplicate (   $originalParentId,
  $originalQuestionId,
  $duplicateParentId,
  $duplicateQuestionId 
)
protected

Will be called when a question is duplicated (inside a question pool or for insertion in a test)

Definition at line 2745 of file class.assQuestion.php.

2746 {
2747 $this->duplicateSuggestedSolutionFiles($originalParentId, $originalQuestionId);
2748
2749 // duplicate question feeback
2750 $this->feedbackOBJ->duplicateFeedback($originalQuestionId, $duplicateQuestionId);
2751
2752 // duplicate question hints
2753 $this->duplicateQuestionHints($originalQuestionId, $duplicateQuestionId);
2754
2755 // duplicate skill assignments
2756 $this->duplicateSkillAssignments($originalParentId, $originalQuestionId, $duplicateParentId, $duplicateQuestionId);
2757 }
duplicateSuggestedSolutionFiles($parent_id, $question_id)
Duplicates the files of a suggested solution if the question is duplicated.

References duplicateQuestionHints(), duplicateSkillAssignments(), and duplicateSuggestedSolutionFiles().

+ Here is the call graph for this function:

◆ originalQuestionExists()

static assQuestion::originalQuestionExists (   $questionId)
static

Definition at line 3178 of file class.assQuestion.php.

3179 {
3180 global $DIC;
3181 $ilDB = $DIC['ilDB'];
3182
3183 $query = "
3184 SELECT COUNT(dupl.question_id) cnt
3185 FROM qpl_questions dupl
3186 INNER JOIN qpl_questions orig
3187 ON orig.question_id = dupl.original_id
3188 WHERE dupl.question_id = %s
3189 ";
3190
3191 $res = $ilDB->queryF($query, array('integer'), array($questionId));
3192 $row = $ilDB->fetchAssoc($res);
3193
3194 return $row['cnt'] > 0;
3195 }

References $DIC, $ilDB, $query, and $res.

Referenced by ilObjTestGUI\copyAndLinkQuestionsToPoolObject(), and ilObjTestGUI\copyAndLinkToQuestionpoolObject().

+ Here is the caller graph for this function:

◆ pcArrayShuffle()

assQuestion::pcArrayShuffle (   $array)

Shuffles the values of a given array.

Parameters
array$arrayAn array which should be shuffled @access public

Definition at line 1937 of file class.assQuestion.php.

1938 {
1939 $keys = array_keys($array);
1940 shuffle($keys);
1941 $result = array();
1942 foreach ($keys as $key) {
1943 $result[$key] = $array[$key];
1944 }
1945 return $result;
1946 }
$keys
Definition: metadata.php:187

References $keys, and $result.

◆ persistPreviewState()

assQuestion::persistPreviewState ( ilAssQuestionPreviewSession  $previewSession)
final

persists the preview state for current user and question

Definition at line 1386 of file class.assQuestion.php.

1387 {
1388 $this->savePreviewData($previewSession);
1389 return $this->validateSolutionSubmit();
1390 }
savePreviewData(ilAssQuestionPreviewSession $previewSession)

References savePreviewData(), and validateSolutionSubmit().

+ Here is the call graph for this function:

◆ persistWorkingState()

assQuestion::persistWorkingState (   $active_id,
  $pass = null,
  $obligationsEnabled = false,
  $authorized = true 
)
final

persists the working state for current testactive and testpass

@final @access public

Parameters
integer$active_idActive id of the user
integer$passTest pass

Definition at line 1355 of file class.assQuestion.php.

1356 {
1357 if (!$this->validateSolutionSubmit() && !$this->savePartial()) {
1358 return false;
1359 }
1360
1361 $saveStatus = false;
1362
1363 $this->getProcessLocker()->executePersistWorkingStateLockOperation(function () use ($active_id, $pass, $authorized, $obligationsEnabled, &$saveStatus) {
1364 if ($pass === null) {
1365 require_once 'Modules/Test/classes/class.ilObjTest.php';
1366 $pass = ilObjTest::_getPass($active_id);
1367 }
1368
1369 $saveStatus = $this->saveWorkingData($active_id, $pass, $authorized);
1370
1371 if ($authorized) {
1372 // fau: testNav - remove an intermediate solution if the authorized solution is saved
1373 // the intermediate solution would set the displayed question status as "editing ..."
1374 $this->removeIntermediateSolution($active_id, $pass);
1375 // fau.
1376 $this->calculateResultsFromSolution($active_id, $pass, $obligationsEnabled);
1377 }
1378 });
1379
1380 return $saveStatus;
1381 }
calculateResultsFromSolution($active_id, $pass=null, $obligationsEnabled=false)
Calculates the question results from a previously saved question solution.
removeIntermediateSolution($active_id, $pass)
saveWorkingData($active_id, $pass=null, $authorized=true)
Saves the learners input of the question to the database.

References $pass, ilObjTest\_getPass(), calculateResultsFromSolution(), getProcessLocker(), removeIntermediateSolution(), savePartial(), saveWorkingData(), and validateSolutionSubmit().

+ Here is the call graph for this function:

◆ prepareTextareaOutput()

assQuestion::prepareTextareaOutput (   $txt_output,
  $prepare_for_latex_output = false,
  $omitNl2BrWhenTextArea = false 
)

Prepares a string for a text area output in tests.

Parameters
string$txt_outputString which should be prepared for output @access public

Definition at line 3611 of file class.assQuestion.php.

3612 {
3613 include_once "./Services/Utilities/classes/class.ilUtil.php";
3614 return ilUtil::prepareTextareaOutput($txt_output, $prepare_for_latex_output, $omitNl2BrWhenTextArea);
3615 }
static prepareTextareaOutput($txt_output, $prepare_for_latex_output=false, $omitNl2BrWhenTextArea=false)
Prepares a string for a text area output where latex code may be in it If the text is HTML-free,...

References ilUtil\prepareTextareaOutput().

Referenced by assClozeTest\getClozeTextForHTMLOutput(), getSuggestedSolutionOutput(), purifyAndPrepareTextAreaOutput(), and assClozeTest\updateClozeTextFromGaps().

+ Here is the call graph for this function:
+ Here is the caller graph for this function:

◆ purifyAndPrepareTextAreaOutput()

assQuestion::purifyAndPrepareTextAreaOutput ( string  $content)
protected

Definition at line 3814 of file class.assQuestion.php.

3814 : string
3815 {
3816 $purified_content = $this->getHtmlQuestionContentPurifier()->purify($content);
3818 || !(new ilSetting('advanced_editing'))->get('advanced_editing_javascript_editor') === 'tinymce') {
3819 $purified_content = nl2br($purified_content);
3820 }
3821 return $this->prepareTextareaOutput(
3822 $purified_content,
3823 true,
3824 true
3825 );
3826 }

References getHtmlQuestionContentPurifier(), isAdditionalContentEditingModePageObject(), and prepareTextareaOutput().

Referenced by getQuestionForHTMLOutput(), and assFormulaQuestion\substituteVariables().

+ Here is the call graph for this function:
+ Here is the caller graph for this function:

◆ QTIMaterialToString()

assQuestion::QTIMaterialToString (   $a_material)

Reads an QTI material tag an creates a text string.

Parameters
string$a_materialQTI material tag
Returns
string text or xhtml string @access public

Definition at line 3624 of file class.assQuestion.php.

3625 {
3626 $result = "";
3627 for ($i = 0; $i < $a_material->getMaterialCount(); $i++) {
3628 $material = $a_material->getMaterial($i);
3629 if (strcmp($material["type"], "mattext") == 0) {
3630 $result .= $material["material"]->getContent();
3631 }
3632 if (strcmp($material["type"], "matimage") == 0) {
3633 $matimage = $material["material"];
3634 if (preg_match("/(il_([0-9]+)_mob_([0-9]+))/", $matimage->getLabel(), $matches)) {
3635 // import an mediaobject which was inserted using tiny mce
3636 if (!is_array($_SESSION["import_mob_xhtml"])) {
3637 $_SESSION["import_mob_xhtml"] = array();
3638 }
3639 array_push($_SESSION["import_mob_xhtml"], array("mob" => $matimage->getLabel(), "uri" => $matimage->getUri()));
3640 }
3641 }
3642 }
3643 return $result;
3644 }
$_SESSION["AccountId"]
$i
Definition: metadata.php:24

References $_SESSION, $i, and $result.

◆ questionTitleExists()

assQuestion::questionTitleExists (   $questionpool_id,
  $title 
)

Returns TRUE if the question title exists in the database.

Parameters
string$titleThe title of the question
Returns
boolean The result of the title check @access public

Definition at line 608 of file class.assQuestion.php.

609 {
610 global $DIC;
611 $ilDB = $DIC['ilDB'];
612
613 $result = $ilDB->queryF(
614 "SELECT * FROM qpl_questions WHERE obj_fi = %s AND title = %s",
615 array('integer','text'),
616 array($questionpool_id, $title)
617 );
618 return ($result->numRows() > 0) ? true : false;
619 }

References $DIC, $ilDB, $result, $title, and true.

◆ removeAllExistingSolutions()

assQuestion::removeAllExistingSolutions ( )

Definition at line 5298 of file class.assQuestion.php.

5299 {
5300 global $DIC; /* @var ILIAS\DI\Container $DIC */
5301
5302 $query = "DELETE FROM tst_solutions WHERE question_fi = %s";
5303
5304 $DIC->database()->manipulateF($query, array('integer'), array($this->getId()));
5305 }

References $DIC, $query, and getId().

+ Here is the call graph for this function:

◆ removeCurrentSolution()

assQuestion::removeCurrentSolution (   $active_id,
  $pass,
  $authorized = true 
)
Parameters
int$active_id
int$pass
bool | true$authorized@global ilDBInterface $ilDB
Returns
int

Definition at line 4898 of file class.assQuestion.php.

4899 {
4900 global $DIC;
4901 $ilDB = $DIC['ilDB'];
4902
4903 if ($this->getStep() !== null) {
4904 $query = "
4905 DELETE FROM tst_solutions
4906 WHERE active_fi = %s
4907 AND question_fi = %s
4908 AND pass = %s
4909 AND step = %s
4910 AND authorized = %s
4911 ";
4912
4913 return $ilDB->manipulateF(
4914 $query,
4915 array('integer', 'integer', 'integer', 'integer', 'integer'),
4916 array($active_id, $this->getId(), $pass, $this->getStep(), (int) $authorized)
4917 );
4918 } else {
4919 $query = "
4920 DELETE FROM tst_solutions
4921 WHERE active_fi = %s
4922 AND question_fi = %s
4923 AND pass = %s
4924 AND authorized = %s
4925 ";
4926
4927 return $ilDB->manipulateF(
4928 $query,
4929 array('integer', 'integer', 'integer', 'integer'),
4930 array($active_id, $this->getId(), $pass, (int) $authorized)
4931 );
4932 }
4933 }

References $DIC, $ilDB, $query, getId(), and getStep().

Referenced by removeIntermediateSolution(), assClozeTest\saveWorkingData(), assErrorText\saveWorkingData(), assFileUpload\saveWorkingData(), assImagemapQuestion\saveWorkingData(), assLongMenu\saveWorkingData(), assMatchingQuestion\saveWorkingData(), assOrderingHorizontal\saveWorkingData(), assOrderingQuestion\saveWorkingData(), assTextQuestion\saveWorkingData(), and assTextSubset\saveWorkingData().

+ Here is the call graph for this function:
+ Here is the caller graph for this function:

◆ removeExistingSolutions()

assQuestion::removeExistingSolutions (   $activeId,
  $pass 
)

Reimplemented in assFormulaQuestion.

Definition at line 5307 of file class.assQuestion.php.

5308 {
5309 global $DIC;
5310 $ilDB = $DIC['ilDB'];
5311
5312 $query = "
5313 DELETE FROM tst_solutions
5314 WHERE active_fi = %s
5315 AND question_fi = %s
5316 AND pass = %s
5317 ";
5318
5319 if ($this->getStep() !== null) {
5320 $query .= " AND step = " . $ilDB->quote((int) $this->getStep(), 'integer') . " ";
5321 }
5322
5323 return $ilDB->manipulateF(
5324 $query,
5325 array('integer', 'integer', 'integer'),
5326 array($activeId, $this->getId(), $pass)
5327 );
5328 }

References $DIC, $ilDB, $query, getId(), and getStep().

Referenced by resetUsersAnswer().

+ Here is the call graph for this function:
+ Here is the caller graph for this function:

◆ removeIntermediateSolution()

assQuestion::removeIntermediateSolution (   $active_id,
  $pass 
)
Parameters
int$active_id
int$pass
bool | true$authorized@global ilDBInterface $ilDB
Returns
int

Reimplemented in assFileUpload.

Definition at line 4883 of file class.assQuestion.php.

4884 {
4885 $this->getProcessLocker()->executeUserSolutionUpdateLockOperation(function () use ($active_id, $pass) {
4886 $this->removeCurrentSolution($active_id, $pass, false);
4887 });
4888 }
removeCurrentSolution($active_id, $pass, $authorized=true)

References $pass, getProcessLocker(), and removeCurrentSolution().

Referenced by persistWorkingState().

+ Here is the call graph for this function:
+ Here is the caller graph for this function:

◆ removeResultRecord()

assQuestion::removeResultRecord (   $activeId,
  $pass 
)

Definition at line 5346 of file class.assQuestion.php.

5347 {
5348 global $DIC;
5349 $ilDB = $DIC['ilDB'];
5350
5351 $query = "
5352 DELETE FROM tst_test_result
5353 WHERE active_fi = %s
5354 AND question_fi = %s
5355 AND pass = %s
5356 ";
5357
5358 if ($this->getStep() !== null) {
5359 $query .= " AND step = " . $ilDB->quote((int) $this->getStep(), 'integer') . " ";
5360 }
5361
5362 return $ilDB->manipulateF(
5363 $query,
5364 array('integer', 'integer', 'integer'),
5365 array($activeId, $this->getId(), $pass)
5366 );
5367 }

References $DIC, $ilDB, $query, getId(), and getStep().

Referenced by resetUsersAnswer().

+ Here is the call graph for this function:
+ Here is the caller graph for this function:

◆ removeSolutionRecordById()

assQuestion::removeSolutionRecordById (   $solutionId)
protected
Parameters
$solutionId@global ilDBInterface $ilDB
Returns
int

Definition at line 4839 of file class.assQuestion.php.

4840 {
4841 global $DIC;
4842 $ilDB = $DIC['ilDB'];
4843
4844 return $ilDB->manipulateF(
4845 "DELETE FROM tst_solutions WHERE solution_id = %s",
4846 array('integer'),
4847 array($solutionId)
4848 );
4849 }

References $DIC, and $ilDB.

Referenced by deleteDummySolutionRecord(), assFileUpload\saveWorkingData(), and assSingleChoice\saveWorkingData().

+ Here is the caller graph for this function:

◆ requiresJsSwitch()

assQuestion::requiresJsSwitch ( )

Definition at line 878 of file class.assQuestion.php.

879 {
880 return $this->supportsJavascriptOutput() && $this->supportsNonJsOutput();
881 }
supportsJavascriptOutput()
Returns true if the question type supports JavaScript output.

References supportsJavascriptOutput(), and supportsNonJsOutput().

+ Here is the call graph for this function:

◆ resetOriginalId()

static assQuestion::resetOriginalId (   $questionId)
static

Definition at line 2731 of file class.assQuestion.php.

2732 {
2733 $query = "UPDATE qpl_questions SET tstamp = %s, original_id = NULL WHERE question_id = %s";
2734
2735 $GLOBALS['DIC']['ilDB']->manipulateF(
2736 $query,
2737 array('integer', 'text'),
2738 array(time(), $questionId)
2739 );
2740 }

References $GLOBALS, and $query.

Referenced by ilTestRandomQuestionSetPoolDeriver\updateTestQuestionStage().

+ Here is the caller graph for this function:

◆ resetUsersAnswer()

assQuestion::resetUsersAnswer (   $activeId,
  $pass 
)

Definition at line 5330 of file class.assQuestion.php.

5331 {
5332 $this->removeExistingSolutions($activeId, $pass);
5333 $this->removeResultRecord($activeId, $pass);
5334
5335 $this->log($activeId, "log_user_solution_willingly_deleted");
5336
5337 self::_updateTestPassResults(
5338 $activeId,
5339 $pass,
5341 $this->getProcessLocker(),
5342 $this->getTestId()
5343 );
5344 }
removeResultRecord($activeId, $pass)
log($active_id, $langVar)
removeExistingSolutions($activeId, $pass)

References $pass, areObligationsToBeConsidered(), getProcessLocker(), getTestId(), log(), removeExistingSolutions(), and removeResultRecord().

+ Here is the call graph for this function:

◆ saveCurrentSolution()

assQuestion::saveCurrentSolution (   $active_id,
  $pass,
  $value1,
  $value2,
  $authorized = true,
  $tstamp = null 
)
Parameters
int$active_id
int$pass
mixed$value1
mixed$value2
bool | true$authorized
int | null$tstamp@global ilDBInterface $ilDB
Returns
int

Definition at line 4947 of file class.assQuestion.php.

4948 {
4949 global $DIC;
4950 $ilDB = $DIC['ilDB'];
4951
4952 $next_id = $ilDB->nextId("tst_solutions");
4953
4954 $fieldData = array(
4955 "solution_id" => array("integer", $next_id),
4956 "active_fi" => array("integer", $active_id),
4957 "question_fi" => array("integer", $this->getId()),
4958 "value1" => array("clob", $value1),
4959 "value2" => array("clob", $value2),
4960 "pass" => array("integer", $pass),
4961 "tstamp" => array("integer", isset($tstamp) ? $tstamp : time()),
4962 'authorized' => array('integer', (int) $authorized)
4963 );
4964
4965 if ($this->getStep() !== null) {
4966 $fieldData['step'] = array("integer", $this->getStep());
4967 }
4968
4969 return $ilDB->insert("tst_solutions", $fieldData);
4970 }

References $DIC, $ilDB, $pass, getId(), and getStep().

Referenced by duplicateIntermediateSolutionAuthorized(), forceExistingIntermediateSolution(), assClozeTest\saveWorkingData(), assErrorText\saveWorkingData(), assFileUpload\saveWorkingData(), assFormulaQuestion\saveWorkingData(), assImagemapQuestion\saveWorkingData(), assLongMenu\saveWorkingData(), assMatchingQuestion\saveWorkingData(), assOrderingHorizontal\saveWorkingData(), assOrderingQuestion\saveWorkingData(), assSingleChoice\saveWorkingData(), assTextQuestion\saveWorkingData(), and assTextSubset\saveWorkingData().

+ Here is the call graph for this function:
+ Here is the caller graph for this function:

◆ saveOriginalId()

static assQuestion::saveOriginalId (   $questionId,
  $originalId 
)
static

Definition at line 2720 of file class.assQuestion.php.

2721 {
2722 $query = "UPDATE qpl_questions SET tstamp = %s, original_id = %s WHERE question_id = %s";
2723
2724 $GLOBALS['DIC']['ilDB']->manipulateF(
2725 $query,
2726 array('integer','integer', 'text'),
2727 array(time(), $originalId, $questionId)
2728 );
2729 }

References $GLOBALS, and $query.

Referenced by setNewOriginalId(), and ilTestRandomQuestionSetPoolDeriver\updateTestQuestionStage().

+ Here is the caller graph for this function:

◆ savePartial()

assQuestion::savePartial ( )

Reimplemented in assClozeTest.

Definition at line 5544 of file class.assQuestion.php.

5545 {
5546 return false;
5547 }

Referenced by persistWorkingState().

+ Here is the caller graph for this function:

◆ savePreviewData()

assQuestion::savePreviewData ( ilAssQuestionPreviewSession  $previewSession)
protected

Reimplemented in assErrorText, assFileUpload, assFlashQuestion, assFormulaQuestion, assImagemapQuestion, assJavaApplet, assLongMenu, assMatchingQuestion, assNumeric, assOrderingQuestion, and assSingleChoice.

Definition at line 1408 of file class.assQuestion.php.

1409 {
1410 $previewSession->setParticipantsSolution($this->getSolutionSubmit());
1411 }

References ilAssQuestionPreviewSession\setParticipantsSolution().

Referenced by persistPreviewState().

+ Here is the call graph for this function:
+ Here is the caller graph for this function:

◆ saveQuestionDataToDb()

assQuestion::saveQuestionDataToDb (   $original_id = "")

Definition at line 2622 of file class.assQuestion.php.

2623 {
2624 global $DIC;
2625 $ilDB = $DIC['ilDB'];
2626
2627 $estw_time = $this->getEstimatedWorkingTime();
2628 $estw_time = sprintf("%02d:%02d:%02d", $estw_time['h'], $estw_time['m'], $estw_time['s']);
2629
2630 // cleanup RTE images which are not inserted into the question text
2631 include_once("./Services/RTE/classes/class.ilRTE.php");
2632 if ($this->getId() == -1) {
2633 // Neuen Datensatz schreiben
2634 $next_id = $ilDB->nextId('qpl_questions');
2635 $affectedRows = $ilDB->insert("qpl_questions", array(
2636 "question_id" => array("integer", $next_id),
2637 "question_type_fi" => array("integer", $this->getQuestionTypeID()),
2638 "obj_fi" => array("integer", $this->getObjId()),
2639 "title" => array("text", $this->getTitle()),
2640 "description" => array("text", $this->getComment()),
2641 "author" => array("text", $this->getAuthor()),
2642 "owner" => array("integer", $this->getOwner()),
2643 "question_text" => array("clob", ilRTE::_replaceMediaObjectImageSrc($this->getQuestion(), 0)),
2644 "points" => array("float", $this->getMaximumPoints()),
2645 "working_time" => array("text", $estw_time),
2646 "nr_of_tries" => array("integer", $this->getNrOfTries()),
2647 "created" => array("integer", time()),
2648 "original_id" => array("integer", ($original_id) ? $original_id : null),
2649 "tstamp" => array("integer", time()),
2650 "external_id" => array("text", $this->getExternalId()),
2651 'add_cont_edit_mode' => array('text', $this->getAdditionalContentEditingMode())
2652 ));
2653 $this->setId($next_id);
2654 // create page object of question
2655 $this->createPageObject();
2656 } else {
2657 // Vorhandenen Datensatz aktualisieren
2658 $affectedRows = $ilDB->update("qpl_questions", array(
2659 "obj_fi" => array("integer", $this->getObjId()),
2660 "title" => array("text", $this->getTitle()),
2661 "description" => array("text", $this->getComment()),
2662 "author" => array("text", $this->getAuthor()),
2663 "question_text" => array("clob", ilRTE::_replaceMediaObjectImageSrc($this->getQuestion(), 0)),
2664 "points" => array("float", $this->getMaximumPoints()),
2665 "nr_of_tries" => array("integer", $this->getNrOfTries()),
2666 "working_time" => array("text", $estw_time),
2667 "tstamp" => array("integer", time()),
2668 'complete' => array('integer', $this->isComplete()),
2669 "external_id" => array("text", $this->getExternalId())
2670 ), array(
2671 "question_id" => array("integer", $this->getId())
2672 ));
2673 }
2674 }
isComplete()
Returns true, if a question is complete for use.

References $DIC, $ilDB, $original_id, ilRTE\_replaceMediaObjectImageSrc(), createPageObject(), getAdditionalContentEditingMode(), getAuthor(), getComment(), getEstimatedWorkingTime(), getExternalId(), getId(), getMaximumPoints(), getNrOfTries(), getObjId(), getOwner(), getQuestion(), getQuestionTypeID(), getTitle(), isComplete(), and setId().

Referenced by assClozeTest\saveToDb(), assErrorText\saveToDb(), assFileUpload\saveToDb(), assFlashQuestion\saveToDb(), assFormulaQuestion\saveToDb(), assImagemapQuestion\saveToDb(), assJavaApplet\saveToDb(), assLongMenu\saveToDb(), assMatchingQuestion\saveToDb(), assMultipleChoice\saveToDb(), assNumeric\saveToDb(), assOrderingHorizontal\saveToDb(), assOrderingQuestion\saveToDb(), assTextQuestion\saveToDb(), assTextSubset\saveToDb(), and assKprimChoice\saveToDb().

+ Here is the call graph for this function:
+ Here is the caller graph for this function:

◆ saveToDb()

assQuestion::saveToDb (   $original_id = "")

Saves the question to the database.

Parameters
integer$original_id@access public

Reimplemented in assClozeTest, assErrorText, assFileUpload, assFlashQuestion, assFormulaQuestion, assImagemapQuestion, assJavaApplet, assLongMenu, assMatchingQuestion, assMultipleChoice, assNumeric, assOrderingHorizontal, assOrderingQuestion, assTextQuestion, assTextSubset, and assKprimChoice.

Definition at line 2682 of file class.assQuestion.php.

2683 {
2684 global $DIC;
2685
2686 $this->updateSuggestedSolutions();
2687
2688 // remove unused media objects from ILIAS
2689 $this->cleanupMediaObjectUsage();
2690
2691 $complete = "0";
2692 if ($this->isComplete()) {
2693 $complete = "1";
2694 }
2695
2696 $DIC->database()->update('qpl_questions', array(
2697 'tstamp' => array('integer', time()),
2698 'owner' => array('integer', ($this->getOwner() <= 0 ? $this->ilias->account->id : $this->getOwner())),
2699 'complete' => array('integer', $complete),
2700 'lifecycle' => array('text', $this->getLifecycle()->getIdentifier()),
2701 ), array(
2702 'question_id' => array('integer', $this->getId())
2703 ));
2704
2705 // update question count of question pool
2706 include_once "./Modules/TestQuestionPool/classes/class.ilObjQuestionPool.php";
2708
2709 $this->notifyQuestionEdited($this);
2710 }
cleanupMediaObjectUsage()
synchronises appearances of media objects in the question with media object usage table
redirection script todo: (a better solution should control the processing via a xml file)

References $DIC, ilObjQuestionPool\_updateQuestionCount(), cleanupMediaObjectUsage(), getId(), getLifecycle(), getOwner(), isComplete(), and notifyQuestionEdited().

Referenced by migrateContentForLearningModule(), and syncWithOriginal().

+ Here is the call graph for this function:
+ Here is the caller graph for this function:

◆ saveWorkingData()

assQuestion::saveWorkingData (   $active_id,
  $pass = null,
  $authorized = true 
)
abstract

Saves the learners input of the question to the database.

@abstract @access public

Parameters
integer$active_idActive id of the user
integer$passTest pass
Returns
boolean $status

Reimplemented in assClozeTest, assErrorText, assFileUpload, assFlashQuestion, assFormulaQuestion, assImagemapQuestion, assJavaApplet, assLongMenu, assMatchingQuestion, assOrderingHorizontal, assOrderingQuestion, assSingleChoice, assTextQuestion, and assTextSubset.

Referenced by persistWorkingState().

+ Here is the caller graph for this function:

◆ setAdditionalContentEditingMode()

assQuestion::setAdditionalContentEditingMode (   $additinalContentEditingMode)

setter for additional content editing mode for this question

@access public

Returns
string

Definition at line 4660 of file class.assQuestion.php.

4661 {
4663 require_once 'Modules/TestQuestionPool/exceptions/class.ilTestQuestionPoolException.php';
4664 throw new ilTestQuestionPoolException('invalid additional content editing mode given: ' . $additinalContentEditingMode);
4665 }
4666
4667 $this->additinalContentEditingMode = $additinalContentEditingMode;
4668 }

References $additinalContentEditingMode, and getValidAdditionalContentEditingModes().

Referenced by assClozeTest\loadFromDb(), assErrorText\loadFromDb(), assFileUpload\loadFromDb(), assFlashQuestion\loadFromDb(), assFormulaQuestion\loadFromDb(), assImagemapQuestion\loadFromDb(), assJavaApplet\loadFromDb(), assLongMenu\loadFromDb(), assMatchingQuestion\loadFromDb(), assMultipleChoice\loadFromDb(), assOrderingHorizontal\loadFromDb(), assOrderingQuestion\loadFromDb(), assSingleChoice\loadFromDb(), assTextQuestion\loadFromDb(), assTextSubset\loadFromDb(), and assKprimChoice\loadFromDb().

+ Here is the call graph for this function:
+ Here is the caller graph for this function:

◆ setAuthor()

assQuestion::setAuthor (   $author = "")

Sets the authors name of the assQuestion object.

Parameters
string$authorA string containing the name of the questions author @access public
See also
$author

Definition at line 754 of file class.assQuestion.php.

755 {
756 if (!$author) {
757 $author = $this->ilias->account->fullname;
758 }
759 $this->author = $author;
760 }

References $author.

Referenced by __set(), assClozeTest\loadFromDb(), assErrorText\loadFromDb(), assFileUpload\loadFromDb(), assFlashQuestion\loadFromDb(), assFormulaQuestion\loadFromDb(), assImagemapQuestion\loadFromDb(), assJavaApplet\loadFromDb(), assLongMenu\loadFromDb(), assMatchingQuestion\loadFromDb(), assMultipleChoice\loadFromDb(), assOrderingHorizontal\loadFromDb(), assOrderingQuestion\loadFromDb(), assSingleChoice\loadFromDb(), assTextQuestion\loadFromDb(), assTextSubset\loadFromDb(), and assKprimChoice\loadFromDb().

+ Here is the caller graph for this function:

◆ setComment()

assQuestion::setComment (   $comment = "")

◆ setDefaultNrOfTries()

assQuestion::setDefaultNrOfTries (   $a_defaultnroftries)

Set Default Nr of Tries.

Parameters
int$a_defaultnroftriesDefault Nr. of Tries

Definition at line 4455 of file class.assQuestion.php.

4456 {
4457 $this->defaultnroftries = $a_defaultnroftries;
4458 }

◆ setEstimatedWorkingTime()

assQuestion::setEstimatedWorkingTime (   $hour = 0,
  $min = 0,
  $sec = 0 
)

Sets the estimated working time of a question from given hour, minute and second.

Parameters
integer$hourHour
integer$minMinutes
integer$secSeconds @access public
See also
$comment

Definition at line 708 of file class.assQuestion.php.

709 {
710 $this->est_working_time = array("h" => (int) $hour, "m" => (int) $min, "s" => (int) $sec);
711 }

Referenced by __set(), assClozeTest\loadFromDb(), assErrorText\loadFromDb(), assFileUpload\loadFromDb(), assFlashQuestion\loadFromDb(), assFormulaQuestion\loadFromDb(), assImagemapQuestion\loadFromDb(), assJavaApplet\loadFromDb(), assLongMenu\loadFromDb(), assMatchingQuestion\loadFromDb(), assMultipleChoice\loadFromDb(), assOrderingHorizontal\loadFromDb(), assOrderingQuestion\loadFromDb(), assSingleChoice\loadFromDb(), assTextQuestion\loadFromDb(), and assTextSubset\loadFromDb().

+ Here is the caller graph for this function:

◆ setEstimatedWorkingTimeFromDurationString()

assQuestion::setEstimatedWorkingTimeFromDurationString (   $durationString)

Sets the estimated working time of a question from a given datetime string.

Parameters
string$datetime

Definition at line 719 of file class.assQuestion.php.

720 {
721 $this->est_working_time = array(
722 'h' => (int) substr($durationString, 0, 2),
723 'm' => (int) substr($durationString, 3, 2),
724 's' => (int) substr($durationString, 6, 2)
725 );
726 }

Referenced by assKprimChoice\loadFromDb().

+ Here is the caller graph for this function:

◆ setExportDetailsXLS()

assQuestion::setExportDetailsXLS (   $worksheet,
  $startrow,
  $active_id,
  $pass 
)

Creates an Excel worksheet for the detailed cumulated results of this question.

Parameters
object$worksheetReference to the parent excel worksheet
object$startrowStartrow of the output in the excel worksheet
object$active_idActive id of the participant
object$passTest pass
Returns
object

Reimplemented in assClozeTest, assErrorText, assFileUpload, assFlashQuestion, assFormulaQuestion, assImagemapQuestion, assJavaApplet, assKprimChoice, assLongMenu, assMatchingQuestion, assMultipleChoice, assNumeric, assOrderingHorizontal, assOrderingQuestion, assSingleChoice, assTextQuestion, and assTextSubset.

Definition at line 4193 of file class.assQuestion.php.

4194 {
4195 $worksheet->setFormattedExcelTitle($worksheet->getColumnCoord(0) . $startrow, $this->lng->txt($this->getQuestionType()));
4196 $worksheet->setFormattedExcelTitle($worksheet->getColumnCoord(1) . $startrow, $this->getTitle());
4197
4198 return $startrow;
4199 }

◆ setExportImagePath()

assQuestion::setExportImagePath (   $a_path)

Definition at line 4334 of file class.assQuestion.php.

4335 {
4336 $this->export_image_path = (string) $a_path;
4337 }

◆ setExternalId()

assQuestion::setExternalId (   $external_id)
Parameters
string$external_id

Definition at line 970 of file class.assQuestion.php.

971 {
972 $this->external_id = $external_id;
973 }

References $external_id.

◆ setForcePassResultUpdateEnabled()

static assQuestion::setForcePassResultUpdateEnabled (   $forcePassResultsUpdateEnabled)
static

Definition at line 351 of file class.assQuestion.php.

352 {
353 self::$forcePassResultsUpdateEnabled = $forcePassResultsUpdateEnabled;
354 }

References $forcePassResultsUpdateEnabled.

◆ setId()

◆ setLastChange()

assQuestion::setLastChange (   $lastChange)

Reimplemented in assMultipleChoice.

Definition at line 4774 of file class.assQuestion.php.

4775 {
4776 $this->lastChange = $lastChange;
4777 }

References $lastChange.

Referenced by assKprimChoice\loadFromDb().

+ Here is the caller graph for this function:

◆ setLifecycle()

◆ setNewOriginalId()

assQuestion::setNewOriginalId (   $newId)
Deprecated:

Definition at line 2715 of file class.assQuestion.php.

2716 {
2717 self::saveOriginalId($this->getId(), $newId);
2718 }
static saveOriginalId($questionId, $originalId)

References getId(), and saveOriginalId().

+ Here is the call graph for this function:

◆ setNrOfTries()

◆ setObjId()

◆ setObligationsToBeConsidered()

assQuestion::setObligationsToBeConsidered (   $obligationsToBeConsidered)
Parameters
boolean$obligationsToBeConsidered

Definition at line 5487 of file class.assQuestion.php.

5488 {
5489 $this->obligationsToBeConsidered = $obligationsToBeConsidered;
5490 }

References $obligationsToBeConsidered.

◆ setOriginalId()

◆ setOutputType()

assQuestion::setOutputType (   $outputType = OUTPUT_HTML)

Sets the output type.

Parameters
integer$outputTypeThe output type of the question @access public
See also
$outputType

Reimplemented in assMultipleChoice, and assSingleChoice.

Definition at line 676 of file class.assQuestion.php.

677 {
678 $this->outputType = $outputType;
679 }

References $outputType.

Referenced by __set().

+ Here is the caller graph for this function:

◆ setOwner()

assQuestion::setOwner (   $owner = "")

◆ setPoints()

◆ setPreventRteUsage()

assQuestion::setPreventRteUsage (   $a_val)

Set prevent rte usage.

Parameters
booleanprevent rte usage

Definition at line 4387 of file class.assQuestion.php.

4388 {
4389 $this->prevent_rte_usage = $a_val;
4390 }

◆ setProcessLocker()

assQuestion::setProcessLocker (   $processLocker)
Parameters
\ilAssQuestionProcessLocker$processLocker

Definition at line 528 of file class.assQuestion.php.

529 {
530 $this->processLocker = $processLocker;
531 }

References $processLocker.

◆ setQuestion()

◆ setResultGateway()

static assQuestion::setResultGateway (   $resultGateway)
static
Parameters
\ilObjTestGateway$resultGateway

Definition at line 5136 of file class.assQuestion.php.

5137 {
5138 self::$resultGateway = $resultGateway;
5139 }

References $resultGateway.

◆ setSelfAssessmentEditingMode()

assQuestion::setSelfAssessmentEditingMode (   $a_selfassessmenteditingmode)

Set Self-Assessment Editing Mode.

Parameters
boolean$a_selfassessmenteditingmodeSelf-Assessment Editing Mode

Definition at line 4435 of file class.assQuestion.php.

4436 {
4437 $this->selfassessmenteditingmode = $a_selfassessmenteditingmode;
4438 }

◆ setShuffle()

assQuestion::setShuffle (   $shuffle = true)

Sets the shuffle flag.

Parameters
boolean$shuffleA flag indicating whether the answers are shuffled or not @access public
See also
$shuffle

Reimplemented in assMatchingQuestion.

Definition at line 689 of file class.assQuestion.php.

690 {
691 if ($shuffle) {
692 $this->shuffle = 1;
693 } else {
694 $this->shuffle = 0;
695 }
696 }

References $shuffle.

Referenced by __set(), assMultipleChoice\loadFromDb(), assSingleChoice\loadFromDb(), and assTextQuestion\loadFromDb().

+ Here is the caller graph for this function:

◆ setShuffler()

assQuestion::setShuffler ( ilArrayElementShuffler  $shuffler)
Parameters
ilArrayElementShuffler$shuffler

Definition at line 520 of file class.assQuestion.php.

521 {
522 $this->shuffler = $shuffler;
523 }

References $shuffler.

Referenced by assMatchingQuestion\toJSON().

+ Here is the caller graph for this function:

◆ setStep()

assQuestion::setStep (   $step)
Parameters
int | null$step

Definition at line 5152 of file class.assQuestion.php.

5153 {
5154 $this->step = $step;
5155 }

References $step.

◆ setSuggestedSolution()

assQuestion::setSuggestedSolution (   $solution_id = "",
  $subquestion_index = 0,
  $is_import = false 
)

Sets a suggested solution for the question.

If there is more than one subquestion (i.e. close questions) may enter a subquestion index.

Parameters
string$solution_idAn internal link pointing to the suggested solution
integer$subquestion_indexThe index of a subquestion (i.e. a close test gap). Usually 0
boolean$is_importA boolean indication that the internal link was imported from another ILIAS installation @access public

Definition at line 2850 of file class.assQuestion.php.

2851 {
2852 if (strcmp($solution_id, "") != 0) {
2853 $import_id = "";
2854 if ($is_import) {
2855 $import_id = $solution_id;
2856 $solution_id = $this->_resolveInternalLink($import_id);
2857 }
2858 $this->suggested_solutions[$subquestion_index] = array(
2859 "internal_link" => $solution_id,
2860 "import_id" => $import_id
2861 );
2862 }
2863 }

References _resolveInternalLink().

Referenced by assFileUpload\loadFromDb(), assFlashQuestion\loadFromDb(), and assFormulaQuestion\loadFromDb().

+ Here is the call graph for this function:
+ Here is the caller graph for this function:

◆ setTestId()

assQuestion::setTestId (   $id = -1)

Sets the test id of the assQuestion object.

Parameters
integer$idA unique integer value @access public
See also
$test_id

Definition at line 652 of file class.assQuestion.php.

653 {
654 $this->test_id = $id;
655 }

References $id.

Referenced by __set().

+ Here is the caller graph for this function:

◆ setTitle()

◆ sumTimesInISO8601FormatH_i_s_Extended()

static assQuestion::sumTimesInISO8601FormatH_i_s_Extended (   $time1,
  $time2 
)
static
Parameters
$time1
$time2
Returns
string

Definition at line 5170 of file class.assQuestion.php.

5171 {
5174 return gmdate('H:i:s', $time);
5175 }
static convertISO8601FormatH_i_s_ExtendedToSeconds($time)

References convertISO8601FormatH_i_s_ExtendedToSeconds().

Referenced by ilQuestionBrowserTableGUI\fillRow(), and ilObjTest\getFixedQuestionSetTotalWorkingTime().

+ Here is the call graph for this function:
+ Here is the caller graph for this function:

◆ supportsJavascriptOutput()

assQuestion::supportsJavascriptOutput ( )

Returns true if the question type supports JavaScript output.

Returns
boolean TRUE if the question type supports JavaScript output, FALSE otherwise @access public

Reimplemented in assMatchingQuestion, assOrderingHorizontal, and assOrderingQuestion.

Definition at line 868 of file class.assQuestion.php.

869 {
870 return false;
871 }

Referenced by requiresJsSwitch().

+ Here is the caller graph for this function:

◆ supportsNonJsOutput()

assQuestion::supportsNonJsOutput ( )

Reimplemented in assMatchingQuestion, assOrderingHorizontal, and assOrderingQuestion.

Definition at line 873 of file class.assQuestion.php.

874 {
875 return true;
876 }

Referenced by requiresJsSwitch().

+ Here is the caller graph for this function:

◆ syncSkillAssignments()

assQuestion::syncSkillAssignments (   $srcParentId,
  $srcQuestionId,
  $trgParentId,
  $trgQuestionId 
)

Definition at line 4546 of file class.assQuestion.php.

4547 {
4548 global $DIC;
4549 $ilDB = $DIC['ilDB'];
4550
4551 require_once 'Modules/TestQuestionPool/classes/class.ilAssQuestionSkillAssignmentList.php';
4552 $assignmentList = new ilAssQuestionSkillAssignmentList($ilDB);
4553 $assignmentList->setParentObjId($trgParentId);
4554 $assignmentList->setQuestionIdFilter($trgQuestionId);
4555 $assignmentList->loadFromDb();
4556
4557 foreach ($assignmentList->getAssignmentsByQuestionId($trgQuestionId) as $assignment) {
4558 /* @var ilAssQuestionSkillAssignment $assignment */
4559
4560 $assignment->deleteFromDb();
4561 }
4562
4563 $this->duplicateSkillAssignments($srcParentId, $srcQuestionId, $trgParentId, $trgQuestionId);
4564 }

References $DIC, $ilDB, and duplicateSkillAssignments().

+ Here is the call graph for this function:

◆ syncSuggestedSolutionFiles()

assQuestion::syncSuggestedSolutionFiles (   $original_id)
protected

Syncs the files of a suggested solution if the question is synced.

Definition at line 2898 of file class.assQuestion.php.

2899 {
2900 global $DIC;
2901 $ilLog = $DIC['ilLog'];
2902
2903 $filepath = $this->getSuggestedSolutionPath();
2904 $filepath_original = str_replace("/$this->id/solution", "/$original_id/solution", $filepath);
2905 ilUtil::delDir($filepath_original);
2906 foreach ($this->suggested_solutions as $index => $solution) {
2907 if (strcmp($solution["type"], "file") == 0) {
2908 if (!file_exists($filepath_original)) {
2909 ilUtil::makeDirParents($filepath_original);
2910 }
2911 $filename = $solution["value"]["name"];
2912 if (strlen($filename)) {
2913 if (!@copy($filepath . $filename, $filepath_original . $filename)) {
2914 $ilLog->write("File could not be duplicated!!!!", $ilLog->ERROR);
2915 $ilLog->write("object: " . print_r($this, true), $ilLog->ERROR);
2916 }
2917 }
2918 }
2919 }
2920 }

References $DIC, $filename, $index, ilUtil\delDir(), getSuggestedSolutionPath(), and ilUtil\makeDirParents().

+ Here is the call graph for this function:

◆ syncWithOriginal()

assQuestion::syncWithOriginal ( )

Reimplemented in assImagemapQuestion, and assMultipleChoice.

Definition at line 3197 of file class.assQuestion.php.

3198 {
3199 global $DIC;
3200 $ilDB = $DIC['ilDB'];
3201
3202 if (!$this->getOriginalId()) {
3203 return;
3204 }
3205
3206 $originalObjId = self::lookupOriginalParentObjId($this->getOriginalId());
3207
3208 if (!$originalObjId) {
3209 return;
3210 }
3211
3212 $id = $this->getId();
3213 $objId = $this->getObjId();
3214 $original = $this->getOriginalId();
3215
3216 $this->beforeSyncWithOriginal($original, $id, $originalObjId, $objId);
3217
3218 $this->setId($original);
3219 $this->setOriginalId(null);
3220 $this->setObjId($originalObjId);
3221
3222 $this->saveToDb();
3223
3224 $this->deletePageOfQuestion($original);
3225 $this->createPageObject();
3226 $this->copyPageOfQuestion($id);
3227
3228 $this->setId($id);
3229 $this->setOriginalId($original);
3230 $this->setObjId($objId);
3231
3232 $this->updateSuggestedSolutions($original);
3234
3235 $this->afterSyncWithOriginal($original, $id, $originalObjId, $objId);
3236 $this->syncHints();
3237 }
beforeSyncWithOriginal($origQuestionId, $dupQuestionId, $origParentObjId, $dupParentObjId)
copyPageOfQuestion($a_q_id)
static lookupOriginalParentObjId($originalQuestionId)
returns the parent object id for given original question id (should be a qpl id, but theoretically it...
afterSyncWithOriginal($origQuestionId, $dupQuestionId, $origParentObjId, $dupParentObjId)
$objId
Definition: xapitoken.php:39

References $DIC, $id, $ilDB, $objId, afterSyncWithOriginal(), beforeSyncWithOriginal(), copyPageOfQuestion(), createPageObject(), deletePageOfQuestion(), getId(), getObjId(), getOriginalId(), lookupOriginalParentObjId(), saveToDb(), setId(), setObjId(), setOriginalId(), and syncXHTMLMediaObjectsOfQuestion().

+ Here is the call graph for this function:

◆ syncXHTMLMediaObjectsOfQuestion()

assQuestion::syncXHTMLMediaObjectsOfQuestion ( )

Definition at line 2361 of file class.assQuestion.php.

2362 {
2363 include_once("./Services/MediaObjects/classes/class.ilObjMediaObject.php");
2364 $mobs = ilObjMediaObject::_getMobsOfObject("qpl:html", $this->getId());
2365 foreach ($mobs as $mob) {
2366 ilObjMediaObject::_saveUsage($mob, "qpl:html", $this->original_id);
2367 }
2368 }

References $mobs, ilObjMediaObject\_getMobsOfObject(), ilObjMediaObject\_saveUsage(), and getId().

Referenced by syncWithOriginal().

+ Here is the call graph for this function:
+ Here is the caller graph for this function:

◆ toJSON()

assQuestion::toJSON ( )

◆ toXML()

assQuestion::toXML (   $a_include_header = true,
  $a_include_binary = true,
  $a_shuffle = false,
  $test_output = false,
  $force_image_references = false 
)

Returns a QTI xml representation of the question.

Returns
string The QTI xml representation of the question @access public

Reimplemented in assErrorText, assFileUpload, assFlashQuestion, and assOrderingHorizontal.

Definition at line 582 of file class.assQuestion.php.

583 {
584 include_once "./Modules/TestQuestionPool/classes/export/qti12/class." . $this->getQuestionType() . "Export.php";
585 $classname = $this->getQuestionType() . "Export";
586 $export = new $classname($this);
587 return $export->toXML($a_include_header, $a_include_binary, $a_shuffle, $test_output, $force_image_references);
588 }

References getQuestionType().

+ Here is the call graph for this function:

◆ updateCurrentSolution()

assQuestion::updateCurrentSolution (   $solutionId,
  $value1,
  $value2,
  $authorized = true 
)
Parameters
int$active_id
int$pass
mixed$value1
mixed$value2
bool | true$authorized@global ilDBInterface $ilDB
Returns
int

Definition at line 4983 of file class.assQuestion.php.

4984 {
4985 global $DIC;
4986 $ilDB = $DIC['ilDB'];
4987
4988 $fieldData = array(
4989 "value1" => array("clob", $value1),
4990 "value2" => array("clob", $value2),
4991 "tstamp" => array("integer", time()),
4992 'authorized' => array('integer', (int) $authorized)
4993 );
4994
4995 if ($this->getStep() !== null) {
4996 $fieldData['step'] = array("integer", $this->getStep());
4997 }
4998
4999 return $ilDB->update("tst_solutions", $fieldData, array(
5000 'solution_id' => array('integer', $solutionId)
5001 ));
5002 }

References $DIC, $ilDB, and getStep().

Referenced by assSingleChoice\saveWorkingData().

+ Here is the call graph for this function:
+ Here is the caller graph for this function:

◆ updateCurrentSolutionsAuthorization()

assQuestion::updateCurrentSolutionsAuthorization (   $activeId,
  $pass,
  $authorized,
  $keepTime = false 
)

Definition at line 5005 of file class.assQuestion.php.

5006 {
5007 global $DIC;
5008 $ilDB = $DIC['ilDB'];
5009
5010 $fieldData = array(
5011 'authorized' => array('integer', (int) $authorized)
5012 );
5013
5014 if (!$keepTime) {
5015 $fieldData['tstamp'] = array('integer', time());
5016 }
5017
5018 $whereData = array(
5019 'question_fi' => array('integer', $this->getId()),
5020 'active_fi' => array('integer', $activeId),
5021 'pass' => array('integer', $pass)
5022 );
5023
5024 if ($this->getStep() !== null) {
5025 $whereData['step'] = array("integer", $this->getStep());
5026 }
5027
5028 return $ilDB->update('tst_solutions', $fieldData, $whereData);
5029 }

References $DIC, $ilDB, $pass, getId(), and getStep().

Referenced by forceExistingIntermediateSolution(), assFileUpload\saveWorkingData(), and assImagemapQuestion\saveWorkingData().

+ Here is the call graph for this function:
+ Here is the caller graph for this function:

◆ updateTimestamp()

assQuestion::updateTimestamp ( )

Definition at line 5492 of file class.assQuestion.php.

5493 {
5494 global $DIC;
5495 $ilDB = $DIC['ilDB'];
5496
5497 $ilDB->manipulateF(
5498 "UPDATE qpl_questions SET tstamp = %s WHERE question_id = %s",
5499 array('integer', 'integer'),
5500 array(time(), $this->getId())
5501 );
5502 }

References $DIC, $ilDB, and getId().

+ Here is the call graph for this function:

◆ validateSolutionSubmit()

assQuestion::validateSolutionSubmit ( )

Reimplemented in assClozeTest, assFormulaQuestion, assMultipleChoice, assNumeric, and assOrderingQuestion.

Definition at line 1392 of file class.assQuestion.php.

1393 {
1394 return true;
1395 }

Referenced by persistPreviewState(), and persistWorkingState().

+ Here is the caller graph for this function:

Field Documentation

◆ $additinalContentEditingMode

assQuestion::$additinalContentEditingMode = null
private

◆ $allowedCharsetsByMimeType

assQuestion::$allowedCharsetsByMimeType
staticprotected
Initial value:
= array(
self::IMG_MIME_TYPE_JPG => array('binary'),
self::IMG_MIME_TYPE_PNG => array('binary'),
self::IMG_MIME_TYPE_GIF => array('binary')
)

Definition at line 32 of file class.assQuestion.php.

◆ $allowedFileExtensionsByMimeType

assQuestion::$allowedFileExtensionsByMimeType
staticprotected
Initial value:
= array(
self::IMG_MIME_TYPE_JPG => array('jpg', 'jpeg'),
self::IMG_MIME_TYPE_PNG => array('png'),
self::IMG_MIME_TYPE_GIF => array('gif')
)

Definition at line 26 of file class.assQuestion.php.

◆ $allowedImageMaterialFileExtensionsByMimeType

assQuestion::$allowedImageMaterialFileExtensionsByMimeType
staticprotected
Initial value:
= array(
'image/jpeg' => array('jpg', 'jpeg'), 'image/png' => array('png'), 'image/gif' => array('gif')
)

Definition at line 282 of file class.assQuestion.php.

◆ $arrData

assQuestion::$arrData
private

Associative array to store properties.

Definition at line 178 of file class.assQuestion.php.

◆ $author

◆ $comment

◆ $db

assQuestion::$db
protected

Definition at line 135 of file class.assQuestion.php.

◆ $defaultnroftries

assQuestion::$defaultnroftries = 0

Definition at line 234 of file class.assQuestion.php.

Referenced by getDefaultNrOfTries().

◆ $est_working_time

assQuestion::$est_working_time
protected

Definition at line 92 of file class.assQuestion.php.

Referenced by getEstimatedWorkingTime().

◆ $export_image_path

assQuestion::$export_image_path
private

(Web) Path to images

Definition at line 183 of file class.assQuestion.php.

Referenced by getImagePathWeb().

◆ $external_id

assQuestion::$external_id = ''
protected

Definition at line 189 of file class.assQuestion.php.

Referenced by getExternalId(), and setExternalId().

◆ $feedbackOBJ

assQuestion::$feedbackOBJ = null

Definition at line 213 of file class.assQuestion.php.

◆ $forcePassResultsUpdateEnabled

assQuestion::$forcePassResultsUpdateEnabled = false
staticprotected

◆ $id

◆ $ilias

assQuestion::$ilias
protected

Definition at line 120 of file class.assQuestion.php.

Referenced by __get().

◆ $imageSourceFixReplaceMap

assQuestion::$imageSourceFixReplaceMap
staticprotected
Initial value:
= array(
'ok.svg' => 'ok.png', 'not_ok.svg' => 'not_ok.png',
'checkbox_checked.svg' => 'checkbox_checked.png',
'checkbox_unchecked.svg' => 'checkbox_unchecked.png',
'radiobutton_checked.svg' => 'radiobutton_checked.png',
'radiobutton_unchecked.svg' => 'radiobutton_unchecked.png'
)

Definition at line 2471 of file class.assQuestion.php.

◆ $lastChange

assQuestion::$lastChange
protected

Definition at line 258 of file class.assQuestion.php.

Referenced by getLastChange(), and setLastChange().

◆ $lifecycle

assQuestion::$lifecycle
protected

Definition at line 280 of file class.assQuestion.php.

Referenced by getLifecycle(), and setLifecycle().

◆ $lng

◆ $nr_of_tries

assQuestion::$nr_of_tries
private

Number of tries.

Definition at line 173 of file class.assQuestion.php.

Referenced by getNrOfTries().

◆ $obj_id

assQuestion::$obj_id
protected

Definition at line 113 of file class.assQuestion.php.

Referenced by createNewQuestion(), delete(), getImagePath(), getObjId(), and setObjId().

◆ $obligationsToBeConsidered

assQuestion::$obligationsToBeConsidered = false
private

◆ $original_id

assQuestion::$original_id
protected

Definition at line 161 of file class.assQuestion.php.

Referenced by assClozeTest\copyObject(), assErrorText\copyObject(), assFileUpload\copyObject(), assFlashQuestion\copyObject(), assFormulaQuestion\copyObject(), assImagemapQuestion\copyObject(), assJavaApplet\copyObject(), assKprimChoice\copyObject(), assLongMenu\copyObject(), assMatchingQuestion\copyObject(), assMultipleChoice\copyObject(), assNumeric\copyObject(), assOrderingHorizontal\copyObject(), assOrderingQuestion\copyObject(), assSingleChoice\copyObject(), assTextQuestion\copyObject(), assTextSubset\copyObject(), assLongMenu\delete(), assClozeTest\duplicate(), assErrorText\duplicate(), assFileUpload\duplicate(), assFlashQuestion\duplicate(), assFormulaQuestion\duplicate(), assImagemapQuestion\duplicate(), assJavaApplet\duplicate(), assKprimChoice\duplicate(), assLongMenu\duplicate(), assMatchingQuestion\duplicate(), assMultipleChoice\duplicate(), assNumeric\duplicate(), assOrderingHorizontal\duplicate(), assOrderingQuestion\duplicate(), assSingleChoice\duplicate(), assTextQuestion\duplicate(), assTextSubset\duplicate(), assTextQuestion\duplicateAnswers(), getOriginalId(), logAction(), saveQuestionDataToDb(), assClozeTest\saveToDb(), assErrorText\saveToDb(), assFileUpload\saveToDb(), assFlashQuestion\saveToDb(), assFormulaQuestion\saveToDb(), assImagemapQuestion\saveToDb(), assJavaApplet\saveToDb(), assLongMenu\saveToDb(), assMatchingQuestion\saveToDb(), assMultipleChoice\saveToDb(), assNumeric\saveToDb(), assOrderingHorizontal\saveToDb(), assOrderingQuestion\saveToDb(), assTextQuestion\saveToDb(), assTextSubset\saveToDb(), and setOriginalId().

◆ $outputType

assQuestion::$outputType = OUTPUT_JAVASCRIPT
protected

Definition at line 147 of file class.assQuestion.php.

Referenced by getOutputType(), and setOutputType().

◆ $owner

◆ $page

assQuestion::$page
protected

◆ $points

assQuestion::$points
protected

Definition at line 85 of file class.assQuestion.php.

Referenced by _getMaximumPoints(), _getReachedPoints(), _isWorkedThrough(), _setReachedPoints(), assSingleChoice\addAnswer(), assImagemapQuestion\addAnswer(), assTextQuestion\addAnswer(), assMultipleChoice\addAnswer(), assTextSubset\addAnswer(), assClozeTest\addAnswerOptionValue(), assTextSubset\addAnswerOptionValue(), assErrorText\addErrorData(), assMatchingQuestion\addMatchingPair(), adjustReachedPointsByScoringOptions(), assClozeTest\calculateCombinationResult(), assErrorText\calculateReachedPoints(), assFlashQuestion\calculateReachedPoints(), assFormulaQuestion\calculateReachedPoints(), assImagemapQuestion\calculateReachedPoints(), assJavaApplet\calculateReachedPoints(), assKprimChoice\calculateReachedPoints(), assLongMenu\calculateReachedPoints(), assMatchingQuestion\calculateReachedPoints(), assMultipleChoice\calculateReachedPoints(), assOrderingHorizontal\calculateReachedPoints(), assSingleChoice\calculateReachedPoints(), assTextQuestion\calculateReachedPoints(), assTextSubset\calculateReachedPoints(), assTextSubset\calculateReachedPointsForSolution(), assImagemapQuestion\calculateReachedPointsForSolution(), assMatchingQuestion\calculateReachedPointsForSolution(), assKprimChoice\calculateReachedPointsForSolution(), assLongMenu\calculateReachedPointsForSolution(), assMultipleChoice\calculateReachedPointsForSolution(), assTextQuestion\calculateReachedPointsForSolution(), assClozeTest\calculateReachedPointsForSolution(), assOrderingHorizontal\calculateReachedPointsForSolution(), assFlashQuestion\calculateReachedPointsFromPreviewSession(), assFormulaQuestion\calculateReachedPointsFromPreviewSession(), assJavaApplet\calculateReachedPointsFromPreviewSession(), assNumeric\calculateReachedPointsFromPreviewSession(), assSingleChoice\calculateReachedPointsFromPreviewSession(), assLongMenu\checkQuestionCustomPart(), ensureNonNegativePoints(), assErrorText\getBestSelection(), assClozeTest\getMaximumGapPoints(), assClozeTest\getMaximumPoints(), assFlashQuestion\getMaximumPoints(), assFormulaQuestion\getMaximumPoints(), assImagemapQuestion\getMaximumPoints(), assLongMenu\getMaximumPoints(), assMatchingQuestion\getMaximumPoints(), assMultipleChoice\getMaximumPoints(), getMaximumPoints(), assSingleChoice\getMaximumPoints(), assTextQuestion\getMaximumPoints(), assTextSubset\getMaximumPoints(), assTextQuestion\getMinimumPoints(), getPoints(), assLongMenu\getPointsForGap(), assErrorText\getPointsForSelectedPositions(), assJavaApplet\getUserQuestionResult(), assLongMenu\getUserQuestionResult(), assFileUpload\handleSubmission(), assMatchingQuestion\insertMatchingPair(), assLongMenu\saveAnswerSpecificDataToDb(), assErrorText\setErrorData(), assClozeTest\setGapAnswerPoints(), and assTextQuestion\setReachedPoints().

◆ $prevent_rte_usage

assQuestion::$prevent_rte_usage = false

Definition at line 220 of file class.assQuestion.php.

Referenced by getPreventRteUsage().

◆ $processLocker

assQuestion::$processLocker
protected

◆ $question

◆ $questionActionCmd

assQuestion::$questionActionCmd = 'handleQuestionAction'

Definition at line 246 of file class.assQuestion.php.

◆ $questionChangeListeners

assQuestion::$questionChangeListeners = array()
protected

Definition at line 239 of file class.assQuestion.php.

Referenced by getQuestionChangeListeners().

◆ $refinery

◆ $resultGateway

assQuestion::$resultGateway = null
staticprivate

Definition at line 251 of file class.assQuestion.php.

Referenced by getResultGateway(), and setResultGateway().

◆ $selfassessmenteditingmode

assQuestion::$selfassessmenteditingmode = false

Definition at line 227 of file class.assQuestion.php.

Referenced by getSelfAssessmentEditingMode().

◆ $shuffle

◆ $shuffler

assQuestion::$shuffler
protected

Definition at line 263 of file class.assQuestion.php.

Referenced by getShuffler(), and setShuffler().

◆ $step

assQuestion::$step = null
protected

Definition at line 256 of file class.assQuestion.php.

Referenced by getStep(), and setStep().

◆ $suggested_solutions

assQuestion::$suggested_solutions
protected

Definition at line 154 of file class.assQuestion.php.

Referenced by getSuggestedSolutions().

◆ $test_id

◆ $testQuestionConfig

assQuestion::$testQuestionConfig
protected

Definition at line 274 of file class.assQuestion.php.

◆ $testQuestionConfigInstance

assQuestion::$testQuestionConfigInstance = null
private

Definition at line 5513 of file class.assQuestion.php.

Referenced by getTestPresentationConfig().

◆ $title

assQuestion::$title
protected

Definition at line 50 of file class.assQuestion.php.

Referenced by assClozeTest\__construct(), assFileUpload\__construct(), assFlashQuestion\__construct(), assFormulaQuestion\__construct(), assLongMenu\__construct(), assNumeric\__construct(), assOrderingHorizontal\__construct(), assTextQuestion\__construct(), assTextSubset\__construct(), assImagemapQuestion\__construct(), assJavaApplet\__construct(), assMatchingQuestion\__construct(), assOrderingQuestion\__construct(), assMultipleChoice\__construct(), assSingleChoice\__construct(), assErrorText\__construct(), assKprimChoice\__construct(), assClozeTest\copyObject(), assErrorText\copyObject(), assFileUpload\copyObject(), assFlashQuestion\copyObject(), assFormulaQuestion\copyObject(), assImagemapQuestion\copyObject(), assJavaApplet\copyObject(), assKprimChoice\copyObject(), assLongMenu\copyObject(), assMatchingQuestion\copyObject(), assMultipleChoice\copyObject(), assNumeric\copyObject(), assOrderingHorizontal\copyObject(), assOrderingQuestion\copyObject(), assSingleChoice\copyObject(), assTextQuestion\copyObject(), assTextSubset\copyObject(), assClozeTest\duplicate(), assErrorText\duplicate(), assFileUpload\duplicate(), assFlashQuestion\duplicate(), assFormulaQuestion\duplicate(), assImagemapQuestion\duplicate(), assJavaApplet\duplicate(), assKprimChoice\duplicate(), assLongMenu\duplicate(), assMatchingQuestion\duplicate(), assMultipleChoice\duplicate(), assNumeric\duplicate(), assOrderingHorizontal\duplicate(), assOrderingQuestion\duplicate(), assSingleChoice\duplicate(), assTextQuestion\duplicate(), assTextSubset\duplicate(), getSuggestedSolutionTitle(), getTitle(), questionTitleExists(), and setTitle().

◆ $tpl

assQuestion::$tpl
protected

Definition at line 125 of file class.assQuestion.php.

Referenced by __get().

◆ ADDITIONAL_CONTENT_EDITING_MODE_IPE

const assQuestion::ADDITIONAL_CONTENT_EDITING_MODE_IPE = 'pageobject'

◆ ADDITIONAL_CONTENT_EDITING_MODE_RTE

◆ IMG_MIME_TYPE_GIF

const assQuestion::IMG_MIME_TYPE_GIF = 'image/gif'

Definition at line 24 of file class.assQuestion.php.

◆ IMG_MIME_TYPE_JPG

const assQuestion::IMG_MIME_TYPE_JPG = 'image/jpeg'

Definition at line 22 of file class.assQuestion.php.

◆ IMG_MIME_TYPE_PNG

const assQuestion::IMG_MIME_TYPE_PNG = 'image/png'

Definition at line 23 of file class.assQuestion.php.

◆ KEY_VALUES_IMPLOSION_SEPARATOR

const assQuestion::KEY_VALUES_IMPLOSION_SEPARATOR = ':'

Definition at line 5033 of file class.assQuestion.php.

Referenced by getKeyValuesImplosionSeparator().


The documentation for this class was generated from the following file: