ILIAS  release_9 Revision v9.13-25-g2c18ec4c24f
ilConsultationHourAppointments Class Reference

This file is part of ILIAS, a powerful learning management system published by ILIAS open source e-Learning e.V. More...

+ Collaboration diagram for ilConsultationHourAppointments:

Static Public Member Functions

static getAppointmentIds (int $a_user_id, int $a_context_id=null, ?ilDateTime $a_start=null, ?int $a_type=null, bool $a_check_owner=true)
 
static getAppointmentIdsByGroup (int $a_user_id, int $a_ch_group_id, ?ilDateTime $start=null)
 Get appointment ids by consultation hour group. More...
 
static getAppointments (int $a_user_id)
 Get all appointments. More...
 
static getManager (bool $a_as_name=false, bool $a_full_name=false, int $a_user_id=null)
 Get consultation hour manager for current user or specific user. More...
 
static setManager (string $a_user_name)
 Set consultation hour manager for current user. More...
 
static getManagedUsers ()
 Get all managed consultation hours users for current users. More...
 

Detailed Description

This file is part of ILIAS, a powerful learning management system published by ILIAS open source e-Learning e.V.

ILIAS is licensed with the GPL-3.0, see https://www.gnu.org/licenses/gpl-3.0.en.html You should have received a copy of said license along with the source code, too.

If this is not the case or you just want to try ILIAS, you'll find us at: https://www.ilias.de https://github.com/ILIAS-eLearning Consultation hour appointments

Author
Stefan Meyer meyer.nosp@m.@lei.nosp@m.fos.c.nosp@m.om

Definition at line 26 of file class.ilConsultationHourAppointments.php.

Member Function Documentation

◆ getAppointmentIds()

static ilConsultationHourAppointments::getAppointmentIds ( int  $a_user_id,
int  $a_context_id = null,
?ilDateTime  $a_start = null,
?int  $a_type = null,
bool  $a_check_owner = true 
)
static
Returns
int[]

Definition at line 31 of file class.ilConsultationHourAppointments.php.

References $DIC, $ilDB, $res, ilDBConstants\FETCHMODE_OBJECT, IL_CAL_DATETIME, ILIAS\Repository\int(), and ilCalendarCategory\TYPE_CH.

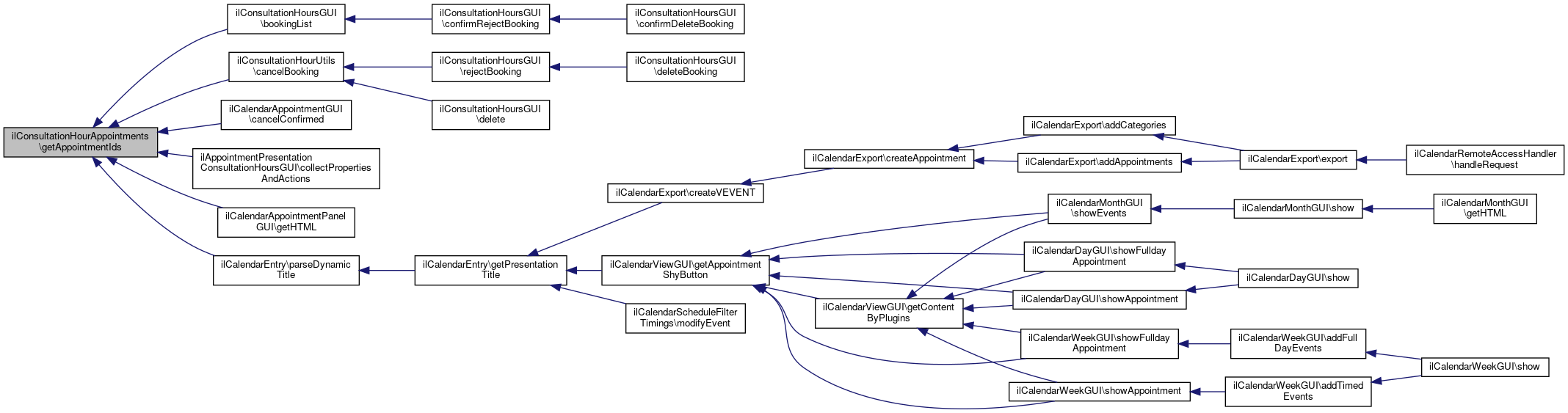
Referenced by ilConsultationHoursGUI\bookingList(), ilConsultationHourUtils\cancelBooking(), ilCalendarAppointmentGUI\cancelConfirmed(), ilAppointmentPresentationConsultationHoursGUI\collectPropertiesAndActions(), ilCalendarAppointmentPanelGUI\getHTML(), and ilCalendarEntry\parseDynamicTitle().

37  : array {
38  global $DIC;
39 
40  $ilDB = $DIC->database();
41 
42  if (!$a_type) {
44  }
45  $owner = ' ';
46  if ($a_check_owner) {
47  $owner = " AND be.obj_id = " . $ilDB->quote($a_user_id, 'integer');
48  }
49 
50  $query = "SELECT ce.cal_id FROM cal_entries ce" .
51  " JOIN cal_cat_assignments cca ON ce.cal_id = cca.cal_id" .
52  " JOIN cal_categories cc ON cca.cat_id = cc.cat_id" .
53  " JOIN booking_entry be ON ce.context_id = be.booking_id" .
54  " WHERE cc.obj_id = " . $ilDB->quote($a_user_id, 'integer') .
55  $owner .
56  " AND cc.type = " . $ilDB->quote($a_type, 'integer');
57 
58  if ($a_context_id) {
59  $query .= " AND ce.context_id = " . $ilDB->quote($a_context_id, 'integer');
60  }
61  if ($a_start) {
62  $query .= " AND ce.starta = " . $ilDB->quote($a_start->get(IL_CAL_DATETIME, '', 'UTC'), 'text');
63  }
64  $query .= (' ORDER BY ce.starta ASC');
65  $res = $ilDB->query($query);
66  $entries = array();
67  while ($row = $res->fetchRow(ilDBConstants::FETCHMODE_OBJECT)) {
68  $entries[] = (int) $row->cal_id;
69  }
70  return $entries;
71  }
$res
Definition: ltiservices.php:69
const IL_CAL_DATETIME
global $DIC
Definition: feed.php:28
+ Here is the call graph for this function:
+ Here is the caller graph for this function:

◆ getAppointmentIdsByGroup()

static ilConsultationHourAppointments::getAppointmentIdsByGroup ( int  $a_user_id,
int  $a_ch_group_id,
?ilDateTime  $start = null 
)
static

Get appointment ids by consultation hour group.

Returns
int[]
Todo:
check start time

Definition at line 78 of file class.ilConsultationHourAppointments.php.

References $DIC, $ilDB, $res, ilDBConstants\FETCHMODE_OBJECT, IL_CAL_DATETIME, ILIAS\Repository\int(), and ilCalendarCategory\TYPE_CH.

Referenced by ilConsultationHoursGUI\assignUsersToGroup(), ilBookingEntry\isAppointmentBookableForUser(), and ilConsultationHourGroupTableGUI\parse().

82  : array {
83  global $DIC;
84 
85  $ilDB = $DIC->database();
87  $start_limit = '';
88  if ($start instanceof ilDateTime) {
89  $start_limit = 'AND ce.starta >= ' . $ilDB->quote($start->get(IL_CAL_DATETIME, '', 'UTC'), 'timestamp');
90  }
91  $query = 'SELECT ce.cal_id FROM cal_entries ce ' .
92  'JOIN cal_cat_assignments ca ON ce.cal_id = ca.cal_id ' .
93  'JOIN cal_categories cc ON ca.cat_id = cc.cat_id ' .
94  'JOIN booking_entry be ON ce.context_id = be.booking_id ' .
95  'WHERE cc.obj_id = ' . $ilDB->quote($a_user_id, 'integer') . ' ' .
96  'AND cc.type = ' . $ilDB->quote($type, 'integer') . ' ' .
97  'AND be.booking_group = ' . $ilDB->quote($a_ch_group_id, 'integer') . ' ' .
98  $start_limit . ' ' .
99  'ORDER BY ce.starta ';
100  $res = $ilDB->query($query);
101  $app_ids = [];
102  while ($row = $res->fetchRow(ilDBConstants::FETCHMODE_OBJECT)) {
103  $app_ids[] = (int) $row->cal_id;
104  }
105  return $app_ids;
106  }
$res
Definition: ltiservices.php:69
const IL_CAL_DATETIME
global $DIC
Definition: feed.php:28
+ Here is the call graph for this function:
+ Here is the caller graph for this function:

◆ getAppointments()

static ilConsultationHourAppointments::getAppointments ( int  $a_user_id)
static

Get all appointments.

Returns
ilCalendarEntry[]

Definition at line 112 of file class.ilConsultationHourAppointments.php.

Referenced by ilConsultationHourUtils\getConsultationHourLinksForRepositoryObject(), ilCalendarBlockGUI\getHTML(), and ilConsultationHoursTableGUI\parse().

112  : array
113  {
114  $entries = [];
115  foreach (self::getAppointmentIds($a_user_id) as $app_id) {
116  $entries[] = new ilCalendarEntry($app_id);
117  }
118  return $entries;
119  }
This file is part of ILIAS, a powerful learning management system published by ILIAS open source e-Le...
+ Here is the caller graph for this function:

◆ getManagedUsers()

static ilConsultationHourAppointments::getManagedUsers ( )
static

Get all managed consultation hours users for current users.

Returns
array

Definition at line 187 of file class.ilConsultationHourAppointments.php.

References $DIC, $ilDB, ilObjUser\_lookupLogin(), and ILIAS\Repository\int().

Referenced by ilConsultationHoursGUI\__construct(), and ilConsultationHoursGUI\setTabs().

187  : array
188  {
189  global $DIC;
190 
191  $ilDB = $DIC->database();
192  $ilUser = $DIC->user();
193 
194  $all = array();
195  $set = $ilDB->query('SELECT user_id FROM cal_ch_settings' .
196  ' WHERE admin_id = ' . $ilDB->quote($ilUser->getId(), 'integer'));
197  while ($row = $ilDB->fetchAssoc($set)) {
198  $all[(int) $row['user_id']] = ilObjUser::_lookupLogin((int) $row['user_id']);
199  }
200  return $all;
201  }
global $DIC
Definition: feed.php:28
static _lookupLogin(int $a_user_id)
+ Here is the call graph for this function:
+ Here is the caller graph for this function:

◆ getManager()

static ilConsultationHourAppointments::getManager ( bool  $a_as_name = false,
bool  $a_full_name = false,
int  $a_user_id = null 
)
static

Get consultation hour manager for current user or specific user.

Returns
int | string

Definition at line 125 of file class.ilConsultationHourAppointments.php.

References $DIC, $ilDB, ilObjUser\_lookupFullname(), and ilObjUser\_lookupLogin().

Referenced by ilAppointmentPresentationConsultationHoursGUI\collectPropertiesAndActions(), and ilConsultationHoursGUI\initSettingsForm().

126  {
127  global $DIC;
128 
129  $ilDB = $DIC->database();
130  $ilUser = $DIC->user();
131 
132  if (!$a_user_id) {
133  $user_id = $ilUser->getId();
134  } else {
135  $user_id = $a_user_id;
136  }
137 
138  $set = $ilDB->query('SELECT admin_id FROM cal_ch_settings' .
139  ' WHERE user_id = ' . $ilDB->quote($user_id, 'integer'));
140  $row = $ilDB->fetchAssoc($set);
141  if ($row && $row['admin_id']) {
142  if ($a_as_name && $a_full_name) {
143  return ilObjUser::_lookupFullname((int) $row['admin_id']);
144  } elseif ($a_as_name) {
145  return ilObjUser::_lookupLogin((int) $row['admin_id']);
146  }
147  return (int) $row['admin_id'];
148  }
149  return 0;
150  }
static _lookupFullname(int $a_user_id)
global $DIC
Definition: feed.php:28
static _lookupLogin(int $a_user_id)
+ Here is the call graph for this function:
+ Here is the caller graph for this function:

◆ setManager()

static ilConsultationHourAppointments::setManager ( string  $a_user_name)
static

Set consultation hour manager for current user.

Parameters
string$a_user_name
Returns
bool

Definition at line 157 of file class.ilConsultationHourAppointments.php.

References $DIC, $ilDB, and ilObjUser\_loginExists().

Referenced by ilConsultationHoursGUI\updateSettings().

157  : bool
158  {
159  global $DIC;
160 
161  $ilDB = $DIC->database();
162  $ilUser = $DIC->user();
163 
164  $user_id = false;
165  if ($a_user_name) {
166  $user_id = ilObjUser::_loginExists($a_user_name);
167  if (!$user_id) {
168  return false;
169  }
170  }
171 
172  $ilDB->manipulate('DELETE FROM cal_ch_settings' .
173  ' WHERE user_id = ' . $ilDB->quote($ilUser->getId(), 'integer'));
174 
175  if ($user_id && $user_id != $ilUser->getId()) {
176  $ilDB->manipulate('INSERT INTO cal_ch_settings (user_id, admin_id)' .
177  ' VALUES (' . $ilDB->quote($ilUser->getId(), 'integer') . ',' .
178  $ilDB->quote($user_id, 'integer') . ')');
179  }
180  return true;
181  }
global $DIC
Definition: feed.php:28
static _loginExists(string $a_login, int $a_user_id=0)
check if a login name already exists You may exclude a user from the check by giving his user id as 2...
+ Here is the call graph for this function:
+ Here is the caller graph for this function:

The documentation for this class was generated from the following file: