ILIAS  release_9 Revision v9.13-25-g2c18ec4c24f
ILIAS\LearningProgress\LPMainBarProvider Class Reference

Class LPMainBarProvider. More...

+ Inheritance diagram for ILIAS\LearningProgress\LPMainBarProvider:
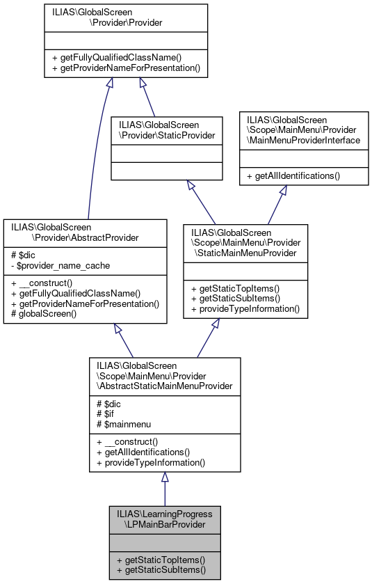
+ Collaboration diagram for ILIAS\LearningProgress\LPMainBarProvider:

Public Member Functions

 getStaticTopItems ()
 
 getStaticSubItems ()
 
- Public Member Functions inherited from ILIAS\GlobalScreen\Scope\MainMenu\Provider\AbstractStaticMainMenuProvider
 __construct (Container $dic)
 
 getAllIdentifications ()
 
 provideTypeInformation ()
 
- Public Member Functions inherited from ILIAS\GlobalScreen\Provider\AbstractProvider
 __construct (Container $dic)
 
 getFullyQualifiedClassName ()
 
 getProviderNameForPresentation ()
 

Additional Inherited Members

- Protected Member Functions inherited from ILIAS\GlobalScreen\Provider\AbstractProvider
 globalScreen ()
 
- Protected Attributes inherited from ILIAS\GlobalScreen\Scope\MainMenu\Provider\AbstractStaticMainMenuProvider
Container $dic
 
IdentificationProviderInterface $if
 
MainMenuItemFactory $mainmenu
 
- Protected Attributes inherited from ILIAS\GlobalScreen\Provider\AbstractProvider
Container $dic
 

Detailed Description

Member Function Documentation

◆ getStaticSubItems()

ILIAS\LearningProgress\LPMainBarProvider::getStaticSubItems ( )

Implements ILIAS\GlobalScreen\Scope\MainMenu\Provider\StaticMainMenuProvider.

Definition at line 28 of file LPMainBarProvider.php.

References $DIC, ilObjUserTracking\_enabledLearningProgress(), ilObjUserTracking\_hasLearningProgressLearner(), ilObjUserTracking\_hasLearningProgressOtherUsers(), ILIAS\MainMenu\Provider\StandardTopItemsProvider\getInstance(), and if.

28  : array
29  {
30  global $DIC;
31 
32  $title = $this->dic->language()->txt("mm_learning_progress");
33  $icon = $this->dic->ui()->factory()->symbol()->icon()->standard(
34  "trac",
35  $title
36  );
37  $ctrl = $DIC->ctrl();
38 
40  'ilLPListOfProgressGUI' : 'ilLPListOfObjectsGUI';
41 
42  return [
43  $this->mainmenu->link($this->if->identifier('mm_pd_lp'))
44  ->withTitle($title)
45  ->withAction(
46  $ctrl->getLinkTargetByClass(
47  ["ilDashboardGUI",
48  "ilAchievementsGUI",
49  "ilLearningProgressGUI",
50  $target_class
51  ]
52  )
53  )
54  ->withParent(
56  )->getAchievementsIdentification()
57  )
58  ->withPosition(30)
59  ->withSymbol($icon)
60  ->withNonAvailableReason(
61  $this->dic->ui()->factory()->legacy(
62  "{$this->dic->language()->txt('component_not_active')}"
63  )
64  )
65  ->withAvailableCallable(
66  function () {
68  (
71  );
72  }
73  ),
74  ];
75  }
global $DIC
Definition: feed.php:28
if(!file_exists(getcwd() . '/ilias.ini.php'))
Definition: confirmReg.php:21
+ Here is the call graph for this function:

◆ getStaticTopItems()

ILIAS\LearningProgress\LPMainBarProvider::getStaticTopItems ( )

Implements ILIAS\GlobalScreen\Scope\MainMenu\Provider\StaticMainMenuProvider.

Definition at line 20 of file LPMainBarProvider.php.

20  : array
21  {
22  return [];
23  }

The documentation for this class was generated from the following file: