ILIAS  release_9 Revision v9.13-25-g2c18ec4c24f
ilObjUserTracking Class Reference
+ Inheritance diagram for ilObjUserTracking:
+ Collaboration diagram for ilObjUserTracking:

Public Member Functions

 __construct (int $a_id=0, bool $a_call_by_reference=true)
 
 enableLearningProgress (bool $a_enable)
 
 enabledLearningProgress ()
 
 enableUserRelatedData (bool $a_enable)
 
 enabledUserRelatedData ()
 
 enableObjectStatistics (bool $newValue)
 
 enabledObjectStatistics ()
 
 enableSessionStatistics (bool $newValue)
 
 enabledSessionStatistics ()
 
 setValidTimeSpan (int $a_time_span)
 
 getValidTimeSpan ()
 
 enableChangeEventTracking (bool $newValue)
 
 enabledChangeEventTracking ()
 
 setExtendedData (int $a_value)
 
 hasExtendedData (int $a_code)
 
 updateSettings ()
 
 setLearningProgressLearner (bool $a_value)
 
 hasLearningProgressLearner ()
 
 setLearningProgressListGUI (bool $a_value)
 
 hasLearningProgressListGUI ()
 
- Public Member Functions inherited from ilObject
 getObjectProperties ()
 
 flushObjectProperties ()
 
 withReferences ()
 determines whether objects are referenced or not (got ref ids or not) More...
 
 processAutoRating ()
 
 read ()
 
 getId ()
 
 setId (int $id)
 
 setRefId (int $ref_id)
 
 getRefId ()
 
 getType ()
 
 setType (string $type)
 
 getPresentationTitle ()
 get presentation title Normally same as title Overwritten for sessions More...
 
 getTitle ()
 
 getUntranslatedTitle ()
 Get untranslated object title WebDAV needs to access the untranslated title of an object. More...
 
 setTitle (string $title)
 
 getDescription ()
 
 setDescription (string $description)
 
 getLongDescription ()
 get object long description (stored in object_description) More...
 
 getImportId ()
 
 setImportId (string $import_id)
 
 setOfflineStatus (bool $status)
 
 getOfflineStatus ()
 
 supportsOfflineHandling ()
 
 getOwner ()
 
 getOwnerName ()
 get full name of object owner More...
 
 setOwner (int $usr_id)
 
 getCreateDate ()
 Get create date in YYYY-MM-DD HH-MM-SS format. More...
 
 getLastUpdateDate ()
 Get last update date in YYYY-MM-DD HH-MM-SS format. More...
 
 create ()
 note: title, description and type should be set when this function is called More...
 
 update ()
 
 MDUpdateListener (string $element)
 Metadata update listener. More...
 
 createMetaData ()
 
 updateMetaData ()
 
 deleteMetaData ()
 
 updateOwner ()
 update owner of object in db More...
 
 putInTree (int $parent_ref_id)
 maybe this method should be in tree object!? More...
 
 setPermissions (int $parent_ref_id)
 
 setParentRolePermissions (int $parent_ref_id)
 Initialize the permissions of parent roles (local roles of categories, global roles...) This method is overwritten in e.g. More...
 
 createReference ()
 creates reference for object More...
 
 countReferences ()
 
 delete ()
 delete object or referenced object (in the case of a referenced object, object data is only deleted if last reference is deleted) This function removes an object entirely from system!! More...
 
 initDefaultRoles ()
 init default roles settings Purpose of this function is to create a local role folder and local roles, that are needed depending on the object type. More...
 
 applyDidacticTemplate (int $tpl_id)
 
 getXMLZip ()
 
 getHTMLDirectory ()
 
 appendCopyInfo (int $target_id, int $copy_id)
 Prepend Copy info if object with same name exists in that container. More...
 
 cloneDependencies (int $target_id, int $copy_id)
 Clone object dependencies. More...
 
 cloneMetaData (ilObject $target_obj)
 Copy meta data. More...
 
 selfOrParentWithRatingEnabled ()
 
 getPossibleSubObjects (bool $filter=true)
 get all possible sub objects of this type the object can decide which types of sub objects are possible jut in time overwrite if the decision distinguish from standard model More...
 

Static Public Member Functions

static _enabledLearningProgress ()
 
static _enabledUserRelatedData ()
 
static _enabledObjectStatistics ()
 
static _enabledSessionStatistics ()
 
static _getValidTimeSpan ()
 
static _deleteUser (int $a_usr_id)
 
static _hasLearningProgressOtherUsers ()
 
static _hasLearningProgressLearner ()
 
static _hasLearningProgressListGUI ()
 
- Static Public Member Functions inherited from ilObject
static _lookupObjIdByImportId (string $import_id)
 Get (latest) object id for an import id. More...
 
static _lookupImportId (int $obj_id)
 
static _lookupOwnerName (int $owner_id)
 Lookup owner name for owner id. More...
 
static _getIdForImportId (string $import_id)
 
static _getAllReferences (int $id)
 get all reference ids for object ID More...
 
static _lookupTitle (int $obj_id)
 
static lookupOfflineStatus (int $obj_id)
 Lookup offline status using objectDataCache. More...
 
static _lookupOwner (int $obj_id)
 Lookup owner user ID for object ID. More...
 
static _getIdsForTitle (string $title, string $type='', bool $partial_match=false)
 
static _lookupDescription (int $obj_id)
 
static _lookupLastUpdate (int $obj_id, bool $formatted=false)
 
static _getLastUpdateOfObjects (array $obj_ids)
 
static _lookupObjId (int $ref_id)
 
static _setDeletedDate (int $ref_id, int $deleted_by)
 
static setDeletedDates (array $ref_ids, int $user_id)
 
static _resetDeletedDate (int $ref_id)
 
static _lookupDeletedDate (int $ref_id)
 
static _writeTitle (int $obj_id, string $title)
 write title to db (static) More...
 
static _writeDescription (int $obj_id, string $desc)
 write description to db (static) More...
 
static _writeImportId (int $obj_id, string $import_id)
 write import id to db (static) More...
 
static _lookupType (int $id, bool $reference=false)
 
static _isInTrash (int $ref_id)
 
static _hasUntrashedReference (int $obj_id)
 checks whether an object has at least one reference that is not in trash More...
 
static _lookupObjectId (int $ref_id)
 
static _getObjectsDataForType (string $type, bool $omit_trash=false)
 get all objects of a certain type More...
 
static _exists (int $id, bool $reference=false, ?string $type=null)
 checks if an object exists in object_data More...
 
static _getObjectsByType (string $obj_type="", int $owner=null)
 
static _prepareCloneSelection (array $ref_ids, string $new_type, bool $show_path=true)
 Prepare copy wizard object selection. More...
 
static _getIcon (int $obj_id=0, string $size="big", string $type="", bool $offline=false)
 Get icon for repository item. More...
 
static collectDeletionDependencies (array &$deps, int $ref_id, int $obj_id, string $type, int $depth=0)
 Collect deletion dependencies. More...
 
static getDeletionDependencies (int $obj_id)
 Get deletion dependencies. More...
 
static getLongDescriptions (array $obj_ids)
 
static getAllOwnedRepositoryObjects (int $user_id)
 
static fixMissingTitles ($type, array &$obj_title_map)
 Try to fix missing object titles. More...
 
static _lookupCreationDate (int $obj_id)
 
static _getObjectTypeIdByTitle (string $type, \ilDBInterface $ilDB=null)
 

Data Fields

const EXTENDED_DATA_LAST_ACCESS = 1
 
const EXTENDED_DATA_READ_COUNT = 2
 
const EXTENDED_DATA_SPENT_SECONDS = 4
 
const DEFAULT_TIME_SPAN = 300
 
- Data Fields inherited from ilObject
const TITLE_LENGTH = 255
 
const DESC_LENGTH = 128
 
const LONG_DESC_LENGTH = 4000
 
const TABLE_OBJECT_DATA = "object_data"
 
array $objectList
 
string $untranslatedTitle
 

Protected Member Functions

 __readSettings ()
 
- Protected Member Functions inherited from ilObject
 doMDUpdateListener (string $a_element)
 
 beforeMDUpdateListener (string $a_element)
 
 doCreateMetaData ()
 
 beforeCreateMetaData ()
 
 doUpdateMetaData ()
 
 beforeUpdateMetaData ()
 
 doDeleteMetaData ()
 
 beforeDeleteMetaData ()
 
 handleAutoRating ()
 
 hasAutoRating ()
 

Protected Attributes

int $extended_data = 0
 
bool $learning_progress = false
 
bool $tracking_user_related = false
 
bool $object_statistics_enabled = false
 
bool $lp_learner = false
 
bool $session_statistics_enabled = false
 
bool $lp_list_gui = false
 
ilSetting $settings
 
- Protected Attributes inherited from ilObject
ilLogger $obj_log
 
ILIAS $ilias
 
ilObjectDefinition $obj_definition
 
ilDBInterface $db
 
ilLogger $log
 
ilErrorHandling $error
 
ilTree $tree
 
ilAppEventHandler $app_event_handler
 
ilRbacAdmin $rbac_admin
 
ilRbacReview $rbac_review
 
ilObjUser $user
 
ilLanguage $lng
 
bool $call_by_reference
 
int $max_title = self::TITLE_LENGTH
 
int $max_desc = self::DESC_LENGTH
 
bool $add_dots = true
 
int $ref_id = null
 
string $type = ""
 
string $title = ""
 
string $desc = ""
 
string $long_desc = ""
 
int $owner = 0
 
string $create_date = ""
 
string $last_update = ""
 
string $import_id = ""
 
bool $register = false
 

Private Attributes

int $valid_time = 0
 
bool $is_change_event_tracking_enabled = false
 This variable holds the enabled state of the change event tracking. More...
 

Detailed Description

Definition at line 13 of file class.ilObjUserTracking.php.

Constructor & Destructor Documentation

◆ __construct()

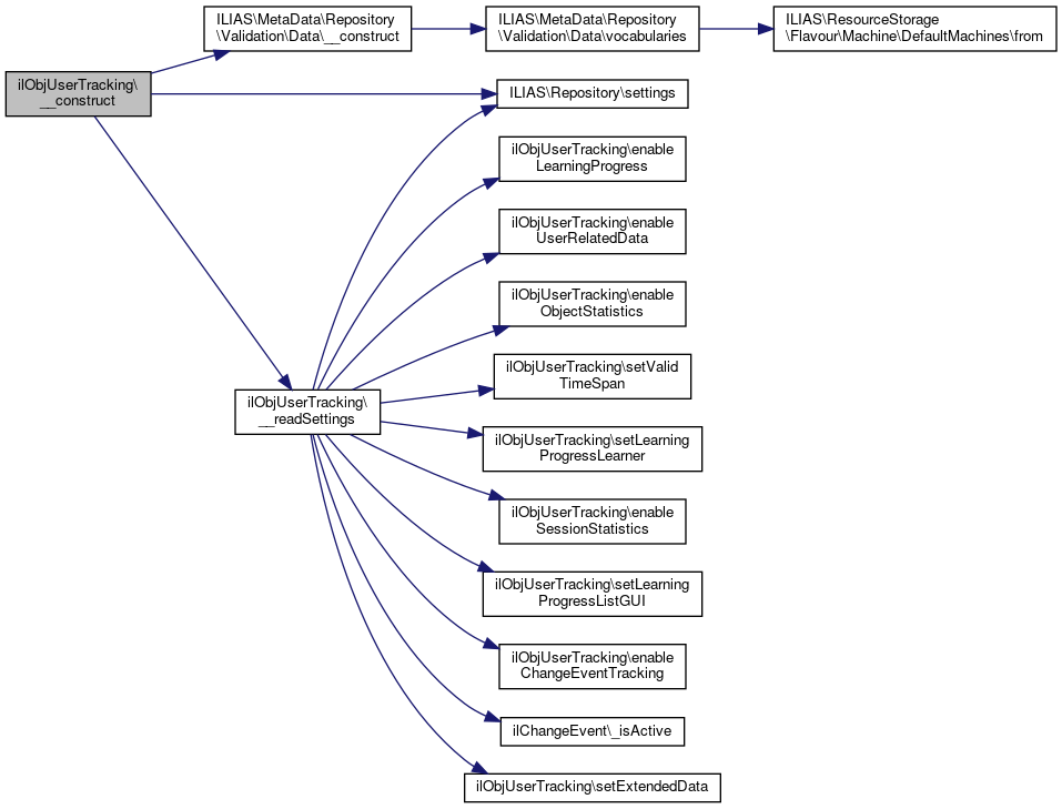
ilObjUserTracking::__construct ( int  $a_id = 0,
bool  $a_call_by_reference = true 
)

Definition at line 37 of file class.ilObjUserTracking.php.

References $DIC, ILIAS\MetaData\Repository\Validation\Data\__construct(), __readSettings(), and ILIAS\Repository\settings().

38  {
39  global $DIC;
40 
41  $this->settings = $DIC->settings();
42 
43  $this->type = "trac";
44  parent::__construct($a_id, $a_call_by_reference);
45  $this->__readSettings();
46  }
global $DIC
Definition: feed.php:28
__construct(VocabulariesInterface $vocabularies)
+ Here is the call graph for this function:

Member Function Documentation

◆ __readSettings()

ilObjUserTracking::__readSettings ( )
protected

Definition at line 198 of file class.ilObjUserTracking.php.

References ilChangeEvent\_isActive(), enableChangeEventTracking(), enableLearningProgress(), enableObjectStatistics(), enableSessionStatistics(), enableUserRelatedData(), setExtendedData(), setLearningProgressLearner(), setLearningProgressListGUI(), ILIAS\Repository\settings(), and setValidTimeSpan().

Referenced by __construct().

198  : void
199  {
200  $this->enableLearningProgress(
201  (bool) $this->settings->get("enable_tracking", '0')
202  );
203  $this->enableUserRelatedData(
204  (bool) $this->settings->get("save_user_related_data", '0')
205  );
206  $this->enableObjectStatistics(
207  (bool) $this->settings->get("object_statistics", '0')
208  );
209  $this->setValidTimeSpan(
210  (int) $this->settings->get(
211  "tracking_time_span",
212  (string) self::DEFAULT_TIME_SPAN
213  )
214  );
216  (bool) $this->settings->get("lp_learner", '1')
217  );
219  (bool) $this->settings->get("session_statistics", '1')
220  );
222  (bool) $this->settings->get("lp_list_gui", '0')
223  );
224 
225  // BEGIN ChangeEvent
227  // END ChangeEvent
228 
229  $this->setExtendedData(
230  (int) $this->settings->get("lp_extended_data", '0')
231  );
232  }
enableSessionStatistics(bool $newValue)
enableChangeEventTracking(bool $newValue)
setLearningProgressLearner(bool $a_value)
enableObjectStatistics(bool $newValue)
setValidTimeSpan(int $a_time_span)
enableLearningProgress(bool $a_enable)
static _isActive()
Returns true, if change event tracking is active.
setLearningProgressListGUI(bool $a_value)
enableUserRelatedData(bool $a_enable)
+ Here is the call graph for this function:
+ Here is the caller graph for this function:

◆ _deleteUser()

static ilObjUserTracking::_deleteUser ( int  $a_usr_id)
static

Definition at line 234 of file class.ilObjUserTracking.php.

References $DIC, $ilDB, and $res.

Referenced by ilObjUser\delete().

234  : void
235  {
236  global $DIC;
237 
238  $ilDB = $DIC['ilDB'];
239  $query = sprintf(
240  'DELETE FROM read_event WHERE usr_id = %s ',
241  $ilDB->quote($a_usr_id, 'integer')
242  );
243  $aff = $ilDB->manipulate($query);
244 
245  $query = sprintf(
246  'DELETE FROM write_event WHERE usr_id = %s ',
247  $ilDB->quote($a_usr_id, 'integer')
248  );
249  $aff = $ilDB->manipulate($query);
250 
251  $query = "DELETE FROM ut_lp_marks WHERE usr_id = " . $ilDB->quote(
252  $a_usr_id,
253  'integer'
254  ) . " ";
255  $res = $ilDB->manipulate($query);
256 
257  $ilDB->manipulate(
258  "DELETE FROM ut_online WHERE usr_id = " .
259  $ilDB->quote($a_usr_id, "integer")
260  );
261  }
$res
Definition: ltiservices.php:69
global $DIC
Definition: feed.php:28
+ Here is the caller graph for this function:

◆ _enabledLearningProgress()

static ilObjUserTracking::_enabledLearningProgress ( )
static

Definition at line 58 of file class.ilObjUserTracking.php.

References $DIC, and $ilSetting.

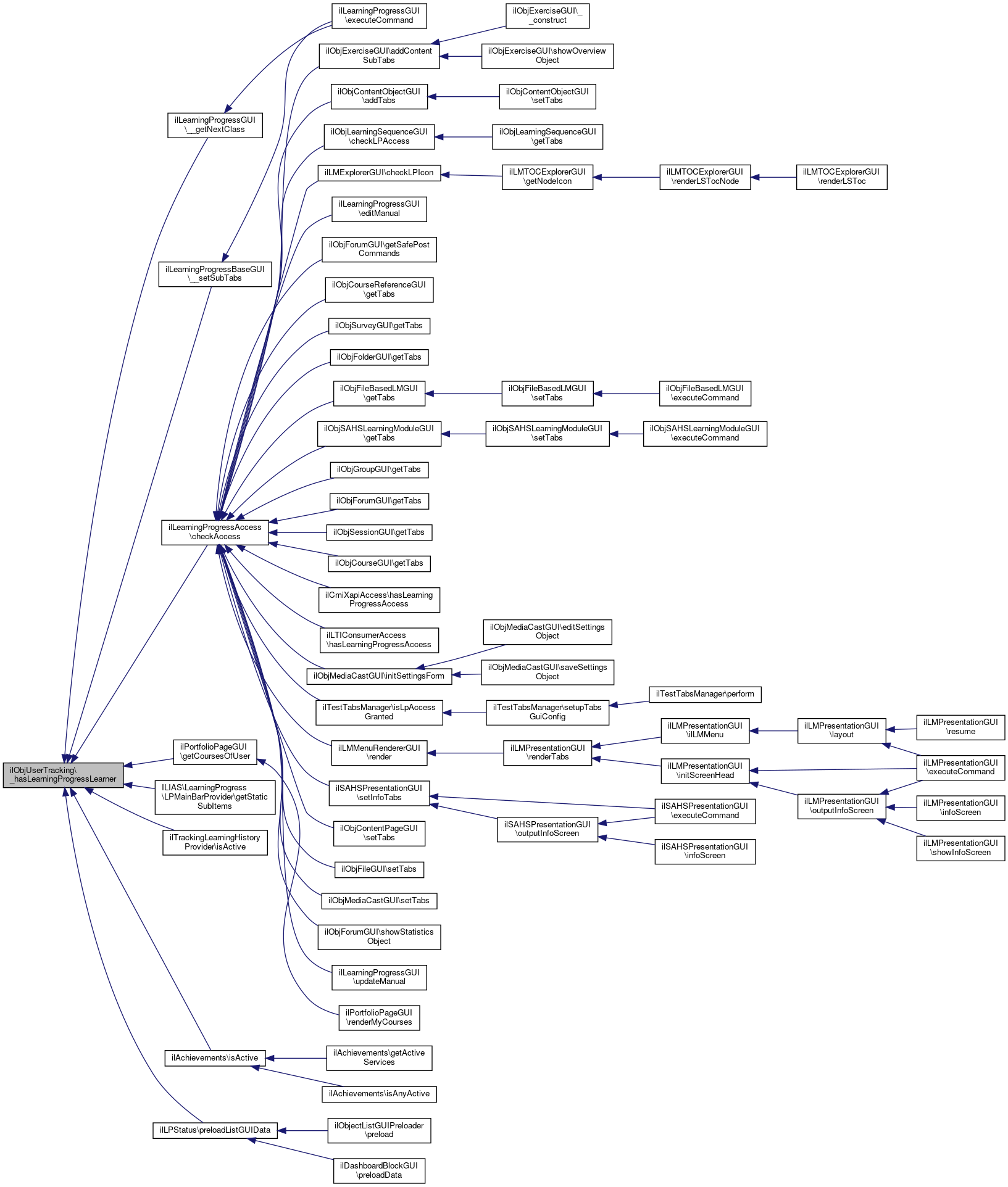
Referenced by ilObjLearningSequenceContentTableGUI\__construct(), ilCourseParticipantsTableGUI\__construct(), ilLearningProgressGUI\__getNextClass(), ilLearningProgressAccess\checkAccess(), ilObjCourse\checkLPStatusSync(), ilCertificateObjUserTrackingHelper\enabledLearningProgress(), ilOrgUnitUserAssignmentTableGUI\fillRow(), ilLearningSequenceParticipantsTableGUI\fillRow(), ilOrgUnitRecursiveUserAssignmentTableGUI\fillRow(), ilPortfolioPageGUI\getCoursesOfUser(), ilObjectLP\getCurrentMode(), ilCertificateGUI\getEditorForm(), ilCourseLPBadgeGUI\getInvalidLPModes(), ilUserLPTableGUI\getItems(), ilCourseLPBadgeGUI\getLPTypes(), ilConditionHandler\getOperatorsByTriggerType(), ilCourseMembershipGUI\getPrintMemberData(), ilSoapSCORMAdministration\getSCORMCompletionStatus(), ilMStShowUserCoursesTableGUI\getSelectableColumns(), ILIAS\LearningProgress\LPMainBarProvider\getStaticSubItems(), ilObjUserTrackingGUI\getTabs(), ilObjUserGUI\getTabs(), ilObjIndividualAssessmentGUI\getTabs(), ilObjLearningSequenceGUI\getTabs(), ilConditionHandler\getTriggerTypes(), ilCourseAppEventListener\handleEvent(), ilMembershipGUI\initAttendanceList(), ilObjCourseGUI\initEditForm(), ilMStListCoursesTableGUI\initFilter(), ilMStShowUserCoursesTableGUI\initFilter(), ilLearningSequenceParticipantsTableGUI\initForm(), ilObjUserTrackingGUI\initLPDefaultsForm(), ilGroupMembershipGUI\initParticipantTableGUI(), ilCourseMembershipGUI\initParticipantTableGUI(), ilMStListCoursesTableGUI\initSelectableColumns(), ilTrackingLearningHistoryProvider\isActive(), ilAchievements\isActive(), ilLearningSequenceRoles\isCompletedByUser(), ilLearningSequenceRoles\isTrackingEnabled(), ilLPStatus\preloadListGUIData(), ilObjGroupGUI\readMemberData(), ilObjCourseGUI\readMemberData(), ilObjSCORMLearningModule\setLearningProgressSettingsAtUpload(), ilObjCourse\setStatusDetermination(), ilObjCertificateSettingsGUI\settings(), ilObjUserTrackingGUI\settingsObject(), ilInfoScreenGUI\showLearningProgress(), and ilObjCourseGUI\updateLPFromStatus().

58  : bool
59  {
60  global $DIC;
61 
62  $ilSetting = $DIC->settings();
63 
64  return (bool) $ilSetting->get("enable_tracking", '0');
65  }
global $DIC
Definition: feed.php:28
global $ilSetting
Definition: privfeed.php:18
+ Here is the caller graph for this function:

◆ _enabledObjectStatistics()

static ilObjUserTracking::_enabledObjectStatistics ( )
static

Definition at line 85 of file class.ilObjUserTracking.php.

References $DIC, and $ilSetting.

Referenced by ilChangeEvent\_recordObjStats(), and ilObjUserTrackingGUI\getTabs().

85  : bool
86  {
87  global $DIC;
88 
89  $ilSetting = $DIC->settings();
90  return (bool) $ilSetting->get('object_statistics', '0');
91  }
global $DIC
Definition: feed.php:28
global $ilSetting
Definition: privfeed.php:18
+ Here is the caller graph for this function:

◆ _enabledSessionStatistics()

static ilObjUserTracking::_enabledSessionStatistics ( )
static

Definition at line 113 of file class.ilObjUserTracking.php.

References $DIC, and $ilSetting.

Referenced by ilObjUserTrackingGUI\getTabs().

113  : bool
114  {
115  global $DIC;
116 
117  $ilSetting = $DIC->settings();
118  return (bool) $ilSetting->get('session_statistics', '1');
119  }
global $DIC
Definition: feed.php:28
global $ilSetting
Definition: privfeed.php:18
+ Here is the caller graph for this function:

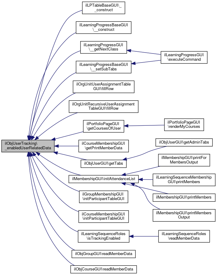
◆ _enabledUserRelatedData()

◆ _getValidTimeSpan()

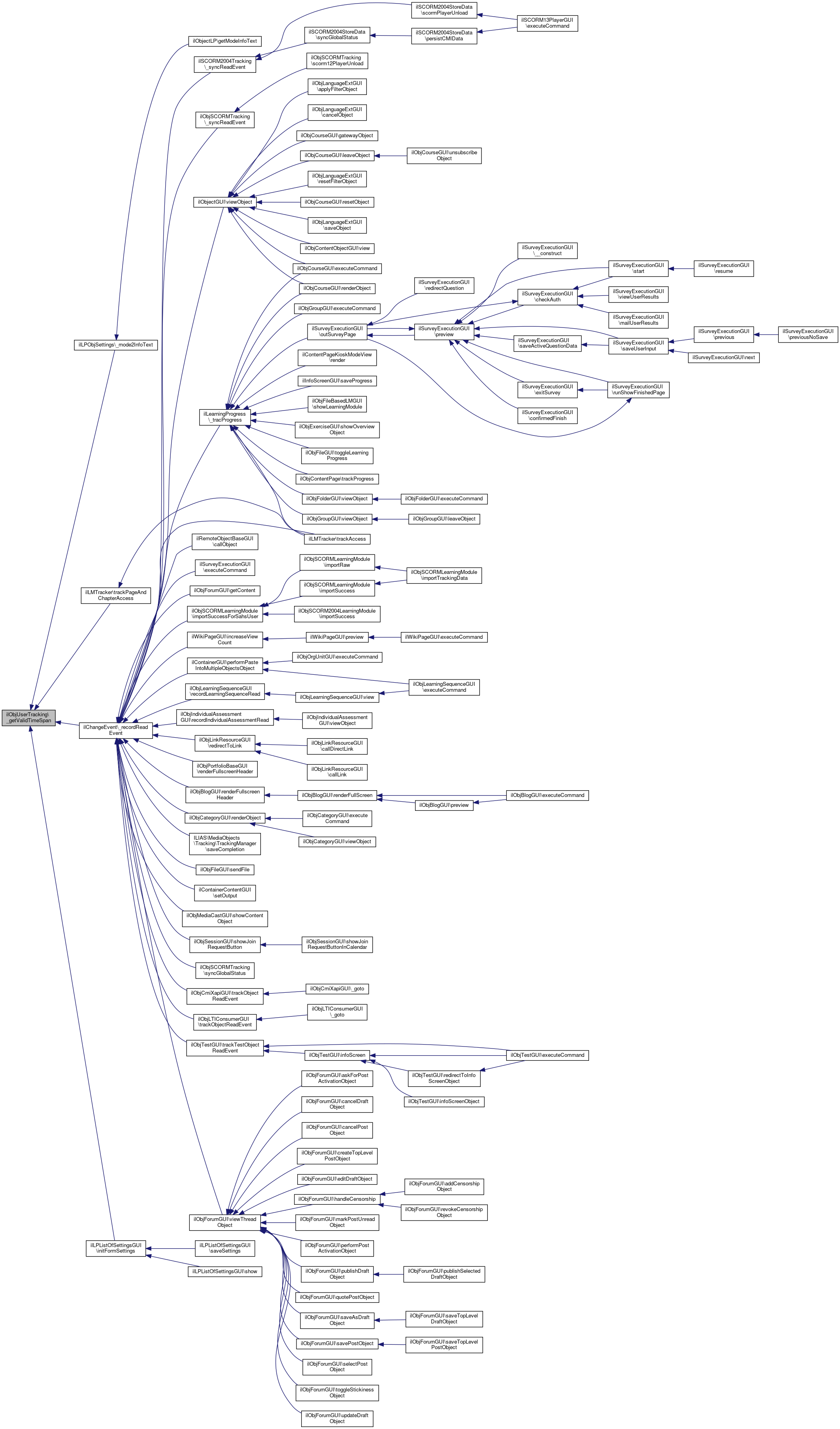
static ilObjUserTracking::_getValidTimeSpan ( )
static

Definition at line 131 of file class.ilObjUserTracking.php.

References $DIC, and $ilSetting.

Referenced by ilLPObjSettings\_mode2InfoText(), ilChangeEvent\_recordReadEvent(), ilLPListOfSettingsGUI\initFormSettings(), and ilLMTracker\trackPageAndChapterAccess().

131  : int
132  {
133  global $DIC;
134 
135  $ilSetting = $DIC->settings();
136  return (int) $ilSetting->get(
137  "tracking_time_span",
138  (string) self::DEFAULT_TIME_SPAN
139  );
140  }
global $DIC
Definition: feed.php:28
global $ilSetting
Definition: privfeed.php:18
+ Here is the caller graph for this function:

◆ _hasLearningProgressLearner()

static ilObjUserTracking::_hasLearningProgressLearner ( )
static

Definition at line 285 of file class.ilObjUserTracking.php.

References $DIC, and $ilSetting.

Referenced by ilLearningProgressGUI\__getNextClass(), ilLearningProgressBaseGUI\__setSubTabs(), ilLearningProgressAccess\checkAccess(), ilPortfolioPageGUI\getCoursesOfUser(), ILIAS\LearningProgress\LPMainBarProvider\getStaticSubItems(), ilTrackingLearningHistoryProvider\isActive(), ilAchievements\isActive(), and ilLPStatus\preloadListGUIData().

285  : bool
286  {
287  global $DIC;
288 
289  $ilSetting = $DIC->settings();
290  return (bool) $ilSetting->get("lp_learner", '1');
291  }
global $DIC
Definition: feed.php:28
global $ilSetting
Definition: privfeed.php:18
+ Here is the caller graph for this function:

◆ _hasLearningProgressListGUI()

static ilObjUserTracking::_hasLearningProgressListGUI ( )
static

Definition at line 303 of file class.ilObjUserTracking.php.

References $DIC, and $ilSetting.

Referenced by ilLPStatus\preloadListGUIData().

303  : bool
304  {
305  global $DIC;
306 
307  $ilSetting = $DIC->settings();
308  return (bool) $ilSetting->get("lp_list_gui", '0');
309  }
global $DIC
Definition: feed.php:28
global $ilSetting
Definition: privfeed.php:18
+ Here is the caller graph for this function:

◆ _hasLearningProgressOtherUsers()

static ilObjUserTracking::_hasLearningProgressOtherUsers ( )
static

Definition at line 263 of file class.ilObjUserTracking.php.

References $DIC, ilObject\$ref_id, ilObject\_getAllReferences(), and ilObject\_getObjectsByType().

Referenced by ilLearningProgressGUI\__getNextClass(), ilLearningProgressBaseGUI\__setSubTabs(), ILIAS\LearningProgress\LPMainBarProvider\getStaticSubItems(), and ilAchievements\isActive().

263  : bool
264  {
265  global $DIC;
266 
267  $rbacsystem = $DIC['rbacsystem'];
268  $obj_ids = array_keys(ilObject::_getObjectsByType("trac"));
269  $obj_id = array_pop($obj_ids);
270  $ref_ids = ilObject::_getAllReferences($obj_id);
271  $ref_id = array_pop($ref_ids);
272  return $rbacsystem->checkAccess("lp_other_users", $ref_id);
273  }
static _getAllReferences(int $id)
get all reference ids for object ID
static _getObjectsByType(string $obj_type="", int $owner=null)
global $DIC
Definition: feed.php:28
+ Here is the call graph for this function:
+ Here is the caller graph for this function:

◆ enableChangeEventTracking()

ilObjUserTracking::enableChangeEventTracking ( bool  $newValue)

Definition at line 142 of file class.ilObjUserTracking.php.

Referenced by __readSettings().

142  : void
143  {
144  $this->is_change_event_tracking_enabled = $newValue;
145  }
+ Here is the caller graph for this function:

◆ enabledChangeEventTracking()

ilObjUserTracking::enabledChangeEventTracking ( )

Definition at line 147 of file class.ilObjUserTracking.php.

References $is_change_event_tracking_enabled.

147  : bool
148  {
150  }
bool $is_change_event_tracking_enabled
This variable holds the enabled state of the change event tracking.

◆ enabledLearningProgress()

ilObjUserTracking::enabledLearningProgress ( )

Definition at line 53 of file class.ilObjUserTracking.php.

References $learning_progress.

Referenced by updateSettings().

53  : bool
54  {
56  }
+ Here is the caller graph for this function:

◆ enabledObjectStatistics()

ilObjUserTracking::enabledObjectStatistics ( )

Definition at line 98 of file class.ilObjUserTracking.php.

References $object_statistics_enabled.

Referenced by updateSettings().

98  : bool
99  {
101  }
+ Here is the caller graph for this function:

◆ enabledSessionStatistics()

ilObjUserTracking::enabledSessionStatistics ( )

Definition at line 108 of file class.ilObjUserTracking.php.

References $session_statistics_enabled.

Referenced by updateSettings().

108  : bool
109  {
111  }
+ Here is the caller graph for this function:

◆ enabledUserRelatedData()

ilObjUserTracking::enabledUserRelatedData ( )

Definition at line 72 of file class.ilObjUserTracking.php.

References $tracking_user_related.

Referenced by updateSettings().

72  : bool
73  {
75  }
+ Here is the caller graph for this function:

◆ enableLearningProgress()

ilObjUserTracking::enableLearningProgress ( bool  $a_enable)

Definition at line 48 of file class.ilObjUserTracking.php.

Referenced by __readSettings().

48  : void
49  {
50  $this->learning_progress = $a_enable;
51  }
+ Here is the caller graph for this function:

◆ enableObjectStatistics()

ilObjUserTracking::enableObjectStatistics ( bool  $newValue)

Definition at line 93 of file class.ilObjUserTracking.php.

Referenced by __readSettings().

93  : void
94  {
95  $this->object_statistics_enabled = $newValue;
96  }
+ Here is the caller graph for this function:

◆ enableSessionStatistics()

ilObjUserTracking::enableSessionStatistics ( bool  $newValue)

Definition at line 103 of file class.ilObjUserTracking.php.

Referenced by __readSettings().

103  : void
104  {
105  $this->session_statistics_enabled = $newValue;
106  }
+ Here is the caller graph for this function:

◆ enableUserRelatedData()

ilObjUserTracking::enableUserRelatedData ( bool  $a_enable)

Definition at line 67 of file class.ilObjUserTracking.php.

Referenced by __readSettings().

67  : void
68  {
69  $this->tracking_user_related = $a_enable;
70  }
+ Here is the caller graph for this function:

◆ getValidTimeSpan()

ilObjUserTracking::getValidTimeSpan ( )

Definition at line 126 of file class.ilObjUserTracking.php.

References $valid_time.

Referenced by updateSettings().

126  : int
127  {
128  return $this->valid_time;
129  }
+ Here is the caller graph for this function:

◆ hasExtendedData()

ilObjUserTracking::hasExtendedData ( int  $a_code)

Definition at line 159 of file class.ilObjUserTracking.php.

159  : bool
160  {
161  return (bool) ($this->extended_data & $a_code);
162  }

◆ hasLearningProgressLearner()

ilObjUserTracking::hasLearningProgressLearner ( )

Definition at line 280 of file class.ilObjUserTracking.php.

References $lp_learner.

Referenced by updateSettings().

280  : bool
281  {
282  return $this->lp_learner;
283  }
+ Here is the caller graph for this function:

◆ hasLearningProgressListGUI()

ilObjUserTracking::hasLearningProgressListGUI ( )

Definition at line 298 of file class.ilObjUserTracking.php.

References $lp_list_gui.

Referenced by updateSettings().

298  : bool
299  {
300  return $this->lp_list_gui;
301  }
+ Here is the caller graph for this function:

◆ setExtendedData()

ilObjUserTracking::setExtendedData ( int  $a_value)

Definition at line 154 of file class.ilObjUserTracking.php.

Referenced by __readSettings().

154  : void
155  {
156  $this->extended_data = $a_value;
157  }
+ Here is the caller graph for this function:

◆ setLearningProgressLearner()

ilObjUserTracking::setLearningProgressLearner ( bool  $a_value)

Definition at line 275 of file class.ilObjUserTracking.php.

Referenced by __readSettings().

275  : void
276  {
277  $this->lp_learner = $a_value;
278  }
+ Here is the caller graph for this function:

◆ setLearningProgressListGUI()

ilObjUserTracking::setLearningProgressListGUI ( bool  $a_value)

Definition at line 293 of file class.ilObjUserTracking.php.

Referenced by __readSettings().

293  : void
294  {
295  $this->lp_list_gui = $a_value;
296  }
+ Here is the caller graph for this function:

◆ setValidTimeSpan()

ilObjUserTracking::setValidTimeSpan ( int  $a_time_span)

Definition at line 121 of file class.ilObjUserTracking.php.

Referenced by __readSettings().

121  : void
122  {
123  $this->valid_time = $a_time_span;
124  }
+ Here is the caller graph for this function:

◆ updateSettings()

ilObjUserTracking::updateSettings ( )

Definition at line 164 of file class.ilObjUserTracking.php.

References enabledLearningProgress(), enabledObjectStatistics(), enabledSessionStatistics(), enabledUserRelatedData(), getValidTimeSpan(), hasLearningProgressLearner(), hasLearningProgressListGUI(), and ILIAS\Repository\settings().

165  {
166  $this->settings->set(
167  "enable_tracking",
168  (string) $this->enabledLearningProgress()
169  );
170  $this->settings->set(
171  "save_user_related_data",
172  (string) $this->enabledUserRelatedData()
173  );
174  $this->settings->set(
175  "tracking_time_span",
176  (string) $this->getValidTimeSpan()
177  );
178  $this->settings->set("lp_extended_data", (string) $this->extended_data);
179  $this->settings->set(
180  "object_statistics",
181  (string) $this->enabledObjectStatistics()
182  );
183  // $this->settings->set("lp_desktop", (int)$this->hasLearningProgressDesktop());
184  $this->settings->set(
185  "lp_learner",
186  (string) $this->hasLearningProgressLearner()
187  );
188  $this->settings->set(
189  "session_statistics",
190  (string) $this->enabledSessionStatistics()
191  );
192  $this->settings->set(
193  "lp_list_gui",
194  (string) $this->hasLearningProgressListGUI()
195  );
196  }
+ Here is the call graph for this function:

Field Documentation

◆ $extended_data

int ilObjUserTracking::$extended_data = 0
protected

Definition at line 16 of file class.ilObjUserTracking.php.

◆ $is_change_event_tracking_enabled

bool ilObjUserTracking::$is_change_event_tracking_enabled = false
private

This variable holds the enabled state of the change event tracking.

Definition at line 27 of file class.ilObjUserTracking.php.

Referenced by enabledChangeEventTracking().

◆ $learning_progress

bool ilObjUserTracking::$learning_progress = false
protected

Definition at line 17 of file class.ilObjUserTracking.php.

Referenced by enabledLearningProgress().

◆ $lp_learner

bool ilObjUserTracking::$lp_learner = false
protected

Definition at line 20 of file class.ilObjUserTracking.php.

Referenced by hasLearningProgressLearner().

◆ $lp_list_gui

bool ilObjUserTracking::$lp_list_gui = false
protected

Definition at line 22 of file class.ilObjUserTracking.php.

Referenced by hasLearningProgressListGUI().

◆ $object_statistics_enabled

bool ilObjUserTracking::$object_statistics_enabled = false
protected

Definition at line 19 of file class.ilObjUserTracking.php.

Referenced by enabledObjectStatistics().

◆ $session_statistics_enabled

bool ilObjUserTracking::$session_statistics_enabled = false
protected

Definition at line 21 of file class.ilObjUserTracking.php.

Referenced by enabledSessionStatistics().

◆ $settings

ilSetting ilObjUserTracking::$settings
protected

Definition at line 35 of file class.ilObjUserTracking.php.

◆ $tracking_user_related

bool ilObjUserTracking::$tracking_user_related = false
protected

Definition at line 18 of file class.ilObjUserTracking.php.

Referenced by enabledUserRelatedData().

◆ $valid_time

int ilObjUserTracking::$valid_time = 0
private

Definition at line 15 of file class.ilObjUserTracking.php.

Referenced by getValidTimeSpan().

◆ DEFAULT_TIME_SPAN

const ilObjUserTracking::DEFAULT_TIME_SPAN = 300

Definition at line 33 of file class.ilObjUserTracking.php.

◆ EXTENDED_DATA_LAST_ACCESS

◆ EXTENDED_DATA_READ_COUNT

◆ EXTENDED_DATA_SPENT_SECONDS


The documentation for this class was generated from the following file: