ILIAS  release_9 Revision v9.13-25-g2c18ec4c24f
ilOrgUnitOperationContext Class Reference

This file is part of ILIAS, a powerful learning management system published by ILIAS open source e-Learning e.V. More...

+ Collaboration diagram for ilOrgUnitOperationContext:

Public Member Functions

 __construct (?int $id=0)
 
 getId ()
 
 getContext ()
 
 withContext (string $context)
 
 getParentContextId ()
 
 withParentContextId (int $parent_context_id)
 
 getPathNames ()
 
 withPathNames (array $path_names)
 
 getPathIds ()
 
 withPathIds (array $path_ids)
 
 getPopulatedContextNames ()
 
 getPopulatedContextIds ()
 

Data Fields

const CONTEXT_OBJECT = "object"
 
const CONTEXT_CRS = "crs"
 
const CONTEXT_GRP = "grp"
 
const CONTEXT_IASS = "iass"
 
const CONTEXT_TST = "tst"
 
const CONTEXT_EXC = "exc"
 
const CONTEXT_SVY = "svy"
 
const CONTEXT_USRF = "usrf"
 
const CONTEXT_PRG = "prg"
 
const CONTEXT_ETAL = "etal"
 

Static Public Attributes

static array $available_contexts
 

Protected Attributes

int $id = 0
 
string $context = self::CONTEXT_OBJECT
 
int $parent_context_id = 0
 
array $path_names = [self::CONTEXT_OBJECT]
 
array $path_ids = [0]
 

Detailed Description

This file is part of ILIAS, a powerful learning management system published by ILIAS open source e-Learning e.V.

ILIAS is licensed with the GPL-3.0, see https://www.gnu.org/licenses/gpl-3.0.en.html You should have received a copy of said license along with the source code, too.

If this is not the case or you just want to try ILIAS, you'll find us at: https://www.ilias.de https://github.com/ILIAS-eLearning Class ilOrgUnitOperationContext

Author
Fabian Schmid fs@st.nosp@m.uder.nosp@m.-raim.nosp@m.ann..nosp@m.ch

Definition at line 23 of file class.ilOrgUnitOperationContext.php.

Constructor & Destructor Documentation

◆ __construct()

ilOrgUnitOperationContext::__construct ( ?int  $id = 0)

Definition at line 58 of file class.ilOrgUnitOperationContext.php.

References $id.

59  {
60  $this->id = $id;
61  $this->path_ids = [$id];
62  }

Member Function Documentation

◆ getContext()

ilOrgUnitOperationContext::getContext ( )

Definition at line 69 of file class.ilOrgUnitOperationContext.php.

References $context.

Referenced by ilOrgUnitOperationContextDBRepository\insert(), ilOrgUnitOperationContextDBRepository\store(), and ilOrgUnitOperationContextDBRepository\update().

69  : string
70  {
71  return $this->context;
72  }
+ Here is the caller graph for this function:

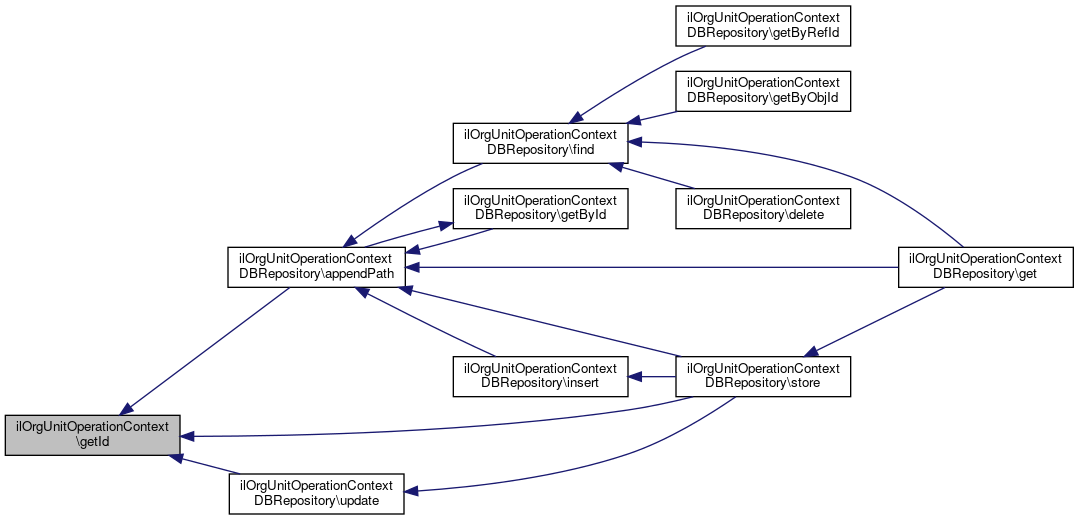
◆ getId()

ilOrgUnitOperationContext::getId ( )

◆ getParentContextId()

ilOrgUnitOperationContext::getParentContextId ( )

◆ getPathIds()

ilOrgUnitOperationContext::getPathIds ( )

Definition at line 105 of file class.ilOrgUnitOperationContext.php.

References $path_ids.

Referenced by ilOrgUnitOperationContextDBRepository\appendPath(), and getPopulatedContextIds().

105  : array
106  {
107  return $this->path_ids;
108  }
+ Here is the caller graph for this function:

◆ getPathNames()

ilOrgUnitOperationContext::getPathNames ( )

Definition at line 93 of file class.ilOrgUnitOperationContext.php.

References $path_names.

Referenced by ilOrgUnitOperationContextDBRepository\appendPath(), and getPopulatedContextNames().

93  : array
94  {
95  return $this->path_names;
96  }
+ Here is the caller graph for this function:

◆ getPopulatedContextIds()

ilOrgUnitOperationContext::getPopulatedContextIds ( )
Deprecated:
Please use getPathIds()
Returns
int[]

Definition at line 132 of file class.ilOrgUnitOperationContext.php.

References getPathIds().

132  : array
133  {
134  return $this->getPathIds();
135  }
+ Here is the call graph for this function:

◆ getPopulatedContextNames()

ilOrgUnitOperationContext::getPopulatedContextNames ( )
Deprecated:
Please use getPathNames()
Returns
string[]

Definition at line 121 of file class.ilOrgUnitOperationContext.php.

References getPathNames().

121  : array
122  {
123  return $this->getPathNames();
124  }
+ Here is the call graph for this function:

◆ withContext()

ilOrgUnitOperationContext::withContext ( string  $context)

Definition at line 74 of file class.ilOrgUnitOperationContext.php.

References $context.

74  : self
75  {
76  $clone = clone $this;
77  $clone->context = $context;
78  return $clone;
79  }

◆ withParentContextId()

ilOrgUnitOperationContext::withParentContextId ( int  $parent_context_id)

Definition at line 86 of file class.ilOrgUnitOperationContext.php.

References $parent_context_id.

86  : self
87  {
88  $clone = clone $this;
89  $clone->parent_context_id = $parent_context_id;
90  return $clone;
91  }

◆ withPathIds()

ilOrgUnitOperationContext::withPathIds ( array  $path_ids)

Definition at line 110 of file class.ilOrgUnitOperationContext.php.

References $path_ids.

110  : self
111  {
112  $clone = clone $this;
113  $clone->path_ids = $path_ids;
114  return $clone;
115  }

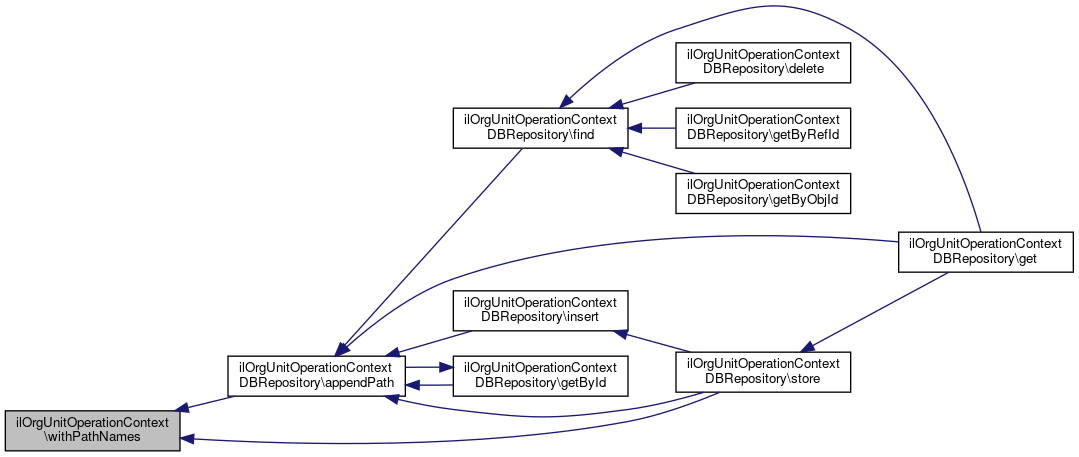
◆ withPathNames()

ilOrgUnitOperationContext::withPathNames ( array  $path_names)

Definition at line 98 of file class.ilOrgUnitOperationContext.php.

References $path_names.

Referenced by ilOrgUnitOperationContextDBRepository\appendPath(), and ilOrgUnitOperationContextDBRepository\store().

98  : self
99  {
100  $clone = clone $this;
101  $clone->path_names = $path_names;
102  return $clone;
103  }
+ Here is the caller graph for this function:

Field Documentation

◆ $available_contexts

array ilOrgUnitOperationContext::$available_contexts
static
Initial value:
= [
self::CONTEXT_OBJECT,
self::CONTEXT_CRS,
self::CONTEXT_GRP,
self::CONTEXT_IASS,
self::CONTEXT_TST,
self::CONTEXT_EXC,
self::CONTEXT_SVY,
self::CONTEXT_USRF,
self::CONTEXT_PRG,
self::CONTEXT_ETAL,
]

Definition at line 39 of file class.ilOrgUnitOperationContext.php.

Referenced by ILIAS\MyStaff\ilMyStaffAccess\getIdsForPositionAndOperation().

◆ $context

string ilOrgUnitOperationContext::$context = self::CONTEXT_OBJECT
protected

Definition at line 53 of file class.ilOrgUnitOperationContext.php.

Referenced by getContext(), and withContext().

◆ $id

int ilOrgUnitOperationContext::$id = 0
protected

Definition at line 52 of file class.ilOrgUnitOperationContext.php.

Referenced by __construct(), and getId().

◆ $parent_context_id

int ilOrgUnitOperationContext::$parent_context_id = 0
protected

Definition at line 54 of file class.ilOrgUnitOperationContext.php.

Referenced by getParentContextId(), and withParentContextId().

◆ $path_ids

array ilOrgUnitOperationContext::$path_ids = [0]
protected

Definition at line 56 of file class.ilOrgUnitOperationContext.php.

Referenced by getPathIds(), and withPathIds().

◆ $path_names

array ilOrgUnitOperationContext::$path_names = [self::CONTEXT_OBJECT]
protected

Definition at line 55 of file class.ilOrgUnitOperationContext.php.

Referenced by getPathNames(), and withPathNames().

◆ CONTEXT_CRS

const ilOrgUnitOperationContext::CONTEXT_CRS = "crs"

◆ CONTEXT_ETAL

const ilOrgUnitOperationContext::CONTEXT_ETAL = "etal"

◆ CONTEXT_EXC

const ilOrgUnitOperationContext::CONTEXT_EXC = "exc"

Definition at line 30 of file class.ilOrgUnitOperationContext.php.

◆ CONTEXT_GRP

const ilOrgUnitOperationContext::CONTEXT_GRP = "grp"

Definition at line 27 of file class.ilOrgUnitOperationContext.php.

◆ CONTEXT_IASS

const ilOrgUnitOperationContext::CONTEXT_IASS = "iass"

Definition at line 28 of file class.ilOrgUnitOperationContext.php.

◆ CONTEXT_OBJECT

◆ CONTEXT_PRG

const ilOrgUnitOperationContext::CONTEXT_PRG = "prg"

Definition at line 33 of file class.ilOrgUnitOperationContext.php.

◆ CONTEXT_SVY

const ilOrgUnitOperationContext::CONTEXT_SVY = "svy"

Definition at line 31 of file class.ilOrgUnitOperationContext.php.

◆ CONTEXT_TST

const ilOrgUnitOperationContext::CONTEXT_TST = "tst"

Definition at line 29 of file class.ilOrgUnitOperationContext.php.

◆ CONTEXT_USRF

const ilOrgUnitOperationContext::CONTEXT_USRF = "usrf"

Definition at line 32 of file class.ilOrgUnitOperationContext.php.


The documentation for this class was generated from the following file: