ILIAS  release_9 Revision v9.13-25-g2c18ec4c24f
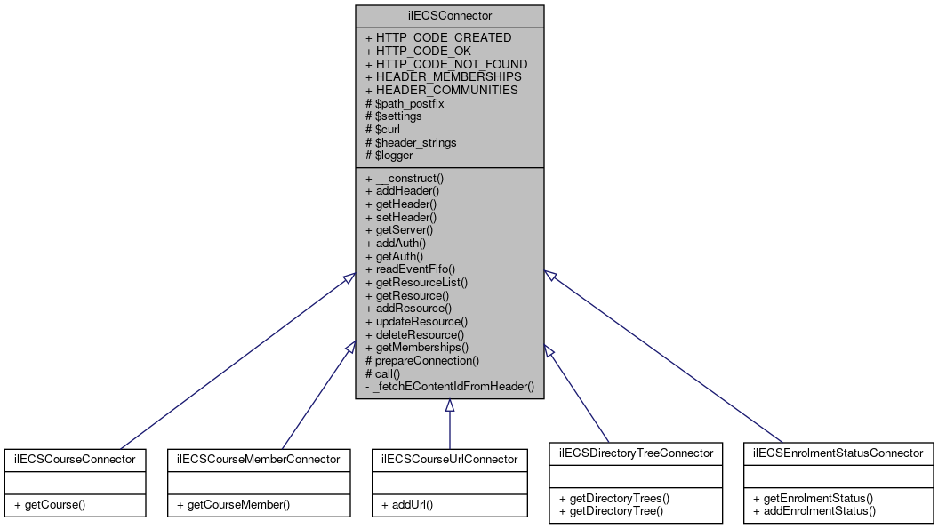
ilECSConnector Class Reference
+ Inheritance diagram for ilECSConnector:
+ Collaboration diagram for ilECSConnector:

Public Member Functions

 __construct (ilECSSetting $settings=null)
 
 addHeader (string $a_name, string $a_value)
 Add Header. More...
 
 getHeader ()
 
 setHeader (array $a_header_strings)
 
 getServer ()
 Get current server setting. More...
 
 addAuth (string $a_post, int $a_target_mid)
 Add auth resource. More...
 
 getAuth (string $a_hash, bool $a_details_only=false)
 get auth resource More...
 
 readEventFifo (bool $a_delete=false)
 Read event fifo. More...
 
 getResourceList (string $a_path)
 
 getResource (string $a_path, int $a_econtent_id, bool $a_details_only=false)
 Get resources from ECS server. More...
 
 addResource (string $a_path, $a_post)
 Add resource. More...
 
 updateResource (string $a_path, int $a_econtent_id, string $a_post_string)
 update resource More...
 
 deleteResource (string $a_path, int $a_econtent_id)
 Delete resource. More...
 
 getMemberships (int $a_mid=0)
 

Data Fields

const HTTP_CODE_CREATED = 201
 
const HTTP_CODE_OK = 200
 
const HTTP_CODE_NOT_FOUND = 404
 
const HEADER_MEMBERSHIPS = 'X-EcsReceiverMemberships'
 
const HEADER_COMMUNITIES = 'X-EcsReceiverCommunities'
 

Protected Member Functions

 prepareConnection ()
 prepare connection More...
 
 call ()
 call peer More...
 

Protected Attributes

string $path_postfix = ''
 
ilECSSetting $settings = null
 
ilCurlConnection $curl = null
 
array $header_strings = []
 
ilLogger $logger
 

Private Member Functions

 _fetchEContentIdFromHeader (array $a_header)
 fetch new econtent id from location header More...
 

Detailed Description

Author
Stefan Meyer meyer.nosp@m.@lei.nosp@m.fos.c.nosp@m.om

Definition at line 24 of file class.ilECSConnector.php.

Constructor & Destructor Documentation

◆ __construct()

ilECSConnector::__construct ( ilECSSetting  $settings = null)

Definition at line 43 of file class.ilECSConnector.php.

References $DIC, $settings, ILIAS\Repository\logger(), ILIAS\Repository\settings(), and ilLogLevel\WARNING.

44  {
45  global $DIC;
46 
47  $this->logger = $DIC->logger()->wsrv();
48  if ($settings) {
49  $this->settings = $settings;
50  } else {
51  $this->logger->warning('Using deprecated call.');
52  $this->logger->logStack(ilLogLevel::WARNING);
53  }
54  }
global $DIC
Definition: feed.php:28
ilECSSetting $settings
+ Here is the call graph for this function:

Member Function Documentation

◆ _fetchEContentIdFromHeader()

ilECSConnector::_fetchEContentIdFromHeader ( array  $a_header)
private

fetch new econtent id from location header

Parameters
arrayheader array

Definition at line 533 of file class.ilECSConnector.php.

References ILIAS\Repository\logger().

Referenced by addResource().

533  : int
534  {
535  $location_parts = [];
536  foreach ($a_header as $header => $value) {
537  if (strcasecmp('Location', $header) === 0) {
538  $location_parts = explode('/', $value);
539  break;
540  }
541  }
542  if (!$location_parts) {
543  $this->logger->error(__METHOD__ . ': Cannot find location headers.');
544  throw new ilECSConnectorException("Cannot find location header in response");
545  }
546  if (count($location_parts) === 1) {
547  $this->logger->warning(__METHOD__ . ': Cannot find path seperator.');
548  throw new ilECSConnectorException("Location header has wrong format: " . $location_parts[0]);
549  }
550  $econtent_id = end($location_parts);
551  $this->logger->info(__METHOD__ . ': Received EContentId ' . $econtent_id);
552  return (int) $econtent_id;
553  }
+ Here is the call graph for this function:
+ Here is the caller graph for this function:

◆ addAuth()

ilECSConnector::addAuth ( string  $a_post,
int  $a_target_mid 
)

Add auth resource.

Parameters
string$a_postpost data
int$a_target_midthe membership id of target server
Returns
string the new hash for this authentication
Exceptions
ilECSConnectorException

Definition at line 99 of file class.ilECSConnector.php.

References addHeader(), call(), getHeader(), ILIAS\Repository\logger(), and prepareConnection().

99  : string
100  {
101  $this->logger->info(__METHOD__ . ': Add new Auth resource...');
102 
103  $this->path_postfix = '/sys/auths';
104 
105  try {
106  $this->prepareConnection();
107 
108  $this->addHeader('Content-Type', 'application/json');
109  $this->addHeader('Accept', 'application/json');
110  $this->addHeader(self::HEADER_MEMBERSHIPS, (string) $a_target_mid);
111 
112  $this->curl->setOpt(CURLOPT_HTTPHEADER, $this->getHeader());
113  $this->curl->setOpt(CURLOPT_POST, true);
114  $this->curl->setOpt(CURLOPT_POSTFIELDS, $a_post);
115  $ret = $this->call();
116 
117  $info = $this->curl->getInfo(CURLINFO_HTTP_CODE);
118 
119  $this->logger->info(__METHOD__ . ': Checking HTTP status...');
120  if ($info !== self::HTTP_CODE_CREATED) {
121  $this->logger->info(__METHOD__ . ': Cannot create auth resource, did not receive HTTP 201. ');
122  $this->logger->info(__METHOD__ . ': POST was: ' . $a_post);
123  $this->logger->info(__METHOD__ . ': HTTP code: ' . $info);
124  throw new ilECSConnectorException('Received HTTP status code: ' . $info);
125  }
126  $this->logger->info(__METHOD__ . ': ... got HTTP 201 (created)');
127  $this->logger->info(__METHOD__ . ': POST was: ' . $a_post);
128 
129  $result = new ilECSResult($ret);
130  $auth = $result->getResult();
131 
132  $this->logger->info(__METHOD__ . ': ... got hash: ' . $auth->hash);
133 
134  return $auth->hash;
135  } catch (ilCurlConnectionException $exc) {
136  throw new ilECSConnectorException('Error calling ECS service: ' . $exc->getMessage());
137  }
138  }
addHeader(string $a_name, string $a_value)
Add Header.
prepareConnection()
prepare connection
+ Here is the call graph for this function:

◆ addHeader()

ilECSConnector::addHeader ( string  $a_name,
string  $a_value 
)

◆ addResource()

ilECSConnector::addResource ( string  $a_path,
  $a_post 
)

Add resource.

public

Parameters
string$a_pathresource "path"
array | string$a_postpost data
Returns
int new econtent id
Exceptions
ilECSConnectorException

Definition at line 308 of file class.ilECSConnector.php.

References _fetchEContentIdFromHeader(), addHeader(), call(), getHeader(), ILIAS\Repository\logger(), and prepareConnection().

308  : int
309  {
310  $this->logger->info(__METHOD__ . ': Add new EContent...');
311 
312  $this->path_postfix = $a_path;
313 
314  try {
315  $this->prepareConnection();
316 
317  $this->addHeader('Content-Type', 'application/json');
318 
319  $this->curl->setOpt(CURLOPT_HTTPHEADER, $this->getHeader());
320  $this->curl->setOpt(CURLOPT_HEADER, true);
321  $this->curl->setOpt(CURLOPT_POST, true);
322  $this->curl->setOpt(CURLOPT_POSTFIELDS, $a_post);
323  $this->call();
324 
325  $info = $this->curl->getInfo(CURLINFO_HTTP_CODE);
326 
327  $this->logger->debug(__METHOD__ . ': Checking HTTP status...');
328  if ($info !== self::HTTP_CODE_CREATED) {
329  $this->logger->debug(__METHOD__ . ': Cannot create econtent, did not receive HTTP 201. ');
330  throw new ilECSConnectorException('Received HTTP status code: ' . $info);
331  }
332  $this->logger->debug(__METHOD__ . ': ... got HTTP 201 (created)');
333 
334  return $this->_fetchEContentIdFromHeader($this->curl->getResponseHeaderArray());
335  } catch (ilCurlConnectionException $exc) {
336  throw new ilECSConnectorException('Error calling ECS service: ' . $exc->getMessage());
337  }
338  }
addHeader(string $a_name, string $a_value)
Add Header.
_fetchEContentIdFromHeader(array $a_header)
fetch new econtent id from location header
prepareConnection()
prepare connection
+ Here is the call graph for this function:

◆ call()

ilECSConnector::call ( )
protected

◆ deleteResource()

ilECSConnector::deleteResource ( string  $a_path,
int  $a_econtent_id 
)

Delete resource.

Parameters
string$a_pathresource "path"
int$a_econtent_idecontent id
Exceptions
ilECSConnectorException

Definition at line 403 of file class.ilECSConnector.php.

References $res, call(), ILIAS\Repository\logger(), and prepareConnection().

403  : ?ilECSResult
404  {
405  $this->logger->debug(__METHOD__ . ': Delete resource with id ' . $a_econtent_id);
406 
407  $this->path_postfix = $a_path;
408 
409  if ($a_econtent_id) {
410  $this->path_postfix .= ('/' . $a_econtent_id);
411  } else {
412  throw new ilECSConnectorException('Error calling deleteResource: No content id given.');
413  }
414 
415  try {
416  $this->prepareConnection();
417  $this->curl->setOpt(CURLOPT_CUSTOMREQUEST, 'DELETE');
418  $res = $this->call();
419  $info = $this->curl->getInfo(CURLINFO_HTTP_CODE);
420  if (200 === $info) {
421  return new ilECSResult($res);
422  }
423  return null;
424  } catch (ilCurlConnectionException $exc) {
425  throw new ilECSConnectorException('Error calling ECS service: ' . $exc->getMessage());
426  }
427  }
$res
Definition: ltiservices.php:69
prepareConnection()
prepare connection
+ Here is the call graph for this function:

◆ getAuth()

ilECSConnector::getAuth ( string  $a_hash,
bool  $a_details_only = false 
)

get auth resource

Returns
ilECSResult|ilECSEContentDetails
Exceptions
ilECSConnectorException

Definition at line 146 of file class.ilECSConnector.php.

References ILIAS\LTI\ToolProvider\$details, $res, call(), ILIAS\Repository\logger(), and prepareConnection().

147  {
148  if ($a_hash === '') {
149  $this->logger->error(__METHOD__ . ': No auth hash given. Aborting.');
150  throw new ilECSConnectorException('No auth hash given.');
151  }
152 
153  $this->path_postfix = '/sys/auths/' . $a_hash;
154 
155  if ($a_details_only) {
156  $this->path_postfix .= ('/details');
157  }
158 
159 
160  try {
161  $this->prepareConnection();
162  $res = $this->call();
163  $info = $this->curl->getInfo(CURLINFO_HTTP_CODE);
164 
165  $this->logger->info(__METHOD__ . ': Checking HTTP status...');
166  if ($info !== self::HTTP_CODE_OK) {
167  $this->logger->info(__METHOD__ . ': Cannot get auth resource, did not receive HTTP 200. ');
168  throw new ilECSConnectorException('Received HTTP status code: ' . $info);
169  }
170  $this->logger->info(__METHOD__ . ': ... got HTTP 200 (ok)');
171 
172  $ecs_result = new ilECSResult($res);
173  // Return ECSEContentDetails for details switch
174  if ($a_details_only) {
176  $details->loadFromJson($ecs_result->getResult());
177  return $details;
178  }
179  return $ecs_result;
180  } catch (ilCurlConnectionException $exc) {
181  throw new ilECSConnectorException('Error calling ECS service: ' . $exc->getMessage());
182  }
183  }
$res
Definition: ltiservices.php:69
Presentation of ecs content details (http://...campusconnect/courselinks/id/details) ...
array $details
Details for error message relating to last request processed.
Definition: System.php:109
prepareConnection()
prepare connection
+ Here is the call graph for this function:

◆ getHeader()

◆ getMemberships()

ilECSConnector::getMemberships ( int  $a_mid = 0)
Parameters
int$a_midmembership id
Exceptions
ilECSConnectorException

Definition at line 437 of file class.ilECSConnector.php.

References $res, call(), ILIAS\Repository\logger(), and prepareConnection().

437  : ilECSResult
438  {
439  $this->logger->debug(__METHOD__ . ': Get existing memberships');
440 
441  $this->path_postfix = '/sys/memberships';
442  if ($a_mid) {
443  $this->logger->debug(__METHOD__ . ': Read membership with id: ' . $a_mid);
444  $this->path_postfix .= ('/' . $a_mid);
445  }
446  try {
447  $this->prepareConnection();
448  $res = $this->call();
449 
450  $this->curl->setOpt(CURLOPT_HTTPHEADER, array(0 => 'X-EcsQueryStrings: sender=true'));
451 
452  // Checking status code
453  $info = $this->curl->getInfo(CURLINFO_HTTP_CODE);
454  if ($info !== self::HTTP_CODE_OK) {
455  $this->logger->debug(__METHOD__ . ': Cannot get memberships, did not receive HTTP 200. ');
456  throw new ilECSConnectorException('Received HTTP status code: ' . $info);
457  }
458 
459  return new ilECSResult($res);
460  } catch (ilCurlConnectionException $exc) {
461  throw new ilECSConnectorException('Error calling ECS service: ' . $exc->getMessage() . $exc->getTraceAsString(), 0, $exc);
462  }
463  }
$res
Definition: ltiservices.php:69
prepareConnection()
prepare connection
+ Here is the call graph for this function:

◆ getResource()

ilECSConnector::getResource ( string  $a_path,
int  $a_econtent_id,
bool  $a_details_only = false 
)

Get resources from ECS server.

Exceptions
ilECSConnectorException

Definition at line 258 of file class.ilECSConnector.php.

References $res, call(), ILIAS\Repository\int(), ILIAS\Repository\logger(), and prepareConnection().

258  : ilECSResult
259  {
260  // TODO make handling of a_econtent_id explict like setting it to null
261  if ($a_econtent_id) {
262  $this->logger->debug(__METHOD__ . ': Get resource with ID: ' . $a_econtent_id);
263  } else {
264  $this->logger->debug(__METHOD__ . ': Get all resources ...');
265  }
266 
267  $this->path_postfix = $a_path;
268  if ($a_econtent_id) {
269  $this->path_postfix .= ('/' . $a_econtent_id);
270  }
271  if ($a_details_only) {
272  $this->path_postfix .= ('/details');
273  }
274 
275  try {
276  $this->prepareConnection();
277  $res = $this->call();
278 
279  // Checking status code
280  $info = (int) $this->curl->getInfo(CURLINFO_HTTP_CODE);
281  $this->logger->debug(__METHOD__ . ': Checking HTTP status...');
282  if ($info !== self::HTTP_CODE_OK) {
283  $this->logger->debug(__METHOD__ . ': Cannot get ressource, did not receive HTTP 200. ');
284  throw new ilECSConnectorException('Received HTTP status code: ' . $info);
285  }
286  $this->logger->debug(__METHOD__ . ': ... got HTTP 200 (ok)');
287 
288  $result = new ilECSResult($res);
289  $result->setHeaders($this->curl->getResponseHeaderArray());
290  $result->setHTTPCode($info);
291 
292  return $result;
293  } catch (ilCurlConnectionException $exc) {
294  throw new ilECSConnectorException('Error calling ECS service: ' . $exc->getMessage());
295  }
296  }
$res
Definition: ltiservices.php:69
prepareConnection()
prepare connection
+ Here is the call graph for this function:

◆ getResourceList()

ilECSConnector::getResourceList ( string  $a_path)

Definition at line 228 of file class.ilECSConnector.php.

References $res, call(), getHeader(), ILIAS\Repository\logger(), prepareConnection(), and ilECSResult\RESULT_TYPE_URL_LIST.

228  : ilECSResult
229  {
230  $this->path_postfix = $a_path;
231 
232  try {
233  $this->prepareConnection();
234  $this->curl->setOpt(CURLOPT_HTTPHEADER, $this->getHeader());
235  $res = $this->call();
236 
237  // Checking status code
238  $info = $this->curl->getInfo(CURLINFO_HTTP_CODE);
239  $this->logger->debug(__METHOD__ . ': Checking HTTP status...');
240  if ($info !== self::HTTP_CODE_OK) {
241  $this->logger->debug(__METHOD__ . ': Cannot get ressource list, did not receive HTTP 200. ');
242  throw new ilECSConnectorException('Received HTTP status code: ' . $info);
243  }
244  $this->logger->debug(__METHOD__ . ': ... got HTTP 200 (ok)');
245 
247  } catch (ilCurlConnectionException $exc) {
248  throw new ilECSConnectorException('Error calling ECS service: ' . $exc->getMessage());
249  }
250  }
const RESULT_TYPE_URL_LIST
$res
Definition: ltiservices.php:69
prepareConnection()
prepare connection
+ Here is the call graph for this function:

◆ getServer()

ilECSConnector::getServer ( )

Get current server setting.

Definition at line 80 of file class.ilECSConnector.php.

References $settings.

Referenced by prepareConnection().

80  : ilECSSetting
81  {
82  return $this->settings;
83  }
ilECSSetting $settings
+ Here is the caller graph for this function:

◆ prepareConnection()

ilECSConnector::prepareConnection ( )
protected

prepare connection

Exceptions
ilCurlConnectionException

Definition at line 470 of file class.ilECSConnector.php.

References $path_postfix, ilECSSetting\AUTH_APACHE, ilECSSetting\AUTH_CERTIFICATE, ilLogLevel\DEBUG, getServer(), ilCurlConnection\init(), ILIAS\Repository\logger(), and ILIAS\Repository\settings().

Referenced by addAuth(), ilECSEnrolmentStatusConnector\addEnrolmentStatus(), addResource(), ilECSCourseUrlConnector\addUrl(), deleteResource(), getAuth(), ilECSCourseConnector\getCourse(), ilECSCourseMemberConnector\getCourseMember(), ilECSDirectoryTreeConnector\getDirectoryTree(), ilECSDirectoryTreeConnector\getDirectoryTrees(), ilECSEnrolmentStatusConnector\getEnrolmentStatus(), getMemberships(), getResource(), getResourceList(), readEventFifo(), and updateResource().

470  : void
471  {
472  try {
473  $this->curl = new ilCurlConnection($this->settings->getServerURI() . $this->path_postfix);
474  $this->curl->init(true);
475  $this->curl->setOpt(CURLOPT_HTTPHEADER, array(0 => 'Accept: application/json'));
476  $this->curl->setOpt(CURLOPT_RETURNTRANSFER, 1);
477  $this->curl->setOpt(CURLOPT_TIMEOUT_MS, 90000);
478  $this->curl->setOpt(CURLOPT_FORBID_REUSE, true);
479  $this->curl->setOpt(CURLOPT_FRESH_CONNECT, true);
480 
481  if ($this->logger->isHandling(ilLogLevel::DEBUG)) {
482  $this->curl->setOpt(CURLOPT_VERBOSE, 1);
483  }
484 
485  switch ($this->getServer()->getAuthType()) {
487  $this->curl->setOpt(CURLOPT_SSL_VERIFYPEER, 1);
488  #$this->curl->setOpt(CURLOPT_SSL_VERIFYHOST,0);
489  $this->curl->setOpt(CURLOPT_HTTPAUTH, CURLAUTH_BASIC);
490  $this->curl->setOpt(
491  CURLOPT_USERPWD,
492  $this->getServer()->getAuthUser() . ':' . $this->getServer()->getAuthPass()
493  );
494  break;
495 
497  $this->curl->setOpt(CURLOPT_SSL_VERIFYPEER, 1);
498  // use default 2 for libcurl 7.28.1 support
499  $this->curl->setOpt(CURLOPT_SSL_VERIFYHOST, 2);
500  $this->curl->setOpt(CURLOPT_CAINFO, $this->settings->getCACertPath());
501  $this->curl->setOpt(CURLOPT_SSLCERT, $this->settings->getClientCertPath());
502  $this->curl->setOpt(CURLOPT_SSLKEY, $this->settings->getKeyPath());
503  $this->curl->setOpt(CURLOPT_SSLKEYPASSWD, $this->settings->getKeyPassword());
504  break;
505  }
506  } catch (ilCurlConnectionException $exc) {
507  throw($exc);
508  }
509  }
init(bool $set_proxy=true)
getServer()
Get current server setting.
+ Here is the call graph for this function:
+ Here is the caller graph for this function:

◆ readEventFifo()

ilECSConnector::readEventFifo ( bool  $a_delete = false)

Read event fifo.

Parameters
bool$a_deleteset to true for deleting the current element
Exceptions
ilECSConnectorException

Definition at line 194 of file class.ilECSConnector.php.

References $res, addHeader(), call(), ILIAS\Repository\logger(), and prepareConnection().

194  : ilECSResult
195  {
196  $this->path_postfix = '/sys/events/fifo';
197 
198  try {
199  $this->prepareConnection();
200  $this->addHeader('Content-Type', 'application/json');
201  $this->addHeader('Accept', 'application/json');
202 
203  if ($a_delete) {
204  $this->curl->setOpt(CURLOPT_POST, true);
205  $this->curl->setOpt(CURLOPT_POSTFIELDS, '');
206  }
207  $res = $this->call();
208 
209  // Checking status code
210  $info = $this->curl->getInfo(CURLINFO_HTTP_CODE);
211  if ($info !== self::HTTP_CODE_OK) {
212  $this->logger->info(__METHOD__ . ': Cannot read event fifo, did not receive HTTP 200. ');
213  throw new ilECSConnectorException('Received HTTP status code: ' . $info);
214  }
215  //TODO check if this return needs to be moved after the finally
216  return new ilECSResult($res);
217  } catch (ilCurlConnectionException $exc) {
218  throw new ilECSConnectorException('Error calling ECS service: ' . $exc->getMessage());
219  } finally {
220  $this->curl->close();
221  }
222  }
$res
Definition: ltiservices.php:69
addHeader(string $a_name, string $a_value)
Add Header.
prepareConnection()
prepare connection
+ Here is the call graph for this function:

◆ setHeader()

ilECSConnector::setHeader ( array  $a_header_strings)

Definition at line 72 of file class.ilECSConnector.php.

Referenced by ilECSCourseConnector\getCourse(), ilECSCourseMemberConnector\getCourseMember(), ilECSDirectoryTreeConnector\getDirectoryTree(), ilECSDirectoryTreeConnector\getDirectoryTrees(), and ilECSEnrolmentStatusConnector\getEnrolmentStatus().

72  : void
73  {
74  $this->header_strings = $a_header_strings;
75  }
+ Here is the caller graph for this function:

◆ updateResource()

ilECSConnector::updateResource ( string  $a_path,
int  $a_econtent_id,
string  $a_post_string 
)

update resource

Parameters
string$a_pathresource "path"
int$a_econtent_idecontent id
string$a_post_stringpost content
Exceptions
ilECSConnectorException

Definition at line 348 of file class.ilECSConnector.php.

References $res, addHeader(), call(), getHeader(), ilFileUtils\ilTempnam(), ILIAS\Repository\logger(), and prepareConnection().

348  : void
349  {
350  $this->logger->debug(__METHOD__ . ': Update resource with id ' . $a_econtent_id);
351 
352  $this->path_postfix = $a_path;
353 
354  if ($a_econtent_id) {
355  $this->path_postfix .= ('/' . $a_econtent_id);
356  } else {
357  throw new ilECSConnectorException('Error calling updateResource: No content id given.');
358  }
359  try {
360  $this->prepareConnection();
361  $this->addHeader('Content-Type', 'application/json');
362  $this->addHeader('Accept', 'application/json');
363  $this->addHeader('Expect', '');
364  $this->curl->setOpt(CURLOPT_HTTPHEADER, $this->getHeader());
365  $this->curl->setOpt(CURLOPT_HEADER, true);
366  $this->curl->setOpt(CURLOPT_PUT, true);
367  //TODO migrate to filesystem->tempfile
368  $tempfile = ilFileUtils::ilTempnam();
369  $this->logger->info(__METHOD__ . ': Created new tempfile: ' . $tempfile);
370 
371  $fp = fopen($tempfile, 'wb');
372  fwrite($fp, $a_post_string);
373  fclose($fp);
374 
375  $this->curl->setOpt(CURLOPT_UPLOAD, true);
376  $this->curl->setOpt(CURLOPT_INFILESIZE, filesize($tempfile));
377  $fp = fopen($tempfile, 'rb');
378  $this->curl->setOpt(CURLOPT_INFILE, $fp);
379 
380  $res = $this->call();
381 
382  fclose($fp);
383  unlink($tempfile);
384 
385  $info = $this->curl->getInfo(CURLINFO_HTTP_CODE);
386  $this->logger->debug(__METHOD__ . ': Checking HTTP status...');
387  if ($info !== self::HTTP_CODE_OK) {
388  $this->logger->debug(__METHOD__ . ': Cannot update resource. ', $a_path, $a_econtent_id);
389  throw new ilECSConnectorException('Received HTTP status code: ' . $info);
390  }
391  } catch (ilCurlConnectionException $exc) {
392  throw new ilECSConnectorException('Error calling ECS service: ' . $exc->getMessage());
393  }
394  }
$res
Definition: ltiservices.php:69
addHeader(string $a_name, string $a_value)
Add Header.
static ilTempnam(?string $a_temp_path=null)
Returns a unique and non existing Path for e temporary file or directory.
prepareConnection()
prepare connection
+ Here is the call graph for this function:

Field Documentation

◆ $curl

ilCurlConnection ilECSConnector::$curl = null
protected

Definition at line 37 of file class.ilECSConnector.php.

◆ $header_strings

array ilECSConnector::$header_strings = []
protected

Definition at line 39 of file class.ilECSConnector.php.

Referenced by getHeader().

◆ $logger

ilLogger ilECSConnector::$logger
protected

Definition at line 41 of file class.ilECSConnector.php.

◆ $path_postfix

string ilECSConnector::$path_postfix = ''
protected

Definition at line 34 of file class.ilECSConnector.php.

Referenced by prepareConnection().

◆ $settings

ilECSSetting ilECSConnector::$settings = null
protected

Definition at line 36 of file class.ilECSConnector.php.

Referenced by __construct(), and getServer().

◆ HEADER_COMMUNITIES

const ilECSConnector::HEADER_COMMUNITIES = 'X-EcsReceiverCommunities'

Definition at line 31 of file class.ilECSConnector.php.

◆ HEADER_MEMBERSHIPS

const ilECSConnector::HEADER_MEMBERSHIPS = 'X-EcsReceiverMemberships'

◆ HTTP_CODE_CREATED

const ilECSConnector::HTTP_CODE_CREATED = 201

Definition at line 26 of file class.ilECSConnector.php.

◆ HTTP_CODE_NOT_FOUND

const ilECSConnector::HTTP_CODE_NOT_FOUND = 404

◆ HTTP_CODE_OK

const ilECSConnector::HTTP_CODE_OK = 200

Definition at line 27 of file class.ilECSConnector.php.


The documentation for this class was generated from the following file: