ILIAS  release_9 Revision v9.13-25-g2c18ec4c24f
ILIAS\COPage\InternalService Class Reference

COPage internal service. More...

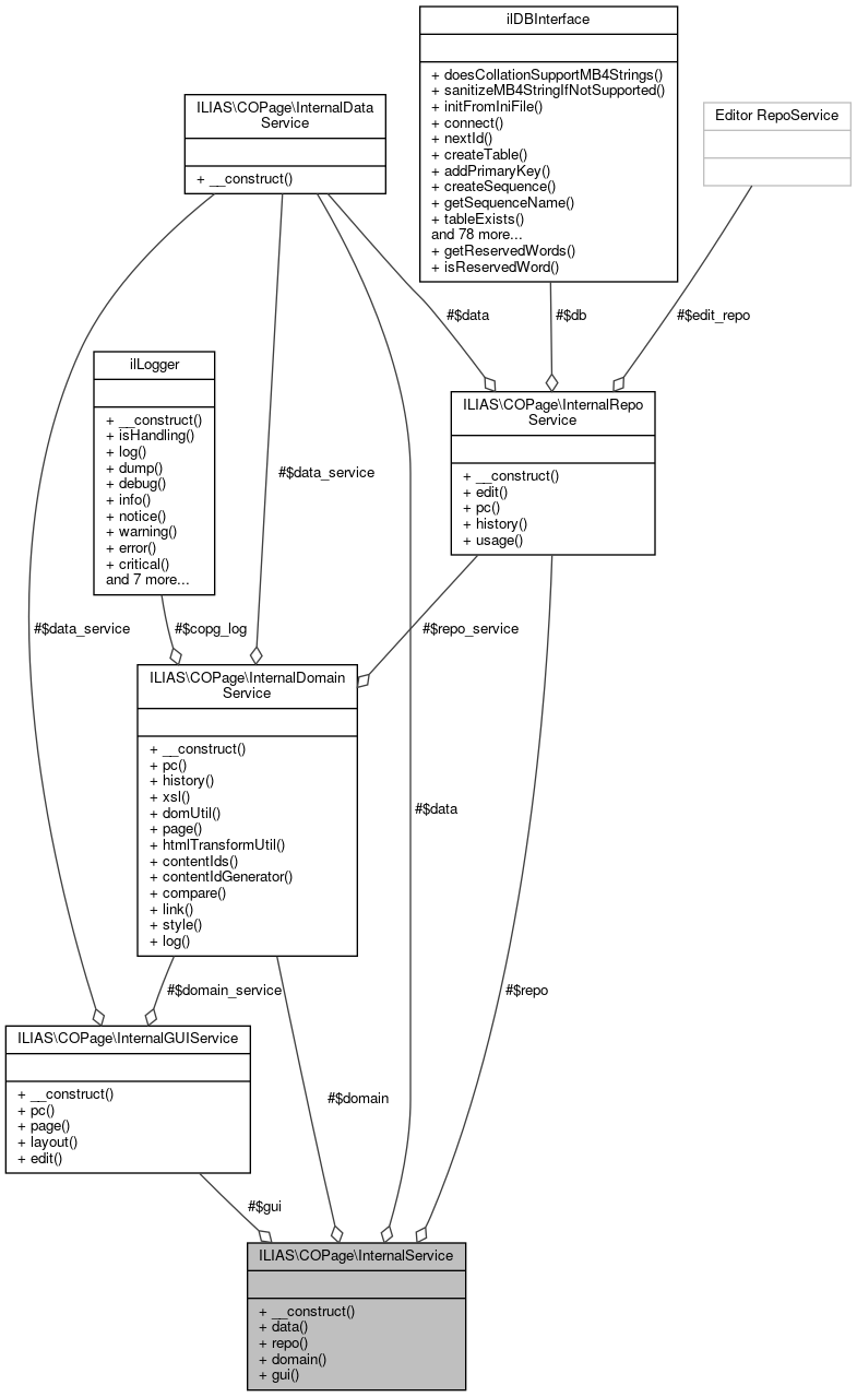
+ Collaboration diagram for ILIAS\COPage\InternalService:

Public Member Functions

 __construct (Container $DIC)
 
 data ()
 
 repo ()
 
 domain ()
 
 gui ()
 

Protected Attributes

InternalDataService $data
 
InternalRepoService $repo
 
InternalDomainService $domain
 
InternalGUIService $gui
 

Detailed Description

COPage internal service.

Author
Alexander Killing killi.nosp@m.ng@l.nosp@m.eifos.nosp@m..de

Definition at line 29 of file class.InternalService.php.

Constructor & Destructor Documentation

◆ __construct()

ILIAS\COPage\InternalService::__construct ( Container  $DIC)

Definition at line 36 of file class.InternalService.php.

References ILIAS\COPage\InternalService\data(), ILIAS\DI\Container\database(), ILIAS\COPage\InternalService\domain(), ILIAS\COPage\InternalService\gui(), and ILIAS\COPage\InternalService\repo().

37  {
38  $this->data = new InternalDataService();
39  $this->repo = new InternalRepoService(
40  $this->data(),
41  $DIC->database()
42  );
43  $this->domain = new InternalDomainService(
44  $DIC,
45  $this->repo,
46  $this->data
47  );
48  $this->gui = new InternalGUIService(
49  $DIC,
50  $this->data,
51  $this->domain
52  );
53  }
global $DIC
Definition: feed.php:28
+ Here is the call graph for this function:

Member Function Documentation

◆ data()

ILIAS\COPage\InternalService::data ( )

Definition at line 55 of file class.InternalService.php.

References ILIAS\COPage\InternalService\$data.

Referenced by ILIAS\COPage\InternalService\__construct().

55  : InternalDataService
56  {
57  return $this->data;
58  }
+ Here is the caller graph for this function:

◆ domain()

ILIAS\COPage\InternalService::domain ( )

Definition at line 65 of file class.InternalService.php.

References ILIAS\COPage\InternalService\$domain.

Referenced by ILIAS\COPage\InternalService\__construct().

65  : InternalDomainService
66  {
67  return $this->domain;
68  }
+ Here is the caller graph for this function:

◆ gui()

ILIAS\COPage\InternalService::gui ( )

Definition at line 70 of file class.InternalService.php.

References ILIAS\COPage\InternalService\$gui.

Referenced by ILIAS\COPage\InternalService\__construct().

70  : InternalGUIService
71  {
72  return $this->gui;
73  }
+ Here is the caller graph for this function:

◆ repo()

ILIAS\COPage\InternalService::repo ( )

Definition at line 60 of file class.InternalService.php.

References ILIAS\COPage\InternalService\$repo.

Referenced by ILIAS\COPage\InternalService\__construct().

60  : InternalRepoService
61  {
62  return $this->repo;
63  }
+ Here is the caller graph for this function:

Field Documentation

◆ $data

InternalDataService ILIAS\COPage\InternalService::$data
protected

Definition at line 31 of file class.InternalService.php.

Referenced by ILIAS\COPage\InternalService\data().

◆ $domain

InternalDomainService ILIAS\COPage\InternalService::$domain
protected

Definition at line 33 of file class.InternalService.php.

Referenced by ILIAS\COPage\InternalService\domain().

◆ $gui

InternalGUIService ILIAS\COPage\InternalService::$gui
protected

Definition at line 34 of file class.InternalService.php.

Referenced by ILIAS\COPage\InternalService\gui().

◆ $repo

InternalRepoService ILIAS\COPage\InternalService::$repo
protected

Definition at line 32 of file class.InternalService.php.

Referenced by ILIAS\COPage\InternalService\repo().


The documentation for this class was generated from the following file: