ILIAS  release_9 Revision v9.13-25-g2c18ec4c24f
ilSoapAdministration Class Reference
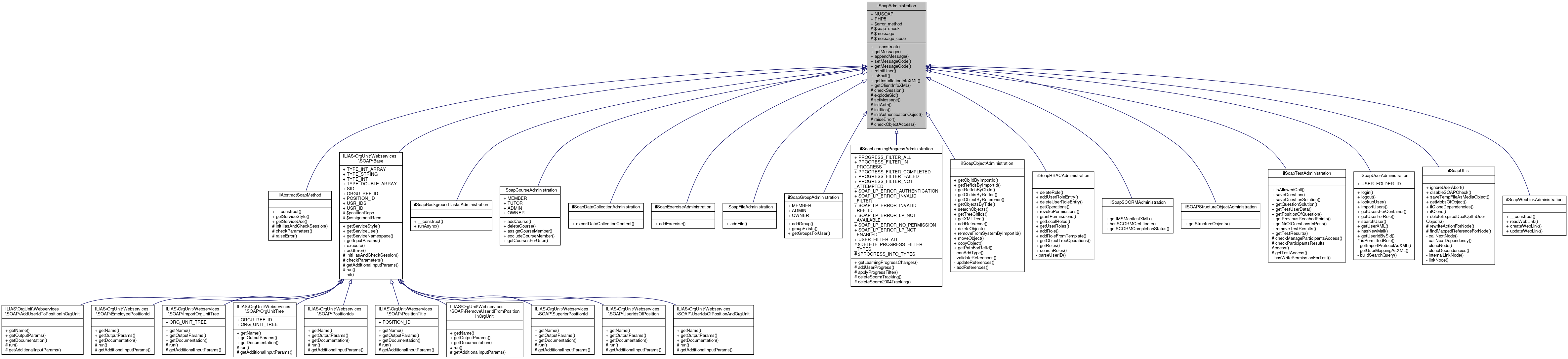
+ Inheritance diagram for ilSoapAdministration:
+ Collaboration diagram for ilSoapAdministration:

Public Member Functions

 __construct (bool $use_nusoap=true)
 
 getMessage ()
 
 appendMessage (string $a_str)
 
 setMessageCode (string $a_code)
 
 getMessageCode ()
 
 reInitUser ()
 
 isFault ($object)
 
 getInstallationInfoXML ()
 
 getClientInfoXML (string $clientid)
 

Data Fields

const NUSOAP = 1
 
const PHP5 = 2
 
int $error_method
 Defines type of error handling (PHP5 || NUSOAP) More...
 

Protected Member Functions

 checkSession (string $sid)
 
 explodeSid (string $sid)
 
 setMessage (string $a_str)
 
 initAuth (string $sid)
 
 initIlias ()
 
 initAuthenticationObject ()
 
 raiseError (string $a_message, $a_code)
 
 checkObjectAccess (int $ref_id, array $expected_type, string $permission, bool $returnObject=false)
 check access for ref id: expected type, permission, return object instance if returnobject is true More...
 

Protected Attributes

bool $soap_check = true
 
string $message = ''
 
string $message_code = ''
 

Detailed Description

Definition at line 33 of file class.ilSoapAdministration.php.

Constructor & Destructor Documentation

◆ __construct()

ilSoapAdministration::__construct ( bool  $use_nusoap = true)

Definition at line 47 of file class.ilSoapAdministration.php.

References IL_SOAPMODE, IL_SOAPMODE_NUSOAP, and initAuthenticationObject().

48  {
49  if (
50  defined('IL_SOAPMODE') &&
51  defined('IL_SOAPMODE_NUSOAP') &&
53  ) {
54  $this->error_method = self::NUSOAP;
55  } else {
56  $this->error_method = self::PHP5;
57  }
58 
59  $this->initAuthenticationObject();
60  }
const IL_SOAPMODE_NUSOAP
Definition: server.php:16
const IL_SOAPMODE
Definition: server.php:20
+ Here is the call graph for this function:

Member Function Documentation

◆ appendMessage()

ilSoapAdministration::appendMessage ( string  $a_str)

Definition at line 123 of file class.ilSoapAdministration.php.

123  : void
124  {
125  $this->message .= isset($this->message) ? ' ' : '';
126  $this->message .= $a_str;
127  }

◆ checkObjectAccess()

ilSoapAdministration::checkObjectAccess ( int  $ref_id,
array  $expected_type,
string  $permission,
bool  $returnObject = false 
)
protected

check access for ref id: expected type, permission, return object instance if returnobject is true

Definition at line 218 of file class.ilSoapAdministration.php.

References $DIC, Vendor\Package\$e, ilObject\_exists(), ilObject\_isInTrash(), ilObject\_lookupObjId(), ilObject\_lookupType(), ilObjectFactory\getInstanceByRefId(), and raiseError().

Referenced by ilSoapCourseAdministration\excludeCourseMember(), ilSoapCourseAdministration\getCoursesForUser(), ilSoapGroupAdministration\getGroupsForUser(), and ilSoapUserAdministration\getUsersForContainer().

223  {
224  global $DIC;
225 
226  $rbacsystem = $DIC->rbac()->system();
227 
228  if (!ilObject::_exists($ref_id, true)) {
229  return $this->raiseError(
230  'No object for id.',
231  'CLIENT_OBJECT_NOT_FOUND'
232  );
233  }
234 
236  return $this->raiseError(
237  'Object is already trashed.',
238  'CLIENT_OBJECT_DELETED'
239  );
240  }
241 
243  if (!in_array($type, $expected_type, true)) {
244  return $this->raiseError(
245  "Wrong type $type for id. Expected: " . implode(",", $expected_type),
246  'CLIENT_OBJECT_WRONG_TYPE'
247  );
248  }
249  if (!$rbacsystem->checkAccess($permission, $ref_id, $type)) {
250  return $this->raiseError(
251  'Missing permission $permission for type $type.',
252  'CLIENT_OBJECT_WRONG_PERMISSION'
253  );
254  }
255  if ($returnObject) {
256  try {
258  } catch (ilObjectNotFoundException $e) {
259  return $this->raiseError('No valid ref_id given', 'Client');
260  }
261  }
262  return $type;
263  }
raiseError(string $a_message, $a_code)
static _lookupObjId(int $ref_id)
global $DIC
Definition: feed.php:28
static _exists(int $id, bool $reference=false, ?string $type=null)
checks if an object exists in object_data
$ref_id
Definition: ltiauth.php:67
static _isInTrash(int $ref_id)
static getInstanceByRefId(int $ref_id, bool $stop_on_error=true)
get an instance of an Ilias object by reference id
static _lookupType(int $id, bool $reference=false)
+ Here is the call graph for this function:
+ Here is the caller graph for this function:

◆ checkSession()

ilSoapAdministration::checkSession ( string  $sid)
protected

Definition at line 62 of file class.ilSoapAdministration.php.

References $client, $DIC, $GLOBALS, explodeSid(), setMessage(), and setMessageCode().

Referenced by ilSoapCourseAdministration\addCourse(), ilSoapExerciseAdministration\addExercise(), ilSoapFileAdministration\addFile(), ilSoapGroupAdministration\addGroup(), ilSoapObjectAdministration\addReference(), ilSoapRBACAdministration\addRole(), ilSoapRBACAdministration\addRoleFromTemplate(), ilSoapRBACAdministration\addUserRoleEntry(), ilSoapCourseAdministration\assignCourseMember(), ilSoapObjectAdministration\copyObject(), ilSoapWebLinkAdministration\createWebLink(), ilSoapCourseAdministration\deleteCourse(), ilSoapObjectAdministration\deleteObject(), ilSoapRBACAdministration\deleteRole(), ilSoapRBACAdministration\deleteUserRoleEntry(), ilSoapCourseAdministration\excludeCourseMember(), ilSoapDataCollectionAdministration\exportDataCollectionContent(), ilSoapCourseAdministration\getCoursesForUser(), ilSoapGroupAdministration\getGroupsForUser(), ilSoapSCORMAdministration\getIMSManifestXML(), ilSoapLearningProgressAdministration\getLearningProgressChanges(), ilSoapRBACAdministration\getLocalRoles(), ilSoapUtils\getMobsOfObject(), ilSoapTestAdministration\getNrOfQuestionsInPass(), ilSoapObjectAdministration\getObjectByReference(), ilSoapObjectAdministration\getObjectsByTitle(), ilSoapRBACAdministration\getObjectTreeOperations(), ilSoapObjectAdministration\getObjIdByImportId(), ilSoapObjectAdministration\getObjIdsByRefIds(), ilSoapRBACAdministration\getOperations(), ilSoapObjectAdministration\getPathForRefId(), ilSoapTestAdministration\getPositionOfQuestion(), ilSoapTestAdministration\getPreviousReachedPoints(), ilSoapTestAdministration\getQuestionSolution(), ilSoapObjectAdministration\getRefIdsByImportId(), ilSoapObjectAdministration\getRefIdsByObjId(), ilSoapRBACAdministration\getRoles(), ilSoapSCORMAdministration\getSCORMCompletionStatus(), ilSOAPStructureObjectAdministration\getStructureObjects(), ilSoapTestAdministration\getTestResults(), ilSoapTestAdministration\getTestUserData(), ilSoapObjectAdministration\getTreeChilds(), ilSoapUserAdministration\getUserForRole(), ilSoapUserAdministration\getUserIdBySid(), ilSoapRBACAdministration\getUserRoles(), ilSoapUserAdministration\getUsersForContainer(), ilSoapUserAdministration\getUserXML(), ilSoapObjectAdministration\getXMLTree(), ilSoapRBACAdministration\grantPermissions(), ilSoapGroupAdministration\groupExists(), ilSoapUserAdministration\hasNewMail(), ilSoapSCORMAdministration\hasSCORMCertificate(), ilSoapUtils\ilClone(), ilSoapUtils\ilCloneDependencies(), ilSoapUserAdministration\importUsers(), ilAbstractSoapMethod\initIliasAndCheckSession(), ILIAS\OrgUnit\Webservices\SOAP\Base\initIliasAndCheckSession(), ilSoapUserAdministration\logout(), ilSoapUserAdministration\lookupUser(), ilSoapObjectAdministration\moveObject(), ilSoapWebLinkAdministration\readWebLink(), ilSoapObjectAdministration\removeFromSystemByImportId(), ilSoapTestAdministration\removeTestResults(), ilSoapRBACAdministration\revokePermissions(), ilSoapBackgroundTasksAdministration\runAsync(), ilSoapTestAdministration\saveQuestion(), ilSoapTestAdministration\saveQuestionSolution(), ilSoapUtils\saveTempFileAsMediaObject(), ilSoapObjectAdministration\searchObjects(), ilSoapRBACAdministration\searchRoles(), ilSoapUserAdministration\searchUser(), and ilSoapWebLinkAdministration\updateWebLink().

62  : bool
63  {
64  global $DIC;
65 
66  $ilUser = $DIC->user();
67 
68  [$sid, $client] = $this->explodeSid($sid);
69 
70  if ($sid === '') {
71  $this->setMessage('No session id given');
72  $this->setMessageCode('Client');
73  return false;
74  }
75  if (!$client) {
76  $this->setMessage('No client given');
77  $this->setMessageCode('Client');
78  return false;
79  }
80 
81  if (!$GLOBALS['DIC']['ilAuthSession']->isAuthenticated()) {
82  $this->setMessage('Session invalid');
83  $this->setMessageCode('Client');
84  return false;
85  }
86 
87  $can = $DIC['legalDocuments']->canUseSoapApi()->applyTo(new Ok($ilUser))->except(
88  fn($error) => new Error(is_string($error) ? $error : $error->getMessage())
89  );
90  if (!$can->isOk()) {
91  $this->setMessage($can->error());
92  $this->setMessageCode('Server');
93  return false;
94  }
95 
96  if ($this->soap_check) {
97  $set = new ilSetting();
98  $this->setMessage('SOAP is not enabled in ILIAS administration for this client');
99  $this->setMessageCode('Server');
100  return ((int) $set->get("soap_user_administration", '0')) === 1;
101  }
102 
103  return true;
104  }
global $DIC
Definition: feed.php:28
$client
$GLOBALS["DIC"]
Definition: wac.php:31
A result encapsulates a value or an error and simplifies the handling of those.
Definition: Ok.php:16
+ Here is the call graph for this function:
+ Here is the caller graph for this function:

◆ explodeSid()

ilSoapAdministration::explodeSid ( string  $sid)
protected

Definition at line 106 of file class.ilSoapAdministration.php.

Referenced by checkSession(), and initAuth().

106  : array
107  {
108  $exploded = explode('::', $sid);
109 
110  return is_array($exploded) ? $exploded : array('sid' => '', 'client' => '');
111  }
+ Here is the caller graph for this function:

◆ getClientInfoXML()

ilSoapAdministration::getClientInfoXML ( string  $clientid)
Returns
soap_fault|SoapFault|string|null

Definition at line 288 of file class.ilSoapAdministration.php.

References ILIAS_WEB_DIR, initIlias(), and raiseError().

289  {
290  $this->initIlias();
291  if (!defined("ILIAS_WEB_DIR")) {
292  define('ILIAS_WEB_DIR', dirname(__DIR__, 3) . "/data/");
293  }
294  $clientdir = ILIAS_WEB_DIR . "/" . $clientid;
295 
296  require_once("webservice/soap/classes/class.ilSoapInstallationInfoXMLWriter.php");
297  $writer = new ilSoapInstallationInfoXMLWriter();
298  $writer->start();
299  if (!$writer->addClient($clientdir)) {
300  return $this->raiseError(
301  'Client ID ' . $clientid . 'does not exist!',
302  'Client'
303  );
304  }
305  $writer->end();
306  return $writer->getXML();
307  }
raiseError(string $a_message, $a_code)
const ILIAS_WEB_DIR
Definition: constants.php:45
+ Here is the call graph for this function:

◆ getInstallationInfoXML()

ilSoapAdministration::getInstallationInfoXML ( )

Definition at line 265 of file class.ilSoapAdministration.php.

References ILIAS_WEB_DIR, and initIlias().

265  : string
266  {
267  $this->initIlias();
268  if (!defined("ILIAS_WEB_DIR")) {
269  define('ILIAS_WEB_DIR', dirname(__DIR__, 3) . "/data/");
270  }
271 
272  $clientdirs = glob(ILIAS_WEB_DIR . "/*", GLOB_ONLYDIR);
273  require_once("webservice/soap/classes/class.ilSoapInstallationInfoXMLWriter.php");
274  $writer = new ilSoapInstallationInfoXMLWriter();
275  $writer->start();
276  if (is_array($clientdirs)) {
277  foreach ($clientdirs as $clientdir) {
278  $writer->addClient($clientdir);
279  }
280  }
281  $writer->end();
282  return $writer->getXML();
283  }
const ILIAS_WEB_DIR
Definition: constants.php:45
+ Here is the call graph for this function:

◆ getMessage()

ilSoapAdministration::getMessage ( )

Definition at line 118 of file class.ilSoapAdministration.php.

References $message.

Referenced by ilSoapCourseAdministration\addCourse(), ilSoapExerciseAdministration\addExercise(), ilSoapFileAdministration\addFile(), ilSoapGroupAdministration\addGroup(), ilSoapObjectAdministration\addReference(), ilSoapRBACAdministration\addRole(), ilSoapRBACAdministration\addRoleFromTemplate(), ilSoapRBACAdministration\addUserRoleEntry(), ilSoapCourseAdministration\assignCourseMember(), ilSoapObjectAdministration\copyObject(), ilSoapWebLinkAdministration\createWebLink(), ilSoapCourseAdministration\deleteCourse(), ilSoapObjectAdministration\deleteObject(), ilSoapRBACAdministration\deleteRole(), ilSoapRBACAdministration\deleteUserRoleEntry(), ilSoapCourseAdministration\excludeCourseMember(), ilSoapDataCollectionAdministration\exportDataCollectionContent(), ilSoapCourseAdministration\getCoursesForUser(), ilSoapGroupAdministration\getGroupsForUser(), ilSoapSCORMAdministration\getIMSManifestXML(), ilSoapLearningProgressAdministration\getLearningProgressChanges(), ilSoapRBACAdministration\getLocalRoles(), ilSoapUtils\getMobsOfObject(), ilSoapTestAdministration\getNrOfQuestionsInPass(), ilSoapObjectAdministration\getObjectByReference(), ilSoapObjectAdministration\getObjectsByTitle(), ilSoapRBACAdministration\getObjectTreeOperations(), ilSoapObjectAdministration\getObjIdByImportId(), ilSoapObjectAdministration\getObjIdsByRefIds(), ilSoapRBACAdministration\getOperations(), ilSoapObjectAdministration\getPathForRefId(), ilSoapTestAdministration\getPositionOfQuestion(), ilSoapTestAdministration\getPreviousReachedPoints(), ilSoapTestAdministration\getQuestionSolution(), ilSoapObjectAdministration\getRefIdsByImportId(), ilSoapObjectAdministration\getRefIdsByObjId(), ilSoapRBACAdministration\getRoles(), ilSoapSCORMAdministration\getSCORMCompletionStatus(), ilSOAPStructureObjectAdministration\getStructureObjects(), ilSoapTestAdministration\getTestResults(), ilSoapTestAdministration\getTestUserData(), ilSoapObjectAdministration\getTreeChilds(), ilSoapUserAdministration\getUserForRole(), ilSoapUserAdministration\getUserIdBySid(), ilSoapRBACAdministration\getUserRoles(), ilSoapUserAdministration\getUsersForContainer(), ilSoapUserAdministration\getUserXML(), ilSoapObjectAdministration\getXMLTree(), ilSoapRBACAdministration\grantPermissions(), ilSoapGroupAdministration\groupExists(), ilSoapUserAdministration\hasNewMail(), ilSoapSCORMAdministration\hasSCORMCertificate(), ilSoapUtils\ilClone(), ilSoapUtils\ilCloneDependencies(), ilSoapUserAdministration\importUsers(), ilAbstractSoapMethod\initIliasAndCheckSession(), ILIAS\OrgUnit\Webservices\SOAP\Base\initIliasAndCheckSession(), ilSoapUserAdministration\logout(), ilSoapUserAdministration\lookupUser(), ilSoapObjectAdministration\moveObject(), ilSoapWebLinkAdministration\readWebLink(), ilSoapObjectAdministration\removeFromSystemByImportId(), ilSoapTestAdministration\removeTestResults(), ilSoapRBACAdministration\revokePermissions(), ilSoapBackgroundTasksAdministration\runAsync(), ilSoapTestAdministration\saveQuestion(), ilSoapTestAdministration\saveQuestionSolution(), ilSoapUtils\saveTempFileAsMediaObject(), ilSoapObjectAdministration\searchObjects(), ilSoapRBACAdministration\searchRoles(), ilSoapUserAdministration\searchUser(), and ilSoapWebLinkAdministration\updateWebLink().

118  : string
119  {
120  return $this->message;
121  }
+ Here is the caller graph for this function:

◆ getMessageCode()

ilSoapAdministration::getMessageCode ( )

Definition at line 134 of file class.ilSoapAdministration.php.

References $message_code.

Referenced by ilSoapCourseAdministration\addCourse(), ilSoapExerciseAdministration\addExercise(), ilSoapFileAdministration\addFile(), ilSoapGroupAdministration\addGroup(), ilSoapObjectAdministration\addReference(), ilSoapRBACAdministration\addRole(), ilSoapRBACAdministration\addRoleFromTemplate(), ilSoapRBACAdministration\addUserRoleEntry(), ilSoapCourseAdministration\assignCourseMember(), ilSoapObjectAdministration\copyObject(), ilSoapWebLinkAdministration\createWebLink(), ilSoapCourseAdministration\deleteCourse(), ilSoapObjectAdministration\deleteObject(), ilSoapRBACAdministration\deleteRole(), ilSoapRBACAdministration\deleteUserRoleEntry(), ilSoapCourseAdministration\excludeCourseMember(), ilSoapDataCollectionAdministration\exportDataCollectionContent(), ilSoapCourseAdministration\getCoursesForUser(), ilSoapGroupAdministration\getGroupsForUser(), ilSoapSCORMAdministration\getIMSManifestXML(), ilSoapLearningProgressAdministration\getLearningProgressChanges(), ilSoapRBACAdministration\getLocalRoles(), ilSoapUtils\getMobsOfObject(), ilSoapTestAdministration\getNrOfQuestionsInPass(), ilSoapObjectAdministration\getObjectByReference(), ilSoapObjectAdministration\getObjectsByTitle(), ilSoapRBACAdministration\getObjectTreeOperations(), ilSoapObjectAdministration\getObjIdByImportId(), ilSoapObjectAdministration\getObjIdsByRefIds(), ilSoapRBACAdministration\getOperations(), ilSoapObjectAdministration\getPathForRefId(), ilSoapTestAdministration\getPositionOfQuestion(), ilSoapTestAdministration\getPreviousReachedPoints(), ilSoapTestAdministration\getQuestionSolution(), ilSoapObjectAdministration\getRefIdsByImportId(), ilSoapObjectAdministration\getRefIdsByObjId(), ilSoapRBACAdministration\getRoles(), ilSoapSCORMAdministration\getSCORMCompletionStatus(), ilSOAPStructureObjectAdministration\getStructureObjects(), ilSoapTestAdministration\getTestResults(), ilSoapTestAdministration\getTestUserData(), ilSoapObjectAdministration\getTreeChilds(), ilSoapUserAdministration\getUserForRole(), ilSoapUserAdministration\getUserIdBySid(), ilSoapRBACAdministration\getUserRoles(), ilSoapUserAdministration\getUsersForContainer(), ilSoapUserAdministration\getUserXML(), ilSoapObjectAdministration\getXMLTree(), ilSoapRBACAdministration\grantPermissions(), ilSoapGroupAdministration\groupExists(), ilSoapUserAdministration\hasNewMail(), ilSoapSCORMAdministration\hasSCORMCertificate(), ilSoapUtils\ilCloneDependencies(), ilSoapUserAdministration\importUsers(), ilSoapUserAdministration\logout(), ilSoapUserAdministration\lookupUser(), ilSoapObjectAdministration\moveObject(), ilSoapWebLinkAdministration\readWebLink(), ilSoapObjectAdministration\removeFromSystemByImportId(), ilSoapTestAdministration\removeTestResults(), ilSoapRBACAdministration\revokePermissions(), ilSoapBackgroundTasksAdministration\runAsync(), ilSoapTestAdministration\saveQuestion(), ilSoapTestAdministration\saveQuestionSolution(), ilSoapUtils\saveTempFileAsMediaObject(), ilSoapObjectAdministration\searchObjects(), ilSoapRBACAdministration\searchRoles(), ilSoapUserAdministration\searchUser(), and ilSoapWebLinkAdministration\updateWebLink().

134  : string
135  {
136  return $this->message_code;
137  }
+ Here is the caller graph for this function:

◆ initAuth()

ilSoapAdministration::initAuth ( string  $sid)
protected

Definition at line 139 of file class.ilSoapAdministration.php.

References $client, ilContext\CONTEXT_SOAP, explodeSid(), ilContext\getType(), ilInitialisation\reInitUser(), and ilUtil\setCookie().

Referenced by ilSoapCourseAdministration\addCourse(), ilSoapExerciseAdministration\addExercise(), ilSoapFileAdministration\addFile(), ilSoapGroupAdministration\addGroup(), ilSoapObjectAdministration\addReference(), ilSoapRBACAdministration\addRole(), ilSoapRBACAdministration\addRoleFromTemplate(), ilSoapRBACAdministration\addUserRoleEntry(), ilSoapCourseAdministration\assignCourseMember(), ilSoapObjectAdministration\copyObject(), ilSoapWebLinkAdministration\createWebLink(), ilSoapCourseAdministration\deleteCourse(), ilSoapUtils\deleteExpiredDualOptInUserObjects(), ilSoapObjectAdministration\deleteObject(), ilSoapRBACAdministration\deleteRole(), ilSoapRBACAdministration\deleteUserRoleEntry(), ilSoapCourseAdministration\excludeCourseMember(), ilSoapDataCollectionAdministration\exportDataCollectionContent(), ilSoapCourseAdministration\getCoursesForUser(), ilSoapGroupAdministration\getGroupsForUser(), ilSoapSCORMAdministration\getIMSManifestXML(), ilSoapLearningProgressAdministration\getLearningProgressChanges(), ilSoapRBACAdministration\getLocalRoles(), ilSoapUtils\getMobsOfObject(), ilSoapTestAdministration\getNrOfQuestionsInPass(), ilSoapObjectAdministration\getObjectByReference(), ilSoapObjectAdministration\getObjectsByTitle(), ilSoapRBACAdministration\getObjectTreeOperations(), ilSoapObjectAdministration\getObjIdByImportId(), ilSoapObjectAdministration\getObjIdsByRefIds(), ilSoapRBACAdministration\getOperations(), ilSoapObjectAdministration\getPathForRefId(), ilSoapTestAdministration\getPositionOfQuestion(), ilSoapTestAdministration\getPreviousReachedPoints(), ilSoapTestAdministration\getQuestionSolution(), ilSoapObjectAdministration\getRefIdsByImportId(), ilSoapObjectAdministration\getRefIdsByObjId(), ilSoapRBACAdministration\getRoles(), ilSoapSCORMAdministration\getSCORMCompletionStatus(), ilSOAPStructureObjectAdministration\getStructureObjects(), ilSoapTestAdministration\getTestResults(), ilSoapTestAdministration\getTestUserData(), ilSoapObjectAdministration\getTreeChilds(), ilSoapUserAdministration\getUserForRole(), ilSoapUserAdministration\getUserIdBySid(), ilSoapRBACAdministration\getUserRoles(), ilSoapUserAdministration\getUsersForContainer(), ilSoapUserAdministration\getUserXML(), ilSoapObjectAdministration\getXMLTree(), ilSoapRBACAdministration\grantPermissions(), ilSoapGroupAdministration\groupExists(), ilSoapUserAdministration\hasNewMail(), ilSoapSCORMAdministration\hasSCORMCertificate(), ilSoapUtils\ilClone(), ilSoapUtils\ilCloneDependencies(), ilSoapUserAdministration\importUsers(), ilAbstractSoapMethod\initIliasAndCheckSession(), ILIAS\OrgUnit\Webservices\SOAP\Base\initIliasAndCheckSession(), ilSoapUserAdministration\logout(), ilSoapUserAdministration\lookupUser(), ilSoapObjectAdministration\moveObject(), ilSoapWebLinkAdministration\readWebLink(), ilSoapObjectAdministration\removeFromSystemByImportId(), ilSoapTestAdministration\removeTestResults(), ilSoapRBACAdministration\revokePermissions(), ilSoapBackgroundTasksAdministration\runAsync(), ilSoapTestAdministration\saveQuestion(), ilSoapTestAdministration\saveQuestionSolution(), ilSoapUtils\saveTempFileAsMediaObject(), ilSoapObjectAdministration\searchObjects(), ilSoapRBACAdministration\searchRoles(), ilSoapUserAdministration\searchUser(), and ilSoapWebLinkAdministration\updateWebLink().

139  : void
140  {
141  [$sid, $client] = $this->explodeSid($sid);
142 
143  if (session_status() === PHP_SESSION_ACTIVE && $sid === session_id()) {
144  return;
145  }
146 
147  if (session_status() === PHP_SESSION_ACTIVE) {
148  session_destroy();
149  }
150 
151  session_id($sid);
152 
154  require_once("Services/Init/classes/class.ilInitialisation.php");
156  ilUtil::setCookie(session_name(), $sid);
157  }
158  }
$client
static setCookie(string $a_cookie_name, string $a_cookie_value='', bool $a_also_set_super_global=true, bool $a_set_cookie_invalid=false)
static getType()
Get context type.
const CONTEXT_SOAP
+ Here is the call graph for this function:
+ Here is the caller graph for this function:

◆ initAuthenticationObject()

ilSoapAdministration::initAuthenticationObject ( )
protected

Definition at line 182 of file class.ilSoapAdministration.php.

References ilAuthFactory\CONTEXT_SOAP, and ilAuthFactory\setContext().

Referenced by __construct().

182  : void
183  {
184  include_once './Services/Authentication/classes/class.ilAuthFactory.php';
186  }
const CONTEXT_SOAP
SOAP based authentication.
static setContext(int $a_context)
set context
+ Here is the call graph for this function:
+ Here is the caller graph for this function:

◆ initIlias()

ilSoapAdministration::initIlias ( )
protected

Definition at line 160 of file class.ilSoapAdministration.php.

References Vendor\Package\$e, ilContext\CONTEXT_SOAP, ilContext\getType(), and ilInitialisation\reinitILIAS().

Referenced by ilSoapCourseAdministration\addCourse(), ilSoapExerciseAdministration\addExercise(), ilSoapFileAdministration\addFile(), ilSoapGroupAdministration\addGroup(), ilSoapObjectAdministration\addReference(), ilSoapRBACAdministration\addRole(), ilSoapRBACAdministration\addRoleFromTemplate(), ilSoapRBACAdministration\addUserRoleEntry(), ilSoapCourseAdministration\assignCourseMember(), ilSoapObjectAdministration\copyObject(), ilSoapWebLinkAdministration\createWebLink(), ilSoapCourseAdministration\deleteCourse(), ilSoapUtils\deleteExpiredDualOptInUserObjects(), ilSoapObjectAdministration\deleteObject(), ilSoapRBACAdministration\deleteRole(), ilSoapRBACAdministration\deleteUserRoleEntry(), ilSoapCourseAdministration\excludeCourseMember(), ilSoapDataCollectionAdministration\exportDataCollectionContent(), getClientInfoXML(), ilSoapCourseAdministration\getCoursesForUser(), ilSoapGroupAdministration\getGroupsForUser(), ilSoapSCORMAdministration\getIMSManifestXML(), getInstallationInfoXML(), ilSoapLearningProgressAdministration\getLearningProgressChanges(), ilSoapRBACAdministration\getLocalRoles(), ilSoapUtils\getMobsOfObject(), ilSoapTestAdministration\getNrOfQuestionsInPass(), ilSoapObjectAdministration\getObjectByReference(), ilSoapObjectAdministration\getObjectsByTitle(), ilSoapRBACAdministration\getObjectTreeOperations(), ilSoapObjectAdministration\getObjIdByImportId(), ilSoapObjectAdministration\getObjIdsByRefIds(), ilSoapRBACAdministration\getOperations(), ilSoapObjectAdministration\getPathForRefId(), ilSoapTestAdministration\getPositionOfQuestion(), ilSoapTestAdministration\getPreviousReachedPoints(), ilSoapTestAdministration\getQuestionSolution(), ilSoapObjectAdministration\getRefIdsByImportId(), ilSoapObjectAdministration\getRefIdsByObjId(), ilSoapRBACAdministration\getRoles(), ilSoapSCORMAdministration\getSCORMCompletionStatus(), ilSOAPStructureObjectAdministration\getStructureObjects(), ilSoapTestAdministration\getTestResults(), ilSoapTestAdministration\getTestUserData(), ilSoapObjectAdministration\getTreeChilds(), ilSoapUserAdministration\getUserForRole(), ilSoapUserAdministration\getUserIdBySid(), ilSoapRBACAdministration\getUserRoles(), ilSoapUserAdministration\getUsersForContainer(), ilSoapUserAdministration\getUserXML(), ilSoapObjectAdministration\getXMLTree(), ilSoapRBACAdministration\grantPermissions(), ilSoapGroupAdministration\groupExists(), ilSoapUserAdministration\hasNewMail(), ilSoapSCORMAdministration\hasSCORMCertificate(), ilSoapUtils\ilClone(), ilSoapUtils\ilCloneDependencies(), ilSoapUserAdministration\importUsers(), ILIAS\OrgUnit\Webservices\SOAP\Base\initIliasAndCheckSession(), ilSoapUserAdministration\login(), ilSoapUserAdministration\logout(), ilSoapUserAdministration\lookupUser(), ilSoapObjectAdministration\moveObject(), ilSoapWebLinkAdministration\readWebLink(), ilSoapObjectAdministration\removeFromSystemByImportId(), ilSoapTestAdministration\removeTestResults(), ilSoapRBACAdministration\revokePermissions(), ilSoapBackgroundTasksAdministration\runAsync(), ilSoapTestAdministration\saveQuestion(), ilSoapTestAdministration\saveQuestionSolution(), ilSoapUtils\saveTempFileAsMediaObject(), ilSoapObjectAdministration\searchObjects(), ilSoapRBACAdministration\searchRoles(), ilSoapUserAdministration\searchUser(), and ilSoapWebLinkAdministration\updateWebLink().

160  : void
161  {
163  try {
164  require_once("Services/Init/classes/class.ilInitialisation.php");
166  } catch (Exception $e) {
167  }
168  }
169  }
static getType()
Get context type.
const CONTEXT_SOAP
+ Here is the call graph for this function:
+ Here is the caller graph for this function:

◆ isFault()

ilSoapAdministration::isFault (   $object)

Definition at line 204 of file class.ilSoapAdministration.php.

Referenced by ilSoapObjectAdministration\copyObject(), ilSoapCourseAdministration\excludeCourseMember(), ilSoapUserAdministration\getUsersForContainer(), ilSoapObjectAdministration\getXMLTree(), ilSoapObjectAdministration\moveObject(), ilSoapObjectAdministration\removeFromSystemByImportId(), and ilSoapObjectAdministration\validateReferences().

204  : bool
205  {
206  switch ($this->error_method) {
207  case self::NUSOAP:
208  return $object instanceof soap_fault;
209  case self::PHP5:
210  return $object instanceof SoapFault;
211  }
212  return true;
213  }
Backward compatibility.
Definition: nusoap.php:1110
+ Here is the caller graph for this function:

◆ raiseError()

ilSoapAdministration::raiseError ( string  $a_message,
  $a_code 
)
protected
Parameters
string$a_message
string | int$a_code
Returns
soap_fault|SoapFault|null

Definition at line 193 of file class.ilSoapAdministration.php.

Referenced by ilSoapCourseAdministration\addCourse(), ILIAS\OrgUnit\Webservices\SOAP\Base\addError(), ilSoapExerciseAdministration\addExercise(), ilSoapFileAdministration\addFile(), ilSoapGroupAdministration\addGroup(), ilSoapObjectAdministration\addReference(), ilSoapRBACAdministration\addRole(), ilSoapRBACAdministration\addRoleFromTemplate(), ilSoapRBACAdministration\addUserRoleEntry(), ilSoapCourseAdministration\assignCourseMember(), ilSoapObjectAdministration\canAddType(), checkObjectAccess(), ilSoapObjectAdministration\copyObject(), ilSoapWebLinkAdministration\createWebLink(), ilSoapCourseAdministration\deleteCourse(), ilSoapObjectAdministration\deleteObject(), ilSoapRBACAdministration\deleteRole(), ilSoapRBACAdministration\deleteUserRoleEntry(), ilSoapCourseAdministration\excludeCourseMember(), ilSoapDataCollectionAdministration\exportDataCollectionContent(), getClientInfoXML(), ilSoapCourseAdministration\getCoursesForUser(), ilSoapGroupAdministration\getGroupsForUser(), ilSoapUserAdministration\getImportProtocolAsXML(), ilSoapSCORMAdministration\getIMSManifestXML(), ilSoapLearningProgressAdministration\getLearningProgressChanges(), ilSoapRBACAdministration\getLocalRoles(), ilSoapUtils\getMobsOfObject(), ilSoapTestAdministration\getNrOfQuestionsInPass(), ilSoapObjectAdministration\getObjectByReference(), ilSoapObjectAdministration\getObjectsByTitle(), ilSoapRBACAdministration\getObjectTreeOperations(), ilSoapObjectAdministration\getObjIdByImportId(), ilSoapObjectAdministration\getObjIdsByRefIds(), ilSoapRBACAdministration\getOperations(), ilSoapObjectAdministration\getPathForRefId(), ilSoapTestAdministration\getPositionOfQuestion(), ilSoapTestAdministration\getPreviousReachedPoints(), ilSoapTestAdministration\getQuestionSolution(), ilSoapObjectAdministration\getRefIdsByImportId(), ilSoapObjectAdministration\getRefIdsByObjId(), ilSoapRBACAdministration\getRoles(), ilSoapSCORMAdministration\getSCORMCompletionStatus(), ilSOAPStructureObjectAdministration\getStructureObjects(), ilSoapTestAdministration\getTestResults(), ilSoapTestAdministration\getTestUserData(), ilSoapObjectAdministration\getTreeChilds(), ilSoapUserAdministration\getUserForRole(), ilSoapUserAdministration\getUserIdBySid(), ilSoapUserAdministration\getUserMappingAsXML(), ilSoapRBACAdministration\getUserRoles(), ilSoapUserAdministration\getUsersForContainer(), ilSoapUserAdministration\getUserXML(), ilSoapObjectAdministration\getXMLTree(), ilSoapRBACAdministration\grantPermissions(), ilSoapGroupAdministration\groupExists(), ilSoapUserAdministration\hasNewMail(), ilSoapSCORMAdministration\hasSCORMCertificate(), ilSoapUtils\ilCloneDependencies(), ilSoapUserAdministration\importUsers(), ilSoapUserAdministration\login(), ilSoapUserAdministration\logout(), ilSoapUserAdministration\lookupUser(), ilSoapObjectAdministration\moveObject(), ilSoapRBACAdministration\parseUserID(), ilSoapWebLinkAdministration\readWebLink(), ilSoapObjectAdministration\removeFromSystemByImportId(), ilSoapTestAdministration\removeTestResults(), ilSoapRBACAdministration\revokePermissions(), ilSoapBackgroundTasksAdministration\runAsync(), ilSoapTestAdministration\saveQuestion(), ilSoapTestAdministration\saveQuestionSolution(), ilSoapUtils\saveTempFileAsMediaObject(), ilSoapObjectAdministration\searchObjects(), ilSoapRBACAdministration\searchRoles(), ilSoapUserAdministration\searchUser(), ilSoapWebLinkAdministration\updateWebLink(), and ilSoapObjectAdministration\validateReferences().

194  {
195  switch ($this->error_method) {
196  case self::NUSOAP:
197  return new soap_fault($a_code, '', $a_message);
198  case self::PHP5:
199  return new SoapFault((string) $a_code, $a_message);
200  }
201  return null;
202  }
Backward compatibility.
Definition: nusoap.php:1110
+ Here is the caller graph for this function:

◆ reInitUser()

ilSoapAdministration::reInitUser ( )

Definition at line 171 of file class.ilSoapAdministration.php.

References Vendor\Package\$e, ilContext\CONTEXT_SOAP, ilContext\getType(), and ilInitialisation\reInitUser().

Referenced by ilAbstractSoapMethod\initIliasAndCheckSession().

171  : void
172  {
174  try {
175  require_once("Services/Init/classes/class.ilInitialisation.php");
177  } catch (Exception $e) {
178  }
179  }
180  }
static getType()
Get context type.
const CONTEXT_SOAP
+ Here is the call graph for this function:
+ Here is the caller graph for this function:

◆ setMessage()

ilSoapAdministration::setMessage ( string  $a_str)
protected

Definition at line 113 of file class.ilSoapAdministration.php.

Referenced by checkSession().

113  : void
114  {
115  $this->message = $a_str;
116  }
+ Here is the caller graph for this function:

◆ setMessageCode()

ilSoapAdministration::setMessageCode ( string  $a_code)

Definition at line 129 of file class.ilSoapAdministration.php.

Referenced by checkSession().

129  : void
130  {
131  $this->message_code = $a_code;
132  }
+ Here is the caller graph for this function:

Field Documentation

◆ $error_method

int ilSoapAdministration::$error_method

Defines type of error handling (PHP5 || NUSOAP)

Definition at line 45 of file class.ilSoapAdministration.php.

◆ $message

string ilSoapAdministration::$message = ''
protected

◆ $message_code

string ilSoapAdministration::$message_code = ''
protected

Definition at line 40 of file class.ilSoapAdministration.php.

Referenced by getMessageCode().

◆ $soap_check

bool ilSoapAdministration::$soap_check = true
protected

Definition at line 38 of file class.ilSoapAdministration.php.

◆ NUSOAP

const ilSoapAdministration::NUSOAP = 1

Definition at line 35 of file class.ilSoapAdministration.php.

◆ PHP5

const ilSoapAdministration::PHP5 = 2

Definition at line 36 of file class.ilSoapAdministration.php.


The documentation for this class was generated from the following file: