ILIAS  release_9 Revision v9.13-25-g2c18ec4c24f
ilObject Class Reference

Class ilObject Basic functions for all objects. More...

+ Inheritance diagram for ilObject:
+ Collaboration diagram for ilObject:

Public Member Functions

 getObjectProperties ()
 
 flushObjectProperties ()
 
 withReferences ()
 determines whether objects are referenced or not (got ref ids or not) More...
 
 processAutoRating ()
 
 read ()
 
 getId ()
 
 setId (int $id)
 
 setRefId (int $ref_id)
 
 getRefId ()
 
 getType ()
 
 setType (string $type)
 
 getPresentationTitle ()
 get presentation title Normally same as title Overwritten for sessions More...
 
 getTitle ()
 
 getUntranslatedTitle ()
 Get untranslated object title WebDAV needs to access the untranslated title of an object. More...
 
 setTitle (string $title)
 
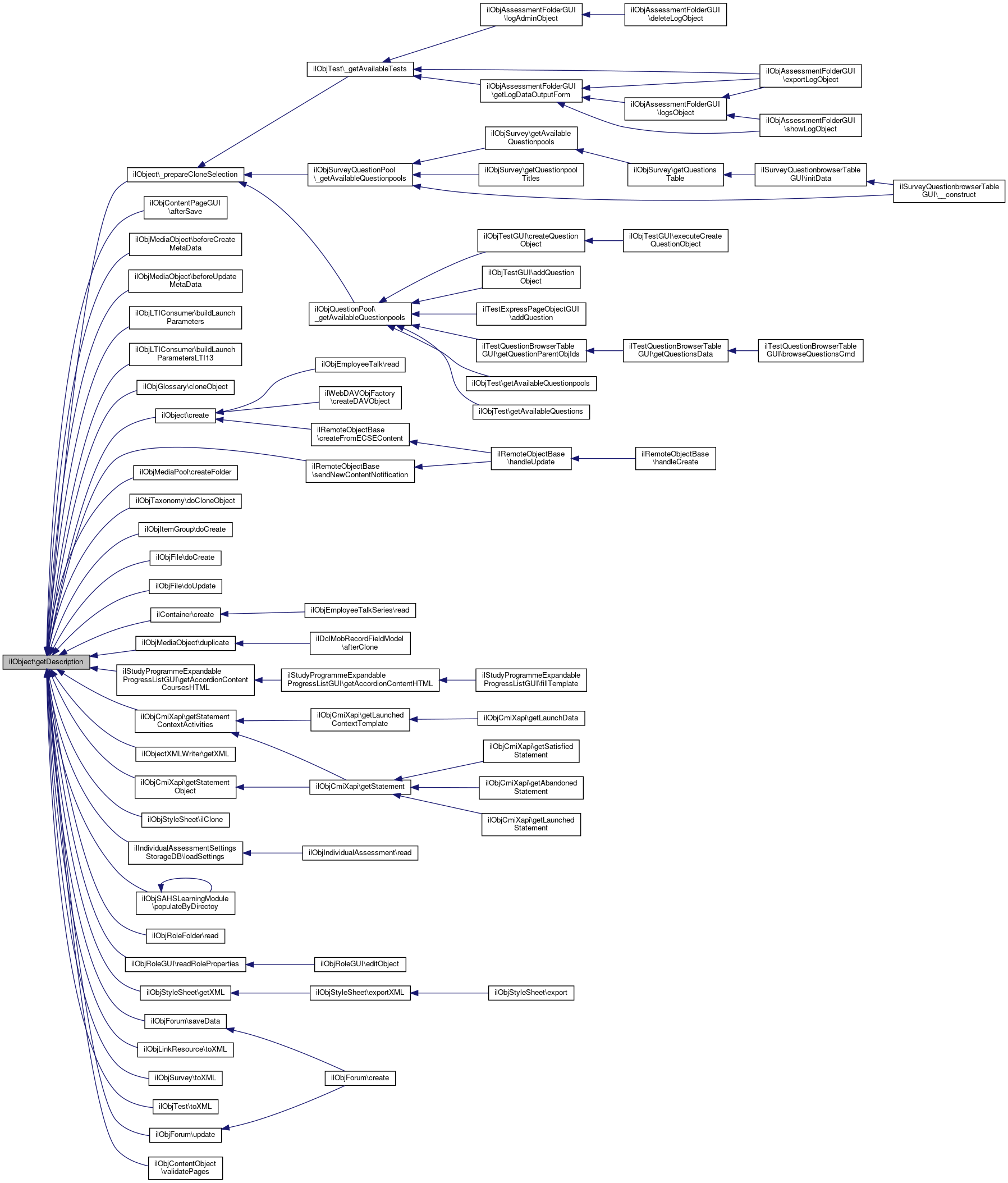
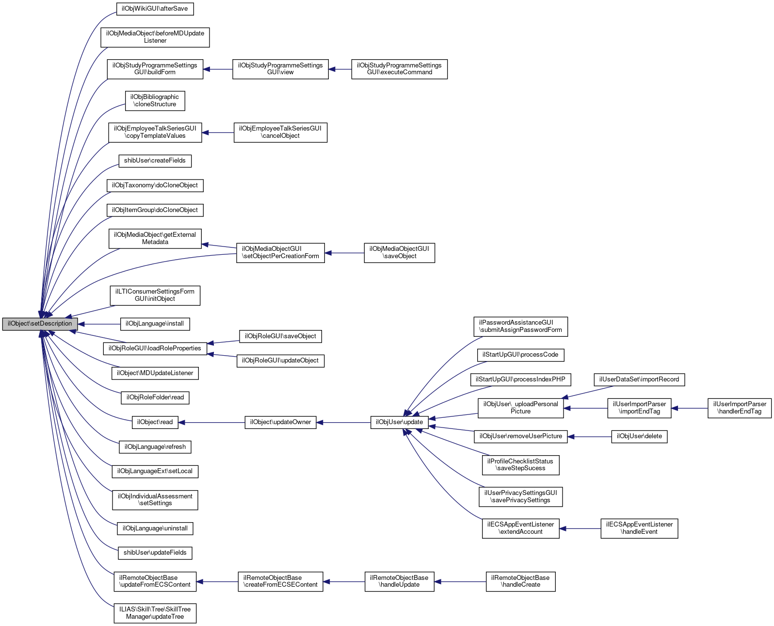
 getDescription ()
 
 setDescription (string $description)
 
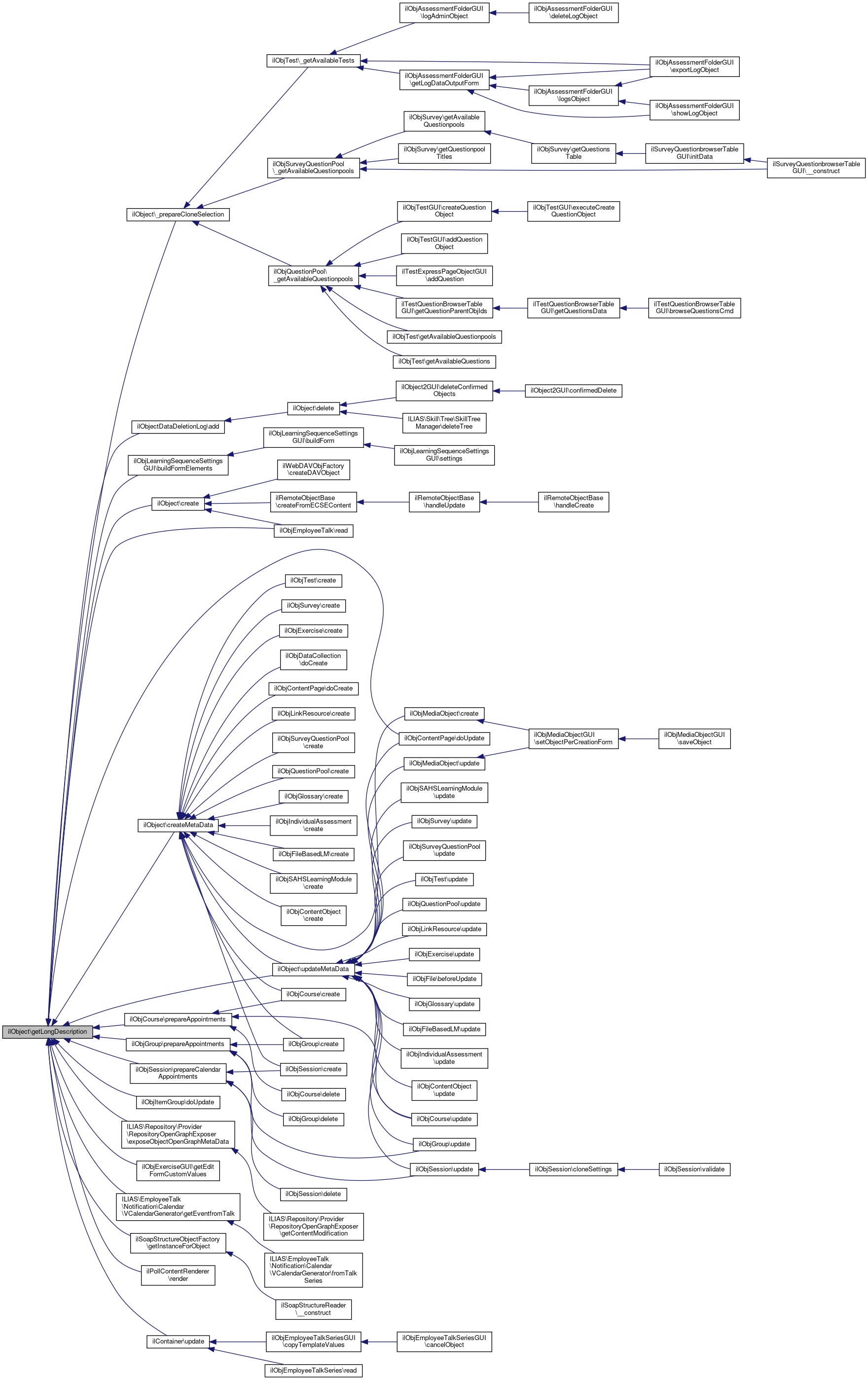
 getLongDescription ()
 get object long description (stored in object_description) More...
 
 getImportId ()
 
 setImportId (string $import_id)
 
 setOfflineStatus (bool $status)
 
 getOfflineStatus ()
 
 supportsOfflineHandling ()
 
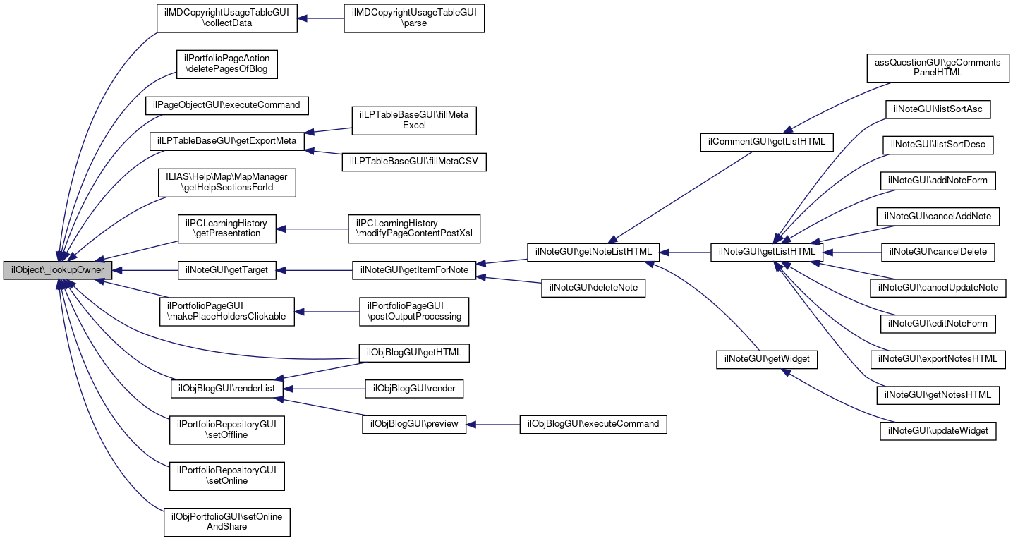
 getOwner ()
 
 getOwnerName ()
 get full name of object owner More...
 
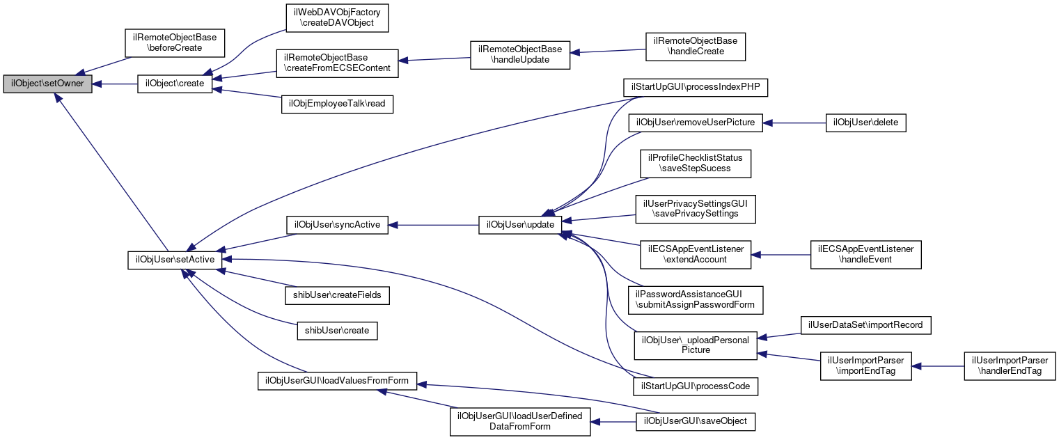
 setOwner (int $usr_id)
 
 getCreateDate ()
 Get create date in YYYY-MM-DD HH-MM-SS format. More...
 
 getLastUpdateDate ()
 Get last update date in YYYY-MM-DD HH-MM-SS format. More...
 
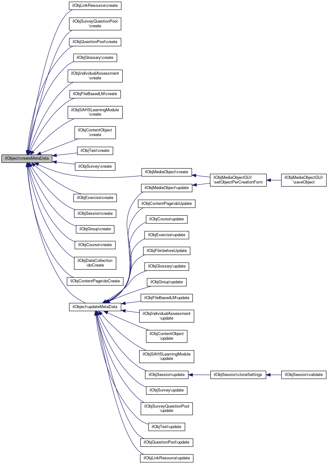
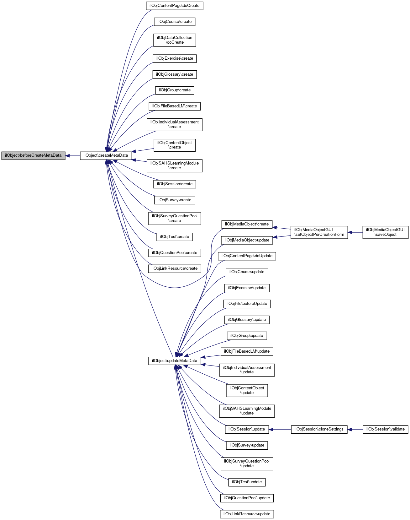
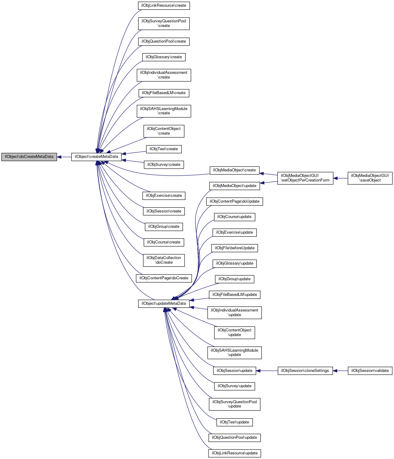
 create ()
 note: title, description and type should be set when this function is called More...
 
 update ()
 
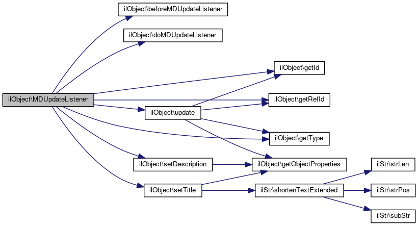
 MDUpdateListener (string $element)
 Metadata update listener. More...
 
 createMetaData ()
 
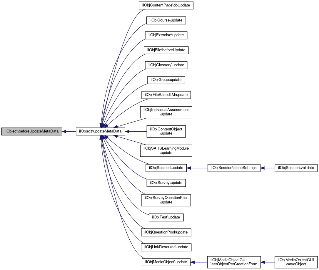
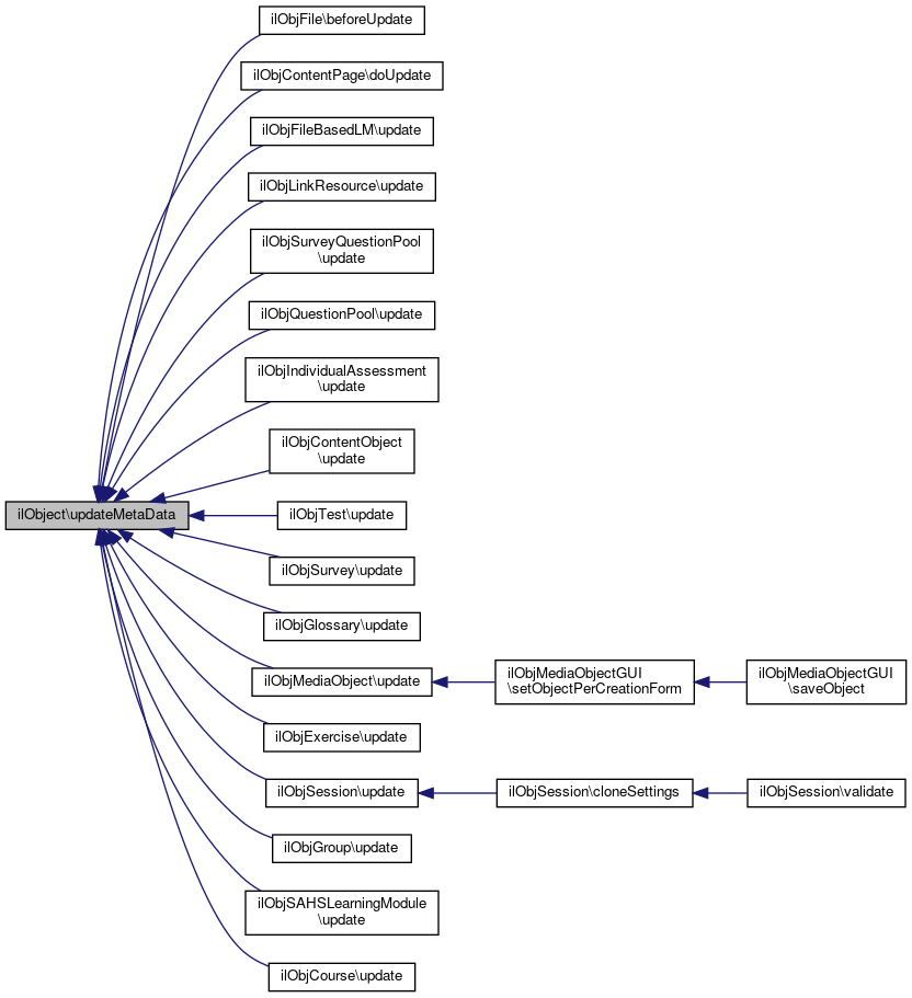
 updateMetaData ()
 
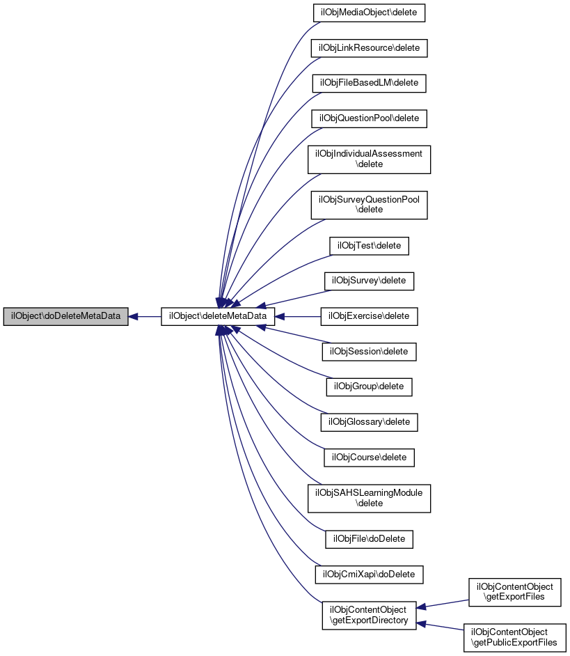
 deleteMetaData ()
 
 updateOwner ()
 update owner of object in db More...
 
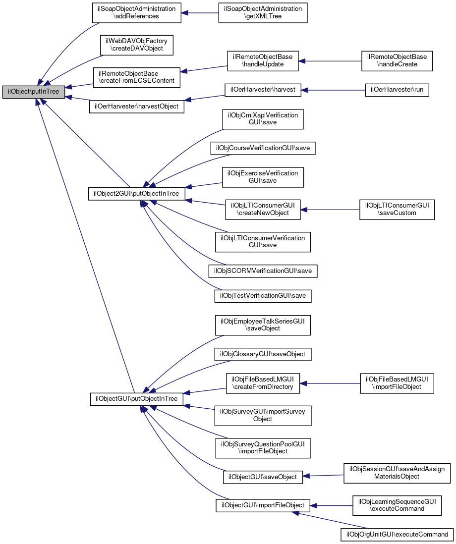
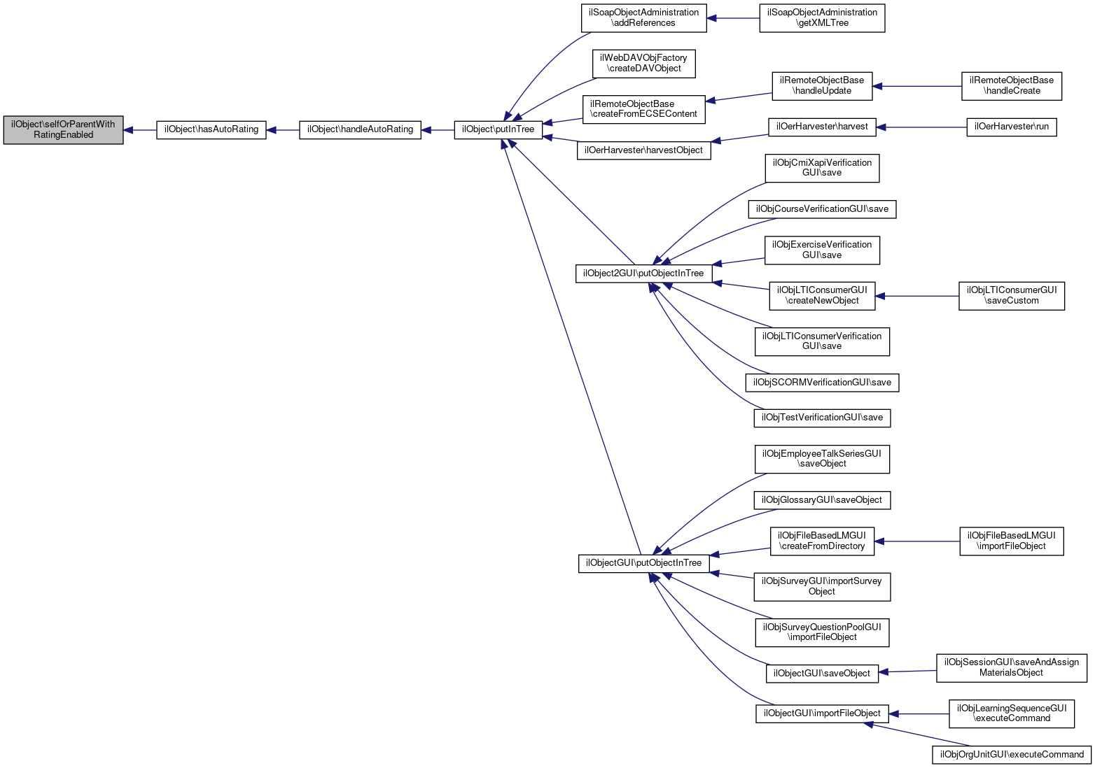
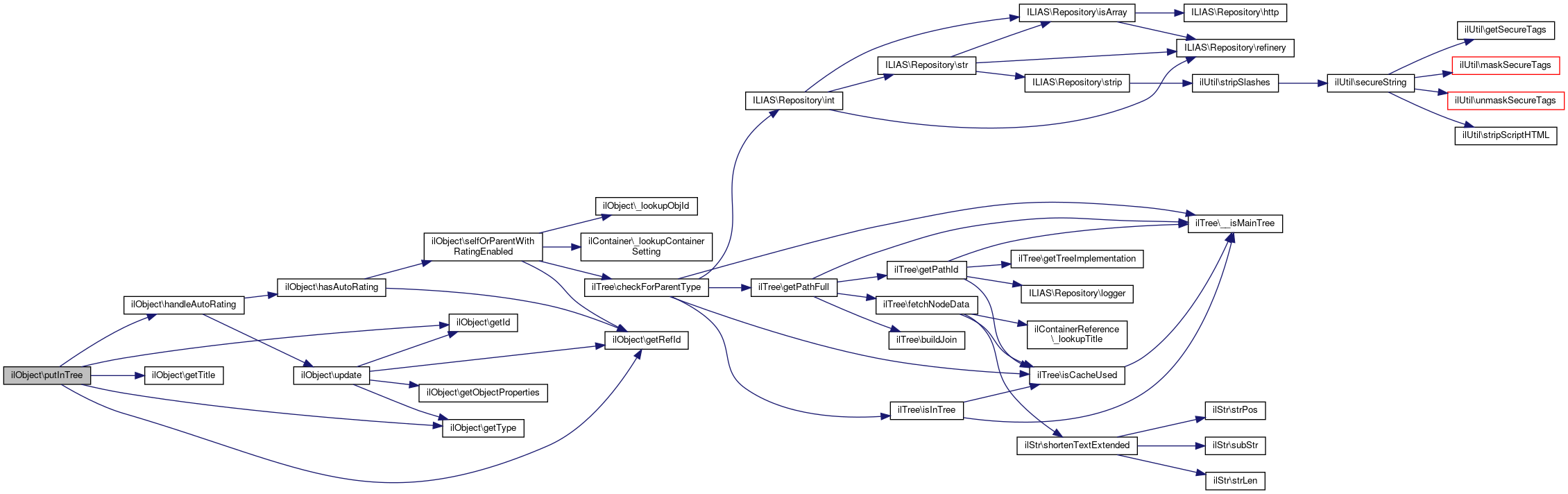
 putInTree (int $parent_ref_id)
 maybe this method should be in tree object!? More...
 
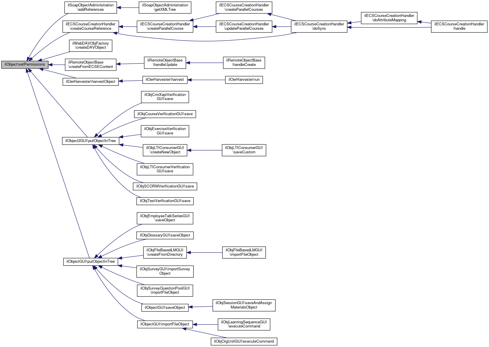
 setPermissions (int $parent_ref_id)
 
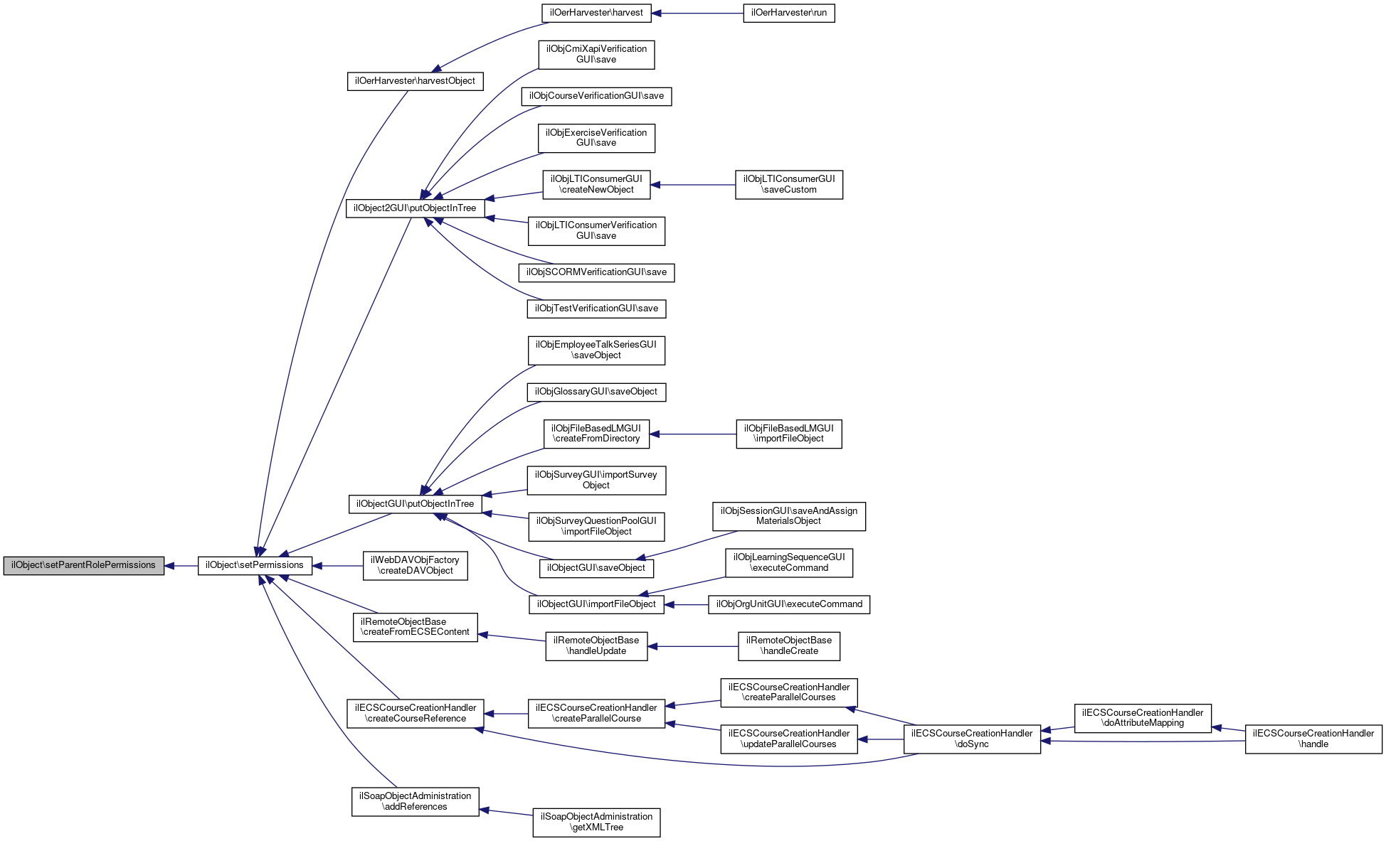
 setParentRolePermissions (int $parent_ref_id)
 Initialize the permissions of parent roles (local roles of categories, global roles...) This method is overwritten in e.g. More...
 
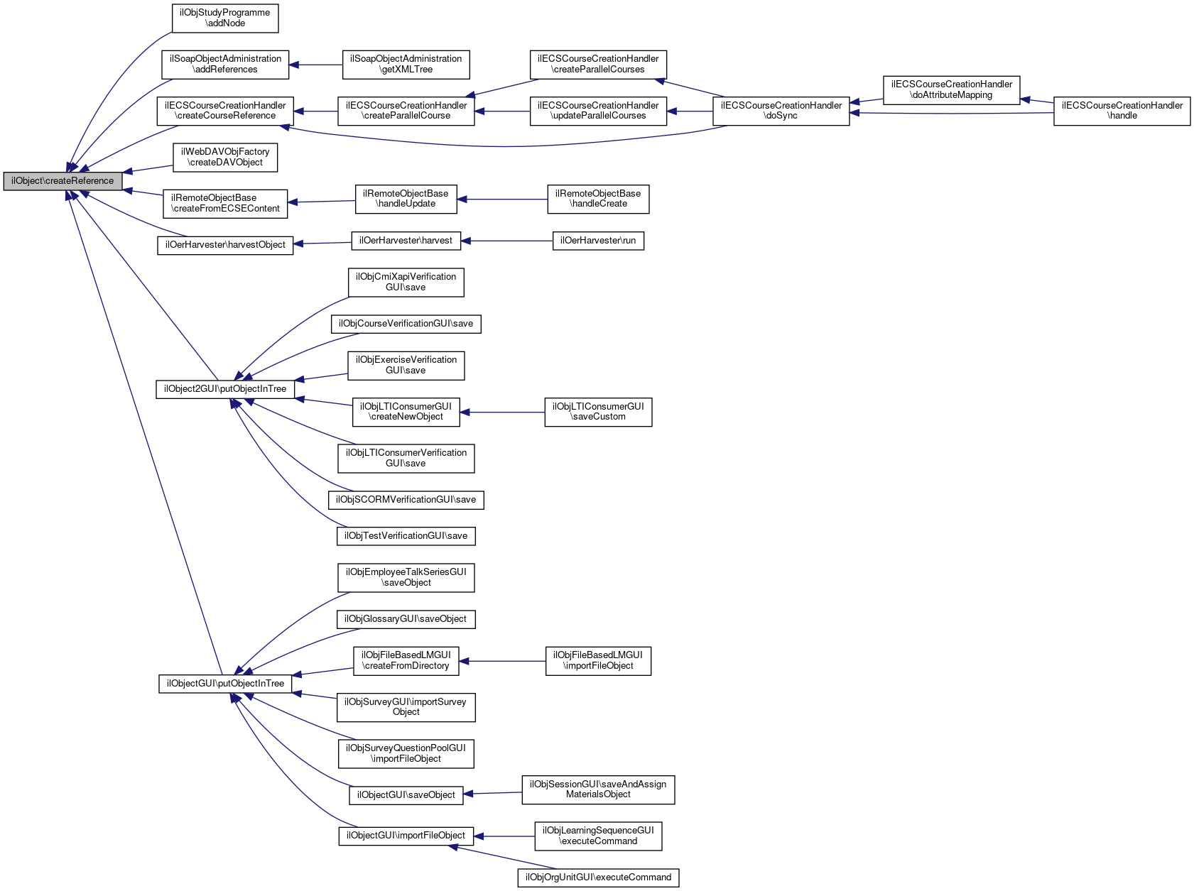
 createReference ()
 creates reference for object More...
 
 countReferences ()
 
 delete ()
 delete object or referenced object (in the case of a referenced object, object data is only deleted if last reference is deleted) This function removes an object entirely from system!! More...
 
 initDefaultRoles ()
 init default roles settings Purpose of this function is to create a local role folder and local roles, that are needed depending on the object type. More...
 
 applyDidacticTemplate (int $tpl_id)
 
 getXMLZip ()
 
 getHTMLDirectory ()
 
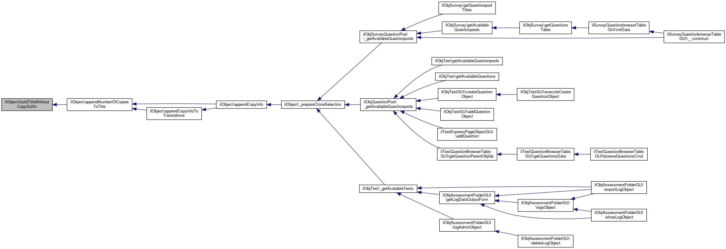
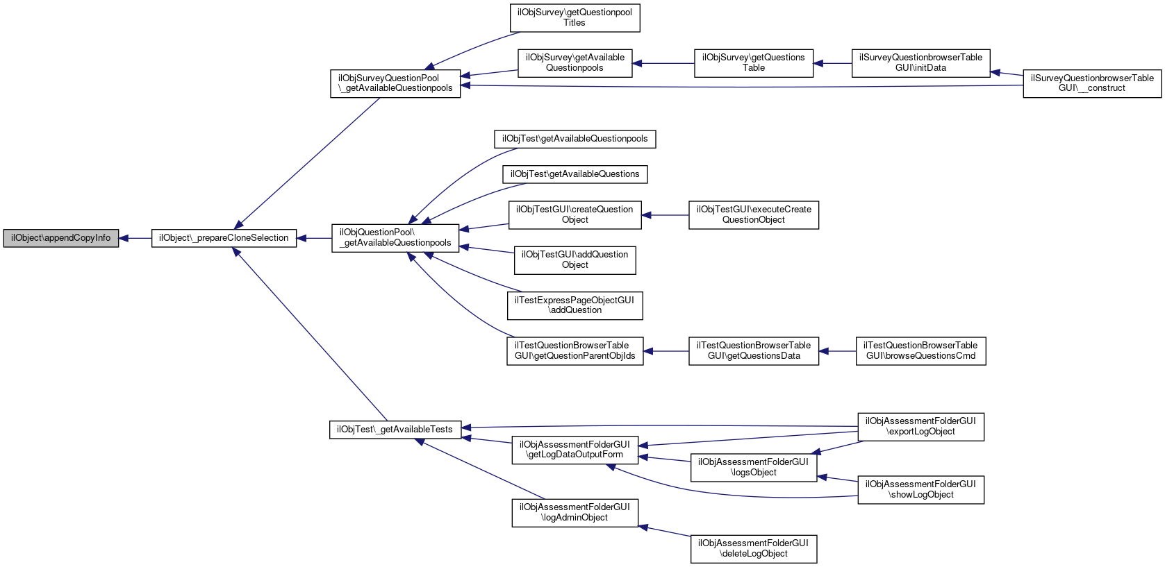
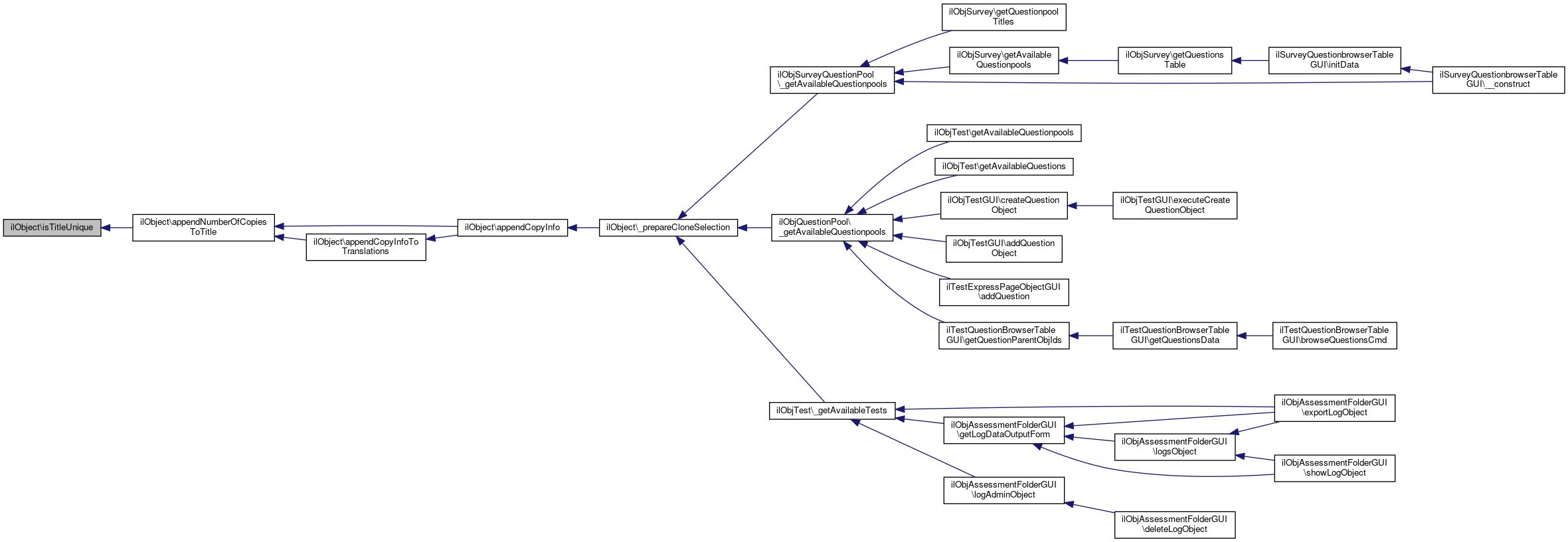
 appendCopyInfo (int $target_id, int $copy_id)
 Prepend Copy info if object with same name exists in that container. More...
 
 cloneDependencies (int $target_id, int $copy_id)
 Clone object dependencies. More...
 
 cloneMetaData (ilObject $target_obj)
 Copy meta data. More...
 
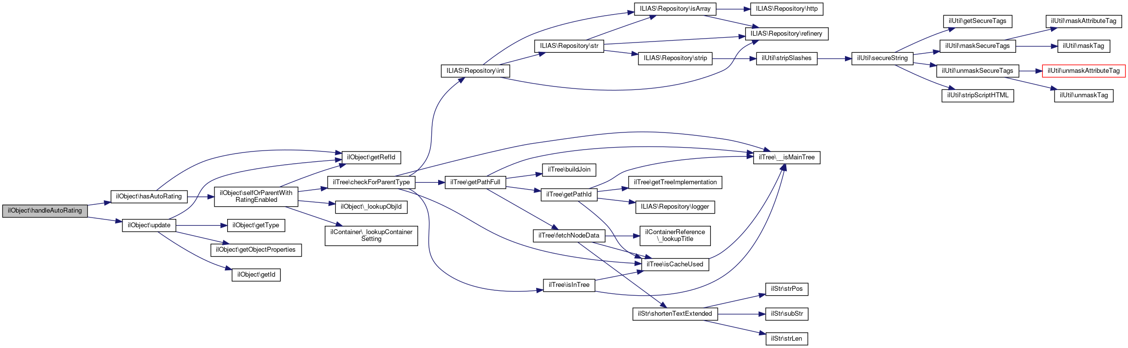
 selfOrParentWithRatingEnabled ()
 
 getPossibleSubObjects (bool $filter=true)
 get all possible sub objects of this type the object can decide which types of sub objects are possible jut in time overwrite if the decision distinguish from standard model More...
 

Static Public Member Functions

static _lookupObjIdByImportId (string $import_id)
 Get (latest) object id for an import id. More...
 
static _lookupImportId (int $obj_id)
 
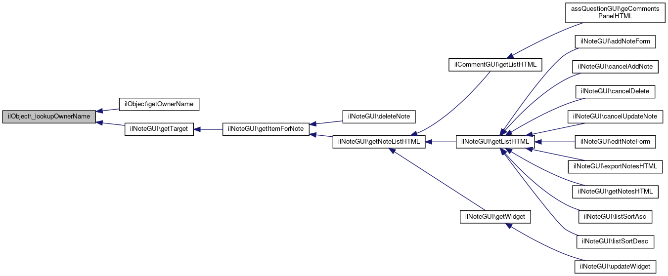
static _lookupOwnerName (int $owner_id)
 Lookup owner name for owner id. More...
 
static _getIdForImportId (string $import_id)
 
static _getAllReferences (int $id)
 get all reference ids for object ID More...
 
static _lookupTitle (int $obj_id)
 
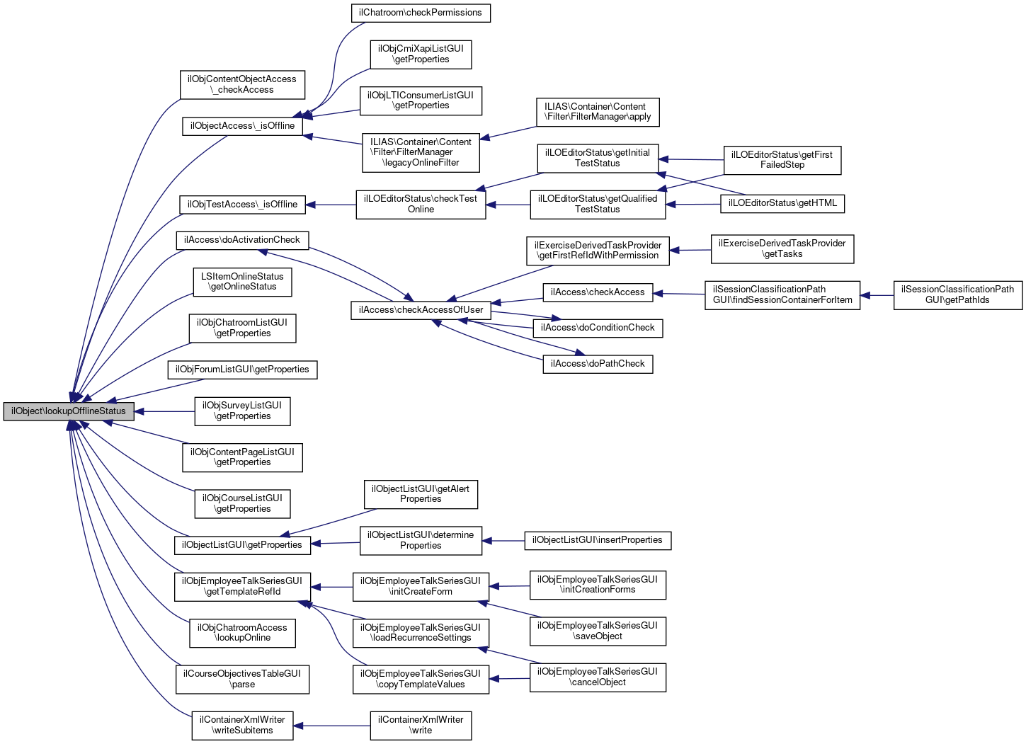
static lookupOfflineStatus (int $obj_id)
 Lookup offline status using objectDataCache. More...
 
static _lookupOwner (int $obj_id)
 Lookup owner user ID for object ID. More...
 
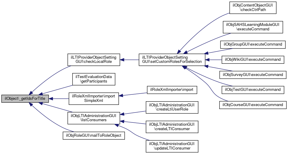
static _getIdsForTitle (string $title, string $type='', bool $partial_match=false)
 
static _lookupDescription (int $obj_id)
 
static _lookupLastUpdate (int $obj_id, bool $formatted=false)
 
static _getLastUpdateOfObjects (array $obj_ids)
 
static _lookupObjId (int $ref_id)
 
static _setDeletedDate (int $ref_id, int $deleted_by)
 
static setDeletedDates (array $ref_ids, int $user_id)
 
static _resetDeletedDate (int $ref_id)
 
static _lookupDeletedDate (int $ref_id)
 
static _writeTitle (int $obj_id, string $title)
 write title to db (static) More...
 
static _writeDescription (int $obj_id, string $desc)
 write description to db (static) More...
 
static _writeImportId (int $obj_id, string $import_id)
 write import id to db (static) More...
 
static _lookupType (int $id, bool $reference=false)
 
static _isInTrash (int $ref_id)
 
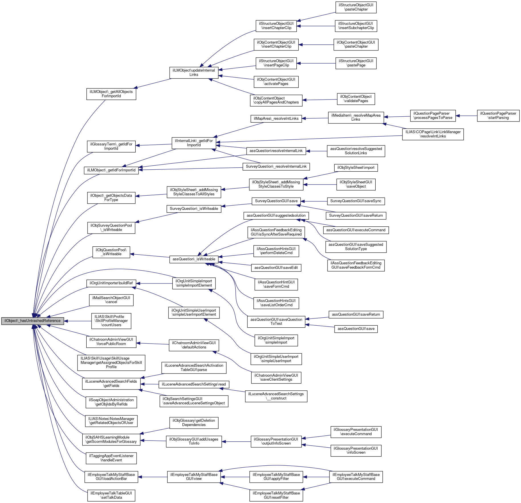
static _hasUntrashedReference (int $obj_id)
 checks whether an object has at least one reference that is not in trash More...
 
static _lookupObjectId (int $ref_id)
 
static _getObjectsDataForType (string $type, bool $omit_trash=false)
 get all objects of a certain type More...
 
static _exists (int $id, bool $reference=false, ?string $type=null)
 checks if an object exists in object_data More...
 
static _getObjectsByType (string $obj_type="", int $owner=null)
 
static _prepareCloneSelection (array $ref_ids, string $new_type, bool $show_path=true)
 Prepare copy wizard object selection. More...
 
static _getIcon (int $obj_id=0, string $size="big", string $type="", bool $offline=false)
 Get icon for repository item. More...
 
static collectDeletionDependencies (array &$deps, int $ref_id, int $obj_id, string $type, int $depth=0)
 Collect deletion dependencies. More...
 
static getDeletionDependencies (int $obj_id)
 Get deletion dependencies. More...
 
static getLongDescriptions (array $obj_ids)
 
static getAllOwnedRepositoryObjects (int $user_id)
 
static fixMissingTitles ($type, array &$obj_title_map)
 Try to fix missing object titles. More...
 
static _lookupCreationDate (int $obj_id)
 
static _getObjectTypeIdByTitle (string $type, \ilDBInterface $ilDB=null)
 

Data Fields

const TITLE_LENGTH = 255
 
const DESC_LENGTH = 128
 
const LONG_DESC_LENGTH = 4000
 
const TABLE_OBJECT_DATA = "object_data"
 
array $objectList
 
string $untranslatedTitle
 

Protected Member Functions

 doMDUpdateListener (string $a_element)
 
 beforeMDUpdateListener (string $a_element)
 
 doCreateMetaData ()
 
 beforeCreateMetaData ()
 
 doUpdateMetaData ()
 
 beforeUpdateMetaData ()
 
 doDeleteMetaData ()
 
 beforeDeleteMetaData ()
 
 handleAutoRating ()
 
 hasAutoRating ()
 

Protected Attributes

ilLogger $obj_log
 
ILIAS $ilias
 
ilObjectDefinition $obj_definition
 
ilDBInterface $db
 
ilLogger $log
 
ilErrorHandling $error
 
ilTree $tree
 
ilAppEventHandler $app_event_handler
 
ilRbacAdmin $rbac_admin
 
ilRbacReview $rbac_review
 
ilObjUser $user
 
ilLanguage $lng
 
bool $call_by_reference
 
int $max_title = self::TITLE_LENGTH
 
int $max_desc = self::DESC_LENGTH
 
bool $add_dots = true
 
int $ref_id = null
 
string $type = ""
 
string $title = ""
 
string $desc = ""
 
string $long_desc = ""
 
int $owner = 0
 
string $create_date = ""
 
string $last_update = ""
 
string $import_id = ""
 
bool $register = false
 

Private Member Functions

 appendCopyInfoToTranslations (ilObjectTranslation $obj_translations, array $other_children_of_same_type)
 
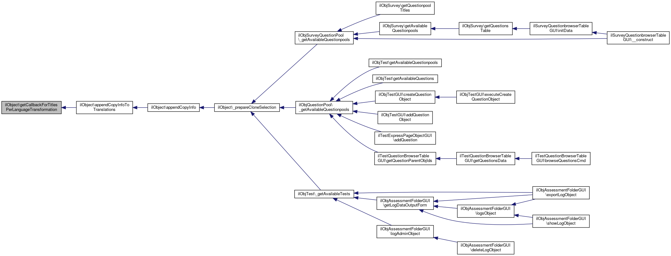
 getCallbackForTitlesPerLanguageTransformation ()
 
 appendNumberOfCopiesToTitle (string $copy_suffix, string $copy_n_suffix, string $title, array $other_titles_for_lang)
 
 isTitleUnique (string $title, array $nodes)
 
 buildTitleWithoutCopySuffix (string $copy_suffix, string $copy_n_suffix, string $title)
 

Private Attributes

ilObjectProperties $object_properties = null
 
ilObjectDIC $object_dic
 
bool $process_auto_reating = false
 

Detailed Description

Member Function Documentation

◆ _exists()

static ilObject::_exists ( int  $id,
bool  $reference = false,
?string  $type = null 
)
static

checks if an object exists in object_data

Parameters
integer$idobject id or reference id
bool$referencetrue if id is a reference, else false (default)
string | null$typestring restrict on a certain type.
Returns
bool true if object exists

Definition at line 1437 of file class.ilObject.php.

References $DIC, ilDBInterface\numRows(), ilDBInterface\query(), and ilDBInterface\quote().

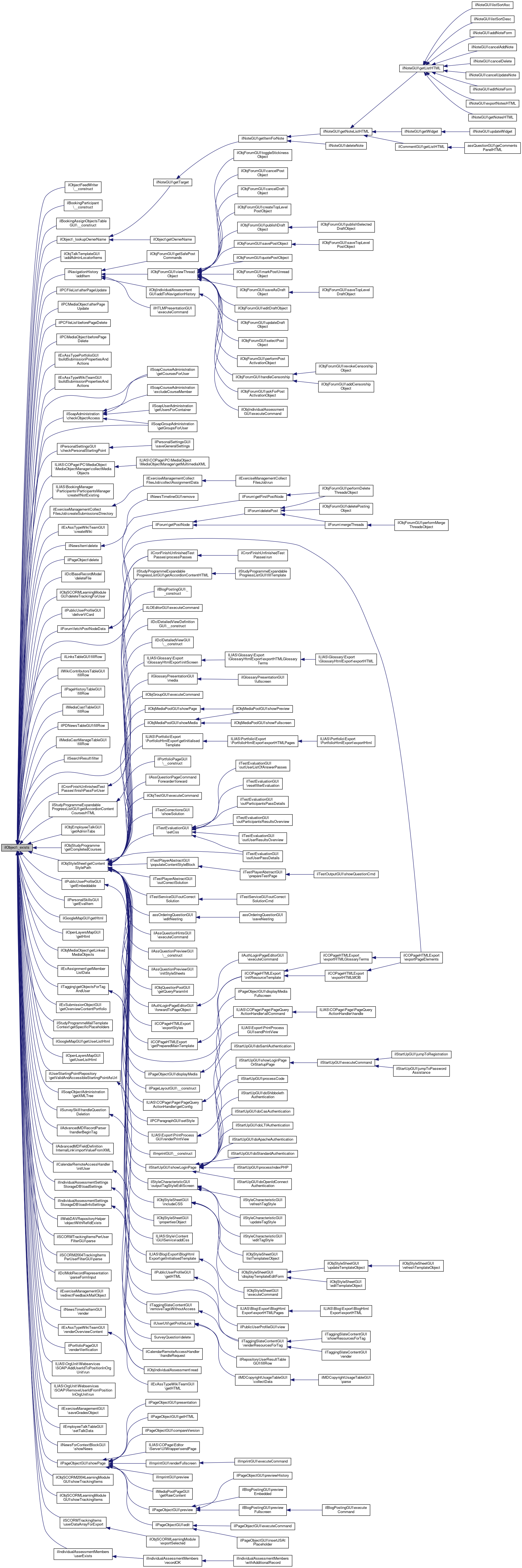
Referenced by ilObjectFeedWriter\__construct(), ilBookingParticipant\__construct(), ilBookingAssignObjectsTableGUI\__construct(), _lookupOwnerName(), ilObjTalkTemplateGUI\addAdminLocatorItems(), ilNavigationHistory\addItem(), ilPCFileList\afterPageUpdate(), ilPCMediaObject\afterPageUpdate(), ilPCFileList\beforePageDelete(), ilPCMediaObject\beforePageDelete(), ilExAssTypePortfolioGUI\buildSubmissionPropertiesAndActions(), ilExAssTypeWikiTeamGUI\buildSubmissionPropertiesAndActions(), ilSoapAdministration\checkObjectAccess(), ilPersonalSettingsGUI\checkPersonalStartingPoint(), ILIAS\COPage\PC\MediaObject\MediaObjectManager\collectMediaObjects(), ILIAS\BookingManager\Participants\ParticipantsManager\createIfNotExisting(), ilExerciseManagementCollectFilesJob\createSubmissionsDirectory(), ilExAssTypeWikiTeamGUI\createWiki(), ilNewsItem\delete(), ilPageObject\delete(), ilDclBaseRecordModel\deleteFile(), ilObjSCORMLearningModuleGUI\deleteTrackingForUser(), ilPublicUserProfileGUI\deliverVCard(), ilCOPageHTMLExport\exportPageElements(), ilForum\fetchPostNodeData(), ilLinksTableGUI\fillRow(), ilWikiContributorsTableGUI\fillRow(), ilPageHistoryTableGUI\fillRow(), ilMediaCastTableGUI\fillRow(), ilPDNewsTableGUI\fillRow(), ilMediaCastManageTableGUI\fillRow(), ilSearchResult\filter(), ilCronFinishUnfinishedTestPasses\finishPassForUser(), ilStudyProgrammeExpandableProgressListGUI\getAccordionContentCoursesHTML(), ilObjEmployeeTalkGUI\getAdminTabs(), ilObjStudyProgramme\getCompletedCourses(), ilObjStyleSheet\getContentStylePath(), ilSoapCourseAdministration\getCoursesForUser(), ilPublicUserProfileGUI\getEmbeddable(), ilPersonalSkillsGUI\getEvalItem(), ilSoapGroupAdministration\getGroupsForUser(), ilGoogleMapGUI\getHtml(), ilOpenLayersMapGUI\getHtml(), ilObjMediaObject\getLinkedMediaObjects(), ilExAssignment\getMemberListData(), ilTagging\getObjectsForTagAndUser(), ilExSubmissionObjectGUI\getOverviewContentPortfolio(), ilStudyProgrammeMailTemplateContext\getSpecificPlaceholders(), ilGoogleMapGUI\getUserListHtml(), ilOpenLayersMapGUI\getUserListHtml(), ilUserStartingPointRepository\getValidAndAccessibleStartingPointAsUrl(), ilSoapObjectAdministration\getXMLTree(), ilSurveySkill\handleQuestionDeletion(), ilAdvancedMDRecordParser\handlerBeginTag(), ilAdvancedMDFieldDefinitionInternalLink\importValueFromXML(), ilCalendarRemoteAccessHandler\initUser(), ilIndividualAssessmentSettingsStorageDB\loadInfoSettings(), ilIndividualAssessmentSettingsStorageDB\loadSettings(), ilWebDAVRepositoryHelper\objectWithRefIdExists(), ilSCORMTrackingItemsPerUserFilterGUI\parse(), ilSCORM2004TrackingItemsPerUserFilterGUI\parse(), ilDclMobRecordRepresentation\parseFormInput(), ilCronFinishUnfinishedTestPasses\processPasses(), ilExerciseManagementGUI\redirectFeedbackMailObject(), ilNewsTimelineItemGUI\render(), ilExAssTypeWikiTeamGUI\renderOverviewContent(), ilPortfolioPageGUI\renderVerification(), ILIAS\OrgUnit\Webservices\SOAP\AddUserIdToPositionInOrgUnit\run(), ILIAS\OrgUnit\Webservices\SOAP\RemoveUserIdFromPositionInOrgUnit\run(), ilExerciseManagementGUI\saveGradesObject(), ilEmployeeTalkTableGUI\setTalkData(), ilNewsForContextBlockGUI\showNews(), ilPageObjectGUI\showPage(), ilObjSCORM2004LearningModuleGUI\showTrackingItems(), ilObjSCORMLearningModuleGUI\showTrackingItems(), ilSCORMTrackingItems\userDataArrayForExport(), and ilIndividualAssessmentMembers\userExists().

1437  : bool
1438  {
1439  global $DIC;
1440  $db = $DIC->database();
1441 
1442  if ($reference) {
1443  $sql =
1444  "SELECT object_data.obj_id" . PHP_EOL
1445  . "FROM " . self::TABLE_OBJECT_DATA . PHP_EOL
1446  . "LEFT JOIN object_reference ON object_reference.obj_id = object_data.obj_id " . PHP_EOL
1447  . "WHERE object_reference.ref_id= " . $db->quote($id, "integer") . PHP_EOL
1448  ;
1449  } else {
1450  $sql =
1451  "SELECT object_data.obj_id" . PHP_EOL
1452  . "FROM " . self::TABLE_OBJECT_DATA . PHP_EOL
1453  . "WHERE obj_id = " . $db->quote($id, "integer") . PHP_EOL
1454  ;
1455  }
1456 
1457  if ($type) {
1458  $sql .= " AND object_data.type = " . $db->quote($type, "text") . PHP_EOL;
1459  }
1460 
1461  $result = $db->query($sql);
1462 
1463  return (bool) $db->numRows($result);
1464  }
string $type
numRows(ilDBStatement $statement)
quote($value, string $type)
global $DIC
Definition: feed.php:28
ilDBInterface $db
query(string $query)
Run a (read-only) Query on the database.
$id
plugin.php for ilComponentBuildPluginInfoObjectiveTest::testAddPlugins
Definition: plugin.php:23
+ Here is the call graph for this function:
+ Here is the caller graph for this function:

◆ _getAllReferences()

static ilObject::_getAllReferences ( int  $id)
staticfinal

get all reference ids for object ID

Returns
array<int, int>

Definition at line 813 of file class.ilObject.php.

References $DIC, ilDBInterface\fetchAssoc(), ILIAS\Repository\int(), ilDBInterface\query(), and ilDBInterface\quote().

Referenced by ilCourseParticipants\__construct(), ilLearningSequenceParticipants\__construct(), ilTimingsUser\__construct(), ilGroupParticipants\__construct(), ilObjectCustomUserFieldsGUI\__construct(), ilParticipant\__construct(), ilAdvancedMDRecordGUI\__construct(), ilLPListOfProgressGUI\__initDetails(), ilCourseObjectiveMaterials\__read(), ilEventParticipants\__read(), ilCourseObjectiveQuestion\__read(), ilObjWikiAccess\_checkGoto(), ilObjContentObjectAccess\_checkGoto(), ilObjGlossaryAccess\_checkGoto(), ilObjStyleSheet\_getClonableContentStyles(), ilObjLearningModuleAccess\_getCommands(), ilGlossaryTerm\_getIdForImportId(), ilInternalLink\_getIdForImportId(), ilLMObject\_getIdForImportId(), ilSessionParticipants\_getInstanceByObjId(), ilObjGroup\_getMembers(), ilNewsItem\_getNewsItemsOfUser(), ilLPStatusCollectionManual\_getStatusInfo(), ilLPStatusCollectionTLT\_getStatusInfo(), ilLPStatusEvent\_getStatusInfo(), ilLMPageObjectGUI\_goto(), ilGlossaryTermGUI\_goto(), ilStructureObjectGUI\_goto(), ilObjWikiGUI\_goto(), ilObjForumGUI\_goto(), ilObjUserTracking\_hasLearningProgressOtherUsers(), _hasUntrashedReference(), ilContainerReferenceAccess\_isAccessible(), ilObjCourseAccess\_isActivated(), ilObjSurveyQuestionPool\_isWriteable(), ilObjQuestionPool\_isWriteable(), ilCalendarScheduleFilterTimings\addCustomEvents(), ilSoapExerciseAdministration\addExercise(), ilSoapFileAdministration\addFile(), ilLPXmlWriter\addLPInformation(), ilStudyProgrammeAppEventListener\addMemberToProgrammes(), ilInfoScreenGUI\addMetaDataSections(), ilCalendarCategoryGUI\addReferenceLinks(), ilRepositorySearchGUI\addRole(), ilECSCourseCreationHandler\addUrlEntry(), ilObjGlossaryGUI\addUsagesToInfo(), ilLMPage\afterUpdate(), ilRegistrationCode\applyRoleAssignments(), ilSoapCourseAdministration\assignCourseMember(), ilUserImportParser\assignToRole(), ilPCParagraph\autoLinkGlossaries(), ilCalendarExport\buildAppointmentUrl(), ilObjFileGUI\buildInfoScreen(), ilObjectGUI\buildInputsForAdditionalDeletionReferences(), ilOrgUnitImporter\buildRef(), ilExcSampleSolutionStakeholder\canBeAccessedByCurrentUser(), ilExcTutorFeedbackFileStakeholder\canBeAccessedByCurrentUser(), ilExcTutorFeedbackZipStakeholder\canBeAccessedByCurrentUser(), ilExcTutorTeamFeedbackFileStakeholder\canBeAccessedByCurrentUser(), ilObjFileStakeholder\canBeAccessedByCurrentUser(), ilExcInstructionFilesStakeholder\canBeAccessedByCurrentUser(), ilBadgeWAC\canBeDelivered(), ilContainerAccess\canBeDelivered(), ilObjBlogAccess\canBeDelivered(), ilObjPollAccess\canBeDelivered(), ilObjectAccess\canBeDelivered(), ilPortfolioAccessHandler\canBeDelivered(), ilMailSearchObjectGUI\cancel(), ILIAS\Notes\AccessManager\canDelete(), ilParticipants\canSendMailToMembers(), ilBookCronNotification\checkAccess(), ilMDEditorGUI\checkAccess(), ilObjDataCollectionAccess\checkAccessForDataCollectionId(), ilObjMediaObjectAccess\checkAccessObject(), ilObjDataCollectionAccess\checkActionForObjId(), ilSearchAutoComplete\checkObjectPermission(), ilGlossaryTermPermission\checkPermission(), ilContainerSorting\cloneSorting(), ilMDCopyrightUsageTableGUI\collectData(), ilAppointmentPresentationGroupGUI\collectPropertiesAndActions(), ilAppointmentPresentationCourseGUI\collectPropertiesAndActions(), ilAppointmentPresentationSessionGUI\collectPropertiesAndActions(), ilAppointmentPresentationEmployeeTalkGUI\collectPropertiesAndActions(), ilLORandomTestQuestionPools\copy(), ilECSCourseCreationHandler\createCourseReference(), ilAccountRegistrationGUI\createUser(), ilSoapCourseAdministration\deleteCourse(), ilContainerReferenceAppEventListener\deleteReferences(), ilUserImportParser\detachFromRole(), ilCalendarAppointmentGUI\distributeNotifications(), ilECSCourseCreationHandler\doAttributeMapping(), ilGroupAppEventListener\doAutoFill(), ilCourseAppEventListener\doAutoFill(), ilECSCourseCreationHandler\doSync(), ilECSEnrolmentStatusCommandQueueHandler\doUpdate(), ilConsultationHoursGUI\edit(), ilSoapCourseAdministration\excludeCourseMember(), ilECSImportedContentTableGUI\fillRow(), ilMediaObjectUsagesTableGUI\fillRow(), ilObjectBadgeTableGUI\fillRow(), ilOerHarvester\filter(), ilLuceneSearchResultFilter\filter(), ilSearchResult\filter(), ilContainerImporter\finalProcessing(), ilObjCourse\findCoursesWithNotEnoughMembers(), ilObjGroup\findGroupsWithNotEnoughMembers(), ilSoapUtils\findMappedReferenceForNode(), ilLPTableBaseGUI\findReferencesForObjId(), ilLPObjectStatisticsTableGUI\findReferencesForObjId(), ilSessionClassificationPathGUI\findSessionContainerForItem(), ilLPCronObjectStatistics\gatherCourseLPData(), ilGlossaryExporter\getActiveAdvMDRecords(), ILIAS\Skill\Profile\SkillProfileCompletionManager\getActualMaxLevels(), ilChatroomTabGUIFactory\getAdminTabsForCommand(), ilObjGlossary\getAllGlossaryIds(), ilMailAddressTypeHelperImpl\getAllRefIdsForObjId(), ILIAS\Skill\Usage\SkillUsageManager\getAssignedObjectsForSkillProfile(), ilExerciseGSToolProvider\getAssignmentInfo(), ILIAS\Blog\Exercise\BlogExercise\getAssignmentsOfBlog(), ilPortfolioExercise\getAssignmentsOfPortfolio(), ilObjPortfolioTemplate\getAvailablePortfolioTemplates(), ilForumAppEventListener\getCachedReferences(), ilCalendarSelectionBlockGUI\getCalendars(), ilAppointmentBaseFileHandler\getCatInfo(), ilTestRandomQuestionSetConfig\getCommaSeparatedSourceQuestionPoolLinks(), ilStudyProgrammeMembersTableGUI\getCompletionLink(), ilSoapCourseAdministration\getCoursesForUser(), ilPortfolioPageGUI\getCoursesOfUser(), ILIAS\Skill\Table\AssignedObjectsTable\getDataRetrieval(), ilItemGroupDataSet\getDependencies(), ilTestQuestionsTableGUI\getEditLink(), ilPortfolioExerciseGUI\getExerciseInfo(), ilAppointmentCourseFileHandler\getFiles(), ilTestQuestionSetConfig\getFirstQuestionPoolRefIdByObjId(), ilBlogDraftsDerivedTaskProvider\getFirstRefIdWithPermission(), ilForumDraftsDerivedTaskProvider\getFirstRefIdWithPermission(), ilExerciseDerivedTaskProvider\getFirstRefIdWithPermission(), ILIAS\Survey\Tasks\DerivedTaskProvider\getFirstRefIdWithPermission(), ilTermUsagesTableGUI\getFirstWritableRefId(), ilMediaPoolPageUsagesTableGUI\getFirstWritableRefId(), ilMediaObjectUsagesTableGUI\getFirstWritableRefId(), ilSoapGroupAdministration\getGroupsForUser(), ilCalendarAppointmentPanelGUI\getHTML(), ilDidacticTemplateIconFactory\getIconPathForObject(), ilSoapSCORMAdministration\getIMSManifestXML(), ilExcRepoObjAssignmentInfo\getInfo(), ilContainerSortingSettings\getInheritedSettings(), assQuestion\getInstances(), ilAdvancedMDValues\getInstancesForObjectId(), ilObjTestSettingsMainGUI\getIsOnlineSettingInput(), ilMediaPoolPageUsagesTableGUI\getItems(), ilMediaObjectUsagesTableGUI\getItems(), ilObjBibliographicStakeholder\getLocationURIForResourceUsage(), ilExcSampleSolutionStakeholder\getLocationURIForResourceUsage(), ilExcTutorFeedbackZipStakeholder\getLocationURIForResourceUsage(), ilExcInstructionFilesStakeholder\getLocationURIForResourceUsage(), ilExcTutorFeedbackFileStakeholder\getLocationURIForResourceUsage(), ilExcTutorTeamFeedbackFileStakeholder\getLocationURIForResourceUsage(), ilObjFileStakeholder\getLocationURIForResourceUsage(), ilLPStatusEvent\getMembers(), ilObjectLP\getMembers(), ilLPStatusCollection\getMembers(), ilNotification\getNotificationsForObject(), ilOrgUnitType\getOrgUnits(), ilTestQuestionsTableGUI\getPreviewLink(), ilObjStudyProgramme\getProgrammesMonitoringCategory(), ilObjStudyProgramme\getProgrammesMonitoringMemberSource(), ilTestQuestionBrowserTableGUI\getQuestionParentObjIds(), ilTestQuestionSetConfig\getQuestionPoolPathString(), ilAppointmentPresentationGUI\getReadableRefIds(), ilContainerReferenceImporter\getReference(), ilObjStudyProgramme\getReferencesTo(), getRefIdFor(), ilObjStudyProgramme\getRefIdFor(), ilPRGAssignmentDBRepository\getRefIdFor(), ilSoapObjectAdministration\getRefIdsByImportId(), ilSoapObjectAdministration\getRefIdsByObjId(), ilForumCronNotification\getRefIdsByObjId(), ilForumNotificationDataProvider\getRefIdsByObjId(), ilLSLPEventHandler\getRefIdsOfObjId(), ilLSEventHandler\getRefIdsOfObjId(), ilExAssignmentReminder\getReminders(), ILIAS\Skill\Tree\SkillTreeManager\getSkillManagementRefId(), ilTrQuery\getSubItemsStatusForUser(), ilPersonalSkillsGUI\getSuggestedResourcesForProfile(), ilNoteGUI\getTarget(), ilSoapTestAdministration\getTestResults(), ILIAS\Skill\Tree\SkillTreeManager\getTree(), ILIAS\News\Dashboard\DashboardNewsManager\getUserNewsObjectRefIds(), ilObjectXMLWriter\getXML(), ilGlossaryExporter\getXmlExportTailDependencies(), ilLearningSequenceExporter\getXmlRepresentation(), ilContainerReferenceExporter\getXmlRepresentation(), ilCategoryExporter\getXmlRepresentation(), ilGroupExporter\getXmlRepresentation(), ilContainerExporter\getXmlRepresentation(), ilCourseExporter\getXmlRepresentation(), ilSoapGroupAdministration\groupExists(), ilObjSession\handleAutoFill(), ilRemoteObjectBase\handleDelete(), ilSkillAppEventListener\handleEvent(), ilTaggingAppEventListener\handleEvent(), ilTrackingAppEventListener\handleEvent(), ilCertificateAppEventListener\handleLPUpdate(), ilECSAppEventListener\handleMembership(), ilObjectLP\handleMove(), ilRepositoryTrashGUI\handleMultiReferences(), ilExAssTypeWikiTeam\handleNewUpload(), ilLTIAppEventListener\handleOutcomeWithoutLP(), ilCourseReferenceAppEventListener\handleReferences(), ilECSCmsTreeSynchronizer\handleTreeUpdate(), ilECSCategoryMapping\handleUpdate(), ilLTIAppEventListener\handleUpdateStatus(), ilOerHarvester\harvest(), ilBadgeWAC\hasAccessToBadgeParentIdNode(), ilNotification\hasNotification(), ilParticipants\hasParticipantListAccess(), ilSoapTestAdministration\hasWritePermissionForTest(), ilSurveySyncTableGUI\importData(), ilObjectGUI\importFileObject(), ilObjTestXMLParser\importRandomQuestionSourcePoolDefinition(), ilSessionDataSet\importRecord(), ilGroupImporter\importXmlRepresentation(), ilCategoryImporter\importXmlRepresentation(), ilCourseImporter\importXmlRepresentation(), ilLSLocalDI\init(), ilCourseReferencePathInfo\init(), ilObjPollGUI\initEditCustomForm(), ilObjPortfolioTemplateGUI\initEditCustomForm(), ilContainerNewsSettingsGUI\initForm(), ilExSubmissionObjectGUI\initGUIForSubmit(), ilObjStudyProgrammeReferenceListGUI\initItem(), ilObjCategoryReferenceListGUI\initItem(), ilObjGroupReferenceListGUI\initItem(), ilObjCourseReferenceListGUI\initItem(), ilObjectOwnershipManagementTableGUI\initItems(), ilObjectServiceSettingsGUI\initServiceSettingsForm(), ilDashboardLearningSequenceGUI\initViewSettings(), ilObjFilePreviewRendererGUI\isAccessGranted(), ilLPStatusCollection\isMember(), ilLOTestQuestionAdapter\isQualifiedStartRun(), ilAssQuestionSkillAssignmentsGUI\isSyncOriginalPossibleAndAllowed(), ilObjDataCollectionAccess\isTableInDataCollection(), ilUserCertificateGUI\listCertificates(), ilGlossaryPresentationGUI\listDefinitions(), ilRepositorySearchGUI\listUsers(), ilEmployeeTalkMyStaffBaseGUI\loadActionBar(), ilStudyProgrammeUserTable\lookupTitle(), ilMailSearchObjectGUI\mailObjects(), ilCalendarScheduleFilterTimings\modifyEvent(), ilPCContentInclude\modifyPageContentPostXsl(), ilStudyProgrammeAppEventListener\onServiceTrackingUpdateStatus(), ilECSExportedContentTableGUI\parse(), ilConsultationHoursTableGUI\parse(), ilCalendarManageTableGUI\parse(), ilExAssignmentReminder\parseGradeReminders(), ilExAssignmentReminder\parsePeerReminders(), ilSearchResultPresentation\parseResultReferences(), ilSkillObjDeletionHandler\processDeletion(), ilStartUpGUI\processIndexPHP(), ilGlossaryObjDeletionHandler\processObjectDeletion(), ilContainerReference\read(), ilLPCollectionOfRepositoryObjects\read(), ilSkillDataSet\readData(), ilSessionDataSet\readDidacticTemplateType(), ilCalendarCategoryGUI\readPermissions(), ilCalendarCategories\readSelectedCategories(), ilSoapWebLinkAdministration\readWebLink(), ilSoapObjectAdministration\removeFromSystemByImportId(), ilStudyProgrammeAppEventListener\removeMemberFromProgrammes(), ilCmiXapiAppEventListener\removeMembers(), ilTaggingSlateContentGUI\removeTagsWithoutAccess(), ilLearningHistoryTimelineItem\render(), ilTaggingSlateContentGUI\renderResourcesForTag(), ilContainerNewsSettingsGUI\save(), ilObjStudyProgrammeAutoMembershipsGUI\save(), ilTrQuery\searchObjects(), ilSystemNotification\sendMailAndReturnRecipients(), ilMembershipCronMinMembers\sendMessage(), ILIAS\Exercise\TutorFeedbackFile\TutorFeedbackFileManager\sendNotification(), ILIAS\Notes\NotificationsManager\sendNotifications(), ilObjectCopyCourseGroupSelectionTableGUI\setObjects(), ilEmployeeTalkTableGUI\setTalkData(), ilCalendarAppointmentGUI\showInfoScreen(), ilObjGlossaryGUI\showSelectedGlossariesForCollection(), ilPageEditorGUI\showSnippetInfo(), ilECSCmsTreeSynchronizer\syncCategory(), SurveyQuestionGUI\syncCopies(), ilECSCourseCreationHandler\syncNodeToTop(), ILIAS\Data\ObjectId\toReferenceIds(), ilObjGroup\translateViewMode(), ilObjStudyProgrammeReferenceGUI\tryingToCreateCircularReference(), ilStudyProgrammeType\updateAssignedStudyProgrammesIcons(), ilECSCourseCreationHandler\updateCourseData(), ilECSCourseCreationHandler\updateParallelCourses(), ilECSCourseCreationHandler\updateParallelGroups(), ilObjectServiceSettingsGUI\updateServiceSettingsForm(), ilSoapWebLinkAdministration\updateWebLink(), ilPDNotesGUI\view(), and ILIAS\Survey\Settings\SettingsFormGUI\withActivation().

813  : array
814  {
815  global $DIC;
816  $db = $DIC->database();
817 
818  $sql =
819  "SELECT ref_id" . PHP_EOL
820  . "FROM object_reference" . PHP_EOL
821  . "WHERE obj_id = " . $db->quote($id, 'integer') . PHP_EOL
822  ;
823 
824  $result = $db->query($sql);
825 
826  $ref = [];
827  while ($row = $db->fetchAssoc($result)) {
828  $ref[(int) $row["ref_id"]] = (int) $row["ref_id"];
829  }
830 
831  return $ref;
832  }
fetchAssoc(ilDBStatement $statement)
quote($value, string $type)
global $DIC
Definition: feed.php:28
ilDBInterface $db
query(string $query)
Run a (read-only) Query on the database.
$id
plugin.php for ilComponentBuildPluginInfoObjectiveTest::testAddPlugins
Definition: plugin.php:23
+ Here is the call graph for this function:
+ Here is the caller graph for this function:

◆ _getIcon()

static ilObject::_getIcon ( int  $obj_id = 0,
string  $size = "big",
string  $type = "",
bool  $offline = false 
)
staticfinal

Get icon for repository item.

Parameters
intobject id
stringsize (big, small, tiny)
stringobject type
booltrue: offline, false: online

Definition at line 1918 of file class.ilObject.php.

Referenced by ilCourseContentGUI\__renderUserItem(), ilContainerStartObjectsGUI\askDeleteStarterObject(), ilObjFileComponentBuilder\buildConfirmDeleteAllVersionsModal(), ilObjFileComponentBuilder\buildConfirmDeleteSpecificVersionsModal(), ilTestLearningObjectivesStatusGUI\buildStatusItems(), ilObjUserFolderGUI\confirmDeleteExportFileObject(), ilLTIConsumerAdministrationGUI\confirmDeleteProviders(), ilObjForumGUI\confirmDeleteThreadDraftsObject(), ilRepositoryTrashGUI\confirmRemoveFromSystemObject(), ilAdministrationCommandGUI\delete(), ilObjStudyProgrammeTreeGUI\delete(), ilObjWorkspaceFolderGUI\deleteConfirmation(), ilFileVersionsGUI\deleteVersions(), ilObjectPluginGUI\executeCommand(), ilRegistrationGUI\fillMembershipLimitation(), ilSCTreeDuplicatesTableGUI\fillObjectRow(), ilObjClipboardTableGUI\fillRow(), ilDashObjectsTableGUI\fillRow(), ilCourseObjectiveMaterialAssignmentTableGUI\fillRow(), ilECSImportedContentTableGUI\fillRow(), ilSubItemSelectionTableGUI\fillRow(), ilObjectCopyProgressTableGUI\fillRow(), ilExportSelectionTableGUI\fillRow(), ilLTIConsumerProviderUsageTableGUI\fillRow(), ilCourseObjectivesTableGUI\fillRow(), ilCourseObjectiveQuestionAssignmentTableGUI\fillRow(), ilItemGroupItemsTableGUI\fillRow(), ilLPCollectionSettingsTableGUI\fillRow(), ilSearchResultTableGUI\fillRow(), ilObjectTableGUI\fillRow(), ilObjectCopySelectionTableGUI\fillRow(), ilBadgePersonalTableGUI\fillRow(), ilPDNewsTableGUI\fillRow(), ilAdminSubItemsTableGUI\fillRow(), ilObjectBadgeTableGUI\fillRow(), ilTrashTableGUI\fillRow(), ilModulesTableGUI\fillRow(), ilSessionMaterialsTableGUI\fillRow(), ilBadgeUserTableGUI\fillRow(), ilLPProgressTableGUI\fillRow(), ilTrUserObjectsPropsTableGUI\fillRow(), ilLPObjectStatisticsDailyTableGUI\fillRow(), ilLPObjectStatisticsTableGUI\fillRow(), ilLTIConsumerProviderTableGUI\fillRow(), ilLPObjectStatisticsLPTableGUI\fillRow(), ilTrSummaryTableGUI\fillRow(), ilECSNodeMappingLocalExplorer\formatHeader(), ilECSNodeMappingCmsExplorer\formatHeader(), ilPasteIntoMultipleItemsExplorer\formatHeader(), ilRepositoryExplorer\formatHeader(), ilPasteIntoMultipleItemsExplorer\formatObject(), ILIAS\Skill\Table\LevelResourcesTable\getComponent(), ilTrackingLearningHistoryProvider\getEntries(), ILIAS\Repository\Provider\RepositoryMainBarProvider\getHomeItem(), ilPathGUI\getHTML(), ilObjectAddNewItemGUI\getHTML(), ilLocatorGUI\getHTML(), ilTaggingGUI\getHTML(), ilObjLTIConsumerListGUI\getIconHref(), ilStudyProgrammeProgressListGUI\getIconPath(), ilLSItemsDB\getIconPathForType(), ilRepositoryExplorer\getImage(), ilUtil\getImageTagByType(), ilNewsForContextBlockGUI\getInfoForData(), ilContainerContentGUI\getIntroduction(), ilLPObjectStatisticsTypesTableGUI\getItems(), ilDashboardBlockGUI\getManageFields(), ilOrgUnitExplorerGUI\getNodeIcon(), ilAdministrationExplorerGUI\getNodeIcon(), ilRepositoryExplorerGUI\getNodeIcon(), ilRepositorySelectorExplorerGUI\getNodeIcon(), ilForumExplorerGUI\getNodeIcon(), ilObjStudyProgrammeTreeExplorerGUI\getNodeIcon(), ilNoteGUI\getOriginHeader(), ilCourseStartObjectsTableGUI\getPossibleObjects(), ilContainerStartObjectsTableGUI\getPossibleObjects(), ilTrMatrixTableGUI\getSelectableColumns(), ilCourseStartObjectsTableGUI\getStartObjects(), ilContainerStartObjectsTableGUI\getStartObjects(), ilObjGroupReferenceListGUI\getTypeIcon(), ilObjStudyProgrammeReferenceListGUI\getTypeIcon(), ilObjCourseReferenceListGUI\getTypeIcon(), ilObjCategoryReferenceListGUI\getTypeIcon(), ilLPListOfSettingsGUI\handleLPUsageInfo(), ilCourseObjectivesGUI\initFormLimits(), ilPCResourcesGUI\insertResourcesIntoPageContent(), ilSearchBaseGUI\prepareOutput(), ilFavouritesListGUI\render(), ilNewsTimelineItemGUI\render(), ILIAS\Repository\Provider\RepositoryMainBarProvider\renderLastVisited(), ilPortfolioPageGUI\renderMyCourses(), ilTaggingSlateContentGUI\renderResourcesForTag(), ilConditionHandlerTableGUI\setConditions(), ilObjectGUI\setTitleAndDescription(), ilObjContentPageGUI\setTitleAndDescription(), ilObjQuestionPoolGUI\setTitleAndDescription(), ilObjTestGUI\setTitleAndDescription(), ilRepositoryTrashGUI\showDeleteConfirmation(), ilNewsForContextBlockGUI\showNews(), and ilObjGlossaryGUI\showSelectedGlossariesForCollection().

1923  : string {
1924  return self::getIconForReference(0, $obj_id, $size, $type, $offline);
1925  }
string $type
+ Here is the caller graph for this function:

◆ _getIdForImportId()

static ilObject::_getIdForImportId ( string  $import_id)
staticfinal

Definition at line 787 of file class.ilObject.php.

References $DIC, ilDBInterface\fetchAssoc(), ilDBInterface\query(), ilDBInterface\quote(), and ilDBInterface\setLimit().

Referenced by ilInternalLink\_getIdForImportId(), and ilDataSet\parseObjectExportId().

787  : int
788  {
789  global $DIC;
790  $db = $DIC->database();
791  $db->setLimit(1, 0);
792 
793  $sql =
794  "SELECT obj_id" . PHP_EOL
795  . "FROM " . self::TABLE_OBJECT_DATA . PHP_EOL
796  . "WHERE import_id = " . $db->quote($import_id, "text") . PHP_EOL
797  . "ORDER BY create_date DESC" . PHP_EOL
798  ;
799 
800  $result = $db->query($sql);
801 
802  if ($row = $db->fetchAssoc($result)) {
803  return (int) $row["obj_id"];
804  }
805 
806  return 0;
807  }
fetchAssoc(ilDBStatement $statement)
quote($value, string $type)
setLimit(int $limit, int $offset=0)
global $DIC
Definition: feed.php:28
ilDBInterface $db
query(string $query)
Run a (read-only) Query on the database.
string $import_id
+ Here is the call graph for this function:
+ Here is the caller graph for this function:

◆ _getIdsForTitle()

static ilObject::_getIdsForTitle ( string  $title,
string  $type = '',
bool  $partial_match = false 
)
staticfinal
Returns
int[]

Definition at line 861 of file class.ilObject.php.

References $DIC, ilDBInterface\fetchAssoc(), ILIAS\Repository\int(), ilDBInterface\like(), ilDBInterface\query(), and ilDBInterface\quote().

Referenced by ilLTIProviderObjectSettingGUI\checkLocalRole(), ilTestEvaluationData\getParticipants(), ilRoleXmlImporter\importSimpleXml(), ilObjLTIAdministrationGUI\listConsumers(), and ilObjRoleGUI\mailToRoleObject().

861  : array
862  {
863  global $DIC;
864  $db = $DIC->database();
865 
866  $where = "title = " . $db->quote($title, "text");
867  if ($partial_match) {
868  $where = $db->like("title", "text", '%' . $title . '%');
869  }
870 
871  $sql =
872  "SELECT obj_id" . PHP_EOL
873  . "FROM " . self::TABLE_OBJECT_DATA . PHP_EOL
874  . "WHERE " . $where . PHP_EOL
875  ;
876 
877  if ($type != '') {
878  $sql .= " AND type = " . $db->quote($type, "text");
879  }
880 
881  $result = $db->query($sql);
882 
883  $object_ids = [];
884  while ($row = $db->fetchAssoc($result)) {
885  $object_ids[] = (int) $row['obj_id'];
886  }
887 
888  return $object_ids;
889  }
string $title
string $type
fetchAssoc(ilDBStatement $statement)
like(string $column, string $type, string $value="?", bool $case_insensitive=true)
Generate a like subquery.
quote($value, string $type)
global $DIC
Definition: feed.php:28
ilDBInterface $db
query(string $query)
Run a (read-only) Query on the database.
+ Here is the call graph for this function:
+ Here is the caller graph for this function:

◆ _getLastUpdateOfObjects()

static ilObject::_getLastUpdateOfObjects ( array  $obj_ids)
staticfinal

Definition at line 910 of file class.ilObject.php.

References $DIC, ilDBInterface\fetchAssoc(), ilDBInterface\in(), and ilDBInterface\query().

Referenced by ilPageObject\getLastUpdateOfIncludedElements().

910  : string
911  {
912  global $DIC;
913  $db = $DIC->database();
914 
915  $sql =
916  "SELECT MAX(last_update) as last_update" . PHP_EOL
917  . "FROM " . self::TABLE_OBJECT_DATA . PHP_EOL
918  . "WHERE " . $db->in("obj_id", $obj_ids, false, "integer") . PHP_EOL
919  ;
920 
921  $result = $db->query($sql);
922  $row = $db->fetchAssoc($result);
923 
924  return (string) $row["last_update"];
925  }
fetchAssoc(ilDBStatement $statement)
global $DIC
Definition: feed.php:28
ilDBInterface $db
query(string $query)
Run a (read-only) Query on the database.
in(string $field, array $values, bool $negate=false, string $type="")
+ Here is the call graph for this function:
+ Here is the caller graph for this function:

◆ _getObjectsByType()

static ilObject::_getObjectsByType ( string  $obj_type = "",
int  $owner = null 
)
staticfinal

Definition at line 1475 of file class.ilObject.php.

References $DIC, ilDBInterface\fetchAssoc(), ilDBInterface\numRows(), ilDBInterface\query(), and ilDBInterface\quote().

Referenced by ilLanguage\_getInstalledLanguages(), ilObjUserTracking\_hasLearningProgressOtherUsers(), ilChatroomServerConfigStoredObjective\achieve(), ilBadgeWAC\canBeDelivered(), ilChatroomMetricsCollectedObjective\collectFrom(), ilObjLanguageFolderGUI\confirmRefreshObject(), ilLPCronObjectStatistics\gatherCourseLPData(), ilChatroomTabGUIFactory\getAdminTabsForCommand(), ilObjPortfolioTemplate\getAvailablePortfolioTemplates(), ilObjLanguage\getInstalledLanguages(), ilObjLanguageFolder\getLanguages(), ILIAS\Skill\Tree\SkillTreeManager\getSkillManagementRefId(), ilEmployeeTalkMyStaffBaseGUI\loadActionBar(), ilAdvancedMDRecordLanguageTableGUI\readLanguages(), and ilObjLanguage\refreshAll().

1475  : array
1476  {
1477  global $DIC;
1478  $db = $DIC->database();
1479 
1480  $order = " ORDER BY title";
1481 
1482  $where = "";
1483  if ($obj_type) {
1484  $where = "WHERE type = " . $db->quote($obj_type, "text");
1485 
1486  if (!is_null($owner)) {
1487  $where .= " AND owner = " . $db->quote($owner, "integer");
1488  }
1489  }
1490 
1491  $sql =
1492  "SELECT obj_id, type, title, description, owner, create_date, last_update, import_id, offline" . PHP_EOL
1493  . "FROM " . self::TABLE_OBJECT_DATA . PHP_EOL
1494  . $where . PHP_EOL
1495  . $order . PHP_EOL
1496  ;
1497  $result = $db->query($sql);
1498 
1499  $arr = [];
1500  if ($db->numRows($result) > 0) {
1501  while ($row = $db->fetchAssoc($result)) {
1502  $row["desc"] = $row["description"];
1503  $arr[$row["obj_id"]] = $row;
1504  }
1505  }
1506 
1507  return $arr;
1508  }
numRows(ilDBStatement $statement)
fetchAssoc(ilDBStatement $statement)
quote($value, string $type)
global $DIC
Definition: feed.php:28
ilDBInterface $db
query(string $query)
Run a (read-only) Query on the database.
+ Here is the call graph for this function:
+ Here is the caller graph for this function:

◆ _getObjectsDataForType()

static ilObject::_getObjectsDataForType ( string  $type,
bool  $omit_trash = false 
)
staticfinal

get all objects of a certain type

Parameters
string$typedesired object type
boolean$omit_trashomit objects, that are in trash only
Returns
array of object data arrays ("id", "title", "type", "description")

Definition at line 1133 of file class.ilObject.php.

References $DIC, _hasUntrashedReference(), ilDBInterface\fetchAssoc(), ilDBInterface\query(), and ilDBInterface\quote().

Referenced by ilObjStyleSheet\_addMissingStyleClassesToAllStyles().

1133  : array
1134  {
1135  global $DIC;
1136  $db = $DIC->database();
1137 
1138  $sql =
1139  "SELECT obj_id, type, title, description, owner, create_date, last_update, import_id, offline" . PHP_EOL
1140  . "FROM " . self::TABLE_OBJECT_DATA . PHP_EOL
1141  . "WHERE type = " . $db->quote($type, "text") . PHP_EOL
1142  ;
1143  $result = $db->query($sql);
1144 
1145  $objects = [];
1146  while ($row = $db->fetchAssoc($result)) {
1147  if ((!$omit_trash) || ilObject::_hasUntrashedReference((int) $row["obj_id"])) {
1148  $objects[$row["title"] . "." . $row["obj_id"]] = [
1149  "id" => $row["obj_id"],
1150  "type" => $row["type"],
1151  "title" => $row["title"],
1152  "description" => $row["description"]
1153  ];
1154  }
1155  }
1156  ksort($objects);
1157  return $objects;
1158  }
string $type
fetchAssoc(ilDBStatement $statement)
static _hasUntrashedReference(int $obj_id)
checks whether an object has at least one reference that is not in trash
quote($value, string $type)
global $DIC
Definition: feed.php:28
ilDBInterface $db
query(string $query)
Run a (read-only) Query on the database.
+ Here is the call graph for this function:
+ Here is the caller graph for this function:

◆ _getObjectTypeIdByTitle()

static ilObject::_getObjectTypeIdByTitle ( string  $type,
\ilDBInterface  $ilDB = null 
)
static

Definition at line 2162 of file class.ilObject.php.

References $DIC, $ilDB, and $res.

Referenced by ilAccessRBACOperationDeletedObjective\achieve(), ilAccessCustomRBACOperationAddedObjective\achieve(), ilAccessRbacStandardOperationsAddedObjective\achieve(), ilDBUpdateNewObjectType\addAdminNode(), ilDBUpdateNewObjectType\addNewType(), ilDBUpdateNewObjectType\addRBACCreate(), ilDBUpdateNewObjectType\applyInitialPermissionGuideline(), ilDBUpdateNewObjectType\deleteRBACOperation(), ilObjectNewTypeAddedObjective\isApplicable(), ilAccessRbacStandardOperationsAddedObjective\isApplicable(), ilAccessCustomRBACOperationAddedObjective\isApplicable(), ilTreeAdminNodeAddedObjective\isApplicable(), and ilAccessInitialPermissionGuidelineAppliedObjective\isApplicable().

2162  : ?int
2163  {
2164  if (!$ilDB) {
2165  global $DIC;
2166  $ilDB = $DIC->database();
2167  }
2168 
2169  $sql =
2170  "SELECT obj_id FROM object_data" . PHP_EOL
2171  . "WHERE type = 'typ'" . PHP_EOL
2172  . "AND title = " . $ilDB->quote($type, 'text') . PHP_EOL
2173  ;
2174 
2175  $res = $ilDB->query($sql);
2176  if ($ilDB->numRows($res) == 0) {
2177  return null;
2178  }
2179 
2180  $row = $ilDB->fetchAssoc($res);
2181  return (int) $row['obj_id'] ?? null;
2182  }
$res
Definition: ltiservices.php:69
string $type
global $DIC
Definition: feed.php:28
+ Here is the caller graph for this function:

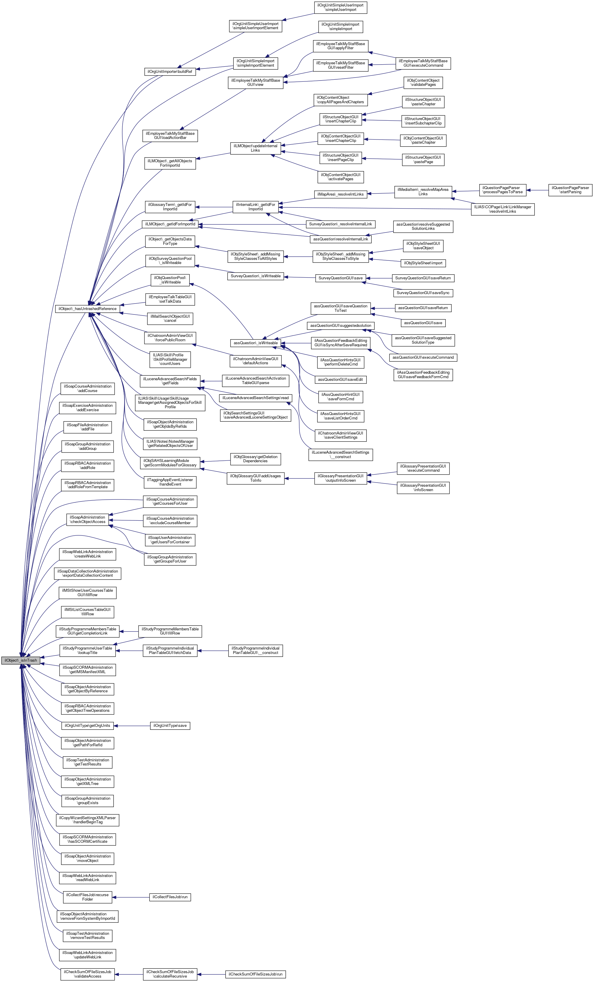
◆ _hasUntrashedReference()

static ilObject::_hasUntrashedReference ( int  $obj_id)
staticfinal

checks whether an object has at least one reference that is not in trash

Definition at line 1108 of file class.ilObject.php.

References _getAllReferences(), and _isInTrash().

Referenced by ilLMObject\_getAllObjectsForImportId(), ilGlossaryTerm\_getIdForImportId(), ilLMObject\_getIdForImportId(), _getObjectsDataForType(), ilObjSurveyQuestionPool\_isWriteable(), ilObjQuestionPool\_isWriteable(), ilOrgUnitImporter\buildRef(), ilMailSearchObjectGUI\cancel(), ILIAS\Skill\Profile\SkillProfileManager\countUsers(), ilChatroomAdminViewGUI\forcePublicRoom(), ILIAS\Skill\Usage\SkillUsageManager\getAssignedObjectsForSkillProfile(), ilLuceneAdvancedSearchFields\getFields(), ilSoapObjectAdministration\getObjIdsByRefIds(), ILIAS\Notes\NotesManager\getRelatedObjectsOfUser(), ilObjSAHSLearningModule\getScormModulesForGlossary(), ilTaggingAppEventListener\handleEvent(), ilEmployeeTalkMyStaffBaseGUI\loadActionBar(), ilEmployeeTalkTableGUI\setTalkData(), and ilOrgUnitSimpleImport\simpleImportElement().

1108  : bool
1109  {
1110  $ref_ids = ilObject::_getAllReferences($obj_id);
1111  foreach ($ref_ids as $ref_id) {
1112  if (!ilObject::_isInTrash($ref_id)) {
1113  return true;
1114  }
1115  }
1116 
1117  return false;
1118  }
static _getAllReferences(int $id)
get all reference ids for object ID
static _isInTrash(int $ref_id)
+ Here is the call graph for this function:
+ Here is the caller graph for this function:

◆ _isInTrash()

static ilObject::_isInTrash ( int  $ref_id)
staticfinal

Definition at line 1099 of file class.ilObject.php.

References $DIC.

Referenced by _hasUntrashedReference(), ilSoapCourseAdministration\addCourse(), ilSoapExerciseAdministration\addExercise(), ilSoapFileAdministration\addFile(), ilSoapGroupAdministration\addGroup(), ilSoapRBACAdministration\addRole(), ilSoapRBACAdministration\addRoleFromTemplate(), ilOrgUnitImporter\buildRef(), ilSoapAdministration\checkObjectAccess(), ilSoapWebLinkAdministration\createWebLink(), ilSoapDataCollectionAdministration\exportDataCollectionContent(), ilMStShowUserCoursesTableGUI\fillRow(), ilMStListCoursesTableGUI\fillRow(), ilStudyProgrammeMembersTableGUI\getCompletionLink(), ilSoapCourseAdministration\getCoursesForUser(), ilSoapGroupAdministration\getGroupsForUser(), ilSoapSCORMAdministration\getIMSManifestXML(), ilSoapObjectAdministration\getObjectByReference(), ilSoapRBACAdministration\getObjectTreeOperations(), ilOrgUnitType\getOrgUnits(), ilSoapObjectAdministration\getPathForRefId(), ilSoapTestAdministration\getTestResults(), ilSoapObjectAdministration\getXMLTree(), ilSoapGroupAdministration\groupExists(), ilCopyWizardSettingsXMLParser\handlerBeginTag(), ilSoapSCORMAdministration\hasSCORMCertificate(), ilStudyProgrammeUserTable\lookupTitle(), ilSoapObjectAdministration\moveObject(), ilSoapWebLinkAdministration\readWebLink(), ilCollectFilesJob\recurseFolder(), ilSoapObjectAdministration\removeFromSystemByImportId(), ilSoapTestAdministration\removeTestResults(), ilSoapWebLinkAdministration\updateWebLink(), and ilCheckSumOfFileSizesJob\validateAccess().

1099  : bool
1100  {
1101  global $DIC;
1102  return $DIC->repositoryTree()->isSaved($ref_id);
1103  }
global $DIC
Definition: feed.php:28
+ Here is the caller graph for this function:

◆ _lookupCreationDate()

static ilObject::_lookupCreationDate ( int  $obj_id)
static

Definition at line 2134 of file class.ilObject.php.

References $DIC, ilDBInterface\fetchAssoc(), ilDBInterface\query(), and ilDBInterface\quote().

Referenced by ilSearchResultTableGUI\fillRow(), ilSearchResult\filter(), ILIAS\Help\Module\ModuleDBRepository\getHelpModules(), and ilSearchResultPresentation\renderItemList().

2134  : string
2135  {
2136  global $DIC;
2137  $db = $DIC->database();
2138 
2139  $sql =
2140  "SELECT create_date" . PHP_EOL
2141  . "FROM " . self::TABLE_OBJECT_DATA . PHP_EOL
2142  . "WHERE obj_id = " . $db->quote($obj_id, "integer") . PHP_EOL
2143  ;
2144  $result = $db->query($sql);
2145  $rec = $db->fetchAssoc($result);
2146  return $rec["create_date"];
2147  }
fetchAssoc(ilDBStatement $statement)
quote($value, string $type)
global $DIC
Definition: feed.php:28
ilDBInterface $db
query(string $query)
Run a (read-only) Query on the database.
+ Here is the call graph for this function:
+ Here is the caller graph for this function:

◆ _lookupDeletedDate()

static ilObject::_lookupDeletedDate ( int  $ref_id)
staticfinal

Definition at line 984 of file class.ilObject.php.

References $DIC, ilDBInterface\fetchAssoc(), ilDBInterface\query(), and ilDBInterface\quote().

Referenced by ilStudyProgrammeExpandableProgressListGUI\getAccordionContentCoursesHTML(), ilObjStudyProgramme\getCompletedCourses(), and ilStudyProgrammeMailTemplateContext\getSpecificPlaceholders().

984  : ?string
985  {
986  global $DIC;
987  $db = $DIC->database();
988 
989  $sql =
990  "SELECT deleted" . PHP_EOL
991  . "FROM object_reference" . PHP_EOL
992  . "WHERE ref_id = " . $db->quote($ref_id, "integer") . PHP_EOL
993  ;
994  $result = $db->query($sql);
995  $row = $db->fetchAssoc($result);
996 
997  return $row["deleted"] ?? null;
998  }
fetchAssoc(ilDBStatement $statement)
quote($value, string $type)
global $DIC
Definition: feed.php:28
ilDBInterface $db
query(string $query)
Run a (read-only) Query on the database.
+ Here is the call graph for this function:
+ Here is the caller graph for this function:

◆ _lookupDescription()

static ilObject::_lookupDescription ( int  $obj_id)
staticfinal

Definition at line 891 of file class.ilObject.php.

References $DIC.

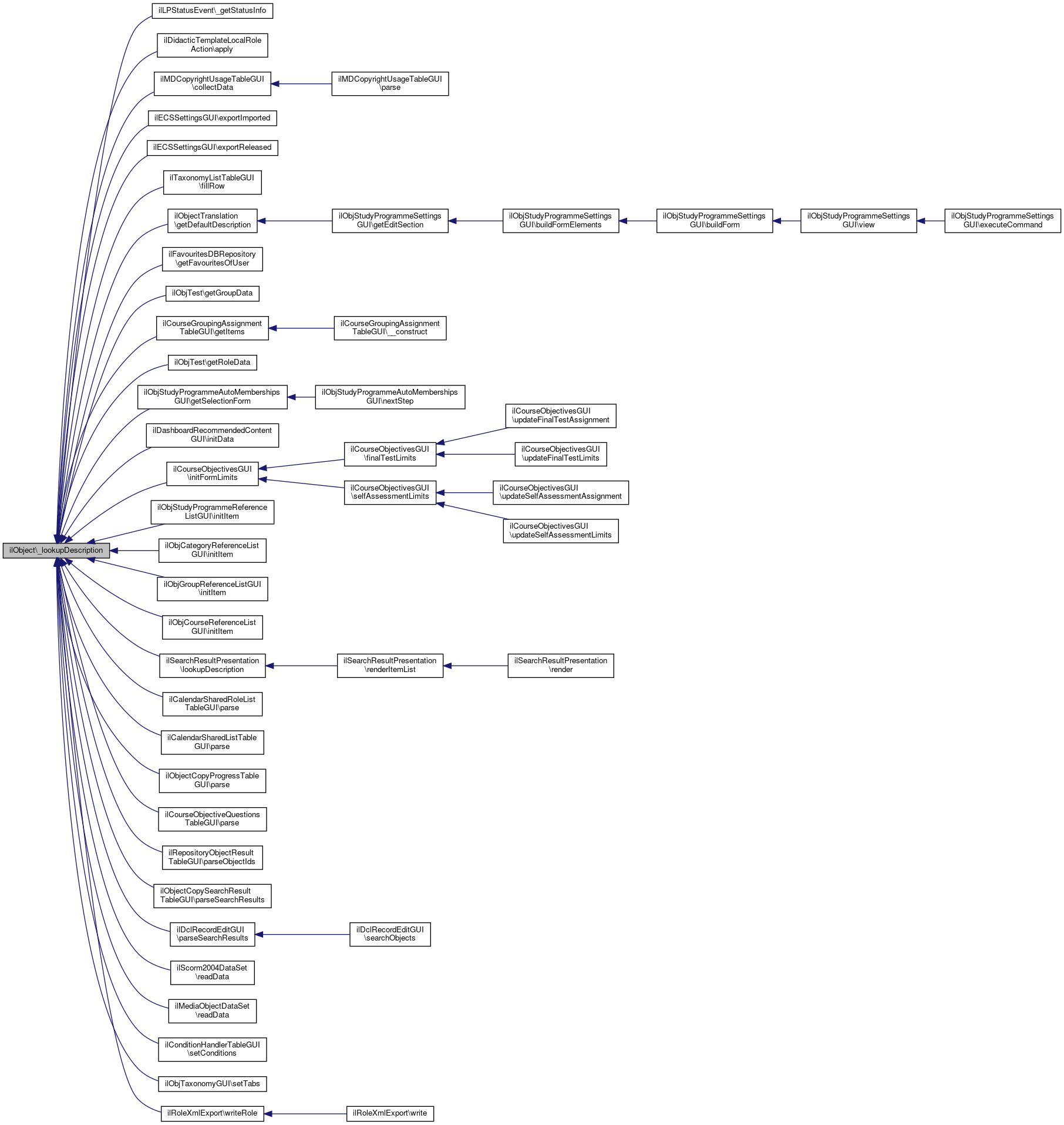
Referenced by ilLPStatusEvent\_getStatusInfo(), ilDidacticTemplateLocalRoleAction\apply(), ilMDCopyrightUsageTableGUI\collectData(), ilECSSettingsGUI\exportImported(), ilECSSettingsGUI\exportReleased(), ilTaxonomyListTableGUI\fillRow(), ilObjectTranslation\getDefaultDescription(), ilFavouritesDBRepository\getFavouritesOfUser(), ilObjTest\getGroupData(), ilCourseGroupingAssignmentTableGUI\getItems(), ilObjTest\getRoleData(), ilObjStudyProgrammeAutoMembershipsGUI\getSelectionForm(), ilDashboardRecommendedContentGUI\initData(), ilCourseObjectivesGUI\initFormLimits(), ilObjStudyProgrammeReferenceListGUI\initItem(), ilObjCategoryReferenceListGUI\initItem(), ilObjGroupReferenceListGUI\initItem(), ilObjCourseReferenceListGUI\initItem(), ilSearchResultPresentation\lookupDescription(), ilCalendarSharedRoleListTableGUI\parse(), ilCalendarSharedListTableGUI\parse(), ilObjectCopyProgressTableGUI\parse(), ilCourseObjectiveQuestionsTableGUI\parse(), ilRepositoryObjectResultTableGUI\parseObjectIds(), ilObjectCopySearchResultTableGUI\parseSearchResults(), ilDclRecordEditGUI\parseSearchResults(), ilScorm2004DataSet\readData(), ilMediaObjectDataSet\readData(), ilConditionHandlerTableGUI\setConditions(), ilObjTaxonomyGUI\setTabs(), and ilRoleXmlExport\writeRole().

891  : string
892  {
893  global $DIC;
894  return (string) $DIC["ilObjDataCache"]->lookupDescription($obj_id);
895  }
global $DIC
Definition: feed.php:28
+ Here is the caller graph for this function:

◆ _lookupImportId()

static ilObject::_lookupImportId ( int  $obj_id)
static

Definition at line 452 of file class.ilObject.php.

References $DIC, $res, ilDBConstants\FETCHMODE_OBJECT, ilDBInterface\query(), and ilDBInterface\quote().

Referenced by ilMediaObjectDataSet\readData(), and ILIAS\COPage\PC\MediaObject\MediaObjectManager\resolveMediaAliases().

452  : string
453  {
454  global $DIC;
455 
456  $db = $DIC->database();
457 
458  $sql =
459  "SELECT import_id" . PHP_EOL
460  . "FROM " . self::TABLE_OBJECT_DATA . PHP_EOL
461  . "WHERE obj_id = " . $db->quote($obj_id, "integer") . PHP_EOL
462  ;
463 
464  $res = $db->query($sql);
465  while ($row = $res->fetchRow(ilDBConstants::FETCHMODE_OBJECT)) {
466  return (string) $row->import_id;
467  }
468  return '';
469  }
$res
Definition: ltiservices.php:69
quote($value, string $type)
global $DIC
Definition: feed.php:28
ilDBInterface $db
query(string $query)
Run a (read-only) Query on the database.
+ Here is the call graph for this function:
+ Here is the caller graph for this function:

◆ _lookupLastUpdate()

static ilObject::_lookupLastUpdate ( int  $obj_id,
bool  $formatted = false 
)
staticfinal

Definition at line 897 of file class.ilObject.php.

References $DIC, $last_update, ilDatePresentation\formatDate(), and IL_CAL_DATETIME.

897  : string
898  {
899  global $DIC;
900 
901  $last_update = $DIC["ilObjDataCache"]->lookupLastUpdate($obj_id);
902 
903  if ($formatted) {
905  }
906 
907  return (string) $last_update;
908  }
const IL_CAL_DATETIME
static formatDate(ilDateTime $date, bool $a_skip_day=false, bool $a_include_wd=false, bool $include_seconds=false)
global $DIC
Definition: feed.php:28
string $last_update
+ Here is the call graph for this function:

◆ _lookupObjectId()

static ilObject::_lookupObjectId ( int  $ref_id)
staticfinal

Definition at line 1120 of file class.ilObject.php.

References $DIC.

Referenced by ilMailMemberSearchTableGUI\__construct(), ILIAS\Exercise\Object\ObjectManager\__construct(), ilWebDAVObjectMountInstructions\__construct(), ilGlossaryAdvMetaDataAdapter\__construct(), ilDclDetailedViewDefinitionGUI\__construct(), ilLOXmlWriter\__construct(), ilDclTableListGUI\__construct(), ilGlossaryTermGUI\__construct(), ilMMItemInformation\__construct(), ILIAS\Glossary\Flashcard\FlashcardManager\__construct(), ilObject2GUI\__construct(), ilSCORM13PlayerGUI\__construct(), ilObjSurveyQuestionPool\_getAvailableQuestionpools(), ilObjForumGUI\_goto(), ilAppointmentPresentationGUI\addContainerInfo(), ilObjStudyProgramme\addCrsToProgrammes(), ilSoapExerciseAdministration\addExercise(), ilSoapFileAdministration\addFile(), ilBookingGatewayGUI\checkBookingPoolsForSchedules(), ilLTIProviderObjectSettingGUI\checkLocalRole(), ilContainerSorting\cloneSorting(), ILIAS\MediaCast\Comments\GUIService\commentGUI(), ilRecommendedContentRoleConfigGUI\confirmRemoveItems(), ILIAS\Glossary\Term\TermManager\copyTermFromOtherGlossary(), ILIAS\Skill\Profile\SkillProfileManager\countUsers(), ilObjStudyProgrammeTreeGUI\createNewLeaf(), ilObjPortfolioGUI\createPortfolioFromAssignment(), ilExSubmissionObjectGUI\createPortfolioFromAssignmentObject(), ilObjStudyProgrammeTreeGUI\delete(), ilLPListOfProgressGUI\details(), ilSAHSPresentationGUI\executeCommand(), ilSAHSEditGUI\executeCommand(), ilObjSAHSLearningModuleGUI\exportModule(), ilLPCollectionSettingsTableGUI\fillRow(), ilMStShowUserCoursesTableGUI\fillRow(), ilMStListCoursesTableGUI\fillRow(), ILIAS\Skill\Profile\SkillProfileCompletionManager\getActualMaxLevels(), ilContainerPageGUI\getAdditionalPageActions(), ilObjFileInfoRepository\getByRefId(), ILIAS\Skill\Table\ProfileTable\getDataRetrieval(), ilExAssTypeWikiTeam\getExportObjIdForResourceId(), ilOrgUnitExporter\getExternalId(), ilNewsForContextBlockGUI\getHTML(), ilSoapSCORMAdministration\getIMSManifestXML(), ilDclReferenceFieldRepresentation\getInputField(), ilRecommendedContentRoleTableGUI\getItems(), ilBookingReservationsTableGUI\getItems(), ilNotification\getNotificationsForObject(), ilWebDAVRepositoryHelper\getObjectIdFromRefId(), ilPRGAssignmentDBRepository\getObjIdFor(), ilOrgUnitPositionAccess\getObjIdForRefId(), ilSoapObjectAdministration\getObjIdsByRefIds(), ilTrQuery\getParticipantsForObject(), ilLPCollectionOfLMChapters\getPossibleItems(), ilSoapSCORMAdministration\getSCORMCompletionStatus(), ilBookingReservationsTableGUI\getSelectableUserColumns(), ilDclIliasReferenceRecordFieldModel\getStatus(), ilTrQuery\getSummaryDataForObject(), ilObjEmployeeTalkSeriesGUI\getTemplateRefId(), ilGlossaryTerm\getTermList(), ilSoapTestAdministration\getTestAccess(), ilSoapTestAdministration\getTestResults(), ilOrgUnitPathStorage\getTextRepresentationOfOrgUnits(), ilTrQuery\getUserDataForObject(), ilBadgeHandler\getUserIds(), ilTrQuery\getUserObjectMatrix(), ilMembershipRegistrationCodeUtils\handleCode(), ilTestExpressPageObjectGUI\handleToolbarCommand(), ilDclTable\hasPermissionToDeleteRecord(), ilDclTable\hasPermissionToDeleteRecords(), ilDclTable\hasPermissionToEditRecord(), ilDclTable\hasPermissionToViewRecord(), ilSoapSCORMAdministration\hasSCORMCertificate(), ilDashboardRecommendedContentGUI\initData(), ilObjContentObjectGUI\initMenuEntryForm(), ilRepositoryExplorer\isClickable(), ilObjEmployeeTalkSeriesGUI\loadRecurrenceSettings(), ilObjAssessmentFolderGUI\logAdminObject(), ilPollCommentsHandler\lookupObjectId(), ilObjForum\lookupStatisticsByRefId(), ilObjSCORMLearningModuleGUI\newModuleVersion(), ilRbacLogTableGUI\parseChangesFaPa(), ilSoapWebLinkAdministration\readWebLink(), ilContainerGUI\redrawListItemObject(), ILIAS\Glossary\Term\TermManager\referenceTermsFromOtherGlossary(), ilSoapObjectAdministration\removeFromSystemByImportId(), ilCmiXapiAppEventListener\removeMembers(), ilObjGlossary\removeOfflineGlossaries(), ILIAS\Repository\Provider\RepositoryMainBarProvider\renderLastVisited(), ilNewsTimelineGUI\save(), ilObjStudyProgrammeTreeGUI\saveTreeOrder(), ilLPTableBaseGUI\sendMail(), ilSAHSPresentationGUI\setInfoTabs(), ilBookingGatewayGUI\showPoolSelector(), ILIAS\Data\ReferenceId\toObjectId(), ilNewsTimelineGUI\update(), ilSoapWebLinkAdministration\updateWebLink(), and ilLearningSequenceXMLWriter\writeLSItems().

1120  : int
1121  {
1122  global $DIC;
1123  return $DIC["ilObjDataCache"]->lookupObjId($ref_id);
1124  }
global $DIC
Definition: feed.php:28
+ Here is the caller graph for this function:

◆ _lookupObjId()

static ilObject::_lookupObjId ( int  $ref_id)
staticfinal

Definition at line 927 of file class.ilObject.php.

References $DIC.

Referenced by ilObjectFeedWriter\__construct(), ilUserFeedWriter\__construct(), ilBookingObjectServiceGUI\__construct(), ilObjNotificationSettingsGUI\__construct(), ilCopySelfAssQuestionTableGUI\__construct(), ilPRGMembersExportGUI\__construct(), ilTimingCache\__construct(), ilItemGroupItems\__construct(), ilBookingScheduleGUI\__construct(), ilCourseParticipantsGroupsTableGUI\__construct(), ilSessionParticipants\__construct(), ILIAS\Style\Content\Object\ObjectFacade\__construct(), ilClassificationBlockGUI\__construct(), ilCalendarVisibility\__construct(), ilObjectContentStyleSettingsGUI\__construct(), ilBadgeManagementGUI\__construct(), ilTrSummaryTableGUI\__construct(), ilSessionOverviewGUI\__construct(), ilForumNotificationDataProvider\__construct(), ILIAS\Style\Content\Object\ObjectManager\__construct(), ilMemberAgreementGUI\__construct(), ilRegistrationGUI\__construct(), ILIAS\Container\Content\ItemSetManager\__construct(), ilMemberExportGUI\__construct(), ilInternalLinkGUI\__construct(), ilTrMatrixTableGUI\__construct(), ilLMTracker\__construct(), ilTrObjectUsersPropsTableGUI\__construct(), ilCalendarSelectionBlockGUI\__construct(), ilCalendarPresentationGUI\__construct(), ilCalendarCategoryGUI\__construct(), ilParticipants\__construct(), ilLearningProgressGUI\__getNextClass(), ilCourseContentGUI\__renderUserItem(), ilLearningProgressBaseGUI\__showEditUser(), ilObjSurveyQuestionPoolAccess\_checkAccess(), ilCourseObjectiveMaterials\_getAssignableMaterials(), ilObjQuestionPool\_getAvailableQuestionpools(), ilObjTest\_getAvailableTests(), ilObjStudyProgrammeReferenceAccess\_getCommands(), ilLPStatusCollection\_getInProgress(), ilObjContentObjectAccess\_getLastAccessedPage(), ilNewsItem\_getNewsItemsOfUser(), ilConditionHandler\_getPersistedConditionsOfTrigger(), ilAdvancedMDRecord\_getSelectedRecordsByObject(), ilLPStatusEvent\_getStatusInfo(), ilObjStudyProgrammeReferenceGUI\_goto(), ilObjCategoryReferenceGUI\_goto(), ilObjChatroomGUI\_goto(), ilObjGroupReferenceGUI\_goto(), ilObjContentPageGUI\_goto(), ilObjLearningSequenceGUI\_goto(), ilObjCourseReferenceGUI\_goto(), ilObjCmiXapiGUI\_goto(), ilObjDataCollectionGUI\_goto(), ilObjItemGroupGUI\_goto(), ilObjLearningSequence\_goto(), ilObjSessionGUI\_goto(), ilObjectPluginGUI\_goto(), ilObjBookingPoolGUI\_goto(), ilObjFileBasedLMGUI\_goto(), ilObjPollGUI\_goto(), ilObjLTIConsumerGUI\_goto(), ilObjMailGUI\_goto(), ilObjSAHSLearningModuleGUI\_goto(), ilObjSurveyGUI\_goto(), ilObjSurveyQuestionPoolGUI\_goto(), ilObjWikiGUI\_goto(), ilObjFileGUI\_goto(), ilObjCategoryGUI\_goto(), ilObjGlossaryGUI\_goto(), ilObjGroupGUI\_goto(), ilObjMediaPoolGUI\_goto(), ilObjMediaCastGUI\_goto(), ilObjLinkResourceGUI\_goto(), ilObjSystemFolderGUI\_goto(), ilObjQuestionPoolGUI\_goto(), ilObjForumGUI\_goto(), ilObjContentObjectGUI\_goto(), ilObjCourseGUI\_goto(), ilObjTestGUI\_goto(), ilObjUserFolderGUI\_goto(), ilContainerReferenceAccess\_isAccessible(), ilObjGroup\_isMember(), ilSessionParticipants\_isParticipant(), ilConditionHandler\_isReferenceHandlingOptional(), ilChangeEvent\_recordReadEvent(), ilObjectActivation\addAdditionalSubItemInformation(), ilObjTalkTemplateGUI\addAdminLocatorItems(), ilObjRoleTemplateGUI\addAdminLocatorItems(), ilObjUserGUI\addAdminLocatorItems(), ilNavigationHistory\addItem(), ilForumModeratorsGUI\addModerator(), ilAppointmentPresentationGUI\addObjectLinks(), ilCalendarCategoryGUI\addReferenceLinks(), ilLocatorGUI\addRepositoryItems(), ilCalendarPresentationGUI\addStandardTabs(), ilExportContainer\addSubitems(), ilContainerReferenceGUI\afterSave(), ilContainerStartObjectsGUI\askDeleteStarterObject(), ilSoapCourseAdministration\assignCourseMember(), ilRbacAdmin\assignUser(), ilObjectGUI\buildDeletionModalItems(), ilObjectGUI\buildInputsForAdditionalDeletionReferences(), ilLearningProgressAccess\checkAccess(), ilAccess\checkAccessOfUser(), ilSurveyEvaluationGUI\checkAnonymizedEvaluationAccess(), ilSoapAdministration\checkObjectAccess(), ilChatroom\checkPermissions(), ILIAS\Wiki\Wiki\DomainService\checkRefId(), ilLOEditorStatus\checkTestOnline(), ilECSMappingSettingsGUI\cInitMappingForm(), ilLPCollectionOfMediaObjects\cloneCollection(), ilLPCollection\cloneCollection(), ilLPCollectionOfSCOs\cloneCollection(), ilLPCollectionOfRepositoryObjects\cloneCollection(), ilObjCategory\cloneDependencies(), ilObjCourse\cloneDependencies(), ilConditionHandler\cloneDependencies(), ilObjCourseGrouping\cloneGrouping(), ilContainerSorting\cloneSorting(), ilAppointmentPresentationConsultationHoursGUI\collectPropertiesAndActions(), ilGroupAddToGroupActionGUI\confirmAddUser(), ilPortfolioRoleAssignmentGUI\confirmAssignmentDeletion(), ilLOEditorGUI\confirmDeleteTest(), ilLOEditorGUI\confirmDeleteTests(), ilMembershipBlockGUI\confirmedRemove(), ilRepositoryTrashGUI\confirmRemoveFromSystemObject(), ilContainerGUI\copyObject(), ilECSCourseCreationHandler\createCourseReferenceObjects(), ilGroupAddToGroupActionGUI\createGroup(), ilConsultationHoursGUI\createNewBookingEntry(), assQuestion\createNewQuestion(), ilECSCourseCreationHandler\createParallelCourse(), ilObjRole\createPermissionIntersection(), ilObjectRolePermissionTableGUI\createTooltip(), ilContainerGUI\cutObject(), ilRbacAdmin\deassignUser(), ilAdministrationCommandGUI\delete(), ilSoapCourseAdministration\deleteCourse(), ilOerHarvester\deleteDeprecated(), ilObjRole\deleteLocalPolicies(), ilDclBaseRecordModel\deleteMob(), ilRepUtil\deleteObjects(), ilObjBlog\deliverRSS(), ilForumModeratorsGUI\detachModeratorRole(), ILIAS\Container\Content\ItemBlock\ItemBlockSequenceGenerator\determineBlockItems(), ilObjTestGUI\determineObjectiveOrientedContainer(), ilECSMappingSettingsGUI\dMap(), ilECSCourseCreationHandler\doAttributeMapping(), ilLTIAppEventListener\doCronUpdate(), ilExSubmission\downloadAllAssignmentFiles(), ilSCORMPresentationGUI\downloadCertificate(), ilLearningProgressGUI\editManual(), ilCalendarScheduleFilterTimings\enabledCourseTimings(), ilCourseLPBadge\evaluate(), ilSoapCourseAdministration\excludeCourseMember(), ilWikiHandlerGUI\executeCommand(), ilObjectPluginGUI\executeCommand(), ilWikiPageGUI\executeCommand(), ilSurveyEditorGUI\executeCopyQuestionsToPoolObject(), ilSurveyEditorGUI\executeCreateQuestionObject(), ilObjectCopyGUI\executeNextStepAfterSourceSelection(), ilSkillProfileGUI\exportProfiles(), ilSkillTreeNodeGUI\exportSelectedNodes(), ilStudyProgrammeRepositorySearchGUI\fillAutoCompleteToolbar(), ilRepositorySearchGUI\fillAutoCompleteToolbar(), ilRegistrationGUI\fillMembershipLimitation(), ilECSImportedContentTableGUI\fillRow(), ilLinksTableGUI\fillRow(), ilExportSelectionTableGUI\fillRow(), ilAdvancedMDRecordTableGUI\fillRow(), ilSysStyleCatAssignmentTableGUI\fillRow(), ilContentStylesTableGUI\fillRow(), ilCourseObjectivesTableGUI\fillRow(), ilRoleAssignmentTableGUI\fillRow(), ilObjectCopySelectionTableGUI\fillRow(), ilSystemStylesTableGUI\fillRow(), ilPDNewsTableGUI\fillRow(), ilSkillLevelTableGUI\fillRow(), ilUserTableGUI\fillRow(), ilObjectLP\findMembershipsByPath(), ilObjItemGroup\fixContainerItemGroupRefsAfterCloning(), ilChatroomAdminViewGUI\forcePublicRoom(), ilContainerContentGUI\forwardToColumnGUI(), ilObjFolderGUI\forwardToTimingsView(), ilMailMemberSearchGUI\generateContextArray(), ILIAS\Portfolio\Administration\PortfolioRoleAssignmentDBRepository\getAllAssignmentData(), ilCourseObjectiveMaterialAssignmentTableGUI\getAllSubObjects(), ilPersonalSkillsGUI\getAllSuggestedResources(), ilContainerGUI\getAsynchItemListObject(), ILIAS\Help\Module\ModuleManager\getAuthoringLMId(), ilObjectGUI\getCenterColumnHTML(), ilRepositoryExplorerGUI\getChildsOfNode(), ilContainer\getCompleteDescriptions(), ILIAS\Skill\Table\LevelResourcesTable\getComponent(), ilConsultationHourUtils\getConsultationHourLinksForRepositoryObject(), ILIAS\News\Dashboard\DashboardNewsManager\getContextOptions(), ILIAS\Skill\Table\LevelResourcesTable\getDataRetrieval(), ilParticipants\getDefaultMemberRole(), ilScormMailTemplateLPContext\getDescription(), ilObjWikiGUI\getGotoLink(), ilObjTest\getGroupData(), ILIAS\Help\Map\MapManager\getHelpSectionsForId(), ILIAS\Repository\Provider\RepositoryMainBarProvider\getHomeItem(), ilADTInternalLinkPresentationBridge\getHTML(), ilCalendarAppointmentPanelGUI\getHTML(), ilPathGUI\getHTML(), ilLocatorGUI\getHTML(), ilDidacticTemplateIconFactory\getIconPathForReference(), ilNewsForContextBlockGUI\getInfoForData(), ilContainerSortingSettings\getInheritedSettings(), ilParticipants\getInstance(), ILIAS\Container\Content\ItemBlock\ItemBlockSequenceGenerator\getItemGroupItemRefIds(), ilUserRoleStartingPointTableGUI\getItems(), ilCourseGroupingAssignmentTableGUI\getItems(), ilNavigationHistory\getItems(), ilBadgeUserTableGUI\getItems(), ilTrSummaryTableGUI\getItems(), ilPageLinker\getLinkXML(), ilLMPageObjectGUI\getLinkXML(), ilLMPresentationLinker\getLinkXML(), ilPDTasksBlockGUI\getListItemForData(), ilImageMapEditorGUI\getMapAreaLinkString(), ilLPStatusEvent\getMembers(), ilObjectLP\getMembers(), ilLPStatusCollection\getMembers(), ilObjStudyProgrammeMembersGUI\getMembersTableGUI(), ILIAS\Container\Screen\MemberViewLayoutProvider\getMemberViewModeInfo(), ilCalendarSubscriptionGUI\getModalForSubscription(), ilNewsItem\getNewsForRefId(), ilOrgUnitExplorerGUI\getNodeIcon(), ilAdministrationExplorerGUI\getNodeIcon(), ilRepositoryExplorerGUI\getNodeIcon(), ilRepositorySelectorExplorerGUI\getNodeIcon(), ilObjStudyProgrammeTreeExplorerGUI\getNodeIcon(), ilObjSurvey\getNotificationTargetUserIds(), ilTrQuery\getObjectIds(), ilOrgUnitPermissionTableGUI\getObjId(), ilObjectRolePermissionTableGUI\getObjId(), ilObjectRoleTemplatePermissionTableGUI\getObjId(), ilObjLearningSequenceContentTableGUI\getObjIdFor(), ilNewsObjectAdapter\getObjIdForRefId(), ilSkillObjectAdapter\getObjIdForRefId(), ilConditionObjectAdapter\getObjIdForRefId(), ilLearnerProgressDB\getObjIdForRefId(), LSItemOnlineStatus\getOnlineStatus(), ilBlogPostingGUI\getParentObjId(), ilAdvancedMDSettingsGUI\getParsedRecordObjects(), ilMembershipNotifications\getParticipants(), ilBookingInfoScreenAdapter\getPoolIds(), ilTestRandomQuestionSetSourcePoolDefinition\getPoolInfoLabel(), ilObjSurvey\getQuestionblocksTable(), ilDidacticTemplateSettingsTableDataRetrieval\getRecords(), ilUserStartingPointGUI\getRepositoryObjectInput(), ilContainerContentGUI\getRightColumnHTML(), ilObjectGUI\getRightColumnHTML(), ILIAS\Style\Content\Object\ObjectManager\getSelectableStyles(), ILIAS\Wiki\WikiPrintViewProviderGUI\getSelectionForm(), ilPersonalSkillsGUI\getSuggestedResourcesForProfile(), ilObjSessionGUI\getTabs(), ilLOUtils\getTestResultLinkForUser(), ilLearningSequenceParticipantsTableGUI\getTitleFor(), ilUserRoleStartingPointTableGUI\getTitleForCriterium(), ilRepositorySelector2InputGUI\getTitleForNodeId(), ilRoleAssignmentTableGUI\getTitleForReference(), ilObjOrgUnitTree\getTitles(), ilRepositoryExplorerGUI\getTopNodeForRefId(), ilLinkInputGUI\getTranslatedValue(), ilObjGroupReferenceListGUI\getTypeIcon(), ilObjStudyProgrammeReferenceListGUI\getTypeIcon(), ilObjCourseReferenceListGUI\getTypeIcon(), ilObjCategoryReferenceListGUI\getTypeIcon(), ilSoapUserAdministration\getUsersForContainer(), ilObjFolder\getViewMode(), ilObjGroup\getViewMode(), ilItemGroupDataSet\getXmlRecord(), ilSessionDataSet\getXmlRecord(), ilSoapGroupAdministration\groupExists(), ILIAS\StaticURL\Handler\LegacyGotoHandler\handle(), ilECSCourseCreationHandler\handle(), ilLPListOfSettingsGUI\handleLPUsageInfo(), ilECSCategoryMapping\handleUpdate(), ILIAS\Style\Content\Object\ObjectManager\inheritFromParent(), ilTrashTableGUI\init(), ilSubItemListGUI\init(), ilObjectCopyGUI\init(), ilCourseReferencePathInfo\init(), ilCourseLPBadgeGUI\initConfigForm(), ilObjSessionGUI\initContainer(), ilAdvancedMDSettingsGUI\initContextParameters(), ilSessionParticipantsTableGUI\initFilter(), ilUserTableGUI\initFilter(), ilLOTestAssignmentForm\initForm(), ilPCResourcesGUI\initForm(), ilCalendarAppointmentGUI\initForm(), ilObjGroupGUI\initForm(), ilConditionHandlerGUI\initFormCondition(), ilCourseObjectivesGUI\initFormRandom(), ilPersonalSettingsGUI\initGeneralSettingsForm(), ilCalendarCategories\initialize(), ilContainerXmlParser\initItem(), ilGroupMembershipMailNotification\initMail(), ilCourseMembershipMailNotification\initMail(), ilBookingGatewayGUI\initPool(), ilLOTestQuestionAdapter\initTestRun(), ilPCContentIncludeGUI\insertFromPool(), ilPCMediaObjectGUI\insertFromPool(), ilPCQuestionGUI\insertFromPool(), ILIAS\COPage\Page\PageContentManager\insertInstIntoIDs(), ilPCResourcesGUI\insertResourcesIntoPageContent(), ilObjectListGUI\insertSubscribeCommand(), ilPRGAssignmentDBRepository\interimOrguLookup(), ilContSkillPresentationGUI\isAccessible(), ilMembershipNotifications\isActiveForRefId(), ilRepositoryExplorer\isClickable(), ilLOUtils\isCompleted(), ilADTInternalLinkSearchBridgeSingle\isInCondition(), ilLPStatusCollection\isMember(), ilObjContentObject\isOnlineHelpModule(), ilLOSettings\isRandomTestType(), ilCourseObjectivesGUI\isRandomTestType(), ilBookingEntry\isTargetObjectVisible(), ilAdministrationGUI\jump(), ilMediaCreationGUI\listPoolItems(), ilOrgUnitRecursiveUserAssignmentTableGUI\loadData(), ilContainerReferenceGUI\loadPropertiesFromSettingsForm(), ilLOUtils\lookupMaxAttempts(), ilLOUtils\lookupObjectiveRequiredPercentage(), ilCertificateObjectHelper\lookupObjId(), ilObjectPluginGUI\lookupParentTitleInCreationMode(), ilLOEditorStatus\lookupQuestionsAssigned(), ilCalendarScheduleFilterTimings\modifyEvent(), ilObjGroupGUI\modifyItemGUI(), ilObjSessionGUI\modifyItemGUI(), ilObjFolderGUI\modifyItemGUI(), ilLTIProviderReleasedObjectsTableGUI\parse(), ilLPCollectionSettingsTableGUI\parse(), ilECSCategoryMappingTableGUI\parse(), ilObjectCopyProgressTableGUI\parse(), ilObjectTableGUI\parse(), ilCourseObjectivesTableGUI\parse(), ilLOXmlParser\parseMaterials(), ilLOXmlParser\parseTests(), ilTimingsPersonalTableGUI\parseTitle(), ilTimingsManageTableGUI\parseTitle(), ilDclIliasReferenceFieldRepresentation\passThroughFilter(), ilAdministrationCommandGUI\paste(), ilContainerGUI\pasteObject(), ilAdministrationCommandGUI\performPasteIntoMultipleObjects(), ilObjWorkspaceFolderGUI\performPasteIntoMultipleObjects(), ilRepositoryObjectSearchGUI\performSearch(), ilRepositorySearchGUI\performSearch(), ilStartUpGUI\processIndexPHP(), ilContainer\putInTree(), ilObjStudyProgrammeReferenceGUI\putObjectInTree(), ilCalendarCategories\readAllConsultationHoursCalendarOfContainer(), ilCalendarCategories\readConsultationHoursCalendar(), ilMediaObjectDataSet\readData(), ilLPStatusCourseReference\readTargetObjId(), ilLearningHistoryTimelineItem\render(), ilBookingScheduleGUI\render(), ilContainerRenderer\renderItemBlockSequence(), ILIAS\Containter\Content\ObjectiveRenderer\renderObjective(), ILIAS\Containter\Content\ObjectiveRenderer\renderObjectives(), ilObjWikiGUI\renderSideBlock(), ILIAS\Containter\Content\ObjectiveRenderer\renderTest(), ilAccountMail\replacePlaceholders(), ilObjectLP\resetLPDataForUserIds(), ilRepUtil\restoreObjects(), ILIAS\MediaObjects\Tracking\TrackingManager\saveCompletion(), ilExportGUI\saveItemSelection(), ilCourseObjectivesGUI\saveRandom(), ilConsultationHoursGUI\saveSequence(), ilUserStartingPointGUI\saveStartingPoint(), ilObjectCopyGUI\saveTarget(), ilObjGlossaryGUI\selectGlossary(), ilObjContentObjectGUI\selectLMGlossary(), selfOrParentWithRatingEnabled(), ilMembershipCronNotifications\sendMail(), ilObjBlog\sendNotification(), ilUserStartingPointRepository\setCurrentUserPersonalStartingPoint(), ilContainerContentGUI\setOutput(), ilQuestionEditGUI\setPoolRefId(), ilMailNotification\setRefId(), ILIAS\Skill\Resource\SkillResourcesManager\setResourceAsTrigger(), ilObjItemGroupGUI\setTabs(), ilObjectGUI\setTitleAndDescription(), ilCalendarSubscriptionGUI\show(), ilDerivedTasksGUI\show(), ilObjBibliographicGUI\showContent(), ilRepositoryTrashGUI\showDeleteConfirmation(), ilObjSessionGUI\showJoinRequestButton(), ilInternalLinkGUI\showLinkHelp(), ilAdministrationCommandGUI\showLinkIntoMultipleObjectsTree(), ilMemberViewGUI\showMemberViewSwitch(), ilAdministrationCommandGUI\showMoveIntoObjectTree(), ilNewsForContextBlockGUI\showNews(), ilBookingGatewayGUI\showPoolSelector(), ilAdministrationExplorerGUI\sortChilds(), ilRepositorySelectorExplorerGUI\sortChilds(), ilRepositoryExplorerGUI\sortChilds(), ilAdvancedMDRecord\toXML(), ilObjGroup\translateViewMode(), ilObjStudyProgrammeReferenceGUI\tryingToCreateCircularReference(), ilLOTestQuestionAdapter\updateFixedQuestions(), ilLearningProgressGUI\updateManual(), ilLOTestQuestionAdapter\updateRandomQuestions(), ilMembershipRegistrationCodeUtils\useCode(), ilECSCategoryMappingRule\validate(), ilLPCollectionOfRepositoryObjects\validateEntry(), ilCourseLPBadgeGUI\validateForm(), ilSoapObjectAdministration\validateReferences(), and ilContainerXmlWriter\writeSubitems().

927  : int
928  {
929  global $DIC;
930  return $DIC["ilObjDataCache"]->lookupObjId($ref_id);
931  }
global $DIC
Definition: feed.php:28
+ Here is the caller graph for this function:

◆ _lookupObjIdByImportId()

static ilObject::_lookupObjIdByImportId ( string  $import_id)
staticfinal

Get (latest) object id for an import id.

Definition at line 407 of file class.ilObject.php.

References $DIC, ilDBInterface\fetchObject(), ilDBInterface\numRows(), ilDBInterface\query(), and ilDBInterface\quote().

Referenced by ilOrgUnitImporter\buildRef(), ilOrgUnitSimpleUserImport\buildUserId(), ilSoapObjectAdministration\getObjIdByImportId(), ilSoapObjectAdministration\getRefIdsByImportId(), ilSoapObjectAdministration\getXMLTree(), ilAuthProviderECS\handleLogin(), ilGlossaryDataSet\importRecord(), ilRoleXmlImporter\initRole(), ilSoapObjectAdministration\removeFromSystemByImportId(), and ilOrgUnitSimpleImport\simpleImportElement().

407  : int
408  {
409  global $DIC;
410  $db = $DIC->database();
411 
412  $sql =
413  "SELECT obj_id" . PHP_EOL
414  . "FROM " . self::TABLE_OBJECT_DATA . PHP_EOL
415  . "WHERE import_id = " . $db->quote($import_id, "text") . PHP_EOL
416  . "ORDER BY create_date DESC" . PHP_EOL
417  ;
418  $result = $db->query($sql);
419 
420  if ($db->numRows($result) == 0) {
421  return 0;
422  }
423 
424  $row = $db->fetchObject($result);
425 
426  return (int) $row->obj_id;
427  }
numRows(ilDBStatement $statement)
quote($value, string $type)
global $DIC
Definition: feed.php:28
ilDBInterface $db
fetchObject(ilDBStatement $query_result)
query(string $query)
Run a (read-only) Query on the database.
string $import_id
+ Here is the call graph for this function:
+ Here is the caller graph for this function:

◆ _lookupOwner()

static ilObject::_lookupOwner ( int  $obj_id)
staticfinal

◆ _lookupOwnerName()

static ilObject::_lookupOwnerName ( int  $owner_id)
staticfinal

Lookup owner name for owner id.

Definition at line 487 of file class.ilObject.php.

References $DIC, _exists(), and ilLanguage\txt().

Referenced by getOwnerName(), and ilNoteGUI\getTarget().

487  : string
488  {
489  global $DIC;
490  $lng = $DIC->language();
491 
492  $owner = null;
493  if ($owner_id != -1) {
494  if (ilObject::_exists($owner_id)) {
495  $owner = new ilObjUser($owner_id);
496  }
497  }
498 
499  $own_name = $lng->txt("unknown");
500  if (is_object($owner)) {
501  $own_name = $owner->getFullname();
502  }
503 
504  return $own_name;
505  }
txt(string $a_topic, string $a_default_lang_fallback_mod="")
gets the text for a given topic if the topic is not in the list, the topic itself with "-" will be re...
global $DIC
Definition: feed.php:28
static _exists(int $id, bool $reference=false, ?string $type=null)
checks if an object exists in object_data
ilLanguage $lng
+ Here is the call graph for this function:
+ Here is the caller graph for this function:

◆ _lookupTitle()

static ilObject::_lookupTitle ( int  $obj_id)
static

Definition at line 834 of file class.ilObject.php.

References $DIC.

Referenced by ilLearningProgressBaseGUI\__appendLPDetails(), ilGlossaryAutoLinkTableGUI\__construct(), ilObjectFeedWriter\__construct(), ilUserFeedWriter\__construct(), ilLMGlossaryTableGUI\__construct(), ilTaxSelectInputGUI\__construct(), ilWebDAVObjectMountInstructions\__construct(), ilRecommendedContentRoleTableGUI\__construct(), ilBadgeUserTableGUI\__construct(), ilCopySelfAssQuestionTableGUI\__construct(), ilMMItemInformation\__construct(), ilMediaPoolTableGUI\__construct(), ilAttendanceList\__construct(), ilExport\_generateIndexFile(), ilObjStyleSheet\_getClonableContentStyles(), ilForum\_getModerators(), ilObjStyleSheet\_getStandardStyles(), ilLPStatusEvent\_getStatusInfo(), ilObjChatroomGUI\_goto(), ilObjContentPageGUI\_goto(), ilObjLearningSequenceGUI\_goto(), ilObjCmiXapiGUI\_goto(), ilObjDataCollectionGUI\_goto(), ilObjItemGroupGUI\_goto(), ilLMPageObjectGUI\_goto(), ilGlossaryTermGUI\_goto(), ilObjLearningSequence\_goto(), ilObjSessionGUI\_goto(), ilObjectPluginGUI\_goto(), ilStructureObjectGUI\_goto(), ilObjBookingPoolGUI\_goto(), ilObjFileBasedLMGUI\_goto(), ilObjLTIConsumerGUI\_goto(), ilObjMailGUI\_goto(), ilObjSAHSLearningModuleGUI\_goto(), ilObjSurveyGUI\_goto(), ilObjSurveyQuestionPoolGUI\_goto(), ilObjWikiGUI\_goto(), ilObjFileGUI\_goto(), ilObjCategoryGUI\_goto(), ilObjGlossaryGUI\_goto(), ilObjGroupGUI\_goto(), ilObjMediaPoolGUI\_goto(), ilObjMediaCastGUI\_goto(), ilObjLinkResourceGUI\_goto(), ilObjSystemFolderGUI\_goto(), ilObjQuestionPoolGUI\_goto(), ilObjForumGUI\_goto(), ilObjContentObjectGUI\_goto(), ilObjCourseGUI\_goto(), ilObjTestGUI\_goto(), ilObjUserFolderGUI\_goto(), ilBookingInfoScreenAdapter\add(), ilObjTalkTemplateGUI\addAdminLocatorItems(), ilAppointmentPresentationGUI\addContainerInfo(), ilNavigationHistory\addItem(), ilObjPortfolioBaseGUI\addLocatorItems(), ilAppointmentPresentationGUI\addObjectLinks(), ilInfoScreenGUI\addPreconditions(), ilInfoScreenGUI\addPreconditionSection(), ilCalendarCategoryGUI\addReferenceLinks(), ilContentStyleSettings\addStyle(), ilECSCourseCreationHandler\addUrlEntry(), ilObjGlossaryGUI\addUsagesToInfo(), ilObjRoleTemplateGUI\adoptPermSaveObject(), ilObjRoleGUI\adoptPermSaveObject(), ilContainerReferenceGUI\afterSave(), ILIAS\Portfolio\Notification\SharedNotification\appendObjectInformation(), ilBookingInfoListItemPropertiesAdapter\appendProperties(), ilDidacticTemplateLocalRoleAction\apply(), ilConditionHandlerGUI\askDelete(), ilContainerStartObjectsGUI\askDeleteStarterObject(), ilObjectGUI\buildDeletionModalItems(), ilObjRoleFolderGUI\buildTargetNamesString(), ilSessionClassificationPathGUI\buildTitle(), ilPathGUI\buildTitle(), ilECSMappingSettingsGUI\cInitMappingForm(), ilMDCopyrightUsageTableGUI\collectData(), ilCOPageHTMLExport\collectPageElements(), ilAppointmentPresentationConsultationHoursGUI\collectPropertiesAndActions(), ilGroupAddToGroupActionGUI\confirmAddUser(), ilPortfolioRoleAssignmentGUI\confirmAssignmentDeletion(), ilContentStyleSettingsGUI\confirmDeleteIndividualStyles(), ilObjRoleFolderGUI\confirmDeleteObject(), ilAuthShibbolethSettingsGUI\confirmDeleteRules(), ilLOEditorGUI\confirmDeleteTest(), ilLOEditorGUI\confirmDeleteTests(), ilPortfolioRepositoryGUI\confirmPortfolioDeletion(), ilObjPortfolioBaseGUI\confirmPortfolioPageDeletion(), ilObjLanguageFolderGUI\confirmRefreshSelectedObject(), ilRecommendedContentRoleConfigGUI\confirmRemoveItems(), ilObjLanguageFolderGUI\confirmUninstallChangesObject(), ilObjLanguageFolderGUI\confirmUninstallObject(), ILIAS\MediaPool\MediaPoolManager\copyItemFromEditClipboard(), ilPageEditorGUI\copyLinkedMediaToClipboard(), ilRbacAdmin\copyLocalRoles(), ilContainerGUI\copyObject(), ILIAS\Skill\Profile\SkillProfileManager\countUsers(), ilECSCourseCreationHandler\createCourseReferenceObjects(), ilObjPortfolioGUI\createFromTemplateDirect(), ilGroupAddToGroupActionGUI\createGroup(), ilObjectRolePermissionTableGUI\createTooltip(), ilContainerGUI\cutObject(), ilDidacticTemplateBlockRoleAction\deleteLocalPolicy(), ilObjStyleSheetGUI\deleteObject(), ilRepUtil\deleteObjects(), ilObjPortfolioBaseGUI\deletePortfolioPages(), ilContentStyleSettingsGUI\deleteStyle(), ilObjUser\deleteUserDefinedFieldEntries(), ilUserImportParser\detachFromRole(), ilShibbolethRoleAssignmentRules\doAssignments(), ilAccess\doConditionCheck(), ilBlogExerciseGUI\downloadExcSubFile(), ilPortfolioExerciseGUI\downloadExcSubFile(), ilWikiPageGUI\downloadExcSubFile(), ilExSubmission\downloadFiles(), ilWikiHandlerGUI\executeCommand(), ilSharedResourceGUI\executeCommand(), ilWikiPageGUI\executeCommand(), ilBlogPostingGUI\executeCommand(), ilPageEditorGUI\executeCommand(), ilWikiStatGUI\export(), ilRatingCategoryGUI\export(), ILIAS\Portfolio\Export\PortfolioHtmlExport\exportHTMLPages(), ilECSSettingsGUI\exportImported(), ilExport\exportObject(), ilECSSettingsGUI\exportReleased(), ilRegistrationGUI\fillMembershipLimitation(), ilGlossaryAutoLinkTableGUI\fillRow(), ilLMGlossaryTableGUI\fillRow(), ilECSImportedContentTableGUI\fillRow(), ilLinksTableGUI\fillRow(), ilAdvancedMDRecordTableGUI\fillRow(), ilHistoryTableGUI\fillRow(), ilNewsForContextTableGUI\fillRow(), ilSysStyleCatAssignmentTableGUI\fillRow(), ilTermUsagesTableGUI\fillRow(), ilRepDependenciesTableGUI\fillRow(), ilContentStylesTableGUI\fillRow(), ilCourseObjectivesTableGUI\fillRow(), ilPortfolioPageTableGUI\fillRow(), ilMediaPoolPageUsagesTableGUI\fillRow(), ilMediaObjectUsagesTableGUI\fillRow(), ilSystemStylesTableGUI\fillRow(), ilPDNewsTableGUI\fillRow(), ilSkillLevelTableGUI\fillRow(), ilSubscriberTableGUI\fillRow(), ilWaitingListTableGUI\fillRow(), ilPresentationListTableGUI\fillRow(), ilTestQuestionsTableGUI\fillRow(), ilTermListTableGUI\fillRow(), ilMStShowUserCoursesTableGUI\fillRow(), ilWorkspaceShareTableGUI\fillRow(), ilMStListCoursesTableGUI\fillRow(), ilUserTableGUI\fillRow(), ilLPObjectStatisticsDailyTableGUI\fillRowCSV(), ilLPObjectStatisticsTableGUI\fillRowCSV(), ilLPObjectStatisticsDailyTableGUI\fillRowExcel(), ilLPObjectStatisticsTableGUI\fillRowExcel(), ilDidacticTemplateAction\filterRoles(), ILIAS\Skill\Table\AssignMaterialsTable\getActions(), ilTaxonomyClassificationProvider\getActiveTaxonomiesForParentRefId(), ilPersonalSkillsGUI\getActualGapItem(), ILIAS\Portfolio\Administration\PortfolioRoleAssignmentDBRepository\getAllAssignmentData(), ilObjBlog\getAllLocalRoles(), ilPersonalSkillsGUI\getAllSuggestedResources(), ilObjAuthSettingsGUI\getApacheAuthSettingsForm(), ilExerciseGSToolProvider\getAssignmentInfo(), ilLDAPRoleAssignmentRules\getAssignmentsForCreation(), ilLDAPRoleAssignmentRules\getAssignmentsForUpdate(), ILIAS\Skill\Table\ProfileUserAssignmentTable\getAssignmentTitle(), ilObjUser\getClipboardChilds(), ilObjUser\getClipboardObjects(), ILIAS\Skill\Table\LevelResourcesTable\getComponent(), ILIAS\News\Dashboard\DashboardNewsManager\getContextOptions(), ilPortfolioPageGUI\getCoursesOfUser(), ILIAS\Skill\Table\AssignedObjectsTable\getDataRetrieval(), ILIAS\Skill\Table\AssignMaterialsTable\getDataRetrieval(), ILIAS\Skill\Table\ProfileTable\getDataRetrieval(), ILIAS\Skill\Table\LevelResourcesTable\getDataRetrieval(), ilParticipants\getDefaultMemberRole(), ilObjCourse\getDefaultMemberRole(), ilObjSessionGUI\getDefaultMemberRole(), ilObjectTranslation\getDefaultTitle(), ilPersonalSkillsGUI\getEvalItem(), ilPortfolioExerciseGUI\getExerciseInfo(), ilFavouritesDBRepository\getFavouritesOfUser(), ilPDNotesGUI\getFilter(), ILIAS\Style\Content\Object\ObjectManager\getGlobalFixedTitle(), ilLPObjectStatisticsDailyTableGUI\getGraph(), ilLPObjectStatisticsTableGUI\getGraph(), ilObjTest\getGroupData(), ilExAssignmentTeam\getGroupMembersMap(), ilObjectListGUI\getHeaderAction(), ILIAS\Help\Module\ModuleDBRepository\getHelpModules(), ilObjLearningModuleSubItemListGUI\getHTML(), ilObjWikiSubItemListGUI\getHTML(), ilADTInternalLinkPresentationBridge\getHTML(), ilCalendarAppointmentPanelGUI\getHTML(), ilTaggingGUI\getHTML(), ilExcRepoObjAssignmentInfo\getInfo(), ilNewsForContextBlockGUI\getInfoForData(), ilDclReferenceFieldRepresentation\getInputField(), assQuestion\getInstances(), ilNoteGUI\getItemGroupTitle(), ilObjStudyProgrammeAutoCategoriesGUI\getItemPath(), ilCourseGroupingTableGUI\getItems(), ilCourseGroupingAssignmentTableGUI\getItems(), ilRecommendedContentRoleTableGUI\getItems(), ilRegistrationCodesTableGUI\getItems(), ilNavigationHistory\getItems(), ilLPObjectStatisticsTableGUI\getItems(), ilLPObjectStatisticsDailyTableGUI\getItems(), ilLPObjectStatisticsLPTableGUI\getItems(), ilBookingReservationsTableGUI\getItems(), ilRoleAutoComplete\getListByObject(), ilPDTasksBlockGUI\getListItemForData(), ilObjBlog\getLocalContributorRole(), ilObjBlog\getLocalEditorRole(), ilSearchAutoComplete\getLuceneList(), ilMailMemberLearningSequenceRoles\getMailRoles(), ilMailMemberCourseRoles\getMailRoles(), ilMailMemberGroupRoles\getMailRoles(), ilMailMemberSessionRoles\getMailRoles(), ilImageMapEditorGUI\getMapAreaLinkString(), ilPersonalSkillsGUI\getMaterialInfo(), ilCourseParticipants\getMemberRoles(), ilGroupParticipants\getMemberRoles(), ilLearningSequenceParticipants\getMemberRoles(), ilParticipant\getMembershipRoleType(), ilTaxonomyClassificationExplorerGUI\getNodeContent(), ilTaxonomyExplorerGUI\getNodeContent(), ilMailNotification\getObjectTitle(), ilNoteGUI\getOriginHeader(), ILIAS\Portfolio\PortfolioPrintViewProviderGUI\getPages(), ilSessionParticipantsTableGUI\getParentLocalRoles(), ilBadge\getParentMeta(), ilAdvancedMDSettingsGUI\getParsedRecordObjects(), ilObjSurvey\getQuestionblocksTable(), ilWebDAVRepositoryHelper\getRawObjectTitleFromObjId(), ilDidacticTemplateSettingsTableDataRetrieval\getRecords(), ilUserStartingPointGUI\getRepositoryObjectInput(), ilObjTest\getRoleData(), ilLTIProviderObjectSettingGUI\getRoleSelection(), ilAuthShibbolethSettingsGUI\getRuleValues(), ILIAS\Style\Content\Object\ObjectManager\getSelectableStyles(), ILIAS\Portfolio\PortfolioPrintViewProviderGUI\getSelectionForm(), ilObjStudyProgrammeAutoMembershipsGUI\getSelectionForm(), ilPersonalSkillsGUI\getSuggestedResourcesForProfile(), ilNoteGUI\getTarget(), ILIAS\Survey\Tasks\DerivedTaskProvider\getTasks(), ilLearningSequenceParticipantsTableGUI\getTitleFor(), ilUserRoleStartingPointTableGUI\getTitleForCriterium(), ilRepositorySelector2InputGUI\getTitleForNodeId(), ilSkillObjectAdapter\getTitleForObjId(), ilRoleAssignmentTableGUI\getTitleForReference(), ilObjStudyProgrammeAutoMembershipsGUI\getTitleRepresentation(), ilObjOrgUnitTree\getTitles(), ilLinkInputGUI\getTranslatedValue(), ILIAS\Taxonomy\Usage\UsageDBRepository\getUsageOfObject(), ilNewsItemGUI\getValuesNewsItem(), ILIAS\StaticURL\Handler\LegacyGotoHandler\handle(), ilECSCourseCreationHandler\handle(), ilMembershipRegistrationCodeUtils\handleCode(), ilLPListOfSettingsGUI\handleLPUsageInfo(), ilCourseReferenceAppEventListener\handleReferences(), ilSurveySyncTableGUI\importData(), ilWorkspaceAccessTableGUI\importData(), ilSoapUserAdministration\importUsers(), ilTrashTableGUI\init(), ilRegistrationSettingsGUI\initAddCodesForm(), ilCourseLPBadgeGUI\initConfigForm(), ilECSUserConsentModalGUI\initConsentForm(), ilObjRoleFolderGUI\initCopyBehaviourForm(), ilObjPortfolioGUI\initCreatePortfolioFromTemplateForm(), ilDashboardRecommendedContentGUI\initData(), ilLearningProgressBaseGUI\initEditUserForm(), ilRegistrationSettingsGUI\initEmailAssignmentForm(), ilWorkspaceShareTableGUI\initFilter(), ilRegistrationCodesTableGUI\initFilter(), ilUserTableGUI\initFilter(), ilLOTestAssignmentForm\initForm(), ilPCBlogGUI\initForm(), ilObjCourseGroupingGUI\initForm(), ilAttendanceList\initForm(), ilConditionHandlerGUI\initFormCondition(), ilCourseObjectivesGUI\initFormLimits(), ilAttendanceList\initFromForm(), ilAttendanceList\initFromSettings(), ilPersonalSettingsGUI\initGeneralSettingsForm(), ilObjContentObjectGUI\initMenuEntryForm(), ilSharedResourceGUI\initPasswordForm(), ilRegistrationSettingsGUI\initRolesForm(), ilObjectContentStyleSettingsGUI\initStylePropertiesForm(), ilObjectListGUI\insertPreconditions(), ilPCResourcesGUI\insertResourcesIntoPageContent(), ilPRGAssignmentDBRepository\interimOrguLookup(), ilObjRole\isAutoGenerated(), ilRbacReview\isDeleteable(), ilADTInternalLinkSearchBridgeSingle\isInCondition(), ilRbacReview\isSystemGeneratedRole(), ilGlossaryPresentationGUI\listDefinitions(), ilMStShowUserCoursesGUI\listUsers(), ilOrgUnitRecursiveUserAssignmentTableGUI\loadData(), ilContainerReferenceGUI\loadPropertiesFromSettingsForm(), ilObjectPluginGUI\lookupParentTitleInCreationMode(), ilCertificateObjectHelper\lookupTitle(), ilSearchResultPresentation\lookupTitle(), ilStudyProgrammeUserTable\lookupTitle(), ilExportContainer\manifestWriterBegin(), ilLDAPRoleAssignmentRule\matches(), ilCalendarScheduleFilterTimings\modifyEvent(), ilPCContentInclude\modifyPageContentPostXsl(), ilLearningSequenceAppEventListener\onServiceTrackingUpdateStatus(), ilRoleSelectionTableGUI\parse(), ilLTIProviderReleasedObjectsTableGUI\parse(), ilShibbolethRoleAssignmentTableGUI\parse(), ilCalendarSharedRoleListTableGUI\parse(), ilECSCategoryMappingTableGUI\parse(), ilCalendarSharedListTableGUI\parse(), ilLDAPRoleAssignmentTableGUI\parse(), ilObjectCopyProgressTableGUI\parse(), ilObjectTableGUI\parse(), ilCourseObjectiveQuestionsTableGUI\parse(), ilConsultationHoursTableGUI\parse(), ilRbacLogTableGUI\parseChangesFaPa(), ilObjectListGUI\parseConditions(), ilRepositoryObjectResultTableGUI\parseObjectIds(), ilObjectCopySearchResultTableGUI\parseSearchResults(), ilDclRecordEditGUI\parseSearchResults(), ilDclIliasReferenceFieldRepresentation\passThroughFilter(), ilContainerGUI\pasteObject(), ilRegistrationSettingsGUI\prepareAutomaticRoleList(), ilAdvancedMDFieldDefinitionSelect\prepareCustomDefinitionFormConfirmation(), ilLDAPSettingsGUI\prepareGlobalRoleSelection(), ilAuthShibbolethSettingsGUI\prepareRoleSelect(), ilECSSettingsGUI\prepareRoleSelect(), ilCASSettingsGUI\prepareRoleSelection(), ilSamlSettingsGUI\prepareRoleSelection(), ilOpenIdConnectSettingsGUI\prepareRoleSelection(), ilContentStyleSettings\read(), ilContainerReference\read(), ilCalendarCategory\read(), ilScorm2004DataSet\readData(), ilMediaObjectDataSet\readData(), ilCalendarCategories\readSelectedCategories(), ilECSCmsCourseMemberCommandQueueHandler\refreshAssignmentStatus(), ilTaxonomyClassificationProvider\render(), ilLearningHistoryTimelineItem\render(), ilNewsTimelineItemGUI\render(), ilMediaPoolTableGUI\render(), ilPortfolioPageGUI\renderBlog(), ilPortfolioPageGUI\renderBlogTeaser(), ilSearchResultPresentation\renderItemList(), ilLMContentRendererGUI\renderPreconditionsOfPage(), ilTaggingSlateContentGUI\renderResourcesForTag(), ILIAS\Containter\Content\ObjectiveRenderer\renderTest(), ilAccountMail\replacePlaceholders(), ilRepUtil\restoreObjects(), ilObjRoleFolderGUI\roleSearchListObject(), ilObjRoleFolderGUI\roleSearchObject(), ILIAS\MediaCast\BackgroundTasks\DownloadAllBackgroundTask\run(), ilCollectWorkspaceFilesJob\run(), ilMembershipCronNotifications\run(), ilObjectCopyGUI\saveTarget(), ilDataCollectionMailNotification\send(), ilMembershipCronNotifications\sendMail(), ilBookCronNotification\sendMails(), ilMembershipCronMinMembers\sendMessage(), ILIAS\Notes\NotificationsManager\sendNotifications(), ilBookCronNotification\sendNotifications(), ilExAssignmentReminder\sendReminders(), ilConditionHandlerTableGUI\setConditions(), ilPersonalSkillsGUI\setGapAnalysisActualStatusModePerObject(), ilWorkspaceAccessGUI\setObjectTitle(), ilObjTaxonomyGUI\setTabs(), ilObjectGUI\setTitleAndDescription(), ilLDAPSettingsGUI\setValuesByArray(), ilDerivedTasksGUI\show(), ilPermissionGUI\showConfirmBlockRole(), ilObjBibliographicGUI\showContent(), ilNewsForContextBlockGUI\showFeedUrl(), ilInternalLinkGUI\showLinkHelp(), ilPageObjectGUI\showMediaFullscreen(), ilNewsForContextBlockGUI\showNews(), ilPageObjectGUI\showPage(), ilBookingGatewayGUI\showPoolSelector(), ilPageEditorGUI\showSnippetInfo(), QuestionTable\singleTaxonomyRepresentation(), ilShibbolethRoleAssignmentRules\updateAssignments(), ilMediaPoolItem\updateObjectTitle(), ilCourseLPBadgeGUI\validateForm(), ilRoleXmlExport\writeRole(), and ilContainerXmlWriter\writeSubitems().

834  : string
835  {
836  global $DIC;
837  return (string) $DIC["ilObjDataCache"]->lookupTitle($obj_id);
838  }
global $DIC
Definition: feed.php:28
+ Here is the caller graph for this function:

◆ _lookupType()

static ilObject::_lookupType ( int  $id,
bool  $reference = false 
)
staticfinal

Definition at line 1088 of file class.ilObject.php.

References $DIC.

Referenced by ilObjCourseGrouping\__addCondition(), ilCourseGroupingTableGUI\__construct(), ilRepositoryObjectDetailSearch\__construct(), ilObjectFeedWriter\__construct(), ilUserFeedWriter\__construct(), ilUserCertificateZip\__construct(), ilObjectCustomUserFieldsTableGUI\__construct(), ilCourseGroupingAssignmentTableGUI\__construct(), ilBadgeUserTableGUI\__construct(), ilBadgeTableGUI\__construct(), ilSCORM13MDImporter\__construct(), ilMemberAgreement\__construct(), ILIAS\Skill\Access\SkillTreeAccess\__construct(), ilTrUserObjectsPropsTableGUI\__construct(), ilClassificationBlockGUI\__construct(), ilBadgeManagementGUI\__construct(), ilTrSummaryTableGUI\__construct(), ilObjCourseGroupingGUI\__construct(), ilMemberAgreementGUI\__construct(), ilObjectCustomUserFieldsGUI\__construct(), ilRegistrationGUI\__construct(), ilCmiXapiStatementsReport\__construct(), ILIAS\Container\Content\ItemSetManager\__construct(), ilMemberExportGUI\__construct(), ilInternalLinkGUI\__construct(), ilTrMatrixTableGUI\__construct(), ilMemberExport\__construct(), ilParticipant\__construct(), ilTrObjectUsersPropsTableGUI\__construct(), ilParticipants\__construct(), ilNoteGUI\__construct(), ilAdvancedMDValues\_appendXMLByObjId(), ilHistory\_createEntry(), ilExport\_createExportDirectory(), ilObjMediaObject\_exists(), ilExport\_generateIndexFile(), ilPCParagraphGUI\_getCharacteristics(), ilPCSectionGUI\_getCharacteristics(), ilPCMediaObjectGUI\_getCharacteristics(), ilHistory\_getEntriesForObject(), ilExport\_getExportDirectory(), ilExport\_getExportFiles(), ilPCListGUI\_getListCharacteristics(), ilObjAssessmentFolder\_getLog(), ilObjMediaObject\_getMobsOfObject(), ilNewsItem\_getNewsItemsOfUser(), ilConditionHandler\_getPersistedConditionsOfTarget(), ilConditionHandler\_getPersistedConditionsOfTrigger(), ilLMPageObject\_getPresentationTitle(), ilObjLearningSequence\_goto(), ilObjGroupGUI\_goto(), ilObjCourseGUI\_goto(), ilObjectAccess\_isOffline(), ilConditionHandler\_isReferenceHandlingOptional(), ilIndividualAssessmentDataSet\_readData(), ilBibliographicDataSet\_readData(), ilDataCollectionDataSet\_readData(), ilChangeEvent\_recordObjStats(), ilChangeEvent\_recordReadEvent(), ilRTE\_replaceMediaObjectImageSrc(), _writeDescription(), ILIAS\Notes\NotesManager\activateComments(), ilFavouritesDBRepository\add(), ilObjectActivation\addAdditionalSubItemInformation(), ilObjRoleTemplateGUI\addAdminLocatorItems(), ilObjUserGUI\addAdminLocatorItems(), ilObjGlossary\addAutoGlossary(), ilCalendarPresentationGUI\addCategoryTabs(), SurveyQuestionGUI\addCommandButtons(), ilAppointmentPresentationGUI\addContainerInfo(), ilMemberAgreementGUI\addExportFieldInfo(), ilLPXmlWriter\addLPInformation(), ilAppointmentPresentationGUI\addObjectLinks(), ilBookingParticipantGUI\addParticipantObject(), ilCalendarCategoryGUI\addReferenceLinks(), ilBlockGUI\addRepoCommands(), ilRepositorySearchGUI\addRole(), ilSoapRBACAdministration\addRoleFromTemplate(), ilCalendarPresentationGUI\addStandardTabs(), ilExportContainer\addSubitems(), ilPCFileList\afterPageUpdate(), ilPCMediaObject\afterPageUpdate(), ILIAS\Portfolio\Notification\SharedNotification\appendObjectInformation(), ilRegistrationCode\applyRoleAssignments(), ilContainerStartObjectsGUI\askDeleteStarterObject(), ilSoapCourseAdministration\assignCourseMember(), ILIAS\Portfolio\Administration\PortfolioRoleAssignmentManager\assignPortfoliosOnLogin(), ilUserImportParser\assignToRole(), ilRbacAdmin\assignUser(), ilPCParagraph\autoLinkGlossaries(), ilPCMediaObject\beforePageDelete(), ilCmiXapiHighscoreReportLinkBuilder\buildFilterStage(), ilCmiXapiStatementsReportLinkBuilder\buildOrderingStage(), ilCalendarSelectionBlockGUI\buildPath(), ilCmiXapiHighscoreReportLinkBuilder\buildPipeline(), ilOrgUnitImporter\buildRef(), ilSessionClassificationPathGUI\buildTitle(), ilPathGUI\buildTitle(), ilCheckSumOfWorkspaceFileSizesJob\calculateRecursive(), ilCheckSumOfFileSizesJob\calculateRecursive(), ilPortfolioAccessHandler\canBeDelivered(), ilInternalLinkGUI\changeLinkType(), ilObjMediaObjectAccess\checkAccessObject(), ilPortfolioAccessHandler\checkAccessOfUser(), ilWorkspaceAccessHandler\checkAccessOfUser(), ilAccess\checkAccessOfUser(), ilObjMediaObjectAccess\checkAccessTestQuestion(), ilPrivacySettings\checkExportAccess(), ilLTIProviderObjectSettingGUI\checkLocalRole(), ilObjLearningSequenceGUI\checkLPAccess(), ilSoapAdministration\checkObjectAccess(), ILIAS\Wiki\Wiki\DomainService\checkRefId(), ilObjCategory\cloneDependencies(), ilConditionHandler\cloneDependencies(), ilObjCourseGrouping\cloneGrouping(), cloneMetaData(), ilObjPortfolioBase\clonePagesAndSettings(), ilMDCopyrightUsageTableGUI\collectData(), ilCOPageHTMLExport\collectPageElements(), ilMembershipBlockGUI\confirmedRemove(), ilDashboardLearningSequenceGUI\confirmedRemove(), ilRepositoryTrashGUI\confirmRemoveFromSystemObject(), ilObjWorkspaceFolderGUI\copy(), ilObjTestGUI\copyAndLinkToQuestionpoolObject(), ilObjectCopyGUI\copyMultipleNonContainer(), ilMDKeywordExposer\copyrightReader(), ILIAS\Skill\Profile\SkillProfileManager\countUsers(), ilUserCertificateZip\createArchiveDirectory(), ilObjRole\createDefaultRole(), ilPRGAssignmentDBRepository\createFor(), ilAdvancedMDParser\createLocalRecord(), ilConsultationHoursGUI\createNewBookingEntry(), ilObjectRolePermissionTableGUI\createTitle(), ilObjectRolePermissionTableGUI\createTooltip(), ilAccountRegistrationGUI\createUser(), ilObjWorkspaceFolderGUI\cut(), ilRbacAdmin\deassignUser(), ilAdministrationCommandGUI\delete(), ilObjMediaPool\delete(), ilObjStudyProgrammeTreeGUI\delete(), delete(), ilPageObject\delete(), ilObjMediaPool\deleteChild(), ilObjWorkspaceFolderGUI\deleteConfirmation(), ilSoapCourseAdministration\deleteCourse(), ilPCFileList\deleteHistoryLowerEqualThan(), ilPCMediaObject\deleteHistoryLowerEqualThan(), ilObjRole\deleteLocalPolicies(), ILIAS\Help\Module\ModuleManager\deleteModule(), ilCalendarSharedStatus\deleteStatus(), ILIAS\Container\Content\ItemBlock\ItemBlockSequenceGenerator\determineBlockItems(), ilLPStatusVisitedPages\determineStatus(), ilAssQuestionSkillAssignmentsGUI\doesObjectTypeMatch(), ilImport\doImportObject(), ilExSubmission\downloadAllAssignmentFiles(), ilSoapCourseAdministration\excludeCourseMember(), ilLearningProgressGUI\executeCommand(), ilObjectPluginGUI\executeCommand(), ilRepositoryGUI\executeCommand(), ilAdministrationGUI\executeCommand(), ilExportGUI\executeCommand(), ilRatingCategoryGUI\export(), ilCOPageHTMLExport\exportPageElements(), ilObjContentObject\exportXMLMediaObjects(), ilRegistrationGUI\fillAgreement(), ilRegistrationGUI\fillMembershipLimitation(), ilECSImportedContentTableGUI\fillRow(), ilLinksTableGUI\fillRow(), ilRepDependenciesTableGUI\fillRow(), ilCalendarManageTableGUI\fillRow(), ilRoleAssignmentTableGUI\fillRow(), ilMediaObjectUsagesTableGUI\fillRow(), ilPDNewsTableGUI\fillRow(), ilSkillLevelTableGUI\fillRow(), ilStudyProgrammeMembersTableGUI\fillRow(), ilLPObjectStatisticsDailyTableGUI\fillRow(), ilWorkspaceShareTableGUI\fillRow(), ilLPObjectStatisticsTableGUI\fillRow(), ilMediaPoolTableGUI\fillRow(), ilLPObjectStatisticsLPTableGUI\fillRow(), ilSearchResult\filter(), ilOrgUnitOperationContextQueries\findByObjId(), ilOrgUnitOperationContextQueries\findByRefId(), ilAuthProviderLTI\findGlobalRole(), ilObjectLP\findMembershipsByPath(), ilObjPluginDispatchGUI\forward(), ilAdministrationGUI\forward(), ilContainerContentGUI\forwardToColumnGUI(), ilMDKeywordExposer\generalReader(), ilMailMemberSearchGUI\generateContextArray(), ilStudyProgrammeMailMemberSearchGUI\generateContextArray(), ilStudyProgrammeSettingsDBRepository\get(), ilTaxonomyClassificationProvider\getActiveTaxonomiesForParentRefId(), ILIAS\Skill\Profile\SkillProfileCompletionManager\getActualMaxLevels(), ilContainerPageGUI\getAdditionalPageActions(), ilPersonalSkillsGUI\getAllSuggestedResources(), ILIAS\Skill\Table\ProfileUserAssignmentTable\getAssignmentTitle(), ilContainerGUI\getAsynchItemListObject(), ilBadgeHandler\getAvailableManualBadges(), ILIAS\COPage\PC\PCFactory\getByNode(), ilOrgUnitOperationContextDBRepository\getByObjId(), ilOrgUnitOperationContextDBRepository\getByRefId(), ilCalendarSelectionBlockGUI\getCalendars(), ilAppointmentBaseFileHandler\getCatInfo(), ilPCTableGUI\getCellContent(), ilObjectGUI\getCenterColumnHTML(), ilPageContentGUI\getCharacteristicsOfCurrentStyle(), ilCalendarAppointmentBaseFactory\getClassBaseName(), ilObjUser\getClipboardObjects(), ilContainer\getCompleteDescriptions(), ILIAS\Skill\Table\LevelResourcesTable\getComponent(), ilLTIViewGUI\getContextId(), ilObjStudyProgramme\getCreatableSubObjects(), ilObjectLP\getCurrentMode(), ILIAS\Skill\Table\AssignedObjectsTable\getDataRetrieval(), ILIAS\Skill\Table\LevelResourcesTable\getDataRetrieval(), ilParticipants\getDefaultMemberRole(), ilObjectDataSet\getDependencies(), ilStyleDataSet\getDependencies(), ilCertificateGUI\getEditorForm(), ilObjStyleSheet\getEffectiveContentStyleId(), ILIAS\Style\Content\Object\ObjectManager\getEffectiveStyleId(), ilTrackingLearningHistoryProvider\getEntries(), ilObjectCopyGUI\getErrorMessageOnDisallowedObjectTypeForTarget(), ILIAS\Exercise\GUIRequest\getExercise(), ilUserDefinedFields\getExportableFields(), ilLPTableBaseGUI\getExportMeta(), ilObjectAdditionalPropertiesLegacyRepository\getFor(), ilNoteGUI\getGlyph(), ilPortfolioPage\getGotoForPortfolioPageTarget(), ilWorkspaceAccessHandler\getGotoLink(), ilPDNotesGUI\getGui(), ilObjectListGUI\getHeaderAction(), ILIAS\Help\Module\ModuleDBRepository\getHelpModules(), ilRepositorySelectorInputGUI\getHighlightedNode(), ilObjLearningModuleSubItemListGUI\getHTML(), ilCalendarAppointmentPanelGUI\getHTML(), ilPathGUI\getHTML(), ilNewsForContextBlockGUI\getHTML(), ilLocatorGUI\getHTML(), ilDidacticTemplateIconFactory\getIconPathForObject(), ilDidacticTemplateIconFactory\getIconPathForReference(), ilNewsForContextBlockGUI\getInfoForData(), ilObjectLP\getInstance(), ilParticipants\getInstance(), ilParticipants\getInstanceByObjId(), ilObjStudyProgrammeCache\getInstanceByRefId(), ilAdvancedMDValues\getInstancesForObjectId(), ilExAssignmentPeerReviewTableGUI\getItems(), ilBookingReservationsTableGUI\getItems(), ilCalendarSelectionBlockGUI\getLegacyContent(), ilPageLinker\getLinkXML(), ilLMPageObjectGUI\getLinkXML(), ilLMPresentationLinker\getLinkXML(), ilPDTasksBlockGUI\getListItemForData(), ilPersonalSkillsGUI\getMaterialInfo(), ilPersonalSkillsGUI\getMaterials(), ILIAS\Container\Screen\MemberViewLayoutProvider\getMemberViewModeInfo(), ILIAS\FileDelivery\Init\Provider\StartUpMetaBarProvider\getMetaBarItems(), ILIAS\COPage\PC\MediaObject\MediaObjectManager\getMultimediaXML(), ilNewsItem\getNewsForRefId(), ilCalendarCategories\getNotificationCalendars(), ilNoteGUI\getNumber(), ilCmiXapiAbstractReportLinkBuilder\getObj(), ilTrQuery\getObjectIds(), ilWebDAVRepositoryHelper\getObjectTitleFromObjId(), ilWebDAVRepositoryHelper\getObjectTypeFromObjId(), ilWebDAVRepositoryHelper\getObjectTypeFromRefId(), ilOrgUnitPermissionTableGUI\getObjType(), ilObjectRolePermissionTableGUI\getObjType(), ilObjectRoleTemplatePermissionTableGUI\getObjType(), ilHistoryTableGUI\getObjType(), ilMemberExport\getOrderedExportableFields(), ilAppointmentPresentationSessionGUI\getOtherMaterials(), ilSessionParticipantsTableGUI\getParentLocalRoles(), ilBadge\getParentMeta(), ilPageObject\getParentObjectContributors(), ilObjMediaObject\getParentObjectIdForUsage(), ilTrQuery\getParticipantsForObject(), ilExPeerReviewGUI\getPeerReviewReceiverPanel(), ilObjFileAbstractZipProcessor\getPossibleContainerObj(), ilPCTableGUI\getPropertiesFormValues(), ilExerciseManagementGUI\getReportPanel(), ilUserStartingPointGUI\getRepositoryObjectInput(), ilContainerContentGUI\getRightColumnHTML(), ilObjectGUI\getRightColumnHTML(), ilRegistrationRoleAssignments\getRoleByEmail(), ilRbacReview\getRoleFolderOfRole(), ilAdministrationSettingsFormHandler\getSettingsGUIInstance(), ilAdvancedMDRecord\getSharedRecords(), ilWorkspaceFolderUserSettings\getSortation(), ilPageContentGUI\getStyle(), ilClassificationBlockGUI\getSubItemIds(), ilTrQuery\getSubItemsStatusForUser(), ilTrQuery\getSubItemType(), ilNoteGUI\getSubObjectTitle(), ilTaggingClassificationProvider\getSubTreeTags(), ilPersonalSkillsGUI\getSuggestedResourcesForProfile(), ilLPCollectionOfLMChapters\getTableGUIData(), ilObjSessionGUI\getTabs(), ilNoteGUI\getTarget(), ilConsultationHoursCalendarBlockGUI\getTargetGUIClassPath(), ilCalendarBlockGUI\getTargetGUIClassPath(), ilUserRoleStartingPointTableGUI\getTitleForCriterium(), ilRoleAssignmentTableGUI\getTitleForReference(), ilObjStudyProgrammeAutoMembershipsGUI\getTitleRepresentation(), ilRepositoryExplorerGUI\getTopNodeForRefId(), ilContainerGUI\getTreeSelectorGUI(), ilNoteGUI\getTriggerShyButton(), ilNewsObjectAdapter\getTypeForObjId(), ilSkillObjectAdapter\getTypeForObjId(), ilConditionObjectAdapter\getTypeForObjId(), ilOrgUnitPositionAccess\getTypeForRefId(), ilObjectDataSet\getTypes(), ilSoapUserAdministration\getUserForRole(), ilBadgeHandler\getUserIds(), ilAppointmentPresentationGUI\getUserName(), ilAdvancedMDFieldDefinitionInternalLink\getValueForXML(), ilNoteGUI\getWidget(), ilCOPageExporter\getXmlExportHeadDependencies(), ilLearningSequenceExporter\getXmlRepresentation(), ilForumExporter\getXmlRepresentation(), ilFileExporter\getXmlRepresentation(), ilSoapGroupAdministration\groupExists(), ilObject2GUI\handleAfterSaveCallback(), ilOrgUnitAppEventListener\handleEvent(), ilTaggingAppEventListener\handleEvent(), ilSearchAppEventListener\handleEvent(), ilCourseAppEventListener\handleEvent(), ilECSEventQueueReader\handleImportReset(), ilECSAppEventListener\handleMembership(), ilObjectLP\handleMove(), ilSurveySkill\handleQuestionDeletion(), ilLTIProviderObjectSettingGUI\hasSettingsAccess(), ilSCORM13Package\il_import(), ilWorkspaceAccessTableGUI\importData(), ilCalendarDataSet\importRecord(), ilGlossaryDataSet\importRecord(), ilUserDataSet\importRecord(), ilRoleXmlImporter\importSimpleXml(), ilCategoryImporter\importXmlRepresentation(), ilOrgUnitImporter\importXmlRepresentation(), ilInternalLinkGUI\init(), ilSubItemListGUI\init(), ilObjectCopyGUI\init(), ilLearningProgressGUI\initCollectionManualForm(), ilDashboardRecommendedContentGUI\initData(), ilPageObjectGUI\initEditing(), ilLearningProgressBaseGUI\initEditUserForm(), ilSessionParticipantsTableGUI\initFilter(), ilContainerNewsSettingsGUI\initForm(), ilPCResourcesGUI\initForm(), ilCalendarAppointmentGUI\initForm(), ilConditionHandlerGUI\initFormCondition(), ilObjRoleTemplateGUI\initFormRoleTemplate(), ilPersonalSettingsGUI\initGeneralSettingsForm(), ilRbacAdmin\initIntersectionPermissions(), ilObjectOwnershipManagementTableGUI\initItems(), ILIAS\Notes\InternalGUIService\initJavascript(), ilObjectCustomUserFieldsGUI\initMemberForm(), ilObjContentObjectGUI\initMenuEntryForm(), ilLTIProviderObjectSettingGUI\initObjectSettingsForm(), ilPluginLP\initPlugin(), ilObjectServiceSettingsGUI\initServiceSettingsForm(), ilCmiXapiHighscoreReport\initTableData(), ilPCContentIncludeGUI\insertFromPool(), ilPCMediaObjectGUI\insertFromPool(), ilPCQuestionGUI\insertFromPool(), ILIAS\COPage\Page\PageContentManager\insertInstIntoIDs(), ilObjectListGUI\insertMultiDownloadCommand(), ilObjectListGUI\insertPasteCommand(), ilObjectListGUI\insertSubscribeCommand(), ilObjectContentStyleSettingsGUI\isContainer(), ilPluginLP\isLPMember(), ilBadgeHandler\isObjectActive(), ilOrgUnitGlobalSettings\isPositionAccessActiveForObject(), ilAssQuestionPreviewSettings\isTestRefId(), ilAdministrationGUI\jump(), ilObjUserFolderGUI\jumpToUserObject(), ilMediaCreationGUI\listPoolItems(), ilObjectTranslationGUI\listTranslations(), ilRepositorySearchGUI\listUsers(), ilContainerReferenceGUI\loadPropertiesFromSettingsForm(), ilObjSAHSLearningModule\lookupAssignedGlossary(), ilCalendarSettings\lookupCalendarActivated(), ilCalendarSettings\lookupCalendarContentPresentationEnabled(), ILIAS\Help\Module\ModuleDBRepository\lookupModuleTitle(), ilObjStyleSheet\lookupObjectForStyle(), ilObjStyleSheet\lookupObjectStyle(), ilStudyProgrammeUserTable\lookupTitle(), ilCertificateObjectHelper\lookupType(), ilCmiXapiAppEventListener\onServiceObjectDeleteOrToTrash(), ilStudyProgrammeAppEventListener\onServiceObjectDeleteOrToTrash(), ilLearningSequenceAppEventListener\onServiceTrackingUpdateStatus(), ilStudyProgrammeAppEventListener\onServiceTrackingUpdateStatus(), ilStudyProgrammeAppEventListener\onServiceTreeInsertNode(), ilStudyProgrammeAppEventListener\onServiceTreeMoveTree(), ilLTIProviderReleasedObjectsTableGUI\parse(), ilObjectCopyProgressTableGUI\parse(), ilObjectTableGUI\parse(), ilCalendarManageTableGUI\parse(), ilCourseObjectivesTableGUI\parse(), ilRbacLogTableGUI\parseChangesFaPa(), ilDclMobRecordRepresentation\parseFormInput(), ilObjMediaPoolSubItemListGUI\parseImage(), ilDataSet\parseObjectExportId(), ilRepositoryObjectResultTableGUI\parseObjectIds(), ilObjectAddNewItemGUI\parseRepository(), ilAdministrationCommandGUI\paste(), ilAdministrationCommandGUI\performPasteIntoMultipleObjects(), assQuestionGUI\populateTaxonomyFormSection(), ilObjectPropertiesAgregator\preload(), ilAdvancedMDFieldDefinitionSelect\prepareCustomDefinitionFormConfirmation(), ilObjectGUI\prepareOutput(), ilSkillObjDeletionHandler\processDeletion(), ilStartUpGUI\processIndexPHP(), ilGlossaryObjDeletionHandler\processObjectDeletion(), ilObjStudyProgrammeReference\putInTree(), ilObjStudyProgramme\putInTree(), ilUserQuery\query(), ilObjSAHSLearningModule\read(), ilExerciseMembers\read(), ilCalendarCategory\read(), ilScorm2004DataSet\readData(), ilContentPageDataSet\readData(), ilMediaObjectDataSet\readData(), ilCalendarCategories\readReposCalendars(), ilObjRoleGUI\readRoleProperties(), ilCalendarCategories\readSelectedCategories(), ilObjSessionGUI\redirectToParentContentPageObject(), ilObjOrgUnitGUI\redirectToRefId(), ilObjectGUI\redirectToRefId(), ilSharedResourceGUI\redirectToResource(), ilContainerGUI\redrawListItemObject(), ilECSCmsCourseMemberCommandQueueHandler\refreshAssignmentStatus(), ilLPStatusManualByTutor\refreshStatus(), ilCmiXapiAppEventListener\removeMembers(), ilSkillProfileGUI\removeUsers(), ilLearningHistoryTimelineItem\render(), ilPortfolioPageGUI\renderBlog(), ilLMContentRendererGUI\renderFocusMessage(), ilCalendarSelectionBlockGUI\renderItem(), ilSearchResultPresentation\renderItemList(), ilObjBlogGUI\renderNavigationByAuthors(), ilAccountMail\replacePlaceholders(), ILIAS\COPage\PC\MediaObject\MediaObjectManager\resolveMediaAliases(), ILIAS\OrgUnit\Webservices\SOAP\AddUserIdToPositionInOrgUnit\run(), ILIAS\OrgUnit\Webservices\SOAP\RemoveUserIdFromPositionInOrgUnit\run(), ilCollectWorkspaceFilesJob\run(), ilObjStudyProgrammeAutoCategoriesGUI\save(), ilContainerNewsSettingsGUI\save(), ilNewsTimelineGUI\save(), ilOrgUnitGlobalSettings\saveDefaultPositionActivationStatus(), ilExportGUI\saveItemSelection(), ilPCMediaObject\saveMobUsage(), ilObjStyleSheetGUI\saveObject(), ilInfoScreenGUI\saveProgress(), ilConsultationHoursGUI\saveSequence(), ilObjectCopyGUI\saveSource(), ilObjectCopyGUI\saveSourceMembership(), ilObjectCopyGUI\saveTarget(), ilMembershipCronNotifications\sendMail(), ilObjContentObject\setAutoGlossaries(), ilPersonalSkillsGUI\setGapAnalysisActualStatusModePerObject(), ilMailNotification\setObjId(), ilConditionSelector\setRefId(), ILIAS\Skill\Resource\SkillResourcesManager\setResourceAsTrigger(), ilObjItemGroupGUI\setTabs(), ilLinkInputGUI\setValueByIntLinkAttributes(), ilDerivedTasksGUI\show(), ilRepositoryTrashGUI\showDeleteConfirmation(), ilCalendarAppointmentGUI\showInfoScreen(), ilInternalLinkGUI\showLinkHelp(), ilAdministrationCommandGUI\showLinkIntoMultipleObjectsTree(), ilMemberViewGUI\showMemberViewSwitch(), ilAdministrationCommandGUI\showMoveIntoObjectTree(), ilNewsForContextBlockGUI\showNews(), ilPageObjectGUI\showPage(), ilExerciseManagementGUI\showParticipantObject(), ilAdvancedMDSettingsGUI\showRecords(), ilOrgUnitSimpleImport\simpleImportElement(), ilAdministrationExplorerGUI\sortChilds(), ilRepositorySelectorExplorerGUI\sortChilds(), ilRepositoryExplorerGUI\sortChilds(), ilRepositoryExplorer\sortNodes(), ilSearchAppEventListener\storeElement(), ilPCCurriculum\supportsCurriculum(), ilPCLauncher\supportsLauncher(), ilPCPRGActionNote\supportsType(), ilPCPRGStatusInfo\supportsType(), ilDidacticTemplateLocalRoleAction\toXml(), ilDidacticTemplateLocalPolicyAction\toXml(), ilAdvancedMDRecord\toXML(), ilObjStudyProgrammeReferenceGUI\tryingToCreateCircularReference(), ilNewsTimelineGUI\update(), ilECSAppEventListener\updateEnrolmentStatus(), ilPortfolioPage\updateInternalLinks(), ilLMObject\updateInternalLinks(), ilNewsItemGUI\updateNewsItem(), ilMediaPoolItem\updateObjectTitle(), ilObjectLP\updateParentCollections(), ilObjectServiceSettingsGUI\updateServiceSettingsForm(), ilLTIProviderObjectSettingGUI\updateSettings(), ilECSCategoryMappingRule\validate(), ilLPCollectionOfRepositoryObjects\validateEntry(), ilSoapObjectAdministration\validateReferences(), ilPublicUserProfileGUI\validateUser(), ilObjStudyProgrammeAutoCategoriesGUI\view(), ilRoleXmlExport\writeRole(), ilLPStatus\writeStatus(), ilContainerXmlWriter\writeSubitems(), and ilPCParagraph\xml2output().

1088  : string
1089  {
1090  global $DIC;
1091 
1092  if ($reference) {
1093  return $DIC["ilObjDataCache"]->lookupType($DIC["ilObjDataCache"]->lookupObjId($id));
1094  }
1095 
1096  return $DIC["ilObjDataCache"]->lookupType($id);
1097  }
global $DIC
Definition: feed.php:28
$id
plugin.php for ilComponentBuildPluginInfoObjectiveTest::testAddPlugins
Definition: plugin.php:23
+ Here is the caller graph for this function:

◆ _prepareCloneSelection()

static ilObject::_prepareCloneSelection ( array  $ref_ids,
string  $new_type,
bool  $show_path = true 
)
staticfinal

Prepare copy wizard object selection.

This method should be renamed. Currently, used in ilObjSurvey and ilObjTest

Deprecated:
since version 5.2

Definition at line 1516 of file class.ilObject.php.

References $DIC, $path, $res, $title, ilAdvancedMDValues\_cloneValues(), ilCopyWizardOptions\_getInstance(), appendCopyInfo(), ilRbacAdmin\copyLocalRoles(), ilDBInterface\fetchObject(), getDescription(), getId(), ilLoggerFactory\getLogger(), getLongDescription(), getObjectProperties(), getRefId(), getTitle(), getType(), ilDBInterface\in(), ilObjectDefinition\isPlugin(), ilObjectPlugin\lookupTxtById(), ilDBInterface\query(), supportsOfflineHandling(), and ilLanguage\txt().

Referenced by ilObjSurveyQuestionPool\_getAvailableQuestionpools(), ilObjQuestionPool\_getAvailableQuestionpools(), and ilObjTest\_getAvailableTests().

1520  : array {
1521  global $DIC;
1522 
1523  $db = $DIC->database();
1524  $lng = $DIC->language();
1525  $obj_definition = $DIC["objDefinition"];
1526 
1527  $sql =
1528  "SELECT obj_data.title obj_title, path_data.title path_title, child" . PHP_EOL
1529  . "FROM tree " . PHP_EOL
1530  . "JOIN object_reference obj_ref ON child = obj_ref.ref_id " . PHP_EOL
1531  . "JOIN object_data obj_data ON obj_ref.obj_id = obj_data.obj_id " . PHP_EOL
1532  . "JOIN object_reference path_ref ON parent = path_ref.ref_id " . PHP_EOL
1533  . "JOIN object_data path_data ON path_ref.obj_id = path_data.obj_id " . PHP_EOL
1534  . "WHERE " . $db->in("child", $ref_ids, false, "integer") . PHP_EOL
1535  . "ORDER BY obj_data.title" . PHP_EOL
1536  ;
1537  $res = $db->query($sql);
1538 
1539  if (!$obj_definition->isPlugin($new_type)) {
1540  $options[0] = $lng->txt('obj_' . $new_type . '_select');
1541  } else {
1542  $options[0] = ilObjectPlugin::lookupTxtById($new_type, "obj_" . $new_type . "_select");
1543  }
1544 
1545  while ($row = $db->fetchObject($res)) {
1546  if (strlen($title = $row->obj_title) > 40) {
1547  $title = substr($title, 0, 40) . '...';
1548  }
1549 
1550  if ($show_path) {
1551  if (strlen($path = $row->path_title) > 40) {
1552  $path = substr($path, 0, 40) . '...';
1553  }
1554 
1555  $title .= ' (' . $lng->txt('path') . ': ' . $path . ')';
1556  }
1557 
1558  $options[$row->child] = $title;
1559  }
1560  return $options ?: [];
1561  }
string $title
$res
Definition: ltiservices.php:69
txt(string $a_topic, string $a_default_lang_fallback_mod="")
gets the text for a given topic if the topic is not in the list, the topic itself with "-" will be re...
$path
Definition: ltiservices.php:32
global $DIC
Definition: feed.php:28
ilLanguage $lng
ilDBInterface $db
fetchObject(ilDBStatement $query_result)
query(string $query)
Run a (read-only) Query on the database.
ilObjectDefinition $obj_definition
static lookupTxtById(string $plugin_id, string $lang_var)
in(string $field, array $values, bool $negate=false, string $type="")
isPlugin(string $obj_name)
get RBAC status by type returns true if object type is an (activated) plugin type ...
+ Here is the call graph for this function:
+ Here is the caller graph for this function:

◆ _resetDeletedDate()

static ilObject::_resetDeletedDate ( int  $ref_id)
staticfinal

Definition at line 967 of file class.ilObject.php.

References $DIC, $ref_id, and ilDBInterface\update().

Referenced by ilTree\insertNode().

967  : void
968  {
969  global $DIC;
970  $db = $DIC->database();
971 
972  $values = [
973  "deleted" => ["timestamp", null],
974  "deleted_by" => ["integer", 0]
975  ];
976 
977  $where = [
978  "ref_id" => ["integer", $ref_id]
979  ];
980 
981  $db->update("object_reference", $values, $where);
982  }
update(string $table_name, array $values, array $where)
$where MUST contain existing columns only.
global $DIC
Definition: feed.php:28
ilDBInterface $db
+ Here is the call graph for this function:
+ Here is the caller graph for this function:

◆ _setDeletedDate()

static ilObject::_setDeletedDate ( int  $ref_id,
int  $deleted_by 
)
staticfinal

Definition at line 933 of file class.ilObject.php.

References $DIC, $ref_id, ilDBInterface\now(), and ilDBInterface\update().

933  : void
934  {
935  global $DIC;
936  $db = $DIC->database();
937 
938  $values = [
939  "deleted" => ["date", $db->now()],
940  "deleted_by" => ["integer", $deleted_by]
941  ];
942 
943  $where = [
944  "ref_id" => ["integer", $ref_id]
945  ];
946 
947  $db->update("object_reference", $values, $where);
948  }
update(string $table_name, array $values, array $where)
$where MUST contain existing columns only.
global $DIC
Definition: feed.php:28
ilDBInterface $db
+ Here is the call graph for this function:

◆ _writeDescription()

static ilObject::_writeDescription ( int  $obj_id,
string  $desc 
)
staticfinal

write description to db (static)

Definition at line 1023 of file class.ilObject.php.

References $desc, $DIC, _lookupType(), ilDBInterface\insert(), ilObjectDefinition\isRBACObject(), ilDBInterface\now(), ilDBInterface\query(), ilDBInterface\quote(), ilStr\shortenTextExtended(), and ilDBInterface\update().

Referenced by ilObjMediaObject\beforeMDUpdateListener(), and ilSCORM13Package\il_import().

1023  : void
1024  {
1025  global $DIC;
1026 
1027  $db = $DIC->database();
1028  $obj_definition = $DIC["objDefinition"];
1029 
1030  $desc = ilStr::shortenTextExtended($desc, self::DESC_LENGTH, true);
1031 
1032  $values = [
1033  "description" => ["text", $desc],
1034  "last_update" => ["date", $db->now()]
1035  ];
1036 
1037  $where = [
1038  "obj_id" => ["integer", $obj_id]
1039  ];
1040 
1041  $db->update(self::TABLE_OBJECT_DATA, $values, $where);
1042 
1043 
1045  // Update long description
1046  $sql =
1047  "SELECT obj_id, description" . PHP_EOL
1048  . "FROM object_description" . PHP_EOL
1049  . "WHERE obj_id = " . $db->quote($obj_id, 'integer') . PHP_EOL
1050  ;
1051  $result = $db->query($sql);
1052 
1053  if ($result->numRows()) {
1054  $values = [
1055  "description" => ["clob", $desc]
1056  ];
1057  $db->update("object_description", $values, $where);
1058  } else {
1059  $values = [
1060  "description" => ["clob",$desc],
1061  "obj_id" => ["integer",$obj_id]
1062  ];
1063  $db->insert("object_description", $values);
1064  }
1065  }
1066  }
insert(string $table_name, array $values)
string $desc
update(string $table_name, array $values, array $where)
$where MUST contain existing columns only.
isRBACObject(string $obj_name)
get RBAC status by type returns true if object type is a RBAC object type
quote($value, string $type)
global $DIC
Definition: feed.php:28
ilDBInterface $db
query(string $query)
Run a (read-only) Query on the database.
ilObjectDefinition $obj_definition
static shortenTextExtended(string $a_str, int $a_len, bool $a_dots=false, bool $a_next_blank=false, bool $a_keep_extension=false)
static _lookupType(int $id, bool $reference=false)
+ Here is the call graph for this function:
+ Here is the caller graph for this function:

◆ _writeImportId()

static ilObject::_writeImportId ( int  $obj_id,
string  $import_id 
)
staticfinal

write import id to db (static)

Definition at line 1071 of file class.ilObject.php.

References $DIC, $import_id, ilDBInterface\now(), and ilDBInterface\update().

Referenced by ilAuthProviderECS\createUser(), ilImport\doImportObject(), and ilCourseXMLParser\handlerBeginTag().

1071  : void
1072  {
1073  global $DIC;
1074  $db = $DIC->database();
1075 
1076  $values = [
1077  "import_id" => ["text", $import_id],
1078  "last_update" => ["date", $db->now()]
1079  ];
1080 
1081  $where = [
1082  "obj_id" => ["integer", $obj_id]
1083  ];
1084 
1085  $db->update(self::TABLE_OBJECT_DATA, $values, $where);
1086  }
update(string $table_name, array $values, array $where)
$where MUST contain existing columns only.
global $DIC
Definition: feed.php:28
ilDBInterface $db
string $import_id
+ Here is the call graph for this function:
+ Here is the caller graph for this function:

◆ _writeTitle()

static ilObject::_writeTitle ( int  $obj_id,
string  $title 
)
staticfinal

write title to db (static)

Definition at line 1003 of file class.ilObject.php.

References $DIC, $title, ilDBInterface\now(), and ilDBInterface\update().

Referenced by ilObjMediaObject\beforeMDUpdateListener(), and ilObjSAHSLearningModuleGUI\uploadObject().

1003  : void
1004  {
1005  global $DIC;
1006  $db = $DIC->database();
1007 
1008  $values = [
1009  "title" => ["text", $title],
1010  "last_update" => ["date", $db->now()]
1011  ];
1012 
1013  $where = [
1014  "obj_id" => ["integer", $obj_id]
1015  ];
1016 
1017  $db->update(self::TABLE_OBJECT_DATA, $values, $where);
1018  }
string $title
update(string $table_name, array $values, array $where)
$where MUST contain existing columns only.
global $DIC
Definition: feed.php:28
ilDBInterface $db
+ Here is the call graph for this function:
+ Here is the caller graph for this function:

◆ appendCopyInfo()

ilObject::appendCopyInfo ( int  $target_id,
int  $copy_id 
)
final

Prepend Copy info if object with same name exists in that container.

Definition at line 1666 of file class.ilObject.php.

References ilCopyWizardOptions\_getInstance(), appendCopyInfoToTranslations(), appendNumberOfCopiesToTitle(), getId(), ilObjectTranslation\getInstance(), getTitle(), and ILIAS\Repository\lng().

Referenced by _prepareCloneSelection().

1666  : string
1667  {
1668  $cp_options = ilCopyWizardOptions::_getInstance($copy_id);
1669  if (!$cp_options->isRootNode($this->getRefId())) {
1670  return $this->getTitle();
1671  }
1672 
1673  $obj_translations = ilObjectTranslation::getInstance($this->getId());
1674 
1675  $other_children_of_same_type = $this->tree->getChildsByType($target_id, $this->type);
1676 
1677  if ($obj_translations->getLanguages() === []) {
1678  $existing_titles = array_map(
1679  fn(array $child): string => $child['title'],
1680  $other_children_of_same_type
1681  );
1682 
1683  return $this->appendNumberOfCopiesToTitle(
1684  $this->lng->txt('copy_of_suffix'),
1685  $this->lng->txt('copy_n_of_suffix'),
1686  $this->getTitle(),
1687  $existing_titles
1688  );
1689  }
1690 
1691  return $this->appendCopyInfoToTranslations($obj_translations, $other_children_of_same_type);
1692  }
appendNumberOfCopiesToTitle(string $copy_suffix, string $copy_n_suffix, string $title, array $other_titles_for_lang)
appendCopyInfoToTranslations(ilObjectTranslation $obj_translations, array $other_children_of_same_type)
static getInstance(int $obj_id)
static _getInstance(int $a_copy_id)
+ Here is the call graph for this function:
+ Here is the caller graph for this function:

◆ appendCopyInfoToTranslations()

ilObject::appendCopyInfoToTranslations ( ilObjectTranslation  $obj_translations,
array  $other_children_of_same_type 
)
private

Definition at line 1694 of file class.ilObject.php.

References appendNumberOfCopiesToTitle(), getCallbackForTitlesPerLanguageTransformation(), ilObjectTranslation\getDefaultTitle(), ilObjectTranslation\getInstance(), ilObjectTranslation\getLanguages(), ILIAS\Repository\lng(), and ilObjectTranslation\setLanguages().

Referenced by appendCopyInfo().

1697  : string {
1698  $nodes_translations = array_map(
1699  fn(array $child): ilObjectTranslation =>
1700  ilObjectTranslation::getInstance($child['obj_id']),
1701  $other_children_of_same_type
1702  );
1703 
1704  $title_translations_per_lang = array_reduce(
1705  $nodes_translations,
1707  []
1708  );
1709 
1710  $new_languages = [];
1711  $installed_langs = $this->lng->getInstalledLanguages();
1712  foreach ($obj_translations->getLanguages() as $language) {
1713  $lang_code = $language->getLanguageCode();
1714  $suffix_lang = $lang_code;
1715  if (!in_array($suffix_lang, $installed_langs)) {
1716  $suffix_lang = $this->lng->getDefaultLanguage();
1717  }
1718  $language->setTitle(
1720  $this->lng->txtlng('common', 'copy_of_suffix', $suffix_lang),
1721  $this->lng->txtlng('common', 'copy_n_of_suffix', $suffix_lang),
1722  $language->getTitle(),
1723  $title_translations_per_lang[$lang_code] ?? []
1724  )
1725  );
1726  $new_languages[$lang_code] = $language;
1727  }
1728  $obj_translations->setLanguages($new_languages);
1729 
1730  return $obj_translations->getDefaultTitle();
1731  }
getCallbackForTitlesPerLanguageTransformation()
appendNumberOfCopiesToTitle(string $copy_suffix, string $copy_n_suffix, string $title, array $other_titles_for_lang)
static getInstance(int $obj_id)
This file is part of ILIAS, a powerful learning management system published by ILIAS open source e-Le...
+ Here is the call graph for this function:
+ Here is the caller graph for this function:

◆ appendNumberOfCopiesToTitle()

ilObject::appendNumberOfCopiesToTitle ( string  $copy_suffix,
string  $copy_n_suffix,
string  $title,
array  $other_titles_for_lang 
)
private

Definition at line 1747 of file class.ilObject.php.

References buildTitleWithoutCopySuffix(), and isTitleUnique().

Referenced by appendCopyInfo(), and appendCopyInfoToTranslations().

1752  : string {
1753  $title_without_suffix = $this->buildTitleWithoutCopySuffix($copy_suffix, $copy_n_suffix, $title);
1754  $title_with_suffix = "{$title_without_suffix} {$copy_suffix}";
1755  if ($other_titles_for_lang === []
1756  || $this->isTitleUnique($title_with_suffix, $other_titles_for_lang)) {
1757  return $title_with_suffix;
1758  }
1759 
1760  for ($i = 2;true;$i++) {
1761  $title_with_suffix = $title_without_suffix . ' ' . sprintf($copy_n_suffix, $i);
1762  if ($this->isTitleUnique($title_with_suffix, $other_titles_for_lang)) {
1763  return $title_with_suffix;
1764  }
1765  }
1766  }
string $title
isTitleUnique(string $title, array $nodes)
buildTitleWithoutCopySuffix(string $copy_suffix, string $copy_n_suffix, string $title)
+ Here is the call graph for this function:
+ Here is the caller graph for this function:

◆ applyDidacticTemplate()

ilObject::applyDidacticTemplate ( int  $tpl_id)

Definition at line 1416 of file class.ilObject.php.

References ilDidacticTemplateObjSettings\assignTemplate(), ilDidacticTemplateActionFactory\getActionsByTemplateId(), getId(), ilLoggerFactory\getLogger(), and getRefId().

Referenced by ilSessionDataSet\applyDidacticTemplate().

1416  : void
1417  {
1418  ilLoggerFactory::getLogger('obj')->debug('Applying didactic template with id: ' . $tpl_id);
1419  if ($tpl_id) {
1420  foreach (ilDidacticTemplateActionFactory::getActionsByTemplateId($tpl_id) as $action) {
1421  $action->setRefId($this->getRefId());
1422  $action->apply();
1423  }
1424  }
1425 
1426  ilDidacticTemplateObjSettings::assignTemplate($this->getRefId(), $this->getId(), $tpl_id);
1427  }
static assignTemplate(int $a_ref_id, int $a_obj_id, int $a_tpl_id)
static getLogger(string $a_component_id)
Get component logger.
static getActionsByTemplateId(int $a_tpl_id)
Get actions of one template.
+ Here is the call graph for this function:
+ Here is the caller graph for this function:

◆ beforeCreateMetaData()

ilObject::beforeCreateMetaData ( )
protected

Definition at line 709 of file class.ilObject.php.

Referenced by createMetaData().

709  : bool
710  {
711  return true;
712  }
+ Here is the caller graph for this function:

◆ beforeDeleteMetaData()

ilObject::beforeDeleteMetaData ( )
protected

Definition at line 762 of file class.ilObject.php.

Referenced by deleteMetaData().

762  : bool
763  {
764  return true;
765  }
+ Here is the caller graph for this function:

◆ beforeMDUpdateListener()

ilObject::beforeMDUpdateListener ( string  $a_element)
protected

Definition at line 681 of file class.ilObject.php.

Referenced by MDUpdateListener().

681  : bool
682  {
683  return true;
684  }
+ Here is the caller graph for this function:

◆ beforeUpdateMetaData()

ilObject::beforeUpdateMetaData ( )
protected

Definition at line 744 of file class.ilObject.php.

Referenced by updateMetaData().

744  : bool
745  {
746  return true;
747  }
+ Here is the caller graph for this function:

◆ buildTitleWithoutCopySuffix()

ilObject::buildTitleWithoutCopySuffix ( string  $copy_suffix,
string  $copy_n_suffix,
string  $title 
)
private

Definition at line 1778 of file class.ilObject.php.

References $title.

Referenced by appendNumberOfCopiesToTitle().

1778  : string
1779  {
1780  /*
1781  * create a regular expression from the language text copy_n_of_suffix, so that
1782  * we can match it against $filenameWithoutExtension, and retrieve the number of the copy.
1783  * for example, if copy_n_of_suffix is 'Copy (%1s)', this creates the regular
1784  * expression '/ Copy \\([0-9]+)\\)$/'.
1785  */
1786  $regexp_for_suffix = preg_replace(
1787  '/([\^$.\[\]|()?*+{}])/',
1788  '\\\\${1}',
1789  ' '
1790  . $copy_n_suffix
1791  );
1792  $regexp_for_file_name = '/' . preg_replace('/%1\\\\\$s/', '([0-9]+)', $regexp_for_suffix) . '$/';
1793 
1794  if (preg_match($regexp_for_file_name, $title, $matches)) {
1795  return substr($title, 0, -strlen($matches[0]));
1796  }
1797 
1798  if (str_ends_with($title, " {$copy_suffix}")) {
1799  return substr(
1800  $title,
1801  0,
1802  -strlen(
1803  " {$copy_suffix}"
1804  )
1805  );
1806  }
1807 
1808  return $title;
1809  }
string $title
+ Here is the caller graph for this function:

◆ cloneDependencies()

ilObject::cloneDependencies ( int  $target_id,
int  $copy_id 
)

Clone object dependencies.

This method allows to refresh any ref id references to other objects that are affected in the same copy process. Ask ilCopyWizardOptions for the mappings.

Definition at line 1818 of file class.ilObject.php.

References ilConditionHandler\cloneDependencies(), getRefId(), and ilDidacticTemplateObjSettings\lookupTemplateId().

1818  : bool
1819  {
1820  ilConditionHandler::cloneDependencies($this->getRefId(), $target_id, $copy_id);
1821 
1823  if ($tpl_id) {
1824  $factory = new ilObjectFactory();
1825  $obj = $factory->getInstanceByRefId($target_id, false);
1826  if ($obj instanceof ilObject) {
1827  $obj->applyDidacticTemplate($tpl_id);
1828  }
1829  }
1830  return true;
1831  }
static cloneDependencies(int $a_src_ref_id, int $a_target_ref_id, int $a_copy_id)
+ Here is the call graph for this function:

◆ cloneMetaData()

ilObject::cloneMetaData ( ilObject  $target_obj)

Copy meta data.

Definition at line 1836 of file class.ilObject.php.

References $DIC, $location, $path, _lookupType(), getId(), ilUtil\getImagePath(), ilDidacticTemplateIconFactory\getInstance(), and getType().

Referenced by ilObjLinkResource\cloneObject(), ilObjCourse\cloneObject(), ilObjGlossary\cloneObject(), ilObjTest\cloneObject(), ilObjSurvey\importObject(), ilObjFileBasedLM\populateByDirectoy(), ilObjSAHSLearningModule\populateByDirectoy(), ilObjLearningSequence\raiseEvent(), ilObjGroup\read(), ilObjExercise\saveData(), ilObjSession\validate(), and ilObjContentObject\validatePages().

1836  : bool
1837  {
1838  $md = new ilMD($this->getId(), 0, $this->getType());
1839  $md->cloneMD($target_obj->getId(), 0, $target_obj->getType());
1840  return true;
1841  }
+ Here is the call graph for this function:
+ Here is the caller graph for this function:

◆ collectDeletionDependencies()

static ilObject::collectDeletionDependencies ( array &  $deps,
int  $ref_id,
int  $obj_id,
string  $type,
int  $depth = 0 
)
static

Collect deletion dependencies.

E.g.

Definition at line 1972 of file class.ilObject.php.

References Vendor\Package\$c, $DIC, $id, $message, and ilTree\getChilds().

Referenced by ilRepositoryTrashGUI\showDeleteConfirmation().

1978  : void {
1979  global $DIC;
1980 
1981  $objDefinition = $DIC["objDefinition"];
1982  $tree = $DIC->repositoryTree();
1983 
1984  if ($depth == 0) {
1985  $deps["dep"] = [];
1986  }
1987 
1988  $deps["del_ids"][$obj_id] = $obj_id;
1989 
1990  if (!$objDefinition->isPluginTypeName($type)) {
1991  $class_name = "ilObj" . $objDefinition->getClassName($type);
1992  $odeps = call_user_func([$class_name, "getDeletionDependencies"], $obj_id);
1993  if (is_array($odeps)) {
1994  foreach ($odeps as $id => $message) {
1995  $deps["dep"][$id][$obj_id][] = $message;
1996  }
1997  }
1998 
1999  // get deletion dependency of children
2000  foreach ($tree->getChilds($ref_id) as $c) {
2001  ilObject::collectDeletionDependencies($deps, (int) $c["child"], (int) $c["obj_id"], (string) $c["type"], $depth + 1);
2002  }
2003  }
2004 
2005  // delete all dependencies to objects that will be deleted, too
2006  if ($depth == 0) {
2007  foreach ($deps["del_ids"] as $obj_id) {
2008  unset($deps["dep"][$obj_id]);
2009  }
2010  $deps = $deps["dep"];
2011  }
2012  }
string $type
static collectDeletionDependencies(array &$deps, int $ref_id, int $obj_id, string $type, int $depth=0)
Collect deletion dependencies.
getChilds(int $a_node_id, string $a_order="", string $a_direction="ASC")
get child nodes of given node
ilTree $tree
global $DIC
Definition: feed.php:28
$id
plugin.php for ilComponentBuildPluginInfoObjectiveTest::testAddPlugins
Definition: plugin.php:23
$message
Definition: xapiexit.php:32
+ Here is the call graph for this function:
+ Here is the caller graph for this function:

◆ countReferences()

ilObject::countReferences ( )
final

Definition at line 1251 of file class.ilObject.php.

References $message, and $res.

Referenced by ilObjSurvey\delete(), and delete().

1251  : int
1252  {
1253  if (!isset($this->id)) {
1254  $message = "ilObject::countReferences(): No obj_id given!";
1255  $this->error->raiseError($message, $this->error->WARNING);
1256  }
1257 
1258  $sql =
1259  "SELECT COUNT(ref_id) num" . PHP_EOL
1260  . "FROM object_reference" . PHP_EOL
1261  . "WHERE obj_id = " . $this->db->quote($this->id, 'integer') . PHP_EOL
1262  ;
1263 
1264  $res = $this->db->query($sql);
1265  $row = $this->db->fetchObject($res);
1266 
1267  return (int) $row->num;
1268  }
$res
Definition: ltiservices.php:69
$message
Definition: xapiexit.php:32
+ Here is the caller graph for this function:

◆ create()

ilObject::create ( )

note: title, description and type should be set when this function is called

Definition at line 532 of file class.ilObject.php.

References $DIC, $id, $message, $owner, getDescription(), getId(), getImportId(), ilOrgUnitGlobalSettings\getInstance(), getLongDescription(), getObjectProperties(), getOwner(), getTitle(), getType(), setOwner(), and supportsOfflineHandling().

Referenced by ilWebDAVObjFactory\createDAVObject(), ilRemoteObjectBase\createFromECSEContent(), and ilObjEmployeeTalk\read().

532  : int
533  {
534  global $DIC;
535  $user = $DIC["ilUser"];
536 
537  if (!isset($this->type)) {
538  $message = sprintf("%s::create(): No object type given!", get_class($this));
539  $this->error->raiseError($message, $this->error->WARNING);
540  }
541 
542  $this->log->write("ilObject::create(), start");
543 
544  // determine owner
545  $owner = 0;
546  if ($this->getOwner() > 0) {
547  $owner = $this->getOwner();
548  } elseif (is_object($user)) {
549  $owner = $user->getId();
550  }
551 
552  $this->id = $this->db->nextId(self::TABLE_OBJECT_DATA);
553  $values = [
554  "obj_id" => ["integer", $this->getId()],
555  "type" => ["text", $this->getType()],
556  "title" => ["text", $this->getTitle()],
557  "description" => ["text", $this->getDescription()],
558  "owner" => ["integer", $owner],
559  "create_date" => ["date", $this->db->now()],
560  "last_update" => ["date", $this->db->now()],
561  "import_id" => ["text", $this->getImportId()],
562  ];
563 
564  $this->db->insert(self::TABLE_OBJECT_DATA, $values);
565  $this->object_properties = null;
566 
567  // Save long form of description if is rbac object
568  if ($this->obj_definition->isRBACObject($this->getType())) {
569  $values = [
570  'obj_id' => ['integer',$this->id],
571  'description' => ['clob', $this->getLongDescription()]
572  ];
573  $this->db->insert('object_description', $values);
574  }
575 
576  if ($this->supportsOfflineHandling()) {
577  $property_is_online = $this->getObjectProperties()->getPropertyIsOnline()->withOffline();
578  $this->getObjectProperties()->storePropertyIsOnline($property_is_online);
579  }
580 
581  if ($this->obj_definition->isOrgUnitPermissionType($this->type)) {
582  ilOrgUnitGlobalSettings::getInstance()->saveDefaultPositionActivationStatus($this->id);
583  }
584 
585  // the line ($this->read();) messes up meta data handling: meta data,
586  // that is not saved at this time, gets lost, so we query for the dates alone
587  $sql =
588  "SELECT last_update, create_date" . PHP_EOL
589  . "FROM " . self::TABLE_OBJECT_DATA . PHP_EOL
590  . "WHERE obj_id = " . $this->db->quote($this->id, "integer") . PHP_EOL
591  ;
592  $obj_set = $this->db->query($sql);
593  $obj_rec = $this->db->fetchAssoc($obj_set);
594  $this->last_update = $obj_rec["last_update"];
595  $this->create_date = $obj_rec["create_date"];
596 
597  // set owner for new objects
598  $this->setOwner($owner);
599 
600  // write log entry
601  $this->log->write(sprintf(
602  "ilObject::create(), finished, obj_id: %s, type: %s, title: %s",
603  $this->getId(),
604  $this->getType(),
605  $this->getTitle()
606  ));
607 
608  $this->app_event_handler->raise(
609  'Services/Object',
610  'create',
611  [
612  'obj_id' => $this->id,
613  'obj_type' => $this->type
614  ]
615  );
616 
617  return $this->id;
618  }
supportsOfflineHandling()
global $DIC
Definition: feed.php:28
$id
plugin.php for ilComponentBuildPluginInfoObjectiveTest::testAddPlugins
Definition: plugin.php:23
getLongDescription()
get object long description (stored in object_description)
$message
Definition: xapiexit.php:32
setOwner(int $usr_id)
ilObjUser $user
+ Here is the call graph for this function:
+ Here is the caller graph for this function:

◆ createMetaData()

ilObject::createMetaData ( )
final

Definition at line 686 of file class.ilObject.php.

References $DIC, beforeCreateMetaData(), doCreateMetaData(), getId(), getLongDescription(), getTitle(), and getType().

Referenced by ilObjLinkResource\create(), ilObjSurveyQuestionPool\create(), ilObjQuestionPool\create(), ilObjGlossary\create(), ilObjIndividualAssessment\create(), ilObjFileBasedLM\create(), ilObjSAHSLearningModule\create(), ilObjContentObject\create(), ilObjTest\create(), ilObjSurvey\create(), ilObjMediaObject\create(), ilObjExercise\create(), ilObjSession\create(), ilObjGroup\create(), ilObjCourse\create(), ilObjDataCollection\doCreate(), ilObjContentPage\doCreate(), and updateMetaData().

686  : void
687  {
688  if ($this->beforeCreateMetaData()) {
689  global $DIC;
690  $ilUser = $DIC["ilUser"];
691 
692  $md_creator = new ilMDCreator($this->getId(), 0, $this->getType());
693  $md_creator->setTitle($this->getTitle());
694  $md_creator->setTitleLanguage($ilUser->getPref('language'));
695  $md_creator->setDescription($this->getLongDescription());
696  $md_creator->setDescriptionLanguage($ilUser->getPref('language'));
697  $md_creator->setKeywordLanguage($ilUser->getPref('language'));
698  // see https://docu.ilias.de/goto_docu_wiki_wpage_4891_1357.html
699  //$md_creator->setLanguage($ilUser->getPref('language'));
700  $md_creator->create();
701  $this->doCreateMetaData();
702  }
703  }
global $DIC
Definition: feed.php:28
getLongDescription()
get object long description (stored in object_description)
beforeCreateMetaData()
+ Here is the call graph for this function:
+ Here is the caller graph for this function:

◆ createReference()

ilObject::createReference ( )

creates reference for object

Definition at line 1229 of file class.ilObject.php.

References $message, $ref_id, and getId().

Referenced by ilObjStudyProgramme\addNode(), ilSoapObjectAdministration\addReferences(), ilECSCourseCreationHandler\createCourseReference(), ilWebDAVObjFactory\createDAVObject(), ilRemoteObjectBase\createFromECSEContent(), ilOerHarvester\harvestObject(), ilObject2GUI\putObjectInTree(), and ilObjectGUI\putObjectInTree().

1229  : int
1230  {
1231  if (!isset($this->id)) {
1232  $message = "ilObject::createNewReference(): No obj_id given!";
1233  $this->error->raiseError($message, $this->error->WARNING);
1234  }
1235 
1236  $next_id = $this->db->nextId('object_reference');
1237 
1238  $values = [
1239  "ref_id" => ["integer", $next_id],
1240  "obj_id" => ["integer", $this->getId()]
1241  ];
1242 
1243  $this->db->insert("object_reference", $values);
1244 
1245  $this->ref_id = $next_id;
1246  $this->referenced = true;
1247 
1248  return $this->ref_id;
1249  }
$message
Definition: xapiexit.php:32
+ Here is the call graph for this function:
+ Here is the caller graph for this function:

◆ delete()

ilObject::delete ( )

delete object or referenced object (in the case of a referenced object, object data is only deleted if last reference is deleted) This function removes an object entirely from system!!

Returns
bool true if object was removed completely; false if only a references was removed

Definition at line 1278 of file class.ilObject.php.

References $DIC, ilAdvancedMDValues\_deleteByObjId(), ilLPObjSettings\_deleteByObjId(), ilBlockSetting\_deleteSettingsOfBlock(), _lookupType(), ilObjectDataDeletionLog\add(), countReferences(), ilRbacLog\delete(), ilObjectActivation\deleteAllEntries(), ilDidacticTemplateObjSettings\deleteByObjId(), ilDidacticTemplateObjSettings\deleteByRefId(), getId(), ilECSImportManager\getInstance(), getRefId(), getTitle(), getType(), and ilRbacAdmin\revokePermission().

Referenced by ilObject2GUI\deleteConfirmedObjects(), and ILIAS\Skill\Tree\SkillTreeManager\deleteTree().

1278  : bool
1279  {
1280  global $DIC;
1281  $rbac_admin = $DIC["rbacadmin"];
1282 
1283  $remove = false;
1284 
1285  // delete object_data entry
1286  if ((!$this->referenced) || ($this->countReferences() == 1)) {
1287  $type = ilObject::_lookupType($this->getId());
1288  if ($this->type != $type) {
1289  $log_entry = sprintf(
1290  "ilObject::delete(): Type mismatch. Object with obj_id: %s was instantiated by type '%s'. DB type is: %s",
1291  $this->id,
1292  $this->type,
1293  $type
1294  );
1295 
1296  $this->log->write($log_entry);
1297  $this->error->raiseError(
1298  sprintf("ilObject::delete(): Type mismatch. (%s/%s)", $this->type, $this->id),
1299  $this->error->WARNING
1300  );
1301  }
1302 
1303  $this->app_event_handler->raise('Services/Object', 'beforeDeletion', ['object' => $this]);
1304 
1305  $sql =
1306  "DELETE FROM " . self::TABLE_OBJECT_DATA . PHP_EOL
1307  . "WHERE obj_id = " . $this->db->quote($this->getId(), "integer") . PHP_EOL
1308  ;
1309  $this->db->manipulate($sql);
1310 
1311  $sql =
1312  "DELETE FROM object_description" . PHP_EOL
1313  . "WHERE obj_id = " . $this->db->quote($this->getId(), "integer") . PHP_EOL
1314  ;
1315  $this->db->manipulate($sql);
1316 
1317  $this->log->write(
1318  sprintf(
1319  "ilObject::delete(), deleted object, obj_id: %s, type: %s, title: %s",
1320  $this->getId(),
1321  $this->getType(),
1322  $this->getTitle()
1323  )
1324  );
1325 
1326  // keep log of core object data
1328 
1329  // remove news
1330  $news_item = new ilNewsItem();
1331  $news_item->deleteNewsOfContext($this->getId(), $this->getType());
1333 
1335 
1336  // BEGIN WebDAV: Delete WebDAV properties
1337  $sql =
1338  "DELETE FROM dav_property" . PHP_EOL
1339  . "WHERE obj_id = " . $this->db->quote($this->getId(), 'integer') . PHP_EOL
1340  ;
1341  $this->db->manipulate($sql);
1342  // END WebDAV: Delete WebDAV properties
1343 
1344  ilECSImportManager::getInstance()->_deleteByObjId($this->getId());
1347 
1348  $remove = true;
1349  } else {
1350  $this->log->write(
1351  sprintf(
1352  "ilObject::delete(), object not deleted, number of references: %s, obj_id: %s, type: %s, title: %s",
1353  $this->countReferences(),
1354  $this->getId(),
1355  $this->getType(),
1356  $this->getTitle()
1357  )
1358  );
1359  }
1360 
1361  // delete object_reference entry
1362  if ($this->referenced) {
1364 
1365  $this->app_event_handler->raise('Services/Object', 'deleteReference', ['ref_id' => $this->getRefId()]);
1366 
1367  $sql =
1368  "DELETE FROM object_reference" . PHP_EOL
1369  . "WHERE ref_id = " . $this->db->quote($this->getRefId(), 'integer') . PHP_EOL
1370  ;
1371  $this->db->manipulate($sql);
1372 
1373  $this->log->write(
1374  sprintf(
1375  "ilObject::delete(), reference deleted, ref_id: %s, obj_id: %s, type: %s, title: %s",
1376  $this->getRefId(),
1377  $this->getId(),
1378  $this->getType(),
1379  $this->getTitle()
1380  )
1381  );
1382 
1383  // DELETE PERMISSION ENTRIES IN RBAC_PA
1384  // DONE: method overwritten in ilObjRole & ilObjUser.
1385  // this call only applies for objects in rbac (not usr,role,rolt)
1386  // TODO: Do this for role templates too
1387  $rbac_admin->revokePermission($this->getRefId(), 0, false);
1388 
1389  ilRbacLog::delete($this->getRefId());
1390 
1391  // Remove applied didactic template setting
1393  }
1394 
1395  // remove conditions
1396  if ($this->referenced) {
1397  $ch = new ilConditionHandler();
1398  $ch->delete($this->getRefId());
1399  unset($ch);
1400  }
1401 
1402  return $remove;
1403  }
static deleteAllEntries(int $ref_id)
Delete all db entries for ref id.
string $type
static delete(int $a_ref_id)
revokePermission(int $a_ref_id, int $a_rol_id=0, bool $a_keep_protected=true)
Revokes permissions of an object of one role.
global $DIC
Definition: feed.php:28
static getInstance()
Get the singleton instance of this ilECSImportManager.
ilRbacAdmin $rbac_admin
static _deleteSettingsOfBlock(int $a_block_id, string $a_block_type)
static _deleteByObjId(int $a_obj_id)
Delete by objekt id.
This file is part of ILIAS, a powerful learning management system published by ILIAS open source e-Le...
A news item can be created by different sources.
static _lookupType(int $id, bool $reference=false)
static _deleteByObjId(int $a_obj_id)
+ Here is the call graph for this function:
+ Here is the caller graph for this function:

◆ deleteMetaData()

◆ doCreateMetaData()

ilObject::doCreateMetaData ( )
protected

Definition at line 705 of file class.ilObject.php.

Referenced by createMetaData().

705  : void
706  {
707  }
+ Here is the caller graph for this function:

◆ doDeleteMetaData()

ilObject::doDeleteMetaData ( )
protected

Definition at line 758 of file class.ilObject.php.

Referenced by deleteMetaData().

758  : void
759  {
760  }
+ Here is the caller graph for this function:

◆ doMDUpdateListener()

ilObject::doMDUpdateListener ( string  $a_element)
protected

Definition at line 677 of file class.ilObject.php.

Referenced by MDUpdateListener().

677  : void
678  {
679  }
+ Here is the caller graph for this function:

◆ doUpdateMetaData()

ilObject::doUpdateMetaData ( )
protected

Definition at line 740 of file class.ilObject.php.

Referenced by updateMetaData().

740  : void
741  {
742  }
+ Here is the caller graph for this function:

◆ fixMissingTitles()

static ilObject::fixMissingTitles (   $type,
array &  $obj_title_map 
)
static

Try to fix missing object titles.

Definition at line 2087 of file class.ilObject.php.

References $DIC, ilDBInterface\fetchAssoc(), ilDBInterface\in(), and ilDBInterface\query().

Referenced by ilObjectOwnershipManagementGUI\listObjects().

2088  {
2089  global $DIC;
2090  $db = $DIC->database();
2091 
2092  if (!in_array($type, ["catr", "crsr", "sess", "grpr", "prgr"])) {
2093  return;
2094  }
2095 
2096  // any missing titles?
2097  $missing_obj_ids = [];
2098  foreach ($obj_title_map as $obj_id => $title) {
2099  if (!trim($title)) {
2100  $missing_obj_ids[] = $obj_id;
2101  }
2102  }
2103 
2104  if (!sizeof($missing_obj_ids)) {
2105  return;
2106  }
2107 
2108  switch ($type) {
2109  case "grpr":
2110  case "catr":
2111  case "crsr":
2112  case "prgr":
2113  $sql =
2114  "SELECT oref.obj_id, od.type, od.title" . PHP_EOL
2115  . "FROM object_data od" . PHP_EOL
2116  . "JOIN container_reference oref ON (od.obj_id = oref.target_obj_id)" . PHP_EOL
2117  . "AND " . $db->in("oref.obj_id", $missing_obj_ids, false, "integer") . PHP_EOL
2118  ;
2119  $result = $db->query($sql);
2120 
2121  while ($row = $db->fetchAssoc($result)) {
2122  $obj_title_map[$row["obj_id"]] = $row["title"];
2123  }
2124  break;
2125  case "sess":
2126  foreach ($missing_obj_ids as $obj_id) {
2127  $sess = new ilObjSession($obj_id, false);
2128  $obj_title_map[$obj_id] = $sess->getFirstAppointment()->appointmentToString();
2129  }
2130  break;
2131  }
2132  }
string $title
string $type
fetchAssoc(ilDBStatement $statement)
global $DIC
Definition: feed.php:28
ilDBInterface $db
query(string $query)
Run a (read-only) Query on the database.
in(string $field, array $values, bool $negate=false, string $type="")
+ Here is the call graph for this function:
+ Here is the caller graph for this function:

◆ flushObjectProperties()

ilObject::flushObjectProperties ( )
Deprecated:
11: Do absolutely not use this! I will NOT check any usages before removal.

Definition at line 147 of file class.ilObject.php.

147  : void
148  {
149  $this->object_properties = null;
150  }

◆ getAllOwnedRepositoryObjects()

static ilObject::getAllOwnedRepositoryObjects ( int  $user_id)
static

Definition at line 2041 of file class.ilObject.php.

References $DIC, $res, ilDBInterface\fetchAssoc(), ilObjectDefinition\getSubObjectsRecursively(), ilDBInterface\in(), ilDBInterface\query(), and ilDBInterface\quote().

Referenced by ilObjectOwnershipManagementGUI\listObjects().

2041  : array
2042  {
2043  global $DIC;
2044 
2045  $db = $DIC->database();
2046  $obj_definition = $DIC["objDefinition"];
2047 
2048  // restrict to repository
2049  $types = array_keys($obj_definition->getSubObjectsRecursively("root"));
2050 
2051  $sql =
2052  "SELECT od.obj_id, od.type, od.title" . PHP_EOL
2053  . "FROM object_data od" . PHP_EOL
2054  . "JOIN object_reference oref ON(oref.obj_id = od.obj_id)" . PHP_EOL
2055  . "JOIN tree ON (tree.child = oref.ref_id)" . PHP_EOL
2056  ;
2057 
2058  if ($user_id) {
2059  $sql .= "WHERE od.owner = " . $db->quote($user_id, "integer") . PHP_EOL;
2060  } else {
2061  $sql .=
2062  "LEFT JOIN usr_data ud ON (ud.usr_id = od.owner)" . PHP_EOL
2063  . "WHERE (od.owner < " . $db->quote(1, "integer") . PHP_EOL
2064  . "OR od.owner IS NULL OR ud.login IS NULL)" . PHP_EOL
2065  . "AND od.owner <> " . $db->quote(-1, "integer") . PHP_EOL
2066  ;
2067  }
2068 
2069  $sql .=
2070  "AND " . $db->in("od.type", $types, false, "text") . PHP_EOL
2071  . "AND tree.tree > " . $db->quote(0, "integer") . PHP_EOL
2072  ;
2073 
2074  $res = $db->query($sql);
2075 
2076  $all = [];
2077  while ($row = $db->fetchAssoc($res)) {
2078  $all[$row["type"]][$row["obj_id"]] = $row["title"];
2079  }
2080 
2081  return $all;
2082  }
$res
Definition: ltiservices.php:69
fetchAssoc(ilDBStatement $statement)
quote($value, string $type)
global $DIC
Definition: feed.php:28
ilDBInterface $db
query(string $query)
Run a (read-only) Query on the database.
getSubObjectsRecursively(string $obj_type, bool $include_source_obj=true, bool $add_admin_objects=false)
Get all sub objects by type.
ilObjectDefinition $obj_definition
in(string $field, array $values, bool $negate=false, string $type="")
+ Here is the call graph for this function:
+ Here is the caller graph for this function:

◆ getCallbackForTitlesPerLanguageTransformation()

ilObject::getCallbackForTitlesPerLanguageTransformation ( )
private

Definition at line 1733 of file class.ilObject.php.

References $lang.

Referenced by appendCopyInfoToTranslations().

1733  : callable
1734  {
1735  return function (array $npl, ?ilObjectTranslation $nt): array {
1736  $langs = $nt->getLanguages();
1737  foreach ($langs as $lang) {
1738  if (!array_key_exists($lang->getLanguageCode(), $npl)) {
1739  $npl[$lang->getLanguageCode()] = [];
1740  }
1741  $npl[$lang->getLanguageCode()][] = $lang->getTitle();
1742  }
1743  return $npl;
1744  };
1745  }
$lang
Definition: xapiexit.php:26
This file is part of ILIAS, a powerful learning management system published by ILIAS open source e-Le...
+ Here is the caller graph for this function:

◆ getCreateDate()

ilObject::getCreateDate ( )
final

Get create date in YYYY-MM-DD HH-MM-SS format.

Definition at line 515 of file class.ilObject.php.

References $create_date.

Referenced by ilObjUser\deleteUserDefinedFieldEntries(), ilCmiXapiUser\getIdent(), ilCmiXapiUser\getIdentAsId(), and ilObjectXMLWriter\getXML().

515  : string
516  {
517  return $this->create_date;
518  }
string $create_date
+ Here is the caller graph for this function:

◆ getDeletionDependencies()

static ilObject::getDeletionDependencies ( int  $obj_id)
static

Get deletion dependencies.

Definition at line 2017 of file class.ilObject.php.

2017  : array
2018  {
2019  return [];
2020  }

◆ getDescription()

◆ getHTMLDirectory()

ilObject::getHTMLDirectory ( )

Definition at line 1470 of file class.ilObject.php.

1470  : bool
1471  {
1472  return false;
1473  }

◆ getId()

ilObject::getId ( )

Definition at line 292 of file class.ilObject.php.

References $id.

Referenced by ilCourseGroupingTableGUI\__construct(), ilCourseStartObjectsTableGUI\__construct(), ilSCORMExplorer\__construct(), ilCertificateSettingsStudyProgrammeFormRepository\__construct(), ilLOMemberTestResultTableGUI\__construct(), ilBookBulkCreationGUI\__construct(), ilCertificateSettingsExerciseRepository\__construct(), ilCourseGroupingAssignmentTableGUI\__construct(), ilBiblAdminLibraryFacade\__construct(), ilPollAnswersHandler\__construct(), ilCertificateSettingsCmiXapiFormRepository\__construct(), ilForumStatisticsTableGUI\__construct(), ilCertificateCloneAction\__construct(), ilCertificateSettingsLTIConsumerFormRepository\__construct(), ilBiblAdminFactoryFacade\__construct(), ilContSkillTableGUI\__construct(), ilContainerStartObjectsContentGUI\__construct(), ilTermDefinitionEditorGUI\__construct(), ilExerciseMembers\__construct(), ilMailingList\__construct(), ilDAVMountPoint\__construct(), ilAssignmentPresentationGUI\__construct(), ilIndividualAssessmentMembersTableGUI\__construct(), ILIAS\Exercise\Assignment\Mandatory\RandomAssignmentsManager\__construct(), ilLMPresentationStatus\__construct(), ilStyleImportParser\__construct(), ilBiblFactoryFacade\__construct(), ilExerciseXMLParser\__construct(), ilLMObject\__construct(), ilCmiXapiRegistrationGUI\__construct(), ILIAS\LearningModule\Export\LMHtmlExport\__construct(), ilObjOrgUnit\__construct(), ilBookingReservationsTableGUI\__construct(), ilBookingProcessWithScheduleGUI\__construct(), ilConditionHandlerGUI\__construct(), ILIAS\Container\Content\ItemBlock\ItemBlockSequenceGenerator\__construct(), ilExcAssMemberState\__construct(), ilObjectMetaDataGUI\__construct(), ilObjCourse\__createDefaultSettings(), ilObjCourse\__deleteSettings(), ilObjCourse\__readSettings(), ilObjSessionAccess\_checkAccess(), ilObjCourseGrouping\_checkGroupingDependencies(), ilLMObject\_deleteAllObjectData(), ilObjEmployeeTalkSeries\_exists(), ilObjEmployeeTalk\_exists(), ilContainer\_exportContainerSettings(), ilObjCourseGrouping\_getGroupingItems(), ilMediaItem\_getMediaItemsOfMOb(), ilObjSurveyGUI\_goto(), _prepareCloneSelection(), ilObjUser\_uploadPersonalPicture(), ILIAS\LegalDocuments\Repository\DatabaseHistoryRepository\acceptDocument(), ILIAS\LegalDocuments\Repository\DatabaseHistoryRepository\acceptedVersion(), ilObjectDataDeletionLog\add(), ilObjMediaObject\addAdditionalFileFromUpload(), ilObjStyleSheet\addCharacteristic(), ilObjTest\addConcludingRemarksToSettingsFromImport(), ilQuestionPoolDuplicatedTaxonomiesKeysMap\addDuplicatedTaxonomy(), ilObjGlossary\addGlossaryForCollection(), ilObjSystemFolder\addHeaderTitleTranslation(), ilObjTest\addIntroductionToSettingsFromImport(), ilObjSurvey\addMaterialTag(), ilObjStyleSheet\addMediaQuery(), ilObjMediaCastGUI\addMobsToCast(), ilObjMediaPoolGUI\addMobsToPool(), ilObjMediaCast\addMobToCast(), ilObjUser\addObjectToClipboard(), ilObjStyleSheet\addParameter(), ilInfoScreenGUI\addPreconditionSection(), ilObjTest\addQTIMaterial(), ilObjStyleSheet\addTemplate(), ilObjTest\addToNewsOnOnline(), ilObjUser\addToPCClipboard(), ilObjWorkspaceRootFolder\addTranslation(), ilObjRootFolder\addTranslation(), ilObjOrgUnit\addTranslation(), ilObjRole\adjustPermissions(), ilDclMobRecordFieldModel\afterClone(), ilObjCourseGUI\afterImport(), ilObjChatroomGUI\afterImport(), ilObjLinkResourceGUI\afterSave(), ilObjTaxonomyGUI\afterSave(), ilObjFolderGUI\afterSave(), ilObjBibliographicGUI\afterSave(), ilObjStudyProgrammeGUI\afterSave(), ilObjPortfolioGUI\afterSave(), ilObjGroupGUI\afterSave(), ilObjCategoryGUI\afterSave(), ilObjLearningSequenceGUI\afterSave(), ilObjCourseGUI\afterSave(), ILIAS\LegalDocuments\Repository\DatabaseHistoryRepository\alreadyAccepted(), appendCopyInfo(), ilContainer\applyContainerUserFilter(), applyDidacticTemplate(), ilRegistrationCode\applyRoleAssignments(), ilUserImportParser\assignToRole(), ilObjStudyProgramme\assignUser(), ilObjOrgUnit\assignUsersToEmployeeRole(), ilObjOrgUnit\assignUsersToSuperiorRole(), ilObjOrgUnit\assignUserToLocalRole(), ilIndividualAssessmentAccessHandler\assignUserToMemberRole(), ilMediaObjectsPlayerWrapperGUI\audio(), ilObjContentObject\autoLinkGlossaryTerms(), ilObjMediaObject\beforeCreateMetaData(), ilObjMediaObject\beforeDeleteMetaData(), ilObjMediaObject\beforeMDUpdateListener(), ilObjMediaObject\beforeUpdateMetaData(), ilObjFileComponentBuilder\buildConfirmDeleteAllVersionsModal(), ilObjFileComponentBuilder\buildConfirmDeleteSpecificVersionsModal(), ilObjLTIConsumer\buildLaunchParameters(), ilObjLTIConsumer\buildLaunchParametersLTI13(), ilIndividualAssessmentMembers\buildNewRecordOfUser(), ilMailSearchObjectGUI\cancel(), ilParticipants\canSendMailToMembers(), ilObjStudyProgramme\changeAmountOfPoints(), ilObjRole\changeExistingObjects(), ilObjStudyProgramme\changeProgressDeadline(), ilObjStudyProgramme\changeProgressValidityDate(), ilObjStyleSheet\characteristicExists(), ilObjMediaObjectAccess\checkAccessMob(), ilObjMediaObjectAccess\checkAccessObject(), ilAuthFrontend\checkExceededLoginAttempts(), ilObjCourse\checkLPStatusSync(), ilObjSurvey\checkReminder(), ilAuthFrontend\checkSimultaneousLogins(), ilObjContentObject\checkStructure(), ilObjContentObject\checkTree(), ilObjStyleSheet\cleanExportDirectory(), ilLMObject\clipboardCopy(), ilObjUser\clipboardDeleteAll(), ilObjUser\clipboardDeleteObjectsOfType(), ilObjUser\clipboardHasObjectsOfType(), ilObjPortfolioBase\cloneBasics(), ilObjCategory\cloneDependencies(), ilObjSession\cloneDependencies(), ilContainer\cloneDependencies(), ilObjGroup\cloneDependencies(), ilObjCourse\cloneDependencies(), ilObjLearningSequence\cloneLPSettings(), cloneMetaData(), ilObjTaxonomy\cloneNodes(), ilObjFolder\cloneObject(), ilObjChatroom\cloneObject(), ilObjSurveyQuestionPool\cloneObject(), ilObjBookingPool\cloneObject(), ilObjWiki\cloneObject(), ilObjCourse\cloneObject(), ilObjGlossary\cloneObject(), ilObjQuestionPool\cloneObject(), ilObjTest\cloneObject(), ilObjTest\clonePage(), ilObjPortfolioBase\clonePagesAndSettings(), ilTestFixedQuestionSetConfig\cloneQuestionSetRelatedData(), ilObjSession\cloneSettings(), ilObjDataCollection\cloneStructure(), ilObjSurvey\closeAppraisee(), ilObjForumGUI\confirmDeleteThreadDraftsObject(), ilStructureObject\copy(), ilLMPageObject\copy(), ilObjContentObject\copyAllPagesAndChapters(), ilObjMediaCast\copyItems(), ilObjMediaCast\copyOrder(), ilObjSurveyQuestionPool\copyQuestion(), ilObjQuestionPool\copyQuestion(), ilTestRandomQuestionSetPoolDeriver\copyQuestionsToPool(), ilObjEmployeeTalkSeriesGUI\copyTemplateValues(), ilLMPageObject\copyToOtherContObject(), ilObjMediaPool\copyTreeContent(), ilExPeerReview\countGivenFeedback(), ilObjPoll\countVotes(), ilCertificatePathFactory\create(), ilObjTalkTemplate\create(), ilCertificateGUIFactory\create(), ilObjForum\create(), ilObjGlossary\create(), ilObjIndividualAssessment\create(), ilObjOrgUnit\create(), ilObjLearningSequence\create(), ilObjSAHSLearningModule\create(), ilObjWiki\create(), ilObjMediaCast\create(), ilObjMediaObject\create(), ilObjSession\create(), ilObjGroup\create(), create(), ilObjCourse\create(), ilObjStyleSheet\create(), ilContainer\create(), ilCalendarAppEventListener\createAppointments(), ilRemoteObjectBase\createAuthResource(), ilCalendarAppEventListener\createCategory(), ilContainer\createContainerDirectory(), ilObjLearningSequence\createContentPage(), ilObjStudyProgramme\createContentPage(), ilECSCourseCreationHandler\createCourseReference(), ilObjChatroom\createDefaultRole(), ilObjMediaObject\createDirectory(), ilObjTest\createExportDirectory(), ilObjContentObject\createExportDirectory(), ilObjSurveyQuestionPool\createExportDirectory(), ilObjQuestionPool\createExportDirectory(), ilObjGlossary\createExportDirectory(), ilObjStyleSheet\createExportDirectory(), ilObjSurvey\createExportDirectory(), ilObjStyleSheet\createFromXMLFile(), ilObjStyleSheet\createImagesDirectory(), ilObjContentObject\createImportDirectory(), ilObjSurveyQuestionPool\createImportDirectory(), ilObjGlossary\createImportDirectory(), ilObjStyleSheet\createImportDirectory(), ilObjSurvey\createImportDirectory(), ilObjContentObject\createLMTree(), ilObjMediaPool\createMepTree(), createMetaData(), ilObjRole\createPermissionIntersection(), ilObjContentObject\createProperties(), createReference(), ilObjForum\createSettings(), ilObjWiki\createWikiPage(), ILIAS\LegalDocuments\Repository\DatabaseHistoryRepository\currentDocumentOfAcceptedVersion(), ilCronJobRepositoryImpl\deactivateJob(), ilObjOrgUnit\deassignUserFromEmployeeRole(), ilObjOrgUnit\deassignUserFromLocalRole(), ilIndividualAssessmentAccessHandler\deassignUserFromMemberRole(), ilObjOrgUnit\deassignUserFromSuperiorRole(), ilObjWiki\decorateAdvMDValue(), ilObjCategory\delete(), ilObjRoleTemplate\delete(), ilObjSystemFolder\delete(), ilObjMediaObject\delete(), ilObjChatroom\delete(), ilObjLearningSequence\delete(), ilObjQuestionPool\delete(), ilObjCourseReference\delete(), ilObjBookingPool\delete(), ilObjTest\delete(), ilContainerReference\delete(), ilObjSurvey\delete(), ilObjStudyProgramme\delete(), ilObjRole\delete(), ilObjWiki\delete(), ilObjMediaCast\delete(), ilObjExercise\delete(), ilObjOrgUnit\delete(), ilObjForum\delete(), ilObjSession\delete(), ilObjGroup\delete(), ilObjGlossary\delete(), ilObjCourse\delete(), ilObjSAHSLearningModule\delete(), ilObjUser\delete(), ilObjStyleSheet\delete(), delete(), ilObjPoll\deleteAllAnswers(), ilObjStudyProgramme\deleteAllAutomaticContentCategories(), ilObjStudyProgramme\deleteAllAutomaticMembershipSources(), ilObjSurveyQuestionPool\deleteAllData(), ilObjSurvey\deleteAllUserData(), ilObjPoll\deleteAllVotes(), ilObjStudyProgramme\deleteAssignmentsAndProgresses(), ilObjStudyProgramme\deleteAutomaticContentCategories(), ilObjStudyProgramme\deleteAutomaticMembershipSource(), ilObjStyleSheet\deleteCustomStylePars(), ilObjRole\deleteLocalPolicies(), ilIndividualAssessmentMembersStorageDB\deleteMembers(), deleteMetaData(), ilObjUser\deleteMultiTextFields(), ilObjMediaCast\deleteOrder(), ilObjPortfolioBaseGUI\deletePortfolioPages(), ilObjUser\deletePref(), ilObjQuestionPool\deleteQuestionpool(), ilIndividualAssessmentSettingsStorageDB\deleteSettings(), ilObjStyleSheet\deleteStyleParOfChar(), ilObjSurvey\deleteSurveyRecord(), ilObjTest\deleteTest(), ilObjSCORM2004LearningModule\deleteTrackingDataOfUsers(), ilObjSCORMLearningModule\deleteTrackingDataOfUsers(), ilObjRootFolder\deleteTranslation(), ilObjOrgUnit\deleteTranslation(), ilObjUser\deleteUserDefinedFieldEntries(), ilUserImportParser\detachFromRole(), ilForumModeratorsGUI\detachModeratorRole(), ilLMNavigationStatus\determineStatus(), ilLMContentRendererGUI\determineStatus(), ilObjStudyProgramme\disableAutomaticMembershipSource(), ilADNDismiss\dismiss(), ilObjStyleSheet\do_3_10_Migration(), ilObjContentPage\doCloneObject(), ilObjPortfolioTemplate\doCloneObject(), ilObjItemGroup\doCloneObject(), ilObjBlog\doCloneObject(), ilObjBibliographic\doCloneObject(), ilObjFile\doCloneObject(), ilObjDataCollection\doCreate(), ilObjTaxonomy\doCreate(), ilObjItemGroup\doCreate(), ilObjBibliographic\doCreate(), ilObjContentPage\doCreate(), ilRemoteObjectBase\doCreate(), ilObjPoll\doCreate(), ilObjFile\doCreate(), ilObjDataCollection\doDelete(), ilObjTaxonomy\doDelete(), ilObjItemGroup\doDelete(), ilObjContentPage\doDelete(), ilObjBibliographic\doDelete(), ilRemoteObjectBase\doDelete(), ilObjPoll\doDelete(), ilObjFile\doDelete(), ilObjCmiXapi\doDelete(), ilObjLinkResource\doMDUpdateListener(), ilObjContentObject\doMDUpdateListener(), ilObjDataCollection\doRead(), ilObjItemGroup\doRead(), ilObjPoll\doRead(), ilRemoteObjectBase\doRead(), ilObjFile\doRead(), ilObjDataCollection\doUpdate(), ilObjItemGroup\doUpdate(), ilObjBibliographic\doUpdate(), ilRemoteObjectBase\doUpdate(), ilObjPoll\doUpdate(), ilObjFile\doUpdate(), ilObjMediaObject\duplicate(), ilObjSurvey\duplicateQuestionForSurvey(), ilObjTest\duplicateQuestionForTest(), ilTestRandomQuestionSetPoolDeriver\duplicateTaxonomies(), ilObjStudyProgramme\enableAutomaticMembershipSource(), ILIAS\LegalDocuments\Condition\Role\eval(), ilObjCourseReferenceGUI\executeCommand(), ilGroupAddToGroupActionGUI\executeCommand(), ilObjMediaPoolGUI\executeCommand(), ilObjContentObject\executeDragDrop(), ilObjMediaObject\exportFiles(), ilObjExercise\exportGradesExcel(), ilObjUser\exportPersonalData(), ilObjSCORMLearningModule\exportSelected(), ilObjMediaPool\exportXML(), ilObjQuestionPool\exportXMLMetaData(), ilObjGlossary\exportXMLMetaData(), ilObjContentObject\exportXMLMetaData(), ilObjTest\exportXMLMetaData(), ilObjContentObject\exportXMLPageObjects(), ILIAS\Repository\Provider\RepositoryOpenGraphExposer\exposeObjectOpenGraphMetaData(), ilRepositorySearchGUI\fillAutoCompleteToolbar(), ilObjPortfolioBase\fixLinksOnTitleChange(), ilObjContentObject\fixTree(), ILIAS\EmployeeTalk\Notification\Calendar\VCalendarGenerator\fromTalkSeries(), ilCmiXapiUser\generateRegistration(), ilObjectXMLWriter\getAccessInfo(), ilStudyProgrammeExpandableProgressListGUI\getAccordionContentCoursesHTML(), ilUsersGalleryGUI\getActionsSection(), ilObjStudyProgramme\getAllChildren(), ilObjGlossary\getAllGlossaryIds(), ilObjStudyProgramme\getAllPrgChildren(), ilObjQuestionPool\getAllQuestionIds(), ilObjQuestionPool\getAllQuestions(), ilObjSCORMLearningModule\getAllScoIds(), ilObjPoll\getAnswers(), ilObjSAHSLearningModule\getApiStudentId(), ilObjFile\getArrayForDatabase(), ilObjStudyProgramme\getAssignments(), ilObjStudyProgramme\getAssignmentsOf(), ilObjStudyProgramme\getAssignmentsOfSingleProgramForUser(), ilObjSCORMLearningModule\getAttemptsForUser(), ilObjSCORM2004LearningModule\getAttemptsForUser(), ilObjSCORMLearningModule\getAttemptsForUsers(), ilObjSurvey\getAuthor(), ilObjTest\getAuthor(), ilObjStudyProgramme\getAutomaticContentCategories(), ilObjStudyProgramme\getAutomaticMembershipSources(), ilObjUser\getAvatar(), ilObjStudyProgramme\getCertificateRelevantAssignmentIds(), ilObjStudyProgramme\getChildren(), ilObjUser\getClipboardObjects(), ilObjTest\getConcludingRemarksPageId(), ilContainer\getContainerDirectory(), ilObjLearningSequence\getContentPageId(), ilObjForum\getCountUnread(), ilObjCmiXapi\getCurrentCmixUser(), ilObjEmployeeTalkAccess\getCurrentUsersId(), ilObjFileBasedLM\getDataDirectory(), ilObjSAHSLearningModule\getDataDirectory(), ilObjContentObject\getDataDirectory(), ilObjMediaObject\getDataDirectory(), ilObjCmiXapi\getDataSetMapping(), ilPageObject\getEditLock(), ILIAS\EmployeeTalk\Notification\Calendar\VCalendarGenerator\getEventfromTalk(), ilObjTest\getExportDirectory(), ilObjContentObject\getExportDirectory(), ilObjSurveyQuestionPool\getExportDirectory(), ilObjGlossary\getExportDirectory(), ilObjQuestionPool\getExportDirectory(), ilObjSurvey\getExportDirectory(), ilObjGlossary\getExportFiles(), ilObjStyleSheet\getExportSubDir(), ilObjMediaObject\getExternalMetadata(), ilVerificationObject\getFilePath(), ilObjMediaObject\getFilesOfDirectory(), ilPersonalSkillsGUI\getFilteredEntriesForSkill(), ilPDSelectedItemsBlockMembershipsObjectDatabaseRepository\getForUser(), ilRemoteObjectBase\getFullRemoteLink(), ilCalendarBlockGUI\getHTML(), ilCmiXapiUser\getIdent(), ilCmiXapiUser\getIdentAsId(), ilObjSCORMInitData\getIliasScormVars(), ilUserProfile\getImageInput(), ilObjTest\getImagePath(), ilObjTest\getImagePathWeb(), ilObjStyleSheet\getImagesDirectory(), ilObjContentObject\getImportDirectory(), ilObjSurveyQuestionPool\getImportDirectory(), ilObjGlossary\getImportDirectory(), ilObjSurvey\getImportDirectory(), ilSoapStructureObjectFactory\getInstanceForObject(), ilObjTest\getIntroductionPageId(), ilCourseGroupingTableGUI\getItems(), ilExerciseVerificationTableGUI\getItems(), ilWorkspaceContentGUI\getItems(), ilPersonalSkillsGUI\getLatestEntriesForSkillHTML(), ilPDMailBlockGUI\getListItemForData(), ilObjStudyProgramme\getLocalMembers(), ilObjStudyProgramme\getLPChildren(), ilObjCmiXapi\getLPMode(), ilObjFile\getLPMode(), ilObjLearningSequence\getLSSettings(), ilObjSAHSLearningModule\getMaxPoints(), ilExAssignment\getMemberStatus(), ilObjSCORMLearningModule\getModuleVersionForUser(), ilObjSCORM2004LearningModule\getModuleVersionForUser(), ilObjSCORMLearningModule\getModuleVersionForUsers(), ilObjMediaObject\getMultiSrtUploadDir(), ILIAS\User\Profile\ProfileChangeMailTokenDBRepository\getNewEmailForUser(), ilMailGlobalServices\getNewMailsData(), ILIAS\User\Profile\ProfileChangeMailTokenDBRepository\getNewTokenForUser(), ilPersonalSkillsGUI\getNonLatestEntriesForSkillHTML(), ilObjUser\getOrgUnitsRepresentation(), ILIAS\COPage\PC\InteractiveImage\IIMManager\getOverlayThumbnailPath(), ILIAS\COPage\PC\InteractiveImage\IIMManager\getOverlayWebPath(), ilPortfolioTemplatePageGUI\getPageContentUserId(), ilObjContentPage\getPageObjIds(), ilObjForum\getPageObjIds(), ilObjUser\getPCClipboardContent(), ilObjUser\getPersonalDataExportFile(), ilObjUser\getPersonalPicturePath(), ilObjSAHSLearningModule\getPointsInPercent(), ilObjMediaPool\getPoolTree(), ilAbstractUsersGalleryCollectionProvider\getPopulatedGroup(), ilObjQuestionPool\getPrintviewQuestions(), ilObjContentObject\getPublicExportFiles(), ilObjQuestionPool\getQplQuestions(), ilObjQuestionPool\getQuestionList(), ilObjSurveyQuestionPool\getQuestions(), ilObjSurveyQuestionPool\getQuestionsData(), ilLTIConsumerPlaceholderValues\getReachedScore(), ilObjStudyProgramme\getReferencesTo(), ilUserProfile\getRolesInput(), ilObjCmiXapi\getSessionId(), ilObjStudyProgramme\getSettings(), ilObjMediaObject\getSrtFiles(), ilContainer\getSubItems(), ilObjDataCollection\getTables(), ilObjGlossary\getTaxonomyId(), ilObjQuestionPool\getTaxonomyIds(), ilObjWiki\getTemplateSelectionOnCreation(), ilObjSCORMLearningModule\getTrackedItems(), ilObjSCORM2004LearningModule\getTrackedItems(), ilObjSCORMLearningModule\getTrackedUsers(), ilObjSCORM2004LearningModule\getTrackingDataAgg(), ilObjSCORMLearningModule\getTrackingDataAgg(), ilObjSCORMLearningModule\getTrackingDataAggSco(), ilObjSCORMLearningModule\getTrackingDataPerUser(), ilObjSCORMLearningModule\getTrackingItems(), ilObjWorkspaceRootFolder\getTranslations(), ilObjRootFolder\getTranslations(), ilObjOrgUnit\getTranslations(), ilObjTaxonomy\getTree(), ilObjMediaObject\getUsages(), ilObjMediaPool\getUsedFormats(), ilMembershipNotifications\getUser(), ilObjMediaObject\getVideoPreviewPic(), ilObjSAHSLearningModule\getViewButton(), ilObjGroup\getViewMode(), ilObjPoll\getVotePercentages(), ilObjPoll\getVotesByUsers(), ilObjLinkResource\getWebLinkRepo(), ilXapiResultsCronjob\getXapiStatementsReport(), ilObjectXMLWriter\getXML(), ilObjMediaObject\getXML(), ilObjSession\handleAutoFill(), ilObjGroup\handleAutoFill(), ilObjCourse\handleAutoFill(), ilExAssignment\handleCalendarEntries(), ilECSAppEventListener\handleMembership(), ILIAS\COPage\PC\InteractiveImage\IIMManager\handleOverlayUpload(), ilRemoteObjectBase\handleUpdate(), ilOerHarvester\harvestObject(), ilObjStudyProgramme\hasAssignments(), ilObjStudyProgramme\hasContentPage(), ilADNDismiss\hasDimissed(), ilObjUser\hasProfilePicture(), ilObjStudyProgramme\hasRelevantProgresses(), ilObjPoll\hasUserVoted(), ilObjStyleSheet\ilClone(), ilObjStyleSheet\import(), ilRemoteObjectBase\importMetadataFromJson(), ilObjSurveyQuestionPool\importObject(), ilObjSurvey\importObject(), ilTestImporter\importQuestionSkillAssignments(), ilObjSCORMLearningModule\importRaw(), ilTestImporter\importSkillLevelThresholds(), ilObjSCORM2004LearningModule\importSuccess(), ilObjSCORMLearningModule\importSuccess(), ilLSLocalDI\init(), ilObjSession\initAppointments(), ilObjCourse\initCourseMemberObject(), ilObjCourse\initCourseMembersObject(), ilObjSession\initDefaultRoles(), ilObjForum\initDefaultRoles(), ilObjBlog\initDefaultRoles(), ilObjGroup\initDefaultRoles(), ilObjCourse\initDefaultRoles(), ilIndividualAssessmentAccessHandler\initDefaultRolesForObject(), ilObjPortfolioTemplateGUI\initDidacticTemplate(), ilObjBookingPoolGUI\initHeaderAction(), ilObjFile\initImplementation(), ilObjCmiXapiGUI\initMetadata(), ilObjLTIConsumerGUI\initMetadata(), ilObjSession\initParticipants(), ilObjGroup\initParticipants(), ilLMContentRendererGUI\initSearchHighlighting(), ilObjRoleFolderGUI\initSettingsForm(), ilObjContentPage\initTranslationService(), ilPersonalWorkspaceGUI\initTree(), ilObjCourse\initWaitingList(), ilIndividualAssessmentMembersStorageDB\insertMembersRecord(), ilObjIndividualAssessment\isActiveLP(), ilObjUser\isAnonymous(), ilObjStudyProgramme\isCertificateActive(), ilContainer\isClassificationFilterActive(), ilObjTest\isExecutable(), ilObjFileBasedLM\isInfoEnabled(), ilObjContentObject\isInfoEnabled(), ilExSubmission\isInTeam(), ilRemoteObjectBase\isLocalObject(), shibUser\isNew(), ilStudyProgrammeDashboardViewGUI\isReadable(), ilADNNotification\isUserAllowedToDismiss(), ilADNNotification\isVisibleForUser(), ilADNNotification\isVisibleRoleUserRoles(), ilObjLTIConsumer\load(), ilObjCmiXapi\load(), ilObjSurveyQuestionPool\loadFromDb(), ilObjQuestionPool\loadFromDb(), ilObjTest\loadFromDb(), ilObjSurvey\loadFromDb(), ilIndividualAssessmentSettingsStorageDB\loadInfoSettings(), ilIndividualAssessmentMembersStorageDB\loadMember(), ilIndividualAssessmentMembersStorageDB\loadMembers(), ilIndividualAssessmentMembersStorageDB\loadMembersAsSingleObjects(), ilIndividualAssessmentSettingsStorageDB\loadSettings(), ilObjTest\logAction(), ilExSubmission\lookupNewFiles(), ilCalendarCategories\lookupRelevantTalkSeriesIds(), ilObjMediaObject\makeThumbnail(), ILIAS\Exercise\Assignment\DomainService\mandatoryAssignments(), ilObjStudyProgramme\markAccredited(), ilObjForum\markAllThreadsRead(), ilObjStudyProgramme\markNotRelevant(), ilObjForum\markPostRead(), ilObjStudyProgramme\markRelevant(), MDUpdateListener(), ILIAS\Container\Content\DomainService\mode(), ilObjGlossary\modifyExportIdentifier(), ilForum\moveThreads(), ilUserStartingPointRepository\onRoleDeleted(), ilObjExerciseGUI\outCertificateObject(), ilBiblFileReaderBase\parseContentToEntries(), ilObjSurveyQuestionPool\paste(), ilObjQuestionPool\pasteFromClipboard(), ilObjSurveyQuestionPool\pasteFromClipboard(), ilObjSAHSLearningModule\populateByDirectoy(), ilObjQuestionPool\populateQuestionSkillAssignmentsXml(), ilObjExercise\processExerciseStatus(), ilObjFolder\putInTree(), ilContainer\putInTree(), putInTree(), ilObject2GUI\putObjectInTree(), ilObjectGUI\putObjectInTree(), ilObjLearningSequence\raiseEvent(), ILIAS\Exercise\Assignment\DomainService\randomAssignments(), ilObjRoleFolder\read(), ilObjEmployeeTalkSeries\read(), ilObjFileBasedLM\read(), ilObjEmployeeTalk\read(), ilObjMediaPool\read(), ilObjGlossary\read(), ilObjBookingPool\read(), ilObjCourseReference\read(), ilObjFolder\read(), ilObjSAHSLearningModule\read(), ilObjContentObject\read(), ilContainerReference\read(), ilObjWiki\read(), ilObjMediaCast\read(), ilObjExercise\read(), ilObjCourse\read(), ilObjSession\read(), ilObjGroup\read(), ilContainer\read(), ilObjStyleSheet\read(), ilContainer\readContainerSettings(), ilObjMediaCast\readItems(), ilObjUser\readMultiTextFields(), ilObjSCORM2004LearningModule\readObject(), ilObjMediaCast\readOrder(), ilObjContentObject\readProperties(), ilObjRoleGUI\readRoleProperties(), ilObjUser\readUserDefinedFields(), ilObjStudyProgramme\refreshLPStatus(), ilObjGroup\register(), ilObjCourse\register(), ilPageObject\releasePageLock(), ilObjMediaObject\removeAdditionalFile(), ilObjStudyProgramme\removeAssignment(), ilObjContentObject\removeAutoGlossary(), ilObjSystemFolder\removeHeaderTitleTranslations(), ilObjMediaObject\removeMediaItem(), ilIndividualAssessmentMembersStorageDB\removeMembersRecord(), ilObjStudyProgramme\removeNode(), ilObjUser\removeObjectFromClipboard(), ilObjSurvey\removeSelectedSurveyResults(), ilObjTest\removeTestResults(), ilObjWorkspaceRootFolder\removeTranslations(), ilObjRootFolder\removeTranslations(), ilObjOrgUnit\removeTranslations(), ilPollContentRenderer\render(), ilObjPortfolioBaseGUI\renderFullscreenHeader(), ilContainerGUI\renderObject(), ilPersonalSkillsGUI\renderSkillHTML(), ilObjTest\replaceMobsInPageImports(), ilObjUser\resetLastPasswordChange(), ilObjUser\resetOwner(), ilObjUser\resetPassword(), assFormulaQuestionGUI\resetSavedPreviewSession(), ilCourseObjectiveResult\resetTestForUser(), ilObjTest\retrieveMobsFromLegacyImports(), shibUser\returnNewLoginName(), ILIAS\Survey\Execution\DomainService\run(), ilObjLTIConsumer\save(), ilObjCmiXapi\save(), ilObjPoll\saveAnswer(), ilObjSurvey\saveAuthorToMetadata(), ilObjTest\saveAuthorToMetadata(), ilObjExercise\saveCertificateVisibility(), ilObjExercise\saveData(), ilObjForum\saveData(), assQuestionGUI\saveEdit(), ilObjStyleSheet\saveHideStatus(), ilObjBookingPoolGUI\saveNotificationObject(), ilObjMediaCast\saveOrder(), ilObjRoleFolderGUI\saveSettingsObject(), ilLMObject\saveTitles(), ilObjSurveyQuestionPool\saveToDb(), ilObjQuestionPool\saveToDb(), ilObjTest\saveToDb(), ilObjSurvey\saveToDb(), ilObjPoll\saveVote(), ilObjFile\sendFile(), ilAccountRegistrationMail\sendLanguageVariableBasedAccountMail(), ilECSAppEventListener\sendNotification(), ilObjUser\sendPersonalDataFile(), ilObjDataCollection\sendRecordNotification(), ilCronDeleteInactiveUserReminderMail\sendReminder(), ilCronDeleteInactiveUserReminderMail\sendReminderMailIfNeeded(), ilGlossaryTerm\setGlossary(), ilObjSCORMLearningModule\setLearningProgressSettingsAtUpload(), ilObjMediaObjectGUI\setObjectPerCreationForm(), ilObjOrgUnit\setOrgUnitTypeId(), ilQTIParser\setTestObject(), ilAccountMail\setUser(), ilObjExerciseGUI\showOverviewObject(), ilUserPrivacySettingsGUI\showPrivacySettings(), ilStudyProgrammeDIC\specificDicFor(), ilObjExerciseGUI\startAssignmentObject(), ILIAS\Survey\Participants\DomainService\status(), ilObjStudyProgramme\storeAutomaticContentCategory(), ilObjStudyProgramme\storeAutomaticMembershipSource(), ilPasswordAssistanceGUI\submitAssistanceForm(), ilObjStudyProgramme\succeed(), assQuestionGUI\suggestedsolution(), ilObjCourse\syncMembersStatusWithLP(), ilMembershipNotifications\toggleUser(), ilObjLinkResource\toXML(), ilObjSurveyQuestionPool\toXML(), ilObjSurvey\toXML(), ilObjContentPage\trackProgress(), ilAccountRegistrationMail\trySendingUserDefinedAccountMail(), ilObjStudyProgramme\unmarkAccredited(), ilObjBookingPool\update(), ilObjOrgUnit\update(), ilObjCourseReference\update(), ilContainerReference\update(), ilObjWiki\update(), ilObjStudyProgramme\update(), ilObjMediaCast\update(), ilObjForum\update(), ilObjGlossary\update(), ilObjMediaObject\update(), ilObjExercise\update(), ilObjSession\update(), ilObjGroup\update(), update(), ilObjSAHSLearningModule\update(), ilContainer\update(), ilObjCourse\update(), ilObjStyleSheet\update(), ilOnlineTracking\updateAccess(), ilObjGlossary\updateAutoGlossaries(), ilCalendarAppEventListener\updateCategory(), ilObjRemoteCourse\updateCustomFromECSContent(), ilObjStudyProgramme\updateCustomIcon(), ilECSAppEventListener\updateEnrolmentStatus(), ilRemoteObjectBase\updateFromECSContent(), ilCronJobRepositoryImpl\updateJobResult(), ilObjUser\updateLogin(), ilObjMediaCastGUI\updateMediaItem(), updateMetaData(), ilObjForum\updateModeratorRole(), ilObjForum\updateModificationUserId(), ilObjUser\updateMultiTextFields(), ilObjFile\updateObjectFromRevision(), ilObjRole\updateOperationStack(), updateOwner(), ilObjContentObject\updateProperties(), ilObjStudyProgramme\updateSettings(), ilObjCourse\updateSettings(), ilObjOrgUnit\updateTranslation(), ilObjUser\updateUserDefinedFields(), ilObjExercise\updateUserStatus(), ilObjMediaObject\uploadAdditionalFile(), ilObjMediaObject\uploadVideoPreviewPic(), ilIndividualAssessmentMembers\userAllreadyMember(), ilObjSession\validate(), ilObjContentObject\validatePages(), ilIndividualAssessmentMembers\withAdditionalUser(), ilIndividualAssessmentMembers\withoutPresentUser(), ilObjUser\writeAccepted(), ilObjStyleSheet\writeCSSFile(), and ilObjOrgUnit\writePath().

292  : int
293  {
294  return $this->id;
295  }
$id
plugin.php for ilComponentBuildPluginInfoObjectiveTest::testAddPlugins
Definition: plugin.php:23
+ Here is the caller graph for this function:

◆ getImportId()

ilObject::getImportId ( )
final

Definition at line 393 of file class.ilObject.php.

References $import_id.

Referenced by create(), and ilObjectXMLWriter\getXML().

393  : string
394  {
395  return $this->import_id;
396  }
string $import_id
+ Here is the caller graph for this function:

◆ getLastUpdateDate()

ilObject::getLastUpdateDate ( )
final

Get last update date in YYYY-MM-DD HH-MM-SS format.

Definition at line 523 of file class.ilObject.php.

References $last_update.

Referenced by ilObjectXMLWriter\getXML().

523  : string
524  {
525  return $this->last_update;
526  }
string $last_update
+ Here is the caller graph for this function:

◆ getLongDescription()

◆ getLongDescriptions()

static ilObject::getLongDescriptions ( array  $obj_ids)
static

Definition at line 2022 of file class.ilObject.php.

References $DIC, ilDBInterface\fetchAssoc(), ilDBInterface\in(), and ilDBInterface\query().

Referenced by ILIAS\Container\Content\ItemSetManager\getCompleteDescriptions(), and ilContainer\getCompleteDescriptions().

2022  : array
2023  {
2024  global $DIC;
2025  $db = $DIC->database();
2026 
2027  $sql =
2028  "SELECT obj_id, description" . PHP_EOL
2029  . "FROM object_description" . PHP_EOL
2030  . "WHERE " . $db->in("obj_id", $obj_ids, false, "integer") . PHP_EOL
2031  ;
2032  $result = $db->query($sql);
2033 
2034  $all = [];
2035  while ($row = $db->fetchAssoc($result)) {
2036  $all[$row["obj_id"]] = $row["description"];
2037  }
2038  return $all;
2039  }
fetchAssoc(ilDBStatement $statement)
global $DIC
Definition: feed.php:28
ilDBInterface $db
query(string $query)
Run a (read-only) Query on the database.
in(string $field, array $values, bool $negate=false, string $type="")
+ Here is the call graph for this function:
+ Here is the caller graph for this function:

◆ getObjectProperties()

ilObject::getObjectProperties ( )

◆ getOfflineStatus()

◆ getOwner()

◆ getOwnerName()

ilObject::getOwnerName ( )
final

get full name of object owner

Definition at line 479 of file class.ilObject.php.

References _lookupOwnerName(), and getOwner().

479  : string
480  {
481  return ilObject::_lookupOwnerName($this->getOwner());
482  }
static _lookupOwnerName(int $owner_id)
Lookup owner name for owner id.
+ Here is the call graph for this function:

◆ getPossibleSubObjects()

ilObject::getPossibleSubObjects ( bool  $filter = true)

get all possible sub objects of this type the object can decide which types of sub objects are possible jut in time overwrite if the decision distinguish from standard model

Parameters
boolfilter disabled objects? ($a_filter = true)
Returns
array list of allowed object types

Definition at line 2157 of file class.ilObject.php.

2157  : array
2158  {
2159  return $this->obj_definition->getSubObjects($this->type, $filter);
2160  }

◆ getPresentationTitle()

ilObject::getPresentationTitle ( )

get presentation title Normally same as title Overwritten for sessions

Definition at line 328 of file class.ilObject.php.

References getTitle().

Referenced by ILIAS\Repository\Provider\RepositoryOpenGraphExposer\exposeObjectOpenGraphMetaData(), and ilObjRoleGUI\readRoleProperties().

328  : string
329  {
330  return $this->getTitle();
331  }
+ Here is the call graph for this function:
+ Here is the caller graph for this function:

◆ getRefId()

ilObject::getRefId ( )
final

Definition at line 308 of file class.ilObject.php.

Referenced by ilCourseStartObjectsTableGUI\__construct(), ilContainerFilterTableGUI\__construct(), ilBiblAdminLibraryFacade\__construct(), ilBiblAdminFactoryFacade\__construct(), ilExerciseMembers\__construct(), ilContSkillTableGUI\__construct(), ilContainerStartObjectsContentGUI\__construct(), ILIAS\Survey\Code\CodeManager\__construct(), ILIAS\Survey\Participants\StatusManager\__construct(), ilContainerStartObjectsGUI\__construct(), ILIAS\Glossary\Export\GlossaryHtmlExport\__construct(), ILIAS\Survey\Evaluation\EvaluationManager\__construct(), ilBiblFactoryFacade\__construct(), ilTestCorrectionsGUI\__construct(), ilBookingReservationsGUI\__construct(), ilRegistrationGUI\__construct(), ILIAS\LearningModule\Export\LMHtmlExport\__construct(), ILIAS\Wiki\Export\WikiHtmlExport\__construct(), ilSurveyExecutionGUI\__construct(), ilConditionHandlerGUI\__construct(), ilIndividualAssessmentMembersGUI\__construct(), ilObjectMetaDataGUI\__construct(), ilObjCourse\__getLocalRoles(), ilObjCourseGrouping\_checkGroupingDependencies(), ilObjEmployeeTalkSeries\_exists(), ilContainer\_exportContainerSettings(), ilObjCourseGrouping\_getGroupingItems(), _prepareCloneSelection(), ILIAS\Survey\Mode\AbstractUIModifier\addExportAndPrintButton(), ilObjStudyProgrammeCache\addInstance(), ilObjStudyProgramme\addNode(), ilInfoScreenGUI\addPreconditionSection(), ilSoapObjectAdministration\addReferences(), ilObjFileBasedLMGUI\afterImport(), ilContainerReferenceGUI\afterSave(), ilObjLinkResourceGUI\afterSave(), ilObjMediaCastGUI\afterSave(), ilObjBookingPoolGUI\afterSave(), ilObjExerciseGUI\afterSave(), ilObjectPluginGUI\afterSave(), ilObjSurveyGUI\afterSave(), ilObjFolderGUI\afterSave(), ilObjOrgUnitGUI\afterSave(), ilObjWikiGUI\afterSave(), ilObjStudyProgrammeGUI\afterSave(), ilObjIndividualAssessmentGUI\afterSave(), ilObjSurveyQuestionPoolGUI\afterSave(), ilObjGroupGUI\afterSave(), ilObjMediaPoolGUI\afterSave(), ilObjCategoryGUI\afterSave(), ilObjLearningSequenceGUI\afterSave(), ilObjContentObjectGUI\afterSave(), ilObjQuestionPoolGUI\afterSave(), ilObjTestGUI\afterSave(), ilObjCourseGUI\afterSave(), ilObjForumGUI\afterSave(), ilObjItemGroupGUI\afterSaveCallback(), ilObjSessionGUI\afterSaveCallback(), ilObjLearningSequence\announceLSOOnline(), ilObjGroup\applyDidacticTemplate(), applyDidacticTemplate(), ilObjOrgUnit\assignUsersToEmployeeRole(), ilObjOrgUnit\assignUsersToSuperiorRole(), ilObjOrgUnit\assignUserToLocalRole(), ilObjGlossary\autoLinkGlossaryTerms(), ilDidacticTemplateBlockRoleAction\blockRole(), ilObjFileComponentBuilder\buildConfirmDeleteAllVersionsModal(), ilObjLTIConsumer\buildLaunchParameters(), ilObjLTIConsumer\buildLaunchParametersLTI13(), ilMailSearchObjectGUI\cancel(), ilParticipants\canSendMailToMembers(), ilObjSurvey\checkReminder(), ilObjLearningSequence\cloneAutoGeneratedRoles(), ilObjForum\cloneAutoGeneratedRoles(), ilObjGroup\cloneAutoGeneratedRoles(), ilObjCourse\cloneAutoGeneratedRoles(), ilObjFolder\cloneDependencies(), ilObjItemGroup\cloneDependencies(), ilContainer\cloneDependencies(), ilObjGroup\cloneDependencies(), ilObjCourse\cloneDependencies(), cloneDependencies(), ilObjWiki\cloneObject(), ilObjGlossary\cloneObject(), ilTestFixedQuestionSetConfig\cloneQuestionSetRelatedData(), ilObjContentObject\copyAllPagesAndChapters(), ilObjEmployeeTalkSeriesGUI\copyTemplateValues(), ilECSCourseCreationHandler\createCourseReference(), ilWebDAVObjFactory\createDAVObject(), ilObjChatroom\createDefaultRole(), ilDidacticTemplateLocalPolicyAction\createLocalPolicy(), ilObjRoleFolder\createRole(), ilObjWiki\createWikiPage(), ilObjOrgUnit\deassignUserFromEmployeeRole(), ilObjOrgUnit\deassignUserFromLocalRole(), ilObjOrgUnit\deassignUserFromSuperiorRole(), ilObjWiki\decorateAdvMDValue(), ilObjRoleFolder\delete(), ilObjLearningSequence\delete(), ilObjBookingPool\delete(), ilObjSurvey\delete(), ilObjOrgUnit\delete(), delete(), ilDidacticTemplateBlockRoleAction\deleteLocalPolicy(), ilObjLearningSequence\deletePostConditionsForSubObjects(), ilObjDataCollection\doCloneObject(), ilMailSearchGroupsGUI\doesExposeMembers(), ilMailSearchCoursesGUI\doesExposeMembers(), ilObjPoll\doUpdate(), ilObjExercise\exportGradesExcel(), ILIAS\Repository\Provider\RepositoryOpenGraphExposer\exposeObjectOpenGraphMetaData(), ilDidacticTemplateAction\filterRoles(), ilObjItemGroup\fixContainerItemGroupRefsAfterCloning(), ilCmiXapiUser\generateRegistration(), ilStudyProgrammeExpandableProgressListGUI\getAccordionContentCoursesHTML(), ILIAS\Skill\Table\TreeTable\getActions(), ilObjForum\getAllForumParticipants(), ilObjGlossary\getAllGlossaryIds(), ilObjSAHSLearningModule\getApiStudentId(), ilOrgUnitExporter\getAttributesForOrgu(), ilObjStudyProgramme\getChildren(), ilObjEmployeeTalkSeries\getChildTalks(), ilObjStudyProgramme\getCompletedCourses(), ilObjGroup\getDefaultAdminRole(), ilObjCourse\getDefaultAdminRole(), ilObjCourse\getDefaultCourseRoles(), ilObjGroup\getDefaultGroupRoles(), ilObjGroup\getDefaultMemberRole(), ilObjCourse\getDefaultTutorRole(), ilObjTest\getEvaluationAdditionalFields(), ilObjGroup\getGroupAdminIds(), ilContainer\getInitialSubitems(), ilSoapStructureObjectFactory\getInstanceForObject(), ilObjCmiXapi\getLaunchData(), ilObjCourse\getLocalCourseRoles(), ilObjGroup\getLocalGroupRoles(), ilObjStudyProgramme\getLPChildren(), ilObjLearningSequence\getLSActivation(), ilObjLearningSequence\getLSItems(), ilObjLearningSequence\getLSLearnerItems(), ilIndividualAssessmentAccessHandler\getMemberRoleIdForObj(), ILIAS\Exercise\TutorFeedbackFile\TutorFeedbackZipManager\getMultiFeedbackStructureFile(), ilObjSurvey\getNotificationTargetUserIds(), ilObjStudyProgrammeReference\getParent(), ilObjStudyProgramme\getParent(), ilIndividualAssessmentAccessHandler\getRoleTitleByObj(), ilObjCmiXapi\getSessionId(), ilContainer\getSubItems(), ilObjSurvey\getSurveyCodesForExport(), ilObjSurvey\getSurveyCodesTableData(), ilObjGlossary\getTermList(), ilObjectXMLWriter\getXML(), ilObjGroup\handleAutoFill(), ilObjCourse\handleAutoFill(), ilLSEventHandler\handleClonedObject(), ilObjMediaCast\handleLPUpdate(), hasAutoRating(), ilObjEmployeeTalkSeries\hasChildren(), ilLSLocalDI\init(), ilObjSession\initDefaultRoles(), ilObjForum\initDefaultRoles(), ilObjBlog\initDefaultRoles(), ilObjGroup\initDefaultRoles(), ilObjCourse\initDefaultRoles(), ilIndividualAssessmentAccessHandler\initDefaultRolesForObject(), ilObjSurvey\initServices(), ilContainer\isClassificationFilterActive(), ilObjForum\isParentMembershipEnabledContainer(), ilStudyProgrammeDashboardViewGUI\isReadable(), ilObjGroup\leaveGroup(), ilEmployeeTalkAppointmentGUI\loadRecurrenceSettings(), ilObjTest\logAction(), MDUpdateListener(), ilObjStudyProgramme\moveTo(), ILIAS\Wiki\Content\DomainService\navigation(), ilObjForum\parentParticipants(), ilObjStudyProgrammeTreeExplorerGUI\parseLeafNodeButtons(), ilObjStudyProgrammeTreeExplorerGUI\parseStudyProgrammeNodeButtons(), ilObjSAHSLearningModule\populateByDirectoy(), ilObjCourse\prepareAppointments(), ilObjFolder\putInTree(), putInTree(), ilObject2GUI\putObjectInTree(), ilObjectGUI\putObjectInTree(), ilObjLearningSequence\read(), ilObjGroup\read(), ilObjGroup\readGroupStatus(), ilObjCourse\register(), ilTestRandomQuestionSetConfig\registerClonedSourcePoolDefinitionIdMapping(), ilObjStudyProgramme\removeNode(), ilObjPortfolioBaseGUI\renderFullscreenHeader(), ilDidacticTemplateLocalPolicyAction\revertLocalPolicy(), ILIAS\Exercise\TutorFeedbackFile\TutorFeedbackZipManager\saveMultiFeedbackFiles(), selfOrParentWithRatingEnabled(), ilObjSurvey\send360ReminderToUser(), ilObjSurvey\sendAppraiseeCloseNotification(), ilObjSurvey\sendAppraiseeNotification(), ilObjSurvey\sendCodes(), ilObjSCORMLearningModule\sendExportFile(), ilRemoteObjectBase\sendNewContentNotification(), ilObjSurvey\sendNotificationMail(), ilObjSurvey\sendRaterNotification(), ilObjDataCollection\sendRecordNotification(), ilObjSurvey\sendTutorNotification(), ilObjLearningSequence\setEffectiveOnlineStatus(), ilContentPageKioskModeView\setObject(), ilObjGroup\setParentRolePermissions(), setParentRolePermissions(), ilObjCourse\setParentRolePermissions(), ilObjForum\setPermissions(), ilObjContentPage\trackProgress(), ilObjWiki\update(), ilObjForum\update(), ilObjExercise\update(), update(), ilLOEditorGUI\updateMaterialAssignments(), ilObjSession\validate(), and ilObjOrgUnit\writePath().

308  : int
309  {
310  return $this->ref_id ?? 0;
311  }
+ Here is the caller graph for this function:

◆ getTitle()

ilObject::getTitle ( )

Definition at line 333 of file class.ilObject.php.

References $title.

Referenced by ilConditionHandlerGUI\__construct(), _prepareCloneSelection(), ilObjectDataDeletionLog\add(), ilObjMediaPoolGUI\addMobsToPool(), ilObjChatroomGUI\afterImport(), ilObjFileBasedLMGUI\afterSave(), ilObjLTIConsumerGUI\afterSave(), ilObjContentPageGUI\afterSave(), appendCopyInfo(), ilObjMediaObject\beforeCreateMetaData(), ilObjFile\beforeUpdate(), ilObjMediaObject\beforeUpdateMetaData(), ilObjFileComponentBuilder\buildConfirmDeleteAllVersionsModal(), ilObjFileComponentBuilder\buildConfirmDeleteSpecificVersionsModal(), ilObjLearningSequenceSettingsGUI\buildFormElements(), ilObjLTIConsumer\buildLaunchParameters(), ilObjLTIConsumer\buildLaunchParametersLTI13(), ilMailSearchObjectGUI\cancel(), ilObjSurvey\checkReminder(), create(), ilContainer\create(), ilCalendarAppEventListener\createCategory(), ilWebDAVObjFactory\createDAVObject(), ilObjMediaPool\createFolder(), createMetaData(), ilObjBlogGUI\createPosting(), ilObjSurvey\delete(), delete(), ilObjTest\deliverPDFfromFO(), ilObjTest\deliverPDFfromHTML(), ilObjTaxonomy\doCloneObject(), ilObjFile\doCloneObject(), ilObjDataCollection\doCreate(), ilObjItemGroup\doCreate(), ilObjItemGroup\doUpdate(), ilObjContentPage\doUpdate(), ilObjMediaObject\duplicate(), ilObjMediaPoolGUI\executeCommand(), ilObjExercise\exportGradesExcel(), ilObjSCORMLearningModule\exportSelected(), ilTermUsagesTableGUI\fillRow(), ilMediaPoolPageUsagesTableGUI\fillRow(), ilMediaObjectUsagesTableGUI\fillRow(), ILIAS\EmployeeTalk\Notification\Calendar\VCalendarGenerator\fromTalkSeries(), ilStudyProgrammeExpandableProgressListGUI\getAccordionContentCoursesHTML(), ilObjMediaCastGUI\getCastItemValues(), ILIAS\EmployeeTalk\Notification\Calendar\VCalendarGenerator\getEventfromTalk(), ilObjRoleTemplate\getFilterOfInternalTemplate(), ilDclReferenceFieldRepresentation\getInputField(), ilSoapStructureObjectFactory\getInstanceForObject(), ilVerificationObject\getOfflineFilename(), ilObjRoleTemplate\getPresentationTitle(), ilObjSession\getPresentationTitle(), ilObjRole\getPresentationTitle(), ilContainerReference\getPresentationTitle(), getPresentationTitle(), ilObjSession\getPresentationTitleAppointmentPeriod(), ilObjCmiXapi\getStatementContextActivities(), ilObjCmiXapi\getStatementObject(), ilObjTest\getTitleFilenameCompliant(), ilStudyProgrammeIndividualPlanProgressListGUI\getTitleForItem(), ilStudyProgrammeProgressListGUI\getTitleForItem(), ilObjectXMLWriter\getXML(), ilObjMediaObject\getXML(), ilObjStyleSheet\getXML(), ilObjCourse\handleAutoFill(), ilObjStyleSheet\ilClone(), ilObjQuestionPoolGUI\importVerifiedFileObject(), ilObjCmiXapiGUI\initMetadata(), ilObjLTIConsumerGUI\initMetadata(), ilObjSurvey\isComplete(), ilObjFile\isHidden(), ilObjRoleTemplate\isInternalTemplate(), ilIndividualAssessmentSettingsStorageDB\loadSettings(), ilObjGroup\prepareAppointments(), ilObjCourse\prepareAppointments(), ilObjSession\prepareCalendarAppointments(), putInTree(), ilObjRoleFolder\read(), ilObjEmployeeTalk\read(), ilObjGroup\register(), ilObjPortfolioBaseGUI\renderFullscreenHeader(), ilObjForum\saveData(), ilObjSurvey\send360ReminderToUser(), ilObjTest\sendAdvancedNotification(), ilObjSurvey\sendAppraiseeCloseNotification(), ilObjSurvey\sendAppraiseeNotification(), ilPRGMail\sendMail(), ilRemoteObjectBase\sendNewContentNotification(), ilObjSurvey\sendRaterNotification(), ilObjTest\sendSimpleNotification(), ilObjSurvey\sendTutorNotification(), ilObjLinkResource\toXML(), ilObjSurveyQuestionPool\toXML(), ilObjSurvey\toXML(), ilObjTest\toXML(), ilObjForum\update(), ilObjExercise\update(), ilContainer\update(), ilCalendarAppEventListener\updateCategory(), updateMetaData(), ilObjRole\validate(), ilObjGroup\validate(), and ilObjCourse\validate().

333  : string
334  {
335  return $this->title;
336  }
string $title
+ Here is the caller graph for this function:

◆ getType()

ilObject::getType ( )

Definition at line 313 of file class.ilObject.php.

References $type.

Referenced by ilCertificateCloneAction\__construct(), ilConditionHandlerGUI\__construct(), ilObjectMetaDataGUI\__construct(), ilObjCourseGrouping\_checkGroupingDependencies(), ilObjCourseGrouping\_getGroupingItems(), _prepareCloneSelection(), ilObjectDataDeletionLog\add(), ilObjMediaCast\addMobToCast(), ilObjCmiXapiGUI\afterSave(), ilObjLTIConsumerGUI\afterSave(), ilObjectXMLWriter\appendObjectProperties(), ilObjContentObject\autoLinkGlossaryTerms(), ilObjMediaObject\beforeCreateMetaData(), ilObjMediaObject\beforeDeleteMetaData(), ilObjMediaObject\beforeMDUpdateListener(), ilObjMediaObject\beforeUpdateMetaData(), ilObjFileComponentBuilder\buildConfirmDeleteAllVersionsModal(), ilObjFileComponentBuilder\buildConfirmDeleteSpecificVersionsModal(), cloneMetaData(), ilObjSurveyQuestionPool\cloneObject(), ilObjQuestionPool\cloneObject(), ilObjMediaCast\copyItems(), ilObjEmployeeTalkSeriesGUI\copyTemplateValues(), ilCertificatePathFactory\create(), ilCertificateGUIFactory\create(), create(), ilCalendarAppEventListener\createCategory(), ilWebDAVObjFactory\createDAVObject(), ilObjGlossary\createExportDirectory(), createMetaData(), ilObjForum\delete(), delete(), deleteMetaData(), ilObjContentPage\doCloneObject(), ilObjContentPage\doDelete(), ilObjLinkResource\doMDUpdateListener(), ilObjContentObject\doMDUpdateListener(), ilContainerGUI\downloadObject(), ilTestRandomQuestionSetPoolDeriver\duplicateTaxonomies(), ilObjContentObject\executeDragDrop(), ilObjMediaPool\exportXML(), ilObjContentObject\exportXML(), ilObjQuestionPool\exportXMLMetaData(), ilObjGlossary\exportXMLMetaData(), ilObjContentObject\exportXMLMetaData(), ilObjTest\exportXMLMetaData(), ilObjContentObject\exportXMLPageObjects(), ILIAS\Repository\Provider\RepositoryOpenGraphExposer\exposeObjectOpenGraphMetaData(), ilContainer\filteredSubtree(), ilObjItemGroup\fixContainerItemGroupRefsAfterCloning(), ilObjPortfolioBase\fixLinksOnTitleChange(), ILIAS\EmployeeTalk\Notification\Calendar\VCalendarGenerator\fromTalkSeries(), ilObjectXMLWriter\getAccessInfo(), ilObjSurvey\getAuthor(), ilObjTest\getAuthor(), ILIAS\EmployeeTalk\Notification\Calendar\VCalendarGenerator\getEventfromTalk(), ilObjGlossary\getExportDirectory(), ilObjQuestionPool\getExportDirectory(), ilObjGlossary\getExportFiles(), ilContainer\getGroupedObjTypes(), ilECSObjectSettings\getInstanceByObject(), ilSoapStructureObjectFactory\getInstanceForObject(), ilObjCmiXapi\getLaunchData(), ilObjContentPage\getPageObjIds(), ilObjForum\getPageObjIds(), ilObjectPlugin\getPlugin(), ilContainer\getSubItems(), ilObjectPermissionStatusGUI\getUser(), ilKioskModeService\getViewFor(), ilObjectXMLWriter\getXML(), ilObjMediaObject\getXML(), ilObjStyleSheet\ilClone(), ilRemoteObjectBase\importMetadataFromJson(), ilObjCmiXapiGUI\initMetadata(), ilObjLTIConsumerGUI\initMetadata(), ilContainer\isClassificationFilterActive(), ilContainerGUI\linkObject(), MDUpdateListener(), putInTree(), ilObjMediaCast\readItems(), ilObjPortfolioBaseGUI\renderFullscreenHeader(), ilObjSurvey\saveAuthorToMetadata(), ilObjTest\saveAuthorToMetadata(), ilRemoteObjectBase\sendNewContentNotification(), ilObjGroup\setParentRolePermissions(), setParentRolePermissions(), supportsOfflineHandling(), ilObjSurveyQuestionPool\toXML(), ilObjSurvey\toXML(), ilObjContentPage\trackProgress(), ilObjForum\update(), update(), ilObjStudyProgramme\updateCustomIcon(), ilObjGroup\updateGroupType(), ilPortfolioPage\updateInternalLinks(), updateMetaData(), and ilObjContentObject\validatePages().

313  : string
314  {
315  return $this->type;
316  }
string $type
+ Here is the caller graph for this function:

◆ getUntranslatedTitle()

ilObject::getUntranslatedTitle ( )
final

Get untranslated object title WebDAV needs to access the untranslated title of an object.

Definition at line 342 of file class.ilObject.php.

References $untranslatedTitle.

Referenced by ilObjRoleTemplate\getPresentationTitle(), and ilObjRole\getPresentationTitle().

342  : string
343  {
345  }
string $untranslatedTitle
+ Here is the caller graph for this function:

◆ getXMLZip()

ilObject::getXMLZip ( )

Definition at line 1466 of file class.ilObject.php.

1466  : string
1467  {
1468  return "";
1469  }

◆ handleAutoRating()

ilObject::handleAutoRating ( )
protected

Definition at line 1927 of file class.ilObject.php.

References hasAutoRating(), and update().

Referenced by putInTree().

1927  : void
1928  {
1929  if ($this->process_auto_reating
1930  && $this->hasAutoRating()
1931  && method_exists($this, "setRating")
1932  ) {
1933  $this->setRating(true);
1934  $this->update();
1935  }
1936  }
+ Here is the call graph for this function:
+ Here is the caller graph for this function:

◆ hasAutoRating()

ilObject::hasAutoRating ( )
protected

Definition at line 1938 of file class.ilObject.php.

References $type, getRefId(), and selfOrParentWithRatingEnabled().

Referenced by handleAutoRating().

1938  : bool
1939  {
1940  $ref_id = $this->getRefId();
1941  $type = $this->type;
1942 
1943  if (!$ref_id || !in_array($type, ["file", "lm", "wiki"])) {
1944  return false;
1945  }
1946 
1947  return $this->selfOrParentWithRatingEnabled();
1948  }
string $type
selfOrParentWithRatingEnabled()
+ Here is the call graph for this function:
+ Here is the caller graph for this function:

◆ initDefaultRoles()

ilObject::initDefaultRoles ( )

init default roles settings Purpose of this function is to create a local role folder and local roles, that are needed depending on the object type.

If you want to set up default local roles you MUST overwrite this method in derived object classes (see ilObjForum for an example).

Definition at line 1412 of file class.ilObject.php.

Referenced by setPermissions().

1412  : void
1413  {
1414  }
+ Here is the caller graph for this function:

◆ isTitleUnique()

ilObject::isTitleUnique ( string  $title,
array  $nodes 
)
private

Definition at line 1768 of file class.ilObject.php.

Referenced by appendNumberOfCopiesToTitle().

1768  : bool
1769  {
1770  foreach ($nodes as $node) {
1771  if (($title === $node)) {
1772  return false;
1773  }
1774  }
1775  return true;
1776  }
string $title
+ Here is the caller graph for this function:

◆ lookupOfflineStatus()

static ilObject::lookupOfflineStatus ( int  $obj_id)
static

◆ MDUpdateListener()

ilObject::MDUpdateListener ( string  $element)
final

Metadata update listener.

Important note: Do never call create() or update() method of ilObject here. It would result in an endless loop: update object -> update meta -> update object -> ... Use static _writeTitle() ... methods instead.

Definition at line 646 of file class.ilObject.php.

References $id, beforeMDUpdateListener(), doMDUpdateListener(), getId(), getRefId(), getType(), setDescription(), setTitle(), and update().

646  : void
647  {
648  if ($this->beforeMDUpdateListener($element)) {
649  $this->app_event_handler->raise(
650  'Services/Object',
651  'update',
652  ['obj_id' => $this->getId(),
653  'obj_type' => $this->getType(),
654  'ref_id' => $this->getRefId()
655  ]
656  );
657 
658  // Update Title and description
659  if ($element == 'General') {
660  $md = new ilMD($this->getId(), 0, $this->getType());
661  if (!is_object($md_gen = $md->getGeneral())) {
662  return;
663  }
664  $this->setTitle($md_gen->getTitle());
665 
666  foreach ($md_gen->getDescriptionIds() as $id) {
667  $md_des = $md_gen->getDescription($id);
668  $this->setDescription($md_des->getDescription());
669  break;
670  }
671  $this->update();
672  }
673  $this->doMDUpdateListener($element);
674  }
675  }
beforeMDUpdateListener(string $a_element)
setTitle(string $title)
doMDUpdateListener(string $a_element)
$id
plugin.php for ilComponentBuildPluginInfoObjectiveTest::testAddPlugins
Definition: plugin.php:23
setDescription(string $description)
+ Here is the call graph for this function:

◆ processAutoRating()

ilObject::processAutoRating ( )
Deprecated:
: This function will be removed asap.

Definition at line 165 of file class.ilObject.php.

165  : void
166  {
167  $this->process_auto_reating = true;
168  }

◆ putInTree()

ilObject::putInTree ( int  $parent_ref_id)

maybe this method should be in tree object!?

Todo:
role/rbac stuff

Definition at line 1166 of file class.ilObject.php.

References getId(), getRefId(), getTitle(), getType(), and handleAutoRating().

Referenced by ilSoapObjectAdministration\addReferences(), ilWebDAVObjFactory\createDAVObject(), ilRemoteObjectBase\createFromECSEContent(), ilOerHarvester\harvestObject(), ilObject2GUI\putObjectInTree(), and ilObjectGUI\putObjectInTree().

1166  : void
1167  {
1168  $this->tree->insertNode($this->getRefId(), $parent_ref_id);
1169  $this->handleAutoRating();
1170 
1171  $log_entry = sprintf(
1172  "ilObject::putInTree(), parent_ref: %s, ref_id: %s, obj_id: %s, type: %s, title: %s",
1173  $parent_ref_id,
1174  $this->getRefId(),
1175  $this->getId(),
1176  $this->getType(),
1177  $this->getTitle()
1178  );
1179 
1180  $this->log->write($log_entry);
1181 
1182  $this->app_event_handler->raise(
1183  'Services/Object',
1184  'putObjectInTree',
1185  [
1186  'object' => $this,
1187  'obj_type' => $this->getType(),
1188  'obj_id' => $this->getId(),
1189  'parent_ref_id' => $parent_ref_id
1190  ]
1191  );
1192  }
+ Here is the call graph for this function:
+ Here is the caller graph for this function:

◆ read()

ilObject::read ( )

Definition at line 170 of file class.ilObject.php.

References $DIC, Vendor\Package\$e, $message, $r, $res, ilDBConstants\FETCHMODE_OBJECT, ILIAS\Repository\int(), ILIAS\Repository\lng(), and setDescription().

Referenced by updateOwner().

170  : void
171  {
172  global $DIC;
173  try {
174  $ilUser = $DIC["ilUser"];
175  } catch (InvalidArgumentException $e) {
176  }
177 
178  if ($this->referenced) {
179  if (!isset($this->ref_id)) {
180  $message = "ilObject::read(): No ref_id given! (" . $this->type . ")";
181  $this->error->raiseError($message, $this->error->WARNING);
182  }
183 
184  // read object data
185  $sql =
186  "SELECT od.obj_id, od.type, od.title, od.description, od.owner, od.create_date," . PHP_EOL
187  . "od.last_update, od.import_id, ore.ref_id, ore.obj_id, ore.deleted, ore.deleted_by" . PHP_EOL
188  . "FROM " . self::TABLE_OBJECT_DATA . " od" . PHP_EOL
189  . "JOIN object_reference ore ON od.obj_id = ore.obj_id" . PHP_EOL
190  . "WHERE ore.ref_id = " . $this->db->quote($this->ref_id, "integer") . PHP_EOL
191  ;
192 
193  $result = $this->db->query($sql);
194 
195  // check number of records
196  if ($this->db->numRows($result) === 0) {
197  $message = sprintf(
198  "ilObject::read(): Object with ref_id %s not found! (%s)",
199  $this->ref_id,
200  $this->type
201  );
202  $this->error->raiseError($message, $this->error->WARNING);
203  }
204  } else {
205  if (!isset($this->id)) {
206  $message = sprintf("ilObject::read(): No obj_id given! (%s)", $this->type);
207  $this->error->raiseError($message, $this->error->WARNING);
208  }
209 
210  $sql =
211  "SELECT obj_id, type, title, description, owner, create_date, last_update, import_id, offline" . PHP_EOL
212  . "FROM " . self::TABLE_OBJECT_DATA . PHP_EOL
213  . "WHERE obj_id = " . $this->db->quote($this->id, "integer") . PHP_EOL
214  ;
215  $result = $this->db->query($sql);
216 
217  if ($this->db->numRows($result) === 0) {
218  $message = sprintf("ilObject::read(): Object with obj_id: %s (%s) not found!", $this->id, $this->type);
220  }
221  }
222  $obj = $this->db->fetchAssoc($result);
223 
224  $this->id = (int) $obj["obj_id"];
225 
226  // check type match (the "xxx" type is used for the unit test)
227  if ($this->type != $obj["type"] && $obj["type"] != "xxx") {
228  $message = sprintf(
229  "ilObject::read(): Type mismatch. Object with obj_id: %s was instantiated by type '%s'. DB type is: %s",
230  $this->id,
231  $this->type,
232  $obj["type"]
233  );
234 
235  $this->log->write($message);
237  }
238 
239  $this->type = (string) $obj["type"];
240  $this->title = (string) $obj["title"];
241  // BEGIN WebDAV: WebDAV needs to access the untranslated title of an object
242  $this->untranslatedTitle = (string) $obj["title"];
243  // END WebDAV: WebDAV needs to access the untranslated title of an object
244 
245  $this->desc = (string) $obj["description"];
246  $this->owner = (int) $obj["owner"];
247  $this->create_date = (string) $obj["create_date"];
248  $this->last_update = (string) $obj["last_update"];
249  $this->import_id = (string) $obj["import_id"];
250 
251  if ($this->obj_definition->isRBACObject($this->getType())) {
252  $sql =
253  "SELECT obj_id, description" . PHP_EOL
254  . "FROM object_description" . PHP_EOL
255  . "WHERE obj_id = " . $this->db->quote($this->id, 'integer') . PHP_EOL
256  ;
257 
258  $res = $this->db->query($sql);
259 
260  $this->long_desc = '';
261  while ($row = $res->fetchRow(ilDBConstants::FETCHMODE_OBJECT)) {
262  if (($row->description ?? '') !== '') {
263  $this->setDescription($row->description);
264  }
265  }
266  }
267 
268  // multilingual support system objects (sys) & categories (db)
269  $translation_type = $this->obj_definition->getTranslationType($this->type);
270 
271  if ($translation_type == "sys") {
272  $this->title = $this->lng->txt("obj_" . $this->type);
273  $this->setDescription($this->lng->txt("obj_" . $this->type . "_desc"));
274  } elseif ($translation_type == "db") {
275  $sql =
276  "SELECT title, description" . PHP_EOL
277  . "FROM object_translation" . PHP_EOL
278  . "WHERE obj_id = " . $this->db->quote($this->id, 'integer') . PHP_EOL
279  . "AND lang_code = " . $this->db->quote($ilUser->getCurrentLanguage(), 'text') . PHP_EOL
280  ;
281  $r = $this->db->query($sql);
282  $row = $r->fetchRow(ilDBConstants::FETCHMODE_OBJECT);
283  if ($row) {
284  $this->title = (string) $row->title;
285  $this->setDescription((string) $row->description);
286  }
287  }
288 
289  $this->object_properties = null;
290  }
$res
Definition: ltiservices.php:69
global $DIC
Definition: feed.php:28
$message
Definition: xapiexit.php:32
This file is part of ILIAS, a powerful learning management system published by ILIAS open source e-Le...
setDescription(string $description)
$r
+ Here is the call graph for this function:
+ Here is the caller graph for this function:

◆ selfOrParentWithRatingEnabled()

ilObject::selfOrParentWithRatingEnabled ( )

Definition at line 1950 of file class.ilObject.php.

References $tree, ilContainer\_lookupContainerSetting(), _lookupObjId(), ilObjectServiceSettingsGUI\AUTO_RATING_NEW_OBJECTS, ilTree\checkForParentType(), and getRefId().

Referenced by hasAutoRating().

1950  : bool
1951  {
1952  $tree = $this->tree;
1953  $ref_id = $this->getRefId();
1954  $parent_ref_id = $tree->checkForParentType($ref_id, "grp");
1955  if (!$parent_ref_id) {
1956  $parent_ref_id = $tree->checkForParentType($ref_id, "crs");
1957  }
1958  if ($parent_ref_id) {
1959  // get auto rate setting
1960  $parent_obj_id = ilObject::_lookupObjId($parent_ref_id);
1962  $parent_obj_id,
1964  );
1965  }
1966  return false;
1967  }
ilTree $tree
static _lookupContainerSetting(int $a_id, string $a_keyword, string $a_default_value=null)
static _lookupObjId(int $ref_id)
checkForParentType(int $a_ref_id, string $a_type, bool $a_exclude_source_check=false)
Check for parent type e.g check if a folder (ref_id 3) is in a parent course obj => checkForParentTyp...
+ Here is the call graph for this function:
+ Here is the caller graph for this function:

◆ setDeletedDates()

static ilObject::setDeletedDates ( array  $ref_ids,
int  $user_id 
)
static
Parameters
int[]$ref_ids

Definition at line 953 of file class.ilObject.php.

References $DIC, ilDBInterface\in(), ilDBInterface\manipulate(), ilDBInterface\now(), and ilDBInterface\quote().

Referenced by ilTree\moveToTrash().

953  : void
954  {
955  global $DIC;
956  $db = $DIC->database();
957 
958  $sql =
959  "UPDATE object_reference" . PHP_EOL
960  . "SET deleted = " . $db->now() . ", " . PHP_EOL
961  . "deleted_by = " . $db->quote($user_id, "integer") . PHP_EOL
962  . "WHERE " . $db->in("ref_id", $ref_ids, false, "integer") . PHP_EOL;
963 
964  $db->manipulate($sql);
965  }
quote($value, string $type)
global $DIC
Definition: feed.php:28
ilDBInterface $db
in(string $field, array $values, bool $negate=false, string $type="")
manipulate(string $query)
Run a (write) Query on the database.
+ Here is the call graph for this function:
+ Here is the caller graph for this function:

◆ setDescription()

ilObject::setDescription ( string  $description)
final

Definition at line 366 of file class.ilObject.php.

References getObjectProperties().

Referenced by ilObjWikiGUI\afterSave(), ilObjMediaObject\beforeMDUpdateListener(), ilObjStudyProgrammeSettingsGUI\buildForm(), ilObjBibliographic\cloneStructure(), ilObjEmployeeTalkSeriesGUI\copyTemplateValues(), shibUser\createFields(), ilObjTaxonomy\doCloneObject(), ilObjItemGroup\doCloneObject(), ilObjMediaObject\getExternalMetadata(), ilLTIConsumerSettingsFormGUI\initObject(), ilObjLanguage\install(), ilObjRoleGUI\loadRoleProperties(), MDUpdateListener(), ilObjRoleFolder\read(), read(), ilObjLanguage\refresh(), ilObjLanguageExt\setLocal(), ilObjMediaObjectGUI\setObjectPerCreationForm(), ilObjIndividualAssessment\setSettings(), ilObjLanguage\uninstall(), shibUser\updateFields(), ilRemoteObjectBase\updateFromECSContent(), and ILIAS\Skill\Tree\SkillTreeManager\updateTree().

366  : void
367  {
368  $property = $this->getObjectProperties()
369  ->getPropertyTitleAndDescription()->withDescription($description);
370 
371  $this->object_properties = $this->getObjectProperties()->withPropertyTitleAndDescription($property);
372 
373  // Shortened form is storted in object_data. Long form is stored in object_description
374  $this->desc = $property->getDescription();
375  $this->long_desc = $property->getLongDescription();
376  }
+ Here is the call graph for this function:
+ Here is the caller graph for this function:

◆ setId()

ilObject::setId ( int  $id)

Definition at line 297 of file class.ilObject.php.

References $id.

Referenced by ilObjBibliographic\__construct(), ilObjUser\__construct(), and ilSessionReminder\byLoggedInUser().

297  : void
298  {
299  $this->id = $id;
300  }
$id
plugin.php for ilComponentBuildPluginInfoObjectiveTest::testAddPlugins
Definition: plugin.php:23
+ Here is the caller graph for this function:

◆ setImportId()

ilObject::setImportId ( string  $import_id)
final

Definition at line 398 of file class.ilObject.php.

References $import_id, and getObjectProperties().

398  : void
399  {
400  $this->object_properties = $this->getObjectProperties()->withImportId($import_id);
401  $this->import_id = $import_id;
402  }
string $import_id
+ Here is the call graph for this function:

◆ setOfflineStatus()

ilObject::setOfflineStatus ( bool  $status)
Deprecated:
11

Definition at line 432 of file class.ilObject.php.

References getObjectProperties().

Referenced by ilObjCourse\cloneObject(), ilObjCourse\cloneSettings(), ilObjForum\create(), ilObjSurvey\create(), ilObjContentPage\doCloneObject(), ilObjPoll\doCloneObject(), ilObjContentPage\doCreate(), ilTestImporter\importSkillLevelThresholds(), and ilLTIConsumerSettingsFormGUI\initObject().

432  : void
433  {
434  $property_is_online = $this->getObjectProperties()->getPropertyIsOnline()->withOnline();
435  if ($status) {
436  $property_is_online = $property_is_online->withOffline();
437  }
438 
439  $this->object_properties = $this->getObjectProperties()->withPropertyIsOnline($property_is_online);
440  }
+ Here is the call graph for this function:
+ Here is the caller graph for this function:

◆ setOwner()

ilObject::setOwner ( int  $usr_id)
final

Definition at line 507 of file class.ilObject.php.

Referenced by ilRemoteObjectBase\beforeCreate(), create(), and ilObjUser\setActive().

507  : void
508  {
509  $this->owner = $usr_id;
510  }
+ Here is the caller graph for this function:

◆ setParentRolePermissions()

ilObject::setParentRolePermissions ( int  $parent_ref_id)

Initialize the permissions of parent roles (local roles of categories, global roles...) This method is overwritten in e.g.

courses, groups for building permission intersections with non_member templates.

Definition at line 1205 of file class.ilObject.php.

References getRefId(), getType(), and SYSTEM_ROLE_ID.

Referenced by setPermissions().

1205  : bool
1206  {
1207  $parent_roles = $this->rbac_review->getParentRoleIds($parent_ref_id);
1208  foreach ($parent_roles as $parent_role) {
1209  if ($parent_role['obj_id'] == SYSTEM_ROLE_ID) {
1210  continue;
1211  }
1212  $operations = $this->rbac_review->getOperationsOfRole(
1213  (int) $parent_role['obj_id'],
1214  $this->getType(),
1215  (int) $parent_role['parent']
1216  );
1217  $this->rbac_admin->grantPermission(
1218  (int) $parent_role['obj_id'],
1219  $operations,
1220  $this->getRefId()
1221  );
1222  }
1223  return true;
1224  }
const SYSTEM_ROLE_ID
Definition: constants.php:29
+ Here is the call graph for this function:
+ Here is the caller graph for this function:

◆ setPermissions()

ilObject::setPermissions ( int  $parent_ref_id)

Definition at line 1194 of file class.ilObject.php.

References initDefaultRoles(), and setParentRolePermissions().

Referenced by ilSoapObjectAdministration\addReferences(), ilECSCourseCreationHandler\createCourseReference(), ilWebDAVObjFactory\createDAVObject(), ilRemoteObjectBase\createFromECSEContent(), ilOerHarvester\harvestObject(), ilObject2GUI\putObjectInTree(), and ilObjectGUI\putObjectInTree().

1194  : void
1195  {
1196  $this->setParentRolePermissions($parent_ref_id);
1197  $this->initDefaultRoles();
1198  }
initDefaultRoles()
init default roles settings Purpose of this function is to create a local role folder and local roles...
setParentRolePermissions(int $parent_ref_id)
Initialize the permissions of parent roles (local roles of categories, global roles...) This method is overwritten in e.g.
+ Here is the call graph for this function:
+ Here is the caller graph for this function:

◆ setRefId()

ilObject::setRefId ( int  $ref_id)
final

Definition at line 302 of file class.ilObject.php.

References $ref_id.

Referenced by ilMailSearchObjectGUI\cancel().

302  : void
303  {
304  $this->ref_id = $ref_id;
305  $this->referenced = true;
306  }
+ Here is the caller graph for this function:

◆ setTitle()

ilObject::setTitle ( string  $title)
final

Definition at line 347 of file class.ilObject.php.

References $title, getObjectProperties(), and ilStr\shortenTextExtended().

Referenced by ilObjEmployeeTalkGUI\addChangeDateButtonsToToolbar(), ilObjCmiXapiGUI\afterSave(), ilContainerReferenceGUI\afterSave(), ilObjWikiGUI\afterSave(), ilObjLTIConsumerGUI\afterSave(), ilObjMediaObject\beforeMDUpdateListener(), ilObjFile\beforeUpdate(), ilObjStudyProgrammeSettingsGUI\buildForm(), ilObjBibliographic\cloneStructure(), shibUser\createFields(), ilTestRandomQuestionSetPoolDeriver\createNewPool(), ilObjTaxonomy\doCloneObject(), ilObjItemGroup\doCloneObject(), ilObjFile\doCloneObject(), ilObjMediaObject\getExternalMetadata(), ilObjFile\handleChangedObjectTitle(), ilLTIConsumerSettingsFormGUI\initObject(), ilObjRoleGUI\loadRoleProperties(), MDUpdateListener(), ilObjRoleFolder\read(), ilObjLanguage\refresh(), ilObjMediaObjectGUI\setObjectPerCreationForm(), ilObjIndividualAssessment\setSettings(), ilObjLanguage\uninstall(), ilRemoteObjectBase\updateFromECSContent(), ilObjMediaCastGUI\updateMediaItem(), ilObjFile\updateObjectFromRevision(), and ILIAS\Skill\Tree\SkillTreeManager\updateTree().

347  : void
348  {
349  $property = $this->getObjectProperties()->getPropertyTitleAndDescription()->withTitle(
350  ilStr::shortenTextExtended($title, $this->max_title ?? self::TITLE_LENGTH, $this->add_dots)
351  );
352 
353  $this->object_properties = $this->getObjectProperties()->withPropertyTitleAndDescription($property);
354 
355  $this->title = $property->getTitle();
356 
357  // WebDAV needs to access the untranslated title of an object
358  $this->untranslatedTitle = $this->title;
359  }
string $title
static shortenTextExtended(string $a_str, int $a_len, bool $a_dots=false, bool $a_next_blank=false, bool $a_keep_extension=false)
+ Here is the call graph for this function:
+ Here is the caller graph for this function:

◆ setType()

ilObject::setType ( string  $type)
final

Definition at line 318 of file class.ilObject.php.

References $type.

Referenced by ilObjTalkTemplate\__construct(), ilObjEmployeeTalkSeries\__construct(), ilObjEmployeeTalk\__construct(), and ilObjBibliographic\cloneStructure().

318  : void
319  {
320  $this->type = $type;
321  }
string $type
+ Here is the caller graph for this function:

◆ supportsOfflineHandling()

ilObject::supportsOfflineHandling ( )

Definition at line 447 of file class.ilObject.php.

References getType().

Referenced by _prepareCloneSelection(), and create().

447  : bool
448  {
449  return $this->obj_definition->supportsOfflineHandling($this->getType());
450  }
+ Here is the call graph for this function:
+ Here is the caller graph for this function:

◆ update()

ilObject::update ( )

Definition at line 620 of file class.ilObject.php.

References getId(), getObjectProperties(), getRefId(), and getType().

Referenced by ilContainerReferenceGUI\afterSave(), ilObjBookingPoolGUI\afterSave(), ilObjWikiGUI\afterSave(), ilObjFileBasedLMGUI\afterSave(), ilObjGroupGUI\afterSave(), ilObjLTIConsumerGUI\afterSave(), ilObjContentObjectGUI\afterSave(), ilObjCourseGUI\afterSave(), ilObjCourse\cloneSettings(), ilObjSurvey\create(), handleAutoRating(), ilObjLanguage\install(), ilObjUserGUI\loadUserDefinedDataFromForm(), MDUpdateListener(), ilObjStudyProgrammeReferenceGUI\putObjectInTree(), ilObjEmployeeTalk\read(), ilObjLanguage\refresh(), ilObjLanguageExt\setLocal(), ilObjLanguage\uninstall(), and ILIAS\Skill\Tree\SkillTreeManager\updateTree().

620  : bool
621  {
622  $this->getObjectProperties()->storeCoreProperties();
623 
624  $this->app_event_handler->raise(
625  'Services/Object',
626  'update',
627  [
628  'obj_id' => $this->getId(),
629  'obj_type' => $this->getType(),
630  'ref_id' => $this->getRefId()
631  ]
632  );
633 
634  return true;
635  }
+ Here is the call graph for this function:
+ Here is the caller graph for this function:

◆ updateMetaData()

ilObject::updateMetaData ( )
final

Definition at line 714 of file class.ilObject.php.

References beforeUpdateMetaData(), createMetaData(), doUpdateMetaData(), getId(), getLongDescription(), getTitle(), and getType().

Referenced by ilObjFile\beforeUpdate(), ilObjContentPage\doUpdate(), ilObjFileBasedLM\update(), ilObjLinkResource\update(), ilObjSurveyQuestionPool\update(), ilObjQuestionPool\update(), ilObjIndividualAssessment\update(), ilObjContentObject\update(), ilObjTest\update(), ilObjSurvey\update(), ilObjGlossary\update(), ilObjMediaObject\update(), ilObjExercise\update(), ilObjSession\update(), ilObjGroup\update(), ilObjSAHSLearningModule\update(), and ilObjCourse\update().

714  : void
715  {
716  if ($this->beforeUpdateMetaData()) {
717  $md = new ilMD($this->getId(), 0, $this->getType());
718  $md_gen = $md->getGeneral();
719  // BEGIN WebDAV: metadata can be missing sometimes.
720  if (!$md_gen instanceof ilMDGeneral) {
721  $this->createMetaData();
722  $md = new ilMD($this->getId(), 0, $this->getType());
723  $md_gen = $md->getGeneral();
724  }
725  // END WebDAV: metadata can be missing sometimes.
726  $md_gen->setTitle($this->getTitle());
727 
728  // sets first description (maybe not appropriate)
729  $md_des_ids = $md_gen->getDescriptionIds();
730  if (count($md_des_ids) > 0) {
731  $md_des = $md_gen->getDescription($md_des_ids[0]);
732  $md_des->setDescription($this->getLongDescription());
733  $md_des->update();
734  }
735  $md_gen->update();
736  $this->doUpdateMetaData();
737  }
738  }
getLongDescription()
get object long description (stored in object_description)
beforeUpdateMetaData()
+ Here is the call graph for this function:
+ Here is the caller graph for this function:

◆ updateOwner()

ilObject::updateOwner ( )
final

update owner of object in db

Definition at line 770 of file class.ilObject.php.

References getId(), getOwner(), and read().

Referenced by ilObjUser\update().

770  : void
771  {
772  $values = [
773  "owner" => ["integer", $this->getOwner()],
774  "last_update" => ["date", $this->db->now()]
775  ];
776 
777  $where = [
778  "obj_id" => ["integer", $this->getId()]
779  ];
780 
781  $this->db->update(self::TABLE_OBJECT_DATA, $values, $where);
782 
783  // get current values from database so last_update is updated as well
784  $this->read();
785  }
+ Here is the call graph for this function:
+ Here is the caller graph for this function:

◆ withReferences()

ilObject::withReferences ( )
final

determines whether objects are referenced or not (got ref ids or not)

Definition at line 155 of file class.ilObject.php.

Referenced by ilObjectMetaDataGUI\__construct(), and ilObjFolder\putInTree().

155  : bool
156  {
157  // both vars could differ. this method should always return true if one of them is true without changing their status
158  return ($this->call_by_reference) ? true : $this->referenced;
159  }
+ Here is the caller graph for this function:

Field Documentation

◆ $add_dots

bool ilObject::$add_dots = true
protected

Definition at line 57 of file class.ilObject.php.

◆ $app_event_handler

◆ $call_by_reference

◆ $create_date

string ilObject::$create_date = ""
protected

Definition at line 64 of file class.ilObject.php.

Referenced by getCreateDate().

◆ $db

ilDBInterface ilObject::$db
protected

Definition at line 43 of file class.ilObject.php.

Referenced by ilObjUser\_checkExternalAuthAccount(), ilObjSystemFolder\_getHeaderTitleDescription(), ilObjGlossary\_lookupOnline(), ilObjSurveyQuestionPool\_setOnline(), ilObjStyleSheet\addCharacteristic(), ilObjSurvey\addConstraint(), ilObjSurvey\addConstraintToQuestion(), ilObjSystemFolder\addHeaderTitleTranslation(), ilObjStyleSheet\addMediaQuery(), ilObjStyleSheet\addParameter(), ilObjSurvey\addQuestionToBlock(), ilObjStyleSheet\addTemplate(), ilObjStyleSheet\addTemplateClass(), ilObjUser\addToPCClipboard(), ilObjWorkspaceRootFolder\addTranslation(), ilObjStyleSheet\characteristicExists(), ilObjSurvey\checkReminder(), ilObjContentObject\checkStructure(), ilObjSurvey\checkTutorNotification(), ilObjUser\clipboardDeleteObjectsOfType(), ilObjSCORM2004LearningModule\convert_1_2_to_2004(), ilObjFileBasedLM\create(), ilObjBookingPool\create(), ilObjMediaPool\create(), ilObjWiki\create(), ilObjMediaCast\create(), ilObjSession\create(), ilObjStyleSheet\create(), ilObjStyleSheet\createFromXMLFile(), ilObjContentObject\createProperties(), ilObjSurvey\createQuestionblock(), ilObjCategory\delete(), ilObjSystemFolder\delete(), ilObjFileBasedLM\delete(), ilObjBookingPool\delete(), ilContainerReference\delete(), ilObjWiki\delete(), ilObjMediaCast\delete(), ilObjExercise\delete(), ilObjSession\delete(), ilObjUser\delete(), ilObjStyleSheet\delete(), ilObjPoll\deleteAllAnswers(), ilObjSurveyQuestionPool\deleteAllData(), ilObjSurvey\deleteAllUserData(), ilObjPoll\deleteAllVotes(), ilObjPoll\deleteAnswer(), ilObjSurvey\deleteAppraisee(), ilObjSurvey\deleteConstraint(), ilObjSurvey\deleteConstraints(), ilObjStyleSheet\deleteCustomStylePars(), ilObjStyleSheet\deleteMediaQuery(), ilObjMediaCast\deleteOrder(), ilObjStyleSheet\deleteParameter(), ilObjLearningSequence\deletePostConditionsForSubObjects(), ilObjSurvey\deleteRater(), ilObjStyleSheet\deleteStyleParOfChar(), ilObjSurvey\deleteSurveyCode(), ilObjSurvey\deleteSurveyRecord(), ilObjSCORM2004LearningModule\deleteTrackingDataOfUsers(), ilObjSurvey\deleteUserSettings(), ilObjSurvey\deleteWorkingData(), ilObjWiki\deliverUserHTMLExport(), ilObjStyleSheet\do_3_10_CharMigration(), ilObjStyleSheet\do_3_10_Migration(), ilObjStyleSheet\do_3_9_Migration(), ilObjTaxonomy\doCreate(), ilObjBlog\doCreate(), ilObjPortfolioBase\doCreate(), ilObjPoll\doCreate(), ilObjBlog\doDelete(), ilObjTaxonomy\doDelete(), ilObjPortfolioBase\doDelete(), ilVerificationObject\doDelete(), ilObjPoll\doDelete(), ilObjBlog\doRead(), ilObjPortfolioBase\doRead(), ilObjTaxonomy\doRead(), ilVerificationObject\doRead(), ilObjPoll\doRead(), ilObjBlog\doUpdate(), ilObjPortfolioBase\doUpdate(), ilObjTaxonomy\doUpdate(), ilObjPoll\doUpdate(), ilObjSurvey\findCodeForUser(), ilObjSurvey\finishSurvey(), ilObjContentObject\fixTree(), ilObjSurvey\getActiveID(), ilObjLTIAdministration\getActiveObjectTypes(), ilObjSurvey\getAllRelations(), ilObjSurvey\getAnonymousIdByCode(), ilObjPoll\getAnswer(), ilObjPoll\getAnswers(), ilObjSurvey\getAppraiseesData(), ilObjSurvey\getAppraiseesToRate(), ilObjSCORM2004LearningModule\getAttemptsForUser(), ilObjStyleSheet\getColorCodeForName(), ilObjStyleSheet\getColors(), ilObjSurvey\getConstraints(), ilObjSurvey\getEvaluationByUser(), ilObjSurvey\getExistingQuestions(), ilObjContentObject\getExportDirectory(), ilObjSurvey\getExternalCodeRecipients(), ilObjSurvey\getFinishedIdForAppraiseeIdAndRaterId(), ilObjSurvey\getFinishedIdsForAppraiseeId(), ilObjStyleSheet\getHideStatus(), ilObjSurvey\getLastAccess(), ilObjSurvey\getLastActivePage(), ilObjLearningSequence\getLSItems(), ilObjLearningSequence\getLSLearnerItems(), ilObjStyleSheet\getMaxMQueryOrderNr(), ilObjStyleSheet\getMediaQueries(), ilObjStyleSheet\getMediaQueryForId(), ilObjSCORM2004LearningModule\getModuleVersionForUser(), ilObjUser\getPCClipboardContent(), ilObjBookingPool\getPoolsWithReminders(), ilObjSurvey\getPrecondition(), ilObjStudyProgramme\getProgrammesMonitoringCategory(), ilObjStudyProgramme\getProgrammesMonitoringMemberSource(), ilObjSurvey\getQuestionblockQuestionIds(), ilObjSurvey\getQuestionblockQuestions(), ilObjSurvey\getQuestionblocksTable(), ilObjSurveyQuestionPool\getQuestionInfos(), ilObjSurveyQuestionPool\getQuestions(), ilObjSurveyQuestionPool\getQuestionsData(), ilObjSurveyQuestionPool\getQuestionsInfo(), ilObjSurvey\getQuestionsTable(), ilObjSurveyQuestionPool\getQuestiontype(), ilObjSurvey\getQuestionType(), ilObjSurvey\getRatersData(), ilObjTaxonomyAdministration\getRepositoryTaxonomies(), ilObjSurvey\getSurveyCodesForExport(), ilObjSurvey\getSurveyCodesTableData(), ilObjSurvey\getSurveyFinishedIds(), ilObjSurvey\getSurveyPages(), ilObjSurvey\getSurveyParticipants(), ilObjSurvey\getSurveyQuestions(), ilObjStyleSheet\getTemplate(), ilObjStyleSheet\getTemplateClasses(), ilObjStyleSheet\getTemplates(), ilObjStyleSheet\getTemplateXML(), ilObjSurvey\getTextblock(), ilObjSCORM2004LearningModule\getTrackedItems(), ilObjSCORM2004LearningModule\getTrackingDataAgg(), ilObjWorkspaceRootFolder\getTranslations(), ilObjMediaPool\getUsedFormats(), ilObjSurvey\getUserAccessCode(), ilObjSurvey\getUserData(), ilObjSurvey\getUserDataFromActiveId(), ilObjWiki\getUserHTMLExportProgress(), ilObjSurvey\getUserSettings(), ilObjSurvey\getUserSurveyExecutionStatus(), ilObjSurvey\getVariables(), ilObjPoll\getVotesByUsers(), ilObjSurvey\getWorkingtimeForParticipant(), ilObjSurvey\importObject(), ilObjSCORM2004LearningModule\importSuccess(), ilObjSurvey\importSurveyCode(), ilObjWiki\initUserHTMLExport(), ilObjSurvey\insertQuestion(), ilObjSurvey\insertQuestionblock(), ilObjSurvey\is360SurveyStarted(), ilObjSurvey\isAnonymizedParticipant(), ilObjSurvey\isAppraisee(), ilObjSurvey\isAppraiseeClosed(), ilObjUser\isCurrentUserActive(), ilObjWiki\isImportantPage(), ilObjSurveyQuestionPool\isInUse(), ilObjSurvey\isRater(), ilObjSurvey\isSurveyCodeUnique(), ilObjSurvey\isSurveyCodeUsed(), ilObjSurvey\isUnusedCode(), ilObjSurveyQuestionPool\loadFromDb(), ilObjSurvey\loadFromDb(), ilObjSurvey\loadQuestionsFromDb(), ilObjSurvey\loadWorkingData(), ilObjGlossary\lookup(), ilObjGlossary\lookupAutoGlossaries(), ilObjCourseReference\lookupMemberUpdateEnabled(), ilObjStyleSheet\lookupStyleSetting(), ilObjStyleSheet\lookupTemplatePreview(), ilObjSurvey\modifyQuestionblock(), ilObjSurvey\openAllAppraisees(), ilObjSurveyQuestionPool\pasteFromClipboard(), ilObjSurveyQuestionPool\purgeQuestions(), ilObjSkillManagement\read(), ilObjFileBasedLM\read(), ilObjMediaPool\read(), ilObjBookingPool\read(), ilObjContentObject\read(), ilObjUser\read(), ilContainerReference\read(), ilObjWiki\read(), ilObjMediaCast\read(), ilObjExercise\read(), ilObjStyleSheet\read(), ilObjMediaCast\readOrder(), ilObjContentObject\readProperties(), ilObjLTIAdministration\readReleaseObjects(), ilObjUser\refreshLogin(), ilObjStyleSheet\removeColor(), ilObjSurvey\removeConstraintsConcerningQuestion(), ilObjSystemFolder\removeHeaderTitleTranslations(), ilObjUser\removeObjectFromClipboard(), ilObjSurvey\removeQuestionFromBlock(), ilObjSurvey\removeQuestions(), ilObjSurvey\removeSelectedSurveyResults(), ilObjStyleSheet\removeTemplate(), ilObjWorkspaceRootFolder\removeTranslations(), ilObjUser\resetLastPasswordChange(), ilObjUser\resetOwner(), ilObjUser\resetPassword(), ilObjPoll\saveAnswer(), ilObjUser\saveAsNew(), ilObjExercise\saveCertificateVisibility(), ilObjSurvey\saveCompletionStatus(), ilObjExercise\saveData(), ilObjSurvey\saveHeading(), ilObjStyleSheet\saveHideStatus(), ilObjStyleSheet\saveMediaQueryOrder(), ilObjMediaCast\saveOrder(), ilVerificationObject\saveProperties(), ilObjSurvey\saveQuestionsToDb(), ilObjSurveyQuestionPool\saveToDb(), ilObjSurvey\saveToDb(), ilObjSurvey\saveUserAccessCode(), ilObjSurvey\saveUserSettings(), ilObjSurvey\sendCodes(), ilObjSurvey\set360RaterSent(), ilObjSurveyQuestionPool\setObligatoryStates(), ilObjSurvey\setObligatoryStates(), ilObjSurvey\setPage(), ilObjWiki\startUserHTMLExport(), ilObjLearningSequence\storeLSItems(), ilObjStyleSheet\templateExists(), ilObjSurvey\unfoldQuestionblocks(), ilObjSkillManagement\update(), ilObjFileBasedLM\update(), ilObjBookingPool\update(), ilObjMediaPool\update(), ilContainerReference\update(), ilObjWiki\update(), ilObjMediaCast\update(), ilObjExercise\update(), ilObjUser\update(), ilObjSession\update(), ilObjStyleSheet\update(), ilObjPoll\updateAnswer(), ilObjPoll\updateAnswerPositions(), ilObjContentObject\updateAutoGlossaries(), ilObjSurvey\updateCode(), ilObjSurvey\updateConjunctionForQuestions(), ilObjSurvey\updateConstraint(), ilObjUser\updateLogin(), ilObjStyleSheet\updateMediaQuery(), ilObjContentObject\updateProperties(), ilObjStyleSheet\updateStyleParameter(), ilObjStyleSheet\updateTemplate(), ilObjUser\writeAccepted(), ilObjBookingPool\writeLastReminderTimestamp(), ilObjStyleSheet\writeStyleSetting(), and ilObjStyleSheet\writeTemplatePreview().

◆ $desc

◆ $error

◆ $ilias

ILIAS ilObject::$ilias
protected

Definition at line 41 of file class.ilObject.php.

Referenced by ilObjTest\_createImportDirectory().

◆ $import_id

string ilObject::$import_id = ""
protected

Definition at line 66 of file class.ilObject.php.

Referenced by _writeImportId(), getImportId(), and setImportId().

◆ $last_update

string ilObject::$last_update = ""
protected

◆ $lng

ilLanguage ilObject::$lng
protected

Definition at line 51 of file class.ilObject.php.

Referenced by ilObjLanguage\__construct(), ilObjSurvey\__construct(), ilObjLanguageExt\_deleteValues(), ilObjMediaObject\_determineWidthHeight(), ilObjQuestionPool\_getAvailableQuestionpools(), ilObjSurveyQuestionPool\_getQuestiontypes(), ilObjQuestionPool\_getQuestionTypes(), ilObjSurveyQuestionPool\_getQuestionTypeTranslations(), ilObjLanguageExt\_getRemarks(), ilObjSCORMLearningModule\_getStatusForUser(), ilObjRole\_getTranslation(), ilObjLanguageExt\_getValues(), ilObjLearningSequence\_goto(), ilObjUser\_lookupLanguage(), ilObjRole\_removeObjectId(), ilObjLanguageExt\_saveValues(), ilObjUserFolder\buildExportFile(), ilObjPortfolioBase\clonePagesAndSettings(), ilObjLanguage\countUsers(), ilContainer\create(), ilObjItemGroup\doCreate(), ilObjWiki\getAdvMDSubItemTitle(), ilObjGlossary\getAdvMDSubItemTitle(), ilObjSAHSLearningModule\getAffectiveLocalization(), ilObjSAHSLearningModule\getApiStudentName(), ilObjRepositorySettings\getDefaultNewItemGrouping(), ilObjGlossary\getDeletionDependencies(), ilObjRepositorySettings\getNewItemGroups(), ilObjQuestionPool\getQuestionTypeTranslations(), ilObjSurvey\getSurveyCodesForExport(), ilObjSurvey\getSurveySkippedValue(), ilContainer\getTileSizes(), ilObjMediaPool\getUsedFormats(), ilObjStyleSheet\ilClone(), ilObjSCORMLearningModule\importRaw(), ilObjectPlugin\langExitsById(), ilObjTaxonomy\loadLanguageModule(), ilObjSAHSLearningModule\populateByDirectoy(), ilObjSCORM2004LearningModule\readObject(), ilObjContentObject\removeAutoGlossary(), ilObjSurvey\send360ReminderToUser(), ilObjSurvey\sendAppraiseeCloseNotification(), ilObjSurvey\sendAppraiseeNotification(), ilObjSurvey\sendRaterNotification(), ilObjAdvancedEditing\setUsedHTMLTags(), ilObjStudyProgramme\statusToRepr(), ilObjExercise\update(), ilObjUser\updateLogin(), and ilObjMediaObject\uploadMultipleSubtitleFile().

◆ $log

◆ $long_desc

string ilObject::$long_desc = ""
protected

◆ $max_desc

int ilObject::$max_desc = self::DESC_LENGTH
protected

Definition at line 56 of file class.ilObject.php.

◆ $max_title

int ilObject::$max_title = self::TITLE_LENGTH
protected

Definition at line 55 of file class.ilObject.php.

◆ $obj_definition

ilObjectDefinition ilObject::$obj_definition
protected

Definition at line 42 of file class.ilObject.php.

◆ $obj_log

ilLogger ilObject::$obj_log
protected

Definition at line 40 of file class.ilObject.php.

◆ $object_dic

ilObjectDIC ilObject::$object_dic
private

Definition at line 52 of file class.ilObject.php.

◆ $object_properties

ilObjectProperties ilObject::$object_properties = null
private

Definition at line 38 of file class.ilObject.php.

Referenced by getObjectProperties(), and ilObjForum\update().

◆ $objectList

array ilObject::$objectList

Definition at line 75 of file class.ilObject.php.

◆ $owner

int ilObject::$owner = 0
protected

Definition at line 63 of file class.ilObject.php.

Referenced by ilObjSurvey\_addQuestionblock(), create(), and getOwner().

◆ $process_auto_reating

bool ilObject::$process_auto_reating = false
private

Definition at line 69 of file class.ilObject.php.

◆ $rbac_admin

ilRbacAdmin ilObject::$rbac_admin
protected

Definition at line 48 of file class.ilObject.php.

◆ $rbac_review

ilRbacReview ilObject::$rbac_review
protected

Definition at line 49 of file class.ilObject.php.

◆ $ref_id

◆ $register

bool ilObject::$register = false
protected

Definition at line 67 of file class.ilObject.php.

◆ $title

◆ $tree

◆ $type

◆ $untranslatedTitle

string ilObject::$untranslatedTitle

Definition at line 79 of file class.ilObject.php.

Referenced by getUntranslatedTitle().

◆ $user

◆ DESC_LENGTH

◆ LONG_DESC_LENGTH

◆ TABLE_OBJECT_DATA

const ilObject::TABLE_OBJECT_DATA = "object_data"

Definition at line 36 of file class.ilObject.php.

Referenced by ilObjectTest\testCreationDeletion().

◆ TITLE_LENGTH


The documentation for this class was generated from the following file: