ILIAS  release_9 Revision v9.13-25-g2c18ec4c24f
ilTestTaxonomyTree Class Reference
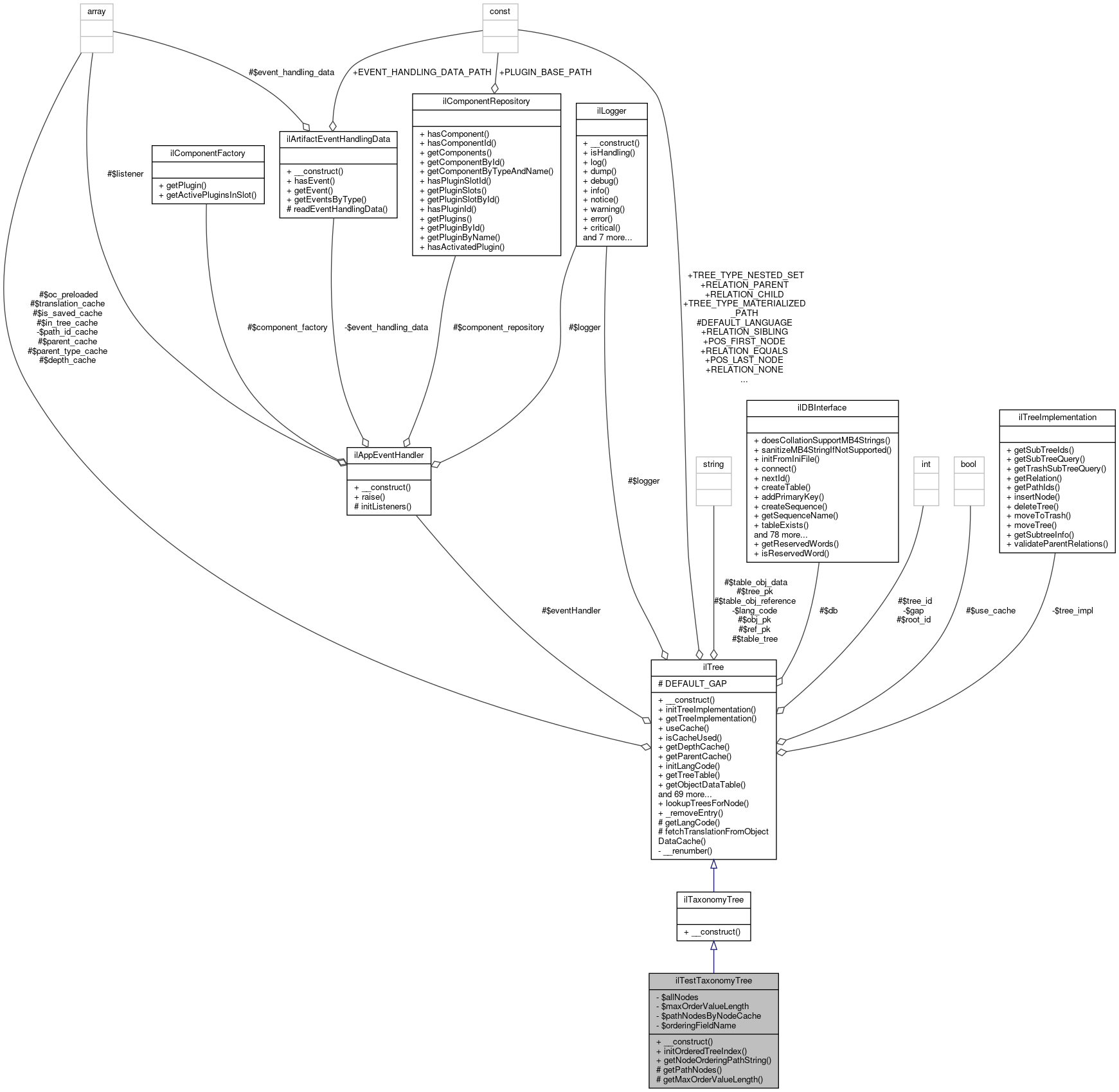
+ Inheritance diagram for ilTestTaxonomyTree:
+ Collaboration diagram for ilTestTaxonomyTree:

Public Member Functions

 __construct ($taxonomyId)
 
 initOrderedTreeIndex (ilObjTaxonomy $taxonomy)
 
 getNodeOrderingPathString ($nodeId)
 
- Public Member Functions inherited from ilTaxonomyTree
 __construct (int $a_id)
 
- Public Member Functions inherited from ilTree
 __construct (int $a_tree_id, int $a_root_id=0, ilDBInterface $db=null)
 
 initTreeImplementation ()
 Init tree implementation. More...
 
 getTreeImplementation ()
 Get tree implementation. More...
 
 useCache (bool $a_use=true)
 Use Cache (usually activated) More...
 
 isCacheUsed ()
 Check if cache is active. More...
 
 getDepthCache ()
 Get depth cache. More...
 
 getParentCache ()
 Get parent cache. More...
 
 initLangCode ()
 Do not use it Store user language. More...
 
 getTreeTable ()
 Get tree table name. More...
 
 getObjectDataTable ()
 Get object data table. More...
 
 getTreePk ()
 Get tree primary key. More...
 
 getTableReference ()
 Get reference table if available. More...
 
 getGap ()
 Get default gap. More...
 
 resetInTreeCache ()
 reset in tree cache More...
 
 setTableNames (string $a_table_tree, string $a_table_obj_data, string $a_table_obj_reference="")
 set table names The primary key of the table containing your object_data must be 'obj_id' You may use a reference table. More...
 
 setReferenceTablePK (string $a_column_name)
 set column containing primary key in reference table More...
 
 setObjectTablePK (string $a_column_name)
 set column containing primary key in object table More...
 
 setTreeTablePK (string $a_column_name)
 set column containing primary key in tree table More...
 
 buildJoin ()
 build join depending on table settings private More...
 
 getRelation (int $a_node_a, int $a_node_b)
 Get relation of two nodes. More...
 
 getRelationOfNodes (array $a_node_a_arr, array $a_node_b_arr)
 get relation of two nodes by node data More...
 
 getChildIds (int $a_node)
 
 getChilds (int $a_node_id, string $a_order="", string $a_direction="ASC")
 get child nodes of given node More...
 
 getFilteredChilds (array $a_filter, int $a_node, string $a_order="", string $a_direction="ASC")
 get child nodes of given node (exclude filtered obj_types) More...
 
 getChildsByType (int $a_node_id, string $a_type)
 get child nodes of given node by object type More...
 
 getChildsByTypeFilter (int $a_node_id, array $a_types, string $a_order="", string $a_direction="ASC")
 get child nodes of given node by object type More...
 
 insertNodeFromTrash (int $a_source_id, int $a_target_id, int $a_tree_id, int $a_pos=self::POS_LAST_NODE, bool $a_reset_deleted_date=false)
 Insert node from trash deletes trash entry. More...
 
 insertNode (int $a_node_id, int $a_parent_id, int $a_pos=self::POS_LAST_NODE, bool $a_reset_deletion_date=false)
 insert new node with node_id under parent node with parent_id More...
 
 getFilteredSubTree (int $a_node_id, array $a_filter=[])
 get filtered subtree get all subtree nodes beginning at a specific node excluding specific object types and their child nodes. More...
 
 getSubTreeIds (int $a_ref_id)
 Get all ids of subnodes. More...
 
 getSubTree (array $a_node, bool $a_with_data=true, array $a_type=[])
 get all nodes in the subtree under specified node More...
 
 deleteTree (array $a_node)
 delete node and the whole subtree under this node More...
 
 validateParentRelations ()
 Validate parent relations of tree. More...
 
 getPathFull (int $a_endnode_id, int $a_startnode_id=0)
 get path from a given startnode to a given endnode if startnode is not given the rootnode is startnode. More...
 
 preloadDepthParent (array $a_node_ids)
 Preload depth/parent. More...
 
 getPathId (int $a_endnode_id, int $a_startnode_id=0)
 get path from a given startnode to a given endnode if startnode is not given the rootnode is startnode More...
 
 getNodePath (int $a_endnode_id, int $a_startnode_id=0)
 Returns the node path for the specified object reference. More...
 
 checkTree ()
 check consistence of tree all left & right values are checked if they are exists only once More...
 
 checkTreeChilds (bool $a_no_zero_child=true)
 check, if all childs of tree nodes exist in object table More...
 
 getMaximumDepth ()
 Return the current maximum depth in the tree. More...
 
 getDepth (int $a_node_id)
 return depth of a node in tree More...
 
 getNodeTreeData (int $a_node_id)
 return all columns of tabel tree More...
 
 getNodeData (int $a_node_id, ?int $a_tree_pk=null)
 get all information of a node. More...
 
 fetchNodeData (array $a_row)
 get data of parent node from tree and object_data More...
 
 isInTree (?int $a_node_id)
 get all information of a node. More...
 
 getParentNodeData (int $a_node_id)
 get data of parent node from tree and object_data More...
 
 isGrandChild (int $a_startnode_id, int $a_querynode_id)
 checks if a node is in the path of an other node More...
 
 addTree (int $a_tree_id, int $a_node_id=-1)
 create a new tree to do: ??? More...
 
 removeTree (int $a_tree_id)
 remove an existing tree More...
 
 moveToTrash (int $a_node_id, bool $a_set_deleted=false, int $a_deleted_by=0)
 Move node to trash bin. More...
 
 isDeleted (int $a_node_id)
 This is a wrapper for isSaved() with a more useful name. More...
 
 isSaved (int $a_node_id)
 Use method isDeleted. More...
 
 preloadDeleted (array $a_node_ids)
 Preload deleted information. More...
 
 getSavedNodeData (int $a_parent_id)
 get data saved/deleted nodes More...
 
 getSavedNodeObjIds (array $a_obj_ids)
 get object id of saved/deleted nodes More...
 
 getParentId (int $a_node_id)
 get parent id of given node More...
 
 getLeftValue (int $a_node_id)
 get left value of given node More...
 
 getChildSequenceNumber (array $a_node, string $type="")
 get sequence number of node in sibling sequence More...
 
 readRootId ()
 
 getRootId ()
 
 setRootId (int $a_root_id)
 
 getTreeId ()
 
 setTreeId (int $a_tree_id)
 
 fetchSuccessorNode (int $a_node_id, string $a_type="")
 get node data of successor node More...
 
 fetchPredecessorNode (int $a_node_id, string $a_type="")
 get node data of predecessor node More...
 
 renumber (int $node_id=1, int $i=1)
 Wrapper for renumber. More...
 
 checkForParentType (int $a_ref_id, string $a_type, bool $a_exclude_source_check=false)
 Check for parent type e.g check if a folder (ref_id 3) is in a parent course obj => checkForParentType(3,'crs');. More...
 
 __isMainTree ()
 Check if operations are done on main tree. More...
 
 __checkDelete (array $a_node)
 Check for deleteTree() compares a subtree of a given node by checking lft, rgt against parent relation. More...
 
 __getSubTreeByParentRelation (int $a_node_id, array &$parent_childs)
 
 __validateSubtrees (array &$lft_childs, array $parent_childs)
 
 moveTree (int $a_source_id, int $a_target_id, int $a_location=self::POS_LAST_NODE)
 Move Tree Implementation public. More...
 
 getRbacSubtreeInfo (int $a_endnode_id)
 This method is used for change existing objects and returns all necessary information for this action. More...
 
 getSubTreeQuery (int $a_node_id, array $a_fields=[], array $a_types=[], bool $a_force_join_reference=false)
 Get tree subtree query. More...
 
 getTrashSubTreeQuery (int $a_node_id, array $a_fields=[], array $a_types=[], bool $a_force_join_reference=false)
 
 getSubTreeFilteredByObjIds (int $a_node_id, array $a_obj_ids, array $a_fields=[])
 get all node ids in the subtree under specified node id, filter by object ids More...
 
 deleteNode (int $a_tree_id, int $a_node_id)
 
 lookupTrashedObjectTypes ()
 Lookup object types in trash. More...
 
 isRepositoryTree ()
 check if current tree instance operates on repository tree table More...
 

Protected Member Functions

 getPathNodes ($nodeId)
 
 getMaxOrderValueLength ($nodes)
 
- Protected Member Functions inherited from ilTree
 getLangCode ()
 
 fetchTranslationFromObjectDataCache (array $a_obj_ids)
 Get translation data from object cache (trigger in object cache on preload) More...
 

Private Attributes

 $allNodes = array()
 
 $maxOrderValueLength = 1
 
 $pathNodesByNodeCache = array()
 
 $orderingFieldName
 

Additional Inherited Members

- Static Public Member Functions inherited from ilTree
static lookupTreesForNode (int $node_id)
 
static _removeEntry (int $a_tree, int $a_child, string $a_db_table="tree")
 STATIC METHOD Removes a single entry from a tree. More...
 
- Data Fields inherited from ilTree
const TREE_TYPE_MATERIALIZED_PATH = 'mp'
 
const TREE_TYPE_NESTED_SET = 'ns'
 
const POS_LAST_NODE = -2
 
const POS_FIRST_NODE = -1
 
const RELATION_CHILD = 1
 
const RELATION_PARENT = 2
 
const RELATION_SIBLING = 3
 
const RELATION_EQUALS = 4
 
const RELATION_NONE = 5
 
- Protected Attributes inherited from ilTree
const DEFAULT_LANGUAGE = 'en'
 
const DEFAULT_GAP = 50
 
ilLogger $logger
 
ilDBInterface $db
 
ilAppEventHandler $eventHandler
 
int $root_id
 points to root node (may be a subtree) More...
 
int $tree_id
 to use different trees in one db-table More...
 
string $table_tree
 table name of tree table More...
 
string $table_obj_data
 table name of object_data table More...
 
string $table_obj_reference
 table name of object_reference table More...
 
string $ref_pk
 column name containing primary key in reference table More...
 
string $obj_pk
 column name containing primary key in object table More...
 
string $tree_pk
 column name containing tree id in tree table More...
 
bool $use_cache
 
array $oc_preloaded = []
 
array $depth_cache = []
 
array $parent_cache = []
 
array $in_tree_cache = []
 
array $translation_cache = []
 
array $parent_type_cache = []
 
array $is_saved_cache = []
 

Detailed Description

Definition at line 29 of file class.ilTestTaxonomyTree.php.

Constructor & Destructor Documentation

◆ __construct()

ilTestTaxonomyTree::__construct (   $taxonomyId)

Definition at line 36 of file class.ilTestTaxonomyTree.php.

References ILIAS\MetaData\Repository\Validation\Data\__construct(), and ilTree\readRootId().

37  {
38  parent::__construct($taxonomyId);
39  $this->readRootId();
40  }
__construct(VocabulariesInterface $vocabularies)
+ Here is the call graph for this function:

Member Function Documentation

◆ getMaxOrderValueLength()

ilTestTaxonomyTree::getMaxOrderValueLength (   $nodes)
protected

Definition at line 91 of file class.ilTestTaxonomyTree.php.

Referenced by initOrderedTreeIndex().

91  : int
92  {
93  $length = 0;
94 
95  foreach ($nodes as $n) {
96  $l = strlen($n[$this->orderingFieldName]);
97 
98  if ($l > $length) {
99  $length = $l;
100  }
101  }
102 
103  return $length;
104  }
+ Here is the caller graph for this function:

◆ getNodeOrderingPathString()

ilTestTaxonomyTree::getNodeOrderingPathString (   $nodeId)

Definition at line 58 of file class.ilTestTaxonomyTree.php.

References $orderingFieldName, and getPathNodes().

58  : string
59  {
60  $pathNodes = $this->getPathNodes($nodeId);
61 
62  $pathString = '';
63 
64  foreach ($pathNodes as $n) {
65  if (strlen($pathString)) {
66  $pathString .= '-';
67  }
68 
69  switch ($this->orderingFieldName) {
70  case 'order_nr':
71  $pathString .= sprintf("%0{$this->maxOrderValueLength}d", (int) $n[$this->orderingFieldName]);
72  break;
73  case 'title':
74  default:
75  $pathString .= $n[$this->orderingFieldName];
76  }
77  }
78 
79  return $pathString;
80  }
+ Here is the call graph for this function:

◆ getPathNodes()

ilTestTaxonomyTree::getPathNodes (   $nodeId)
protected

Definition at line 82 of file class.ilTestTaxonomyTree.php.

References ilTree\getPathFull().

Referenced by getNodeOrderingPathString().

83  {
84  if (!isset($this->pathNodesByNodeCache[$nodeId])) {
85  $this->pathNodesByNodeCache[$nodeId] = $this->getPathFull($nodeId);
86  }
87 
88  return $this->pathNodesByNodeCache[$nodeId];
89  }
getPathFull(int $a_endnode_id, int $a_startnode_id=0)
get path from a given startnode to a given endnode if startnode is not given the rootnode is startnod...
+ Here is the call graph for this function:
+ Here is the caller graph for this function:

◆ initOrderedTreeIndex()

ilTestTaxonomyTree::initOrderedTreeIndex ( ilObjTaxonomy  $taxonomy)

Definition at line 42 of file class.ilTestTaxonomyTree.php.

References getMaxOrderValueLength(), ilTree\getNodeData(), ilTree\getRootId(), ilObjTaxonomy\getSortingMode(), ilTree\getSubTree(), ilObjTaxonomy\SORT_ALPHABETICAL, and ilObjTaxonomy\SORT_MANUAL.

43  {
44  switch ($taxonomy->getSortingMode()) {
46  $this->orderingFieldName = 'order_nr';
47  break;
48 
50  default:
51  $this->orderingFieldName = 'title';
52  }
53 
54  $this->allNodes = $this->getSubTree($this->getNodeData($this->getRootId()));
55  $this->maxOrderValueLength = $this->getMaxOrderValueLength($this->allNodes);
56  }
getNodeData(int $a_node_id, ?int $a_tree_pk=null)
get all information of a node.
getSubTree(array $a_node, bool $a_with_data=true, array $a_type=[])
get all nodes in the subtree under specified node
+ Here is the call graph for this function:

Field Documentation

◆ $allNodes

ilTestTaxonomyTree::$allNodes = array()
private

Definition at line 31 of file class.ilTestTaxonomyTree.php.

◆ $maxOrderValueLength

ilTestTaxonomyTree::$maxOrderValueLength = 1
private

Definition at line 32 of file class.ilTestTaxonomyTree.php.

◆ $orderingFieldName

ilTestTaxonomyTree::$orderingFieldName
private

Definition at line 34 of file class.ilTestTaxonomyTree.php.

Referenced by getNodeOrderingPathString().

◆ $pathNodesByNodeCache

ilTestTaxonomyTree::$pathNodesByNodeCache = array()
private

Definition at line 33 of file class.ilTestTaxonomyTree.php.


The documentation for this class was generated from the following file: