ILIAS  release_9 Revision v9.13-25-g2c18ec4c24f
ilTree Class Reference

This file is part of ILIAS, a powerful learning management system published by ILIAS open source e-Learning e.V. More...

+ Inheritance diagram for ilTree:
+ Collaboration diagram for ilTree:

Public Member Functions

 __construct (int $a_tree_id, int $a_root_id=0, ilDBInterface $db=null)
 
 initTreeImplementation ()
 Init tree implementation. More...
 
 getTreeImplementation ()
 Get tree implementation. More...
 
 useCache (bool $a_use=true)
 Use Cache (usually activated) More...
 
 isCacheUsed ()
 Check if cache is active. More...
 
 getDepthCache ()
 Get depth cache. More...
 
 getParentCache ()
 Get parent cache. More...
 
 initLangCode ()
 Do not use it Store user language. More...
 
 getTreeTable ()
 Get tree table name. More...
 
 getObjectDataTable ()
 Get object data table. More...
 
 getTreePk ()
 Get tree primary key. More...
 
 getTableReference ()
 Get reference table if available. More...
 
 getGap ()
 Get default gap. More...
 
 resetInTreeCache ()
 reset in tree cache More...
 
 setTableNames (string $a_table_tree, string $a_table_obj_data, string $a_table_obj_reference="")
 set table names The primary key of the table containing your object_data must be 'obj_id' You may use a reference table. More...
 
 setReferenceTablePK (string $a_column_name)
 set column containing primary key in reference table More...
 
 setObjectTablePK (string $a_column_name)
 set column containing primary key in object table More...
 
 setTreeTablePK (string $a_column_name)
 set column containing primary key in tree table More...
 
 buildJoin ()
 build join depending on table settings private More...
 
 getRelation (int $a_node_a, int $a_node_b)
 Get relation of two nodes. More...
 
 getRelationOfNodes (array $a_node_a_arr, array $a_node_b_arr)
 get relation of two nodes by node data More...
 
 getChildIds (int $a_node)
 
 getChilds (int $a_node_id, string $a_order="", string $a_direction="ASC")
 get child nodes of given node More...
 
 getFilteredChilds (array $a_filter, int $a_node, string $a_order="", string $a_direction="ASC")
 get child nodes of given node (exclude filtered obj_types) More...
 
 getChildsByType (int $a_node_id, string $a_type)
 get child nodes of given node by object type More...
 
 getChildsByTypeFilter (int $a_node_id, array $a_types, string $a_order="", string $a_direction="ASC")
 get child nodes of given node by object type More...
 
 insertNodeFromTrash (int $a_source_id, int $a_target_id, int $a_tree_id, int $a_pos=self::POS_LAST_NODE, bool $a_reset_deleted_date=false)
 Insert node from trash deletes trash entry. More...
 
 insertNode (int $a_node_id, int $a_parent_id, int $a_pos=self::POS_LAST_NODE, bool $a_reset_deletion_date=false)
 insert new node with node_id under parent node with parent_id More...
 
 getFilteredSubTree (int $a_node_id, array $a_filter=[])
 get filtered subtree get all subtree nodes beginning at a specific node excluding specific object types and their child nodes. More...
 
 getSubTreeIds (int $a_ref_id)
 Get all ids of subnodes. More...
 
 getSubTree (array $a_node, bool $a_with_data=true, array $a_type=[])
 get all nodes in the subtree under specified node More...
 
 deleteTree (array $a_node)
 delete node and the whole subtree under this node More...
 
 validateParentRelations ()
 Validate parent relations of tree. More...
 
 getPathFull (int $a_endnode_id, int $a_startnode_id=0)
 get path from a given startnode to a given endnode if startnode is not given the rootnode is startnode. More...
 
 preloadDepthParent (array $a_node_ids)
 Preload depth/parent. More...
 
 getPathId (int $a_endnode_id, int $a_startnode_id=0)
 get path from a given startnode to a given endnode if startnode is not given the rootnode is startnode More...
 
 getNodePath (int $a_endnode_id, int $a_startnode_id=0)
 Returns the node path for the specified object reference. More...
 
 checkTree ()
 check consistence of tree all left & right values are checked if they are exists only once More...
 
 checkTreeChilds (bool $a_no_zero_child=true)
 check, if all childs of tree nodes exist in object table More...
 
 getMaximumDepth ()
 Return the current maximum depth in the tree. More...
 
 getDepth (int $a_node_id)
 return depth of a node in tree More...
 
 getNodeTreeData (int $a_node_id)
 return all columns of tabel tree More...
 
 getNodeData (int $a_node_id, ?int $a_tree_pk=null)
 get all information of a node. More...
 
 fetchNodeData (array $a_row)
 get data of parent node from tree and object_data More...
 
 isInTree (?int $a_node_id)
 get all information of a node. More...
 
 getParentNodeData (int $a_node_id)
 get data of parent node from tree and object_data More...
 
 isGrandChild (int $a_startnode_id, int $a_querynode_id)
 checks if a node is in the path of an other node More...
 
 addTree (int $a_tree_id, int $a_node_id=-1)
 create a new tree to do: ??? More...
 
 removeTree (int $a_tree_id)
 remove an existing tree More...
 
 moveToTrash (int $a_node_id, bool $a_set_deleted=false, int $a_deleted_by=0)
 Move node to trash bin. More...
 
 isDeleted (int $a_node_id)
 This is a wrapper for isSaved() with a more useful name. More...
 
 isSaved (int $a_node_id)
 Use method isDeleted. More...
 
 preloadDeleted (array $a_node_ids)
 Preload deleted information. More...
 
 getSavedNodeData (int $a_parent_id)
 get data saved/deleted nodes More...
 
 getSavedNodeObjIds (array $a_obj_ids)
 get object id of saved/deleted nodes More...
 
 getParentId (int $a_node_id)
 get parent id of given node More...
 
 getLeftValue (int $a_node_id)
 get left value of given node More...
 
 getChildSequenceNumber (array $a_node, string $type="")
 get sequence number of node in sibling sequence More...
 
 readRootId ()
 
 getRootId ()
 
 setRootId (int $a_root_id)
 
 getTreeId ()
 
 setTreeId (int $a_tree_id)
 
 fetchSuccessorNode (int $a_node_id, string $a_type="")
 get node data of successor node More...
 
 fetchPredecessorNode (int $a_node_id, string $a_type="")
 get node data of predecessor node More...
 
 renumber (int $node_id=1, int $i=1)
 Wrapper for renumber. More...
 
 checkForParentType (int $a_ref_id, string $a_type, bool $a_exclude_source_check=false)
 Check for parent type e.g check if a folder (ref_id 3) is in a parent course obj => checkForParentType(3,'crs');. More...
 
 __isMainTree ()
 Check if operations are done on main tree. More...
 
 __checkDelete (array $a_node)
 Check for deleteTree() compares a subtree of a given node by checking lft, rgt against parent relation. More...
 
 __getSubTreeByParentRelation (int $a_node_id, array &$parent_childs)
 
 __validateSubtrees (array &$lft_childs, array $parent_childs)
 
 moveTree (int $a_source_id, int $a_target_id, int $a_location=self::POS_LAST_NODE)
 Move Tree Implementation public. More...
 
 getRbacSubtreeInfo (int $a_endnode_id)
 This method is used for change existing objects and returns all necessary information for this action. More...
 
 getSubTreeQuery (int $a_node_id, array $a_fields=[], array $a_types=[], bool $a_force_join_reference=false)
 Get tree subtree query. More...
 
 getTrashSubTreeQuery (int $a_node_id, array $a_fields=[], array $a_types=[], bool $a_force_join_reference=false)
 
 getSubTreeFilteredByObjIds (int $a_node_id, array $a_obj_ids, array $a_fields=[])
 get all node ids in the subtree under specified node id, filter by object ids More...
 
 deleteNode (int $a_tree_id, int $a_node_id)
 
 lookupTrashedObjectTypes ()
 Lookup object types in trash. More...
 
 isRepositoryTree ()
 check if current tree instance operates on repository tree table More...
 

Static Public Member Functions

static lookupTreesForNode (int $node_id)
 
static _removeEntry (int $a_tree, int $a_child, string $a_db_table="tree")
 STATIC METHOD Removes a single entry from a tree. More...
 

Data Fields

const TREE_TYPE_MATERIALIZED_PATH = 'mp'
 
const TREE_TYPE_NESTED_SET = 'ns'
 
const POS_LAST_NODE = -2
 
const POS_FIRST_NODE = -1
 
const RELATION_CHILD = 1
 
const RELATION_PARENT = 2
 
const RELATION_SIBLING = 3
 
const RELATION_EQUALS = 4
 
const RELATION_NONE = 5
 

Protected Member Functions

 getLangCode ()
 
 fetchTranslationFromObjectDataCache (array $a_obj_ids)
 Get translation data from object cache (trigger in object cache on preload) More...
 

Protected Attributes

const DEFAULT_LANGUAGE = 'en'
 
const DEFAULT_GAP = 50
 
ilLogger $logger
 
ilDBInterface $db
 
ilAppEventHandler $eventHandler
 
int $root_id
 points to root node (may be a subtree) More...
 
int $tree_id
 to use different trees in one db-table More...
 
string $table_tree
 table name of tree table More...
 
string $table_obj_data
 table name of object_data table More...
 
string $table_obj_reference
 table name of object_reference table More...
 
string $ref_pk
 column name containing primary key in reference table More...
 
string $obj_pk
 column name containing primary key in object table More...
 
string $tree_pk
 column name containing tree id in tree table More...
 
bool $use_cache
 
array $oc_preloaded = []
 
array $depth_cache = []
 
array $parent_cache = []
 
array $in_tree_cache = []
 
array $translation_cache = []
 
array $parent_type_cache = []
 
array $is_saved_cache = []
 

Private Member Functions

 __renumber (int $node_id=1, int $i=1)
 This method is private. More...
 

Private Attributes

string $lang_code
 
int $gap
 Size of the gaps to be created in the nested sets sequence numbering of the tree nodes. More...
 
ilTreeImplementation $tree_impl = null
 
array $path_id_cache = []
 

Detailed Description

This file is part of ILIAS, a powerful learning management system published by ILIAS open source e-Learning e.V.

ILIAS is licensed with the GPL-3.0, see https://www.gnu.org/licenses/gpl-3.0.en.html You should have received a copy of said license along with the source code, too.

If this is not the case or you just want to try ILIAS, you'll find us at: https://www.ilias.de https://github.com/ILIAS-eLearning Tree class data representation in hierachical trees using the Nested Set Model with Gaps by Joe Celco.

Author
Sascha Hofmann sasch.nosp@m.ahof.nosp@m.mann@.nosp@m.gmx..nosp@m.de
Stefan Meyer meyer.nosp@m.@lei.nosp@m.fos.c.nosp@m.om

Definition at line 29 of file class.ilTree.php.

Constructor & Destructor Documentation

◆ __construct()

ilTree::__construct ( int  $a_tree_id,
int  $a_root_id = 0,
ilDBInterface  $db = null 
)
Exceptions
InvalidArgumentException

Definition at line 133 of file class.ilTree.php.

References $DIC, ilLogLevel\ERROR, ilLoggerFactory\getLogger(), initTreeImplementation(), ILIAS\Repository\logger(), and ROOT_FOLDER_ID.

137  {
138  global $DIC;
139 
140  $this->db = $db ?? $DIC->database();
141  $this->logger = ilLoggerFactory::getLogger('tree');
142  //$this->logger = $DIC->logger()->tree();
143  if (isset($DIC['ilAppEventHandler'])) {
144  $this->eventHandler = $DIC['ilAppEventHandler'];
145  }
146 
147  $this->lang_code = self::DEFAULT_LANGUAGE;
148 
149  if (func_num_args() > 3) {
150  $this->logger->error("Wrong parameter count!");
151  $this->logger->logStack(ilLogLevel::ERROR);
152  throw new InvalidArgumentException("Wrong parameter count!");
153  }
154 
155  if ($a_root_id > 0) {
156  $this->root_id = $a_root_id;
157  } else {
158  $this->root_id = ROOT_FOLDER_ID;
159  }
160 
161  $this->tree_id = $a_tree_id;
162  $this->table_tree = 'tree';
163  $this->table_obj_data = 'object_data';
164  $this->table_obj_reference = 'object_reference';
165  $this->ref_pk = 'ref_id';
166  $this->obj_pk = 'obj_id';
167  $this->tree_pk = 'tree';
168 
169  $this->use_cache = true;
170 
171  // By default, we create gaps in the tree sequence numbering for 50 nodes
172  $this->gap = self::DEFAULT_GAP;
173 
174  // init tree implementation
175  $this->initTreeImplementation();
176  }
initTreeImplementation()
Init tree implementation.
static getLogger(string $a_component_id)
Get component logger.
const ROOT_FOLDER_ID
Definition: constants.php:32
global $DIC
Definition: feed.php:28
+ Here is the call graph for this function:

Member Function Documentation

◆ __checkDelete()

ilTree::__checkDelete ( array  $a_node)

Check for deleteTree() compares a subtree of a given node by checking lft, rgt against parent relation.

Exceptions
ilInvalidTreeStructureException
Deprecated:
since 4.4.0

Definition at line 1947 of file class.ilTree.php.

References $message, $res, __getSubTreeByParentRelation(), __validateSubtrees(), getTreeImplementation(), ILIAS\Repository\int(), and ILIAS\Repository\logger().

Referenced by deleteTree().

1947  : bool
1948  {
1949  $query = $this->getTreeImplementation()->getSubTreeQuery($a_node, [], false);
1950  $this->logger->debug($query);
1951  $res = $this->db->query($query);
1952 
1953  $counter = (int) $lft_childs = [];
1954  while ($row = $this->db->fetchObject($res)) {
1955  $lft_childs[$row->child] = (int) $row->parent;
1956  ++$counter;
1957  }
1958 
1959  // CHECK FOR DUPLICATE CHILD IDS
1960  if ($counter != count($lft_childs)) {
1961  $message = 'Duplicate entries for "child" in maintree! $a_node_id: ' . $a_node['child'];
1962 
1963  $this->logger->error($message);
1965  }
1966 
1967  // GET SUBTREE BY PARENT RELATION
1968  $parent_childs = [];
1969  $this->__getSubTreeByParentRelation((int)$a_node['child'], $parent_childs);
1970  $this->__validateSubtrees($lft_childs, $parent_childs);
1971 
1972  return true;
1973  }
Thrown if invalid tree strucutes are found.
$res
Definition: ltiservices.php:69
__getSubTreeByParentRelation(int $a_node_id, array &$parent_childs)
__validateSubtrees(array &$lft_childs, array $parent_childs)
$message
Definition: xapiexit.php:32
getTreeImplementation()
Get tree implementation.
+ Here is the call graph for this function:
+ Here is the caller graph for this function:

◆ __getSubTreeByParentRelation()

ilTree::__getSubTreeByParentRelation ( int  $a_node_id,
array &  $parent_childs 
)
Exceptions
ilInvalidTreeStructureException
Deprecated:
since 4.4.0

Definition at line 1979 of file class.ilTree.php.

References $message, $res, ILIAS\Repository\int(), and ILIAS\Repository\logger().

Referenced by __checkDelete().

1979  : bool
1980  {
1981  // GET PARENT ID
1982  $query = 'SELECT * FROM ' . $this->table_tree . ' ' .
1983  'WHERE child = %s ' .
1984  'AND tree = %s ';
1985  $res = $this->db->queryF($query, array('integer', 'integer'), array(
1986  $a_node_id,
1987  $this->tree_id
1988  ));
1989 
1990  $counter = 0;
1991  while ($row = $this->db->fetchObject($res)) {
1992  $parent_childs[$a_node_id] = (int) $row->parent;
1993  ++$counter;
1994  }
1995  // MULTIPLE ENTRIES
1996  if ($counter > 1) {
1997  $message = 'Multiple entries in maintree! $a_node_id: ' . $a_node_id;
1998 
1999  $this->logger->error($message);
2001  }
2002 
2003  // GET ALL CHILDS
2004  $query = 'SELECT * FROM ' . $this->table_tree . ' ' .
2005  'WHERE parent = %s ';
2006  $res = $this->db->queryF($query, array('integer'), array($a_node_id));
2007 
2008  while ($row = $this->db->fetchObject($res)) {
2009  // RECURSION
2010  $this->__getSubTreeByParentRelation((int) $row->child, $parent_childs);
2011  }
2012  return true;
2013  }
Thrown if invalid tree strucutes are found.
$res
Definition: ltiservices.php:69
__getSubTreeByParentRelation(int $a_node_id, array &$parent_childs)
$message
Definition: xapiexit.php:32
+ Here is the call graph for this function:
+ Here is the caller graph for this function:

◆ __isMainTree()

ilTree::__isMainTree ( )

Check if operations are done on main tree.

Definition at line 1936 of file class.ilTree.php.

Referenced by addTree(), checkForParentType(), deleteTree(), getChilds(), getDepth(), getNodeData(), getParentId(), getPathFull(), getPathId(), getSubTree(), initTreeImplementation(), insertNode(), insertNodeFromTrash(), isCacheUsed(), isInTree(), isSaved(), moveTree(), preloadDeleted(), preloadDepthParent(), removeTree(), and renumber().

1936  : bool
1937  {
1938  return $this->table_tree === 'tree';
1939  }
+ Here is the caller graph for this function:

◆ __renumber()

ilTree::__renumber ( int  $node_id = 1,
int  $i = 1 
)
private

This method is private.

Always call ilTree->renumber() since it locks the tree table renumber left/right values and close the gaps in numbers (recursive)

Definition at line 1786 of file class.ilTree.php.

References $res, ilDBConstants\FETCHMODE_OBJECT, ILIAS\Repository\int(), and isRepositoryTree().

Referenced by renumber().

1786  : int
1787  {
1788  if ($this->isRepositoryTree()) {
1789  $query = 'UPDATE ' . $this->table_tree . ' SET lft = %s WHERE child = %s';
1790  $this->db->manipulateF(
1791  $query,
1792  array('integer', 'integer'),
1793  array(
1794  $i,
1795  $node_id
1796  )
1797  );
1798  } else {
1799  $query = 'UPDATE ' . $this->table_tree . ' SET lft = %s WHERE child = %s AND tree = %s';
1800  $this->db->manipulateF(
1801  $query,
1802  array('integer', 'integer', 'integer'),
1803  array(
1804  $i,
1805  $node_id,
1806  $this->tree_id
1807  )
1808  );
1809  }
1810 
1811  $query = 'SELECT * FROM ' . $this->table_tree . ' ' .
1812  'WHERE parent = ' . $this->db->quote($node_id, 'integer') . ' ' .
1813  'ORDER BY lft';
1814  $res = $this->db->query($query);
1815 
1816  $childs = [];
1817  while ($row = $res->fetchRow(ilDBConstants::FETCHMODE_OBJECT)) {
1818  $childs[] = (int) $row->child;
1819  }
1820 
1821  foreach ($childs as $child) {
1822  $i = $this->__renumber($child, $i + 1);
1823  }
1824  $i++;
1825 
1826  // Insert a gap at the end of node, if the node has children
1827  if (count($childs) > 0) {
1828  $i += $this->gap * 2;
1829  }
1830 
1831  if ($this->isRepositoryTree()) {
1832  $query = 'UPDATE ' . $this->table_tree . ' SET rgt = %s WHERE child = %s';
1833  $res = $this->db->manipulateF(
1834  $query,
1835  array('integer', 'integer'),
1836  array(
1837  $i,
1838  $node_id
1839  )
1840  );
1841  } else {
1842  $query = 'UPDATE ' . $this->table_tree . ' SET rgt = %s WHERE child = %s AND tree = %s';
1843  $res = $this->db->manipulateF($query, array('integer', 'integer', 'integer'), array(
1844  $i,
1845  $node_id,
1846  $this->tree_id
1847  ));
1848  }
1849  return $i;
1850  }
isRepositoryTree()
check if current tree instance operates on repository tree table
$res
Definition: ltiservices.php:69
__renumber(int $node_id=1, int $i=1)
This method is private.
+ Here is the call graph for this function:
+ Here is the caller graph for this function:

◆ __validateSubtrees()

ilTree::__validateSubtrees ( array &  $lft_childs,
array  $parent_childs 
)
Parameters
array$lft_childs
array$parent_childs
Returns
bool
Exceptions
ilInvalidTreeStructureException
Deprecated:
since 4.4.0

Definition at line 2022 of file class.ilTree.php.

References ILIAS\LTI\ToolProvider\$key, $message, ILIAS\Repository\logger(), and ROOT_FOLDER_ID.

Referenced by __checkDelete().

2022  : bool
2023  {
2024  // SORT BY KEY
2025  ksort($lft_childs);
2026  ksort($parent_childs);
2027 
2028  $this->logger->debug('left childs ' . print_r($lft_childs, true));
2029  $this->logger->debug('parent childs ' . print_r($parent_childs, true));
2030 
2031  if (count($lft_childs) != count($parent_childs)) {
2032  $message = '(COUNT) Tree is corrupted! Left/Right subtree does not comply with parent relation';
2033  $this->logger->error($message);
2035  }
2036 
2037  foreach ($lft_childs as $key => $value) {
2038  if ($parent_childs[$key] != $value) {
2039  $message = '(COMPARE) Tree is corrupted! Left/Right subtree does not comply with parent relation';
2040  $this->logger->error($message);
2042  }
2043  if ($key == ROOT_FOLDER_ID) {
2044  $message = '(ROOT_FOLDER) Tree is corrupted! Tried to delete root folder';
2045  $this->logger->error($message);
2047  }
2048  }
2049  return true;
2050  }
Thrown if invalid tree strucutes are found.
const ROOT_FOLDER_ID
Definition: constants.php:32
string $key
Consumer key/client ID value.
Definition: System.php:193
$message
Definition: xapiexit.php:32
+ Here is the call graph for this function:
+ Here is the caller graph for this function:

◆ _removeEntry()

static ilTree::_removeEntry ( int  $a_tree,
int  $a_child,
string  $a_db_table = "tree" 
)
static

STATIC METHOD Removes a single entry from a tree.

The tree structure is NOT updated!

Exceptions
InvalidArgumentException

Definition at line 1906 of file class.ilTree.php.

References $DIC, $message, $res, ilLoggerFactory\getLogger(), ilDBInterface\manipulateF(), and ROOT_FOLDER_ID.

Referenced by ilValidator\purgeObjects(), and ilSystemCheckTrash\removeSelectedFromSystem().

1906  : void
1907  {
1908  global $DIC;
1909 
1910  $db = $DIC->database();
1911 
1912  if ($a_db_table === 'tree') {
1913  if ($a_tree == 1 && $a_child == ROOT_FOLDER_ID) {
1914  $message = sprintf(
1915  'Tried to delete root node! $a_tree: %s $a_child: %s',
1916  $a_tree,
1917  $a_child
1918  );
1919  ilLoggerFactory::getLogger('tree')->error($message);
1921  }
1922  }
1923 
1924  $query = 'DELETE FROM ' . $a_db_table . ' ' .
1925  'WHERE tree = %s ' .
1926  'AND child = %s ';
1927  $res = $db->manipulateF($query, array('integer', 'integer'), array(
1928  $a_tree,
1929  $a_child
1930  ));
1931  }
$res
Definition: ltiservices.php:69
manipulateF(string $query, array $types, array $values)
static getLogger(string $a_component_id)
Get component logger.
const ROOT_FOLDER_ID
Definition: constants.php:32
ilDBInterface $db
global $DIC
Definition: feed.php:28
$message
Definition: xapiexit.php:32
+ Here is the call graph for this function:
+ Here is the caller graph for this function:

◆ addTree()

ilTree::addTree ( int  $a_tree_id,
int  $a_node_id = -1 
)

create a new tree to do: ???

Definition at line 1297 of file class.ilTree.php.

References $DIC, $message, $res, __isMainTree(), and ILIAS\Repository\logger().

Referenced by ilWorkspaceTree\createTreeForUser(), and ilSCORMPackageParser\handlerBeginTag().

1297  : bool
1298  {
1299  global $DIC;
1300 
1301  // FOR SECURITY addTree() IS NOT ALLOWED ON MAIN TREE
1302  if ($this->__isMainTree()) {
1303  $message = sprintf(
1304  'Operation not allowed on main tree! $a_tree_if: %s $a_node_id: %s',
1305  $a_tree_id,
1306  $a_node_id
1307  );
1308  $this->logger->error($message);
1310  }
1311 
1312  if ($a_node_id <= 0) {
1313  $a_node_id = $a_tree_id;
1314  }
1315 
1316  $query = 'INSERT INTO ' . $this->table_tree . ' (' .
1317  $this->tree_pk . ', child,parent,lft,rgt,depth) ' .
1318  'VALUES ' .
1319  '(%s,%s,%s,%s,%s,%s)';
1320  $res = $this->db->manipulateF(
1321  $query,
1322  array('integer', 'integer', 'integer', 'integer', 'integer', 'integer'),
1323  array(
1324  $a_tree_id,
1325  $a_node_id,
1326  0,
1327  1,
1328  2,
1329  1
1330  )
1331  );
1332 
1333  return true;
1334  }
$res
Definition: ltiservices.php:69
global $DIC
Definition: feed.php:28
$message
Definition: xapiexit.php:32
__isMainTree()
Check if operations are done on main tree.
+ Here is the call graph for this function:
+ Here is the caller graph for this function:

◆ buildJoin()

ilTree::buildJoin ( )

build join depending on table settings private

Returns
string

Definition at line 385 of file class.ilTree.php.

Referenced by fetchPredecessorNode(), fetchSuccessorNode(), ilSCORMTree\getChilds(), getChilds(), getChildsByType(), getChildsByTypeFilter(), getChildSequenceNumber(), getNodeData(), getPathFull(), getSavedNodeData(), getSavedNodeObjIds(), and getSubTreeFilteredByObjIds().

385  : string
386  {
387  if ($this->table_obj_reference) {
388  // Use inner join instead of left join to improve performance
389  return "JOIN " . $this->table_obj_reference . " ON " . $this->table_tree . ".child=" . $this->table_obj_reference . "." . $this->ref_pk . " " .
390  "JOIN " . $this->table_obj_data . " ON " . $this->table_obj_reference . "." . $this->obj_pk . "=" . $this->table_obj_data . "." . $this->obj_pk . " ";
391  } else {
392  // Use inner join instead of left join to improve performance
393  return "JOIN " . $this->table_obj_data . " ON " . $this->table_tree . ".child=" . $this->table_obj_data . "." . $this->obj_pk . " ";
394  }
395  }
+ Here is the caller graph for this function:

◆ checkForParentType()

ilTree::checkForParentType ( int  $a_ref_id,
string  $a_type,
bool  $a_exclude_source_check = false 
)

Check for parent type e.g check if a folder (ref_id 3) is in a parent course obj => checkForParentType(3,'crs');.

Definition at line 1856 of file class.ilTree.php.

References $path, __isMainTree(), getPathFull(), ILIAS\Repository\int(), isCacheUsed(), and isInTree().

Referenced by ilEventParticipants\__read(), ilAppointmentPresentationGUI\addContainerInfo(), ilObjSessionGUI\eventsListObject(), ilStudyProgrammeRepositorySearchGUI\fillAutoCompleteToolbar(), ilRepositorySearchGUI\fillAutoCompleteToolbar(), ilObjFolderGUI\forwardToTimingsView(), ilContainerSortingSettings\getInheritedSettings(), ilLPStatusCollection\getMembers(), ilObjSurvey\getNotificationTargetUserIds(), ilBookingReservationsTableGUI\getParentGroupCourse(), ilObjFolder\getViewMode(), ilObjGroup\getViewMode(), ilObjSessionGUI\initContainer(), ilObjectRolePermissionTableGUI\initFilter(), ilRepositoryExplorer\isVisible(), ilObjectGUI\isVisible(), ilObjSessionGUI\modifyItemGUI(), ilObjFolderGUI\modifyItemGUI(), ilObject\selfOrParentWithRatingEnabled(), ilObjBlogGUI\setSettingsSubTabs(), and ilObjGroup\translateViewMode().

1856  : int
1857  {
1858  // #12577
1859  $cache_key = $a_ref_id . '.' . $a_type . '.' . ((int) $a_exclude_source_check);
1860 
1861  // Try to return a cached result
1862  if ($this->isCacheUsed() &&
1863  array_key_exists($cache_key, $this->parent_type_cache)) {
1864  return (int) $this->parent_type_cache[$cache_key];
1865  }
1866 
1867  // Store up to 1000 results in cache
1868  $do_cache = ($this->__isMainTree() && count($this->parent_type_cache) < 1000);
1869 
1870  // ref_id is not in tree
1871  if (!$this->isInTree($a_ref_id)) {
1872  if ($do_cache) {
1873  $this->parent_type_cache[$cache_key] = false;
1874  }
1875  return 0;
1876  }
1877 
1878  $path = array_reverse($this->getPathFull($a_ref_id));
1879 
1880  // remove first path entry as it is requested node
1881  if ($a_exclude_source_check) {
1882  array_shift($path);
1883  }
1884 
1885  foreach ($path as $node) {
1886  // found matching parent
1887  if ($node["type"] == $a_type) {
1888  if ($do_cache) {
1889  $this->parent_type_cache[$cache_key] = (int) $node["child"];
1890  }
1891  return (int) $node["child"];
1892  }
1893  }
1894 
1895  if ($do_cache) {
1896  $this->parent_type_cache[$cache_key] = false;
1897  }
1898  return 0;
1899  }
isInTree(?int $a_node_id)
get all information of a node.
getPathFull(int $a_endnode_id, int $a_startnode_id=0)
get path from a given startnode to a given endnode if startnode is not given the rootnode is startnod...
$path
Definition: ltiservices.php:32
isCacheUsed()
Check if cache is active.
__isMainTree()
Check if operations are done on main tree.
+ Here is the call graph for this function:
+ Here is the caller graph for this function:

◆ checkTree()

ilTree::checkTree ( )

check consistence of tree all left & right values are checked if they are exists only once

Todo:
remove exception for "check-method"

Definition at line 933 of file class.ilTree.php.

References $message, $res, and ILIAS\Repository\logger().

Referenced by ilObjContentObject\checkTree().

933  : bool
934  {
935  $types = array('integer');
936  $query = 'SELECT lft,rgt FROM ' . $this->table_tree . ' ' .
937  'WHERE ' . $this->tree_pk . ' = %s ';
938 
939  $res = $this->db->queryF($query, $types, array($this->tree_id));
940  $lft = $rgt = [];
941  while ($row = $this->db->fetchObject($res)) {
942  $lft[] = $row->lft;
943  $rgt[] = $row->rgt;
944  }
945 
946  $all = array_merge($lft, $rgt);
947  $uni = array_unique($all);
948 
949  if (count($all) != count($uni)) {
950  $message = 'Tree is corrupted!';
951  $this->logger->error($message);
953  }
954  return true;
955  }
Thrown if invalid tree strucutes are found.
$res
Definition: ltiservices.php:69
$message
Definition: xapiexit.php:32
+ Here is the call graph for this function:
+ Here is the caller graph for this function:

◆ checkTreeChilds()

ilTree::checkTreeChilds ( bool  $a_no_zero_child = true)

check, if all childs of tree nodes exist in object table

Exceptions
ilInvalidTreeStructureException

Definition at line 961 of file class.ilTree.php.

References $message, $obj_pk, and ILIAS\Repository\logger().

Referenced by ilObjContentObject\checkTree().

961  : bool
962  {
963  $query = 'SELECT * FROM ' . $this->table_tree . ' ' .
964  'WHERE ' . $this->tree_pk . ' = %s ' .
965  'ORDER BY lft';
966  $r1 = $this->db->queryF($query, array('integer'), array($this->tree_id));
967 
968  while ($row = $this->db->fetchAssoc($r1)) {
969  //echo "tree:".$row[$this->tree_pk].":lft:".$row["lft"].":rgt:".$row["rgt"].":child:".$row["child"].":<br>";
970  if (($row["child"] == 0) && $a_no_zero_child) {
971  $message = "Tree contains child with ID 0!";
972  $this->logger->error($message);
974  }
975 
976  if ($this->table_obj_reference) {
977  // get object reference data
978  $query = 'SELECT * FROM ' . $this->table_obj_reference . ' WHERE ' . $this->ref_pk . ' = %s ';
979  $r2 = $this->db->queryF($query, array('integer'), array($row['child']));
980 
981  //echo "num_childs:".$r2->numRows().":<br>";
982  if ($r2->numRows() == 0) {
983  $message = "No Object-to-Reference entry found for ID " . $row["child"] . "!";
984  $this->logger->error($message);
986  }
987  if ($r2->numRows() > 1) {
988  $message = "More Object-to-Reference entries found for ID " . $row["child"] . "!";
989  $this->logger->error($message);
991  }
992 
993  // get object data
994  $obj_ref = $this->db->fetchAssoc($r2);
995 
996  $query = 'SELECT * FROM ' . $this->table_obj_data . ' WHERE ' . $this->obj_pk . ' = %s';
997  $r3 = $this->db->queryF($query, array('integer'), array($obj_ref[$this->obj_pk]));
998  if ($r3->numRows() == 0) {
999  $message = " No child found for ID " . $obj_ref[$this->obj_pk] . "!";
1000  $this->logger->error($message);
1002  }
1003  if ($r3->numRows() > 1) {
1004  $message = "More childs found for ID " . $obj_ref[$this->obj_pk] . "!";
1005  $this->logger->error($message);
1007  }
1008  } else {
1009  // get only object data
1010  $query = 'SELECT * FROM ' . $this->table_obj_data . ' WHERE ' . $this->obj_pk . ' = %s';
1011  $r2 = $this->db->queryF($query, array('integer'), array($row['child']));
1012  //echo "num_childs:".$r2->numRows().":<br>";
1013  if ($r2->numRows() == 0) {
1014  $message = "No child found for ID " . $row["child"] . "!";
1015  $this->logger->error($message);
1017  }
1018  if ($r2->numRows() > 1) {
1019  $message = "More childs found for ID " . $row["child"] . "!";
1020  $this->logger->error($message);
1022  }
1023  }
1024  }
1025  return true;
1026  }
Thrown if invalid tree strucutes are found.
string $obj_pk
column name containing primary key in object table
$message
Definition: xapiexit.php:32
+ Here is the call graph for this function:
+ Here is the caller graph for this function:

◆ deleteNode()

ilTree::deleteNode ( int  $a_tree_id,
int  $a_node_id 
)

Definition at line 2154 of file class.ilTree.php.

2154  : void
2155  {
2156  $query = 'DELETE FROM tree where ' .
2157  'child = ' . $this->db->quote($a_node_id, 'integer') . ' ' .
2158  'AND tree = ' . $this->db->quote($a_tree_id, 'integer');
2159  $this->db->manipulate($query);
2160 
2161  $this->eventHandler->raise(
2162  "Services/Tree",
2163  "deleteNode",
2164  [
2165  'tree' => $this->table_tree,
2166  'node_id' => $a_node_id,
2167  'tree_id' => $a_tree_id
2168  ]
2169  );
2170  }

◆ deleteTree()

ilTree::deleteTree ( array  $a_node)

delete node and the whole subtree under this node

Definition at line 767 of file class.ilTree.php.

References __checkDelete(), __isMainTree(), ilLogLevel\ERROR, getTreeImplementation(), ILIAS\Repository\logger(), and resetInTreeCache().

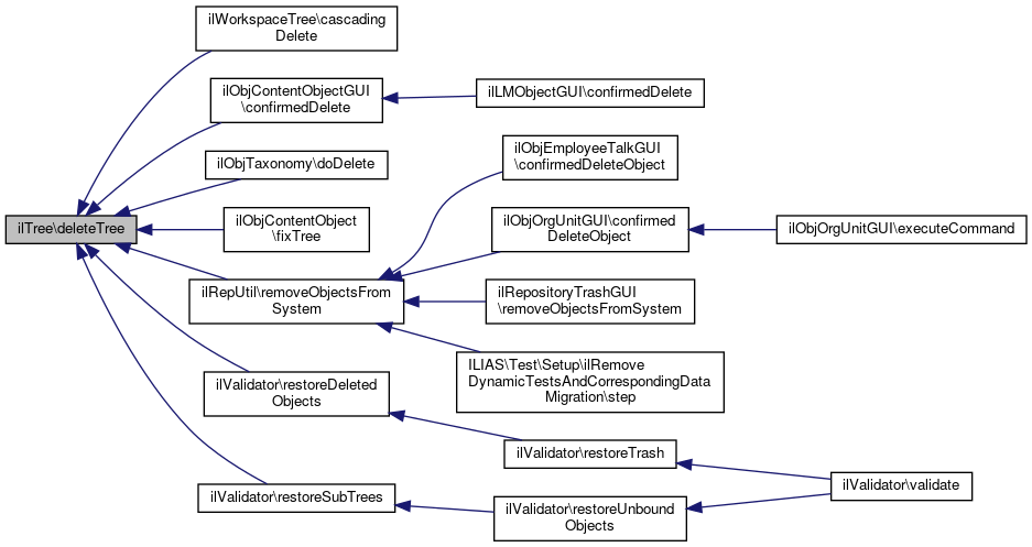
Referenced by ilWorkspaceTree\cascadingDelete(), ilObjContentObjectGUI\confirmedDelete(), ilObjTaxonomy\doDelete(), ilObjContentObject\fixTree(), ilRepUtil\removeObjectsFromSystem(), ilValidator\restoreDeletedObjects(), and ilValidator\restoreSubTrees().

767  : void
768  {
769  if ($this->__isMainTree()) {
770  // moved to trash and then deleted.
771  if (!$this->__checkDelete($a_node)) {
772  $this->logger->logStack(ilLogLevel::ERROR);
773  throw new ilInvalidTreeStructureException('Deletion canceled due to invalid tree structure.' . print_r(
774  $a_node,
775  true
776  ));
777  }
778  }
779  $this->getTreeImplementation()->deleteTree((int) $a_node['child']);
780  $this->resetInTreeCache();
781  }
Thrown if invalid tree strucutes are found.
__checkDelete(array $a_node)
Check for deleteTree() compares a subtree of a given node by checking lft, rgt against parent relatio...
resetInTreeCache()
reset in tree cache
__isMainTree()
Check if operations are done on main tree.
getTreeImplementation()
Get tree implementation.
+ Here is the call graph for this function:
+ Here is the caller graph for this function:

◆ fetchNodeData()

ilTree::fetchNodeData ( array  $a_row)

get data of parent node from tree and object_data

Definition at line 1121 of file class.ilTree.php.

References $data, $DIC, ILIAS\LTI\ToolProvider\$key, $lang_code, $lng, $res, ilContainerReference\_lookupTitle(), ilObject\DESC_LENGTH, isCacheUsed(), ROLE_FOLDER_ID, and ilStr\shortenTextExtended().

Referenced by fetchPredecessorNode(), fetchSuccessorNode(), ilSCORMTree\getChilds(), getChilds(), getChildsByType(), getChildsByTypeFilter(), getNodeData(), getParentNodeData(), getPathFull(), getSavedNodeData(), and getSubTree().

1121  : array
1122  {
1123  global $DIC;
1124 
1125  $objDefinition = $DIC['objDefinition'];
1126  $lng = $DIC['lng'];
1127 
1128  $data = $a_row;
1129  $data["desc"] = (string) ($a_row["description"] ?? ''); // for compability
1130 
1131  // multilingual support systemobjects (sys) & categories (db)
1132  $translation_type = '';
1133  if (is_object($objDefinition)) {
1134  $translation_type = $objDefinition->getTranslationType($data["type"] ?? '');
1135  }
1136 
1137  if ($translation_type == "sys") {
1138  if ($data["type"] == "rolf" && $data["obj_id"] != ROLE_FOLDER_ID) {
1139  $data["description"] = (string) $lng->txt("obj_" . $data["type"] . "_local_desc") . $data["title"] . $data["desc"];
1140  $data["desc"] = $lng->txt("obj_" . $data["type"] . "_local_desc") . $data["title"] . $data["desc"];
1141  $data["title"] = $lng->txt("obj_" . $data["type"] . "_local");
1142  } else {
1143  $data["title"] = $lng->txt("obj_" . $data["type"]);
1144  $data["description"] = $lng->txt("obj_" . $data["type"] . "_desc");
1145  $data["desc"] = $lng->txt("obj_" . $data["type"] . "_desc");
1146  }
1147  } elseif ($translation_type == "db") {
1148  // Try to retrieve object translation from cache
1149  $lang_code = ''; // This did never work, because it was undefined before
1150  if ($this->isCacheUsed() &&
1151  array_key_exists($data["obj_id"] . '.' . $lang_code, $this->translation_cache)) {
1152  $key = $data["obj_id"] . '.' . $lang_code;
1153  $data["title"] = $this->translation_cache[$key]['title'];
1154  $data["description"] = $this->translation_cache[$key]['description'];
1155  $data["desc"] = $this->translation_cache[$key]['desc'];
1156  } else {
1157  // Object translation is not in cache, read it from database
1158  $query = 'SELECT title,description FROM object_translation ' .
1159  'WHERE obj_id = %s ' .
1160  'AND lang_code = %s ';
1161 
1162  $res = $this->db->queryF($query, array('integer', 'text'), array(
1163  $data['obj_id'],
1164  $this->lang_code
1165  ));
1166  $row = $this->db->fetchObject($res);
1167 
1168  if ($row) {
1169  $data["title"] = (string) $row->title;
1170  $data["description"] = ilStr::shortenTextExtended((string) $row->description, ilObject::DESC_LENGTH, true);
1171  $data["desc"] = (string) $row->description;
1172  }
1173 
1174  // Store up to 1000 object translations in cache
1175  if ($this->isCacheUsed() && count($this->translation_cache) < 1000) {
1176  $key = $data["obj_id"] . '.' . $lang_code;
1177  $this->translation_cache[$key] = [];
1178  $this->translation_cache[$key]['title'] = $data["title"];
1179  $this->translation_cache[$key]['description'] = $data["description"];
1180  $this->translation_cache[$key]['desc'] = $data["desc"];
1181  }
1182  }
1183  }
1184 
1185  // TODO: Handle this switch by module.xml definitions
1186  if (isset($data['type']) && ($data['type'] == 'crsr' || $data['type'] == 'catr' || $data['type'] == 'grpr' || $data['type'] === 'prgr')) {
1187  $data['title'] = ilContainerReference::_lookupTitle((int) $data['obj_id']);
1188  }
1189  return $data;
1190  }
$res
Definition: ltiservices.php:69
static _lookupTitle(int $obj_id)
const DESC_LENGTH
global $DIC
Definition: feed.php:28
$lng
string $key
Consumer key/client ID value.
Definition: System.php:193
const ROLE_FOLDER_ID
Definition: constants.php:34
static shortenTextExtended(string $a_str, int $a_len, bool $a_dots=false, bool $a_next_blank=false, bool $a_keep_extension=false)
isCacheUsed()
Check if cache is active.
string $lang_code
+ Here is the call graph for this function:
+ Here is the caller graph for this function:

◆ fetchPredecessorNode()

ilTree::fetchPredecessorNode ( int  $a_node_id,
string  $a_type = "" 
)

get node data of predecessor node

Exceptions
InvalidArgumentException
Todo:
move to tree implementation and throw NotImplementedException for materialized path implementation fix return false

Definition at line 1705 of file class.ilTree.php.

References $message, $res, buildJoin(), fetchNodeData(), and ILIAS\Repository\logger().

1705  : ?array
1706  {
1707  if (!isset($a_node_id)) {
1708  $message = "No node_id given!";
1709  $this->logger->error($message);
1711  }
1712 
1713  // get lft value for current node
1714  $query = 'SELECT lft FROM ' . $this->table_tree . ' ' .
1715  'WHERE ' . $this->table_tree . '.child = %s ' .
1716  'AND ' . $this->table_tree . '.' . $this->tree_pk . ' = %s ';
1717  $res = $this->db->queryF($query, array('integer', 'integer'), array(
1718  $a_node_id,
1719  $this->tree_id
1720  ));
1721 
1722  $curr_node = $this->db->fetchAssoc($res);
1723 
1724  if ($a_type) {
1725  $query = 'SELECT * FROM ' . $this->table_tree . ' ' .
1726  $this->buildJoin() .
1727  'WHERE lft < %s ' .
1728  'AND ' . $this->table_obj_data . '.type = %s ' .
1729  'AND ' . $this->table_tree . '.' . $this->tree_pk . ' = %s ' .
1730  'ORDER BY lft DESC';
1731  $this->db->setLimit(1, 0);
1732  $res = $this->db->queryF($query, array('integer', 'text', 'integer'), array(
1733  $curr_node['lft'],
1734  $a_type,
1735  $this->tree_id
1736  ));
1737  } else {
1738  $query = 'SELECT * FROM ' . $this->table_tree . ' ' .
1739  $this->buildJoin() .
1740  'WHERE lft < %s ' .
1741  'AND ' . $this->table_tree . '.' . $this->tree_pk . ' = %s ' .
1742  'ORDER BY lft DESC';
1743  $this->db->setLimit(1, 0);
1744  $res = $this->db->queryF($query, array('integer', 'integer'), array(
1745  $curr_node['lft'],
1746  $this->tree_id
1747  ));
1748  }
1749 
1750  if ($res->numRows() < 1) {
1751  return null;
1752  } else {
1753  $row = $this->db->fetchAssoc($res);
1754  return $this->fetchNodeData($row);
1755  }
1756  }
$res
Definition: ltiservices.php:69
buildJoin()
build join depending on table settings private
fetchNodeData(array $a_row)
get data of parent node from tree and object_data
$message
Definition: xapiexit.php:32
+ Here is the call graph for this function:

◆ fetchSuccessorNode()

ilTree::fetchSuccessorNode ( int  $a_node_id,
string  $a_type = "" 
)

get node data of successor node

Exceptions
InvalidArgumentException
Todo:
move to tree implementation and throw NotImplementedException for materialized path implementation fix return false

Definition at line 1653 of file class.ilTree.php.

References $res, buildJoin(), and fetchNodeData().

Referenced by ilObjContentObject\hasSuccessorPage().

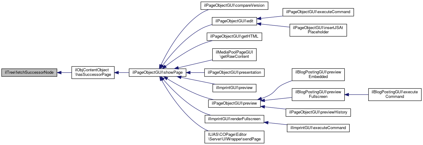
1653  : ?array
1654  {
1655  // get lft value for current node
1656  $query = 'SELECT lft FROM ' . $this->table_tree . ' ' .
1657  'WHERE ' . $this->table_tree . '.child = %s ' .
1658  'AND ' . $this->table_tree . '.' . $this->tree_pk . ' = %s ';
1659  $res = $this->db->queryF($query, array('integer', 'integer'), array(
1660  $a_node_id,
1661  $this->tree_id
1662  ));
1663  $curr_node = $this->db->fetchAssoc($res);
1664 
1665  if ($a_type) {
1666  $query = 'SELECT * FROM ' . $this->table_tree . ' ' .
1667  $this->buildJoin() .
1668  'WHERE lft > %s ' .
1669  'AND ' . $this->table_obj_data . '.type = %s ' .
1670  'AND ' . $this->table_tree . '.' . $this->tree_pk . ' = %s ' .
1671  'ORDER BY lft ';
1672  $this->db->setLimit(1, 0);
1673  $res = $this->db->queryF($query, array('integer', 'text', 'integer'), array(
1674  $curr_node['lft'],
1675  $a_type,
1676  $this->tree_id
1677  ));
1678  } else {
1679  $query = 'SELECT * FROM ' . $this->table_tree . ' ' .
1680  $this->buildJoin() .
1681  'WHERE lft > %s ' .
1682  'AND ' . $this->table_tree . '.' . $this->tree_pk . ' = %s ' .
1683  'ORDER BY lft ';
1684  $this->db->setLimit(1, 0);
1685  $res = $this->db->queryF($query, array('integer', 'integer'), array(
1686  $curr_node['lft'],
1687  $this->tree_id
1688  ));
1689  }
1690 
1691  if ($res->numRows() < 1) {
1692  return null;
1693  } else {
1694  $row = $this->db->fetchAssoc($res);
1695  return $this->fetchNodeData($row);
1696  }
1697  }
$res
Definition: ltiservices.php:69
buildJoin()
build join depending on table settings private
fetchNodeData(array $a_row)
get data of parent node from tree and object_data
+ Here is the call graph for this function:
+ Here is the caller graph for this function:

◆ fetchTranslationFromObjectDataCache()

ilTree::fetchTranslationFromObjectDataCache ( array  $a_obj_ids)
protected

Get translation data from object cache (trigger in object cache on preload)

Parameters
array$a_obj_idsobject ids
Todo:
handle dependency

Definition at line 1197 of file class.ilTree.php.

References $DIC, $id, and isCacheUsed().

Referenced by getChilds().

1197  : void
1198  {
1199  global $DIC;
1200 
1201  $ilObjDataCache = $DIC['ilObjDataCache'];
1202 
1203  if ($this->isCacheUsed() && is_array($a_obj_ids) && is_object($ilObjDataCache)) {
1204  foreach ($a_obj_ids as $id) {
1205  $this->translation_cache[$id . '.']['title'] = $ilObjDataCache->lookupTitle((int) $id);
1206  $this->translation_cache[$id . '.']['description'] = $ilObjDataCache->lookupDescription((int) $id);
1207  $this->translation_cache[$id . '.']['desc'] =
1208  $this->translation_cache[$id . '.']['description'];
1209  }
1210  }
1211  }
global $DIC
Definition: feed.php:28
$id
plugin.php for ilComponentBuildPluginInfoObjectiveTest::testAddPlugins
Definition: plugin.php:23
isCacheUsed()
Check if cache is active.
+ Here is the call graph for this function:
+ Here is the caller graph for this function:

◆ getChildIds()

ilTree::getChildIds ( int  $a_node)
Parameters
int$a_node
Returns
int[]

Definition at line 421 of file class.ilTree.php.

References $res, ilDBConstants\FETCHMODE_OBJECT, and ILIAS\Repository\int().

421  : array
422  {
423  $query = 'SELECT * FROM ' . $this->table_tree . ' ' .
424  'WHERE parent = ' . $this->db->quote($a_node, 'integer') . ' ' .
425  'AND tree = ' . $this->db->quote($this->tree_id, 'integer' . ' ' .
426  'ORDER BY lft');
427  $res = $this->db->query($query);
428 
429  $childs = array();
430  while ($row = $res->fetchRow(ilDBConstants::FETCHMODE_OBJECT)) {
431  $childs[] = (int) $row->child;
432  }
433  return $childs;
434  }
$res
Definition: ltiservices.php:69
+ Here is the call graph for this function:

◆ getChilds()

ilTree::getChilds ( int  $a_node_id,
string  $a_order = "",
string  $a_direction = "ASC" 
)

get child nodes of given node

Todo:
remove dependency to ilObjUser and use $this->lang_code

Definition at line 440 of file class.ilTree.php.

References $DIC, $r, $res, __isMainTree(), buildJoin(), fetchNodeData(), fetchTranslationFromObjectDataCache(), ILIAS\Repository\int(), and isCacheUsed().

Referenced by ilContainerGUI\cloneNodes(), ilObject\collectDeletionDependencies(), ilStructureObject\delete_rec(), ilNewsItem\getAggregatedChildNewsData(), getFilteredChilds(), ilContainer\getInitialSubitems(), ilObjWorkspaceFolderTableGUI\getItems(), ilAdminSubItemsTableGUI\getItems(), ilWorkspaceContentGUI\getItems(), ilSkillTree\getMaxOrderNr(), ilClassificationBlockGUI\getSubItemIds(), ilTaggingClassificationProvider\getSubTreeTags(), ilTaxonomyClassificationExplorerGUI\getTreeComponent(), ilObjWorkspaceFolder\gotItems(), ILIAS\Skill\Node\SkillTreeNodeManager\saveChildsOrder(), ilObjContentObjectGUI\showExportIDsOverview(), ilContainerGUI\showLinkListObject(), and ilContainerXmlWriter\writeSubitems().

440  : array
441  {
442  global $DIC;
443 
444  $ilObjDataCache = $DIC['ilObjDataCache'];
445  $ilUser = $DIC['ilUser'];
446 
447  // init childs
448  $childs = [];
449 
450  // number of childs
451  $count = 0;
452 
453  // init order_clause
454  $order_clause = "";
455 
456  // set order_clause if sort order parameter is given
457  if (!empty($a_order)) {
458  $order_clause = "ORDER BY " . $a_order . " " . $a_direction;
459  } else {
460  $order_clause = "ORDER BY " . $this->table_tree . ".lft";
461  }
462 
463  $query = sprintf(
464  'SELECT * FROM ' . $this->table_tree . ' ' .
465  $this->buildJoin() .
466  "WHERE parent = %s " .
467  "AND " . $this->table_tree . "." . $this->tree_pk . " = %s " .
468  $order_clause,
469  $this->db->quote($a_node_id, 'integer'),
470  $this->db->quote($this->tree_id, 'integer')
471  );
472 
473  $res = $this->db->query($query);
474 
475  if (!$count = $res->numRows()) {
476  return [];
477  }
478 
479  // get rows and object ids
480  $rows = [];
481  $obj_ids = [];
482  while ($r = $this->db->fetchAssoc($res)) {
483  $rows[] = $r;
484  $obj_ids[] = (int) $r["obj_id"];
485  }
486 
487  // preload object translation information
488  if ($this->__isMainTree() && $this->isCacheUsed() && is_object($ilObjDataCache) &&
489  is_object($ilUser) && $this->lang_code == $ilUser->getLanguage() && !isset($this->oc_preloaded[$a_node_id])) {
490  // $ilObjDataCache->preloadTranslations($obj_ids, $this->lang_code);
491  $ilObjDataCache->preloadObjectCache($obj_ids, $this->lang_code);
492  $this->fetchTranslationFromObjectDataCache($obj_ids);
493  $this->oc_preloaded[$a_node_id] = true;
494  }
495 
496  foreach ($rows as $row) {
497  $childs[] = $this->fetchNodeData($row);
498 
499  // Update cache of main tree
500  if ($this->__isMainTree()) {
501  #$GLOBALS['DIC']['ilLog']->write(__METHOD__.': Storing in tree cache '.$row['child'].' = true');
502  $this->in_tree_cache[$row['child']] = $row['tree'] == 1;
503  }
504  }
505  $childs[$count - 1]["last"] = true;
506  return $childs;
507  }
$res
Definition: ltiservices.php:69
buildJoin()
build join depending on table settings private
global $DIC
Definition: feed.php:28
fetchTranslationFromObjectDataCache(array $a_obj_ids)
Get translation data from object cache (trigger in object cache on preload)
fetchNodeData(array $a_row)
get data of parent node from tree and object_data
isCacheUsed()
Check if cache is active.
__isMainTree()
Check if operations are done on main tree.
$r
+ Here is the call graph for this function:
+ Here is the caller graph for this function:

◆ getChildsByType()

ilTree::getChildsByType ( int  $a_node_id,
string  $a_type 
)

get child nodes of given node by object type

Todo:
check the perfomance optimization and remove

Definition at line 538 of file class.ilTree.php.

References $res, buildJoin(), and fetchNodeData().

Referenced by ilEventItems\_getItemsOfContainer(), ilItemGroupItems\_getItemsOfContainer(), ilContainerGUI\cloneNodes(), ilSessionAppointment\lookupLastSessionByCourse(), ilSessionAppointment\lookupNextSessionByCourse(), assQuestionGUI\outPageSelector(), and ilStructureObjectGUI\putInTree().

538  : array
539  {
540  if ($a_type == 'rolf' && $this->table_obj_reference) {
541  // Performance optimization: A node can only have exactly one
542  // role folder as its child. Therefore we don't need to sort the
543  // results, and we can let the database know about the expected limit.
544  $this->db->setLimit(1, 0);
545  $query = sprintf(
546  "SELECT * FROM " . $this->table_tree . " " .
547  $this->buildJoin() .
548  "WHERE parent = %s " .
549  "AND " . $this->table_tree . "." . $this->tree_pk . " = %s " .
550  "AND " . $this->table_obj_data . ".type = %s ",
551  $this->db->quote($a_node_id, 'integer'),
552  $this->db->quote($this->tree_id, 'integer'),
553  $this->db->quote($a_type, 'text')
554  );
555  } else {
556  $query = sprintf(
557  "SELECT * FROM " . $this->table_tree . " " .
558  $this->buildJoin() .
559  "WHERE parent = %s " .
560  "AND " . $this->table_tree . "." . $this->tree_pk . " = %s " .
561  "AND " . $this->table_obj_data . ".type = %s " .
562  "ORDER BY " . $this->table_tree . ".lft",
563  $this->db->quote($a_node_id, 'integer'),
564  $this->db->quote($this->tree_id, 'integer'),
565  $this->db->quote($a_type, 'text')
566  );
567  }
568  $res = $this->db->query($query);
569 
570  // init childs
571  $childs = [];
572  while ($row = $this->db->fetchAssoc($res)) {
573  $childs[] = $this->fetchNodeData($row);
574  }
575  return $childs;
576  }
$res
Definition: ltiservices.php:69
buildJoin()
build join depending on table settings private
fetchNodeData(array $a_row)
get data of parent node from tree and object_data
+ Here is the call graph for this function:
+ Here is the caller graph for this function:

◆ getChildsByTypeFilter()

ilTree::getChildsByTypeFilter ( int  $a_node_id,
array  $a_types,
string  $a_order = "",
string  $a_direction = "ASC" 
)

get child nodes of given node by object type

Definition at line 581 of file class.ilTree.php.

References $res, buildJoin(), fetchNodeData(), and ilArrayUtil\quoteArray().

Referenced by ilCheckSumOfWorkspaceFileSizesJob\calculateRecursive(), and ilCollectWorkspaceFilesJob\recurseFolder().

586  : array {
587  $filter = ' ';
588  if ($a_types) {
589  $filter = 'AND ' . $this->table_obj_data . '.type IN(' . implode(',', ilArrayUtil::quoteArray($a_types)) . ') ';
590  }
591 
592  // set order_clause if sort order parameter is given
593  if (!empty($a_order)) {
594  $order_clause = "ORDER BY " . $a_order . " " . $a_direction;
595  } else {
596  $order_clause = "ORDER BY " . $this->table_tree . ".lft";
597  }
598 
599  $query = 'SELECT * FROM ' . $this->table_tree . ' ' .
600  $this->buildJoin() .
601  'WHERE parent = ' . $this->db->quote($a_node_id, 'integer') . ' ' .
602  'AND ' . $this->table_tree . '.' . $this->tree_pk . ' = ' . $this->db->quote(
603  $this->tree_id,
604  'integer'
605  ) . ' ' .
606  $filter .
607  $order_clause;
608 
609  $res = $this->db->query($query);
610 
611  $childs = [];
612  while ($row = $this->db->fetchAssoc($res)) {
613  $childs[] = $this->fetchNodeData($row);
614  }
615 
616  return $childs;
617  }
$res
Definition: ltiservices.php:69
static quoteArray(array $a_array)
Quotes all members of an array for usage in DB query statement.
buildJoin()
build join depending on table settings private
fetchNodeData(array $a_row)
get data of parent node from tree and object_data
+ Here is the call graph for this function:
+ Here is the caller graph for this function:

◆ getChildSequenceNumber()

ilTree::getChildSequenceNumber ( array  $a_node,
string  $type = "" 
)

get sequence number of node in sibling sequence

Exceptions
InvalidArgumentException
Todo:
move to tree implementation and throw NotImplementedException for materialized path implementation

Definition at line 1572 of file class.ilTree.php.

References $message, $res, buildJoin(), and ILIAS\Repository\logger().

Referenced by ilStructureObject\_getPresentationTitle().

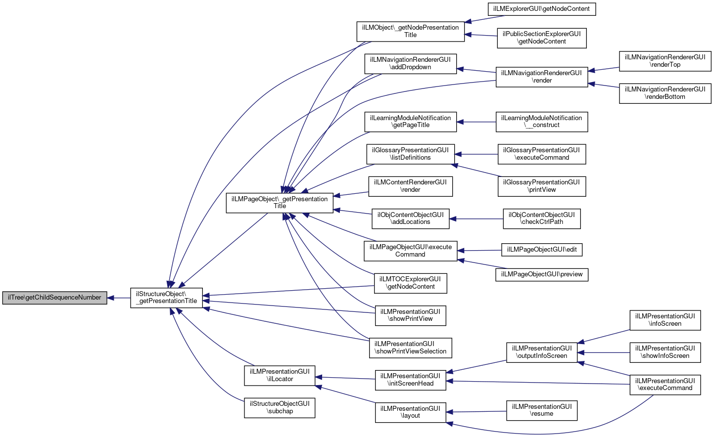
1572  : int
1573  {
1574  if (!isset($a_node)) {
1575  $message = "No node_id given!";
1576  $this->logger->error($message);
1578  }
1579 
1580  if ($type) {
1581  $query = 'SELECT count(*) cnt FROM ' . $this->table_tree . ' ' .
1582  $this->buildJoin() .
1583  'WHERE lft <= %s ' .
1584  'AND type = %s ' .
1585  'AND parent = %s ' .
1586  'AND ' . $this->table_tree . '.' . $this->tree_pk . ' = %s ';
1587 
1588  $res = $this->db->queryF($query, array('integer', 'text', 'integer', 'integer'), array(
1589  $a_node['lft'],
1590  $type,
1591  $a_node['parent'],
1592  $this->tree_id
1593  ));
1594  } else {
1595  $query = 'SELECT count(*) cnt FROM ' . $this->table_tree . ' ' .
1596  $this->buildJoin() .
1597  'WHERE lft <= %s ' .
1598  'AND parent = %s ' .
1599  'AND ' . $this->table_tree . '.' . $this->tree_pk . ' = %s ';
1600 
1601  $res = $this->db->queryF($query, array('integer', 'integer', 'integer'), array(
1602  $a_node['lft'],
1603  $a_node['parent'],
1604  $this->tree_id
1605  ));
1606  }
1607  $row = $this->db->fetchAssoc($res);
1608  return (int) $row["cnt"];
1609  }
$res
Definition: ltiservices.php:69
buildJoin()
build join depending on table settings private
$message
Definition: xapiexit.php:32
+ Here is the call graph for this function:
+ Here is the caller graph for this function:

◆ getDepth()

ilTree::getDepth ( int  $a_node_id)

return depth of a node in tree

Definition at line 1045 of file class.ilTree.php.

References $DIC, $res, and __isMainTree().

1045  : int
1046  {
1047  global $DIC;
1048 
1049  if ($a_node_id) {
1050  if ($this->__isMainTree()) {
1051  $query = 'SELECT depth FROM ' . $this->table_tree . ' ' .
1052  'WHERE child = %s ';
1053  $res = $this->db->queryF($query, array('integer'), array($a_node_id));
1054  $row = $this->db->fetchObject($res);
1055  } else {
1056  $query = 'SELECT depth FROM ' . $this->table_tree . ' ' .
1057  'WHERE child = %s ' .
1058  'AND ' . $this->tree_pk . ' = %s ';
1059  $res = $this->db->queryF($query, array('integer', 'integer'), array($a_node_id, $this->tree_id));
1060  $row = $this->db->fetchObject($res);
1061  }
1062  return (int) ($row->depth ?? 0);
1063  }
1064  return 1;
1065  }
$res
Definition: ltiservices.php:69
global $DIC
Definition: feed.php:28
__isMainTree()
Check if operations are done on main tree.
+ Here is the call graph for this function:

◆ getDepthCache()

ilTree::getDepthCache ( )

Get depth cache.

Definition at line 251 of file class.ilTree.php.

References $depth_cache.

251  : array
252  {
253  return $this->depth_cache;
254  }
array $depth_cache

◆ getFilteredChilds()

ilTree::getFilteredChilds ( array  $a_filter,
int  $a_node,
string  $a_order = "",
string  $a_direction = "ASC" 
)

get child nodes of given node (exclude filtered obj_types)

Parameters
string[]objects to filter (e.g array('rolf'))
intnode_id
stringsort order of returned childs, optional (possible values: 'title','desc','last_update' or 'type')
stringsort direction, optional (possible values: 'DESC' or 'ASC'; defalut is 'ASC')
Returns
array with node data of all childs or empty array

Definition at line 517 of file class.ilTree.php.

References getChilds().

522  : array {
523  $childs = $this->getChilds($a_node, $a_order, $a_direction);
524 
525  $filtered = [];
526  foreach ($childs as $child) {
527  if (!in_array($child["type"], $a_filter)) {
528  $filtered[] = $child;
529  }
530  }
531  return $filtered;
532  }
getChilds(int $a_node_id, string $a_order="", string $a_direction="ASC")
get child nodes of given node
+ Here is the call graph for this function:

◆ getFilteredSubTree()

ilTree::getFilteredSubTree ( int  $a_node_id,
array  $a_filter = [] 
)

get filtered subtree get all subtree nodes beginning at a specific node excluding specific object types and their child nodes.

E.g getFilteredSubTreeNodes()

Definition at line 706 of file class.ilTree.php.

References getNodeData(), and getSubTree().

706  : array
707  {
708  $node = $this->getNodeData($a_node_id);
709 
710  $first = true;
711  $depth = 0;
712  $filtered = [];
713  foreach ($this->getSubTree($node) as $subnode) {
714  if ($depth && $subnode['depth'] > $depth) {
715  continue;
716  }
717  if (!$first && in_array($subnode['type'], $a_filter)) {
718  $depth = $subnode['depth'];
719  $first = false;
720  continue;
721  }
722  $depth = 0;
723  $first = false;
724  $filtered[] = $subnode;
725  }
726  return $filtered;
727  }
getNodeData(int $a_node_id, ?int $a_tree_pk=null)
get all information of a node.
getSubTree(array $a_node, bool $a_with_data=true, array $a_type=[])
get all nodes in the subtree under specified node
+ Here is the call graph for this function:

◆ getGap()

ilTree::getGap ( )

Get default gap.

Definition at line 322 of file class.ilTree.php.

References $gap.

322  : int
323  {
324  return $this->gap;
325  }
int $gap
Size of the gaps to be created in the nested sets sequence numbering of the tree nodes.

◆ getLangCode()

ilTree::getLangCode ( )
protected

Definition at line 264 of file class.ilTree.php.

References $lang_code.

264  : string
265  {
266  return $this->lang_code;
267  }
string $lang_code

◆ getLeftValue()

ilTree::getLeftValue ( int  $a_node_id)

get left value of given node

Exceptions
InvalidArgumentException
Todo:
move to tree implementation and throw NotImplementedException for materialized path implementation

Definition at line 1546 of file class.ilTree.php.

References $DIC, $message, $res, and ILIAS\Repository\logger().

1546  : int
1547  {
1548  global $DIC;
1549 
1550  if (!isset($a_node_id)) {
1551  $message = "No node_id given!";
1552  $this->logger->error($message);
1554  }
1555 
1556  $query = 'SELECT lft FROM ' . $this->table_tree . ' ' .
1557  'WHERE child = %s ' .
1558  'AND ' . $this->tree_pk . ' = %s ';
1559  $res = $this->db->queryF($query, array('integer', 'integer'), array(
1560  $a_node_id,
1561  $this->tree_id
1562  ));
1563  $row = $this->db->fetchObject($res);
1564  return (int) $row->lft;
1565  }
$res
Definition: ltiservices.php:69
global $DIC
Definition: feed.php:28
$message
Definition: xapiexit.php:32
+ Here is the call graph for this function:

◆ getMaximumDepth()

ilTree::getMaximumDepth ( )

Return the current maximum depth in the tree.

Definition at line 1031 of file class.ilTree.php.

References $DIC, $res, and $table_tree.

1031  : int
1032  {
1033  global $DIC;
1034 
1035  $query = 'SELECT MAX(depth) depth FROM ' . $this->table_tree;
1036  $res = $this->db->query($query);
1037 
1038  $row = $this->db->fetchAssoc($res);
1039  return (int) $row['depth'];
1040  }
$res
Definition: ltiservices.php:69
global $DIC
Definition: feed.php:28
string $table_tree
table name of tree table

◆ getNodeData()

ilTree::getNodeData ( int  $a_node_id,
?int  $a_tree_pk = null 
)

get all information of a node.

get data of a specific node from tree and object_data

Exceptions
InvalidArgumentException

Definition at line 1094 of file class.ilTree.php.

References $message, $res, $tree_id, $tree_pk, __isMainTree(), buildJoin(), fetchNodeData(), and ILIAS\Repository\logger().

Referenced by ilPersonalSkillExplorerGUI\__construct(), ilCourseObjectiveMaterials\_getAssignableMaterials(), ilCourseObjectiveQuestion\_getAssignableTests(), ilObjSCORMLearningModule\_getTrackingItems(), ilWorkspaceTree\cascadingDelete(), ilObjContentObject\checkStructure(), ilObjContentObjectGUI\confirmedDelete(), ilRepUtil\deleteObjects(), ilRepUtil\deleteObjectType(), ilObjTaxonomy\doDelete(), ilObjSessionGUI\eventsListObject(), ilSessionOverviewGUI\exportCSV(), ilObjContentObject\fixTree(), ilRepositoryExplorer\formatHeader(), ilSessionOverviewTableGUI\gatherEvents(), ilNewsItem\getAggregatedNewsData(), ilStructureObject\getChapterList(), ilGlobalVirtualSkillTree\getChildsOfNode(), ilLMTree\getCompleteTree(), ilPortfolioPageGUI\getCoursesOfUser(), ilObjPortfolioGUI\getCreateInfoMessage(), ilSessionMaterialsTableGUI\getDataFromDb(), ilFavouritesDBRepository\getFavouritesOfUser(), getFilteredSubTree(), ilContainer\getInitialSubitems(), ilPortfolioPageTableGUI\getItems(), ilBadgeUserTableGUI\getItems(), ilWorkspaceTree\getObjectsFromType(), getSubTreeFilteredByObjIds(), ilTaggingClassificationProvider\getSubTreeTags(), ilTaxonomyClassificationExplorerGUI\getTreeComponent(), ilTreeExplorerGUI\getTreeComponent(), ilPCVerificationGUI\getValidWorkspaceCertificateNodeByIdMap(), ilObjPortfolioGUI\initBlogForm(), ilObjPortfolioGUI\initCreatePortfolioFromTemplateForm(), ilPCFileListGUI\initEditForm(), ilTestTaxonomyTree\initOrderedTreeIndex(), ilPCFileListGUI\insertNewFileItem(), ilPCFileItemGUI\insertNewItemAfter(), ilPCFileItemGUI\insertNewItemBefore(), assQuestionGUI\outPageSelector(), ilContainerGUI\pasteObject(), ilContainerGUI\performPasteIntoMultipleObjectsObject(), ilRepUtil\removeObjectsFromSystem(), ilRepositorySelectorInputGUI\render(), ilValidator\restoreSubTrees(), and ilExSubmissionObjectGUI\setSelectedBlogObject().

1094  : array
1095  {
1096  if ($this->__isMainTree()) {
1097  if ($a_node_id < 1) {
1098  $message = 'No valid parameter given! $a_node_id: %s' . $a_node_id;
1099  $this->logger->error($message);
1101  }
1102  }
1103 
1104  $query = 'SELECT * FROM ' . $this->table_tree . ' ' .
1105  $this->buildJoin() .
1106  'WHERE ' . $this->table_tree . '.child = %s ' .
1107  'AND ' . $this->table_tree . '.' . $this->tree_pk . ' = %s ';
1108  $res = $this->db->queryF($query, array('integer', 'integer'), array(
1109  $a_node_id,
1110  $a_tree_pk === null ? $this->tree_id : $a_tree_pk
1111  ));
1112  $row = $this->db->fetchAssoc($res);
1114 
1115  return $this->fetchNodeData($row);
1116  }
$res
Definition: ltiservices.php:69
buildJoin()
build join depending on table settings private
int $tree_id
to use different trees in one db-table
string $tree_pk
column name containing tree id in tree table
fetchNodeData(array $a_row)
get data of parent node from tree and object_data
$message
Definition: xapiexit.php:32
__isMainTree()
Check if operations are done on main tree.
+ Here is the call graph for this function:
+ Here is the caller graph for this function:

◆ getNodePath()

ilTree::getNodePath ( int  $a_endnode_id,
int  $a_startnode_id = 0 
)

Returns the node path for the specified object reference.

Note: this function returns the same result as getNodePathForTitlePath, but takes ref-id's as parameters. This function differs from getPathFull, in the following aspects:

  • The title of an object is not translated into the language of the user
  • This function is significantly faster than getPathFull.
    Returns
    array ordered path info (depth,parent,child,obj_id,type,title) or null, if the node_id can not be converted into a node path.

Definition at line 896 of file class.ilTree.php.

References $data, $res, and getPathId().

896  : array
897  {
898  $pathIds = $this->getPathId($a_endnode_id, $a_startnode_id);
899 
900  // Abort if no path ids were found
901  if (count($pathIds) == 0) {
902  return [];
903  }
904 
905  $types = [];
906  $data = [];
907  for ($i = 0; $i < count($pathIds); $i++) {
908  $types[] = 'integer';
909  $data[] = $pathIds[$i];
910  }
911 
912  $query = 'SELECT t.depth,t.parent,t.child,d.obj_id,d.type,d.title ' .
913  'FROM ' . $this->table_tree . ' t ' .
914  'JOIN ' . $this->table_obj_reference . ' r ON r.ref_id = t.child ' .
915  'JOIN ' . $this->table_obj_data . ' d ON d.obj_id = r.obj_id ' .
916  'WHERE ' . $this->db->in('t.child', $data, false, 'integer') . ' ' .
917  'ORDER BY t.depth ';
918 
919  $res = $this->db->queryF($query, $types, $data);
920 
921  $titlePath = [];
922  while ($row = $this->db->fetchAssoc($res)) {
923  $titlePath[] = $row;
924  }
925  return $titlePath;
926  }
$res
Definition: ltiservices.php:69
getPathId(int $a_endnode_id, int $a_startnode_id=0)
get path from a given startnode to a given endnode if startnode is not given the rootnode is startnod...
+ Here is the call graph for this function:

◆ getNodeTreeData()

ilTree::getNodeTreeData ( int  $a_node_id)

return all columns of tabel tree

Exceptions
InvalidArgumentException

Definition at line 1071 of file class.ilTree.php.

References $DIC, $res, ilLogLevel\ERROR, ilDBConstants\FETCHMODE_ASSOC, and ILIAS\Repository\logger().

Referenced by getRelation(), getSubTreeQuery(), getTrashSubTreeQuery(), and moveToTrash().

1071  : array
1072  {
1073  global $DIC;
1074 
1075  if (!$a_node_id) {
1076  $this->logger->logStack(ilLogLevel::ERROR);
1077  throw new InvalidArgumentException('Missing or empty parameter $a_node_id: ' . $a_node_id);
1078  }
1079 
1080  $query = 'SELECT * FROM ' . $this->table_tree . ' ' .
1081  'WHERE child = ' . $this->db->quote($a_node_id, 'integer');
1082  $res = $this->db->query($query);
1083  while ($row = $res->fetchRow(ilDBConstants::FETCHMODE_ASSOC)) {
1084  return $row;
1085  }
1086  return [];
1087  }
$res
Definition: ltiservices.php:69
global $DIC
Definition: feed.php:28
+ Here is the call graph for this function:
+ Here is the caller graph for this function:

◆ getObjectDataTable()

ilTree::getObjectDataTable ( )

Get object data table.

Definition at line 298 of file class.ilTree.php.

References $table_obj_data.

Referenced by getSubTreeFilteredByObjIds().

298  : string
299  {
300  return $this->table_obj_data;
301  }
string $table_obj_data
table name of object_data table
+ Here is the caller graph for this function:

◆ getParentCache()

ilTree::getParentCache ( )

Get parent cache.

Definition at line 259 of file class.ilTree.php.

References $parent_cache.

259  : array
260  {
261  return $this->parent_cache;
262  }
array $parent_cache

◆ getParentId()

ilTree::getParentId ( int  $a_node_id)

get parent id of given node

Exceptions
InvalidArgumentException

Definition at line 1514 of file class.ilTree.php.

References $DIC, $res, and __isMainTree().

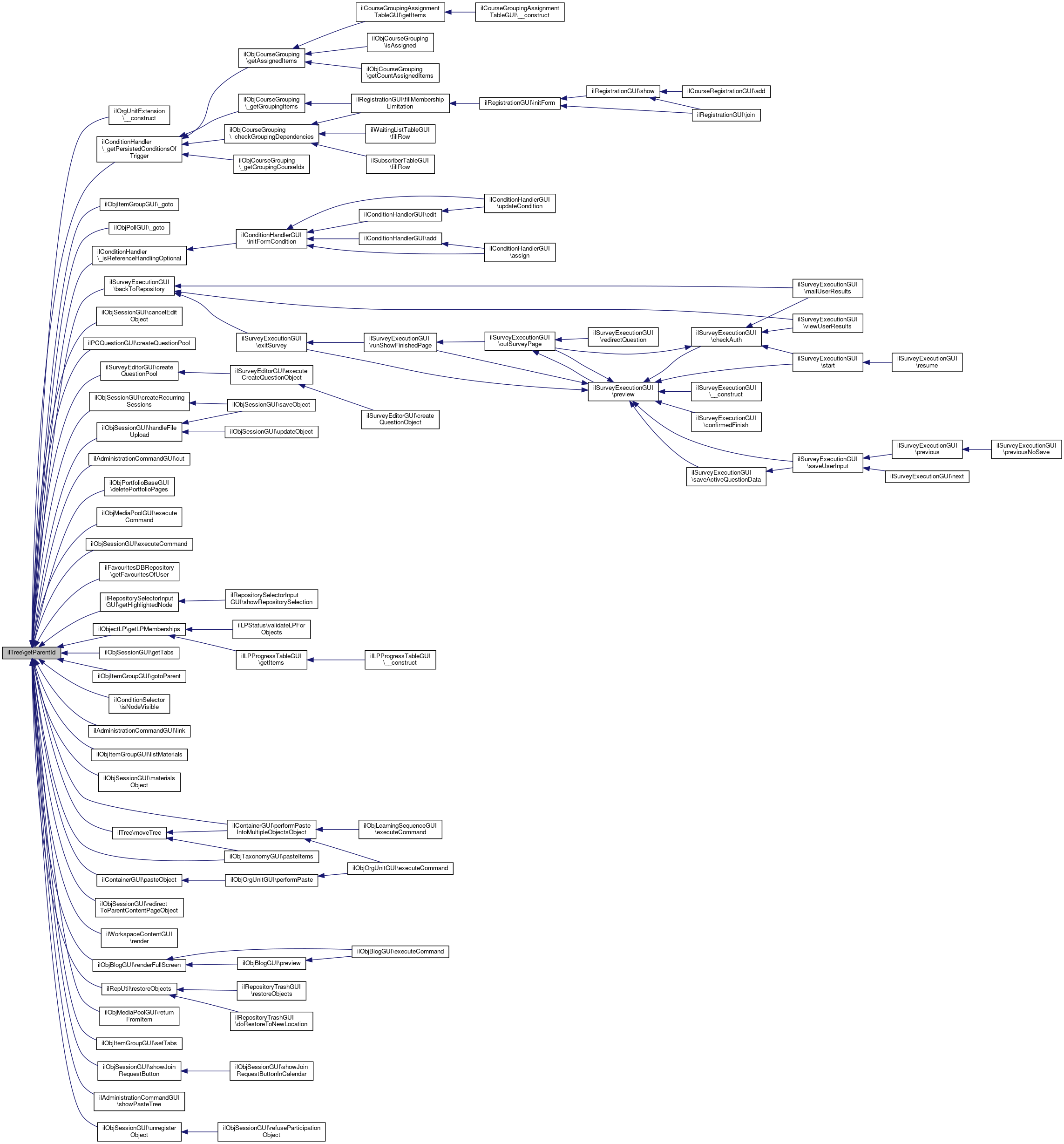
Referenced by ilOrgUnitExtension\__construct(), ilConditionHandler\_getPersistedConditionsOfTrigger(), ilObjItemGroupGUI\_goto(), ilObjPollGUI\_goto(), ilConditionHandler\_isReferenceHandlingOptional(), ilSurveyExecutionGUI\backToRepository(), ilObjSessionGUI\cancelEditObject(), ilPCQuestionGUI\createQuestionPool(), ilSurveyEditorGUI\createQuestionPool(), ilObjSessionGUI\createRecurringSessions(), ilAdministrationCommandGUI\cut(), ilObjPortfolioBaseGUI\deletePortfolioPages(), ilObjMediaPoolGUI\executeCommand(), ilObjSessionGUI\executeCommand(), ilFavouritesDBRepository\getFavouritesOfUser(), ilRepositorySelectorInputGUI\getHighlightedNode(), ilObjectLP\getLPMemberships(), ilObjSessionGUI\getTabs(), ilObjItemGroupGUI\gotoParent(), ilObjSessionGUI\handleFileUpload(), ilConditionSelector\isNodeVisible(), ilAdministrationCommandGUI\link(), ilObjItemGroupGUI\listMaterials(), ilObjSessionGUI\materialsObject(), moveTree(), ilObjTaxonomyGUI\pasteItems(), ilContainerGUI\pasteObject(), ilContainerGUI\performPasteIntoMultipleObjectsObject(), ilObjSessionGUI\redirectToParentContentPageObject(), ilWorkspaceContentGUI\render(), ilObjBlogGUI\renderFullScreen(), ilRepUtil\restoreObjects(), ilObjMediaPoolGUI\returnFromItem(), ilObjItemGroupGUI\setTabs(), ilObjSessionGUI\showJoinRequestButton(), ilAdministrationCommandGUI\showPasteTree(), and ilObjSessionGUI\unregisterObject().

1514  : ?int
1515  {
1516  global $DIC;
1517  if ($this->__isMainTree()) {
1518  $query = 'SELECT parent FROM ' . $this->table_tree . ' ' .
1519  'WHERE child = %s ';
1520  $res = $this->db->queryF(
1521  $query,
1522  ['integer'],
1523  [$a_node_id]
1524  );
1525  } else {
1526  $query = 'SELECT parent FROM ' . $this->table_tree . ' ' .
1527  'WHERE child = %s ' .
1528  'AND ' . $this->tree_pk . ' = %s ';
1529  $res = $this->db->queryF($query, array('integer', 'integer'), array(
1530  $a_node_id,
1531  $this->tree_id
1532  ));
1533  }
1534 
1535  if ($row = $this->db->fetchObject($res)) {
1536  return (int) $row->parent;
1537  }
1538  return null;
1539  }
$res
Definition: ltiservices.php:69
global $DIC
Definition: feed.php:28
__isMainTree()
Check if operations are done on main tree.
+ Here is the call graph for this function:
+ Here is the caller graph for this function:

◆ getParentNodeData()

ilTree::getParentNodeData ( int  $a_node_id)

get data of parent node from tree and object_data

Definition at line 1252 of file class.ilTree.php.

References $DIC, $res, and fetchNodeData().

Referenced by ilObjIndividualAssessment\getParentContainerIdByType(), ilContainerGUI\performPasteIntoMultipleObjectsObject(), and ilObjStudyProgramme\setProgressesCompletedIfParentIsProgrammeInLPCompletedMode().

1252  : array
1253  {
1254  global $DIC;
1255 
1256  $ilLog = $DIC['ilLog'];
1257 
1258  if ($this->table_obj_reference) {
1259  // Use inner join instead of left join to improve performance
1260  $innerjoin = "JOIN " . $this->table_obj_reference . " ON v.child=" . $this->table_obj_reference . "." . $this->ref_pk . " " .
1261  "JOIN " . $this->table_obj_data . " ON " . $this->table_obj_reference . "." . $this->obj_pk . "=" . $this->table_obj_data . "." . $this->obj_pk . " ";
1262  } else {
1263  // Use inner join instead of left join to improve performance
1264  $innerjoin = "JOIN " . $this->table_obj_data . " ON v.child=" . $this->table_obj_data . "." . $this->obj_pk . " ";
1265  }
1266 
1267  $query = 'SELECT * FROM ' . $this->table_tree . ' s, ' . $this->table_tree . ' v ' .
1268  $innerjoin .
1269  'WHERE s.child = %s ' .
1270  'AND s.parent = v.child ' .
1271  'AND s.' . $this->tree_pk . ' = %s ' .
1272  'AND v.' . $this->tree_pk . ' = %s';
1273  $res = $this->db->queryF($query, array('integer', 'integer', 'integer'), array(
1274  $a_node_id,
1275  $this->tree_id,
1276  $this->tree_id
1277  ));
1278  $row = $this->db->fetchAssoc($res);
1279  if (is_array($row)) {
1280  return $this->fetchNodeData($row);
1281  }
1282  return [];
1283  }
$res
Definition: ltiservices.php:69
global $DIC
Definition: feed.php:28
fetchNodeData(array $a_row)
get data of parent node from tree and object_data
+ Here is the call graph for this function:
+ Here is the caller graph for this function:

◆ getPathFull()

ilTree::getPathFull ( int  $a_endnode_id,
int  $a_startnode_id = 0 
)

get path from a given startnode to a given endnode if startnode is not given the rootnode is startnode.

This function chooses the algorithm to be used.

Definition at line 797 of file class.ilTree.php.

References $q, $r, __isMainTree(), buildJoin(), ilDBConstants\FETCHMODE_ASSOC, fetchNodeData(), and getPathId().

Referenced by ilContainerGUI\_buildPath(), ilObjContentObject\_checkPreconditionsOfPage(), ilNewsItem\_getDefaultVisibilityForRefId(), ilObjContentObject\_getMissingPreconditionsOfPage(), ilObjContentObject\_getMissingPreconditionsTopChapter(), ilLocatorGUI\addAdministrationItems(), ilLocatorGUI\addContextItems(), ilObjMediaPoolGUI\addLocatorItems(), ilLocatorGUI\addRepositoryItems(), ilSurveySyncTableGUI\buildPath(), ilRepositoryTrashGUI\buildPath(), ilSurveyEvaluationGUI\cancelEvaluationAccess(), checkForParentType(), ilSurveyEvaluationGUI\evaluation(), ilClassificationBlockGUI\filterContainer(), ilFeedWriter\getContextPath(), ilPortfolioPageGUI\getCoursesOfUser(), ilRecommendedContentRoleTableGUI\getItems(), ilObjTaxonomyAdministration\getPath(), ilTestTaxonomyTree\getPathNodes(), ilTaxMDGUI\getSelectableTaxonomies(), ilSkillTree\getSkillTreePath(), and ilObjCategoryGUI\getTaxonomiesForRefId().

797  : array
798  {
799  $pathIds = $this->getPathId($a_endnode_id, $a_startnode_id);
800 
801  // We retrieve the full path in a single query to improve performance
802  // Abort if no path ids were found
803  if (count($pathIds) == 0) {
804  return [];
805  }
806 
807  $inClause = 'child IN (';
808  for ($i = 0; $i < count($pathIds); $i++) {
809  if ($i > 0) {
810  $inClause .= ',';
811  }
812  $inClause .= $this->db->quote($pathIds[$i], 'integer');
813  }
814  $inClause .= ')';
815 
816  $q = 'SELECT * ' .
817  'FROM ' . $this->table_tree . ' ' .
818  $this->buildJoin() . ' ' .
819  'WHERE ' . $inClause . ' ' .
820  'AND ' . $this->table_tree . '.' . $this->tree_pk . ' = ' . $this->db->quote(
821  $this->tree_id,
822  'integer'
823  ) . ' ' .
824  'ORDER BY depth';
825  $r = $this->db->query($q);
826 
827  $pathFull = [];
828  while ($row = $r->fetchRow(ilDBConstants::FETCHMODE_ASSOC)) {
829  $pathFull[] = $this->fetchNodeData($row);
830 
831  // Update cache
832  if ($this->__isMainTree()) {
833  $this->in_tree_cache[$row['child']] = $row['tree'] == 1;
834  }
835  }
836  return $pathFull;
837  }
buildJoin()
build join depending on table settings private
fetchNodeData(array $a_row)
get data of parent node from tree and object_data
getPathId(int $a_endnode_id, int $a_startnode_id=0)
get path from a given startnode to a given endnode if startnode is not given the rootnode is startnod...
$q
Definition: shib_logout.php:21
__isMainTree()
Check if operations are done on main tree.
$r
+ Here is the call graph for this function:
+ Here is the caller graph for this function:

◆ getPathId()

ilTree::getPathId ( int  $a_endnode_id,
int  $a_startnode_id = 0 
)

get path from a given startnode to a given endnode if startnode is not given the rootnode is startnode

Returns
int[] all path ids from startnode to endnode

Definition at line 866 of file class.ilTree.php.

References __isMainTree(), ilLogLevel\ERROR, getTreeImplementation(), isCacheUsed(), and ILIAS\Repository\logger().

Referenced by ilSolutionExplorer\__construct(), ilObjStyleSheet\_getStandardStyles(), ilObjectLP\findMembershipsByPath(), ilWorkspaceFolderUserSettings\getEffectiveSortation(), getNodePath(), getPathFull(), ilRepositoryExplorerGUI\getTopNodeForRefId(), ilSkillTree\getTopParentNodeId(), ilObjectLP\handleMove(), and ilSkillNotifications\sendMail().

866  : array
867  {
868  if (!$a_endnode_id) {
869  $this->logger->logStack(ilLogLevel::ERROR);
870  throw new InvalidArgumentException(__METHOD__ . ': No endnode given!');
871  }
872 
873  // path id cache
874  if ($this->isCacheUsed() && isset($this->path_id_cache[$a_endnode_id][$a_startnode_id])) {
875  return $this->path_id_cache[$a_endnode_id][$a_startnode_id];
876  }
877 
878  $pathIds = $this->getTreeImplementation()->getPathIds($a_endnode_id, $a_startnode_id);
879 
880  if ($this->__isMainTree()) {
881  $this->path_id_cache[$a_endnode_id][$a_startnode_id] = $pathIds;
882  }
883  return $pathIds;
884  }
isCacheUsed()
Check if cache is active.
__isMainTree()
Check if operations are done on main tree.
getTreeImplementation()
Get tree implementation.
+ Here is the call graph for this function:
+ Here is the caller graph for this function:

◆ getRbacSubtreeInfo()

ilTree::getRbacSubtreeInfo ( int  $a_endnode_id)

This method is used for change existing objects and returns all necessary information for this action.

The former use of ilTree::getSubtree needs to much memory.

Definition at line 2083 of file class.ilTree.php.

References getTreeImplementation().

2083  : array
2084  {
2085  return $this->getTreeImplementation()->getSubtreeInfo($a_endnode_id);
2086  }
getTreeImplementation()
Get tree implementation.
+ Here is the call graph for this function:

◆ getRelation()

ilTree::getRelation ( int  $a_node_a,
int  $a_node_b 
)

Get relation of two nodes.

Todo:
add unit test

Definition at line 401 of file class.ilTree.php.

References getNodeTreeData(), and getRelationOfNodes().

Referenced by isGrandChild().

401  : int
402  {
403  return $this->getRelationOfNodes(
404  $this->getNodeTreeData($a_node_a),
405  $this->getNodeTreeData($a_node_b)
406  );
407  }
getNodeTreeData(int $a_node_id)
return all columns of tabel tree
getRelationOfNodes(array $a_node_a_arr, array $a_node_b_arr)
get relation of two nodes by node data
+ Here is the call graph for this function:
+ Here is the caller graph for this function:

◆ getRelationOfNodes()

ilTree::getRelationOfNodes ( array  $a_node_a_arr,
array  $a_node_b_arr 
)

get relation of two nodes by node data

Definition at line 412 of file class.ilTree.php.

References getTreeImplementation().

Referenced by getRelation().

412  : int
413  {
414  return $this->getTreeImplementation()->getRelation($a_node_a_arr, $a_node_b_arr);
415  }
getTreeImplementation()
Get tree implementation.
+ Here is the call graph for this function:
+ Here is the caller graph for this function:

◆ getRootId()

◆ getSavedNodeData()

ilTree::getSavedNodeData ( int  $a_parent_id)

get data saved/deleted nodes

Exceptions
InvalidArgumentException

Definition at line 1463 of file class.ilTree.php.

References $DIC, $message, $res, buildJoin(), fetchNodeData(), and ILIAS\Repository\logger().

Referenced by ilRepositoryTrashGUI\showTrashTable().

1463  : array
1464  {
1465  global $DIC;
1466 
1467  if (!isset($a_parent_id)) {
1468  $message = "No node_id given!";
1469  $this->logger->error($message);
1471  }
1472 
1473  $query = 'SELECT * FROM ' . $this->table_tree . ' ' .
1474  $this->buildJoin() .
1475  'WHERE ' . $this->table_tree . '.' . $this->tree_pk . ' < %s ' .
1476  'AND ' . $this->table_tree . '.parent = %s';
1477  $res = $this->db->queryF($query, array('integer', 'integer'), array(
1478  0,
1479  $a_parent_id
1480  ));
1481 
1482  $saved = [];
1483  while ($row = $this->db->fetchAssoc($res)) {
1484  $saved[] = $this->fetchNodeData($row);
1485  }
1486 
1487  return $saved;
1488  }
$res
Definition: ltiservices.php:69
buildJoin()
build join depending on table settings private
global $DIC
Definition: feed.php:28
fetchNodeData(array $a_row)
get data of parent node from tree and object_data
$message
Definition: xapiexit.php:32
+ Here is the call graph for this function:
+ Here is the caller graph for this function:

◆ getSavedNodeObjIds()

ilTree::getSavedNodeObjIds ( array  $a_obj_ids)

get object id of saved/deleted nodes

Definition at line 1493 of file class.ilTree.php.

References $DIC, $res, buildJoin(), and ILIAS\Repository\int().

1493  : array
1494  {
1495  global $DIC;
1496 
1497  $query = 'SELECT ' . $this->table_obj_data . '.obj_id FROM ' . $this->table_tree . ' ' .
1498  $this->buildJoin() .
1499  'WHERE ' . $this->table_tree . '.' . $this->tree_pk . ' < ' . $this->db->quote(0, 'integer') . ' ' .
1500  'AND ' . $this->db->in($this->table_obj_data . '.obj_id', $a_obj_ids, false, 'integer');
1501  $res = $this->db->query($query);
1502  $saved = [];
1503  while ($row = $this->db->fetchAssoc($res)) {
1504  $saved[] = (int) $row['obj_id'];
1505  }
1506 
1507  return $saved;
1508  }
$res
Definition: ltiservices.php:69
buildJoin()
build join depending on table settings private
global $DIC
Definition: feed.php:28
+ Here is the call graph for this function:

◆ getSubTree()

ilTree::getSubTree ( array  $a_node,
bool  $a_with_data = true,
array  $a_type = [] 
)

get all nodes in the subtree under specified node

Todo:

remove the in cache exception for lm tree

refactor $a_type to string[]

Definition at line 744 of file class.ilTree.php.

References $res, __isMainTree(), fetchNodeData(), getTreeImplementation(), and ILIAS\Repository\int().

Referenced by ilPersonalSkillExplorerGUI\__construct(), ilCourseObjectiveMaterials\_getAssignableMaterials(), ilCourseObjectiveQuestion\_getAssignableTests(), ilObjSCORMLearningModule\_getTrackingItems(), ilWorkspaceTree\cascadingDelete(), ilObjContentObject\checkStructure(), ilRepUtil\deleteObjects(), ilRepUtil\deleteObjectType(), ilObjSessionGUI\eventsListObject(), ilObjContentObject\fixTree(), ilNewsItem\getAggregatedNewsData(), ilStructureObject\getChapterList(), ilLMTree\getCompleteTree(), ilObjPortfolioGUI\getCreateInfoMessage(), ilSessionMaterialsTableGUI\getDataFromDb(), getFilteredSubTree(), ilContainer\getInitialSubitems(), ilBadgeUserTableGUI\getItems(), ilWorkspaceTree\getObjectsFromType(), ilTaggingClassificationProvider\getSubTreeTags(), ilObjPortfolioGUI\initBlogForm(), ilObjPortfolioGUI\initCreatePortfolioFromTemplateForm(), ilTestTaxonomyTree\initOrderedTreeIndex(), ilContainerGUI\performPasteIntoMultipleObjectsObject(), ilRepUtil\removeObjectsFromSystem(), and ilValidator\restoreSubTrees().

744  : array
745  {
746  $query = $this->getTreeImplementation()->getSubTreeQuery($a_node, $a_type);
747 
748  $res = $this->db->query($query);
749  $subtree = [];
750  while ($row = $this->db->fetchAssoc($res)) {
751  if ($a_with_data) {
752  $subtree[] = $this->fetchNodeData($row);
753  } else {
754  $subtree[] = (int) $row['child'];
755  }
756  // the lm_data "hack" should be removed in the trunk during an alpha
757  if ($this->__isMainTree() || $this->table_tree == "lm_tree") {
758  $this->in_tree_cache[$row['child']] = true;
759  }
760  }
761  return $subtree;
762  }
$res
Definition: ltiservices.php:69
fetchNodeData(array $a_row)
get data of parent node from tree and object_data
__isMainTree()
Check if operations are done on main tree.
getTreeImplementation()
Get tree implementation.
+ Here is the call graph for this function:
+ Here is the caller graph for this function:

◆ getSubTreeFilteredByObjIds()

ilTree::getSubTreeFilteredByObjIds ( int  $a_node_id,
array  $a_obj_ids,
array  $a_fields = [] 
)

get all node ids in the subtree under specified node id, filter by object ids

Parameters
int[]$a_obj_ids
string[]$a_fields

Definition at line 2125 of file class.ilTree.php.

References $res, buildJoin(), getNodeData(), getObjectDataTable(), getTableReference(), getTreeImplementation(), and getTreeTable().

Referenced by ilClassificationBlockGUI\filterContainer(), and ilClassificationBlockGUI\getSubItemIds().

2125  : array
2126  {
2127  $node = $this->getNodeData($a_node_id);
2128  if (!count($node)) {
2129  return [];
2130  }
2131 
2132  $res = [];
2133 
2134  $query = $this->getTreeImplementation()->getSubTreeQuery($node, [], true, array($this->ref_pk));
2135 
2136  $fields = '*';
2137  if (count($a_fields)) {
2138  $fields = implode(',', $a_fields);
2139  }
2140 
2141  $query = "SELECT " . $fields .
2142  " FROM " . $this->getTreeTable() .
2143  " " . $this->buildJoin() .
2144  " WHERE " . $this->getTableReference() . "." . $this->ref_pk . " IN (" . $query . ")" .
2145  " AND " . $this->db->in($this->getObjectDataTable() . "." . $this->obj_pk, $a_obj_ids, false, "integer");
2146  $set = $this->db->query($query);
2147  while ($row = $this->db->fetchAssoc($set)) {
2148  $res[] = $row;
2149  }
2150 
2151  return $res;
2152  }
$res
Definition: ltiservices.php:69
getNodeData(int $a_node_id, ?int $a_tree_pk=null)
get all information of a node.
buildJoin()
build join depending on table settings private
getObjectDataTable()
Get object data table.
getTreeTable()
Get tree table name.
getTableReference()
Get reference table if available.
getTreeImplementation()
Get tree implementation.
+ Here is the call graph for this function:
+ Here is the caller graph for this function:

◆ getSubTreeIds()

ilTree::getSubTreeIds ( int  $a_ref_id)

Get all ids of subnodes.

Parameters
int$a_ref_id
Returns
int[]

Definition at line 734 of file class.ilTree.php.

References getTreeImplementation().

Referenced by ilObjTaxonomy\doDelete(), ilObjTaxonomy\getSubTreeItems(), and ilObjectLP\handleMove().

734  : array
735  {
736  return $this->getTreeImplementation()->getSubTreeIds($a_ref_id);
737  }
getTreeImplementation()
Get tree implementation.
+ Here is the call graph for this function:
+ Here is the caller graph for this function:

◆ getSubTreeQuery()

ilTree::getSubTreeQuery ( int  $a_node_id,
array  $a_fields = [],
array  $a_types = [],
bool  $a_force_join_reference = false 
)

Get tree subtree query.

Definition at line 2091 of file class.ilTree.php.

References getNodeTreeData(), and getTreeImplementation().

2096  : string {
2097  return $this->getTreeImplementation()->getSubTreeQuery(
2098  $this->getNodeTreeData($a_node_id),
2099  $a_types,
2100  $a_force_join_reference,
2101  $a_fields
2102  );
2103  }
getNodeTreeData(int $a_node_id)
return all columns of tabel tree
getTreeImplementation()
Get tree implementation.
+ Here is the call graph for this function:

◆ getTableReference()

ilTree::getTableReference ( )

Get reference table if available.

Definition at line 314 of file class.ilTree.php.

References $table_obj_reference.

Referenced by getSubTreeFilteredByObjIds().

314  : string
315  {
317  }
string $table_obj_reference
table name of object_reference table
+ Here is the caller graph for this function:

◆ getTrashSubTreeQuery()

ilTree::getTrashSubTreeQuery ( int  $a_node_id,
array  $a_fields = [],
array  $a_types = [],
bool  $a_force_join_reference = false 
)

Definition at line 2105 of file class.ilTree.php.

References getNodeTreeData(), and getTreeImplementation().

2110  : string {
2111  return $this->getTreeImplementation()->getTrashSubTreeQuery(
2112  $this->getNodeTreeData($a_node_id),
2113  $a_types,
2114  $a_force_join_reference,
2115  $a_fields
2116  );
2117  }
getNodeTreeData(int $a_node_id)
return all columns of tabel tree
getTreeImplementation()
Get tree implementation.
+ Here is the call graph for this function:

◆ getTreeId()

ilTree::getTreeId ( )

Definition at line 1637 of file class.ilTree.php.

References $tree_id.

Referenced by ilWorkspaceTree\exists(), ilSkillTree\getChildsByTypeFilter(), ilSkillTree\initChildsData(), and ILIAS\Skill\Node\SkillDeletionManager\updateProfileCompletions().

1637  : int
1638  {
1639  return $this->tree_id;
1640  }
int $tree_id
to use different trees in one db-table
+ Here is the caller graph for this function:

◆ getTreeImplementation()

ilTree::getTreeImplementation ( )

Get tree implementation.

Returns
ilTreeImplementation $impl

Definition at line 227 of file class.ilTree.php.

References $tree_impl.

Referenced by __checkDelete(), deleteTree(), getPathId(), getRbacSubtreeInfo(), getRelationOfNodes(), getSubTree(), getSubTreeFilteredByObjIds(), getSubTreeIds(), getSubTreeQuery(), getTrashSubTreeQuery(), insertNode(), moveToTrash(), moveTree(), and validateParentRelations().

228  {
229  return $this->tree_impl;
230  }
ilTreeImplementation $tree_impl
Interface for tree implementations Currrently nested set or materialized path.
+ Here is the caller graph for this function:

◆ getTreePk()

ilTree::getTreePk ( )

Get tree primary key.

Definition at line 306 of file class.ilTree.php.

References $tree_pk.

306  : string
307  {
308  return $this->tree_pk;
309  }
string $tree_pk
column name containing tree id in tree table

◆ getTreeTable()

ilTree::getTreeTable ( )

Get tree table name.

Definition at line 290 of file class.ilTree.php.

References $table_tree.

Referenced by getSubTreeFilteredByObjIds().

290  : string
291  {
292  return $this->table_tree;
293  }
string $table_tree
table name of tree table
+ Here is the caller graph for this function:

◆ initLangCode()

ilTree::initLangCode ( )

Do not use it Store user language.

This function is used by the "main" tree only (during initialisation).

Todo:
remove this dependency to user language from tree class

Definition at line 275 of file class.ilTree.php.

References $DIC.

275  : void
276  {
277  global $DIC;
278 
279  if ($DIC->offsetExists('ilUser')) {
280  $this->lang_code = $DIC->user()->getCurrentLanguage() ?
281  $DIC->user()->getCurrentLanguage() : self::DEFAULT_LANGUAGE;
282  } else {
283  $this->lang_code = self::DEFAULT_LANGUAGE;
284  }
285  }
global $DIC
Definition: feed.php:28

◆ initTreeImplementation()

ilTree::initTreeImplementation ( )

Init tree implementation.

Definition at line 202 of file class.ilTree.php.

References $DIC, and __isMainTree().

Referenced by __construct(), and setTableNames().

202  : void
203  {
204  global $DIC;
205 
206  if (!$DIC->isDependencyAvailable('settings') || $DIC->settings()->getModule() != 'common') {
207  $setting = new ilSetting('common');
208  } else {
209  $setting = $DIC->settings();
210  }
211 
212  if ($this->__isMainTree()) {
213  if ($setting->get('main_tree_impl', 'ns') == 'ns') {
214  $this->tree_impl = new ilNestedSetTree($this);
215  } else {
216  $this->tree_impl = new ilMaterializedPathTree($this);
217  }
218  } else {
219  $this->tree_impl = new ilNestedSetTree($this);
220  }
221  }
Base class for nested set path based trees.
global $DIC
Definition: feed.php:28
This file is part of ILIAS, a powerful learning management system published by ILIAS open source e-Le...
__isMainTree()
Check if operations are done on main tree.
+ Here is the call graph for this function:
+ Here is the caller graph for this function:

◆ insertNode()

ilTree::insertNode ( int  $a_node_id,
int  $a_parent_id,
int  $a_pos = self::POS_LAST_NODE,
bool  $a_reset_deletion_date = false 
)

insert new node with node_id under parent node with parent_id

Exceptions
InvalidArgumentException

Definition at line 656 of file class.ilTree.php.

References $message, __isMainTree(), ilObject\_resetDeletedDate(), ilLogLevel\ERROR, getTreeImplementation(), isInTree(), and ILIAS\Repository\logger().

Referenced by ilObjMediaPoolGUI\addMobsToPool(), ilObjMediaPoolGUI\createMediaFromUploadDir(), ilObjMediaPoolGUI\executeCommand(), ilObjMediaPoolGUI\handleUploadResult(), ILIAS\MediaPool\Tree\MediaPoolTree\insertInMepTree(), insertNodeFromTrash(), ilWorkspaceTree\insertObject(), and ilObjFolder\putInTree().

661  : void {
662  // CHECK node_id and parent_id > 0 if in main tree
663  if ($this->__isMainTree()) {
664  if ($a_node_id <= 1 || $a_parent_id <= 0) {
665  $message = sprintf(
666  'Invalid parameters! $a_node_id: %s $a_parent_id: %s',
667  $a_node_id,
668  $a_parent_id
669  );
670  $this->logger->logStack(ilLogLevel::ERROR, $message);
672  }
673  }
674  if ($this->isInTree($a_node_id)) {
675  throw new InvalidArgumentException("Node " . $a_node_id . " already in tree " .
676  $this->table_tree . "!");
677  }
678 
679  $this->getTreeImplementation()->insertNode($a_node_id, $a_parent_id, $a_pos);
680 
681  $this->in_tree_cache[$a_node_id] = true;
682 
683  // reset deletion date
684  if ($a_reset_deletion_date) {
685  ilObject::_resetDeletedDate($a_node_id);
686  }
687  if (isset($this->eventHandler) && ($this->eventHandler instanceof ilAppEventHandler) && $this->__isMainTree()) {
688  $this->eventHandler->raise(
689  'Services/Tree',
690  'insertNode',
691  [
692  'tree' => $this->table_tree,
693  'node_id' => $a_node_id,
694  'parent_id' => $a_parent_id
695  ]
696  );
697  }
698  }
Global event handler.
isInTree(?int $a_node_id)
get all information of a node.
static _resetDeletedDate(int $ref_id)
$message
Definition: xapiexit.php:32
__isMainTree()
Check if operations are done on main tree.
getTreeImplementation()
Get tree implementation.
+ Here is the call graph for this function:
+ Here is the caller graph for this function:

◆ insertNodeFromTrash()

ilTree::insertNodeFromTrash ( int  $a_source_id,
int  $a_target_id,
int  $a_tree_id,
int  $a_pos = self::POS_LAST_NODE,
bool  $a_reset_deleted_date = false 
)

Insert node from trash deletes trash entry.

If we have database query exceptions we could wrap insertNode in try/catch and rollback if the insert failed.

Todo:
use atom query for deletion and creating or use an update statement.

Definition at line 625 of file class.ilTree.php.

References __isMainTree(), ilLoggerFactory\getLogger(), insertNode(), isInTree(), ILIAS\Repository\logger(), and ilLogLevel\WARNING.

Referenced by ilRepUtil\insertSavedNodes().

631  : void {
632  if ($this->__isMainTree()) {
633  if ($a_source_id <= 1 || $a_target_id <= 0) {
634  $this->logger->logStack(ilLogLevel::WARNING);
635  throw new InvalidArgumentException('Invalid parameter given for ilTree::insertNodeFromTrash');
636  }
637  }
638  if ($this->isInTree($a_source_id)) {
639  ilLoggerFactory::getLogger('tree')->error('Node already in tree');
641  throw new InvalidArgumentException('Node already in tree.');
642  }
643 
644  $query = 'DELETE from tree ' .
645  'WHERE tree = ' . $this->db->quote($a_tree_id, 'integer') . ' ' .
646  'AND child = ' . $this->db->quote($a_source_id, 'integer');
647  $this->db->manipulate($query);
648 
649  $this->insertNode($a_source_id, $a_target_id, self::POS_LAST_NODE, $a_reset_deleted_date);
650  }
static getLogger(string $a_component_id)
Get component logger.
isInTree(?int $a_node_id)
get all information of a node.
insertNode(int $a_node_id, int $a_parent_id, int $a_pos=self::POS_LAST_NODE, bool $a_reset_deletion_date=false)
insert new node with node_id under parent node with parent_id
__isMainTree()
Check if operations are done on main tree.
+ Here is the call graph for this function:
+ Here is the caller graph for this function:

◆ isCacheUsed()

ilTree::isCacheUsed ( )

Check if cache is active.

Definition at line 243 of file class.ilTree.php.

References $use_cache, and __isMainTree().

Referenced by checkForParentType(), fetchNodeData(), fetchTranslationFromObjectDataCache(), getChilds(), getPathId(), isInTree(), isSaved(), preloadDeleted(), and preloadDepthParent().

243  : bool
244  {
245  return $this->__isMainTree() && $this->use_cache;
246  }
bool $use_cache
__isMainTree()
Check if operations are done on main tree.
+ Here is the call graph for this function:
+ Here is the caller graph for this function:

◆ isDeleted()

◆ isGrandChild()

ilTree::isGrandChild ( int  $a_startnode_id,
int  $a_querynode_id 
)

checks if a node is in the path of an other node

Definition at line 1288 of file class.ilTree.php.

References getRelation().

Referenced by ilObjectLP\findMembershipsByPath(), ilObjectLP\handleMove(), ILIAS\COPage\Link\LinkManager\handleRepositoryLinksOnCopy(), ilObjTaxonomyGUI\pasteItems(), and ilContainerGUI\performPasteIntoMultipleObjectsObject().

1288  : bool
1289  {
1290  return $this->getRelation($a_startnode_id, $a_querynode_id) == self::RELATION_PARENT;
1291  }
getRelation(int $a_node_a, int $a_node_b)
Get relation of two nodes.
+ Here is the call graph for this function:
+ Here is the caller graph for this function:

◆ isInTree()

ilTree::isInTree ( ?int  $a_node_id)

get all information of a node.

get data of a specific node from tree and object_data

Definition at line 1217 of file class.ilTree.php.

References $res, __isMainTree(), and isCacheUsed().

Referenced by ilEventItems\__read(), ilObjContentObject\_checkPreconditionsOfPage(), ilNewsItem\_getDefaultVisibilityForRefId(), ilObjContentObject\_getMissingPreconditionsOfPage(), ilObjContentObject\_getMissingPreconditionsTopChapter(), ilStructureObject\_getPresentationTitle(), ilObjStyleSheet\_getStandardStyles(), ilInfoScreenGUI\addMetaDataSections(), checkForParentType(), ilObjContentObject\checkStructure(), ilObjContentObjectGUI\confirmedDelete(), ilObjContentObject\fixTree(), ilFavouritesDBRepository\getFavouritesOfUser(), ilMediaPoolPageUsagesTableGUI\getItems(), ilMediaObjectUsagesTableGUI\getItems(), ilNavigationHistory\getItems(), ilObjContentObject\hasSuccessorPage(), ilInternalLinkGUI\init(), ILIAS\MediaPool\Tree\MediaPoolTree\insertInMepTree(), insertNode(), insertNodeFromTrash(), assQuestionGUI\outPageSelector(), ilContainerStartObjects\read(), and ilSkillNotifications\sendMail().

1217  : bool
1218  {
1219  if (is_null($a_node_id) || !$a_node_id) {
1220  return false;
1221  }
1222  // is in tree cache
1223  if ($this->isCacheUsed() && isset($this->in_tree_cache[$a_node_id])) {
1224  return $this->in_tree_cache[$a_node_id];
1225  }
1226 
1227  $query = 'SELECT * FROM ' . $this->table_tree . ' ' .
1228  'WHERE ' . $this->table_tree . '.child = %s ' .
1229  'AND ' . $this->table_tree . '.' . $this->tree_pk . ' = %s';
1230 
1231  $res = $this->db->queryF($query, array('integer', 'integer'), array(
1232  $a_node_id,
1233  $this->tree_id
1234  ));
1235 
1236  if ($res->numRows() > 0) {
1237  if ($this->__isMainTree()) {
1238  $this->in_tree_cache[$a_node_id] = true;
1239  }
1240  return true;
1241  } else {
1242  if ($this->__isMainTree()) {
1243  $this->in_tree_cache[$a_node_id] = false;
1244  }
1245  return false;
1246  }
1247  }
$res
Definition: ltiservices.php:69
isCacheUsed()
Check if cache is active.
__isMainTree()
Check if operations are done on main tree.
+ Here is the call graph for this function:
+ Here is the caller graph for this function:

◆ isRepositoryTree()

ilTree::isRepositoryTree ( )

check if current tree instance operates on repository tree table

Definition at line 2196 of file class.ilTree.php.

Referenced by __renumber().

2196  : bool
2197  {
2198  return $this->table_tree == 'tree';
2199  }
+ Here is the caller graph for this function:

◆ isSaved()

ilTree::isSaved ( int  $a_node_id)

Use method isDeleted.

Deprecated:
since 4.4.0

Definition at line 1408 of file class.ilTree.php.

References $res, $tree_pk, __isMainTree(), and isCacheUsed().

Referenced by ilPortfolioExercise\getAssignmentsOfPortfolio(), and isDeleted().

1408  : bool
1409  {
1410  if ($this->isCacheUsed() && isset($this->is_saved_cache[$a_node_id])) {
1411  return $this->is_saved_cache[$a_node_id];
1412  }
1413 
1414  $query = 'SELECT ' . $this->tree_pk . ' FROM ' . $this->table_tree . ' ' .
1415  'WHERE child = %s ';
1416  $res = $this->db->queryF($query, array('integer'), array($a_node_id));
1417  $row = $this->db->fetchAssoc($res);
1418 
1419  $tree_id = $row[$this->tree_pk] ?? 0;
1420  if ($tree_id < 0) {
1421  if ($this->__isMainTree()) {
1422  $this->is_saved_cache[$a_node_id] = true;
1423  }
1424  return true;
1425  } else {
1426  if ($this->__isMainTree()) {
1427  $this->is_saved_cache[$a_node_id] = false;
1428  }
1429  return false;
1430  }
1431  }
$res
Definition: ltiservices.php:69
int $tree_id
to use different trees in one db-table
string $tree_pk
column name containing tree id in tree table
isCacheUsed()
Check if cache is active.
__isMainTree()
Check if operations are done on main tree.
+ Here is the call graph for this function:
+ Here is the caller graph for this function:

◆ lookupTrashedObjectTypes()

ilTree::lookupTrashedObjectTypes ( )

Lookup object types in trash.

Returns
string[]

Definition at line 2176 of file class.ilTree.php.

References $res, and ilDBConstants\FETCHMODE_OBJECT.

2176  : array
2177  {
2178  $query = 'SELECT DISTINCT(o.type) ' . $this->db->quoteIdentifier('type') .
2179  ' FROM tree t JOIN object_reference r ON child = r.ref_id ' .
2180  'JOIN object_data o on r.obj_id = o.obj_id ' .
2181  'WHERE tree < ' . $this->db->quote(0, 'integer') . ' ' .
2182  'AND child = -tree ' .
2183  'GROUP BY o.type';
2184  $res = $this->db->query($query);
2185 
2186  $types_deleted = [];
2187  while ($row = $res->fetchRow(ilDBConstants::FETCHMODE_OBJECT)) {
2188  $types_deleted[] = (string) $row->type;
2189  }
2190  return $types_deleted;
2191  }
$res
Definition: ltiservices.php:69

◆ lookupTreesForNode()

static ilTree::lookupTreesForNode ( int  $node_id)
static
Parameters
int$node_id
Returns
int[]

Definition at line 182 of file class.ilTree.php.

References $DIC, $res, ilDBConstants\FETCHMODE_OBJECT, ILIAS\Repository\int(), ilDBInterface\query(), ilDBInterface\quote(), and ilDBConstants\T_INTEGER.

Referenced by ilRepUtil\removeObjectsFromSystem(), and ilRepUtil\restoreObjects().

182  : array
183  {
184  global $DIC;
185 
186  $db = $DIC->database();
187 
188  $query = 'select tree from tree ' .
189  'where child = ' . $db->quote($node_id, \ilDBConstants::T_INTEGER);
190  $res = $db->query($query);
191 
192  $trees = [];
193  while ($row = $res->fetchRow(\ilDBConstants::FETCHMODE_OBJECT)) {
194  $trees[] = (int) $row->tree;
195  }
196  return $trees;
197  }
$res
Definition: ltiservices.php:69
quote($value, string $type)
ilDBInterface $db
global $DIC
Definition: feed.php:28
query(string $query)
Run a (read-only) Query on the database.
+ Here is the call graph for this function:
+ Here is the caller graph for this function:

◆ moveToTrash()

ilTree::moveToTrash ( int  $a_node_id,
bool  $a_set_deleted = false,
int  $a_deleted_by = 0 
)

Move node to trash bin.

Exceptions
InvalidArgumentException
Todo:
remove ilUser dependency

Definition at line 1361 of file class.ilTree.php.

References $DIC, $res, ilLogLevel\ERROR, ilDBConstants\FETCHMODE_ASSOC, getNodeTreeData(), getTreeImplementation(), ILIAS\Repository\int(), ILIAS\Repository\logger(), and ilObject\setDeletedDates().

Referenced by ilRepUtil\deleteObjects().

1361  : bool
1362  {
1363  global $DIC;
1364 
1365  $user = $DIC->user();
1366  if (!$a_deleted_by) {
1367  $a_deleted_by = $user->getId();
1368  }
1369 
1370  if (!$a_node_id) {
1371  $this->logger->logStack(ilLogLevel::ERROR);
1372  throw new InvalidArgumentException('No valid parameter given! $a_node_id: ' . $a_node_id);
1373  }
1374 
1375  $query = $this->getTreeImplementation()->getSubTreeQuery($this->getNodeTreeData($a_node_id), [], false);
1376  $res = $this->db->query($query);
1377 
1378  $subnodes = [];
1379  while ($row = $res->fetchRow(ilDBConstants::FETCHMODE_ASSOC)) {
1380  $subnodes[] = (int) $row['child'];
1381  }
1382 
1383  if (!count($subnodes)) {
1384  // Possibly already deleted
1385  return false;
1386  }
1387 
1388  if ($a_set_deleted) {
1389  ilObject::setDeletedDates($subnodes, $a_deleted_by);
1390  }
1391  // netsted set <=> mp
1392  $this->getTreeImplementation()->moveToTrash($a_node_id);
1393  return true;
1394  }
$res
Definition: ltiservices.php:69
static setDeletedDates(array $ref_ids, int $user_id)
getNodeTreeData(int $a_node_id)
return all columns of tabel tree
global $DIC
Definition: feed.php:28
getTreeImplementation()
Get tree implementation.
+ Here is the call graph for this function:
+ Here is the caller graph for this function:

◆ moveTree()

ilTree::moveTree ( int  $a_source_id,
int  $a_target_id,
int  $a_location = self::POS_LAST_NODE 
)

Move Tree Implementation public.

Parameters
intsource ref_id
inttarget ref_id
intlocation ilTree::POS_LAST_NODE or ilTree::POS_FIRST_NODE
Returns
int

Definition at line 2060 of file class.ilTree.php.

References $GLOBALS, __isMainTree(), getParentId(), and getTreeImplementation().

Referenced by ilObjTaxonomyGUI\pasteItems(), and ilContainerGUI\performPasteIntoMultipleObjectsObject().

2060  : void
2061  {
2062  $old_parent_id = $this->getParentId($a_source_id);
2063  $this->getTreeImplementation()->moveTree($a_source_id, $a_target_id, $a_location);
2064  if (isset($GLOBALS['DIC']["ilAppEventHandler"]) && $this->__isMainTree()) {
2065  $GLOBALS['DIC']['ilAppEventHandler']->raise(
2066  "Services/Tree",
2067  "moveTree",
2068  array(
2069  'tree' => $this->table_tree,
2070  'source_id' => $a_source_id,
2071  'target_id' => $a_target_id,
2072  'old_parent_id' => $old_parent_id
2073  )
2074  );
2075  }
2076  }
$GLOBALS["DIC"]
Definition: wac.php:31
getParentId(int $a_node_id)
get parent id of given node
__isMainTree()
Check if operations are done on main tree.
getTreeImplementation()
Get tree implementation.
+ Here is the call graph for this function:
+ Here is the caller graph for this function:

◆ preloadDeleted()

ilTree::preloadDeleted ( array  $a_node_ids)

Preload deleted information.

Definition at line 1436 of file class.ilTree.php.

References $res, __isMainTree(), and isCacheUsed().

1436  : void
1437  {
1438  if (!is_array($a_node_ids) || !$this->isCacheUsed()) {
1439  return;
1440  }
1441 
1442  $query = 'SELECT ' . $this->tree_pk . ', child FROM ' . $this->table_tree . ' ' .
1443  'WHERE ' . $this->db->in("child", $a_node_ids, false, "integer");
1444 
1445  $res = $this->db->query($query);
1446  while ($row = $this->db->fetchAssoc($res)) {
1447  if ($row[$this->tree_pk] < 0) {
1448  if ($this->__isMainTree()) {
1449  $this->is_saved_cache[$row["child"]] = true;
1450  }
1451  } else {
1452  if ($this->__isMainTree()) {
1453  $this->is_saved_cache[$row["child"]] = false;
1454  }
1455  }
1456  }
1457  }
$res
Definition: ltiservices.php:69
isCacheUsed()
Check if cache is active.
__isMainTree()
Check if operations are done on main tree.
+ Here is the call graph for this function:

◆ preloadDepthParent()

ilTree::preloadDepthParent ( array  $a_node_ids)

Preload depth/parent.

Parameters
int[]

Definition at line 843 of file class.ilTree.php.

References $DIC, $res, __isMainTree(), ILIAS\Repository\int(), and isCacheUsed().

843  : void
844  {
845  global $DIC;
846 
847  if (!$this->__isMainTree() || !$this->isCacheUsed()) {
848  return;
849  }
850 
851  $res = $this->db->query('SELECT t.depth, t.parent, t.child ' .
852  'FROM ' . $this->table_tree . ' t ' .
853  'WHERE ' . $this->db->in("child", $a_node_ids, false, "integer") .
854  'AND ' . $this->tree_pk . ' = ' . $this->db->quote($this->tree_id, "integer"));
855  while ($row = $this->db->fetchAssoc($res)) {
856  $this->depth_cache[$row["child"]] = (int) $row["depth"];
857  $this->parent_cache[$row["child"]] = (int) $row["parent"];
858  }
859  }
$res
Definition: ltiservices.php:69
global $DIC
Definition: feed.php:28
isCacheUsed()
Check if cache is active.
__isMainTree()
Check if operations are done on main tree.
+ Here is the call graph for this function:

◆ readRootId()

ilTree::readRootId ( )

Definition at line 1611 of file class.ilTree.php.

References $res, $root_id, and ILIAS\Repository\int().

Referenced by ilWorkspaceTree\__construct(), ilSCORMExplorer\__construct(), ilLMTree\__construct(), ilContainerSelectionExplorer\__construct(), ilTaxonomyTableGUI\__construct(), ilLMExplorerGUI\__construct(), ilTestTaxonomyTree\__construct(), ilSolutionExplorer\__construct(), ilObjContentObject\_checkPreconditionsOfPage(), ilObjContentObject\_getMissingPreconditionsOfPage(), ilObjContentObject\_getMissingPreconditionsTopChapter(), ilObjSCORMLearningModule\_getTrackingItems(), ilObjMediaPoolGUI\afterConstructor(), ilWorkspaceTree\cascadingDelete(), ilWorkspaceAccessHandler\checkAccessOfUser(), ilObjSkillTreeGUI\delete(), ilObjTaxonomy\doDelete(), ilSCORMPresentationGUI\explorer(), ilStructureObject\getChapterList(), ilGlobalVirtualSkillTree\getChildsOfNode(), ilLMTree\getCompleteTree(), ilObjPortfolioGUI\getCreateInfoMessage(), ilPortfolioPageTableGUI\getItems(), ilSkillTree\getMaxOrderNr(), ilTaxonomyClassificationExplorerGUI\getTreeComponent(), ilTreeExplorerGUI\getTreeComponent(), ilObjPortfolioGUI\initBlogForm(), ilObjPortfolioGUI\initCreatePortfolioFromTemplateForm(), ilObjTaxonomyGUI\listNodes(), ilObjTaxonomyGUI\pasteItems(), ilObjPortfolioGUI\saveBlog(), ilContentStyleSettingsGUI\saveScope(), ilGroupAddToGroupActionGUI\selectGroup(), ilGroupAddToGroupActionGUI\selectParent(), ilObjContentObjectGUI\showExportIDsOverview(), ilObjContentObjectGUI\showLMGlossarySelector(), and ilObjWorkspaceFolderGUI\showMoveIntoObjectTree().

1611  : int
1612  {
1613  $query = 'SELECT child FROM ' . $this->table_tree . ' ' .
1614  'WHERE parent = %s ' .
1615  'AND ' . $this->tree_pk . ' = %s ';
1616  $res = $this->db->queryF($query, array('integer', 'integer'), array(
1617  0,
1618  $this->tree_id
1619  ));
1620  $this->root_id = 0;
1621  if ($row = $this->db->fetchObject($res)) {
1622  $this->root_id = (int) $row->child;
1623  }
1624  return $this->root_id;
1625  }
$res
Definition: ltiservices.php:69
int $root_id
points to root node (may be a subtree)
+ Here is the call graph for this function:
+ Here is the caller graph for this function:

◆ removeTree()

ilTree::removeTree ( int  $a_tree_id)

remove an existing tree

Definition at line 1339 of file class.ilTree.php.

References __isMainTree(), ilLogLevel\ERROR, and ILIAS\Repository\logger().

1339  : bool
1340  {
1341  if ($this->__isMainTree()) {
1342  $this->logger->logStack(ilLogLevel::ERROR);
1343  throw new InvalidArgumentException('Operation not allowed on main tree');
1344  }
1345  if (!$a_tree_id) {
1346  $this->logger->logStack(ilLogLevel::ERROR);
1347  throw new InvalidArgumentException('Missing parameter tree id');
1348  }
1349 
1350  $query = 'DELETE FROM ' . $this->table_tree .
1351  ' WHERE ' . $this->tree_pk . ' = %s ';
1352  $this->db->manipulateF($query, array('integer'), array($a_tree_id));
1353  return true;
1354  }
__isMainTree()
Check if operations are done on main tree.
+ Here is the call graph for this function:

◆ renumber()

ilTree::renumber ( int  $node_id = 1,
int  $i = 1 
)

Wrapper for renumber.

This method locks the table tree (recursive)

Definition at line 1762 of file class.ilTree.php.

References $db, __isMainTree(), and __renumber().

Referenced by ilObjContentObject\fixTree(), and ilValidator\initGapsInTree().

1762  : int
1763  {
1764  $renumber_callable = function (ilDBInterface $db) use ($node_id, $i, &$return) {
1765  $return = $this->__renumber($node_id, $i);
1766  };
1767 
1768  // LOCKED ###################################
1769  if ($this->__isMainTree()) {
1770  $ilAtomQuery = $this->db->buildAtomQuery();
1771  $ilAtomQuery->addTableLock($this->table_tree);
1772 
1773  $ilAtomQuery->addQueryCallable($renumber_callable);
1774  $ilAtomQuery->run();
1775  } else {
1776  $renumber_callable($this->db);
1777  }
1778  return $return;
1779  }
ilDBInterface $db
__renumber(int $node_id=1, int $i=1)
This method is private.
__isMainTree()
Check if operations are done on main tree.
+ Here is the call graph for this function:
+ Here is the caller graph for this function:

◆ resetInTreeCache()

ilTree::resetInTreeCache ( )

reset in tree cache

Definition at line 330 of file class.ilTree.php.

Referenced by deleteTree().

330  : void
331  {
332  $this->in_tree_cache = array();
333  }
+ Here is the caller graph for this function:

◆ setObjectTablePK()

ilTree::setObjectTablePK ( string  $a_column_name)

set column containing primary key in object table

Definition at line 367 of file class.ilTree.php.

Referenced by ilECSCmsTree\__construct(), and ilWorkspaceTree\__construct().

367  : void
368  {
369  $this->obj_pk = $a_column_name;
370  }
+ Here is the caller graph for this function:

◆ setReferenceTablePK()

ilTree::setReferenceTablePK ( string  $a_column_name)

set column containing primary key in reference table

Definition at line 359 of file class.ilTree.php.

Referenced by ilWorkspaceTree\__construct().

359  : void
360  {
361  $this->ref_pk = $a_column_name;
362  }
+ Here is the caller graph for this function:

◆ setRootId()

ilTree::setRootId ( int  $a_root_id)

Definition at line 1632 of file class.ilTree.php.

Referenced by ilWorkspaceTree\createTreeForUser().

1632  : void
1633  {
1634  $this->root_id = $a_root_id;
1635  }
+ Here is the caller graph for this function:

◆ setTableNames()

ilTree::setTableNames ( string  $a_table_tree,
string  $a_table_obj_data,
string  $a_table_obj_reference = "" 
)

set table names The primary key of the table containing your object_data must be 'obj_id' You may use a reference table.

If no reference table is specified the given tree table is directly joined with the given object_data table. The primary key in object_data table and its foreign key in reference table must have the same name!

Definition at line 343 of file class.ilTree.php.

References initTreeImplementation().

Referenced by ILIAS\MediaPool\Tree\MediaPoolTree\__construct(), ilTaxonomyTree\__construct(), ilECSCmsTree\__construct(), ilWorkspaceTree\__construct(), ilLMTree\__construct(), ilSCORM2004Tree\__construct(), ilSkillTree\__construct(), ilSCORMTree\__construct(), ilObjContentObject\_checkPreconditionsOfPage(), ilObjContentObject\_getMissingPreconditionsOfPage(), ilObjContentObject\_getMissingPreconditionsTopChapter(), ilObjMediaPool\_getPoolTree(), ilObjContentObject\hasSuccessorPage(), and ilStructureObjectGUI\putInTree().

347  : void {
348  $this->table_tree = $a_table_tree;
349  $this->table_obj_data = $a_table_obj_data;
350  $this->table_obj_reference = $a_table_obj_reference;
351 
352  // reconfigure tree implementation
353  $this->initTreeImplementation();
354  }
initTreeImplementation()
Init tree implementation.
+ Here is the call graph for this function:
+ Here is the caller graph for this function:

◆ setTreeId()

ilTree::setTreeId ( int  $a_tree_id)

Definition at line 1642 of file class.ilTree.php.

1642  : void
1643  {
1644  $this->tree_id = $a_tree_id;
1645  }

◆ setTreeTablePK()

◆ useCache()

ilTree::useCache ( bool  $a_use = true)

Use Cache (usually activated)

Definition at line 235 of file class.ilTree.php.

Referenced by ilECSCmsTree\__construct(), ilLMTree\__construct(), and ilRepUtil\deleteObjects().

235  : void
236  {
237  $this->use_cache = $a_use;
238  }
+ Here is the caller graph for this function:

◆ validateParentRelations()

ilTree::validateParentRelations ( )

Validate parent relations of tree.

Returns
int[] array of failure nodes

Definition at line 787 of file class.ilTree.php.

References getTreeImplementation().

787  : array
788  {
789  return $this->getTreeImplementation()->validateParentRelations();
790  }
getTreeImplementation()
Get tree implementation.
+ Here is the call graph for this function:

Field Documentation

◆ $db

◆ $depth_cache

array ilTree::$depth_cache = []
protected

Definition at line 119 of file class.ilTree.php.

Referenced by getDepthCache().

◆ $eventHandler

ilAppEventHandler ilTree::$eventHandler
protected

Definition at line 48 of file class.ilTree.php.

◆ $gap

int ilTree::$gap
private

Size of the gaps to be created in the nested sets sequence numbering of the tree nodes.

Having gaps in the tree greatly improves performance on all operations that add or remove tree nodes. Setting this to zero will leave no gaps in the tree. Setting this to a value larger than zero will create gaps in the tree. Each gap leaves room in the sequence numbering for the specified number of nodes. (The gap is expressed as the number of nodes. Since each node consumes two sequence numbers, specifying a gap of 1 will leave space for 2 sequence numbers.) A gap is created, when a new child is added to a node, and when not enough room between node.rgt and the child with the highest node.rgt value of the node is available. A gap is closed, when a node is removed and when (node.rgt - node.lft) is bigger than gap * 2.

Definition at line 114 of file class.ilTree.php.

Referenced by getGap().

◆ $in_tree_cache

array ilTree::$in_tree_cache = []
protected

Definition at line 121 of file class.ilTree.php.

◆ $is_saved_cache

array ilTree::$is_saved_cache = []
protected

Definition at line 124 of file class.ilTree.php.

◆ $lang_code

string ilTree::$lang_code
private

Definition at line 54 of file class.ilTree.php.

Referenced by fetchNodeData(), and getLangCode().

◆ $logger

ilLogger ilTree::$logger
protected

Definition at line 46 of file class.ilTree.php.

◆ $obj_pk

string ilTree::$obj_pk
protected

column name containing primary key in object table

Definition at line 89 of file class.ilTree.php.

Referenced by checkTreeChilds(), and ilWorkspaceTree\lookupObjectId().

◆ $oc_preloaded

array ilTree::$oc_preloaded = []
protected

Definition at line 118 of file class.ilTree.php.

◆ $parent_cache

array ilTree::$parent_cache = []
protected

Definition at line 120 of file class.ilTree.php.

Referenced by getParentCache().

◆ $parent_type_cache

array ilTree::$parent_type_cache = []
protected

Definition at line 123 of file class.ilTree.php.

◆ $path_id_cache

array ilTree::$path_id_cache = []
private

Definition at line 128 of file class.ilTree.php.

◆ $ref_pk

string ilTree::$ref_pk
protected

column name containing primary key in reference table

Definition at line 84 of file class.ilTree.php.

Referenced by ilWorkspaceTree\lookupNodeId().

◆ $root_id

int ilTree::$root_id
protected

points to root node (may be a subtree)

Definition at line 59 of file class.ilTree.php.

Referenced by ilWorkspaceTree\cascadingDelete(), ilWorkspaceTree\createTreeForUser(), getRootId(), and readRootId().

◆ $table_obj_data

string ilTree::$table_obj_data
protected

table name of object_data table

Definition at line 74 of file class.ilTree.php.

Referenced by getObjectDataTable().

◆ $table_obj_reference

string ilTree::$table_obj_reference
protected

table name of object_reference table

Definition at line 79 of file class.ilTree.php.

Referenced by getTableReference().

◆ $table_tree

string ilTree::$table_tree
protected

table name of tree table

Definition at line 69 of file class.ilTree.php.

Referenced by getMaximumDepth(), and getTreeTable().

◆ $translation_cache

array ilTree::$translation_cache = []
protected

Definition at line 122 of file class.ilTree.php.

◆ $tree_id

int ilTree::$tree_id
protected

to use different trees in one db-table

Definition at line 64 of file class.ilTree.php.

Referenced by getNodeData(), and getTreeId().

◆ $tree_impl

ilTreeImplementation ilTree::$tree_impl = null
private

Definition at line 126 of file class.ilTree.php.

Referenced by getTreeImplementation().

◆ $tree_pk

string ilTree::$tree_pk
protected

column name containing tree id in tree table

Definition at line 94 of file class.ilTree.php.

Referenced by getNodeData(), getTreePk(), and isSaved().

◆ $use_cache

bool ilTree::$use_cache
protected

Definition at line 116 of file class.ilTree.php.

Referenced by ilLMTree\isCacheUsed(), and isCacheUsed().

◆ DEFAULT_GAP

const ilTree::DEFAULT_GAP = 50
protected

Definition at line 44 of file class.ilTree.php.

◆ DEFAULT_LANGUAGE

const ilTree::DEFAULT_LANGUAGE = 'en'
protected

Definition at line 43 of file class.ilTree.php.

◆ POS_FIRST_NODE

◆ POS_LAST_NODE

◆ RELATION_CHILD

◆ RELATION_EQUALS

const ilTree::RELATION_EQUALS = 4

◆ RELATION_NONE

const ilTree::RELATION_NONE = 5

◆ RELATION_PARENT

◆ RELATION_SIBLING

const ilTree::RELATION_SIBLING = 3

◆ TREE_TYPE_MATERIALIZED_PATH

const ilTree::TREE_TYPE_MATERIALIZED_PATH = 'mp'

Definition at line 31 of file class.ilTree.php.

◆ TREE_TYPE_NESTED_SET

const ilTree::TREE_TYPE_NESTED_SET = 'ns'

Definition at line 32 of file class.ilTree.php.


The documentation for this class was generated from the following file: