ILIAS  release_9 Revision v9.13-25-g2c18ec4c24f
ilPCTabsEditorGUI Class Reference
+ Inheritance diagram for ilPCTabsEditorGUI:
+ Collaboration diagram for ilPCTabsEditorGUI:

Public Member Functions

 __construct ()
 
 getEditorElements (UIWrapper $ui_wrapper, string $page_type, ilPageObjectGUI $page_gui, int $style_id)
 
- Public Member Functions inherited from ILIAS\COPage\Editor\Components\PageComponentEditor
 getEditorElements (UIWrapper $ui_wrapper, string $page_type, \ilPageObjectGUI $page_gui, int $style_id)
 Get rendered editor elements. More...
 
 getEditComponentForm (UIWrapper $ui_wrapper, string $page_type, \ilPageObjectGUI $page_gui, int $style_id, string $pcid)
 Get rendered editor elements. More...
 

Protected Attributes

ilLanguage $lng
 

Detailed Description

Author
Alexander Killing killi.nosp@m.ng@l.nosp@m.eifos.nosp@m..de

Definition at line 25 of file class.ilPCTabsEditorGUI.php.

Constructor & Destructor Documentation

◆ __construct()

ilPCTabsEditorGUI::__construct ( )

Definition at line 29 of file class.ilPCTabsEditorGUI.php.

References $DIC, and ILIAS\Repository\lng().

30  {
31  global $DIC;
32  $this->lng = $DIC->language();
33  }
global $DIC
Definition: feed.php:28
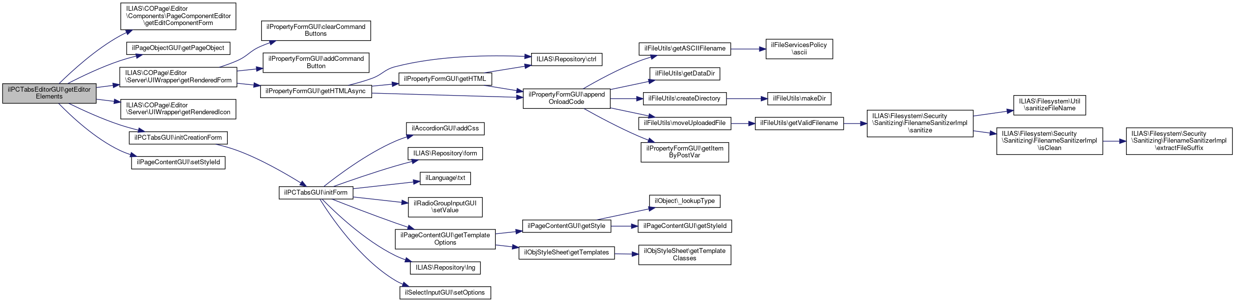
+ Here is the call graph for this function:

Member Function Documentation

◆ getEditorElements()

ilPCTabsEditorGUI::getEditorElements ( UIWrapper  $ui_wrapper,
string  $page_type,
ilPageObjectGUI  $page_gui,
int  $style_id 
)

Definition at line 35 of file class.ilPCTabsEditorGUI.php.

References $DIC, $lng, ILIAS\COPage\Editor\Components\PageComponentEditor\getEditComponentForm(), ilPageObjectGUI\getPageObject(), ILIAS\COPage\Editor\Server\UIWrapper\getRenderedForm(), ILIAS\COPage\Editor\Server\UIWrapper\getRenderedIcon(), ilPCTabsGUI\initCreationForm(), and ilPageContentGUI\setStyleId().

40  : array {
41  $form = $this->getCreationForm($page_gui, $ui_wrapper);
42 
43  return [
44  "creation_form" => $form,
45  "icon" => $ui_wrapper->getRenderedIcon("peac")
46  ];
47  }
+ Here is the call graph for this function:

Field Documentation

◆ $lng

ilLanguage ilPCTabsEditorGUI::$lng
protected

Definition at line 27 of file class.ilPCTabsEditorGUI.php.

Referenced by getEditorElements().


The documentation for this class was generated from the following file: