ILIAS  release_9 Revision v9.13-25-g2c18ec4c24f
ilLanguage Class Reference

language handling More...

+ Inheritance diagram for ilLanguage:
+ Collaboration diagram for ilLanguage:

Public Member Functions

 __construct (string $a_lang_key)
 Constructor read the single-language file and put this in an array text. More...
 
 getLangKey ()
 Return lang key. More...
 
 getDefaultLanguage ()
 Return default language. More...
 
 getTextDirection ()
 Return text direction. More...
 
 getContentLanguage ()
 Return content language. More...
 
 txtlng (string $a_module, string $a_topic, string $a_language)
 gets the text for a given topic in a given language if the topic is not in the list, the topic itself with "-" will be returned More...
 
 txt (string $a_topic, string $a_default_lang_fallback_mod="")
 gets the text for a given topic if the topic is not in the list, the topic itself with "-" will be returned More...
 
 exists (string $a_topic)
 Check if language entry exists. More...
 
 loadLanguageModule (string $a_module)
 Load language module. More...
 
 getInstalledLanguages ()
 Get installed languages. More...
 
 getUsedTopics ()
 Return used topics. More...
 
 getUsedModules ()
 Return used modules. More...
 
 getUserLanguage ()
 Return language of user. More...
 
 getCustomLangPath ()
 
 toJS ($a_lang_key, ilGlobalTemplateInterface $a_tpl=null)
 Transfer text to Javascript. More...
 
 toJSMap (array $a_map, ilGlobalTemplateInterface $a_tpl=null)
 Transfer text to Javascript. More...
 
 __destruct ()
 destructor saves all language usages to db if log is enabled and ilDB exists More...
 

Static Public Member Functions

static _getInstalledLanguages ()
 Get installed languages. More...
 
static _lookupEntry (string $a_lang_key, string $a_mod, string $a_id)
 
static lookupId (string $a_lang_key)
 Lookup obj_id of language. More...
 
static getFallbackInstance ()
 Builds a global default language instance. More...
 
static getGlobalInstance ()
 Builds the global language object. More...
 

Data Fields

ILIAS $ilias
 
array $text = []
 
string $lang_default
 
string $lang_user
 
string $lang_path
 
string $lang_key
 
string $lang_name
 
string $separator = "#:#"
 
string $comment_separator = "###"
 
array $loaded_modules = array()
 

Static Protected Member Functions

static logUsage (string $a_module, string $a_identifier)
 saves tupel of language module and identifier More...
 
static isUsageLogEnabled ()
 checks if language usage log is enabled you need MySQL to use this function this function is automatically enabled if DEVMODE is on this function is also enabled if language_log is 1 More...
 

Protected Attributes

array $cached_modules = array()
 
array $map_modules_txt = array()
 
bool $usage_log_enabled = false
 
string $cust_lang_path
 
ilLogger $log
 
ilCachedLanguage $global_cache
 

Static Protected Attributes

static array $used_topics = array()
 
static array $used_modules = array()
 
static array $lng_log = array()
 

Detailed Description

language handling

this class offers the language handling for an application. it works initially on one file: languages.txt from this file the class can generate many single language files. the constructor is called with a small language abbreviation e.g. $lng = new Language("en"); the constructor reads the single-languagefile en.lang and puts this into an array. with e.g. $lng->txt("user_updated"); you can translate a lang-topic into the actual language

Author
Peter Gabriel pgabr.nosp@m.iel@.nosp@m.datab.nosp@m.ay.d.nosp@m.e
Version
$Id$
Todo:
Das Datefeld wird bei Aenderungen einer Sprache (update, install, deinstall) nicht richtig gesetzt!!! Die Formatfunktionen gehoeren nicht in class.Language. Die sind auch woanders einsetzbar!!! Daher->besser in class.Format

Definition at line 43 of file class.ilLanguage.php.

Constructor & Destructor Documentation

◆ __construct()

ilLanguage::__construct ( string  $a_lang_key)

Constructor read the single-language file and put this in an array text.

the text array is two-dimensional. First dimension is the language. Second dimension is the languagetopic. Content is the translation.

$a_lang_key language code (two characters), e.g. "de", "en", "in" Return false if reading failed, otherwise true

Definition at line 74 of file class.ilLanguage.php.

References $DIC, $ilSetting, $lang_default, getInstalledLanguages(), ilCachedLanguage\getInstance(), and loadLanguageModule().

75  {
76  global $DIC;
77  $client_ini = $DIC->clientIni();
78 
79  $this->log = $DIC->logger()->root();
80 
81  $this->lang_key = $a_lang_key;
82 
83  $this->usage_log_enabled = self::isUsageLogEnabled();
84 
85  $this->lang_path = ILIAS_ABSOLUTE_PATH . "/lang";
86  $this->cust_lang_path = ILIAS_ABSOLUTE_PATH . "/Customizing/global/lang";
87 
88  $this->lang_default = $client_ini->readVariable("language", "default") ?? 'en';
89  $this->lang_user = $this->lang_default;
90 
91  if ($DIC->offsetExists("ilSetting")) {
92  $ilSetting = $DIC->settings();
93  if ($ilSetting->get("language") != "") {
94  $this->lang_default = $ilSetting->get("language");
95  }
96  }
97  if ($DIC->offsetExists("ilUser")) {
98  $ilUser = $DIC->user();
99  $this->lang_user = $ilUser->prefs["language"];
100  }
101 
102  $langs = $this->getInstalledLanguages();
103 
104  if (!in_array($this->lang_key, $langs, true)) {
105  $this->lang_key = $this->lang_default;
106  }
107 
108  require_once("./Services/Language/classes/class.ilCachedLanguage.php");
109  $this->global_cache = ilCachedLanguage::getInstance($this->lang_key);
110  if ($this->global_cache->isActive()) {
111  $this->cached_modules = $this->global_cache->getTranslations();
112  }
113  $this->loadLanguageModule("common");
114  }
loadLanguageModule(string $a_module)
Load language module.
string $lang_default
global $DIC
Definition: feed.php:28
getInstalledLanguages()
Get installed languages.
global $ilSetting
Definition: privfeed.php:18
+ Here is the call graph for this function:

◆ __destruct()

ilLanguage::__destruct ( )

destructor saves all language usages to db if log is enabled and ilDB exists

Definition at line 550 of file class.ilLanguage.php.

References $DIC, and $ilDB.

551  {
552  global $DIC;
553 
554  //case $ilDB not existing should not happen but if something went wrong it shouldn't leads to any failures
555  if (!$this->usage_log_enabled || !$DIC->isDependencyAvailable("database")) {
556  return;
557  }
558 
559  $ilDB = $DIC->database();
560 
561  foreach (self::$lng_log as $identifier => $module) {
562  $wave[] = "(" . $ilDB->quote($module, "text") . ', ' . $ilDB->quote($identifier, "text") . ")";
563  unset(self::$lng_log[$identifier]);
564 
565  if (count($wave) === 150 || (count(self::$lng_log) === 0 && count($wave) > 0)) {
566  $query = "REPLACE INTO lng_log (module, identifier) VALUES " . implode(", ", $wave);
567  $ilDB->manipulate($query);
568 
569  $wave = array();
570  }
571  }
572  }
global $DIC
Definition: feed.php:28

Member Function Documentation

◆ _getInstalledLanguages()

static ilLanguage::_getInstalledLanguages ( )
static

Get installed languages.

Definition at line 293 of file class.ilLanguage.php.

References $lang, and ilObject\_getObjectsByType().

Referenced by ilLanguageDetection\detect(), ilAdvancedMDTranslationGUI\getAvailableLanguagesOptions(), and ilAdvancedMDRecordLanguageTableGUI\parse().

293  : array
294  {
295  include_once "./Services/Object/classes/class.ilObject.php";
296  $langlist = ilObject::_getObjectsByType("lng");
297 
298  $languages = [];
299  foreach ($langlist as $lang) {
300  if (strpos($lang["desc"], "installed") === 0) {
301  $languages[] = $lang["title"];
302  }
303  }
304 
305  return $languages ?: [];
306  }
static _getObjectsByType(string $obj_type="", int $owner=null)
$lang
Definition: xapiexit.php:26
+ Here is the call graph for this function:
+ Here is the caller graph for this function:

◆ _lookupEntry()

static ilLanguage::_lookupEntry ( string  $a_lang_key,
string  $a_mod,
string  $a_id 
)
static

Definition at line 308 of file class.ilLanguage.php.

References $DIC, $ilDB, and $q.

Referenced by ilObjLTIAdministrationGUI\getConsumerForm(), ilPersonalSettingsGUI\initGeneralSettingsForm(), ilAccountMail\replacePlaceholders(), and ilUserCronCheckAccounts\txt().

308  : string
309  {
310  global $DIC;
311  $ilDB = $DIC->database();
312 
313  $set = $ilDB->query($q = sprintf(
314  "SELECT * FROM lng_data WHERE module = %s " .
315  "AND lang_key = %s AND identifier = %s",
316  $ilDB->quote($a_mod, "text"),
317  $ilDB->quote($a_lang_key, "text"),
318  $ilDB->quote($a_id, "text")
319  ));
320  $rec = $ilDB->fetchAssoc($set);
321 
322  if (isset($rec["value"]) && $rec["value"] != "") {
323  // remember the used topics
324  self::$used_topics[$a_id] = $a_id;
325  self::$used_modules[$a_mod] = $a_mod;
326 
327  if (self::isUsageLogEnabled()) {
328  self::logUsage($a_mod, $a_id);
329  }
330 
331  return $rec["value"];
332  }
333 
334  return "-" . $a_id . "-";
335  }
global $DIC
Definition: feed.php:28
$q
Definition: shib_logout.php:21
+ Here is the caller graph for this function:

◆ exists()

ilLanguage::exists ( string  $a_topic)

Check if language entry exists.

Definition at line 220 of file class.ilLanguage.php.

Referenced by ilSkillTemplateTreeExplorerGUI\getNodeIconAlt(), ilVirtualSkillTreeExplorerGUI\getNodeIconAlt(), ilPersonalSkillExplorerGUI\getNodeIconAlt(), and ilObjectPlugin\langExitsById().

220  : bool
221  {
222  return isset($this->text[$a_topic]);
223  }
+ Here is the caller graph for this function:

◆ getContentLanguage()

ilLanguage::getContentLanguage ( )

Return content language.

Definition at line 147 of file class.ilLanguage.php.

References getLangKey(), and getUserLanguage().

Referenced by getTextDirection().

147  : string
148  {
149  if ($this->getUserLanguage()) {
150  return $this->getUserLanguage();
151  }
152  return $this->getLangKey();
153  }
getUserLanguage()
Return language of user.
getLangKey()
Return lang key.
+ Here is the call graph for this function:
+ Here is the caller graph for this function:

◆ getCustomLangPath()

ilLanguage::getCustomLangPath ( )

Definition at line 382 of file class.ilLanguage.php.

References $cust_lang_path.

Referenced by ilObjLanguage\__construct().

382  : string
383  {
384  return $this->cust_lang_path;
385  }
string $cust_lang_path
+ Here is the caller graph for this function:

◆ getDefaultLanguage()

ilLanguage::getDefaultLanguage ( )

◆ getFallbackInstance()

static ilLanguage::getFallbackInstance ( )
static

Builds a global default language instance.

Definition at line 390 of file class.ilLanguage.php.

Referenced by ilInitialisation\goToLogin().

390  : ilLanguage
391  {
392  return new self("en");
393  }
+ Here is the caller graph for this function:

◆ getGlobalInstance()

static ilLanguage::getGlobalInstance ( )
static

Builds the global language object.

Definition at line 398 of file class.ilLanguage.php.

References $DIC, $ilSetting, ilSession\get(), and ilSession\set().

Referenced by ilInitialisation\goToLogin().

398  : self
399  {
400  global $DIC;
401 
402  $ilSetting = $DIC->settings();
403 
404  $ilUser = null;
405  if ($DIC->offsetExists("ilUser")) {
406  $ilUser = $DIC->user();
407  }
408 
409  $isset_get_lang = $DIC->http()->wrapper()->query()->has("lang");
410  if (!ilSession::get("lang") && !$isset_get_lang && $ilUser instanceof ilObjUser &&
411  (!$ilUser->getId() || $ilUser->isAnonymous())) {
412  $language_detection = new ilLanguageDetection();
413  $language = $language_detection->detect();
414 
415  ilSession::set("lang", $language);
416  }
417 
418  $post_change_lang_to = [];
419  if ($DIC->http()->wrapper()->post()->has('change_lang_to')) {
420  $post_change_lang_to = $DIC->http()->wrapper()->post()->retrieve(
421  'change_lang_to',
422  $DIC->refinery()->kindlyTo()->dictOf(
423  $DIC->refinery()->kindlyTo()->string()
424  )
425  );
426  }
427 
428  // prefer personal setting when coming from login screen
429  // Added check for ilUser->getId > 0 because it is 0 when the language is changed and
430  // the terms of service should be displayed
431  if ($ilUser instanceof ilObjUser &&
432  (($ilUser->getId() && !$ilUser->isAnonymous()))
433  ) {
434  ilSession::set("lang", $ilUser->getPref("language"));
435  }
436 
437  $get_lang = null;
438  if ($isset_get_lang) {
439  $get_lang = $DIC->http()->wrapper()->query()->retrieve(
440  "lang",
441  $DIC->refinery()->kindlyTo()->string()
442  );
443  }
444  ilSession::set("lang", ($isset_get_lang && $get_lang) ? $get_lang : ilSession::get("lang"));
445 
446  // check whether lang selection is valid
447  $langs = self::_getInstalledLanguages();
448  if (!in_array(ilSession::get("lang"), $langs, true)) {
449  if ($ilSetting instanceof ilSetting && (string) $ilSetting->get("language", '') !== "") {
450  ilSession::set("lang", $ilSetting->get("language"));
451  } else {
452  ilSession::set("lang", $langs[0]);
453  }
454  }
455 
456  return new self(ilSession::get("lang"));
457  }
static get(string $a_var)
This file is part of ILIAS, a powerful learning management system published by ILIAS open source e-Le...
global $DIC
Definition: feed.php:28
global $ilSetting
Definition: privfeed.php:18
static set(string $a_var, $a_val)
Set a value.
+ Here is the call graph for this function:
+ Here is the caller graph for this function:

◆ getInstalledLanguages()

◆ getLangKey()

◆ getTextDirection()

ilLanguage::getTextDirection ( )

Return text direction.

Definition at line 135 of file class.ilLanguage.php.

References getContentLanguage().

135  : string
136  {
137  $rtl = array("ar", "fa", "ur", "he");
138  if (in_array($this->getContentLanguage(), $rtl)) {
139  return "rtl";
140  }
141  return "ltr";
142  }
getContentLanguage()
Return content language.
+ Here is the call graph for this function:

◆ getUsedModules()

ilLanguage::getUsedModules ( )

Return used modules.

Definition at line 368 of file class.ilLanguage.php.

368  : array
369  {
370  asort(self::$used_modules);
371  return self::$used_modules;
372  }

◆ getUsedTopics()

ilLanguage::getUsedTopics ( )

Return used topics.

Definition at line 359 of file class.ilLanguage.php.

359  : array
360  {
361  asort(self::$used_topics);
362  return self::$used_topics;
363  }

◆ getUserLanguage()

◆ isUsageLogEnabled()

static ilLanguage::isUsageLogEnabled ( )
staticprotected

checks if language usage log is enabled you need MySQL to use this function this function is automatically enabled if DEVMODE is on this function is also enabled if language_log is 1

Definition at line 527 of file class.ilLanguage.php.

References $DIC, and $ilDB.

527  : bool
528  {
529  global $DIC;
530  $ilClientIniFile = $DIC->clientIni();
531  $ilDB = $DIC->database();
532 
533  if (!$ilClientIniFile instanceof ilIniFile) {
534  return false;
535  }
536 
537  if (defined("DEVMODE") && DEVMODE) {
538  return true;
539  }
540 
541  if (!$ilClientIniFile->variableExists("system", "LANGUAGE_LOG")) {
542  return (int) $ilClientIniFile->readVariable("system", "LANGUAGE_LOG") === 1;
543  }
544  return false;
545  }
global $DIC
Definition: feed.php:28
This file is part of ILIAS, a powerful learning management system published by ILIAS open source e-Le...

◆ loadLanguageModule()

ilLanguage::loadLanguageModule ( string  $a_module)

Load language module.

Definition at line 228 of file class.ilLanguage.php.

References $DIC, $ilDB, ILIAS\LTI\ToolProvider\$key, $lang_key, $lang_user, $q, $r, and ilDBConstants\FETCHMODE_ASSOC.

Referenced by ilBadgeTypesTableGUI\__construct(), ilPageMultiLangTableGUI\__construct(), ilObjItemGroupListGUI\__construct(), ilObjSurveyAdministrationGUI\__construct(), ilWorkspaceUserActionProvider\__construct(), ilClipboardTableGUI\__construct(), ilObjectFeedWriter\__construct(), ilTaxAssignInputGUI\__construct(), ILIAS\Repository\Form\NotEmpty\__construct(), ilPortfolioTableGUI\__construct(), ilDefaultPlaceholderDescription\__construct(), ilMultiSrtConfirmationTable2GUI\__construct(), ilTaxSelectInputGUI\__construct(), ilPageLayoutTableGUI\__construct(), ilObjExternalToolsSettingsGUI\__construct(), ilBadgeTableGUI\__construct(), ilPollUserTableGUI\__construct(), ilGlossaryEditorGUI\__construct(), ilPRGMail\__construct(), ilRoleAssignmentTableGUI\__construct(), ilMediaPoolPresentationGUI\__construct(), ilWikiFunctionsBlockGUI\__construct(), ilHTLMPresentationGUI\__construct(), QuestionTable\__construct(), ilPortfolioAccessHandler\__construct(), ilPDNewsBlockGUI\__construct(), ilWorkspaceAccessHandler\__construct(), ilCertificateLearningHistoryProvider\__construct(), ilObjFileBasedLMGUI\__construct(), ilPDTasksBlockGUI\__construct(), ilHTLMEditorGUI\__construct(), ilSCORMTrackingItemsTableGUI\__construct(), ilBadgeManagementGUI\__construct(), ILIAS\Exercise\Assignment\Mandatory\RandomAssignmentsManager\__construct(), ilObjSAHSLearningModuleGUI\__construct(), ilObjStudyProgrammeIndividualPlanGUI\__construct(), ilPortfolioRepositoryGUI\__construct(), ilPDNewsGUI\__construct(), ilRatingCategoryGUI\__construct(), ilObjSCORM2004LearningModuleGUI\__construct(), ilObjDashboardSettingsGUI\__construct(), ilSCORM2004TrackingItemsTableGUI\__construct(), ilRatingGUI\__construct(), ilBlogPostingGUI\__construct(), ilObjMediaCastGUI\__construct(), ilMediaPoolTableGUI\__construct(), ilDclContentExporter\__construct(), ilPDNotesGUI\__construct(), ilObjMediaObjectGUI\__construct(), ilNewsItemGUI\__construct(), ilNewsForContextBlockGUI\__construct(), ilObjExerciseGUI\__construct(), ilPropertyFormGUI\__construct(), ilObjLanguageExtGUI\__construct(), ilHierarchyFormGUI\__construct(), ilObjStudyProgrammeMembersGUI\__construct(), ilObjStudyProgrammeSettingsGUI\__construct(), __construct(), ilObjContentObjectGUI\__construct(), ilObjStudyProgrammeGUI\__construct(), ilLMPresentationGUI\__construct(), ilTable2GUI\__construct(), ilPersonalSkillsGUI\__construct(), ilObjSurveyQuestionPool\_getQuestiontypes(), ilObjQuestionPool\_getQuestionTypes(), ilObjSurveyQuestionPool\_getQuestionTypeTranslations(), ilLMPageObjectGUI\_goto(), ilObjTestAccess\_lookupOnlineTestAccess(), ilObjCourseAccess\_preloadData(), ilAdvancedMDFieldDefinitionText\addCustomFieldToDefinitionForm(), ilCleanCOPageHistoryCronjob\addCustomSettingsToForm(), ilExAssignmentGUI\addFiles(), ilTable2GUI\addFilterItemByMetaType(), ilObjectActivation\addListGUIActivationProperty(), ilInfoScreenGUI\addMetaDataSections(), ilInfoScreenGUI\addTagging(), ilObjItemGroupGUI\afterConstructor(), ilObjMediaPoolGUI\afterConstructor(), ilObjContentObjectGUI\checkCtrlPath(), ilSharedResourceGUI\checkPassword(), ilWikiPageConfig\configureByObjectId(), ilMultilingualismGUI\confirmRemoveLanguages(), ilObjMediaObjectGUI\confirmSrtDeletionObject(), ilExAssTypeWikiTeamGUI\createWiki(), ilSCORM13PlayerGUI\debugGUI(), ilObjUser\deleteUserDefinedFieldEntries(), ilNewsItem\determineNewsContent(), ilObjContentObjectGUI\editMenuProperties(), ilAchievementsGUI\executeCommand(), ilObjWikiSettingsGUI\executeCommand(), ilSAHSPresentationGUI\executeCommand(), ilSAHSEditGUI\executeCommand(), ilSharedResourceGUI\executeCommand(), ilBadgeProfileGUI\executeCommand(), ilLinkInputGUI\executeCommand(), ilSCORM2004TrackingItems\exportObjGlobalToSystem(), ilSCORM2004TrackingItems\exportObjGlobalToSystemColumns(), ilSCORM2004TrackingItems\exportSelectedCore(), ilSCORM2004TrackingItems\exportSelectedCoreColumns(), ilSCORM2004TrackingItems\exportSelectedInteractions(), ilSCORM2004TrackingItems\exportSelectedInteractionsColumns(), ilSCORM2004TrackingItems\exportSelectedObjectives(), ilSCORM2004TrackingItems\exportSelectedObjectivesColumns(), ilStudyProgrammeRepositorySearchGUI\fillAutoCompleteToolbar(), ilRepositorySearchGUI\fillAutoCompleteToolbar(), ilTable2GUI\fillFooter(), ilSCORMTrackingItemsTableGUI\fillRowCSV(), ilSCORMTrackingItemsTableGUI\fillRowExcel(), ilContainerGUI\forwardToPageObject(), ILIAS\COPage\Page\PageQueryActionHandler\getActionsDropDown(), ilObjWiki\getAdvMDSubItemTitle(), ilObjGlossary\getAdvMDSubItemTitle(), ilObjGlossary\getDeletionDependencies(), ILIAS\Exercise\Assignment\Mandatory\RandomAssignmentsManager\getDeniedDeactivationReasons(), ilBookingPrefBookCron\getDescription(), ilExcCronFeedbackNotification\getDescription(), ilExcCronReminders\getDescription(), ilSurveyCronNotification\getDescription(), ilSessionMailTemplateParticipantContext\getDescription(), ilCleanCOPageHistoryCronjob\getDescription(), ilCourseMailTemplateMemberContext\getDescription(), ilBookCronNotification\getDescription(), ilSkillNotifications\getDescription(), ilExcMailTemplatePeerReminderContext\getDescription(), ilSurveyMailTemplateReminderContext\getDescription(), ilSurveyMailTemplateRaterInvitationContext\getDescription(), ilExcMailTemplateSubmitReminderContext\getDescription(), ilExcMailTemplateGradeReminderContext\getDescription(), ilNewsItemGUI\getEditForm(), ilFirstLoginLearningHistoryProvider\getEntries(), ilCourseLearningHistoryProvider\getEntries(), ilBadgeLearningHistoryProvider\getEntries(), ilSkillLearningHistoryProvider\getEntries(), ilLuceneAdvancedSearchFields\getFields(), ilObjMediaPoolSubItemListGUI\getHTML(), ilObjGlossarySubItemListGUI\getHTML(), ilObjWikiSubItemListGUI\getHTML(), ilObjExerciseSubItemListGUI\getHTML(), ilContainerStartObjectsContentGUI\getHTML(), ilNewsItemGUI\getHTML(), ilTaggingGUI\getHTML(), ilInternalLinkGUI\getInitHTML(), ilContainerContentGUI\getIntroduction(), ilAchievementsGUI\getLinks(), ILIAS\COPage\Page\PageQueryActionHandler\getMultiEditHelp(), ilObjContentObjectGUI\getMultiLangHeader(), ilPageMultiLangGUI\getMultiLangInfo(), ilFirstLoginLearningHistoryProvider\getName(), ilCourseLearningHistoryProvider\getName(), ilSkillLearningHistoryProvider\getName(), ilCountrySelectInputGUI\getOptions(), ilExAssignmentGUI\getOverviewHeader(), ILIAS\COPage\Page\PageQueryActionHandler\getPageEditHelp(), ilPCLearningHistoryGUI\getPlaceholderPresentation(), ilObjWikiListGUI\getProperties(), ilObjSAHSLearningModuleListGUI\getProperties(), ilObjQuestionPool\getQuestionTypeTranslations(), ilObjLearningResourcesSettingsGUI\getSettingsForm(), ilSessionMailTemplateParticipantContext\getSpecificPlaceholders(), ilExcMailTemplatePeerReminderContext\getSpecificPlaceholders(), ilSurveyMailTemplateRaterInvitationContext\getSpecificPlaceholders(), ilExcMailTemplateSubmitReminderContext\getSpecificPlaceholders(), ilExcMailTemplateGradeReminderContext\getSpecificPlaceholders(), ilPageObjectGUI\getTinyMenu(), ilBookingPrefBookCron\getTitle(), ilExcCronReminders\getTitle(), ilExcCronFeedbackNotification\getTitle(), ilSurveyCronNotification\getTitle(), ilSessionMailTemplateParticipantContext\getTitle(), ilCourseMailTemplateMemberContext\getTitle(), ilCleanCOPageHistoryCronjob\getTitle(), ilBookCronNotification\getTitle(), ilSkillNotifications\getTitle(), ilSurveyMailTemplateReminderContext\getTitle(), ilExcMailTemplatePeerReminderContext\getTitle(), ilSurveyMailTemplateRaterInvitationContext\getTitle(), ilExAssTypeWikiTeam\getTitle(), ilExcMailTemplateSubmitReminderContext\getTitle(), ilExcMailTemplateGradeReminderContext\getTitle(), ilAlphabetInputGUI\getToolbarHTML(), ilPCDataTableEditorGUI\getTopActions(), ILIAS\COPage\Page\PageQueryActionHandler\getTopActions(), ilMailNotification\getUserLanguage(), ilDefaultPlaceholderValues\getUserLanguage(), ilInternalLinkGUI\getUserSearchResult(), ilRepositoryTrashGUI\handleMultiReferences(), ilObjStyleSheet\ilClone(), ilObjSCORMLearningModule\importRaw(), ilObjectPluginGUI\infoScreen(), ilPortfolioTemplatePageConfig\init(), ilObjMediaCastGUI\initAddCastItemForm(), ilExAssignmentEditorGUI\initAssignmentForm(), ilObjPortfolioAdministrationGUI\initAuthorshipForm(), ilObjFolderGUI\initEditForm(), ilObjectGUI\initEditForm(), ilContainerGUI\initEditForm(), ilObjPrivacySecurityGUI\initErrorMessages(), ilBadgeTableGUI\initFilter(), ilObjectBadgeTableGUI\initFilter(), ilWorkspaceShareTableGUI\initFilter(), ilUserProfileInfoSettingsGUI\initForm(), ilPCResourcesGUI\initForm(), ilBookingScheduleGUI\initForm(), ilObjPortfolioAdministrationGUI\initFormSettings(), ilObjBookingPoolGUI\initHeaderAction(), ilTaggingGUI\initJavascript(), ilObjContentObjectGUI\initPropertiesForm(), ilObjectServiceSettingsGUI\initServiceSettingsForm(), ilObjWikiGUI\initSettingsForm(), ilObjMediaCastGUI\initSettingsForm(), ilMediaPoolImportGUI\initTranslationImportForm(), ilLMImportGUI\initTranslationImportForm(), ilLocationInputGUI\insert(), ilPCMediaObjectGUI\insertFromPool(), ilBadgeManagementGUI\listBadges(), ilMediaCreationGUI\listPoolItems(), ilObjTaxonomy\loadLanguageModule(), ilSCORM13PlayerGUI\logFileName(), ilObjCourseAccess\lookupPeriodInfo(), ilSCORMTrackingItemsPerScoFilterGUI\parse(), ilSCORMTrackingItemsPerUserFilterGUI\parse(), ilSCORM2004TrackingItemsPerUserFilterGUI\parse(), ilSCORM2004TrackingItemsPerScoFilterGUI\parse(), ilSCORMTrackingItemsTableGUI\parseValue(), ilSharedResourceGUI\passwordForm(), ilSCORM13PlayerGUI\postLogEntry(), ilObjContentObjectGUI\properties(), ilTaggingClassificationProvider\render(), ilScheduleInputGUI\render(), ilContainerSessionsContentGUI\renderSessionLimitLink(), ilRepositoryTrashGUI\restoreObjects(), ilMembershipCronNotifications\run(), ilUserCronCheckAccounts\run(), ilObjContentObjectGUI\saveProperties(), ilWikiPageGUI\searchWikiLinkAC(), ilBookCronNotification\sendMails(), ilObjEmployeeTalkGUI\sendUpdateNotification(), ilObjContentObjectGUI\setContentSubTabs(), ilContainerGUI\setPageEditorTabs(), ilObjWikiGUI\setSettingsSubTabs(), ilContainerGUI\showAdministrationPanel(), ilObjWorkspaceFolderGUI\showAdministrationPanel(), ilObjSystemFolderGUI\showBasicSettingsObject(), ilHelpGUI\showHelp(), ilObjSessionGUI\showJoinRequestButton(), ilObjStudyProgramme\statusToRepr(), ilSCORM2004TrackingItems\tracInteractionItem(), ilSCORM2004TrackingItems\tracInteractionItemColumns(), ilSCORM2004TrackingItems\tracInteractionUser(), ilSCORM2004TrackingItems\tracInteractionUserAnswers(), ilSCORM2004TrackingItems\tracInteractionUserAnswersColumns(), ilSCORM2004TrackingItems\tracInteractionUserColumns(), ilConditionHandlerGUI\translateOperator(), ilObjExercise\update(), ilPDNotesGUI\view(), and ilWikiStatGUI\viewToolbar().

228  : void
229  {
230  global $DIC;
231  $ilDB = $DIC->database();
232 
233  if (in_array($a_module, $this->loaded_modules, true)) {
234  return;
235  }
236 
237  $this->loaded_modules[] = $a_module;
238 
239  // remember the used modules globally
240  self::$used_modules[$a_module] = $a_module;
241 
243 
244  if (empty($this->lang_key)) {
246  }
247 
248  if (isset($this->cached_modules[$a_module]) && is_array($this->cached_modules[$a_module])) {
249  $this->text = array_merge($this->text, $this->cached_modules[$a_module]);
250 
251  if ($this->usage_log_enabled) {
252  foreach (array_keys($this->cached_modules[$a_module]) as $key) {
253  $this->map_modules_txt[$key] = $a_module;
254  }
255  }
256 
257  return;
258  }
259 
260  $q = "SELECT * FROM lng_modules " .
261  "WHERE lang_key = " . $ilDB->quote($lang_key, "text") . " AND module = " .
262  $ilDB->quote($a_module, "text");
263  $r = $ilDB->query($q);
264  $row = $r->fetchRow(ilDBConstants::FETCHMODE_ASSOC);
265 
266  if ($row === false) {
267  return;
268  }
269 
270  $new_text = unserialize($row["lang_array"], ["allowed_classes" => false]);
271  if (is_array($new_text)) {
272  $this->text = array_merge($this->text, $new_text);
273 
274  if ($this->usage_log_enabled) {
275  foreach (array_keys($new_text) as $key) {
276  $this->map_modules_txt[$key] = $a_module;
277  }
278  }
279  }
280  }
global $DIC
Definition: feed.php:28
string $key
Consumer key/client ID value.
Definition: System.php:193
$q
Definition: shib_logout.php:21
$r
+ Here is the caller graph for this function:

◆ logUsage()

static ilLanguage::logUsage ( string  $a_module,
string  $a_identifier 
)
staticprotected

saves tupel of language module and identifier

Definition at line 514 of file class.ilLanguage.php.

514  : void
515  {
516  if ($a_module !== "" && $a_identifier !== "") {
517  self::$lng_log[$a_identifier] = $a_module;
518  }
519  }

◆ lookupId()

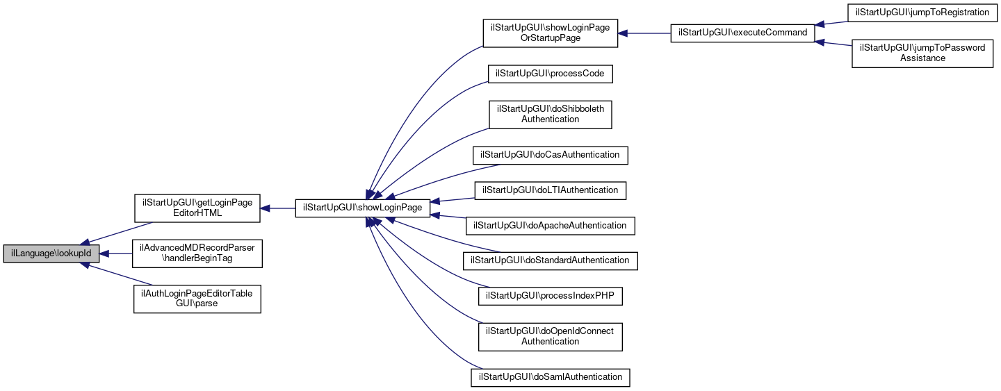
static ilLanguage::lookupId ( string  $a_lang_key)
static

Lookup obj_id of language.

Definition at line 340 of file class.ilLanguage.php.

References $DIC, $ilDB, $res, and ilDBConstants\FETCHMODE_OBJECT.

Referenced by ilStartUpGUI\getLoginPageEditorHTML(), ilAdvancedMDRecordParser\handlerBeginTag(), and ilAuthLoginPageEditorTableGUI\parse().

340  : int
341  {
342  global $DIC;
343  $ilDB = $DIC->database();
344 
345  $query = "SELECT obj_id FROM object_data " . " " .
346  "WHERE title = " . $ilDB->quote($a_lang_key, "text") . " " .
347  "AND type = " . $ilDB->quote("lng", "text");
348 
349  $res = $ilDB->query($query);
350  while ($row = $res->fetchRow(ilDBConstants::FETCHMODE_OBJECT)) {
351  return (int) $row->obj_id;
352  }
353  return 0;
354  }
$res
Definition: ltiservices.php:69
global $DIC
Definition: feed.php:28
+ Here is the caller graph for this function:

◆ toJS()

ilLanguage::toJS (   $a_lang_key,
ilGlobalTemplateInterface  $a_tpl = null 
)

Transfer text to Javascript.

Parameters
string|string[]$a_lang_key $a_lang_key language key string or array of language keys

Definition at line 466 of file class.ilLanguage.php.

References $DIC, toJSMap(), and txt().

Referenced by ilTaggingGUI\initJavascript(), and ilTextAreaInputGUI\insert().

466  : void
467  {
468  global $DIC;
469  $tpl = $DIC["tpl"];
470 
471  if (!is_object($a_tpl)) {
472  $a_tpl = $tpl;
473  }
474 
475  if (!is_array($a_lang_key)) {
476  $a_lang_key = array($a_lang_key);
477  }
478 
479  $map = array();
480  foreach ($a_lang_key as $lk) {
481  $map[$lk] = $this->txt($lk);
482  }
483  $this->toJSMap($map, $a_tpl);
484  }
toJSMap(array $a_map, ilGlobalTemplateInterface $a_tpl=null)
Transfer text to Javascript.
txt(string $a_topic, string $a_default_lang_fallback_mod="")
gets the text for a given topic if the topic is not in the list, the topic itself with "-" will be re...
global $DIC
Definition: feed.php:28
+ Here is the call graph for this function:
+ Here is the caller graph for this function:

◆ toJSMap()

ilLanguage::toJSMap ( array  $a_map,
ilGlobalTemplateInterface  $a_tpl = null 
)

Transfer text to Javascript.

$a_map array of key value pairs (key is text string, value is content)

Definition at line 491 of file class.ilLanguage.php.

References $DIC.

Referenced by toJS().

491  : void
492  {
493  global $DIC;
494  $tpl = $DIC["tpl"];
495 
496  if (!is_object($a_tpl)) {
497  $a_tpl = $tpl;
498  }
499 
500  if (!is_array($a_map)) {
501  return;
502  }
503 
504  foreach ($a_map as $k => $v) {
505  if ($v != "") {
506  $a_tpl->addOnloadCode("il.Language.setLangVar('" . $k . "', " . json_encode($v, JSON_THROW_ON_ERROR) . ");");
507  }
508  }
509  }
global $DIC
Definition: feed.php:28
+ Here is the caller graph for this function:

◆ txt()

ilLanguage::txt ( string  $a_topic,
string  $a_default_lang_fallback_mod = "" 
)

gets the text for a given topic if the topic is not in the list, the topic itself with "-" will be returned

Definition at line 172 of file class.ilLanguage.php.

Referenced by ilBookingBulkCreationTableGUI\__construct(), ilTermDefinitionBulkCreationTableGUI\__construct(), ilDclTableViewEditFieldsTableGUI\__construct(), ilBadgeImageTemplateTableGUI\__construct(), ilFoundUsersTableGUI\__construct(), ilRatingCategoryTableGUI\__construct(), ilBadgeTypesTableGUI\__construct(), ilPageMultiLangTableGUI\__construct(), ilCategoryAssignRoleTableGUI\__construct(), ilTermUsagesTableGUI\__construct(), ilLanguageExtTableGUI\__construct(), ilExcDeliveredFilesTableGUI\__construct(), ilObjectFeedWriter\__construct(), SurveyConstraintsTableGUI\__construct(), ilHelpTooltipTableGUI\__construct(), ilMobSubtitleTableGUI\__construct(), ilLMMenuItemsTableGUI\__construct(), ilWikiExportOrderTableGUI\__construct(), ilWikiSearchResultsTableGUI\__construct(), ilTaxAssignInputGUI\__construct(), ilUploadDirFilesTableGUI\__construct(), ilClipboardTableGUI\__construct(), ilPCIIMPopupTableGUI\__construct(), ilPCTabsTableGUI\__construct(), ilSurveyParticipantsTableGUI\__construct(), ilSurveySyncTableGUI\__construct(), ilLinksTableGUI\__construct(), ilLMGlossaryTableGUI\__construct(), ilLMBlockedUsersTableGUI\__construct(), ilDclCreateViewTableGUI\__construct(), ilWikiContributorsTableGUI\__construct(), ilExcCriteriaTableGUI\__construct(), ilPublicSubmissionsTableGUI\__construct(), ilPCFileListTableGUI\__construct(), ilPCGridCellTableGUI\__construct(), ilPCIIMOverlaysTableGUI\__construct(), ilTermQuickListTableGUI\__construct(), ilSurveySkillChangesTableGUI\__construct(), ilMultiSrtConfirmationTable2GUI\__construct(), ilLMPagesTableGUI\__construct(), ilMediaPoolPageUsagesTableGUI\__construct(), ilWikiPageTemplatesTableGUI\__construct(), ilExcCriteriaCatalogueTableGUI\__construct(), ilDefaultPlaceholderDescription\__construct(), ilPortfolioTableGUI\__construct(), ilPageHistoryTableGUI\__construct(), ilExAssignmentListTextTableGUI\__construct(), ilSurveyQuestionTableGUI\__construct(), ilHelpModuleTableGUI\__construct(), ilMediaObjectUsagesTableGUI\__construct(), ilHelpMappingTableGUI\__construct(), ilBenchmarkTableGUI\__construct(), ilNewItemGroupTableGUI\__construct(), ilPageLayoutTableGUI\__construct(), ilNewsForContextTableGUI\__construct(), ilModulesTableGUI\__construct(), ilTaxonomyListTableGUI\__construct(), ilBadgeUserTableGUI\__construct(), ilGlossaryEditorGUI\__construct(), ilContentStylesTableGUI\__construct(), ilRoleAssignmentTableGUI\__construct(), ilUserFieldSettingsTableGUI\__construct(), ILIAS\UI\Implementation\Component\Input\Field\Link\__construct(), ilBadgeTableGUI\__construct(), ilPollUserTableGUI\__construct(), ilHTLMPresentationGUI\__construct(), ilSurveySkillTableGUI\__construct(), ilItemGroupItemsTableGUI\__construct(), ilFeedbackConfirmationTable2GUI\__construct(), ilStyleMediaQueryTableGUI\__construct(), ilWikiFunctionsBlockGUI\__construct(), ilTaxonomyTableGUI\__construct(), ilBadgePersonalTableGUI\__construct(), ilImageFileInputGUI\__construct(), FormMailCodesGUI\__construct(), ilSurveySkillThresholdsTableGUI\__construct(), ilMatrixRowWizardInputGUI\__construct(), ilPasteStyleCharacteristicTableGUI\__construct(), ilStyleColorTableGUI\__construct(), ilMediaCastTableGUI\__construct(), ilExportIDTableGUI\__construct(), ilPDNewsBlockGUI\__construct(), ilTableTemplatesTableGUI\__construct(), ilTaxAssignedItemsTableGUI\__construct(), ilObjectBadgeTableGUI\__construct(), ilTermDefinitionEditorGUI\__construct(), ilCategoryWizardInputGUI\__construct(), ilPDTasksBlockGUI\__construct(), ilCustomUserFieldSettingsTableGUI\__construct(), ilHTLMEditorGUI\__construct(), ilWorkspaceAccessTableGUI\__construct(), ilSkillLevelTableGUI\__construct(), ilExGradesTableGUI\__construct(), ilStyleImageTableGUI\__construct(), ilRepositorySelectorInputGUI\__construct(), ilWorkspaceShareTableGUI\__construct(), ilBookingObjectsTableGUI\__construct(), ilEditClipboardGUI\__construct(), ilMatchingWizardInputGUI\__construct(), ilSkillCatTableGUI\__construct(), ILIAS\UI\Implementation\Component\Input\Field\Duration\__construct(), ilMediaPoolTableGUI\__construct(), ilBookingReservationsTableGUI\__construct(), ilNewsForContextBlockGUI\__construct(), ilAssQuestionHintsTableGUI\__construct(), ilLMPresentationGUI\__construct(), ilObjSurvey\__construct(), ilPCTableGUI\_addAlignmentCheckboxes(), ilPCTableGUI\_addSpanInputs(), ilPCTableGUI\_addStyleCheckboxes(), ilPCTableGUI\_addWidthInputs(), ilSessionAppointment\_appointmentToString(), ilObjFileBasedLMAccess\_checkAccess(), ilObjContentObjectAccess\_checkAccess(), ilObjGlossaryAccess\_checkAccess(), ilObjWikiAccess\_checkAccess(), ilObjMediaCastAccess\_checkAccess(), ilObjPortfolioTemplateAccess\_checkAccess(), ilObjSurveyAccess\_checkAccess(), ilObjMediaObject\_determineWidthHeight(), ilObjQuestionPool\_getAvailableQuestionpools(), ilObjMediaObjectGUI\_getMediaInfoHTML(), ilAuthUtils\_getMultipleAuthModeOptions(), ilObjTestAccess\_getParticipantData(), SurveyQuestion\_getQuestionTypeName(), ilObjSurveyQuestionPool\_getQuestiontypes(), ilObjQuestionPool\_getQuestionTypes(), ilObjSurveyQuestionPool\_getQuestionTypeTranslations(), ilPCParagraphGUI\_getStandardCharacteristics(), ilPCSectionGUI\_getStandardCharacteristics(), ilDclStandardField\_getStandardFieldsAsArray(), ilObjSCORMLearningModule\_getStatusForUser(), ilObjStyleSheetGUI\_getTemplatePreview(), ilObjRole\_getTranslation(), ilObjLearningSequenceGUI\_goto(), ilObjCmiXapiGUI\_goto(), ilObjDataCollectionGUI\_goto(), ilObjItemGroupGUI\_goto(), ilRemoteObjectBaseGUI\_goto(), ilLMPageObjectGUI\_goto(), ilGlossaryTermGUI\_goto(), ilObjLearningSequence\_goto(), ilObjSessionGUI\_goto(), ilObjectPluginGUI\_goto(), ilObjFolderGUI\_goto(), ilStructureObjectGUI\_goto(), ilObjBookingPoolGUI\_goto(), ilObjFileBasedLMGUI\_goto(), ilObjLTIConsumerGUI\_goto(), ilObjSAHSLearningModuleGUI\_goto(), ilObjSurveyGUI\_goto(), ilObjSurveyQuestionPoolGUI\_goto(), ilObjWikiGUI\_goto(), ilObjFileGUI\_goto(), ilObjCategoryGUI\_goto(), ilObjGlossaryGUI\_goto(), ilObjGroupGUI\_goto(), ilObjMediaPoolGUI\_goto(), ilObjMediaCastGUI\_goto(), ilObjLinkResourceGUI\_goto(), ilObjSystemFolderGUI\_goto(), ilObjQuestionPoolGUI\_goto(), ilObjForumGUI\_goto(), ilObjContentObjectGUI\_goto(), ilObjCourseGUI\_goto(), ilObjTestGUI\_goto(), ilObjUserFolderGUI\_goto(), ilObjectGUI\_gotoRepositoryRoot(), ilObjTestAccess\_lookupOnlineTestAccess(), ilObject\_lookupOwnerName(), ilObject\_prepareCloneSelection(), ilObjRole\_removeObjectId(), ilBadgeProfileGUI\activate(), ilBadgeProfileGUI\activateInCard(), ilStructureObjectGUI\activatePages(), ilObjBadgeAdministrationGUI\activateTypes(), ilWikiPageGUI\activateWikiPageRating(), ilLocatorGUI\addAdministrationItems(), ilMemberAgreementGUI\addAgreement(), ilPCInteractiveImage\addContentPopup(), ilObjWorkspaceFolderGUI\addContentSubTabs(), ilObjExerciseGUI\addContentSubTabs(), ilObjMediaCastGUI\addContentSubTabs(), ilObjBlogGUI\addContributor(), ilPageComponentPluginGUI\addCreationButton(), ilSkillTemplateCategoryGUI\addCreationButtons(), ilSkillCategoryGUI\addCreationButtons(), ilMemberAgreementGUI\addCustomFields(), ilAdvancedMDFieldDefinitionFloat\addCustomFieldToDefinitionForm(), ilAdvancedMDFieldDefinitionText\addCustomFieldToDefinitionForm(), ilCleanCOPageHistoryCronjob\addCustomSettingsToForm(), ilExAssTypeWikiTeamGUI\addEditFormCustomProperties(), ilMemberAgreementGUI\addExportFieldInfo(), ilExAssignmentGUI\addFiles(), ilTable2GUI\addFilterItemByMetaType(), ilUserTableGUI\addFilterItemByUdfType(), ilContainerRenderer\addHeaderRow(), ilObjWikiGUI\addImportantPageObject(), ilObjectActivation\addListGUIActivationProperty(), ilInfoScreenGUI\addMetaDataSections(), ilSkillTreeNodeGUI\addObjectsTab(), ilPCInteractiveImageGUI\addPopup(), ilInfoScreenGUI\addPreconditionSection(), ilExAssignmentGUI\addPublicSubmissions(), ilBlockGUI\addRepoCommands(), ilTinyMCE\addRTESupport(), ilExAssignmentGUI\addSchedule(), ilPersonalSkillsGUI\addSkill(), ilContainerGUI\addStandardContainerSubTabs(), ilSkillTreeNodeGUI\addStatusInput(), ilExAssignmentGUI\addSubmission(), ilExAssignmentGUI\addSubmissionFeedback(), ilTaxMDGUI\addSubTab(), ilExerciseManagementGUI\addSubTabs(), ilPCTabsGUI\addTab(), ilContainerSkillGUI\addTabs(), ilObjContentObjectGUI\addTabs(), ilInfoScreenGUI\addTagging(), ilAdvancedMDFieldDefinition\addToFieldDefinitionForm(), ilRatingGUI\addTooltip(), ilObjContentObjectGUI\addTooltip(), ilExcCriteriaBool\addToPeerReviewForm(), ilExcCriteriaText\addToPeerReviewForm(), ilNewsForContextBlockGUI\addToSettingsForm(), ilPersonalSkillsFilterGUI\addToToolbar(), ilPCInteractiveImage\addTriggerMarker(), ilObjGlossaryGUI\addUsagesToInfo(), ilSkillTreeNodeGUI\addUsageTab(), ilGroupAddToGroupActionGUI\addUser(), ilObjBlogGUI\addUserFromAutoComplete(), ilExerciseManagementGUI\adoptTeamsFromGroupObject(), ilObjTaxonomyGUI\afterSave(), ilCalendarEntry\appointmentToMailString(), ilBadgeManagementGUI\assignBadge(), ilSkillProfileGUI\assignLevel(), ilSkillProfileGUI\assignLevelSelectSkill(), ilSkillProfileGUI\assignLevelToProfile(), ilPersonalSkillsGUI\assignMaterial(), ilPersonalSkillsGUI\assignMaterials(), ilSkillProfileGUI\assignRole(), ilSkillProfileGUI\assignUser(), ilBadgeManagementGUI\awardBadgeUserSelection(), ilObjSystemFolderGUI\benchmarkSubTabs(), ilWikiPageGUI\blockWikiPage(), ilTestRandomQuestionsSrcPoolDefinitionQuantitiesCalculation\buildIntersectionQuestionSharingDefinitionsString(), ilObjTestGUI\buildPageViewToolbar(), ilExSubmissionTeamGUI\buildSubmissionPropertiesAndActions(), ilExAssTypeWikiTeamGUI\buildSubmissionPropertiesAndActions(), ilExPeerReviewGUI\buildSubmissionPropertiesAndActions(), ilObjStyleSheetGUI\cancelObject(), ilPDNewsBlockGUI\changeFeedSettings(), ilPCMediaObjectGUI\changeObjectReference(), ilObjContentObjectGUI\chapters(), ilPageEditorGUI\characteristic(), ilObjContentObjectGUI\checkCtrlPath(), ilAssQuestionHintsGUI\checkForSingleHintIdAndRedirectOnFailure(), ilDclCheckboxInputGUI\checkInput(), ilDclTextInputGUI\checkInput(), ilAssClozeTestCombinationVariantsInputGUI\checkInput(), ilKprimChoiceCorrectionsInputGUI\checkInput(), ilUriInputGUI\checkInput(), ilAssSingleChoiceCorrectionsInputGUI\checkInput(), ilAssMultipleChoiceCorrectionsInputGUI\checkInput(), ilEssayKeywordWizardInputGUI\checkInput(), ilImagemapCorrectionsInputGUI\checkInput(), ilFormulaInputGUI\checkInput(), ilMultipleChoiceWizardInputGUI\checkInput(), ilFontSizeInputGUI\checkInput(), ilAssAnswerCorrectionsInputGUI\checkInput(), ilRegExpInputGUI\checkInput(), ilBackgroundImageInputGUI\checkInput(), ilNumericStyleValueInputGUI\checkInput(), ilSelectBuilderInputGUI\checkInput(), ilCustomInputGUI\checkInput(), ilRadioGroupInputGUI\checkInput(), ilTextWizardInputGUI\checkInput(), ilScheduleInputGUI\checkInput(), ilAdvSelectInputGUI\checkInput(), ilFileWizardInputGUI\checkInput(), ilEMailInputGUI\checkInput(), ilUserLoginInputGUI\checkInput(), ilAlphabetInputGUI\checkInput(), ilBackgroundPositionInputGUI\checkInput(), ilLocationInputGUI\checkInput(), ilSelectInputGUI\checkInput(), ilTRBLBorderWidthInputGUI\checkInput(), ilCheckboxGroupInputGUI\checkInput(), ilKprimChoiceWizardInputGUI\checkInput(), ilRepositorySelectorInputGUI\checkInput(), ilTRBLNumericStyleValueInputGUI\checkInput(), ilExplorerSelectInputGUI\checkInput(), ilMultiSelectInputGUI\checkInput(), ilMatrixRowWizardInputGUI\checkInput(), ilMatchingPairWizardInputGUI\checkInput(), ilDateTimeInputGUI\checkInput(), ilCSSRectInputGUI\checkInput(), ilSuggestedSolutionSelectorGUI\checkInput(), ilMatchingWizardInputGUI\checkInput(), ilTagInputGUI\checkInput(), ilPasswordInputGUI\checkInput(), ilImagemapFileInputGUI\checkInput(), ilTextInputGUI\checkInput(), ilNumberInputGUI\checkInput(), ilCategoryWizardInputGUI\checkInput(), ilErrorTextWizardInputGUI\checkInput(), ilDateDurationInputGUI\checkInput(), ilAnswerWizardInputGUI\checkInput(), ilSingleChoiceWizardInputGUI\checkInput(), ilLinkInputGUI\checkInput(), ilTextAreaInputGUI\checkInput(), ilSharedResourceGUI\checkPassword(), ilObjWorkspaceFolderGUI\checkPassword(), ilContainerGUI\clipboardObject(), ilObjPortfolioBase\clonePagesAndSettings(), ilWorkspaceUserActionProvider\collectActionsForTargetUser(), ilSurveyEvaluationGUI\competenceEval(), ilWikiPageConfig\configureByObjectId(), ilGroupAddToGroupActionGUI\confirmAddUser(), ilPortfolioRoleAssignmentGUI\confirmAssignmentDeletion(), ilExAssignmentEditorGUI\confirmAssignmentsDeletionObject(), ilBlogPostingGUI\confirmBlogPostingDeletion(), ilGroupAddToGroupActionGUI\confirmCreateGroupAndAddUser(), ilMultilingualismGUI\confirmDeactivateContentMultiLang(), ilBadgeManagementGUI\confirmDeassignBadge(), ilExerciseManagementGUI\confirmDeassignMembersObject(), ilRatingCategoryGUI\confirmDelete(), ilBookingScheduleGUI\confirmDelete(), ilBookingObjectGUI\confirmDelete(), ilBadgeManagementGUI\confirmDeleteBadges(), ilAssQuestionHintsGUI\confirmDeleteCmd(), ilExSubmissionFileGUI\confirmDeleteDeliveredObject(), ilFileSystemGUI\confirmDeleteFile(), ilObjBadgeAdministrationGUI\confirmDeleteImageTemplates(), ilObjBadgeAdministrationGUI\confirmDeleteObjectBadges(), ilPCInteractiveImageGUI\confirmDeleteOverlays(), ilContSkillAdminGUI\confirmDeleteSelectedLocalProfiles(), ilContSkillAdminGUI\confirmDeleteSingleLocalProfile(), ilObjTaxonomyGUI\confirmDeleteTaxonomy(), ilExcCriteriaGUI\confirmDeletion(), ilExcCriteriaCatalogueGUI\confirmDeletion(), ilObjMediaCastGUI\confirmDeletionItemsObject(), ilNewsItemGUI\confirmDeletionNewsItems(), ilObjContentObjectGUI\confirmGlossarySelection(), ilSkillProfileGUI\confirmLevelAssignmentRemoval(), ilBasicSkillGUI\confirmLevelDeletion(), ilPCInteractiveImageGUI\confirmPopupDeletion(), ilPortfolioRepositoryGUI\confirmPortfolioDeletion(), ilObjMediaPoolGUI\confirmRemove(), ilRepositoryTrashGUI\confirmRemoveFromSystemObject(), ilContainerGUI\confirmRemoveFromSystemObject(), ilObjWikiGUI\confirmRemoveImportantPagesObject(), ilMultilingualismGUI\confirmRemoveLanguages(), ilContSkillAdminGUI\confirmRemoveSelectedGlobalProfiles(), ilContSkillAdminGUI\confirmRemoveSelectedSkill(), ilContSkillAdminGUI\confirmRemoveSingleGlobalProfile(), ilPersonalSkillsGUI\confirmSkillRemove(), ilObjMediaObjectGUI\confirmSrtDeletionObject(), ilPCTabsGUI\confirmTabsDeletion(), ilWikiPageGUI\confirmWikiPageDeletion(), ilSCORMPresentationGUI\contentSelect(), ilObjBlogGUI\contributors(), ilBadge\copy(), ilPageEditorGUI\copy(), ilStructureObjectGUI\copyItems(), ilSkillTreeNodeGUI\copyItems(), ilObjContentObjectGUI\copyItems(), ilMediaItem\copyOriginal(), ilSurveyEditorGUI\copyQuestionObject(), ilBookingScheduleGUI\create(), ilPCAMDFormGUI\create(), ilPCInteractiveImageGUI\create(), ilSkillTreeNodeGUI\create(), ilBookingObjectGUI\create(), ilPCTabsGUI\create(), ilObjSkillTreeGUI\create(), ilPCMediaObjectGUI\create(), ilLMPageObjectGUI\create(), ilExSubmissionTeamGUI\createAdoptedTeamObject(), ilFileSystemGUI\createDirectory(), ilPCFileListGUI\createFileItem(), ilGroupAddToGroupActionGUI\createGroup(), ilGroupAddToGroupActionGUI\createGroupAndAddUser(), ilSkillProfileGUI\createLocal(), ilObjWikiGUI\createPageUsingTemplateObject(), ilExerciseManagementGUI\createTeamsFromGroupsObject(), ilExAssTypeWikiTeamGUI\createWiki(), ilPageEditorGUI\cut(), ilStructureObjectGUI\cutItems(), ilSkillTreeNodeGUI\cutItems(), ilObjContentObjectGUI\cutItems(), ilBadgeProfileGUI\deactivate(), ilBadgeProfileGUI\deactivateInCard(), ilObjBadgeAdministrationGUI\deactivateTypes(), ilWikiPageGUI\deactivateWikiPageRating(), ilBadgeManagementGUI\deassignBadge(), ilContSkillAdminGUI\deassignCompetences(), ilContSkillAdminGUI\deassignCompetencesConfirm(), ilExerciseManagementGUI\deassignMembersObject(), ilSCORM13PlayerGUI\debugGUI(), ilExcCriteriaGUI\delete(), ilExcCriteriaCatalogueGUI\delete(), ilRatingCategoryGUI\delete(), ilBookingScheduleGUI\delete(), ilPageEditorGUI\delete(), ilBookingObjectGUI\delete(), ilPCImageMapEditorGUI\deleteAreas(), ilImageMapEditorGUI\deleteAreas(), ilPortfolioRoleAssignmentGUI\deleteAssignments(), ilExAssignmentEditorGUI\deleteAssignmentsObject(), ilBadgeManagementGUI\deleteBadges(), ilBlogPostingGUI\deleteBlogPostingConfirmationScreen(), ilObjStyleSheetGUI\deleteColorConfirmationObject(), ilObjWorkspaceFolderGUI\deleteConfirmation(), ilObjBadgeAdministrationGUI\deleteImageTemplates(), ilObjTaxonomyGUI\deleteItems(), ilBasicSkillGUI\deleteLevel(), ilObjStyleSheetGUI\deleteMediaQueryConfirmationObject(), ilObjSkillTreeGUI\deleteNodes(), ilObjBadgeAdministrationGUI\deleteObjectBadges(), ilRepositoryTrashGUI\deleteObjects(), ilPCInteractiveImageGUI\deleteOverlays(), ilPCInteractiveImageGUI\deletePopups(), ilPortfolioRepositoryGUI\deletePortfolios(), ilSkillProfileGUI\deleteProfiles(), ilContSkillAdminGUI\deleteSelectedLocalProfiles(), ilContSkillAdminGUI\deleteSingleLocalProfile(), ilObjMediaObjectGUI\deleteSrtFilesObject(), ilObjTaxonomyGUI\deleteTaxonomy(), ilObjStyleSheetGUI\deleteTemplateConfirmationObject(), ilObjContentObjectGUI\deleteTooltips(), ilObjUser\deleteUserDefinedFieldEntries(), ilWikiPageGUI\deleteWikiPageConfirmationScreen(), ilNewsItem\determineNewsContent(), ilNewsItem\determineNewsTitle(), ilObjMediaCastGUI\determinePlaytimeObject(), ilExSubmission\downloadAllAssignmentFiles(), ilExSubmission\downloadFiles(), ilExSubmission\downloadMultipleFiles(), ilExSubmissionFileGUI\downloadReturnedObject(), ilPCLoginPageElementGUI\edit(), ilBookingScheduleGUI\edit(), ilBasicSkillGUI\edit(), ilBasicSkillTemplateGUI\edit(), ilBookingObjectGUI\edit(), ilWikiPageGUI\editAdvancedMetaData(), ilBadgeManagementGUI\editBadge(), ilPCTableGUI\editCellAlignment(), ilPCTableGUI\editCellSpan(), ilPCTableGUI\editCellStyle(), ilPCTableGUI\editCellWidth(), ilObjContentObjectGUI\editGlossaries(), ilObjWikiGUI\editImportantPagesObject(), ilBasicSkillGUI\editLevel(), ilImageMapEditorGUI\editMapArea(), ilNewsItemGUI\editNews(), ilObjMediaCastGUI\editOrderObject(), ilSkillTreeNodeGUI\editProperties(), ilObjBlogAdministrationGUI\editSettings(), ilObjSkillManagementGUI\editSettings(), ilPDNewsBlockGUI\editSettings(), ilPCMediaObjectGUI\editStyle(), ilMediaCreationGUI\editTitlesAndDescriptions(), ilObjMediaPoolGUI\editTitlesAndDescriptions(), ilAchievementsGUI\executeCommand(), ilExcCriteriaCatalogueGUI\executeCommand(), ilContainerFilterAdminGUI\executeCommand(), ilSCORMPresentationGUI\executeCommand(), ilSAHSEditGUI\executeCommand(), ilObjectPluginGUI\executeCommand(), ilSharedResourceGUI\executeCommand(), ilPCPluggedGUI\executeCommand(), ilPortfolioRepositoryGUI\executeCommand(), ilExPeerReviewGUI\executeCommand(), ilEditClipboardGUI\executeCommand(), ilWikiPageGUI\executeCommand(), ilExAssignmentEditorGUI\executeCommand(), ilSurveyParticipantsGUI\executeCommand(), ilRepositoryGUI\executeCommand(), ilObjMediaPoolGUI\executeCommand(), ilSkillProfileGUI\executeCommand(), ilExerciseManagementGUI\executeCommand(), ilSCORM13PlayerGUI\executeCommand(), ilLMPresentationGUI\executeCommand(), ilObjBlogGUI\executeCommand(), ilRatingCategoryGUI\export(), ilSCORM2004TrackingItems\exportObjGlobalToSystemColumns(), ilSkillProfileGUI\exportProfiles(), ilSCORM2004TrackingItems\exportSelectedCoreColumns(), ilSCORM2004TrackingItems\exportSelectedInteractionsColumns(), ilSCORM2004TrackingItems\exportSelectedObjectivesColumns(), ilTable2GUI\fillActionRow(), ilStudyProgrammeRepositorySearchGUI\fillAutoCompleteToolbar(), ilRepositorySearchGUI\fillAutoCompleteToolbar(), ilTable2GUI\fillFooter(), ilTable2GUI\fillHeader(), ilDclStandardField\fillHeaderExcel(), ilMobSubtitleTableGUI\fillRow(), ilAccessPermissionsStatusTableGUI\fillRow(), ilPageMultiLangTableGUI\fillRow(), ilMobMultiSrtConfirmationTable2GUI\fillRow(), ilLMGlossaryTableGUI\fillRow(), ilLanguageExtTableGUI\fillRow(), ilMultiSrtConfirmationTable2GUI\fillRow(), ilLinksTableGUI\fillRow(), ilTaxonomyListTableGUI\fillRow(), ilPublicSubmissionsTableGUI\fillRow(), ilRatingCategoryTableGUI\fillRow(), ilNewsForContextTableGUI\fillRow(), ilHelpModuleTableGUI\fillRow(), ilSurveyCodesTableGUI\fillRow(), ilLMBlockedUsersTableGUI\fillRow(), ilRepDependenciesTableGUI\fillRow(), ilImportantPagesTableGUI\fillRow(), ilWikiContributorsTableGUI\fillRow(), ilPortfolioTableGUI\fillRow(), ilPageHistoryTableGUI\fillRow(), ilPasteStyleCharacteristicTableGUI\fillRow(), ilContentStylesTableGUI\fillRow(), ilStyleMediaQueryTableGUI\fillRow(), ilBookingSchedulesTableGUI\fillRow(), ilMultilingualismTableGUI\fillRow(), ilUserFieldSettingsTableGUI\fillRow(), ilMediaCastTableGUI\fillRow(), ilLMPagesTableGUI\fillRow(), ilStyleColorTableGUI\fillRow(), ilBadgeImageTemplateTableGUI\fillRow(), ilTableTemplatesTableGUI\fillRow(), ilSurveySkillTableGUI\fillRow(), ilContSkillMemberTableGUI\fillRow(), ilSurveySkillAssignmentTableGUI\fillRow(), ilBadgeTypesTableGUI\fillRow(), ilExcCriteriaTableGUI\fillRow(), ilSurveyAppraiseesTableGUI\fillRow(), ilExportIDTableGUI\fillRow(), ilPortfolioPageTableGUI\fillRow(), ilMediaPoolPageUsagesTableGUI\fillRow(), ilCopySelfAssQuestionTableGUI\fillRow(), ilNewItemGroupTableGUI\fillRow(), ilContProfileTableGUI\fillRow(), ilMediaObjectUsagesTableGUI\fillRow(), ilSurveySyncTableGUI\fillRow(), ilPDNewsTableGUI\fillRow(), ilAssignmentsTableGUI\fillRow(), ilExcCriteriaCatalogueTableGUI\fillRow(), ilSkillLevelTableGUI\fillRow(), ilBadgeTableGUI\fillRow(), ILIAS\Style\Content\CharacteristicTableGUI\fillRow(), ilAdminSubItemsTableGUI\fillRow(), ilBookingParticipantsTableGUI\fillRow(), ilObjectBadgeTableGUI\fillRow(), SurveyConstraintsTableGUI\fillRow(), ilExGradesTableGUI\fillRow(), ilSurveyQuestionTableGUI\fillRow(), ilBadgeUserTableGUI\fillRow(), ilMediaCastManageTableGUI\fillRow(), ilAssQuestionHintsTableGUI\fillRow(), ilWorkspaceShareTableGUI\fillRow(), ilBookingObjectsTableGUI\fillRow(), ilMediaPoolTableGUI\fillRow(), ilUserTableGUI\fillRow(), ilBookingReservationsTableGUI\fillRow(), ilDclEditViewTableGUI\fillRowFromObject(), ilClassificationBlockGUI\filterContainer(), ilBlogExerciseGUI\finalize(), ilPortfolioExerciseGUI\finalize(), ilWikiPageGUI\finalizeAssignment(), ilSCORMExplorer\formatHeader(), ilContainerSelectionExplorer\formatHeader(), ilRepositoryExplorer\formatHeader(), ilExplorer\formatObject(), ilContainerGUI\forwardToPageObject(), ilDataCollectionMailNotification\getAction(), ilBlogPostingGUI\getActivationCaptions(), ilPersonalSkillsGUI\getActualGapItem(), ILIAS\COPage\Page\PageQueryActionHandler\getAddCommands(), ilContainerPageGUI\getAdditionalPageActions(), ilObjPortfolioAdministrationGUI\getAdminTabs(), ilObjLearningHistorySettingsGUI\getAdminTabs(), ilObjCommentsSettingsGUI\getAdminTabs(), ilObjNotesSettingsGUI\getAdminTabs(), ilObjPersonalWorkspaceSettingsGUI\getAdminTabs(), ilObjSkillManagementGUI\getAdminTabs(), ilObjSkillTreeGUI\getAdminTabs(), ilExSubmissionTeamGUI\getAdoptForm(), ilObjWiki\getAdvMDSubItemTitle(), ilObjGlossary\getAdvMDSubItemTitle(), ilPCMediaObjectGUI\getAliasValues(), ilPortfolioPage\getAllPortfolioPages(), ilPersonalSkillsGUI\getAllSuggestedResources(), assKprimChoice\getAnswerTypeSelectOptions(), ilObjSAHSLearningModule\getApiStudentName(), ilObjWikiGUI\getAssignmentButtons(), ilExAssignmentEditorGUI\getAssignmentValues(), ilSurveyEditorGUI\getAutoBlockTitle(), ilButtonBase\getCaption(), ilObjMediaCastGUI\getCastItemValues(), SurveyMetricQuestionEvaluation\getChart(), ilChapterHierarchyFormGUI\getChildCommands(), ilChapterHierarchyFormGUI\getChildIconAlt(), ilHierarchyFormGUI\getChildIconAlt(), ilGlossaryAdvMetaDataAdapter\getColumnOrder(), ilModulesTableGUI\getComponents(), ilTestRandomQuestionsSrcPoolDefinitionQuantitiesCalculation\getConcurrentRuleConflictMessage(), ILIAS\Object\Properties\ObjectReferenceProperties\ObjectAvailabilityPeriodProperty\getConstraintForActivationLimitedOptionalGroup(), ilObjTestSettingsQuestionBehaviour\getConstraintsSectionQuestionBehaviour(), ilContainerFilterUtil\getContainerFieldTitle(), ilContainerFilterUtil\getContainerRecordTitle(), ilHierarchyFormGUI\getContent(), ilPropertyFormGUI\getContent(), ilLTIConsumeProviderFormGUI\getContentSelectionFrame(), ilFeedWriter\getContextPath(), ilObjRepositorySettings\getDefaultNewItemGrouping(), ilObjGlossary\getDeletionDependencies(), ilTestRandomQuestionSetConfig\getDepenciesBrokenMessage(), ilBookingPrefBookCron\getDescription(), ilExcCronFeedbackNotification\getDescription(), ilExcCronReminders\getDescription(), ilSurveyCronNotification\getDescription(), ilSessionMailTemplateParticipantContext\getDescription(), ilCleanCOPageHistoryCronjob\getDescription(), ilCourseMailTemplateMemberContext\getDescription(), ilBookCronNotification\getDescription(), ilSkillNotifications\getDescription(), ilSurveyMailTemplateRaterInvitationContext\getDescription(), ilSurveyMailTemplateReminderContext\getDescription(), ilExcMailTemplatePeerReminderContext\getDescription(), ilExcMailTemplateSubmitReminderContext\getDescription(), ilExcMailTemplateGradeReminderContext\getDescription(), ilExSubmission\getDownloadedFilesInfoForTableGUIS(), ilBlogExerciseGUI\getDownloadSubmissionButton(), ilPortfolioExerciseGUI\getDownloadSubmissionButton(), ilNewsForContextBlockGUI\getDynamicReload(), ilNewsItemGUI\getEditForm(), ilImageMapEditorGUI\getEditorTitle(), ilPCMediaObjectGUI\getEnabledMapAreas(), ilFirstLoginLearningHistoryProvider\getEntries(), ilCourseLearningHistoryProvider\getEntries(), ilBadgeLearningHistoryProvider\getEntries(), ilSkillLearningHistoryProvider\getEntries(), ilAsyncPropertyFormGUI\getErrorMessageTemplate(), ilPersonalSkillsGUI\getEvalItem(), ilPortfolioExerciseGUI\getExerciseInfo(), SurveyMetricQuestionEvaluation\getExportGrid(), SurveyQuestionEvaluation\getExportGrid(), ilLikeGUI\getExpressionText(), ilBadge\getExtendedTypeCaption(), ilAssQuestionSkillAssignmentImportFails\getFailedImportsMessage(), ilTestSkillLevelThresholdImportFails\getFailedImportsMessage(), assKprimChoice\getFalseOptionLabelTranslation(), ilAdvancedMDFieldDefinitionFloat\getFieldDefinitionForTableGUI(), ilAdvancedMDFieldDefinitionSelect\getFieldDefinitionForTableGUI(), ilAdvancedMDFieldDefinitionText\getFieldDefinitionForTableGUI(), ilLuceneAdvancedSearchFields\getFields(), ilContainerFilterAdminGUI\getFieldSelectionForm(), ilInternalLinkGUI\getFileLinkHTML(), ilPDNotesGUI\getFilter(), ilAccessibilitySupportContactsGUI\getFooterLink(), ilAccessibilitySupportContactsGUI\getFooterText(), ilAccessibilityControlConceptGUI\getFooterText(), ilObjMediaCastSettingsGUI\getForm(), ilAssLacConditionParserException\getFormAlert(), ilAssLacDuplicateElement\getFormAlert(), ilAssLacMissingBracket\getFormAlert(), ilAssLacQuestionNotExist\getFormAlert(), ilAssLacQuestionNotReachable\getFormAlert(), ilAssLacUnsupportedExpression\getFormAlert(), ilAssLacUnsupportedOperation\getFormAlert(), ilAssLacUnableToParseCondition\getFormAlert(), ilAssLacOperatorNotSupportedByExpression\getFormAlert(), ilAssLacAnswerIndexNotExist\getFormAlert(), ilAssLacExpressionNotSupportedByQuestion\getFormAlert(), ilAssLacAnswerValueNotExist\getFormAlert(), SurveyMetricQuestionEvaluation\getGrid(), SurveyQuestionEvaluation\getGrid(), ilGroupAddToGroupActionGUI\getGroupCreationForm(), ilToolbarGUI\getGroupedItems(), ilNewItemGroupTableGUI\getGroups(), ilTestExportAbstract\getHeaderRow(), ilInfoScreenGUI\getHiddenToggleButton(), ilAssQuestionHint\getHintIndexLabel(), ilObjMediaPoolSubItemListGUI\getHTML(), ilObjLearningModuleSubItemListGUI\getHTML(), ilObjGlossarySubItemListGUI\getHTML(), ilObjWikiSubItemListGUI\getHTML(), ilSurveyContainsDataMessageBoxGUI\getHTML(), ilObjExerciseSubItemListGUI\getHTML(), ilDclEditViewTableGUI\getHTML(), ilDclCreateViewTableGUI\getHTML(), ilDclTableViewEditFieldsTableGUI\getHTML(), ilExcCriteriaBool\getHTML(), ilWikiImportantPagesBlockGUI\getHTML(), ilLikeGUI\getHTML(), ilCheckboxListOverlayGUI\getHTML(), ilPDNewsBlockGUI\getHTML(), ilNewsForContextBlockGUI\getHTML(), ilLocatorGUI\getHTML(), ilTaggingGUI\getHTML(), ilRatingGUI\getHTML(), ilInfoScreenGUI\getHTML(), ilTable2GUI\getHTML(), ilExGradesTableGUI\getIconForStatus(), ilExAssignmentGUI\getIconForStatus(), ilContentStyleImageGUI\getImageForm(), ilExcRepoObjAssignmentAccessInfo\getInfo(), ilNewsForContextBlockGUI\getInfoForData(), ilInternalLinkGUI\getInitHTML(), ilObjTestSettingsAccess\getInputAccessWindow(), ilObjTestSettingsQuestionBehaviour\getInputAutosave(), ilObjTestSettingsTestBehaviour\getInputForceWaitingBetweenAttempts(), ilObjTestSettingsQuestionBehaviour\getInputInstantFeedback(), ilObjTestSettingsTestBehaviour\getInputKioskMode(), ilObjTestSettingsTestBehaviour\getInputLimitAttempts(), ilObjTestSettingsQuestionBehaviour\getInputLockAnswers(), ilObjTestSettingsAccess\getInputPassword(), ilObjTestSettingsAdditional\getInputSkillsServiceActivation(), ilObjTestSettingsTestBehaviour\getInputTimeLimitForCompletion(), ilObjTestSettingsParticipantFunctionality\getInputUsrPassOverview(), ilEditClipboardGUI\getInsertButtonTitle(), assKprimChoice\getInstructionTextTranslation(), ilContainerContentGUI\getIntroduction(), ilSurveyParticipantsTableGUI\getItems(), ilExcCriteriaCatalogueTableGUI\getItems(), ilUserTableGUI\getItems(), ilPersonalSkillsGUI\getLatestEntriesForSkillHTML(), ilExPeerReviewGUI\getLateSubmissionInfo(), ilObjContentObjectGUI\getLayoutOption(), ilWikiFunctionsBlockGUI\getLegacyContent(), ilHierarchyFormGUI\getLegend(), ilHierarchyFormGUI\getLevelHTML(), ilTable2GUI\getLinkbar(), ilAchievementsGUI\getLinks(), ilCommentGUI\getListHTML(), ilPDTasksBlockGUI\getListItemForData(), ilLearningModuleNotification\getMailBody(), ilObjTestSettingsFinishing\getMailNotificationInputs(), ilLearningModuleNotification\getMailSubject(), ilImageMapEditorGUI\getMapAreaLinkString(), ilObjExternalToolsSettingsGUI\getMapsForm(), ilPersonalSkillsGUI\getMaterials(), ilSurveyEvaluationResults\getMedianAsText(), ilChapterHierarchyFormGUI\getMenuItems(), ilPersonalProfileMode\getModeInfo(), ilExerciseManagementGUI\getMultiFeedbackForm(), ilFormPropertyGUI\getMultiIconsHTML(), ilMultilingualismGUI\getMultiLangForm(), ilObjContentObjectGUI\getMultiLangHeader(), ilPageMultiLangGUI\getMultiLangInfo(), ilBadgeProfileGUI\getMultiSelection(), ilFirstLoginLearningHistoryProvider\getName(), ilCourseLearningHistoryProvider\getName(), ilBadgeLearningHistoryProvider\getName(), ilSkillLearningHistoryProvider\getName(), ilObjRepositorySettings\getNewItemGroups(), ilNewsItemGUI\getNewsForContextBlock(), ilNewsItemGUI\getNewsForContextTable(), ilAdministrationExplorerGUI\getNodeContent(), ilSkillTemplateTreeExplorerGUI\getNodeContent(), ilRepositoryExplorerGUI\getNodeContent(), ilRepositorySelectorExplorerGUI\getNodeContent(), ilVirtualSkillTreeExplorerGUI\getNodeContent(), ilWorkspaceExplorerGUI\getNodeContent(), ilLMEditorExplorerGUI\getNodeIconAlt(), ilAdministrationExplorerGUI\getNodeIconAlt(), ilRepositoryExplorerGUI\getNodeIconAlt(), ilRepositorySelectorExplorerGUI\getNodeIconAlt(), ilSkillTemplateTreeExplorerGUI\getNodeIconAlt(), ilVirtualSkillTreeExplorerGUI\getNodeIconAlt(), ilPersonalSkillExplorerGUI\getNodeIconAlt(), ilTreeExplorerGUI\getNodeIconAlt(), ilVirtualSkillTree\getNodeTitle(), ilPersonalSkillsGUI\getNonLatestEntriesForSkillHTML(), ilNoteGUI\getNoteListHTML(), ilObjPortfolioGUI\getOfflineMessage(), ilCountrySelectInputGUI\getOptions(), ilTaxAssignInputGUI\getOptions(), ilExplorer\getOutput(), ilSCORMExplorer\getOutputIcons(), ilPDTasksBlockGUI\getOverview(), ilNewsForContextBlockGUI\getOverview(), ilExSubmissionTextGUI\getOverviewContent(), ilExSubmissionFileGUI\getOverviewContent(), ilExSubmissionTeamGUI\getOverviewContent(), ilExPeerReviewGUI\getOverviewContent(), ilExSubmissionObjectGUI\getOverviewContentBlog(), ilExSubmissionObjectGUI\getOverviewContentPortfolio(), ilExAssignmentGUI\getOverviewHeader(), ilExPeerReviewGUI\getPeerReviewReceiverPanel(), ilPCLearningHistoryGUI\getPlaceholderPresentation(), ilSCORM13PlayerGUI\getPlayer(), ilModulesTableGUI\getPluginComponents(), ilLogicalAnswerComparisonExpressionInputGUI\getPointsInputLabel(), ilAnswerWizardInputGUI\getPointsInputLabel(), ilTestRandomQuestionSetSourcePoolDefinition\getPoolInfoLabel(), ilPCAMDFormGUI\getPortfolioForm(), ilPortfolioRepositoryGUI\getPortfolioList(), ilObjMediaPoolGUI\getPreviewModalHTML(), ilLearningModuleNotification\getPreviewText(), ilPersonalSkillsGUI\getProfileTargetItem(), ilObjPortfolioTemplateListGUI\getProperties(), ilObjCourseVerificationListGUI\getProperties(), ilObjTestVerificationListGUI\getProperties(), ilObjExerciseVerificationListGUI\getProperties(), ilObjSCORMVerificationListGUI\getProperties(), ilObjBibliographicListGUI\getProperties(), ilObjMediaCastListGUI\getProperties(), ilObjSurveyListGUI\getProperties(), ilObjSurveyQuestionPoolListGUI\getProperties(), ilObjWikiListGUI\getProperties(), ilObjBookingPoolListGUI\getProperties(), ilObjFileBasedLMListGUI\getProperties(), ilObjGlossaryListGUI\getProperties(), ilObjQuestionPoolListGUI\getProperties(), ilObjCategoryReferenceListGUI\getProperties(), ilObjGroupReferenceListGUI\getProperties(), ilObjSAHSLearningModuleListGUI\getProperties(), ilObjLearningModuleListGUI\getProperties(), ilObjContentObjectGUI\getPublicAccessColValue(), ilObjTest\getQuestionSetTypeTranslation(), ilObjQuestionPool\getQuestionTypeTranslations(), ilExPeerReviewGUI\getReceivedFeedbackPanel(), ilObjTestSettingsFinishing\getRedirectionInputs(), ilExcAssMemberState\getRemainingPeerReviewPresentation(), ilExcAssMemberState\getRemainingTimePresentation(), ilExcAssMemberState\getRemainingTimePresentationOfLastSubmissionOfRelativeDeadline(), ilPCSourceCodeEditorGUI\getRenderedClipboardBar(), ilPCMediaObjectEditorGUI\getRenderedClipboardBar(), ilPCInteractiveImageEditorGUI\getRenderedCreationForm(), ilPCSourceCodeEditorGUI\getRenderedImportForm(), ilPCSourceCodeEditorGUI\getRenderedManualForm(), ilPCSourceCodeEditorGUI\getRenderedPoolBar(), ilPCMediaObjectEditorGUI\getRenderedPoolBar(), ilPCMediaObjectEditorGUI\getRenderedUploadForm(), ilPCMediaObjectEditorGUI\getRenderedUrlForm(), ilContentStyleImageGUI\getResizeImageForm(), ilTestRandomQuestionsSrcPoolDefinitionQuantitiesCalculation\getRuleSatisfactionResultMessage(), ilExAssignmentInfo\getScheduleInfo(), ilSurveyResultsCumulatedTableGUI\getSelectableColumns(), ilQuestionPoolPrintViewTableGUI\getSelectableColumns(), ilSurveyQuestionsTableGUI\getSelectableColumns(), ilUserTableGUI\getSelectableColumns(), ilQuestionBrowserTableGUI\getSelectableColumns(), ilPersonalSkillsGUI\getSelfEvalGapItem(), ilObjExerciseGUI\getService(), ilObjNewsSettingsGUI\getSettingsForm(), ilObjLearningResourcesSettingsGUI\getSettingsForm(), ilObjPersonalWorkspaceSettingsGUI\getSettingsForm(), ILIAS\Services\ResourceStorage\Resources\DataSource\AllResourcesDataSource\getSortationsMapping(), ilSessionMailTemplateParticipantContext\getSpecificPlaceholders(), ilSurveyMailTemplateRaterInvitationContext\getSpecificPlaceholders(), ilExcMailTemplatePeerReminderContext\getSpecificPlaceholders(), ilExcMailTemplateSubmitReminderContext\getSpecificPlaceholders(), ilExcMailTemplateGradeReminderContext\getSpecificPlaceholders(), ilProfileChecklistStatus\getStatusDetails(), ilStudyProgrammeAssessmentSettings\getStatusOptions(), ilProfileChecklistStatus\getSteps(), ilObjStyleSheetGUI\getStyleExampleHTML(), SectionStyleSelector\getStyleSelector(), ilObjTestSettingsQuestionBehaviour\getSubInputInstantFeedback(), ilObjTestSettingsAccess\getSubInputsAccessWindow(), ilObjTestSettingsTestBehaviour\getSubInputsForceWaitingBetweenAttempts(), ilBlogExerciseGUI\getSubmitButton(), ilPortfolioExerciseGUI\getSubmitButton(), ilBadgeProfileGUI\getSubTabs(), ilPersonalSkillsGUI\getSuggestedResourcesForProfile(), ilObjSurvey\getSurveyCodesForExport(), ilObjSurvey\getSurveySkippedValue(), ilObjRootFolderGUI\getTabs(), ilPCInteractiveImageGUI\getTabs(), ilObjSurveyAdministrationGUI\getTabs(), ilGlossaryTermGUI\getTabs(), ilObjFolderGUI\getTabs(), ilObjCategoryGUI\getTabs(), ilObjFileBasedLMGUI\getTabs(), ilObjStyleSheetGUI\getTabs(), ilObjWikiGUI\getTabs(), ilPCMediaObjectGUI\getTabs(), ilTaggingGUI\getTaggingInputHTML(), ilExerciseDerivedTaskProvider\getTasks(), ilLogicalAnswerComparisonExpressionInputGUI\getTextInputLabel(), ilAnswerWizardInputGUI\getTextInputLabel(), ilContainer\getTileSizes(), ilExAssignmentGUI\getTimeString(), ILIAS\Exercise\Assignment\PropertyAndActionBuilderUI\getTimeString(), ilPageObjectGUI\getTinyMenu(), ilBookingPrefBookCron\getTitle(), ilExcCronReminders\getTitle(), ilExcCronFeedbackNotification\getTitle(), ilSurveyCronNotification\getTitle(), ilSessionMailTemplateParticipantContext\getTitle(), ilCourseMailTemplateMemberContext\getTitle(), ilCleanCOPageHistoryCronjob\getTitle(), ilBookCronNotification\getTitle(), ilExAssTypeText\getTitle(), ilExAssTypeUpload\getTitle(), ilExAssTypeUploadTeam\getTitle(), ilSkillNotifications\getTitle(), ilSurveyMailTemplateReminderContext\getTitle(), ilExcMailTemplatePeerReminderContext\getTitle(), ilSurveyMailTemplateRaterInvitationContext\getTitle(), ilExAssTypeWikiTeam\getTitle(), ilExcMailTemplateSubmitReminderContext\getTitle(), ilExcMailTemplateGradeReminderContext\getTitle(), ilExAssTypeBlog\getTitle(), ilExAssTypePortfolio\getTitle(), ilPortfolioPage\getTitle(), ilContainerFilterAdvMDAdapter\getTitle(), ilImageMapEditorGUI\getToolbar(), ilAlphabetInputGUI\getToolbarHTML(), ilLinkInputGUI\getTranslatedValue(), ilAssQuestionLifecycle\getTranslationByIdentifier(), assKprimChoice\getTrueOptionLabelTranslation(), ilPCPlaceHolderGUI\getTypeCaptions(), ilExAssignmentEditorGUI\getTypeDropdown(), ilExcCriteria\getTypesMap(), ilPCMediaObjectEditorGUI\getUrlForm(), ilObjMediaPool\getUsedFormats(), ilInternalLinkGUI\getUserSearchResult(), SurveyMultipleChoiceQuestionEvaluation\getUserSpecificVariableTitles(), SurveySingleChoiceQuestionEvaluation\getUserSpecificVariableTitles(), SurveyMatrixQuestionEvaluation\getUserSpecificVariableTitles(), assKprimChoice\getValidOptionLabelsTranslated(), ilCmiXapiVerbList\getVerbTranslation(), ilTestPassResultsTable\getViewControls(), ilObjDashboardSettingsGUI\getViewSectionPresentation(), ilObjDashboardSettingsGUI\getViewSectionSorting(), ilRepositoryTrashGUI\handleMultiReferences(), ilBlogPosting\handleNews(), ilExSubmissionTeamGUI\handleTabs(), ilWikiPageGUI\hideAdvancedMetaData(), ilObjStyleSheet\ilClone(), ilSurveySyncTableGUI\importData(), ilWorkspaceShareTableGUI\importData(), ilObjFolderGUI\importFileObject(), ilExcCriteriaCatalogueGUI\importForm(), ilExcCriteriaGUI\importForm(), ilSkillProfileGUI\importProfiles(), ilObjSCORMLearningModule\importRaw(), ilSkillRootGUI\importSkills(), ilLMImportGUI\importTranslation(), ilObjWikiGUI\infoScreen(), ilPortfolioTemplatePageConfig\init(), ilInternalLinkGUI\init(), ilImageMapTableGUI\initActions(), ilObjMediaCastGUI\initAddCastItemForm(), ilPCFileItemGUI\initAddFileForm(), ilPCInteractiveImageGUI\initAddOverlaysForm(), ilAssQuestionHintsTableGUI\initAdministrationColumns(), ilAssQuestionHintsTableGUI\initAdministrationCommands(), ilWikiPageGUI\initAdvancedMetaDataForm(), ilPCMediaObjectGUI\initAliasForm(), ilImageMapEditorGUI\initAreaEditingForm(), ilPortfolioRoleAssignmentGUI\initAssignmentForm(), ilExAssignmentEditorGUI\initAssignmentForm(), ilExSubmissionTextGUI\initAssignmentTextForm(), ilObjPortfolioAdministrationGUI\initAuthorshipForm(), ilBadgeManagementGUI\initBadgeForm(), ilRatingCategoryGUI\initCategoryForm(), ilPCDataTableGUI\initCellPropertiesForm(), ilPageEditorGUI\initCharacteristicForm(), ilObjStyleSheetGUI\initColorForm(), ilContSkillAdminGUI\initCompetenceAssignmentForm(), ilObjSystemFolderGUI\initContactInformationForm(), ilPCLayoutTemplateGUI\initCreationForm(), ilPCGridGUI\initCreationForm(), ilPCPlaceHolderGUI\initCreationForm(), ilPCDataTableGUI\initCreationForm(), ilExcCriteriaText\initCustomForm(), ilBlogPostingGUI\initDateForm(), ilLTIConsumeProviderFormGUI\initDynRegForm(), ilObjBlogGUI\initEditCustomForm(), ilObjectPluginGUI\initEditForm(), ilPCFileListGUI\initEditForm(), ilPCDataTableGUI\initEditingForm(), ilWikiPageGUI\initEditingJS(), ilLMPageObjectGUI\initEditLayoutForm(), ilObjPrivacySecurityGUI\initErrorMessages(), ilPDNewsTableGUI\initFilter(), ilRoleAssignmentTableGUI\initFilter(), ilBadgeTableGUI\initFilter(), ilObjectBadgeTableGUI\initFilter(), ilSurveyQuestionblockbrowserTableGUI\initFilter(), ilBadgeUserTableGUI\initFilter(), ilLanguageExtTableGUI\initFilter(), ilSurveyQuestionbrowserTableGUI\initFilter(), ilBookingObjectsTableGUI\initFilter(), ilSurveyQuestionsTableGUI\initFilter(), ilWorkspaceShareTableGUI\initFilter(), ilMediaPoolTableGUI\initFilter(), ilQuestionBrowserTableGUI\initFilter(), ilUserTableGUI\initFilter(), ilObjMediaPoolGUI\initFolderForm(), ilObjTaggingSettingsGUI\initForbiddenTagsForm(), ilLTIConsumeProviderFormGUI\initForm(), ilBasicSkillTemplateGUI\initForm(), ilUserProfileInfoSettingsGUI\initForm(), ilObjNotificationSettingsGUI\initForm(), ilPCContentTemplateGUI\initForm(), ilPCResourcesGUI\initForm(), ilPCLearningHistoryGUI\initForm(), ilPCMapGUI\initForm(), ilPCTabsGUI\initForm(), ilPageLayoutGUI\initForm(), ilObjWikiSettingsGUI\initForm(), ilObjLearningHistorySettingsGUI\initForm(), ilObjCommentsSettingsGUI\initForm(), ilObjNotesSettingsGUI\initForm(), ilBookingScheduleGUI\initForm(), ilSkillTemplateCategoryGUI\initForm(), ilPCInteractiveImageGUI\initForm(), ilExcCriteriaGUI\initForm(), ilSkillCategoryGUI\initForm(), ilSkillTemplateReferenceGUI\initForm(), ilExcCriteriaCatalogueGUI\initForm(), ilBasicSkillGUI\initForm(), ilPCSectionGUI\initForm(), ilObjMediaObjectGUI\initForm(), ilBookingObjectGUI\initForm(), ilSkillTreeNodeGUI\initForm(), ilObjExerciseAdministrationGUI\initFormSettings(), ilObjBlogAdministrationGUI\initFormSettings(), ilObjPortfolioAdministrationGUI\initFormSettings(), ilObjTaggingSettingsGUI\initFormSettings(), ilObjAwarenessAdministrationGUI\initFormSettings(), ilExerciseManagementGUI\initGroupForm(), ilObjBookingPoolGUI\initHeaderAction(), ilAssQuestionHintsGUI\initHintOrderingClipboardNotification(), ilObjBadgeAdministrationGUI\initImageTemplateForm(), ilPCDataTableGUI\initImportForm(), ilExerciseManagementGUI\initIndividualDeadlineModal(), ilSkillRootGUI\initInputForm(), ilSkillProfileGUI\initInputForm(), ilStructureObjectGUI\initInsertTemplateForm(), SurveyConstraintsTableGUI\initItems(), ilObjSystemFolderGUI\initJavaServerForm(), ilBasicSkillGUI\initLevelForm(), ilPCListGUI\initListForm(), ilMediaCreationGUI\initMediaBulkForm(), ilObjMediaPoolGUI\initMediaBulkForm(), ilObjMediaObjectsSettingsGUI\initMediaObjectsSettingsForm(), ilMediaPoolPageGUI\initMediaPoolPageForm(), ilObjStyleSheetGUI\initMediaQueryForm(), ilObjContentObjectGUI\initMenuEntryForm(), ilObjContentObjectGUI\initMenuForm(), ilAssignmentsPerParticipantTableGUI\initMode(), ilParticipantsPerAssignmentTableGUI\initMode(), ilLMPageObjectGUI\initNewPageForm(), ilSharedResourceGUI\initPasswordForm(), ilObjWorkspaceFolderGUI\initPasswordForm(), ilExAssignmentEditorGUI\initPeerReviewForm(), ilExPeerReviewGUI\initPeerReviewItemForm(), ilMediaCreationGUI\initPoolSelection(), ilBookingPreferencesGUI\initPreferenceForm(), ilLMPresentationGUI\initPrintViewSelectionForm(), ilPDNewsBlockGUI\initPrivateSettingsForm(), ilSkillProfileGUI\initProfileForm(), ilObjSCORM2004LearningModuleGUI\initPropertiesForm(), ilPCTableGUI\initPropertiesForm(), ilObjStyleSheetGUI\initPropertiesForm(), ilObjContentObjectGUI\initPropertiesForm(), ilWikiPageGUI\initRenameForm(), ilObjSystemFolderGUI\initServerInfoForm(), ilObjectServiceSettingsGUI\initServiceSettingsForm(), ilStructureObjectGUI\initSetPageLayoutForm(), ilObjContentObjectGUI\initSetPageLayoutForm(), ilObjSurveyAdministrationGUI\initSettingsForm(), ilObjFileBasedLMGUI\initSettingsForm(), ilBookingGatewayGUI\initSettingsForm(), ilBadgeProfileGUI\initSettingsForm(), ilContSkillAdminGUI\initSettingsForm(), ilObjWikiGUI\initSettingsForm(), ilObjTaxonomyGUI\initSettingsForm(), ilNewsForContextBlockGUI\initSettingsForm(), ilObjMediaCastGUI\initSettingsForm(), ilObjTaxonomyGUI\initTaxNodeForm(), ilObjStyleSheetGUI\initTemplateForm(), ilObjStyleSheetGUI\initTemplateGenerationForm(), ilObjWikiGUI\initTemplateSelectionForm(), ilAssQuestionHintsTableGUI\initTestoutputColumns(), ilAssQuestionHintsTableGUI\initTestoutputCommands(), ilBlogPostingGUI\initTitleForm(), ilLTIConsumeProviderFormGUI\initToolConfigForm(), ilMediaPoolImportGUI\initTranslationImportForm(), ilLMImportGUI\initTranslationImportForm(), ilObjSkillTreeGUI\initTreeForm(), ilExSubmissionFileGUI\initUploadForm(), ilObjSAHSLearningModuleGUI\initUploadForm(), ilMediaCreationGUI\initUrlForm(), ilExSubmissionFileGUI\initZipUploadForm(), ilAssErrorTextCorrectionsInputGUI\insert(), ilAssSingleChoiceCorrectionsInputGUI\insert(), ilImagemapCorrectionsInputGUI\insert(), ilAssMultipleChoiceCorrectionsInputGUI\insert(), ilEssayKeywordWizardInputGUI\insert(), ilWidthHeightInputGUI\insert(), ilSelectBuilderInputGUI\insert(), ilEMailInputGUI\insert(), ilImageFileInputGUI\insert(), ilLocationInputGUI\insert(), ilPCQuestionGUI\insert(), ilPCInteractiveImageGUI\insert(), ilBackgroundPositionInputGUI\insert(), ilTRBLBorderStyleInputGUI\insert(), ilMatrixRowWizardInputGUI\insert(), ilTRBLBorderWidthInputGUI\insert(), ilTRBLNumericStyleValueInputGUI\insert(), ilFileWizardInputGUI\insert(), ilSuggestedSolutionSelectorGUI\insert(), ilTRBLColorPickerInputGUI\insert(), ilCSSRectInputGUI\insert(), ilPCMediaObjectGUI\insert(), ilMatchingPairWizardInputGUI\insert(), ilEditClipboardGUI\insert(), ilMultipleChoiceWizardInputGUI\insert(), ilErrorTextWizardInputGUI\insert(), ilAnswerWizardInputGUI\insert(), ilMatchingWizardInputGUI\insert(), ilCategoryWizardInputGUI\insert(), ilImagemapFileInputGUI\insert(), ilTextAreaInputGUI\insert(), ilSingleChoiceWizardInputGUI\insert(), ilStructureObjectGUI\insertChapter(), ilObjContentObjectGUI\insertChapter(), ilPCContentIncludeGUI\insertFromPool(), ilPCMediaObjectGUI\insertFromPool(), ilPCParagraphGUI\insertHelp(), ilObjLTIConsumerListGUI\insertIconsAndCheckboxes(), ilPropertyFormGUI\insertItem(), ilStructureObjectGUI\insertPage(), ilPCResourcesGUI\insertResourcesIntoPageContent(), ilStructureObjectGUI\insertTemplate(), ilPCSection\insertTimings(), ilWikiPageGUI\insertWikiLink(), ilSurveyParticipantsGUI\inviteUsers(), ilSurveyParticipantsGUI\listAppraiseesObject(), ilPersonalSkillsGUI\listAssignedProfile(), ilPortfolioRoleAssignmentGUI\listAssignments(), ilBadgeProfileGUI\listBackpackGroups(), ilBadgeManagementGUI\listBadges(), ilBookingPreferencesGUI\listBookingResults(), ilRatingCategoryGUI\listCategories(), ilContSkillAdminGUI\listCompetences(), ilFileSystemGUI\listFiles(), ilContentStyleImageGUI\listImages(), ilObjBadgeAdministrationGUI\listImageTemplates(), ilRecommendedContentRoleConfigGUI\listItems(), ilSkillTemplateCategoryGUI\listItems(), ilSkillCategoryGUI\listItems(), ilSkillTemplateReferenceGUI\listItems(), ilObjMediaCastGUI\listItemsObject(), ilObjMediaPoolGUI\listMedia(), ilObjTaxonomyGUI\listNodes(), ilObjBadgeAdministrationGUI\listObjectBadgeUsers(), ilPCInteractiveImageGUI\listOverlayImages(), ilMediaCreationGUI\listPoolItems(), ilPCQuestionGUI\listPoolQuestions(), ilSkillProfileGUI\listProfiles(), ilContSkillAdminGUI\listProfiles(), ilExSubmissionGUI\listPublicSubmissionsObject(), ilSkillRootGUI\listSkills(), ilPersonalSkillsGUI\listSkills(), ilPersonalSkillsGUI\listSkillsForAdd(), ilSurveySkillThresholdsGUI\listSkillThresholds(), ilObjTaxonomyGUI\listTaxonomies(), ilSkillRootGUI\listTemplates(), ilSkillTreeAdminGUI\listTrees(), ilBadgeManagementGUI\listUsers(), ilSCORM13PlayerGUI\logFileName(), ilObjCourseAccess\lookupPeriodInfo(), ilObjCourseAccess\lookupRegistrationInfo(), ilPortfolioPageGUI\makePlaceHoldersClickable(), ilChapterHierarchyFormGUI\manageDragAndDrop(), ilExerciseManagementGUI\membersObject(), ilPCPlaceHolder\modifyPageContentPostXsl(), ilPCQuestion\modifyPageContentPostXsl(), ilPCContentInclude\modifyPageContentPostXsl(), ilPCPlugged\modifyPageContentPostXsl(), ilObjTaxonomyGUI\moveItems(), ilPCFileItemGUI\newFileItem(), ilMultipleTextsInputGUI\onCheckInput(), ilLMPageGUI\onFeedbackEditingForwarding(), ilExAssignmentEditorGUI\orderAssignmentsByDeadlineObject(), ilObjContentObjectGUI\pages(), ilSCORMTrackingItemsPerScoFilterGUI\parse(), ilSCORMTrackingItemsPerUserFilterGUI\parse(), ilSCORM2004TrackingItemsPerUserFilterGUI\parse(), ilSCORM2004TrackingItemsPerScoFilterGUI\parse(), ilObjectAddNewItemGUI\parsePersonalWorkspace(), ilObjectAddNewItemGUI\parseRepository(), ilSharedResourceGUI\passwordForm(), ilObjWorkspaceFolderGUI\passwordForm(), ilAssQuestionHintsGUI\pasteFromOrderingClipboardAfterCmd(), ilAssQuestionHintsGUI\pasteFromOrderingClipboardBeforeCmd(), ilObjTaxonomyGUI\pasteItems(), ilAssQuestionHintsGUI\performDeleteCmd(), ilContainerGUI\performPasteIntoMultipleObjectsObject(), ilObjWikiGUI\performSearchObject(), ilSCORM13PlayerGUI\postLogEntry(), ilImprintGUI\postOutputProcessing(), ilExcel\prepareBooleanValue(), ilAdvancedMDFieldDefinitionSelect\prepareCustomDefinitionFormConfirmation(), ilMultilingualismTableGUI\prepareOutput(), ilMediaPoolTableGUI\prepareOutput(), ilWikiPageGUI\preview(), ilObjBlogGUI\preview(), ilExAssignmentEditorGUI\processForm(), ilExAssignmentEditorGUI\processPeerReviewForm(), ilExSubmission\processUploadedZipFile(), ilExSubmission\processZipFile(), ilContSkillAdminGUI\publishAssignments(), ilObjSCORM2004LearningModule\readObject(), ilEditClipboardGUI\remove(), ilObjContentObject\removeAutoGlossary(), ilObjBlogGUI\removeContributor(), ilObjWikiGUI\removeImportantPagesObject(), ilMultilingualismGUI\removeLanguages(), ilBasicSkillGUI\removeLevelResources(), ilObjContentObjectGUI\removeLMGlossary(), ilPersonalSkillsGUI\removeMaterial(), ilTabsGUI\removeNonTabbedLinks(), ilRepositoryTrashGUI\removeObjectsFromSystem(), ilContSkillAdminGUI\removeSelectedGlobalProfiles(), ilContSkillAdminGUI\removeSelectedSkill(), ilContSkillAdminGUI\removeSingleGlobalProfile(), ilSurveySkillGUI\removeSkillFromQuestion(), ilPersonalSkillsGUI\removeSkills(), ilSkillProfileGUI\removeUsers(), ilWikiPageGUI\renamePage(), ilProfileChecklistGUI\render(), ilGloAdvColSortInputGUI\render(), ilBookingScheduleGUI\render(), ilTaggingClassificationProvider\render(), ilObjExerciseVerificationGUI\render(), ilObjSCORMVerificationGUI\render(), ilObjCourseVerificationGUI\render(), ilExplorerSelectInputGUI\render(), ilMultiSelectInputGUI\render(), ilScheduleInputGUI\render(), ilRepositorySelectorInputGUI\render(), ilDurationInputGUI\render(), ilDateTimeInputGUI\render(), ilPasswordInputGUI\render(), ilBookingObjectGUI\render(), ilNumberInputGUI\render(), ilTextInputGUI\render(), ilLinkInputGUI\render(), ilMultipleImagesInputGUI\render(), ilDateDurationInputGUI\render(), ilObjBlogGUI\render(), ilTable2GUI\render(), ilPersonalWorkspaceGUI\renderBack(), ilBookingPreferencesGUI\renderBookingInfo(), ilRatingGUI\renderDetails(), ilContainerRenderer\renderDetails(), ilTable2GUI\renderFilter(), ilObjBlogGUI\renderList(), ilPersonalWorkspaceGUI\renderLocator(), ilContainerGUI\renderObject(), ilExAssTypeWikiTeamGUI\renderOverviewContent(), ilContainerRenderer\renderSelectAllBlock(), ilContainerSessionsContentGUI\renderSessionLimitLink(), ilObjWikiGUI\renderSideBlock(), ilPersonalSkillsGUI\renderSkillHTML(), ilExcRandomAssignmentGUI\renderStartPage(), ilObjContentObjectGUI\resetNumberOfTries(), ilAssQuestionHintsGUI\resetOrderingClipboardCmd(), ilContentStyleImageGUI\resizeImage(), ilRepositoryTrashGUI\restoreObjects(), ilBookingReservationsGUI\rsvCancel(), ilBookingReservationsGUI\rsvCancelUser(), ilBookingReservationsGUI\rsvConfirmCancel(), ilBookingReservationsGUI\rsvConfirmCancelAggregation(), ilBookingReservationsGUI\rsvConfirmCancelUser(), ilUserCronCheckAccounts\run(), ilMembershipCronNotifications\run(), ilUserProfileInfoSettingsGUI\save(), ilRatingCategoryGUI\save(), ilBookingScheduleGUI\save(), ilSkillTreeNodeGUI\save(), ilSkillProfileGUI\save(), ilObjSkillTreeGUI\save(), ilBookingObjectGUI\save(), ilLMPageObjectGUI\save(), ilObjAccessibilitySettingsGUI\saveAccessibilitySettings(), ilObjSkillTreeGUI\saveAllTemplateTitles(), ilObjSkillTreeGUI\saveAllTitles(), ilPCImageMapEditorGUI\saveArea(), ilImageMapEditorGUI\saveArea(), ilObjTaxonomyGUI\saveAssignedItemsSorting(), ilPortfolioRoleAssignmentGUI\saveAssignment(), ilExAssignmentEditorGUI\saveAssignmentObject(), ilExAssignmentEditorGUI\saveAssignmentOrderObject(), ilObjPortfolioAdministrationGUI\saveAuthorship(), ilBadgeManagementGUI\saveBadge(), ilObjSystemFolderGUI\saveBasicSettingsObject(), ilObjMediaCastGUI\saveCastItemObject(), ilObjStyleSheetGUI\saveColorObject(), ilContSkillAdminGUI\saveCompetenceAssignment(), ilObjSystemFolderGUI\saveContactInformationObject(), ilObjContentObjectGUI\saveExportIds(), ilContainerFilterAdminGUI\saveFields(), ilObjMediaPoolGUI\saveFolder(), ilObjTaggingSettingsGUI\saveForbiddenTags(), ilExerciseManagementGUI\saveGradesObject(), ilObjWikiGUI\saveGradingObject(), ilObjSystemFolderGUI\saveHeaderTitlesObject(), ilObjContentObjectGUI\saveHelpMapping(), ilObjBadgeAdministrationGUI\saveImageTemplate(), ilTaggingGUI\saveInput(), ilObjSystemFolderGUI\saveJavaServerObject(), ilMultilingualismGUI\saveLanguages(), ilLMPageObjectGUI\saveLayout(), ilBasicSkillGUI\saveLevel(), ilSkillProfileGUI\saveLevelOrder(), ilBasicSkillGUI\saveLevelResource(), ilAssQuestionHintsGUI\saveListOrderCmd(), ilSkillProfileGUI\saveLocal(), ilObjRepositorySettingsGUI\saveModules(), ilObjWikiGUI\saveObject(), ilObjMediaObjectGUI\saveObject(), ilExcCriteriaGUI\saveOrder(), ilExcCriteriaCatalogueGUI\saveOrder(), ilSkillTreeNodeGUI\saveOrder(), ilObjWikiGUI\saveOrderingAndIndentObject(), ilObjMediaCastGUI\saveOrderObject(), ilObjAdvancedEditingGUI\savePageEditorSettingsObject(), ilStructureObjectGUI\savePageLayout(), ilObjContentObjectGUI\savePageLayout(), ilPCInteractiveImageGUI\savePopups(), ilBookingPreferencesGUI\savePreferences(), ilUserPrivacySettingsGUI\savePrivacySettings(), ilPCFileListGUI\saveProperties(), ilObjContentObjectGUI\saveProperties(), ilObjMediaObjectGUI\savePropertiesObject(), ilBasicSkillGUI\saveResourcesAsNoTrigger(), ilBasicSkillGUI\saveResourcesAsNotSuggested(), ilBasicSkillGUI\saveResourcesAsSuggested(), ilBasicSkillGUI\saveResourcesAsTrigger(), ilContSkillAdminGUI\saveSelectedProfile(), ilContSkillAdminGUI\saveSelectedSkill(), ilPersonalSkillsGUI\saveSelfEvaluation(), ilObjMediaObjectsSettingsGUI\saveSettings(), ilObjWikiSettingsGUI\saveSettings(), ilObjLearningHistorySettingsGUI\saveSettings(), ilObjNotesSettingsGUI\saveSettings(), ilObjCommentsSettingsGUI\saveSettings(), ilBookingGatewayGUI\saveSettings(), ilBadgeProfileGUI\saveSettings(), ilContSkillAdminGUI\saveSettings(), ilObjWikiGUI\saveSettingsObject(), ilObjTaxonomyGUI\saveSorting(), ilPCTabsGUI\saveTabs(), ilObjTaxonomyGUI\saveTaxNode(), ilObjStyleSheetGUI\saveTemplateObject(), ilSurveySkillThresholdsGUI\saveThresholds(), ilPortfolioRepositoryGUI\saveTitles(), ilMediaCreationGUI\saveTitlesAndDescriptions(), ilObjMediaPoolGUI\saveTitlesAndDescriptions(), ilObjContentObjectGUI\saveTooltips(), ilHelpGUI\search(), ilWikiPageGUI\searchWikiLinkAC(), ilObjContentObjectGUI\selectLMGlossary(), ilPersonalSkillsGUI\selectMaterial(), ilPCMediaObjectGUI\selectObjectReference(), ilGroupAddToGroupActionGUI\selectParent(), ilSurveySkillGUI\selectSkillForQuestion(), ilObjMediaPoolGUI\selectUploadDirFiles(), ilPersonalSkillsGUI\selfEvaluation(), ilObjSurvey\send360ReminderToUser(), ilObjSurvey\sendAppraiseeCloseNotification(), ilObjSurvey\sendAppraiseeNotification(), ilSkillNotifications\sendMail(), ilMembershipCronNotifications\sendMail(), ilBookCronNotification\sendMails(), ilMembershipCronMinMembers\sendMessage(), ilBadgeHandler\sendNotification(), ilObjSurvey\sendRaterNotification(), ilGroupAddToGroupActionGUI\sendResponse(), ilPCTableGUI\setAlignment(), ilExAssignmentEditorGUI\setAssignmentHeader(), ilObjWikiGUI\setAsStartPageObject(), ilBadgeProfileGUI\setBackpackSubTabs(), ilObjContentObjectGUI\setContentSubTabs(), ilObjCourseGUI\setContentSubTabs(), ilPortfolioRepositoryGUI\setDefault(), ilPortfolioRepositoryGUI\setDefaultConfirmation(), ilGlossaryForeignTermCollectorGUI\setForeignGlossary(), ilPersonalSkillsGUI\setGapAnalysisActualStatusModePerObject(), ilImageMapEditorGUI\setHighlight(), ilPCQuestionGUI\setInsertTabs(), ilBasicSkillTemplateGUI\setLevelHead(), ilBasicSkillGUI\setLevelHead(), ilImageMapEditorGUI\setLink(), ilPortfolioRepositoryGUI\setLocator(), ilMediaPoolPageGUI\setMediaPoolPageTabs(), ilPortfolioRepositoryGUI\setOffline(), ilPortfolioRepositoryGUI\setOnline(), ilObjPortfolioGUI\setOnlineAndShare(), ilStructureObjectGUI\setPageLayout(), ilObjContentObjectGUI\setPageLayout(), ilObjMediaObjectGUI\setPropertiesSubTabs(), ilObjContentObjectGUI\setQuestionsSubTabs(), ilObjDashboardSettingsGUI\setSettingsSubTabs(), ilObjWikiGUI\setSettingsSubTabs(), ilObjMediaPoolGUI\setSettingsSubTabs(), ilImageMapEditorGUI\setShape(), ilPCTableGUI\setSpans(), ilPCTableGUI\setStyles(), ilSurveySkillGUI\setSubTabs(), ilBookingGatewayGUI\setSubTabs(), ilObjFolderGUI\setSubTabs(), ilObjWorkspaceFolderGUI\setTabs(), ilSkillCategoryGUI\setTabs(), ilSkillTemplateReferenceGUI\setTabs(), ilSkillTemplateCategoryGUI\setTabs(), ilPCTableGUI\setTabs(), ilBadgeManagementGUI\setTabs(), ilPortfolioRepositoryGUI\setTabs(), ilBasicSkillTemplateGUI\setTabs(), ilPageLayoutGUI\setTabs(), ilSkillProfileGUI\setTabs(), ilEditClipboardGUI\setTabs(), ilObjItemGroupGUI\setTabs(), ilPersonalSkillsGUI\setTabs(), ilPCFileListGUI\setTabs(), ilObjBlogGUI\setTabs(), ilStructureObjectGUI\setTabs(), ilBasicSkillGUI\setTabs(), ilPCTabsGUI\setTabs(), ilNewsItemGUI\setTabs(), ilObjTaxonomyGUI\setTabs(), ilObjMediaCastGUI\setTabs(), ilObjWorkspaceRootFolderGUI\setTitleAndDescription(), ilObjAdvancedEditing\setUsedHTMLTags(), ilClozeGapInputBuilderGUI\setValueByArray(), ilPCTableGUI\setWidths(), ilMembershipOverviewGUI\show(), ilDerivedTasksGUI\show(), ilLearningHistoryGUI\show(), ilGroupAddToGroupActionGUI\show(), ilContainerGUI\showAdministrationPanel(), ilObjWorkspaceFolderGUI\showAdministrationPanel(), ilObjMediaObjectGUI\showAllUsagesObject(), ilObjSystemFolderGUI\showBasicSettingsObject(), ilRepositoryTrashGUI\showDeleteConfirmation(), ilImprintGUI\showEditToolbar(), ilPageObjectGUI\showEditToolbar(), ilObjContentObjectGUI\showExportIDsOverview(), ilPDNewsBlockGUI\showFeedUrl(), ilNewsForContextBlockGUI\showFeedUrl(), ilExPeerReviewGUI\showGivenPeerReviewObject(), ilExerciseManagementGUI\showGradesOverviewObject(), ilHelpGUI\showHelp(), ilStructureObjectGUI\showHierarchy(), ilAssQuestionHintsGUI\showHintCmd(), ilSkillRootGUI\showImportForm(), ilBasicSkillGUI\showLevelResources(), ilSkillProfileGUI\showLevels(), ilSkillProfileGUI\showLevelsWithLocalContext(), ilContainerGUI\showLinkListObject(), ilAssQuestionHintsGUI\showListCmd(), ilMediaPoolPageGUI\showMediaPoolPageUsages(), ilExerciseManagementGUI\showMultiFeedbackObject(), ilNewsForContextBlockGUI\showNews(), ilHelpGUI\showPage(), ilExerciseManagementGUI\showParticipantObject(), ilLMPresentationGUI\showPrintView(), ilLMPresentationGUI\showPrintViewSelection(), ilUserPrivacySettingsGUI\showPrivacySettings(), ilExPeerReviewGUI\showReceivedPeerReviewObject(), ilPageEditorGUI\showSnippetInfo(), ilObjWikiGUI\showTemplateSelectionObject(), ilObjContentObjectGUI\showTooltipList(), ilMediaPoolImportGUI\showTranslationImportForm(), ilLMImportGUI\showTranslationImportForm(), ilRepositoryTrashGUI\showTrashTable(), ilObjTaggingSettingsGUI\showUsers(), ilSkillProfileGUI\showUsers(), ilSCORM13PlayerGUI\specialPage(), ilObjStudyProgramme\statusToRepr(), SurveyQuestionGUI\syncCopies(), ilObjStyleSheetGUI\templateGenerationObject(), ilSessionAppointment\timeToString(), ilObjTestSettingsScoring\toForm(), ilObjTestSettingsIntroduction\toForm(), ilObjTestSettingsAdditional\toForm(), ilObjTestSettingsGeneral\toForm(), ilObjTestSettingsFinishing\toForm(), ilObjectPropertyTitleAndIconVisibility\toForm(), ilObjectPropertyInfoTabVisibility\toForm(), ilObjTestSettingsParticipantFunctionality\toForm(), ilObjTestSettingsTestBehaviour\toForm(), ilObjectPropertyHeaderActionVisibility\toForm(), ilObjTestSettingsAccess\toForm(), ilObjTestSettingsResultDetails\toForm(), ilObjTestSettingsGamification\toForm(), ilObjTestSettingsResultSummary\toForm(), ilObjectPropertyIsOnline\toForm(), ilObjTestSettingsQuestionBehaviour\toForm(), ILIAS\Object\Properties\CoreProperties\TileImage\ilObjectPropertyTileImage\toForm(), ilObjectPropertyTitleAndDescription\toForm(), ilObjectPropertyIcon\toForm(), ILIAS\Object\Properties\ObjectReferenceProperties\ObjectAvailabilityPeriodProperty\toForm(), ilStudyProgrammeTypeSettings\toFormInput(), ilStudyProgrammeDeadlineSettings\toFormInput(), ilStudyProgrammeTypeInfo\toFormInput(), ilIndividualAssessmentInfoSettings\toFormInput(), ilStudyProgrammeAssessmentSettings\toFormInput(), ilStudyProgrammeAutoMailSettings\toFormInput(), ilStudyProgrammeValidityOfAchievedQualificationSettings\toFormInput(), ilIndividualAssessmentSettings\toFormInput(), ilIndividualAssessmentUserGrading\toFormInput(), ilBadgeManagementGUI\toggleBadges(), ilContentStyleSettingsGUI\toggleGlobalDefault(), ilContentStyleSettingsGUI\toggleGlobalFixed(), ilObjBadgeAdministrationGUI\toggleObjectBadges(), toJS(), ilObjectPropertyHeaderActionVisibility\toLegacyForm(), ilObjectPropertyTitleAndIconVisibility\toLegacyForm(), ILIAS\Object\Properties\CoreProperties\TileImage\ilObjectPropertyTileImage\toLegacyForm(), ilObjectPropertyIcon\toLegacyForm(), ilSCORM2004TrackingItems\tracInteractionItemColumns(), ilSCORM2004TrackingItems\tracInteractionUserAnswersColumns(), ilSCORM2004TrackingItems\tracInteractionUserColumns(), ilConditionHandlerGUI\translateOperator(), txtlng(), ilWikiPageGUI\unblockWikiPage(), ilWikiPageGUI\unhideAdvancedMetaData(), ilObjContentObjectGUI\unlockQuestion(), ilPortfolioRepositoryGUI\unsetDefault(), ilPCDataTableGUI\update(), ilRatingCategoryGUI\update(), ilPCAMDFormGUI\update(), ilBookingScheduleGUI\update(), ilPCInteractiveImageGUI\update(), ilSkillTreeNodeGUI\update(), ilObjExercise\update(), ilSkillProfileGUI\update(), ilBookingObjectGUI\update(), ilPCAMDFormGUI\updateAdvancedMetaData(), ilWikiPageGUI\updateAdvancedMetaData(), ilImageMapEditorGUI\updateAreas(), ilPCImageMapEditorGUI\updateAreas(), ilExAssignmentEditorGUI\updateAssignmentObject(), ilBadgeManagementGUI\updateBadge(), ilObjStyleSheetGUI\updateColorObject(), ilObjBlogGUI\updateCustom(), ilBlogPostingGUI\updateDate(), ilObjMediaPoolGUI\updateFolder(), ilObjBadgeAdministrationGUI\updateImageTemplate(), ilPCDataTableGUI\updateJS(), ilBasicSkillGUI\updateLevel(), ilBasicSkillGUI\updateLevelOrder(), ilObjUser\updateLogin(), ilMediaPoolPageGUI\updateMediaPoolPage(), ilObjStyleSheetGUI\updateObject(), ilRatingCategoryGUI\updateOrder(), ilExPeerReviewGUI\updatePeerReviewObject(), ilExAssignmentEditorGUI\updatePeerReviewObject(), ilPageLayoutGUI\updateProperties(), ilObjTaxonomyGUI\updateSettings(), ilSkillTemplateReferenceGUI\updateSkillTemplateReference(), ilObjTaxonomyGUI\updateTaxNode(), ilObjStyleSheetGUI\updateTemplateObject(), ilBlogPostingGUI\updateTitle(), ilFileSystemGUI\uploadFile(), ilObjMediaObject\uploadMultipleSubtitleFile(), ilObjMediaObjectGUI\uploadMultipleSubtitleFileFormObject(), ilPCInteractiveImageGUI\uploadOverlayImages(), ilObjMediaObjectGUI\uploadSubtitleFileObject(), ilExcCriteriaFile\validate(), ilExcCriteriaText\validate(), ilExcCriteriaRating\validate(), ilValidator\validate(), ilExcCriteriaGUI\view(), ilExcCriteriaCatalogueGUI\view(), ilPDNotesGUI\view(), ilWikiStatGUI\view(), ilWikiStatGUI\viewToolbar(), ilVirusScanner\virusHandling(), and ilExerciseManagementGUI\waitingDownloadObject().

172  : string
173  {
174  if (empty($a_topic)) {
175  return "";
176  }
177 
178  // remember the used topics
179  self::$used_topics[$a_topic] = $a_topic;
180 
181  $translation = $this->text[$a_topic] ?? "";
182 
183  if ($translation === "" && $a_default_lang_fallback_mod !== "") {
184  // #13467 - try current language first (could be missing module)
185  if ($this->lang_key != $this->lang_default) {
186  $translation = self::_lookupEntry(
187  $this->lang_key,
188  $a_default_lang_fallback_mod,
189  $a_topic
190  );
191  }
192  // try default language last
193  if ($translation === "" || $translation === "-" . $a_topic . "-") {
194  $translation = self::_lookupEntry(
195  $this->lang_default,
196  $a_default_lang_fallback_mod,
197  $a_topic
198  );
199  }
200  }
201 
202 
203  if ($translation === "") {
204  if (ILIAS_LOG_ENABLED && is_object($this->log)) {
205  $this->log->debug("Language (" . $this->lang_key . "): topic -" . $a_topic . "- not present");
206  }
207  return "-" . $a_topic . "-";
208  }
209 
210  if ($this->usage_log_enabled) {
211  self::logUsage($this->map_modules_txt[$a_topic] ?? "", $a_topic);
212  }
213 
214  return $translation;
215  }

◆ txtlng()

ilLanguage::txtlng ( string  $a_module,
string  $a_topic,
string  $a_language 
)

gets the text for a given topic in a given language if the topic is not in the list, the topic itself with "-" will be returned

Definition at line 159 of file class.ilLanguage.php.

References txt().

Referenced by assQuestion\_setReachedPoints(), ilPCQuestion\getJSTextInitCode(), and ilGlossaryTermGUI\getOverlayHTML().

159  : string
160  {
161  if (strcmp($a_language, $this->lang_key) === 0) {
162  return $this->txt($a_topic);
163  } else {
164  return self::_lookupEntry($a_language, $a_module, $a_topic);
165  }
166  }
txt(string $a_topic, string $a_default_lang_fallback_mod="")
gets the text for a given topic if the topic is not in the list, the topic itself with "-" will be re...
+ Here is the call graph for this function:
+ Here is the caller graph for this function:

Field Documentation

◆ $cached_modules

array ilLanguage::$cached_modules = array()
protected

Definition at line 57 of file class.ilLanguage.php.

◆ $comment_separator

string ilLanguage::$comment_separator = "###"

Definition at line 53 of file class.ilLanguage.php.

◆ $cust_lang_path

string ilLanguage::$cust_lang_path
protected

◆ $global_cache

ilCachedLanguage ilLanguage::$global_cache
protected

Definition at line 63 of file class.ilLanguage.php.

◆ $ilias

ILIAS ilLanguage::$ilias

Definition at line 45 of file class.ilLanguage.php.

◆ $lang_default

string ilLanguage::$lang_default

Definition at line 47 of file class.ilLanguage.php.

Referenced by __construct().

◆ $lang_key

string ilLanguage::$lang_key

Definition at line 50 of file class.ilLanguage.php.

Referenced by getLangKey(), and loadLanguageModule().

◆ $lang_name

string ilLanguage::$lang_name

Definition at line 51 of file class.ilLanguage.php.

◆ $lang_path

string ilLanguage::$lang_path

Definition at line 49 of file class.ilLanguage.php.

◆ $lang_user

string ilLanguage::$lang_user

Definition at line 48 of file class.ilLanguage.php.

Referenced by getUserLanguage(), and loadLanguageModule().

◆ $lng_log

array ilLanguage::$lng_log = array()
staticprotected

Definition at line 60 of file class.ilLanguage.php.

◆ $loaded_modules

array ilLanguage::$loaded_modules = array()

Definition at line 54 of file class.ilLanguage.php.

◆ $log

ilLogger ilLanguage::$log
protected

Definition at line 62 of file class.ilLanguage.php.

Referenced by ilSetupLanguage\txt().

◆ $map_modules_txt

array ilLanguage::$map_modules_txt = array()
protected

Definition at line 58 of file class.ilLanguage.php.

◆ $separator

string ilLanguage::$separator = "#:#"

Definition at line 52 of file class.ilLanguage.php.

◆ $text

array ilLanguage::$text = []

Definition at line 46 of file class.ilLanguage.php.

◆ $usage_log_enabled

bool ilLanguage::$usage_log_enabled = false
protected

Definition at line 59 of file class.ilLanguage.php.

◆ $used_modules

array ilLanguage::$used_modules = array()
staticprotected

Definition at line 56 of file class.ilLanguage.php.

◆ $used_topics

array ilLanguage::$used_topics = array()
staticprotected

Definition at line 55 of file class.ilLanguage.php.


The documentation for this class was generated from the following file: