ILIAS  release_9 Revision v9.13-25-g2c18ec4c24f
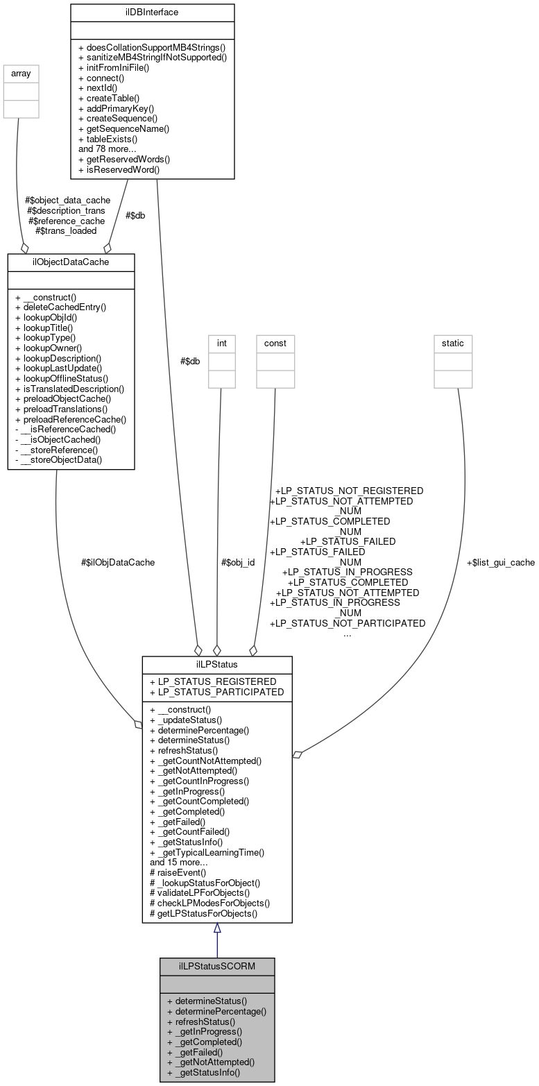
ilLPStatusSCORM Class Reference
+ Inheritance diagram for ilLPStatusSCORM:
+ Collaboration diagram for ilLPStatusSCORM:

Public Member Functions

 determineStatus (int $a_obj_id, int $a_usr_id, object $a_obj=null)
 
 determinePercentage (int $a_obj_id, int $a_usr_id, ?object $a_obj=null)
 
 refreshStatus (int $a_obj_id, ?array $a_users=null)
 
- Public Member Functions inherited from ilLPStatus
 __construct (int $a_obj_id)
 
 _updateStatus (int $a_obj_id, int $a_usr_id, ?object $a_obj=null, bool $a_percentage=false, bool $a_force_raise=false)
 New status handling (st: status, nr: accesses, p: percentage, t: time spent, m: mark) Learning progress: More...
 
 determinePercentage (int $a_obj_id, int $a_usr_id, ?object $a_obj=null)
 
 determineStatus (int $a_obj_id, int $a_usr_id, object $a_obj=null)
 
 refreshStatus (int $a_obj_id, ?array $a_users=null)
 Refresh status. More...
 

Static Public Member Functions

static _getInProgress (int $a_obj_id)
 
static _getCompleted (int $a_obj_id)
 
static _getFailed (int $a_obj_id)
 
static _getNotAttempted (int $a_obj_id)
 
static _getStatusInfo (int $a_obj_id)
 
- Static Public Member Functions inherited from ilLPStatus
static _getCountNotAttempted (int $a_obj_id)
 
static _getNotAttempted (int $a_obj_id)
 
static _getCountInProgress (int $a_obj_id)
 
static _getInProgress (int $a_obj_id)
 
static _getCountCompleted (int $a_obj_id)
 
static _getCompleted (int $a_obj_id)
 
static _getFailed (int $a_obj_id)
 
static _getCountFailed (int $a_obj_id)
 
static _getStatusInfo (int $a_obj_id)
 
static _getTypicalLearningTime (int $a_obj_id)
 
static checkStatusForObject (int $a_obj_id, ?array $a_users=null)
 This function checks whether the status for a given number of users is dirty and must be recalculated. More...
 
static writeStatus (int $a_obj_id, int $a_user_id, int $a_status, int $a_percentage=0, bool $a_force_per=false, ?int &$a_old_status=self::LP_STATUS_NOT_ATTEMPTED_NUM)
 Write status for user and object. More...
 
static setInProgressIfNotAttempted (int $a_obj_id, int $a_user_id)
 This function shoudl be clalled for normal "read events". More...
 
static setAllDirty ()
 Sets all status to dirty. More...
 
static setDirty (int $a_obj_id)
 Sets status of an object to dirty. More...
 
static _lookupStatus (int $a_obj_id, int $a_user_id, bool $a_create=true)
 Lookup status. More...
 
static _lookupPercentage (int $a_obj_id, int $a_user_id)
 Lookup percentage. More...
 
static _hasUserCompleted (int $a_obj_id, int $a_user_id)
 Lookup user object completion. More...
 
static _lookupStatusChanged (int $a_obj_id, int $a_user_id)
 Lookup status changed. More...
 
static _lookupCompletedForObject (int $a_obj_id, ?array $a_user_ids=null)
 Get completed users for object. More...
 
static _lookupFailedForObject (int $a_obj_id, ?array $a_user_ids=null)
 Get failed users for object. More...
 
static _lookupInProgressForObject (int $a_obj_id, ?array $a_user_ids=null)
 Get in progress users for object. More...
 
static preloadListGUIData (array $a_obj_ids)
 
static getListGUIStatus (int $a_obj_id, bool $a_image_only=true)
 
static hasListGUIStatus (int $a_obj_id)
 

Additional Inherited Members

- Data Fields inherited from ilLPStatus
const LP_STATUS_NOT_ATTEMPTED = 'trac_no_attempted'
 
const LP_STATUS_IN_PROGRESS = 'trac_in_progress'
 
const LP_STATUS_COMPLETED = 'trac_completed'
 
const LP_STATUS_FAILED = 'trac_failed'
 
const LP_STATUS_NOT_ATTEMPTED_NUM = 0
 
const LP_STATUS_IN_PROGRESS_NUM = 1
 
const LP_STATUS_COMPLETED_NUM = 2
 
const LP_STATUS_FAILED_NUM = 3
 
const LP_STATUS_REGISTERED = 'trac_registered'
 
const LP_STATUS_NOT_REGISTERED = 'trac_not_registered'
 
const LP_STATUS_PARTICIPATED = 'trac_participated'
 
const LP_STATUS_NOT_PARTICIPATED = 'trac_not_participated'
 
- Static Public Attributes inherited from ilLPStatus
static $list_gui_cache
 
- Static Protected Member Functions inherited from ilLPStatus
static raiseEvent (int $a_obj_id, int $a_usr_id, int $a_status, int $a_old_status, int $a_percentage)
 
static _lookupStatusForObject (int $a_obj_id, int $a_status, ?array $a_user_ids=null)
 Get users with given status for object. More...
 
static validateLPForObjects (int $a_user_id, array $a_obj_ids, int $a_parent_ref_id)
 Process given objects for lp-relevance. More...
 
static checkLPModesForObjects (array $a_obj_ids, array &$a_coll_obj_ids)
 Process lp modes for given objects. More...
 
static getLPStatusForObjects (int $a_user_id, array $a_obj_ids)
 Get LP status for given objects (and user) More...
 
- Protected Attributes inherited from ilLPStatus
int $obj_id
 
ilDBInterface $db
 
ilObjectDataCache $ilObjDataCache
 

Detailed Description

Definition at line 11 of file class.ilLPStatusSCORM.php.

Member Function Documentation

◆ _getCompleted()

static ilLPStatusSCORM::_getCompleted ( int  $a_obj_id)
static

Definition at line 30 of file class.ilLPStatusSCORM.php.

References $DIC, $ilDB, ilLPStatusWrapper\_getFailed(), and ilLPStatusWrapper\_getStatusInfo().

30  : array
31  {
32  global $DIC;
33 
34  $ilDB = $DIC['ilDB'];
35 
36  $status_info = ilLPStatusWrapper::_getStatusInfo($a_obj_id);
37  $items = $status_info['scos'];
38  $counter = 0;
39  $users = array();
40  foreach ($items as $sco_id) {
41  $tmp_users = $status_info['completed'][$sco_id];
42 
43  if (!$counter++) {
44  $users = $tmp_users;
45  } else {
46  $users = array_intersect($users, $tmp_users);
47  }
48  }
49 
50  $users = array_diff($users, ilLPStatusWrapper::_getFailed($a_obj_id));
51  return $users;
52  }
static _getStatusInfo(int $a_obj_id)
Reads informations about the object e.g test results, tlt, number of visits.
global $DIC
Definition: feed.php:28
static _getFailed(int $a_obj_id)
Static function to read the users who have the status 'completed'.
+ Here is the call graph for this function:

◆ _getFailed()

static ilLPStatusSCORM::_getFailed ( int  $a_obj_id)
static

Definition at line 54 of file class.ilLPStatusSCORM.php.

References ilLPStatusWrapper\_getStatusInfo().

54  : array
55  {
56  $status_info = ilLPStatusWrapper::_getStatusInfo($a_obj_id);
57 
58  if (!count($status_info['scos'])) {
59  return array();
60  }
61  $users = array();
62  foreach ($status_info['scos'] as $sco_id) {
63  $users = array_merge(
64  $users,
65  (array) $status_info['failed'][$sco_id]
66  );
67  }
68  return array_unique($users);
69  }
static _getStatusInfo(int $a_obj_id)
Reads informations about the object e.g test results, tlt, number of visits.
+ Here is the call graph for this function:

◆ _getInProgress()

static ilLPStatusSCORM::_getInProgress ( int  $a_obj_id)
static

Definition at line 13 of file class.ilLPStatusSCORM.php.

References ilLPStatusWrapper\_getCompleted(), ilLPStatusWrapper\_getFailed(), and ilLPStatusWrapper\_getStatusInfo().

13  : array
14  {
15  $status_info = ilLPStatusWrapper::_getStatusInfo($a_obj_id);
16  $users = array();
17  foreach ($status_info['in_progress'] as $in_progress) {
18  $users = array_merge($users, $in_progress);
19  }
20  $users = array_unique($users);
21  $users = array_diff(
22  $users,
24  );
25  $users = array_diff($users, ilLPStatusWrapper::_getFailed($a_obj_id));
26 
27  return $users;
28  }
static _getCompleted(int $a_obj_id)
Static function to read the users who have the status 'completed'.
static _getStatusInfo(int $a_obj_id)
Reads informations about the object e.g test results, tlt, number of visits.
static _getFailed(int $a_obj_id)
Static function to read the users who have the status 'completed'.
+ Here is the call graph for this function:

◆ _getNotAttempted()

static ilLPStatusSCORM::_getNotAttempted ( int  $a_obj_id)
static

Definition at line 71 of file class.ilLPStatusSCORM.php.

References ilLPStatusWrapper\_getCompleted(), ilLPStatusWrapper\_getFailed(), ilLPStatusWrapper\_getInProgress(), and ilObjectLP\getInstance().

71  : array
72  {
73  $users = array();
74 
75  $members = ilObjectLP::getInstance($a_obj_id)->getMembers();
76  if ($members) {
77  // diff in progress and completed (use stored result in LPStatusWrapper)
78  $users = array_diff(
79  (array) $members,
81  );
82  $users = array_diff(
83  $users,
85  );
86  $users = array_diff(
87  $users,
89  );
90  }
91 
92  return $users;
93  }
static _getCompleted(int $a_obj_id)
Static function to read the users who have the status 'completed'.
static _getInProgress(int $a_obj_id)
Static function to read users who have the status 'in_progress'.
static _getFailed(int $a_obj_id)
Static function to read the users who have the status 'completed'.
static getInstance(int $obj_id)
+ Here is the call graph for this function:

◆ _getStatusInfo()

static ilLPStatusSCORM::_getStatusInfo ( int  $a_obj_id)
static

Definition at line 95 of file class.ilLPStatusSCORM.php.

References ilSCORM2004Tracking\_getCountCompletedPerUser(), ilObjSCORMTracking\_getCountCompletedPerUser(), ilSCORM2004Tracking\_getItemProgressInfo(), ilObjSCORMTracking\_getProgressInfo(), ilObjSCORM2004LearningModule\_lookupItemTitle(), ilObjSAHSLearningModule\_lookupSubType(), ilSCORMItem\_lookupTitle(), and ilObjectLP\getInstance().

95  : array
96  {
97  // Which sco's determine the status
98  $olp = ilObjectLP::getInstance($a_obj_id);
99  $collection = $olp->getCollectionInstance();
100  if ($collection) {
101  $status_info['scos'] = $collection->getItems();
102  } else {
103  $status_info['scos'] = array();
104  }
105  $status_info['num_scos'] = count($status_info['scos']);
106 
107  // Get subtype
108  $status_info['subtype'] = ilObjSAHSLearningModule::_lookupSubType(
109  $a_obj_id
110  );
111  $info = [];
112  switch ($status_info['subtype']) {
113  case 'hacp':
114  case 'aicc':
115  $status_info['num_completed'] = ilObjSCORMTracking::_getCountCompletedPerUser(
116  $status_info['scos'],
117  $a_obj_id
118  );
119 
120  foreach (ilObjAICCLearningModule::_getTrackingItems(
121  $a_obj_id
122  ) as $item) {
123  if (in_array($item['obj_id'], $status_info['scos'])) {
124  $status_info['scos_title']["$item[obj_id]"] = $item['title'];
125  }
126  }
128  $status_info['scos'],
129  $a_obj_id
130  );
131  break;
132 
133  case 'scorm':
134  $status_info['num_completed'] = ilObjSCORMTracking::_getCountCompletedPerUser(
135  $status_info['scos'],
136  $a_obj_id
137  );
138 
139  foreach ($status_info['scos'] as $sco_id) {
140  $status_info['scos_title'][$sco_id] = ilSCORMItem::_lookupTitle(
141  $sco_id
142  );
143  }
145  $status_info['scos'],
146  $a_obj_id
147  );
148  break;
149 
150  case "scorm2004":
151  $status_info['num_completed'] = ilSCORM2004Tracking::_getCountCompletedPerUser(
152  $status_info['scos'],
153  $a_obj_id,
154  true
155  );
156  foreach ($status_info['scos'] as $sco_id) {
157  $status_info['scos_title'][$sco_id] = ilObjSCORM2004LearningModule::_lookupItemTitle(
158  $sco_id
159  );
160  }
161 
163  $status_info['scos'],
164  $a_obj_id,
165  true
166  );
167  break;
168  }
169 
170  $status_info['completed'] = array();
171  $status_info['failed'] = array();
172  $status_info['in_progress'] = array();
173  foreach ($status_info['scos'] as $sco_id) {
174  $status_info['completed'][$sco_id] = $info['completed'][$sco_id] ?? array();
175  $status_info['failed'][$sco_id] = $info['failed'][$sco_id] ?? array();
176  $status_info['in_progress'][$sco_id] = $info['in_progress'][$sco_id] ?? array();
177  }
178  //var_dump($status_info["completed"]);
179  return $status_info;
180  }
static _getCountCompletedPerUser(array $a_scorm_item_ids, int $a_obj_id, bool $a_omit_failed=false)
Get progress of selected scos.
static _getItemProgressInfo(array $a_scorm_item_ids, int $a_obj_id, bool $a_omit_failed)
static _getProgressInfo(array $sco_item_ids, int $a_obj_id)
Get info about.
static _lookupSubType(int $a_obj_id)
lookup subtype id (scorm, )
static _lookupTitle(int $a_obj_id)
static _getCountCompletedPerUser(array $a_scorm_item_ids, int $a_obj_id)
Get users who have status completed or passed.
static getInstance(int $obj_id)
+ Here is the call graph for this function:

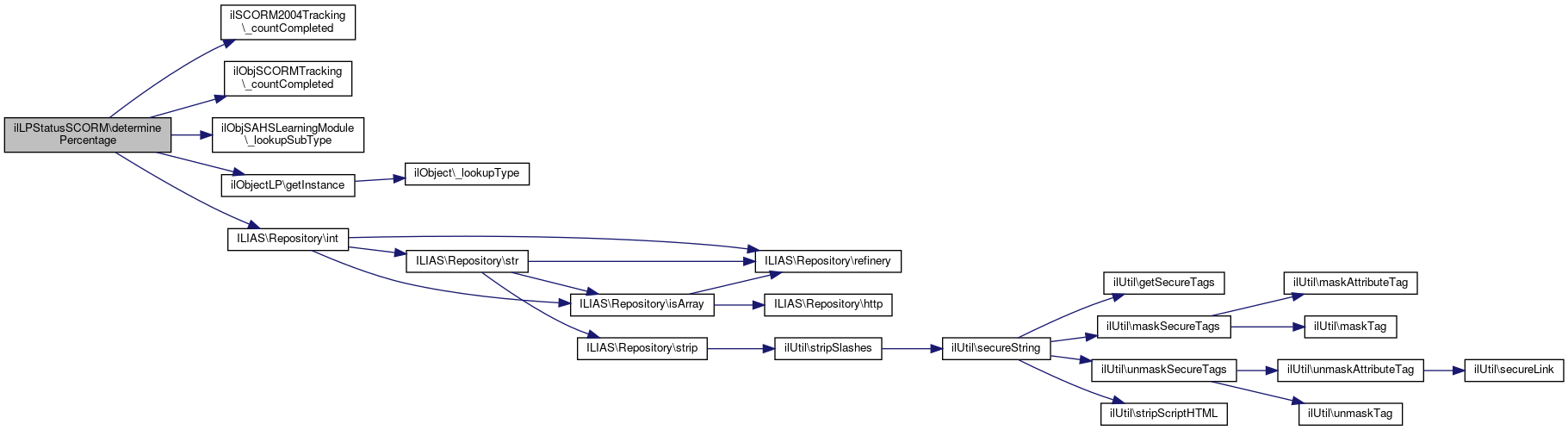
◆ determinePercentage()

ilLPStatusSCORM::determinePercentage ( int  $a_obj_id,
int  $a_usr_id,
?object  $a_obj = null 
)

Definition at line 244 of file class.ilLPStatusSCORM.php.

References ilSCORM2004Tracking\_countCompleted(), ilObjSCORMTracking\_countCompleted(), ilObjSAHSLearningModule\_lookupSubType(), ilObjectLP\getInstance(), and ILIAS\Repository\int().

248  : int {
249  // Which sco's determine the status
250  $olp = ilObjectLP::getInstance($a_obj_id);
251  $collection = $olp->getCollectionInstance();
252  $reqscos = 0;
253  $compl = 0;
254  if ($collection) {
255  $scos = $collection->getItems();
256  $reqscos = count($scos);
257 
258  $subtype = ilObjSAHSLearningModule::_lookupSubType($a_obj_id);
259  if ($subtype != "scorm2004") {
261  $scos,
262  $a_obj_id,
263  $a_usr_id
264  );
265  } else {
267  $scos,
268  $a_obj_id,
269  $a_usr_id,
270  true
271  );
272  }
273  }
274 
275  if ($reqscos > 0) {
276  $per = (int) min(100, 100 / $reqscos * $compl);
277  } else {
278  $per = 100;
279  }
280 
281  return $per;
282  }
static _lookupSubType(int $a_obj_id)
lookup subtype id (scorm, )
static _countCompleted(?array $a_scos, int $a_obj_id, int $a_user_id)
static _countCompleted(array $a_scos, int $a_obj_id, int $a_user_id, bool $a_omit_failed)
static getInstance(int $obj_id)
+ Here is the call graph for this function:

◆ determineStatus()

ilLPStatusSCORM::determineStatus ( int  $a_obj_id,
int  $a_usr_id,
object  $a_obj = null 
)

Definition at line 182 of file class.ilLPStatusSCORM.php.

References $DIC, ilSCORM2004Tracking\_getCollectionStatus(), ilObjSCORMTracking\_getCollectionStatus(), ilObjSAHSLearningModule\_lookupSubType(), ilObjectLP\getInstance(), and ilChangeEvent\hasAccessed().

186  : int {
187  global $DIC;
188 
189  $status = self::LP_STATUS_NOT_ATTEMPTED_NUM;
190 
191  // if the user has accessed the scorm object
192  // the status is at least "in progress"
193  if (ilChangeEvent::hasAccessed($a_obj_id, $a_usr_id)) {
194  $status = self::LP_STATUS_IN_PROGRESS_NUM;
195  }
196  // Which sco's determine the status
197  $olp = ilObjectLP::getInstance($a_obj_id);
198  $collection = $olp->getCollectionInstance();
199  if ($collection) {
200  $scos = $collection->getItems();
201  if (sizeof(
202  $scos
203  )) { // #15462 (#11513 - empty collections cannot be completed)
204  $subtype = ilObjSAHSLearningModule::_lookupSubType($a_obj_id);
205  $scorm_status = '';
206  switch ($subtype) {
207  case 'hacp':
208  case 'aicc':
209  case 'scorm':
211  $scos,
212  $a_obj_id,
213  $a_usr_id
214  );
215  break;
216 
217  case 'scorm2004':
219  $scos,
220  $a_obj_id,
221  $a_usr_id
222  );
223  break;
224  }
225 
226  switch ($scorm_status) {
227  case "in_progress":
228  $status = self::LP_STATUS_IN_PROGRESS_NUM;
229  break;
230  case "completed":
231  $status = self::LP_STATUS_COMPLETED_NUM;
232  break;
233  case "failed":
234  $status = self::LP_STATUS_FAILED_NUM;
235  break;
236  }
237  }
238  }
239 
240  //$ilLog->write("-".$status."-");
241  return $status;
242  }
static _getCollectionStatus(?array $a_scos, int $a_obj_id, int $a_user_id)
static hasAccessed(int $a_obj_id, int $a_usr_id)
Has accessed.
static _lookupSubType(int $a_obj_id)
lookup subtype id (scorm, )
static _getCollectionStatus(array $a_scos, int $a_obj_id, int $a_user_id)
global $DIC
Definition: feed.php:28
static getInstance(int $obj_id)
+ Here is the call graph for this function:

◆ refreshStatus()

ilLPStatusSCORM::refreshStatus ( int  $a_obj_id,
?array  $a_users = null 
)

Definition at line 284 of file class.ilLPStatusSCORM.php.

References ilLPStatusWrapper\_getCompleted(), ilLPStatusWrapper\_getFailed(), ilLPStatusWrapper\_getInProgress(), ilSCORM2004Tracking\_getTrackedUsers(), ilObjSCORMTracking\_getTrackedUsers(), ilObjSAHSLearningModule\_lookupSubType(), and ilLPStatus\writeStatus().

284  : void
285  {
286  parent::refreshStatus($a_obj_id, $a_users);
287 
288  // this is restricted to SCOs in the current collection
289  $in_progress = ilLPStatusWrapper::_getInProgress($a_obj_id);
290  $completed = ilLPStatusWrapper::_getCompleted($a_obj_id);
291  $failed = ilLPStatusWrapper::_getFailed($a_obj_id);
292  $all_active_users = array_unique(
293  array_merge($in_progress, $completed, $failed)
294  );
295 
296  // get all tracked users regardless of SCOs
297  $subtype = ilObjSAHSLearningModule::_lookupSubType($a_obj_id);
298  if ($subtype != "scorm2004") {
299  $all_tracked_users = ilObjSCORMTracking::_getTrackedUsers(
300  $a_obj_id
301  );
302  } else {
303  $all_tracked_users = ilSCORM2004Tracking::_getTrackedUsers(
304  $a_obj_id
305  );
306  }
307 
308  $not_attempted_users = array_diff(
309  $all_tracked_users,
310  $all_active_users
311  );
312  unset($all_tracked_users);
313  unset($all_active_users);
314 
315  // reset all users which have no data for the current SCOs
316  if ($not_attempted_users) {
317  foreach ($not_attempted_users as $usr_id) {
318  // this will update any (parent) collections if necessary
320  $a_obj_id,
321  $usr_id,
322  self::LP_STATUS_NOT_ATTEMPTED_NUM
323  );
324  }
325  }
326  }
static _getCompleted(int $a_obj_id)
Static function to read the users who have the status 'completed'.
static _getTrackedUsers(int $a_obj_id)
Get all tracked users.
static _getInProgress(int $a_obj_id)
Static function to read users who have the status 'in_progress'.
static _lookupSubType(int $a_obj_id)
lookup subtype id (scorm, )
static _getFailed(int $a_obj_id)
Static function to read the users who have the status 'completed'.
static _getTrackedUsers(int $a_obj_id)
Get all tracked users.
static writeStatus(int $a_obj_id, int $a_user_id, int $a_status, int $a_percentage=0, bool $a_force_per=false, ?int &$a_old_status=self::LP_STATUS_NOT_ATTEMPTED_NUM)
Write status for user and object.
+ Here is the call graph for this function:

The documentation for this class was generated from the following file: