ILIAS  release_9 Revision v9.13-25-g2c18ec4c24f
ilObjSAHSLearningModule Class Reference

Class ilObjSCORMLearningModule. More...

+ Inheritance diagram for ilObjSAHSLearningModule:
+ Collaboration diagram for ilObjSAHSLearningModule:

Public Member Functions

 __construct (int $a_id=0, bool $a_call_by_reference=true)
 Constructor. More...
 
 create (bool $upload=false)
 create file based lm More...
 
 read ()
 read object More...
 
 getEditable ()
 Set Editable. More...
 
 setTries (int $a_tries)
 Set default tries for questions. More...
 
 getTries ()
 
 setLocalization (string $a_val)
 
 getLocalization ()
 
 getDiskUsage ()
 Gets the disk usage of the object in bytes. More...
 
 createDataDirectory ()
 creates data directory for package files ("./data/lm_data/lm_<id>") More...
 
 getDataDirectory (?string $mode="filesystem")
 get data directory of lm More...
 
 getAPIAdapterName ()
 get api adapter name More...
 
 setAPIAdapterName (string $a_api)
 set api adapter name More...
 
 getAPIFunctionsPrefix ()
 get api functions prefix More...
 
 setAPIFunctionsPrefix (string $a_prefix)
 set api functions prefix More...
 
 getCreditMode ()
 get credit mode More...
 
 setDefaultLessonMode (string $a_lesson_mode)
 set default lesson mode More...
 
 getDefaultLessonMode ()
 get default lesson mode More...
 
 getStyleSheetId ()
 get ID of assigned style sheet object More...
 
 setStyleSheetId (int $a_style_id)
 set ID of assigned style sheet object More...
 
 setAutoReview (bool $a_auto_review)
 set auto review as true/false for SCORM 1.2 More...
 
 getAutoReview ()
 get auto review as true/false for SCORM 1.2 More...
 
 setAutoReviewChar (?string $a_auto_review)
 set auto review as Char for SCORM 2004 More...
 
 getAutoReviewChar ()
 get auto review as Char for SCORM 2004 More...
 
 getMaxAttempt ()
 
 setMaxAttempt (int $a_max_attempt)
 
 getModuleVersion ()
 
 getAssignedGlossary ()
 
 setAssignedGlossary (int $a_assigned_glossary)
 
 setModuleVersion (int $a_module_version)
 
 getSession ()
 
 setSession (bool $a_session)
 
 getNoMenu ()
 disable menu More...
 
 setNoMenu (bool $a_no_menu)
 disable menu More...
 
 getHideNavig ()
 hide navigation tree More...
 
 setHideNavig (bool $a_hide_navig)
 disable menu More...
 
 getCacheDeactivated ()
 BrowserCacheDisabled for SCORM 2004 / ENABLE_JS_DEBUG. More...
 
 getSessionDeactivated ()
 sessionDisabled for SCORM 2004 More...
 
 getDebugActivated ()
 debugActivated More...
 
 getIe_force_render ()
 force Internet Explorer to render again after some Milliseconds - useful for learning Modules with a lot of iframes or frames and IE >=10 More...
 
 setIe_force_render (bool $a_ie_force_render)
 
 getFourth_Edition ()
 SCORM 2004 4th edition features. More...
 
 setFourth_edition (bool $a_fourth_edition)
 
 getSequencing ()
 
 setSequencing (bool $a_sequencing)
 
 getInteractions ()
 
 setInteractions (bool $a_interactions)
 
 getObjectives ()
 
 setObjectives (bool $a_objectives)
 
 getComments ()
 
 setComments (bool $a_comments)
 
 getTime_from_lms ()
 
 setTime_from_lms (bool $a_time_from_lms)
 
 getCheck_values ()
 
 setCheck_values (bool $a_check_values)
 
 getDebug ()
 offlineMode More...
 
 setDebug (bool $a_debug)
 
 setAutoContinue (bool $a_auto_continue)
 debug pw More...
 
 getAutoContinue ()
 
 getAuto_last_visited ()
 
 setAuto_last_visited (bool $a_auto_last_visited)
 
 setAutoSuspend (bool $a_auto_suspend)
 Set sequencing expert mode. More...
 
 getAutoSuspend ()
 
 getOpenMode ()
 open_mode 0: in Tab/new Window like in previous versions 1: in iFrame with width=100% and heigth=100% 2: in iFrame with specified width and height 3: 4: 5: in new Window without specified width and height 6: in new Window with specified width and height More...
 
 setOpenMode (int $a_open_mode)
 
 getWidth ()
 
 setWidth (int $a_width)
 
 getHeight ()
 
 setHeight (int $a_height)
 
 getMasteryScore ()
 
 setMasteryScore (?int $a_mastery_score)
 
 checkMasteryScoreValues ()
 check mastery_score / min_normalized_measure of SCOs (SCORM 1.2) / objectives (SCORM 2004) More...
 
 getMasteryScoreValues ()
 
 getIdSetting ()
 
 setIdSetting (int $a_id_setting)
 
 getNameSetting ()
 
 setNameSetting (int $a_name_setting)
 
 update ()
 
 setSubType (string $a_sub_type)
 
 getSubType ()
 
 delete ()
 delete SCORM learning module and all related data More...
 
 getPointsInPercent ()
 Returns the points in percent for the learning module This is called by the certificate generator if [SCORM_POINTS] is inserted. More...
 
 getMaxPoints ()
 Returns score.max for the learning module, refered to the last sco where score.max is set. More...
 
 populateByDirectoy (string $a_dir, string $a_filename="")
 Populate by directory. More...
 
 getApiStudentId ()
 Get cmi.core.student_id / cmi.learner_id for API. More...
 
 getApiStudentName ()
 Get cmi.core.student_name / cmi.learner_name for API note: 'lastname, firstname' is required for SCORM 1.2; 9 = no name to hide student_name for external content. More...
 
 getViewButton ()
 get button for view More...
 
- Public Member Functions inherited from ilObject
 getObjectProperties ()
 
 flushObjectProperties ()
 
 withReferences ()
 determines whether objects are referenced or not (got ref ids or not) More...
 
 processAutoRating ()
 
 read ()
 
 getId ()
 
 setId (int $id)
 
 setRefId (int $ref_id)
 
 getRefId ()
 
 getType ()
 
 setType (string $type)
 
 getPresentationTitle ()
 get presentation title Normally same as title Overwritten for sessions More...
 
 getTitle ()
 
 getUntranslatedTitle ()
 Get untranslated object title WebDAV needs to access the untranslated title of an object. More...
 
 setTitle (string $title)
 
 getDescription ()
 
 setDescription (string $description)
 
 getLongDescription ()
 get object long description (stored in object_description) More...
 
 getImportId ()
 
 setImportId (string $import_id)
 
 setOfflineStatus (bool $status)
 
 getOfflineStatus ()
 
 supportsOfflineHandling ()
 
 getOwner ()
 
 getOwnerName ()
 get full name of object owner More...
 
 setOwner (int $usr_id)
 
 getCreateDate ()
 Get create date in YYYY-MM-DD HH-MM-SS format. More...
 
 getLastUpdateDate ()
 Get last update date in YYYY-MM-DD HH-MM-SS format. More...
 
 create ()
 note: title, description and type should be set when this function is called More...
 
 update ()
 
 MDUpdateListener (string $element)
 Metadata update listener. More...
 
 createMetaData ()
 
 updateMetaData ()
 
 deleteMetaData ()
 
 updateOwner ()
 update owner of object in db More...
 
 putInTree (int $parent_ref_id)
 maybe this method should be in tree object!? More...
 
 setPermissions (int $parent_ref_id)
 
 setParentRolePermissions (int $parent_ref_id)
 Initialize the permissions of parent roles (local roles of categories, global roles...) This method is overwritten in e.g. More...
 
 createReference ()
 creates reference for object More...
 
 countReferences ()
 
 delete ()
 delete object or referenced object (in the case of a referenced object, object data is only deleted if last reference is deleted) This function removes an object entirely from system!! More...
 
 initDefaultRoles ()
 init default roles settings Purpose of this function is to create a local role folder and local roles, that are needed depending on the object type. More...
 
 applyDidacticTemplate (int $tpl_id)
 
 getXMLZip ()
 
 getHTMLDirectory ()
 
 appendCopyInfo (int $target_id, int $copy_id)
 Prepend Copy info if object with same name exists in that container. More...
 
 cloneDependencies (int $target_id, int $copy_id)
 Clone object dependencies. More...
 
 cloneMetaData (ilObject $target_obj)
 Copy meta data. More...
 
 selfOrParentWithRatingEnabled ()
 
 getPossibleSubObjects (bool $filter=true)
 get all possible sub objects of this type the object can decide which types of sub objects are possible jut in time overwrite if the decision distinguish from standard model More...
 

Static Public Member Functions

static getAffectiveLocalization (int $a_id)
 Get affective localization. More...
 
static _lookupSubType (int $a_obj_id)
 lookup subtype id (scorm, ) More...
 
static _getTries (int $a_id)
 obsolet? More...
 
static getScormModulesForGlossary (int $a_glo_id)
 Get SCORM modules that assign a certain glossary. More...
 
static lookupAssignedGlossary (int $a_slm_id)
 Get SCORM modules that assign a certain glossary. More...
 
- Static Public Member Functions inherited from ilObject
static _lookupObjIdByImportId (string $import_id)
 Get (latest) object id for an import id. More...
 
static _lookupImportId (int $obj_id)
 
static _lookupOwnerName (int $owner_id)
 Lookup owner name for owner id. More...
 
static _getIdForImportId (string $import_id)
 
static _getAllReferences (int $id)
 get all reference ids for object ID More...
 
static _lookupTitle (int $obj_id)
 
static lookupOfflineStatus (int $obj_id)
 Lookup offline status using objectDataCache. More...
 
static _lookupOwner (int $obj_id)
 Lookup owner user ID for object ID. More...
 
static _getIdsForTitle (string $title, string $type='', bool $partial_match=false)
 
static _lookupDescription (int $obj_id)
 
static _lookupLastUpdate (int $obj_id, bool $formatted=false)
 
static _getLastUpdateOfObjects (array $obj_ids)
 
static _lookupObjId (int $ref_id)
 
static _setDeletedDate (int $ref_id, int $deleted_by)
 
static setDeletedDates (array $ref_ids, int $user_id)
 
static _resetDeletedDate (int $ref_id)
 
static _lookupDeletedDate (int $ref_id)
 
static _writeTitle (int $obj_id, string $title)
 write title to db (static) More...
 
static _writeDescription (int $obj_id, string $desc)
 write description to db (static) More...
 
static _writeImportId (int $obj_id, string $import_id)
 write import id to db (static) More...
 
static _lookupType (int $id, bool $reference=false)
 
static _isInTrash (int $ref_id)
 
static _hasUntrashedReference (int $obj_id)
 checks whether an object has at least one reference that is not in trash More...
 
static _lookupObjectId (int $ref_id)
 
static _getObjectsDataForType (string $type, bool $omit_trash=false)
 get all objects of a certain type More...
 
static _exists (int $id, bool $reference=false, ?string $type=null)
 checks if an object exists in object_data More...
 
static _getObjectsByType (string $obj_type="", int $owner=null)
 
static _prepareCloneSelection (array $ref_ids, string $new_type, bool $show_path=true)
 Prepare copy wizard object selection. More...
 
static _getIcon (int $obj_id=0, string $size="big", string $type="", bool $offline=false)
 Get icon for repository item. More...
 
static collectDeletionDependencies (array &$deps, int $ref_id, int $obj_id, string $type, int $depth=0)
 Collect deletion dependencies. More...
 
static getDeletionDependencies (int $obj_id)
 Get deletion dependencies. More...
 
static getLongDescriptions (array $obj_ids)
 
static getAllOwnedRepositoryObjects (int $user_id)
 
static fixMissingTitles ($type, array &$obj_title_map)
 Try to fix missing object titles. More...
 
static _lookupCreationDate (int $obj_id)
 
static _getObjectTypeIdByTitle (string $type, \ilDBInterface $ilDB=null)
 

Protected Attributes

bool $sequencing = false
 
string $localization = ""
 
string $mastery_score_values = ""
 
int $tries = 0
 
string $api_adapter = 'API'
 
ILIAS DI UIServices $ui
 
- Protected Attributes inherited from ilObject
ilLogger $obj_log
 
ILIAS $ilias
 
ilObjectDefinition $obj_definition
 
ilDBInterface $db
 
ilLogger $log
 
ilErrorHandling $error
 
ilTree $tree
 
ilAppEventHandler $app_event_handler
 
ilRbacAdmin $rbac_admin
 
ilRbacReview $rbac_review
 
ilObjUser $user
 
ilLanguage $lng
 
bool $call_by_reference
 
int $max_title = self::TITLE_LENGTH
 
int $max_desc = self::DESC_LENGTH
 
bool $add_dots = true
 
int $ref_id = null
 
string $type = ""
 
string $title = ""
 
string $desc = ""
 
string $long_desc = ""
 
int $owner = 0
 
string $create_date = ""
 
string $last_update = ""
 
string $import_id = ""
 
bool $register = false
 

Private Attributes

string $api_func_prefix = 'LMS'
 
string $lesson_mode = 'normal'
 
int $style_id = 0
 
string $auto_review = 'n'
 
int $max_attempt = 0
 
int $module_version = 1
 
int $assigned_glossary = 0
 
bool $session = false
 
bool $no_menu = false
 
bool $hide_navig = false
 
bool $ie_force_render = false
 
bool $fourth_edition = false
 
bool $interactions = true
 
bool $objectives = true
 
bool $comments = true
 
bool $time_from_lms = false
 
bool $check_values = true
 
bool $debug = false
 
bool $auto_continue = false
 
bool $auto_last_visited = true
 
bool $auto_suspend = false
 
int $open_mode = 0
 
int $width = 950
 
int $height = 650
 
int $mastery_score = null
 
int $id_setting = 0
 
int $name_setting = 0
 
string $sub_type = 'scorm'
 

Additional Inherited Members

- Data Fields inherited from ilObject
const TITLE_LENGTH = 255
 
const DESC_LENGTH = 128
 
const LONG_DESC_LENGTH = 4000
 
const TABLE_OBJECT_DATA = "object_data"
 
array $objectList
 
string $untranslatedTitle
 
- Protected Member Functions inherited from ilObject
 doMDUpdateListener (string $a_element)
 
 beforeMDUpdateListener (string $a_element)
 
 doCreateMetaData ()
 
 beforeCreateMetaData ()
 
 doUpdateMetaData ()
 
 beforeUpdateMetaData ()
 
 doDeleteMetaData ()
 
 beforeDeleteMetaData ()
 
 handleAutoRating ()
 
 hasAutoRating ()
 

Detailed Description

Constructor & Destructor Documentation

◆ __construct()

ilObjSAHSLearningModule::__construct ( int  $a_id = 0,
bool  $a_call_by_reference = true 
)

Constructor.

Parameters
integer$a_idreference_id or object_id
boolean$a_call_by_referencetreat the id as reference_id (true) or object_id (false)

Definition at line 79 of file class.ilObjSAHSLearningModule.php.

References $DIC, ILIAS\MetaData\Repository\Validation\Data\__construct(), and ILIAS\Repository\ui().

80  {
81  global $DIC;
82  $this->ui = $DIC->ui();
83  $this->type = "sahs";
84  parent::__construct($a_id, $a_call_by_reference);
85  }
global $DIC
Definition: feed.php:28
__construct(VocabulariesInterface $vocabularies)
+ Here is the call graph for this function:

Member Function Documentation

◆ _getTries()

static ilObjSAHSLearningModule::_getTries ( int  $a_id)
static

obsolet?

Definition at line 260 of file class.ilObjSAHSLearningModule.php.

References $DIC, $ilDB, and $lm_set.

260  : int
261  {
262  global $DIC;
263  $ilDB = $DIC->database();
264 
265  $lm_set = $ilDB->queryF(
266  'SELECT question_tries FROM sahs_lm WHERE id = %s',
267  array('integer'),
268  array($a_id)
269  );
270  $lm_rec = $ilDB->fetchAssoc($lm_set);
271 
272  return (int) $lm_rec['question_tries'];
273  }
global $DIC
Definition: feed.php:28
$lm_set

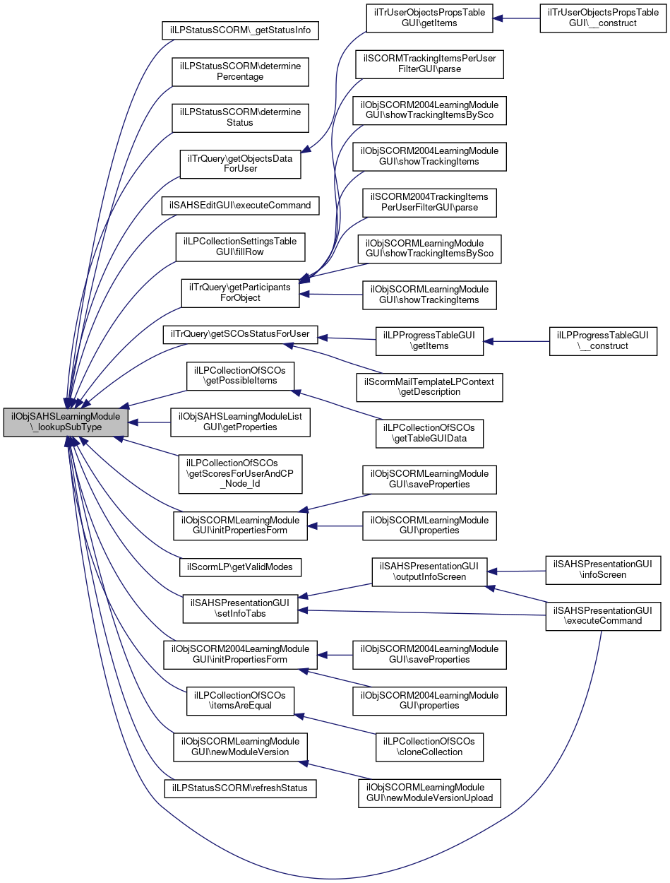
◆ _lookupSubType()

static ilObjSAHSLearningModule::_lookupSubType ( int  $a_obj_id)
static

lookup subtype id (scorm, )

Definition at line 202 of file class.ilObjSAHSLearningModule.php.

References $DIC, and $ilDB.

Referenced by ilLPStatusSCORM\_getStatusInfo(), ilLPStatusSCORM\determinePercentage(), ilLPStatusSCORM\determineStatus(), ilSAHSPresentationGUI\executeCommand(), ilSAHSEditGUI\executeCommand(), ilLPCollectionSettingsTableGUI\fillRow(), ilTrQuery\getObjectsDataForUser(), ilTrQuery\getParticipantsForObject(), ilLPCollectionOfSCOs\getPossibleItems(), ilObjSAHSLearningModuleListGUI\getProperties(), ilLPCollectionOfSCOs\getScoresForUserAndCP_Node_Id(), ilTrQuery\getSCOsStatusForUser(), ilScormLP\getValidModes(), ilObjSCORMLearningModuleGUI\initPropertiesForm(), ilObjSCORM2004LearningModuleGUI\initPropertiesForm(), ilLPCollectionOfSCOs\itemsAreEqual(), ilObjSCORMLearningModuleGUI\newModuleVersion(), ilLPStatusSCORM\refreshStatus(), and ilSAHSPresentationGUI\setInfoTabs().

202  : string
203  {
204  global $DIC;
205  $ilDB = $DIC->database();
206 
207  $obj_set = $ilDB->queryF(
208  'SELECT c_type FROM sahs_lm WHERE id = %s',
209  array('integer'),
210  array($a_obj_id)
211  );
212  $obj_rec = $ilDB->fetchAssoc($obj_set);
213  if ($obj_rec == null || $obj_rec["c_type"] == null) {
214  return '';
215  }
216  return $obj_rec["c_type"];
217  }
global $DIC
Definition: feed.php:28
+ Here is the caller graph for this function:

◆ checkMasteryScoreValues()

ilObjSAHSLearningModule::checkMasteryScoreValues ( )

check mastery_score / min_normalized_measure of SCOs (SCORM 1.2) / objectives (SCORM 2004)

Definition at line 759 of file class.ilObjSAHSLearningModule.php.

References $DIC, $ilDB, and ilObject\$type.

759  : void
760  {
761  global $DIC;
762  $ilDB = $DIC->database();
763  $s_result = "";
764  $a_result = array();
765  $type = self::_lookupSubType($this->getID());
766 
767  if ($type === "scorm2004") {
768  $set = $ilDB->query("SELECT minnormalmeasure FROM cp_objective, cp_node" .
769  " WHERE satisfiedbymeasure=1 AND minnormalmeasure is not null AND cp_objective.cp_node_id=cp_node.cp_node_id AND" .
770  " slm_id = " . $ilDB->quote($this->getID(), "integer"));
771  while ($rec = $ilDB->fetchAssoc($set)) {
772  $tmpval = $rec["minnormalmeasure"] * 100;
773  if (!in_array($tmpval, $a_result)) {
774  $a_result[] = $tmpval;
775  }
776  }
777  } else {
778  $set = $ilDB->query("SELECT masteryscore FROM sc_item,scorm_object" .
779  " WHERE sc_item.masteryscore is not null AND sc_item.obj_id=scorm_object.obj_id AND" .
780  " slm_id = " . $ilDB->quote($this->getID(), "integer"));
781  while ($rec = $ilDB->fetchAssoc($set)) {
782  if (!in_array($rec["masteryscore"], $a_result)) {
783  $a_result[] = $rec["masteryscore"];
784  }
785  }
786  }
787  $s_result = implode(", ", $a_result);
788  $this->mastery_score_values = $s_result;
789  }
string $type
global $DIC
Definition: feed.php:28

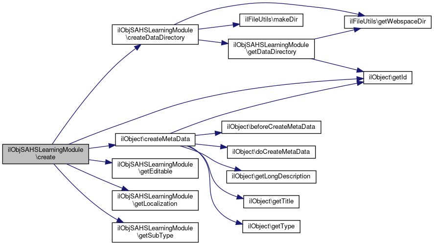
◆ create()

ilObjSAHSLearningModule::create ( bool  $upload = false)

create file based lm

Definition at line 90 of file class.ilObjSAHSLearningModule.php.

References $DIC, $id, $ilDB, createDataDirectory(), ilObject\createMetaData(), getEditable(), ilObject\getId(), getLocalization(), and getSubType().

90  : int
91  {
92  global $DIC;
93  $ilDB = $DIC->database();
94 
95  $id = parent::create();
96  if (!$upload) {
97  $this->createMetaData();
98  }
99 
100  $this->createDataDirectory();
101  $ilDB->manipulateF(
102  '
103  INSERT INTO sahs_lm (id, api_adapter, c_type, editable, seq_exp_mode,localization)
104  VALUES (%s,%s,%s,%s,%s,%s)',
105  array('integer', 'text', 'text', 'integer','integer','text'),
106  array($this->getId(),'API', $this->getSubType(),(int) $this->getEditable(),
107  0, $this->getLocalization()
108  )
109  );
110  return $id;
111  }
createDataDirectory()
creates data directory for package files ("./data/lm_data/lm_<id>")
global $DIC
Definition: feed.php:28
$id
plugin.php for ilComponentBuildPluginInfoObjectiveTest::testAddPlugins
Definition: plugin.php:23
+ Here is the call graph for this function:

◆ createDataDirectory()

ilObjSAHSLearningModule::createDataDirectory ( )

creates data directory for package files ("./data/lm_data/lm_<id>")

Definition at line 290 of file class.ilObjSAHSLearningModule.php.

References getDataDirectory(), ilFileUtils\getWebspaceDir(), and ilFileUtils\makeDir().

Referenced by create().

290  : void
291  {
292  $lm_data_dir = ilFileUtils::getWebspaceDir() . "/lm_data";
293  ilFileUtils::makeDir($lm_data_dir);
295  }
static getWebspaceDir(string $mode="filesystem")
get webspace directory
getDataDirectory(?string $mode="filesystem")
get data directory of lm
static makeDir(string $a_dir)
creates a new directory and inherits all filesystem permissions of the parent directory You may pass ...
+ Here is the call graph for this function:
+ Here is the caller graph for this function:

◆ delete()

ilObjSAHSLearningModule::delete ( )

delete SCORM learning module and all related data

this method has been tested on may 9th 2004 meta data, scorm lm data, scorm tree, scorm objects (organization(s), manifest, resources and items), tracking data and data directory have been deleted correctly as desired

Returns
boolean true if all object data were removed; false if only a references were removed

Definition at line 998 of file class.ilObjSAHSLearningModule.php.

References $DIC, $ilDB, $res, ilSCORMObject\_getInstance(), ilFileUtils\delDir(), ilObject\deleteMetaData(), getDataDirectory(), ilObject\getId(), ilLoggerFactory\getLogger(), and getSubType().

998  : bool
999  {
1000  global $DIC;
1001  $ilDB = $DIC->database();
1002  $ilLog = ilLoggerFactory::getLogger('sahs');
1003 
1004  // always call parent delete function first!!
1005  if (!parent::delete()) {
1006  return false;
1007  }
1008 
1009  // delete meta data of scorm content object
1010  $this->deleteMetaData();
1011 
1012  // delete data directory
1014 
1015  // delete scorm learning module record
1016  $ilDB->manipulateF(
1017  'DELETE FROM sahs_lm WHERE id = %s',
1018  array('integer'),
1019  array($this->getId())
1020  );
1021 
1022  $ilLog->debug("SAHS Delete(SAHSLM), Subtype: " . $this->getSubType());
1023 
1024  if ($this->getSubType() === "scorm") {
1025  $sc_tree = new ilSCORMTree($this->getId());
1026  $r_id = $sc_tree->readRootId();
1027  if ($r_id > 0) {
1028  $items = $sc_tree->getSubTree($sc_tree->getNodeData($r_id));
1029  foreach ($items as $item) {
1030  $sc_object = ilSCORMObject::_getInstance((int) $item["obj_id"], $this->getId());
1031  if (is_object($sc_object)) {
1032  $sc_object->delete();
1033  }
1034  }
1035  $sc_tree->removeTree($sc_tree->getTreeId());
1036  }
1037  }
1038 
1039  if ($this->getSubType() !== "scorm") {
1040  // delete aicc data
1041  $res = $ilDB->queryF(
1042  '
1043  SELECT aicc_object.obj_id FROM aicc_object, aicc_units
1044  WHERE aicc_object.obj_id = aicc_units.obj_id
1045  AND aicc_object.slm_id = %s',
1046  array('integer'),
1047  array($this->getId())
1048  );
1049 
1050  while ($row = $ilDB->fetchAssoc($res)) {
1051  $obj_id = $row['obj_id'];
1052  $ilDB->manipulateF(
1053  '
1054  DELETE FROM aicc_units WHERE obj_id = %s',
1055  array('integer'),
1056  array($obj_id)
1057  );
1058  }
1059 
1060  $res = $ilDB->queryF(
1061  '
1062  SELECT aicc_object.obj_id FROM aicc_object, aicc_course
1063  WHERE aicc_object.obj_id = aicc_course.obj_id
1064  AND aicc_object.slm_id = %s',
1065  array('integer'),
1066  array($this->getId())
1067  );
1068 
1069  while ($row = $ilDB->fetchAssoc($res)) {
1070  $obj_id = $row['obj_id'];
1071  $ilDB->manipulateF(
1072  '
1073  DELETE FROM aicc_course WHERE obj_id = %s',
1074  array('integer'),
1075  array($obj_id)
1076  );
1077  }
1078 
1079  $ilDB->manipulateF(
1080  '
1081  DELETE FROM aicc_object WHERE slm_id = %s',
1082  array('integer'),
1083  array($this->getId())
1084  );
1085  }
1086 
1087  $q_log = "DELETE FROM scorm_tracking WHERE obj_id = " . $ilDB->quote($this->getId());
1088  $ilLog->write("SAHS Delete(SAHSLM): " . $q_log);
1089 
1090  $ilDB->manipulateF(
1091  'DELETE FROM scorm_tracking WHERE obj_id = %s',
1092  array('integer'),
1093  array($this->getId())
1094  );
1095 
1096  $q_log = "DELETE FROM sahs_user WHERE obj_id = " . $ilDB->quote($this->getId());
1097  $ilLog->write("SAHS Delete(SAHSLM): " . $q_log);
1098 
1099  $ilDB->manipulateF(
1100  'DELETE FROM sahs_user WHERE obj_id = %s',
1101  array('integer'),
1102  array($this->getId())
1103  );
1104 
1105  // always call parent delete function at the end!!
1106  return true;
1107  }
$res
Definition: ltiservices.php:69
static getLogger(string $a_component_id)
Get component logger.
global $DIC
Definition: feed.php:28
static delDir(string $a_dir, bool $a_clean_only=false)
removes a dir and all its content (subdirs and files) recursively
This file is part of ILIAS, a powerful learning management system published by ILIAS open source e-Le...
getDataDirectory(?string $mode="filesystem")
get data directory of lm
static & _getInstance(int $a_id, int $a_slm_id)
+ Here is the call graph for this function:

◆ getAffectiveLocalization()

static ilObjSAHSLearningModule::getAffectiveLocalization ( int  $a_id)
static

Get affective localization.

Definition at line 180 of file class.ilObjSAHSLearningModule.php.

References $DIC, $ilDB, $lm_set, ilObject\$lng, ilLanguage\getInstalledLanguages(), and ilLanguage\getLangKey().

180  : string
181  {
182  global $DIC;
183  $ilDB = $DIC->database();
184  $lng = $DIC->language();
185 
186  $lm_set = $ilDB->queryF(
187  'SELECT localization FROM sahs_lm WHERE id = %s',
188  array('integer'),
189  array($a_id)
190  );
191  $lm_rec = $ilDB->fetchAssoc($lm_set);
192  $inst_lang = $lng->getInstalledLanguages();
193  if ($lm_rec["localization"] != "" && in_array($lm_rec["localization"], $inst_lang)) {
194  return $lm_rec["localization"];
195  }
196  return $lng->getLangKey();
197  }
getLangKey()
Return lang key.
global $DIC
Definition: feed.php:28
ilLanguage $lng
getInstalledLanguages()
Get installed languages.
$lm_set
+ Here is the call graph for this function:

◆ getAPIAdapterName()

ilObjSAHSLearningModule::getAPIAdapterName ( )

get api adapter name

Definition at line 309 of file class.ilObjSAHSLearningModule.php.

References $api_adapter.

Referenced by populateByDirectoy(), and update().

309  : string
310  {
311  return $this->api_adapter;
312  }
+ Here is the caller graph for this function:

◆ getAPIFunctionsPrefix()

ilObjSAHSLearningModule::getAPIFunctionsPrefix ( )

get api functions prefix

Returns
string

Definition at line 326 of file class.ilObjSAHSLearningModule.php.

References $api_func_prefix.

Referenced by populateByDirectoy(), and update().

326  : string
327  {
328  return $this->api_func_prefix;
329  }
+ Here is the caller graph for this function:

◆ getApiStudentId()

ilObjSAHSLearningModule::getApiStudentId ( )

Get cmi.core.student_id / cmi.learner_id for API.

Definition at line 1287 of file class.ilObjSAHSLearningModule.php.

References $DIC, ilObject\getId(), getIdSetting(), and ilObject\getRefId().

Referenced by ilObjSCORMInitData\getIliasScormVars().

1287  : string
1288  {
1289  global $DIC;
1290  $usr = $DIC->user();
1291  $idSetting = $this->getIdSetting();
1292  $studentId = (string) $usr->getId();
1293  if ($idSetting % 2 == 1) {
1294  $studentId = $usr->getLogin();
1295  }
1296  if ($idSetting > 3) {
1297  $studentId .= '_o_' . $this->getId();
1298  } elseif ($idSetting > 1) {
1299  $studentId .= '_r_' . $this->getRefId();
1300  }
1301  return $studentId;
1302  }
global $DIC
Definition: feed.php:28
+ Here is the call graph for this function:
+ Here is the caller graph for this function:

◆ getApiStudentName()

ilObjSAHSLearningModule::getApiStudentName ( )

Get cmi.core.student_name / cmi.learner_name for API note: 'lastname, firstname' is required for SCORM 1.2; 9 = no name to hide student_name for external content.

Definition at line 1308 of file class.ilObjSAHSLearningModule.php.

References $DIC, ilObject\$lng, getNameSetting(), and ilLanguage\txt().

Referenced by ilObjSCORMInitData\getIliasScormVars().

1308  : string
1309  {
1310  global $DIC;
1311  $lng = $DIC->language();
1312  $usr = $DIC->user();
1313  $studentName = " ";
1314  switch ($this->getNameSetting()) {
1315  case 0:
1316  $studentName = $usr->getLastname() . ', ' . $usr->getFirstname();
1317  break;
1318  case 1:
1319  $studentName = $usr->getFirstname() . ' ' . $usr->getLastname();
1320  break;
1321  case 2:
1322  $studentName = $usr->getFullname();
1323  break;
1324  case 3:
1325  switch ($usr->getGender()) {
1326  case 'f':
1327  $studentName = $lng->txt('salutation_f') . ' ';
1328  break;
1329 
1330  case 'm':
1331  $studentName = $lng->txt('salutation_m') . ' ';
1332  break;
1333 
1334  case 'n':
1335  $studentName = '';//$lng->txt('salutation_n');
1336  break;
1337 
1338  default:
1339  $studentName = $lng->txt('salutation') . ' ';
1340  }
1341  $studentName .= $usr->getLastname();
1342  break;
1343  case 4:
1344  $studentName = $usr->getFirstname();
1345  break;
1346  }
1347  return $studentName;
1348  }
txt(string $a_topic, string $a_default_lang_fallback_mod="")
gets the text for a given topic if the topic is not in the list, the topic itself with "-" will be re...
global $DIC
Definition: feed.php:28
ilLanguage $lng
+ Here is the call graph for this function:
+ Here is the caller graph for this function:

◆ getAssignedGlossary()

ilObjSAHSLearningModule::getAssignedGlossary ( )

Definition at line 440 of file class.ilObjSAHSLearningModule.php.

References $assigned_glossary.

Referenced by populateByDirectoy(), and update().

440  : int
441  {
443  }
+ Here is the caller graph for this function:

◆ getAuto_last_visited()

ilObjSAHSLearningModule::getAuto_last_visited ( )

Definition at line 665 of file class.ilObjSAHSLearningModule.php.

References $auto_last_visited.

Referenced by ilObjSCORMInitData\getIliasScormVars(), populateByDirectoy(), and update().

665  : bool
666  {
668  }
+ Here is the caller graph for this function:

◆ getAutoContinue()

ilObjSAHSLearningModule::getAutoContinue ( )

Definition at line 660 of file class.ilObjSAHSLearningModule.php.

References $auto_continue.

Referenced by ilObjSCORMInitData\getIliasScormVars(), populateByDirectoy(), and update().

660  : bool
661  {
662  return $this->auto_continue;
663  }
+ Here is the caller graph for this function:

◆ getAutoReview()

ilObjSAHSLearningModule::getAutoReview ( )

get auto review as true/false for SCORM 1.2

Definition at line 400 of file class.ilObjSAHSLearningModule.php.

References ilUtil\yn2tf().

Referenced by ilObjSCORMInitData\getIliasScormVars().

400  : bool
401  {
402  return ilUtil::yn2tf($this->auto_review);
403  }
static yn2tf(string $a_yn)
+ Here is the call graph for this function:
+ Here is the caller graph for this function:

◆ getAutoReviewChar()

ilObjSAHSLearningModule::getAutoReviewChar ( )

get auto review as Char for SCORM 2004

Definition at line 420 of file class.ilObjSAHSLearningModule.php.

References $auto_review.

Referenced by populateByDirectoy(), and update().

420  : string
421  {
422  return $this->auto_review;
423  }
+ Here is the caller graph for this function:

◆ getAutoSuspend()

ilObjSAHSLearningModule::getAutoSuspend ( )

Definition at line 701 of file class.ilObjSAHSLearningModule.php.

References $auto_suspend.

Referenced by ilObjSCORMInitData\getIliasScormVars(), populateByDirectoy(), and update().

701  : bool
702  {
703  return $this->auto_suspend;
704  }
+ Here is the caller graph for this function:

◆ getCacheDeactivated()

ilObjSAHSLearningModule::getCacheDeactivated ( )

BrowserCacheDisabled for SCORM 2004 / ENABLE_JS_DEBUG.

Definition at line 500 of file class.ilObjSAHSLearningModule.php.

References $DIC, $ilSetting, and $lm_set.

500  : bool
501  {
502  global $DIC;
503  $ilSetting = $DIC->settings();
504  $lm_set = new ilSetting("lm");
505  return $lm_set->get("scormdebug_disable_cache") == "1";
506  }
global $DIC
Definition: feed.php:28
$lm_set
global $ilSetting
Definition: privfeed.php:18

◆ getCheck_values()

ilObjSAHSLearningModule::getCheck_values ( )

Definition at line 606 of file class.ilObjSAHSLearningModule.php.

References $check_values.

Referenced by ilObjSCORMInitData\getIliasScormVars(), populateByDirectoy(), and update().

606  : bool
607  {
608  return $this->check_values;
609  }
+ Here is the caller graph for this function:

◆ getComments()

ilObjSAHSLearningModule::getComments ( )

Definition at line 586 of file class.ilObjSAHSLearningModule.php.

References $comments.

Referenced by populateByDirectoy(), and update().

586  : bool
587  {
588  return $this->comments;
589  }
+ Here is the caller graph for this function:

◆ getCreditMode()

ilObjSAHSLearningModule::getCreditMode ( )

get credit mode

Definition at line 342 of file class.ilObjSAHSLearningModule.php.

References ilObjectLP\getInstance(), ilLPObjSettings\LP_MODE_SCORM, and ilLPObjSettings\LP_MODE_SCORM_PACKAGE.

Referenced by ilObjSCORMInitData\getIliasScormVars(), and update().

342  : string
343  {
344  $learningProgress = ilObjectLP::getInstance($this->getID());
345  $currentMode = $learningProgress->getCurrentMode();
346  if ($currentMode === ilLPObjSettings::LP_MODE_SCORM || $currentMode === ilLPObjSettings::LP_MODE_SCORM_PACKAGE) {
347  return "credit";
348  } else {
349  return "no-credit";
350  }
351  }
static getInstance(int $obj_id)
+ Here is the call graph for this function:
+ Here is the caller graph for this function:

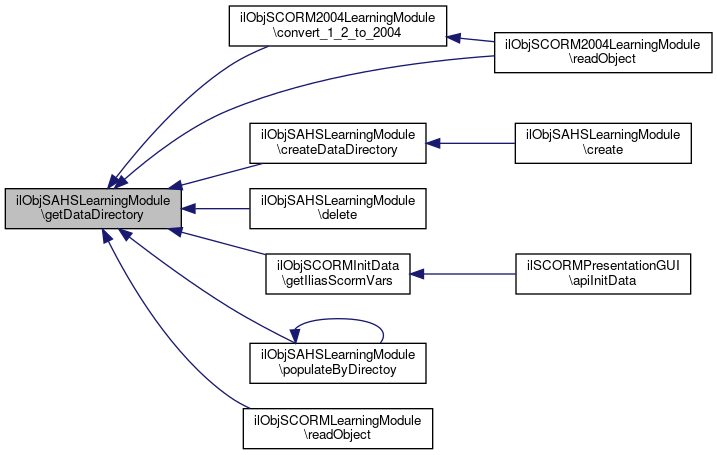
◆ getDataDirectory()

ilObjSAHSLearningModule::getDataDirectory ( ?string  $mode = "filesystem")

get data directory of lm

Definition at line 300 of file class.ilObjSAHSLearningModule.php.

References ilObject\getId(), and ilFileUtils\getWebspaceDir().

Referenced by ilObjSCORM2004LearningModule\convert_1_2_to_2004(), createDataDirectory(), delete(), ilObjSCORMInitData\getIliasScormVars(), populateByDirectoy(), ilObjSCORMLearningModule\readObject(), and ilObjSCORM2004LearningModule\readObject().

300  : string
301  {
302  $lm_data_dir = ilFileUtils::getWebspaceDir($mode) . "/lm_data";
303  return $lm_data_dir . "/lm_" . $this->getId();
304  }
static getWebspaceDir(string $mode="filesystem")
get webspace directory
+ Here is the call graph for this function:
+ Here is the caller graph for this function:

◆ getDebug()

ilObjSAHSLearningModule::getDebug ( )

offlineMode

Definition at line 629 of file class.ilObjSAHSLearningModule.php.

References $debug.

Referenced by ilObjSCORMInitData\getIliasScormVars(), populateByDirectoy(), and update().

629  : bool
630  {
631  return $this->debug;
632  }
+ Here is the caller graph for this function:

◆ getDebugActivated()

ilObjSAHSLearningModule::getDebugActivated ( )

debugActivated

Definition at line 522 of file class.ilObjSAHSLearningModule.php.

References $DIC, $ilSetting, and $lm_set.

522  : bool
523  {
524  global $DIC;
525  $ilSetting = $DIC->settings();
526  $lm_set = new ilSetting("lm");
527  return $lm_set->get("scormdebug_global_activate") === "1";
528  }
global $DIC
Definition: feed.php:28
$lm_set
global $ilSetting
Definition: privfeed.php:18

◆ getDefaultLessonMode()

ilObjSAHSLearningModule::getDefaultLessonMode ( )

get default lesson mode

Definition at line 364 of file class.ilObjSAHSLearningModule.php.

References $DIC, and $lesson_mode.

Referenced by ilObjSCORMInitData\getIliasScormVars(), populateByDirectoy(), and update().

364  : string
365  {
366  global $DIC;
367  if ($DIC->user()->getId() == 13) {
368  return "browse";
369  }
370  return $this->lesson_mode;
371  }
global $DIC
Definition: feed.php:28
+ Here is the caller graph for this function:

◆ getDiskUsage()

ilObjSAHSLearningModule::getDiskUsage ( )

Gets the disk usage of the object in bytes.

Returns
integer the disk usage in bytes

Definition at line 280 of file class.ilObjSAHSLearningModule.php.

References ilObjSAHSLearningModuleAccess\_lookupDiskUsage().

280  : int
281  {
283  }
static _lookupDiskUsage(int $a_id)
Returns the number of bytes used on the harddisk by the learning module with the specified object id...
+ Here is the call graph for this function:

◆ getEditable()

ilObjSAHSLearningModule::getEditable ( )

Set Editable.

Parameters
boolean$a_editableEditable

Definition at line 229 of file class.ilObjSAHSLearningModule.php.

Referenced by create(), and update().

229  : bool
230  {
231  return false;
232  }
+ Here is the caller graph for this function:

◆ getFourth_Edition()

ilObjSAHSLearningModule::getFourth_Edition ( )

SCORM 2004 4th edition features.

Definition at line 546 of file class.ilObjSAHSLearningModule.php.

References $fourth_edition.

546  : bool
547  {
548  return $this->fourth_edition;
549  }

◆ getHeight()

ilObjSAHSLearningModule::getHeight ( )

Definition at line 736 of file class.ilObjSAHSLearningModule.php.

References $height.

Referenced by getViewButton(), populateByDirectoy(), and update().

736  : int
737  {
738  return $this->height;
739  }
+ Here is the caller graph for this function:

◆ getHideNavig()

ilObjSAHSLearningModule::getHideNavig ( )

hide navigation tree

Definition at line 484 of file class.ilObjSAHSLearningModule.php.

References $hide_navig.

Referenced by populateByDirectoy(), and update().

484  : bool
485  {
486  return $this->hide_navig;
487  }
+ Here is the caller graph for this function:

◆ getIdSetting()

ilObjSAHSLearningModule::getIdSetting ( )

Definition at line 796 of file class.ilObjSAHSLearningModule.php.

References $id_setting.

Referenced by getApiStudentId(), and update().

796  : int
797  {
798  return $this->id_setting;
799  }
+ Here is the caller graph for this function:

◆ getIe_force_render()

ilObjSAHSLearningModule::getIe_force_render ( )

force Internet Explorer to render again after some Milliseconds - useful for learning Modules with a lot of iframes or frames and IE >=10

Definition at line 533 of file class.ilObjSAHSLearningModule.php.

References $ie_force_render.

Referenced by populateByDirectoy(), and update().

533  : bool
534  {
535  return $this->ie_force_render;
536  }
+ Here is the caller graph for this function:

◆ getInteractions()

ilObjSAHSLearningModule::getInteractions ( )

Definition at line 566 of file class.ilObjSAHSLearningModule.php.

References $interactions.

Referenced by ilObjSCORMInitData\getIliasScormVars(), populateByDirectoy(), and update().

566  : bool
567  {
568  return $this->interactions;
569  }
+ Here is the caller graph for this function:

◆ getLocalization()

ilObjSAHSLearningModule::getLocalization ( )

Definition at line 252 of file class.ilObjSAHSLearningModule.php.

References $localization.

Referenced by create(), populateByDirectoy(), and update().

252  : string
253  {
254  return $this->localization;
255  }
+ Here is the caller graph for this function:

◆ getMasteryScore()

ilObjSAHSLearningModule::getMasteryScore ( )

Definition at line 746 of file class.ilObjSAHSLearningModule.php.

References $mastery_score.

Referenced by ilObjSCORMInitData\getIliasScormVars(), and update().

746  : ?int
747  {
748  return $this->mastery_score;
749  }
+ Here is the caller graph for this function:

◆ getMasteryScoreValues()

ilObjSAHSLearningModule::getMasteryScoreValues ( )

Definition at line 791 of file class.ilObjSAHSLearningModule.php.

References $mastery_score_values.

791  : string
792  {
794  }

◆ getMaxAttempt()

ilObjSAHSLearningModule::getMaxAttempt ( )

Definition at line 425 of file class.ilObjSAHSLearningModule.php.

References $max_attempt.

Referenced by populateByDirectoy(), and update().

425  : int
426  {
427  return $this->max_attempt;
428  }
+ Here is the caller graph for this function:

◆ getMaxPoints()

ilObjSAHSLearningModule::getMaxPoints ( )

Returns score.max for the learning module, refered to the last sco where score.max is set.

This is called by the certificate generator if [SCORM_POINTS_MAX] is inserted.

Definition at line 1135 of file class.ilObjSAHSLearningModule.php.

References $DIC, $res, ilObjSCORM2004LearningModule\_getMaxScoreForUser(), ilObject\getId(), and getSubType().

1135  : ?float
1136  {
1137  global $DIC;
1138  $ilUser = $DIC->user();
1139 
1140  if (strcmp($this->getSubType(), 'scorm2004') == 0) {
1141  $res = ilObjSCORM2004LearningModule::_getMaxScoreForUser($this->getId(), $ilUser->getId());
1142  return $res;
1143  }
1144 
1145  return null;
1146  }
$res
Definition: ltiservices.php:69
global $DIC
Definition: feed.php:28
static _getMaxScoreForUser(int $a_id, int $a_user)
Returns score.max for the learning module, refered to the last sco where score.max is set...
+ Here is the call graph for this function:

◆ getModuleVersion()

ilObjSAHSLearningModule::getModuleVersion ( )

Definition at line 435 of file class.ilObjSAHSLearningModule.php.

References $module_version.

Referenced by populateByDirectoy(), and update().

435  : int
436  {
437  return $this->module_version;
438  }
+ Here is the caller graph for this function:

◆ getNameSetting()

ilObjSAHSLearningModule::getNameSetting ( )

Definition at line 806 of file class.ilObjSAHSLearningModule.php.

References $name_setting.

Referenced by getApiStudentName(), and update().

806  : int
807  {
808  return $this->name_setting;
809  }
+ Here is the caller graph for this function:

◆ getNoMenu()

ilObjSAHSLearningModule::getNoMenu ( )

disable menu

Definition at line 468 of file class.ilObjSAHSLearningModule.php.

References $no_menu.

Referenced by populateByDirectoy(), and update().

468  : bool
469  {
470  return $this->no_menu;
471  }
+ Here is the caller graph for this function:

◆ getObjectives()

ilObjSAHSLearningModule::getObjectives ( )

Definition at line 576 of file class.ilObjSAHSLearningModule.php.

References $objectives.

Referenced by ilObjSCORMInitData\getIliasScormVars(), populateByDirectoy(), and update().

576  : bool
577  {
578  return $this->objectives;
579  }
+ Here is the caller graph for this function:

◆ getOpenMode()

ilObjSAHSLearningModule::getOpenMode ( )

open_mode 0: in Tab/new Window like in previous versions 1: in iFrame with width=100% and heigth=100% 2: in iFrame with specified width and height 3: 4: 5: in new Window without specified width and height 6: in new Window with specified width and height

Definition at line 716 of file class.ilObjSAHSLearningModule.php.

References $open_mode.

Referenced by getViewButton(), populateByDirectoy(), and update().

716  : int
717  {
718  return $this->open_mode;
719  }
+ Here is the caller graph for this function:

◆ getPointsInPercent()

ilObjSAHSLearningModule::getPointsInPercent ( )

Returns the points in percent for the learning module This is called by the certificate generator if [SCORM_POINTS] is inserted.

Definition at line 1114 of file class.ilObjSAHSLearningModule.php.

References $DIC, $res, ilObjSCORM2004LearningModule\_getUniqueScaledScoreForUser(), ilObject\getId(), and getSubType().

1114  : ?float
1115  {
1116  global $DIC;
1117  $ilUser = $DIC->user();
1118  if (strcmp($this->getSubType(), "scorm2004") == 0) {
1120  if (!is_null($res)) {
1121  return $res * 100.0;
1122  }
1123 
1124  return $res;
1125  }
1126 
1127  return null;
1128  }
$res
Definition: ltiservices.php:69
global $DIC
Definition: feed.php:28
static _getUniqueScaledScoreForUser(int $a_id, int $a_user)
Get the Unique Scaled Score of a course Conditions: Only one SCO may set cmi.score.scaled.
+ Here is the call graph for this function:

◆ getScormModulesForGlossary()

static ilObjSAHSLearningModule::getScormModulesForGlossary ( int  $a_glo_id)
static

Get SCORM modules that assign a certain glossary.

Definition at line 944 of file class.ilObjSAHSLearningModule.php.

References $DIC, $ilDB, and ilObject\_hasUntrashedReference().

Referenced by ilObjGlossaryGUI\addUsagesToInfo(), and ilObjGlossary\getDeletionDependencies().

944  : array
945  {
946  global $DIC;
947  $ilDB = $DIC->database();
948 
949  $set = $ilDB->query("SELECT DISTINCT id FROM sahs_lm WHERE " .
950  " glossary = " . $ilDB->quote($a_glo_id, "integer"));
951  $sms = array();
952  while ($rec = $ilDB->fetchAssoc($set)) {
953  if (ilObject::_hasUntrashedReference((int) $rec["id"])) {
954  $sms[] = $rec["id"];
955  }
956  }
957  return $sms;
958  }
static _hasUntrashedReference(int $obj_id)
checks whether an object has at least one reference that is not in trash
global $DIC
Definition: feed.php:28
+ Here is the call graph for this function:
+ Here is the caller graph for this function:

◆ getSequencing()

ilObjSAHSLearningModule::getSequencing ( )

Definition at line 556 of file class.ilObjSAHSLearningModule.php.

References $sequencing.

Referenced by populateByDirectoy(), and update().

556  : bool
557  {
558  return $this->sequencing;
559  }
+ Here is the caller graph for this function:

◆ getSession()

ilObjSAHSLearningModule::getSession ( )

Definition at line 455 of file class.ilObjSAHSLearningModule.php.

References $session.

Referenced by ilObjSCORMInitData\getIliasScormVars(), populateByDirectoy(), and update().

455  : bool
456  {
457  return $this->session;
458  }
+ Here is the caller graph for this function:

◆ getSessionDeactivated()

ilObjSAHSLearningModule::getSessionDeactivated ( )

sessionDisabled for SCORM 2004

Definition at line 511 of file class.ilObjSAHSLearningModule.php.

References $DIC, $ilSetting, and $lm_set.

Referenced by ilObjSCORMInitData\getIliasScormVars().

511  : bool
512  {
513  global $DIC;
514  $ilSetting = $DIC->settings();
515  $lm_set = new ilSetting("lm");
516  return $lm_set->get("scorm_without_session") == "1";
517  }
global $DIC
Definition: feed.php:28
$lm_set
global $ilSetting
Definition: privfeed.php:18
+ Here is the caller graph for this function:

◆ getStyleSheetId()

ilObjSAHSLearningModule::getStyleSheetId ( )

get ID of assigned style sheet object

Definition at line 376 of file class.ilObjSAHSLearningModule.php.

References $style_id.

Referenced by populateByDirectoy(), read(), and update().

376  : int
377  {
378  return $this->style_id;
379  }
+ Here is the caller graph for this function:

◆ getSubType()

ilObjSAHSLearningModule::getSubType ( )

Definition at line 983 of file class.ilObjSAHSLearningModule.php.

References $sub_type.

Referenced by create(), delete(), getMaxPoints(), getPointsInPercent(), populateByDirectoy(), and update().

983  : string
984  {
985  return $this->sub_type;
986  }
+ Here is the caller graph for this function:

◆ getTime_from_lms()

ilObjSAHSLearningModule::getTime_from_lms ( )

Definition at line 596 of file class.ilObjSAHSLearningModule.php.

References $time_from_lms.

Referenced by ilObjSCORMInitData\getIliasScormVars(), populateByDirectoy(), and update().

596  : bool
597  {
598  return $this->time_from_lms;
599  }
+ Here is the caller graph for this function:

◆ getTries()

ilObjSAHSLearningModule::getTries ( )

Definition at line 242 of file class.ilObjSAHSLearningModule.php.

References $tries.

Referenced by populateByDirectoy(), and update().

242  : int
243  {
244  return $this->tries;
245  }
+ Here is the caller graph for this function:

◆ getViewButton()

ilObjSAHSLearningModule::getViewButton ( )

get button for view

Definition at line 1353 of file class.ilObjSAHSLearningModule.php.

References getHeight(), ilObject\getId(), ilLinkButton\getInstance(), getOpenMode(), and getWidth().

1353  : ilLinkButton //\ILIAS\UI\Component\Button\Primary
1354  {
1355  $setUrl = "ilias.php?baseClass=ilSAHSPresentationGUI&amp;ref_id=" . $this->getRefID();
1356  // $setUrl = $this->getLinkTargetByClass("ilsahspresentationgui", "")."&amp;ref_id=".$this->getRefID();
1357  $setTarget = "ilContObj" . $this->getId();
1358  $om = $this->getOpenMode();
1359  $width = $this->getWidth();
1360  $height = $this->getHeight();
1361  if (($om == 5 || $om == 1) && $width > 0 && $height > 0) {
1362  $om++;
1363  }
1364  if ($om != 0) {
1365  $setUrl = "javascript:void(0); onclick=startSAHS('" . $setUrl . "','ilContObj" . $this->getId() . "'," . $om . "," . $width . "," . $height . ");";
1366  $setTarget = "";
1367  }
1368 
1369 
1370  //todo : replace LinkButton - but target needed
1371  // $button = $this->ui->factory()->button()->primary(
1372  // $this->lng->txt("view"),
1373  // $setUrl
1374  // );
1375 
1376  $button = ilLinkButton::getInstance();
1377  $button->setCaption("start_lm");//view
1378  $button->setPrimary(true);
1379  $button->setUrl($setUrl);
1380  $button->setTarget($setTarget);
1381  return $button;
1382  }
getOpenMode()
open_mode 0: in Tab/new Window like in previous versions 1: in iFrame with width=100% and heigth=100%...
This file is part of ILIAS, a powerful learning management system published by ILIAS open source e-Le...
+ Here is the call graph for this function:

◆ getWidth()

ilObjSAHSLearningModule::getWidth ( )

Definition at line 726 of file class.ilObjSAHSLearningModule.php.

References $width.

Referenced by getViewButton(), populateByDirectoy(), and update().

726  : int
727  {
728  return $this->width;
729  }
+ Here is the caller graph for this function:

◆ lookupAssignedGlossary()

static ilObjSAHSLearningModule::lookupAssignedGlossary ( int  $a_slm_id)
static

Get SCORM modules that assign a certain glossary.

Definition at line 963 of file class.ilObjSAHSLearningModule.php.

References $DIC, $ilDB, and ilObject\_lookupType().

963  : int
964  {
965  global $DIC;
966  $ilDB = $DIC->database();
967 
968  $set = $ilDB->query("SELECT DISTINCT glossary FROM sahs_lm WHERE " .
969  " id = " . $ilDB->quote($a_slm_id, "integer"));
970  $rec = $ilDB->fetchAssoc($set);
971  $glo_id = $rec["glossary"];
972  if (ilObject::_lookupType($glo_id) === "glo") {
973  return $glo_id;
974  }
975  return 0;
976  }
global $DIC
Definition: feed.php:28
static _lookupType(int $id, bool $reference=false)
+ Here is the call graph for this function:

◆ populateByDirectoy()

ilObjSAHSLearningModule::populateByDirectoy ( string  $a_dir,
string  $a_filename = "" 
)

Populate by directory.

Add a filename to do a special check for ILIAS SCORM export files. If the corresponding directory is found within the passed directory path (i.e. "htlm_<id>") this subdirectory is used instead.

Exceptions

Definition at line 1157 of file class.ilObjSAHSLearningModule.php.

References $DIC, $ilDB, ilObject\$lng, ilCopyWizardOptions\_getInstance(), ilObject\cloneMetaData(), getAPIAdapterName(), getAPIFunctionsPrefix(), getAssignedGlossary(), getAuto_last_visited(), getAutoContinue(), getAutoReviewChar(), getAutoSuspend(), getCheck_values(), getComments(), getDataDirectory(), getDebug(), getDefaultLessonMode(), ilObject\getDescription(), getHeight(), getHideNavig(), ilObject\getId(), getIe_force_render(), ilObjectLP\getInstance(), getInteractions(), getLocalization(), getMaxAttempt(), getModuleVersion(), getNoMenu(), getObjectives(), ilObject\getOfflineStatus(), getOpenMode(), ilObject\getRefId(), getSequencing(), getSession(), getStyleSheetId(), getSubType(), getTime_from_lms(), getTries(), getWidth(), populateByDirectoy(), ilFileUtils\rCopy(), and ilFileUtils\renameExecutables().

Referenced by populateByDirectoy().

1157  : void
1158  {
1159  /*preg_match("/.*sahs_([0-9]*)\.zip/", $a_filename, $match);
1160  if (is_dir($a_dir."/sahs_".$match[1]))
1161  {
1162  $a_dir = $a_dir."/sahs_".$match[1];
1163  }*/
1164  ilFileUtils::rCopy($a_dir, $this->getDataDirectory());
1166  }
static rCopy(string $a_sdir, string $a_tdir, bool $preserveTimeAttributes=false)
Copies content of a directory $a_sdir recursively to a directory $a_tdir.
static renameExecutables(string $a_dir)
getDataDirectory(?string $mode="filesystem")
get data directory of lm
+ Here is the call graph for this function:
+ Here is the caller graph for this function:

◆ read()

ilObjSAHSLearningModule::read ( )

read object

Exceptions
ilObjectNotFoundException
ilObjectTypeMismatchException

Definition at line 119 of file class.ilObjSAHSLearningModule.php.

References $DIC, $ilDB, $lm_set, ilObject\_lookupType(), ilObject\getId(), getStyleSheetId(), setAPIAdapterName(), setAPIFunctionsPrefix(), setAssignedGlossary(), setAuto_last_visited(), setAutoContinue(), setAutoReviewChar(), setAutoSuspend(), setCheck_values(), setComments(), setDebug(), setDefaultLessonMode(), setFourth_edition(), setHeight(), setHideNavig(), setIdSetting(), setIe_force_render(), setInteractions(), setLocalization(), setMasteryScore(), setMaxAttempt(), setModuleVersion(), setNameSetting(), setNoMenu(), setObjectives(), setOpenMode(), setSequencing(), setSession(), setStyleSheetId(), setSubType(), setTime_from_lms(), setTries(), setWidth(), and ilUtil\yn2tf().

119  : void
120  {
121  global $DIC;
122  $ilDB = $DIC->database();
123 
124  parent::read();
125 
126  $lm_set = $ilDB->queryF(
127  'SELECT * FROM sahs_lm WHERE id = %s',
128  array('integer'),
129  array($this->getId())
130  );
131 
132  while ($lm_rec = $ilDB->fetchAssoc($lm_set)) {
133  $this->setAutoReviewChar((string) $lm_rec["auto_review"]);
134  $this->setAPIAdapterName((string) $lm_rec["api_adapter"]);
135  $this->setDefaultLessonMode((string) $lm_rec["default_lesson_mode"]);
136  $this->setAPIFunctionsPrefix((string) $lm_rec["api_func_prefix"]);
137  $this->setSubType((string) $lm_rec["c_type"]);
138  // $this->setEditable(false);
139  $this->setStyleSheetId((int) $lm_rec["stylesheet"]);
140  $this->setMaxAttempt((int) $lm_rec["max_attempt"]);
141  $this->setModuleVersion((int) $lm_rec["module_version"]);
142  $this->setAssignedGlossary((int) $lm_rec["glossary"]);
143  $this->setTries((int) $lm_rec["question_tries"]);
144  $this->setLocalization((string) $lm_rec["localization"]);
145  $this->setSession(ilUtil::yn2tf($lm_rec["unlimited_session"]));
146  $this->setNoMenu(ilUtil::yn2tf($lm_rec["no_menu"]));
147  $this->setHideNavig(ilUtil::yn2tf($lm_rec["hide_navig"]));
148  $this->setFourth_edition(ilUtil::yn2tf($lm_rec["fourth_edition"]));
149  $this->setSequencing(ilUtil::yn2tf($lm_rec["sequencing"]));
150  $this->setInteractions(ilUtil::yn2tf($lm_rec["interactions"]));
151  $this->setObjectives(ilUtil::yn2tf($lm_rec["objectives"]));
152  $this->setComments(ilUtil::yn2tf($lm_rec["comments"]));
153  $this->setTime_from_lms(ilUtil::yn2tf($lm_rec["time_from_lms"]));
154  $this->setDebug(ilUtil::yn2tf($lm_rec["debug"]));
155  // $this->setDebugPw($lm_rec["debugpw"]);
156  // $this->setSequencingExpertMode(bool $lm_rec["seq_exp_mode"]);
157  $this->setOpenMode((int) $lm_rec["open_mode"]);
158  $this->setWidth((int) $lm_rec["width"]);
159  $this->setHeight((int) $lm_rec["height"]);
160  $this->setAutoContinue(ilUtil::yn2tf($lm_rec["auto_continue"]));
161  $this->setAuto_last_visited(ilUtil::yn2tf($lm_rec["auto_last_visited"]));
162  $this->setCheck_values(ilUtil::yn2tf($lm_rec["check_values"]));
163  // $this->setOfflineMode(ilUtil::yn2tf($lm_rec["offline_mode"]));
164  $this->setAutoSuspend(ilUtil::yn2tf($lm_rec["auto_suspend"]));
165  $this->setIe_force_render(ilUtil::yn2tf($lm_rec["ie_force_render"]));
166  if ($lm_rec["mastery_score"] != null) {
167  $this->setMasteryScore((int) $lm_rec["mastery_score"]);
168  }
169  $this->setIdSetting((int) $lm_rec["id_setting"]);
170  $this->setNameSetting((int) $lm_rec["name_setting"]);
171  if (ilObject::_lookupType($this->getStyleSheetId()) !== "sty") {
172  $this->setStyleSheetId(0);
173  }
174  }
175  }
setAPIFunctionsPrefix(string $a_prefix)
set api functions prefix
setAPIAdapterName(string $a_api)
set api adapter name
setHideNavig(bool $a_hide_navig)
disable menu
getStyleSheetId()
get ID of assigned style sheet object
setDefaultLessonMode(string $a_lesson_mode)
set default lesson mode
setAutoContinue(bool $a_auto_continue)
debug pw
setStyleSheetId(int $a_style_id)
set ID of assigned style sheet object
global $DIC
Definition: feed.php:28
setIe_force_render(bool $a_ie_force_render)
setTries(int $a_tries)
Set default tries for questions.
setAutoSuspend(bool $a_auto_suspend)
Set sequencing expert mode.
setAuto_last_visited(bool $a_auto_last_visited)
$lm_set
setAssignedGlossary(int $a_assigned_glossary)
static yn2tf(string $a_yn)
setNoMenu(bool $a_no_menu)
disable menu
setFourth_edition(bool $a_fourth_edition)
static _lookupType(int $id, bool $reference=false)
setAutoReviewChar(?string $a_auto_review)
set auto review as Char for SCORM 2004
+ Here is the call graph for this function:

◆ setAPIAdapterName()

ilObjSAHSLearningModule::setAPIAdapterName ( string  $a_api)

set api adapter name

Definition at line 317 of file class.ilObjSAHSLearningModule.php.

Referenced by read().

317  : void
318  {
319  $this->api_adapter = $a_api;
320  }
+ Here is the caller graph for this function:

◆ setAPIFunctionsPrefix()

ilObjSAHSLearningModule::setAPIFunctionsPrefix ( string  $a_prefix)

set api functions prefix

Definition at line 334 of file class.ilObjSAHSLearningModule.php.

Referenced by read().

334  : void
335  {
336  $this->api_func_prefix = $a_prefix;
337  }
+ Here is the caller graph for this function:

◆ setAssignedGlossary()

ilObjSAHSLearningModule::setAssignedGlossary ( int  $a_assigned_glossary)

Definition at line 445 of file class.ilObjSAHSLearningModule.php.

Referenced by read().

445  : void
446  {
447  $this->assigned_glossary = $a_assigned_glossary;
448  }
+ Here is the caller graph for this function:

◆ setAuto_last_visited()

ilObjSAHSLearningModule::setAuto_last_visited ( bool  $a_auto_last_visited)

Definition at line 670 of file class.ilObjSAHSLearningModule.php.

Referenced by read().

670  : void
671  {
672  $this->auto_last_visited = $a_auto_last_visited;
673  }
+ Here is the caller graph for this function:

◆ setAutoContinue()

ilObjSAHSLearningModule::setAutoContinue ( bool  $a_auto_continue)

debug pw

debug pw

Definition at line 655 of file class.ilObjSAHSLearningModule.php.

Referenced by read().

655  : void
656  {
657  $this->auto_continue = $a_auto_continue;
658  }
+ Here is the caller graph for this function:

◆ setAutoReview()

ilObjSAHSLearningModule::setAutoReview ( bool  $a_auto_review)

set auto review as true/false for SCORM 1.2

Definition at line 392 of file class.ilObjSAHSLearningModule.php.

References ilUtil\tf2yn().

392  : void
393  {
394  $this->auto_review = ilUtil::tf2yn($a_auto_review);
395  }
static tf2yn(bool $a_tf)
+ Here is the call graph for this function:

◆ setAutoReviewChar()

ilObjSAHSLearningModule::setAutoReviewChar ( ?string  $a_auto_review)

set auto review as Char for SCORM 2004

Definition at line 408 of file class.ilObjSAHSLearningModule.php.

Referenced by read().

408  : void
409  {
410  if ($a_auto_review == null) {
411  $this->auto_review = 'n';
412  } else {
413  $this->auto_review = $a_auto_review;
414  }
415  }
+ Here is the caller graph for this function:

◆ setAutoSuspend()

ilObjSAHSLearningModule::setAutoSuspend ( bool  $a_auto_suspend)

Set sequencing expert mode.

Parameters
boolean$a_valsequencing expert mode Get sequencing expert mode
Returns
boolean sequencing expert mode

Definition at line 696 of file class.ilObjSAHSLearningModule.php.

Referenced by read().

696  : void
697  {
698  $this->auto_suspend = $a_auto_suspend;
699  }
+ Here is the caller graph for this function:

◆ setCheck_values()

ilObjSAHSLearningModule::setCheck_values ( bool  $a_check_values)

Definition at line 611 of file class.ilObjSAHSLearningModule.php.

Referenced by read().

611  : void
612  {
613  $this->check_values = $a_check_values;
614  }
+ Here is the caller graph for this function:

◆ setComments()

ilObjSAHSLearningModule::setComments ( bool  $a_comments)

Definition at line 591 of file class.ilObjSAHSLearningModule.php.

Referenced by read().

591  : void
592  {
593  $this->comments = $a_comments;
594  }
+ Here is the caller graph for this function:

◆ setDebug()

ilObjSAHSLearningModule::setDebug ( bool  $a_debug)

Definition at line 634 of file class.ilObjSAHSLearningModule.php.

Referenced by read().

634  : void
635  {
636  $this->debug = $a_debug;
637  }
+ Here is the caller graph for this function:

◆ setDefaultLessonMode()

ilObjSAHSLearningModule::setDefaultLessonMode ( string  $a_lesson_mode)

set default lesson mode

Definition at line 356 of file class.ilObjSAHSLearningModule.php.

Referenced by read().

356  : void
357  {
358  $this->lesson_mode = $a_lesson_mode;
359  }
+ Here is the caller graph for this function:

◆ setFourth_edition()

ilObjSAHSLearningModule::setFourth_edition ( bool  $a_fourth_edition)

Definition at line 551 of file class.ilObjSAHSLearningModule.php.

Referenced by read().

551  : void
552  {
553  $this->fourth_edition = $a_fourth_edition;
554  }
+ Here is the caller graph for this function:

◆ setHeight()

ilObjSAHSLearningModule::setHeight ( int  $a_height)

Definition at line 741 of file class.ilObjSAHSLearningModule.php.

Referenced by read().

741  : void
742  {
743  $this->height = $a_height;
744  }
+ Here is the caller graph for this function:

◆ setHideNavig()

ilObjSAHSLearningModule::setHideNavig ( bool  $a_hide_navig)

disable menu

Definition at line 492 of file class.ilObjSAHSLearningModule.php.

Referenced by read().

492  : void
493  {
494  $this->hide_navig = $a_hide_navig;
495  }
+ Here is the caller graph for this function:

◆ setIdSetting()

ilObjSAHSLearningModule::setIdSetting ( int  $a_id_setting)

Definition at line 801 of file class.ilObjSAHSLearningModule.php.

Referenced by read().

801  : void
802  {
803  $this->id_setting = $a_id_setting;
804  }
+ Here is the caller graph for this function:

◆ setIe_force_render()

ilObjSAHSLearningModule::setIe_force_render ( bool  $a_ie_force_render)

Definition at line 538 of file class.ilObjSAHSLearningModule.php.

Referenced by read().

538  : void
539  {
540  $this->ie_force_render = $a_ie_force_render;
541  }
+ Here is the caller graph for this function:

◆ setInteractions()

ilObjSAHSLearningModule::setInteractions ( bool  $a_interactions)

Definition at line 571 of file class.ilObjSAHSLearningModule.php.

Referenced by read().

571  : void
572  {
573  $this->interactions = $a_interactions;
574  }
+ Here is the caller graph for this function:

◆ setLocalization()

ilObjSAHSLearningModule::setLocalization ( string  $a_val)

Definition at line 247 of file class.ilObjSAHSLearningModule.php.

Referenced by read().

247  : void
248  {
249  $this->localization = $a_val;
250  }
+ Here is the caller graph for this function:

◆ setMasteryScore()

ilObjSAHSLearningModule::setMasteryScore ( ?int  $a_mastery_score)

Definition at line 751 of file class.ilObjSAHSLearningModule.php.

Referenced by read().

751  : void
752  {
753  $this->mastery_score = $a_mastery_score;
754  }
+ Here is the caller graph for this function:

◆ setMaxAttempt()

ilObjSAHSLearningModule::setMaxAttempt ( int  $a_max_attempt)

Definition at line 430 of file class.ilObjSAHSLearningModule.php.

Referenced by read().

430  : void
431  {
432  $this->max_attempt = $a_max_attempt;
433  }
+ Here is the caller graph for this function:

◆ setModuleVersion()

ilObjSAHSLearningModule::setModuleVersion ( int  $a_module_version)

Definition at line 450 of file class.ilObjSAHSLearningModule.php.

Referenced by read().

450  : void
451  {
452  $this->module_version = $a_module_version;
453  }
+ Here is the caller graph for this function:

◆ setNameSetting()

ilObjSAHSLearningModule::setNameSetting ( int  $a_name_setting)

Definition at line 811 of file class.ilObjSAHSLearningModule.php.

Referenced by read().

811  : void
812  {
813  $this->name_setting = $a_name_setting;
814  }
+ Here is the caller graph for this function:

◆ setNoMenu()

ilObjSAHSLearningModule::setNoMenu ( bool  $a_no_menu)

disable menu

Definition at line 476 of file class.ilObjSAHSLearningModule.php.

Referenced by read().

476  : void
477  {
478  $this->no_menu = $a_no_menu;
479  }
+ Here is the caller graph for this function:

◆ setObjectives()

ilObjSAHSLearningModule::setObjectives ( bool  $a_objectives)

Definition at line 581 of file class.ilObjSAHSLearningModule.php.

Referenced by read().

581  : void
582  {
583  $this->objectives = $a_objectives;
584  }
+ Here is the caller graph for this function:

◆ setOpenMode()

ilObjSAHSLearningModule::setOpenMode ( int  $a_open_mode)

Definition at line 721 of file class.ilObjSAHSLearningModule.php.

Referenced by read().

721  : void
722  {
723  $this->open_mode = $a_open_mode;
724  }
+ Here is the caller graph for this function:

◆ setSequencing()

ilObjSAHSLearningModule::setSequencing ( bool  $a_sequencing)

Definition at line 561 of file class.ilObjSAHSLearningModule.php.

Referenced by read().

561  : void
562  {
563  $this->sequencing = $a_sequencing;
564  }
+ Here is the caller graph for this function:

◆ setSession()

ilObjSAHSLearningModule::setSession ( bool  $a_session)

Definition at line 460 of file class.ilObjSAHSLearningModule.php.

Referenced by read().

460  : void
461  {
462  $this->session = $a_session;
463  }
+ Here is the caller graph for this function:

◆ setStyleSheetId()

ilObjSAHSLearningModule::setStyleSheetId ( int  $a_style_id)

set ID of assigned style sheet object

Definition at line 384 of file class.ilObjSAHSLearningModule.php.

Referenced by read().

384  : void
385  {
386  $this->style_id = $a_style_id;
387  }
+ Here is the caller graph for this function:

◆ setSubType()

ilObjSAHSLearningModule::setSubType ( string  $a_sub_type)

Definition at line 978 of file class.ilObjSAHSLearningModule.php.

Referenced by read().

978  : void
979  {
980  $this->sub_type = $a_sub_type;
981  }
+ Here is the caller graph for this function:

◆ setTime_from_lms()

ilObjSAHSLearningModule::setTime_from_lms ( bool  $a_time_from_lms)

Definition at line 601 of file class.ilObjSAHSLearningModule.php.

Referenced by read().

601  : void
602  {
603  $this->time_from_lms = $a_time_from_lms;
604  }
+ Here is the caller graph for this function:

◆ setTries()

ilObjSAHSLearningModule::setTries ( int  $a_tries)

Set default tries for questions.

Definition at line 237 of file class.ilObjSAHSLearningModule.php.

Referenced by read().

237  : void
238  {
239  $this->tries = $a_tries;
240  }
+ Here is the caller graph for this function:

◆ setWidth()

ilObjSAHSLearningModule::setWidth ( int  $a_width)

Definition at line 731 of file class.ilObjSAHSLearningModule.php.

Referenced by read().

731  : void
732  {
733  $this->width = $a_width;
734  }
+ Here is the caller graph for this function:

◆ update()

ilObjSAHSLearningModule::update ( )

Definition at line 816 of file class.ilObjSAHSLearningModule.php.

References $DIC, $ilDB, getAPIAdapterName(), getAPIFunctionsPrefix(), getAssignedGlossary(), getAuto_last_visited(), getAutoContinue(), getAutoReviewChar(), getAutoSuspend(), getCheck_values(), getComments(), getCreditMode(), getDebug(), getDefaultLessonMode(), getEditable(), getHeight(), getHideNavig(), ilObject\getId(), getIdSetting(), getIe_force_render(), getInteractions(), getLocalization(), getMasteryScore(), getMaxAttempt(), getModuleVersion(), getNameSetting(), getNoMenu(), getObjectives(), getOpenMode(), getSequencing(), getSession(), getStyleSheetId(), getSubType(), getTime_from_lms(), getTries(), getWidth(), ilUtil\tf2yn(), and ilObject\updateMetaData().

816  : bool
817  {
818  global $DIC;
819  $ilDB = $DIC->database();
820 
821  $this->updateMetaData();
822  parent::update();
823 
824  $statement = $ilDB->manipulateF(
825  '
826  UPDATE sahs_lm
827  SET api_adapter = %s,
828  api_func_prefix = %s,
829  auto_review = %s,
830  default_lesson_mode = %s,
831  c_type = %s,
832  stylesheet = %s,
833  editable = %s,
834  max_attempt = %s,
835  module_version = %s,
836  credit = %s,
837  glossary = %s,
838  question_tries = %s,
839  unlimited_session = %s,
840  no_menu = %s,
841  hide_navig = %s,
842  fourth_edition =%s,
843  sequencing = %s,
844  interactions = %s,
845  objectives = %s,
846  comments = %s,
847  time_from_lms = %s,
848  debug = %s,
849  localization = %s,
850  seq_exp_mode = %s,
851  open_mode = %s,
852  width = %s,
853  height = %s,
854  auto_continue = %s,
855  auto_last_visited = %s,
856  check_values = %s,
857  auto_suspend = %s,
858  ie_force_render = %s,
859  mastery_score = %s,
860  id_setting = %s,
861  name_setting = %s
862  WHERE id = %s',
863  array( 'text',
864  'text',
865  'text',
866  'text',
867  'text',
868  'integer',
869  'integer',
870  'integer',
871  'integer',
872  'text',
873  'integer',
874  'integer',
875  'text',
876  'text',
877  'text',
878  'text',
879  'text',
880  'text',
881  'text',
882  'text',
883  'text',
884  'text',
885  'text',
886  'integer',
887  'integer',
888  'integer',
889  'integer',
890  'text',
891  'text',
892  'text',
893  'text',
894  'text',
895  'integer',
896  'integer',
897  'integer',
898  'integer'
899  ),
900  array( $this->getAPIAdapterName(),
901  $this->getAPIFunctionsPrefix(),
902  $this->getAutoReviewChar(),
903  $this->getDefaultLessonMode(),
904  $this->getSubType(),
905  $this->getStyleSheetId(),
906  $this->getEditable(),
907  $this->getMaxAttempt(),
908  $this->getModuleVersion(),
909  $this->getCreditMode(),
910  $this->getAssignedGlossary(),
911  $this->getTries(),
912  ilUtil::tf2yn($this->getSession()),
913  ilUtil::tf2yn($this->getNoMenu()),
914  ilUtil::tf2yn($this->getHideNavig()),
915  ilUtil::tf2yn($this->getFourth_edition()),
916  ilUtil::tf2yn($this->getSequencing()),
917  ilUtil::tf2yn($this->getInteractions()),
918  ilUtil::tf2yn($this->getObjectives()),
919  ilUtil::tf2yn($this->getComments()),
921  ilUtil::tf2yn($this->getDebug()),
922  $this->getLocalization(),
923  0,//$this->getSequencingExpertMode(),
924  $this->getOpenMode(),
925  $this->getWidth(),
926  $this->getHeight(),
927  ilUtil::tf2yn($this->getAutoContinue()),
929  ilUtil::tf2yn($this->getCheck_values()),
930  ilUtil::tf2yn($this->getAutoSuspend()),
932  $this->getMasteryScore(),
933  $this->getIdSetting(),
934  $this->getNameSetting(),
935  $this->getId())
936  );
937 
938  return true;
939  }
getStyleSheetId()
get ID of assigned style sheet object
getAutoReviewChar()
get auto review as Char for SCORM 2004
getAPIAdapterName()
get api adapter name
getAPIFunctionsPrefix()
get api functions prefix
static tf2yn(bool $a_tf)
global $DIC
Definition: feed.php:28
getIe_force_render()
force Internet Explorer to render again after some Milliseconds - useful for learning Modules with a ...
getOpenMode()
open_mode 0: in Tab/new Window like in previous versions 1: in iFrame with width=100% and heigth=100%...
getDefaultLessonMode()
get default lesson mode
+ Here is the call graph for this function:

Field Documentation

◆ $api_adapter

string ilObjSAHSLearningModule::$api_adapter = 'API'
protected

Definition at line 70 of file class.ilObjSAHSLearningModule.php.

Referenced by getAPIAdapterName().

◆ $api_func_prefix

string ilObjSAHSLearningModule::$api_func_prefix = 'LMS'
private

Definition at line 34 of file class.ilObjSAHSLearningModule.php.

Referenced by getAPIFunctionsPrefix().

◆ $assigned_glossary

int ilObjSAHSLearningModule::$assigned_glossary = 0
private

Definition at line 40 of file class.ilObjSAHSLearningModule.php.

Referenced by getAssignedGlossary().

◆ $auto_continue

bool ilObjSAHSLearningModule::$auto_continue = false
private

Definition at line 52 of file class.ilObjSAHSLearningModule.php.

Referenced by getAutoContinue().

◆ $auto_last_visited

bool ilObjSAHSLearningModule::$auto_last_visited = true
private

Definition at line 53 of file class.ilObjSAHSLearningModule.php.

Referenced by getAuto_last_visited().

◆ $auto_review

string ilObjSAHSLearningModule::$auto_review = 'n'
private

Definition at line 37 of file class.ilObjSAHSLearningModule.php.

Referenced by getAutoReviewChar().

◆ $auto_suspend

bool ilObjSAHSLearningModule::$auto_suspend = false
private

Definition at line 54 of file class.ilObjSAHSLearningModule.php.

Referenced by getAutoSuspend().

◆ $check_values

bool ilObjSAHSLearningModule::$check_values = true
private

Definition at line 50 of file class.ilObjSAHSLearningModule.php.

Referenced by getCheck_values().

◆ $comments

bool ilObjSAHSLearningModule::$comments = true
private

Definition at line 48 of file class.ilObjSAHSLearningModule.php.

Referenced by getComments().

◆ $debug

bool ilObjSAHSLearningModule::$debug = false
private

Definition at line 51 of file class.ilObjSAHSLearningModule.php.

Referenced by getDebug().

◆ $fourth_edition

bool ilObjSAHSLearningModule::$fourth_edition = false
private

Definition at line 45 of file class.ilObjSAHSLearningModule.php.

Referenced by getFourth_Edition().

◆ $height

int ilObjSAHSLearningModule::$height = 650
private

Definition at line 57 of file class.ilObjSAHSLearningModule.php.

Referenced by getHeight().

◆ $hide_navig

bool ilObjSAHSLearningModule::$hide_navig = false
private

Definition at line 43 of file class.ilObjSAHSLearningModule.php.

Referenced by getHideNavig().

◆ $id_setting

int ilObjSAHSLearningModule::$id_setting = 0
private

Definition at line 59 of file class.ilObjSAHSLearningModule.php.

Referenced by getIdSetting().

◆ $ie_force_render

bool ilObjSAHSLearningModule::$ie_force_render = false
private

Definition at line 44 of file class.ilObjSAHSLearningModule.php.

Referenced by getIe_force_render().

◆ $interactions

bool ilObjSAHSLearningModule::$interactions = true
private

Definition at line 46 of file class.ilObjSAHSLearningModule.php.

Referenced by getInteractions().

◆ $lesson_mode

string ilObjSAHSLearningModule::$lesson_mode = 'normal'
private

Definition at line 35 of file class.ilObjSAHSLearningModule.php.

Referenced by getDefaultLessonMode().

◆ $localization

string ilObjSAHSLearningModule::$localization = ""
protected

Definition at line 64 of file class.ilObjSAHSLearningModule.php.

Referenced by getLocalization().

◆ $mastery_score

int ilObjSAHSLearningModule::$mastery_score = null
private

Definition at line 58 of file class.ilObjSAHSLearningModule.php.

Referenced by getMasteryScore().

◆ $mastery_score_values

string ilObjSAHSLearningModule::$mastery_score_values = ""
protected

Definition at line 66 of file class.ilObjSAHSLearningModule.php.

Referenced by getMasteryScoreValues().

◆ $max_attempt

int ilObjSAHSLearningModule::$max_attempt = 0
private

Definition at line 38 of file class.ilObjSAHSLearningModule.php.

Referenced by getMaxAttempt().

◆ $module_version

int ilObjSAHSLearningModule::$module_version = 1
private

Definition at line 39 of file class.ilObjSAHSLearningModule.php.

Referenced by getModuleVersion().

◆ $name_setting

int ilObjSAHSLearningModule::$name_setting = 0
private

Definition at line 60 of file class.ilObjSAHSLearningModule.php.

Referenced by getNameSetting().

◆ $no_menu

bool ilObjSAHSLearningModule::$no_menu = false
private

Definition at line 42 of file class.ilObjSAHSLearningModule.php.

Referenced by getNoMenu().

◆ $objectives

bool ilObjSAHSLearningModule::$objectives = true
private

Definition at line 47 of file class.ilObjSAHSLearningModule.php.

Referenced by getObjectives().

◆ $open_mode

int ilObjSAHSLearningModule::$open_mode = 0
private

Definition at line 55 of file class.ilObjSAHSLearningModule.php.

Referenced by getOpenMode().

◆ $sequencing

bool ilObjSAHSLearningModule::$sequencing = false
protected

Definition at line 62 of file class.ilObjSAHSLearningModule.php.

Referenced by getSequencing().

◆ $session

bool ilObjSAHSLearningModule::$session = false
private

Definition at line 41 of file class.ilObjSAHSLearningModule.php.

Referenced by getSession().

◆ $style_id

int ilObjSAHSLearningModule::$style_id = 0
private

Definition at line 36 of file class.ilObjSAHSLearningModule.php.

Referenced by getStyleSheetId().

◆ $sub_type

string ilObjSAHSLearningModule::$sub_type = 'scorm'
private

Definition at line 61 of file class.ilObjSAHSLearningModule.php.

Referenced by getSubType().

◆ $time_from_lms

bool ilObjSAHSLearningModule::$time_from_lms = false
private

Definition at line 49 of file class.ilObjSAHSLearningModule.php.

Referenced by getTime_from_lms().

◆ $tries

int ilObjSAHSLearningModule::$tries = 0
protected

Definition at line 68 of file class.ilObjSAHSLearningModule.php.

Referenced by getTries().

◆ $ui

ILIAS DI UIServices ilObjSAHSLearningModule::$ui
protected

Definition at line 72 of file class.ilObjSAHSLearningModule.php.

◆ $width

int ilObjSAHSLearningModule::$width = 950
private

Definition at line 56 of file class.ilObjSAHSLearningModule.php.

Referenced by getWidth().


The documentation for this class was generated from the following file: