ILIAS  release_9 Revision v9.13-25-g2c18ec4c24f
ilCmiXapiAbstractReportLinkBuilder Class Reference
+ Inheritance diagram for ilCmiXapiAbstractReportLinkBuilder:
+ Collaboration diagram for ilCmiXapiAbstractReportLinkBuilder:

Public Member Functions

 __construct (int $objId, string $aggregateEndPoint, ilCmiXapiStatementsReportFilter $filter)
 ilCmiXapiAbstractReportLinkBuilder constructor. More...
 
 getUrl ()
 
 getObjId ()
 
 getAggregateEndPoint ()
 
 getObj ()
 

Protected Member Functions

 appendRequestParameters (string $url)
 
 buildPipelineParameter ()
 
 buildPipeline ()
 

Protected Attributes

int $objId
 
string $aggregateEndPoint
 
ilCmiXapiStatementsReportFilter $filter
 

Detailed Description

Definition at line 30 of file class.ilCmiXapiAbstractReportLinkBuilder.php.

Constructor & Destructor Documentation

◆ __construct()

ilCmiXapiAbstractReportLinkBuilder::__construct ( int  $objId,
string  $aggregateEndPoint,
ilCmiXapiStatementsReportFilter  $filter 
)

ilCmiXapiAbstractReportLinkBuilder constructor.

Definition at line 39 of file class.ilCmiXapiAbstractReportLinkBuilder.php.

References $aggregateEndPoint, $filter, $objId, and ILIAS\Repository\filter().

43  {
44  $this->objId = $objId;
45  $this->aggregateEndPoint = $aggregateEndPoint;
46  $this->filter = $filter;
47  }
filter(string $filter_id, $class_path, string $cmd, bool $activated=true, bool $expanded=true)
+ Here is the call graph for this function:

Member Function Documentation

◆ appendRequestParameters()

ilCmiXapiAbstractReportLinkBuilder::appendRequestParameters ( string  $url)
protected

Definition at line 55 of file class.ilCmiXapiAbstractReportLinkBuilder.php.

References ilUtil\appendUrlParameterString(), and buildPipelineParameter().

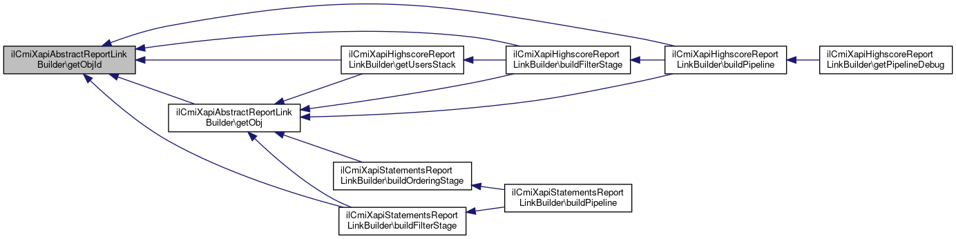
Referenced by getUrl().

55  : string
56  {
58  }
static appendUrlParameterString(string $a_url, string $a_par, bool $xml_style=false)
$url
Definition: ltiregstart.php:35
+ Here is the call graph for this function:
+ Here is the caller graph for this function:

◆ buildPipeline()

ilCmiXapiAbstractReportLinkBuilder::buildPipeline ( )
abstractprotected
Returns
mixed[]

Referenced by buildPipelineParameter().

+ Here is the caller graph for this function:

◆ buildPipelineParameter()

ilCmiXapiAbstractReportLinkBuilder::buildPipelineParameter ( )
protected

Definition at line 60 of file class.ilCmiXapiAbstractReportLinkBuilder.php.

References buildPipeline().

Referenced by appendRequestParameters().

60  : string
61  {
62  $pipeline = urlencode(json_encode($this->buildPipeline()));
63  return "pipeline={$pipeline}";
64  }
+ Here is the call graph for this function:
+ Here is the caller graph for this function:

◆ getAggregateEndPoint()

ilCmiXapiAbstractReportLinkBuilder::getAggregateEndPoint ( )

◆ getObj()

ilCmiXapiAbstractReportLinkBuilder::getObj ( )

◆ getObjId()

◆ getUrl()

ilCmiXapiAbstractReportLinkBuilder::getUrl ( )

Definition at line 49 of file class.ilCmiXapiAbstractReportLinkBuilder.php.

References appendRequestParameters().

49  : string
50  {
51  return $this->appendRequestParameters($this->aggregateEndPoint);
52  }
+ Here is the call graph for this function:

Field Documentation

◆ $aggregateEndPoint

string ilCmiXapiAbstractReportLinkBuilder::$aggregateEndPoint
protected

◆ $filter

ilCmiXapiStatementsReportFilter ilCmiXapiAbstractReportLinkBuilder::$filter
protected

Definition at line 34 of file class.ilCmiXapiAbstractReportLinkBuilder.php.

Referenced by __construct().

◆ $objId

int ilCmiXapiAbstractReportLinkBuilder::$objId
protected

Definition at line 32 of file class.ilCmiXapiAbstractReportLinkBuilder.php.

Referenced by __construct(), and getObjId().


The documentation for this class was generated from the following file: