ILIAS  release_9 Revision v9.13-25-g2c18ec4c24f
ilSoapBackgroundTasksAdministration Class Reference
+ Inheritance diagram for ilSoapBackgroundTasksAdministration:
+ Collaboration diagram for ilSoapBackgroundTasksAdministration:

Public Member Functions

 __construct (bool $use_nusoap=true)
 
 runAsync (string $sid)
 
- Public Member Functions inherited from ilSoapAdministration
 __construct (bool $use_nusoap=true)
 
 getMessage ()
 
 appendMessage (string $a_str)
 
 setMessageCode (string $a_code)
 
 getMessageCode ()
 
 reInitUser ()
 
 isFault ($object)
 
 getInstallationInfoXML ()
 
 getClientInfoXML (string $clientid)
 

Additional Inherited Members

- Data Fields inherited from ilSoapAdministration
const NUSOAP = 1
 
const PHP5 = 2
 
int $error_method
 Defines type of error handling (PHP5 || NUSOAP) More...
 
- Protected Member Functions inherited from ilSoapAdministration
 checkSession (string $sid)
 
 explodeSid (string $sid)
 
 setMessage (string $a_str)
 
 initAuth (string $sid)
 
 initIlias ()
 
 initAuthenticationObject ()
 
 raiseError (string $a_message, $a_code)
 
 checkObjectAccess (int $ref_id, array $expected_type, string $permission, bool $returnObject=false)
 check access for ref id: expected type, permission, return object instance if returnobject is true More...
 
- Protected Attributes inherited from ilSoapAdministration
bool $soap_check = true
 
string $message = ''
 
string $message_code = ''
 

Detailed Description

Constructor & Destructor Documentation

◆ __construct()

ilSoapBackgroundTasksAdministration::__construct ( bool  $use_nusoap = true)

Definition at line 27 of file class.ilSoapBackgroundTasksAdministration.php.

References ILIAS\MetaData\Repository\Validation\Data\__construct().

28  {
29  parent::__construct($use_nusoap);
30  }
__construct(VocabulariesInterface $vocabularies)
+ Here is the call graph for this function:

Member Function Documentation

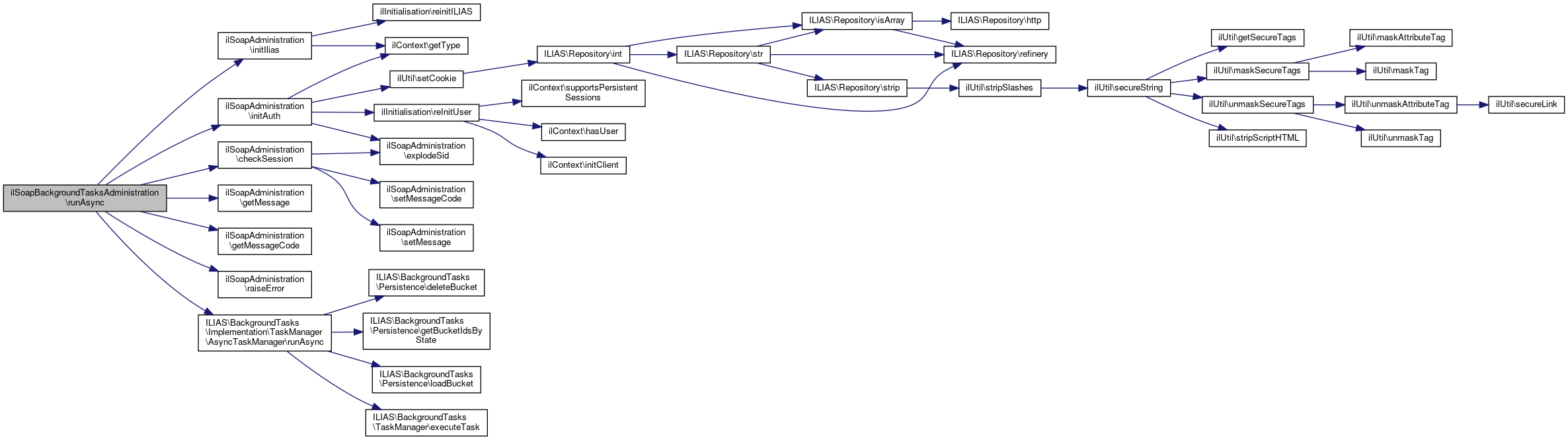
◆ runAsync()

ilSoapBackgroundTasksAdministration::runAsync ( string  $sid)
Returns
bool|soap_fault|SoapFault|null

Definition at line 35 of file class.ilSoapBackgroundTasksAdministration.php.

References $DIC, ilSoapAdministration\checkSession(), ilSoapAdministration\getMessage(), ilSoapAdministration\getMessageCode(), ilSoapAdministration\initAuth(), ilSoapAdministration\initIlias(), ilSoapAdministration\raiseError(), and ILIAS\BackgroundTasks\Implementation\TaskManager\AsyncTaskManager\runAsync().

36  {
37  ignore_user_abort(true);
38 
39  $this->initAuth($sid);
40  $this->initIlias();
41 
42  if (!$this->checkSession($sid)) {
43  return $this->raiseError($this->getMessage(), $this->getMessageCode());
44  }
45  global $DIC;
46  $tm = new AsyncTaskManager(
47  $DIC->backgroundTasks()->persistence()
48  );
49  $tm->runAsync();
50  return true;
51  }
raiseError(string $a_message, $a_code)
global $DIC
Definition: feed.php:28
+ Here is the call graph for this function:

The documentation for this class was generated from the following file: