ILIAS  release_9 Revision v9.13-25-g2c18ec4c24f
ilAuthProviderLTI Class Reference

This file is part of ILIAS, a powerful learning management system published by ILIAS open source e-Learning e.V. More...

+ Inheritance diagram for ilAuthProviderLTI:
+ Collaboration diagram for ilAuthProviderLTI:

Static Public Member Functions

static getAuthModeByKey (string $a_auth_key)
 Get auth mode by key. More...
 
static getKeyByAuthMode (string $a_auth_mode)
 Get auth id by auth mode. More...
 
static getActiveAuthModes ()
 get all active authmode server ids More...
 
static getAuthModes ()
 
static lookupConsumer (int $a_sid)
 Lookup consumer title. More...
 
static getServerIdByAuthMode (string $a_auth_mode)
 Get auth id by auth mode. More...
 
static isAuthModeLTI (string $a_auth_mode)
 Check if user auth mode is LTI. More...
 

Data Fields

const AUTH_MODE_PREFIX = 'lti'
 

Protected Member Functions

 findAuthKeyId (string $a_oauth_consumer_key)
 find consumer key id More...
 
 findAuthPrefix (int $a_lti_id)
 find lti id More...
 
 findGlobalRole (int $a_lti_id)
 find global role of consumer More...
 
 findUserId (string $a_oauth_user, string $a_oauth_id, string $a_user_prefix)
 Find user by auth mode and lti id. More...
 
 updateUser (int $a_local_user_id, ilLTIPlatform $consumer)
 update existing user protected More...
 
 createUser (ilLTIPlatform $consumer)
 create new user protected More...
 
 handleLocalRoleAssignments (int $user_id, ilLTIPlatform $consumer)
 
- Protected Member Functions inherited from ilAuthProvider
 handleAuthenticationFail (ilAuthStatus $status, string $a_reason)
 Handle failed authentication. More...
 

Private Attributes

ilLTIDataConnector $dataConnector = null
 
string $lti_context_id = ""
 
int $ref_id = 0
 
ilLTITool $provider = null
 
array $messageParameters = null
 

Additional Inherited Members

- Public Member Functions inherited from ilAuthProvider
 __construct (ilAuthCredentials $credentials)
 Constructor. More...
 
 getLogger ()
 Get logger. More...
 
 getCredentials ()
 
- Public Member Functions inherited from ilAuthProviderInterface
 doAuthentication (\ilAuthStatus $status)
 Do authentication. More...
 

Detailed Description

This file is part of ILIAS, a powerful learning management system published by ILIAS open source e-Learning e.V.

ILIAS is licensed with the GPL-3.0, see https://www.gnu.org/licenses/gpl-3.0.en.html You should have received a copy of said license along with the source code, too.

If this is not the case or you just want to try ILIAS, you'll find us at: https://www.ilias.de https://github.com/ILIAS-eLearning OAuth based lti authentication

Author
Stefan Meyer smeye.nosp@m.r.il.nosp@m.ias@g.nosp@m.mx.d.nosp@m.e
Uwe Kohnle kohnl.nosp@m.e@in.nosp@m.terne.nosp@m.tleh.nosp@m.rer-g.nosp@m.mbh..nosp@m.de
Stefan Schneider

Definition at line 27 of file class.ilAuthProviderLTI.php.

Member Function Documentation

◆ createUser()

ilAuthProviderLTI::createUser ( ilLTIPlatform  $consumer)
protected

create new user protected

Parameters
ilLTIPlatform$consumer
Returns
int
Exceptions
ilPasswordException
ilUserException

Definition at line 418 of file class.ilAuthProviderLTI.php.

References $DIC, $GLOBALS, ilAuthUtils\_generateLogin(), ilAuthProvider\getCredentials(), ilLTIPlatform\getExtConsumerId(), ilLTIPlatform\getLanguage(), ilAuthProvider\getLogger(), ilLTIPlatform\getPrefix(), ilLTIPlatform\getRole(), ilUtil\now(), and ilObjUser\PASSWD_CRYPTED.

Referenced by findGlobalRole().

418  : int
419  {
420  global $ilClientIniFile, $DIC;
421  // if (empty($this->messageParameters)) {
422  // $status->setReason('empty_lti_message_parameters');
423  // $status->setStatus(ilAuthStatus::STATUS_AUTHENTICATION_FAILED);
424  // return false;
425  // }
426  $userObj = new ilObjUser();
427  $local_user = ilAuthUtils::_generateLogin($consumer->getPrefix() . '_' . $this->getCredentials()->getUsername());
428 
429  $newUser["login"] = $local_user;
430  if(isset($this->messageParameters['lis_person_name_given'])) {
431  $newUser["firstname"] = $this->messageParameters['lis_person_name_given'];
432  } else {
433  $newUser["firstname"] = '-';
434  }
435  if(isset($this->messageParameters['lis_person_name_family'])) {
436  $newUser["lastname"] = $this->messageParameters['lis_person_name_family'];
437  } else {
438  $newUser["lastname"] = '-';
439  }
440  $newUser['email'] = $this->messageParameters['lis_person_contact_email_primary'];
441 
442  // set "plain md5" password (= no valid password)
443  // $newUser["passwd"] = "";
444  $newUser["passwd_type"] = ilObjUser::PASSWD_CRYPTED;
445 
446  $newUser["auth_mode"] = 'lti_' . $consumer->getExtConsumerId();
447  $newUser['ext_account'] = $this->getCredentials()->getUsername();
448  $newUser["profile_incomplete"] = 0;
449 
450  // ILIAS 8
451  //check
452  $newUser["gender"] = 'n';
453  $newUser["title"] = null;
454  $newUser["birthday"] = null;
455  $newUser["institution"] = null;
456  $newUser["department"] = null;
457  $newUser["street"] = null;
458  $newUser["city"] = null;
459  $newUser["zipcode"] = null;
460  $newUser["country"] = null;
461  $newUser["sel_country"] = null;
462  $newUser["phone_office"] = null;
463  $newUser["phone_home"] = null;
464  $newUser["phone_mobile"] = null;
465  $newUser["fax"] = null;
466  $newUser["matriculation"] = null;
467  $newUser["second_email"] = null;
468  $newUser["hobby"] = null;
469  $newUser["client_ip"] = null;
470  $newUser["passwd_salt"] = null;//$newUser->getPasswordSalt();
471  $newUser["latitude"] = null;
472  $newUser["longitude"] = null;
473  $newUser["loc_zoom"] = null;
474  $newUser["last_login"] = null;
475  $newUser["first_login"] = null;
476  $newUser["last_profile_prompt"] = null;
477  $newUser["last_update"] = ilUtil::now();
478  $newUser["create_date"] = ilUtil::now();
479  $newUser["referral_comment"] = null;
480  $newUser["approve_date"] = null;
481  $newUser["agree_date"] = null;
482  $newUser["inactivation_date"] = null;
483  $newUser["time_limit_from"] = null;
484  $newUser["time_limit_until"] = null;
485  $newUser["is_self_registered"] = null;
486  //end to check
487 
488  $newUser["passwd_enc_type"] = "";
489  $newUser["active"] = true;
490  $newUser["time_limit_owner"] = 7;
491  $newUser["time_limit_unlimited"] = 0;
492  $newUser["time_limit_message"] = 0;
493  $newUser["passwd"] = " ";
494  // $newUser["last_update"]
495 
496  // system data
497  $userObj->assignData($newUser);
498  $userObj->setTitle($userObj->getFullname());
499  $userObj->setDescription($userObj->getEmail());
500 
501  // set user language
502  $userObj->setLanguage($consumer->getLanguage());
503 
504  // Time limit
505  $userObj->setTimeLimitOwner(7);
506  $userObj->setTimeLimitUnlimited(false);
507  $userObj->setTimeLimitFrom(time() - 5);
508  // todo ?
509  $userObj->setTimeLimitUntil(time() + (int) $ilClientIniFile->readVariable("session", "expire"));
510 
511  // Create user in DB
512  $userObj->setOwner(6);
513  $userObj->create();
514  $userObj->setActive(true);
515  // $userObj->updateOwner();
516  $userObj->setLastPasswordChangeTS(time());
517  $userObj->saveAsNew();
518  $userObj->writePrefs();
519 
520  $GLOBALS['DIC']->rbac()->admin()->assignUser($consumer->getRole(), $userObj->getId());
521 
522  $this->getLogger()->info('Created new lti user with uid: ' . $userObj->getId() . ' and login: ' . $userObj->getLogin());
523  return $userObj->getId();
524  }
static _generateLogin(string $a_login)
generate free login by starting with a default string and adding postfix numbers
static now()
Return current timestamp in Y-m-d H:i:s format.
global $DIC
Definition: feed.php:28
$GLOBALS["DIC"]
Definition: wac.php:31
getLogger()
Get logger.
const PASSWD_CRYPTED
+ Here is the call graph for this function:
+ Here is the caller graph for this function:

◆ findAuthKeyId()

ilAuthProviderLTI::findAuthKeyId ( string  $a_oauth_consumer_key)
protected

find consumer key id

Parameters
string$a_oauth_consumer_key
Returns
int

Definition at line 147 of file class.ilAuthProviderLTI.php.

References $ilDB, $res, ilDBConstants\FETCHMODE_OBJECT, and ilAuthProvider\getLogger().

147  : int
148  {
149  global $ilDB;
150 
151  $query = 'SELECT consumer_pk from lti2_consumer where consumer_key = ' . $ilDB->quote(
152  $a_oauth_consumer_key,
153  'text'
154  );
155  // $query = 'SELECT id from lti_ext_consumer where consumer_key = '.$ilDB->quote($a_oauth_consumer_key,'text');
156  $this->getLogger()->debug($query);
157  $res = $ilDB->query($query);
158 
159  $lti_id = 0;
160  while ($row = $res->fetchRow(ilDBConstants::FETCHMODE_OBJECT)) {
161  $lti_id = $row->consumer_pk;
162  // $lti_id = $row->id;
163  }
164  $this->getLogger()->debug('External consumer key is: ' . (int) $lti_id);
165  return $lti_id;
166  }
$res
Definition: ltiservices.php:69
getLogger()
Get logger.
+ Here is the call graph for this function:

◆ findAuthPrefix()

ilAuthProviderLTI::findAuthPrefix ( int  $a_lti_id)
protected

find lti id

Parameters
int$a_lti_id
Returns
string

Definition at line 173 of file class.ilAuthProviderLTI.php.

References $ilDB, $res, ilDBConstants\FETCHMODE_OBJECT, and ilAuthProvider\getLogger().

173  : string
174  {
175  global $ilDB;
176 
177  $query = 'SELECT prefix from lti_ext_consumer where id = ' . $ilDB->quote($a_lti_id, 'integer');
178  $this->getLogger()->debug($query);
179  $res = $ilDB->query($query);
180 
181  // $prefix = 'lti'.$a_lti_id.'_';
182  $prefix = '';
183  while ($row = $res->fetchRow(ilDBConstants::FETCHMODE_OBJECT)) {
184  $prefix = $row->prefix;
185  }
186  $this->getLogger()->debug('LTI prefix: ' . $prefix);
187  return $prefix;
188  }
$res
Definition: ltiservices.php:69
getLogger()
Get logger.
+ Here is the call graph for this function:

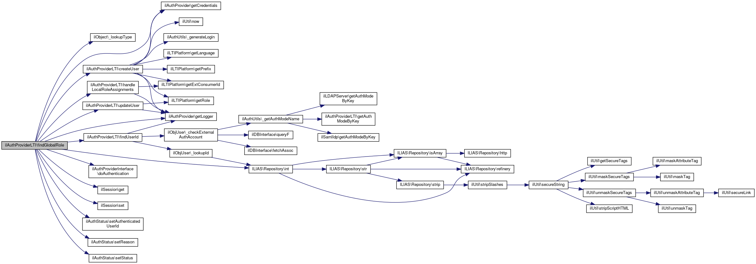
◆ findGlobalRole()

ilAuthProviderLTI::findGlobalRole ( int  $a_lti_id)
protected

find global role of consumer

Parameters
int$a_lti_id
Returns
int|null

Definition at line 195 of file class.ilAuthProviderLTI.php.

References $DIC, $ilDB, $post, $ref_id, $res, ilAuthProvider\$status, ilObject\_lookupType(), createUser(), ilAuthProviderInterface\doAuthentication(), ilDBConstants\FETCHMODE_OBJECT, findUserId(), ilSession\get(), ilAuthProvider\getCredentials(), ilAuthProvider\getLogger(), handleLocalRoleAssignments(), ILIAS\Repository\int(), ilSession\set(), ilAuthStatus\setAuthenticatedUserId(), ilAuthStatus\setReason(), ilAuthStatus\setStatus(), ilAuthStatus\STATUS_AUTHENTICATED, ilAuthStatus\STATUS_AUTHENTICATION_FAILED, and updateUser().

195  : ?int
196  {
197  global $ilDB;
198 
199  $query = 'SELECT role from lti_ext_consumer where id = ' . $ilDB->quote($a_lti_id, 'integer');
200  $this->getLogger()->debug($query);
201  $res = $ilDB->query($query);
202 
203  $role = null;
204  while ($row = $res->fetchRow(ilDBConstants::FETCHMODE_OBJECT)) {
205  $role = (int) $row->role;
206  }
207  $this->getLogger()->debug('LTI role: ' . $role);
208  return $role;
209  }
$res
Definition: ltiservices.php:69
getLogger()
Get logger.
+ Here is the call graph for this function:

◆ findUserId()

ilAuthProviderLTI::findUserId ( string  $a_oauth_user,
string  $a_oauth_id,
string  $a_user_prefix 
)
protected

Find user by auth mode and lti id.

Parameters
string$a_oauth_user
string$a_oauth_id
string$a_user_prefix
Returns
int

Definition at line 350 of file class.ilAuthProviderLTI.php.

References ilAuthProvider\$user_id, ilObjUser\_checkExternalAuthAccount(), ilObjUser\_lookupId(), and ilAuthProvider\getLogger().

Referenced by findGlobalRole().

350  : int
351  {
353  self::AUTH_MODE_PREFIX . '_' . $a_oauth_id,
354  $a_oauth_user
355  );
356  $user_id = 0;
357  if ($user_name) {
358  $user_id = ilObjUser::_lookupId($user_name);
359  }
360  $this->getLogger()->debug('Found user with auth mode lti_' . $a_oauth_id . ' with user_id: ' . $user_id);
361  return $user_id;
362  }
static _lookupId($a_user_str)
static _checkExternalAuthAccount(string $a_auth, string $a_account, bool $tryFallback=true)
check whether external account and authentication method matches with a user
getLogger()
Get logger.
+ Here is the call graph for this function:
+ Here is the caller graph for this function:

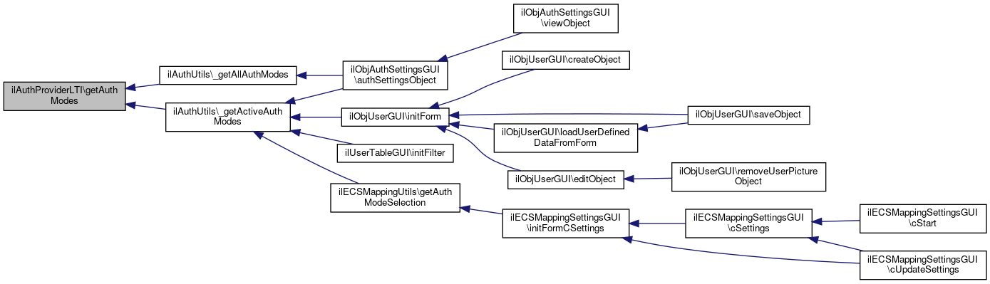
◆ getActiveAuthModes()

static ilAuthProviderLTI::getActiveAuthModes ( )
static

get all active authmode server ids

Returns
array

Definition at line 68 of file class.ilAuthProviderLTI.php.

References $ilDB, $res, and ilDBConstants\FETCHMODE_OBJECT.

Referenced by ilAuthUtils\_isExternalAccountEnabled().

68  : array
69  {
70  global $ilDB;
71 
72  // move to connector
73  $query = 'SELECT consumer_pk from lti2_consumer where enabled = ' . $ilDB->quote(1, 'integer');
74  $res = $ilDB->query($query);
75 
76  $sids = array();
77  while ($row = $res->fetchRow(ilDBConstants::FETCHMODE_OBJECT)) {
78  $sids[] = $row->consumer_pk;
79  }
80  return $sids;
81  }
$res
Definition: ltiservices.php:69
+ Here is the caller graph for this function:

◆ getAuthModeByKey()

static ilAuthProviderLTI::getAuthModeByKey ( string  $a_auth_key)
static

Get auth mode by key.

Parameters
string$a_auth_mode
Returns
string auth_mode

Definition at line 41 of file class.ilAuthProviderLTI.php.

Referenced by ilAuthUtils\_getAuthModeName().

41  : string
42  {
43  $auth_arr = explode('_', $a_auth_key);
44  if (count($auth_arr) > 1) {
45  return 'lti_' . $auth_arr[1];
46  }
47  return 'lti';
48  }
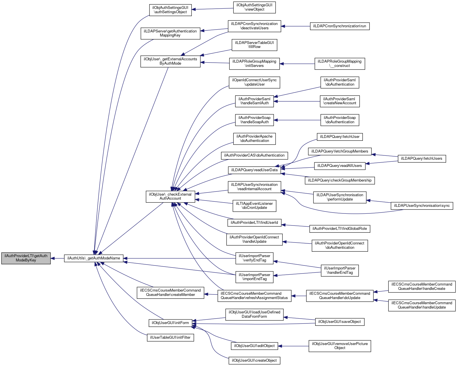
+ Here is the caller graph for this function:

◆ getAuthModes()

static ilAuthProviderLTI::getAuthModes ( )
static
Returns
array

Definition at line 86 of file class.ilAuthProviderLTI.php.

References $ilDB, $res, and ilDBConstants\FETCHMODE_OBJECT.

Referenced by ilAuthUtils\_getActiveAuthModes(), and ilAuthUtils\_getAllAuthModes().

86  : array
87  {
88  global $ilDB;
89 
90  // move to connector
91  $query = 'SELECT distinct(consumer_pk) consumer_pk from lti2_consumer';
92  $res = $ilDB->query($query);
93 
94  $sids = array();
95  while ($row = $res->fetchRow(ilDBConstants::FETCHMODE_OBJECT)) {
96  $sids[] = $row->consumer_pk;
97  }
98  return $sids;
99  }
$res
Definition: ltiservices.php:69
+ Here is the caller graph for this function:

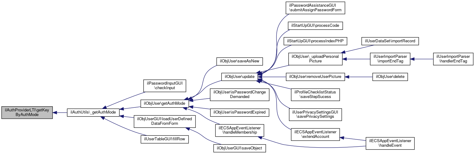
◆ getKeyByAuthMode()

static ilAuthProviderLTI::getKeyByAuthMode ( string  $a_auth_mode)
static

Get auth id by auth mode.

Parameters
string$a_auth_mode
Returns
int|string auth_mode

Definition at line 55 of file class.ilAuthProviderLTI.php.

References ilAuthUtils\AUTH_PROVIDER_LTI.

Referenced by ilAuthUtils\_getAuthMode().

56  {
57  $auth_arr = explode('_', $a_auth_mode);
58  if (count($auth_arr) > 1) {
59  return ilAuthUtils::AUTH_PROVIDER_LTI . '_' . $auth_arr[1];
60  }
62  }
+ Here is the caller graph for this function:

◆ getServerIdByAuthMode()

static ilAuthProviderLTI::getServerIdByAuthMode ( string  $a_auth_mode)
static

Get auth id by auth mode.

Parameters
string$a_auth_mode
Returns
int|null

Definition at line 118 of file class.ilAuthProviderLTI.php.

Referenced by ilAuthUtils\getAuthModeTranslation().

118  : ?int
119  {
120  if (self::isAuthModeLTI($a_auth_mode)) {
121  $auth_arr = explode('_', $a_auth_mode);
122  return (int) $auth_arr[1];
123  }
124  return null;
125  }
+ Here is the caller graph for this function:

◆ handleLocalRoleAssignments()

ilAuthProviderLTI::handleLocalRoleAssignments ( int  $user_id,
ilLTIPlatform  $consumer 
)
protected

Definition at line 526 of file class.ilAuthProviderLTI.php.

References $DIC, $GLOBALS, $ref_id, ilAuthProvider\$user_id, ilLTIPlatform\getExtConsumerId(), and ilAuthProvider\getLogger().

Referenced by findGlobalRole().

526  : bool
527  {
528  global $DIC;
529  // if (empty($this->messageParameters)) {
530  // $status->setReason('empty_lti_message_parameters');
531  // $status->setStatus(ilAuthStatus::STATUS_AUTHENTICATION_FAILED);
532  // return false;
533  // }
534  //$target_ref_id = $_SESSION['lti_current_context_id'];
535  $target_ref_id = $this->ref_id;
536  $this->getLogger()->info('$target_ref_id: ' . $target_ref_id);
537  if (!$target_ref_id) {
538  $this->getLogger()->warning('No target id given');
539  return false;
540  }
541 
542  $obj_settings = new ilLTIProviderObjectSetting($target_ref_id, $consumer->getExtConsumerId());
543 
544  // @todo read from lti data
545  //$roles = $DIC->http()->wrapper()->post()->retrieve('roles', $DIC->refinery()->kindlyTo()->string());
546  $roles = $this->messageParameters['roles'];
547 
548  if (!strlen($roles)) {
549  $this->getLogger()->warning('No role information given');
550  return false;
551  }
552  $role_arr = explode(',', $roles);
553  foreach ($role_arr as $role_name) {
554  $role_name = trim($role_name);
555  $role_name = str_replace('http://purl.imsglobal.org/vocab/lis/v2/membership#', '', $role_name);
556  switch ($role_name) {
557  case 'Administrator':
558  $this->getLogger()->info('Administrator role handling');
559  if ($obj_settings->getAdminRole()) {
560  $GLOBALS['DIC']->rbac()->admin()->assignUser(
561  $obj_settings->getAdminRole(),
562  $user_id
563  );
564  }
565  break;
566 
567  case 'Instructor':
568  case 'Mentor':
569  case 'TeachingAssistant':
570  $this->getLogger()->info('Instructor role handling');
571  $this->getLogger()->info('Tutor role for request: ' . $obj_settings->getTutorRole());
572  if ($obj_settings->getTutorRole()) {
573  $GLOBALS['DIC']->rbac()->admin()->assignUser(
574  $obj_settings->getTutorRole(),
575  $user_id
576  );
577  }
578  break;
579 
580  case 'Member':
581  case 'Learner':
582  $this->getLogger()->info('Member role handling');
583  if ($obj_settings->getMemberRole()) {
584  $GLOBALS['DIC']->rbac()->admin()->assignUser(
585  $obj_settings->getMemberRole(),
586  $user_id
587  );
588  }
589  break;
590  default: // ToDo: correct parsing of lti1.3 roles
591  $this->getLogger()->info('default role handling');
592  if ($obj_settings->getMemberRole()) {
593  $GLOBALS['DIC']->rbac()->admin()->assignUser(
594  $obj_settings->getMemberRole(),
595  $user_id
596  );
597  }
598  }
599  }
600  return true;
601  }
This file is part of ILIAS, a powerful learning management system published by ILIAS open source e-Le...
global $DIC
Definition: feed.php:28
$GLOBALS["DIC"]
Definition: wac.php:31
getLogger()
Get logger.
+ Here is the call graph for this function:
+ Here is the caller graph for this function:

◆ isAuthModeLTI()

static ilAuthProviderLTI::isAuthModeLTI ( string  $a_auth_mode)
static

Check if user auth mode is LTI.

Parameters
string$a_auth_mode
Returns
bool

Definition at line 132 of file class.ilAuthProviderLTI.php.

References ilAuthUtils\AUTH_PROVIDER_LTI, and ilLoggerFactory\getLogger().

132  : bool
133  {
134  if (!$a_auth_mode) {
135  ilLoggerFactory::getLogger('ltis')->warning('No auth mode given.');
136  return false;
137  }
138  $auth_arr = explode('_', $a_auth_mode);
139  return ($auth_arr[0] == ilAuthUtils::AUTH_PROVIDER_LTI) and $auth_arr[1];
140  }
static getLogger(string $a_component_id)
Get component logger.
+ Here is the call graph for this function:

◆ lookupConsumer()

static ilAuthProviderLTI::lookupConsumer ( int  $a_sid)
static

Lookup consumer title.

Parameters
int$a_sid
Returns
string

Definition at line 106 of file class.ilAuthProviderLTI.php.

References ilLTIPlatform\fromRecordId().

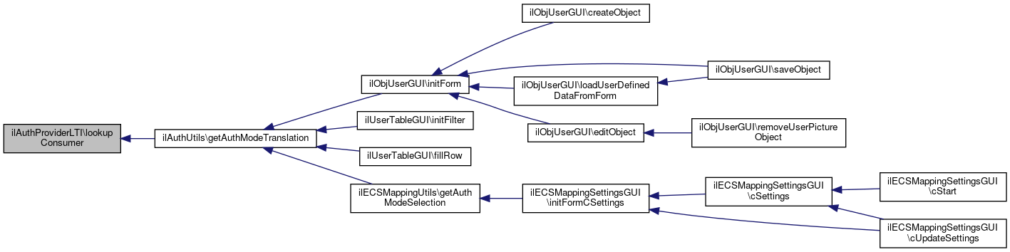
Referenced by ilAuthUtils\getAuthModeTranslation().

106  : string
107  {
108  $connector = new ilLTIDataConnector();
109  $consumer = ilLTIPlatform::fromRecordId($a_sid, $connector);
110  return $consumer->getTitle();
111  }
static fromRecordId(int $id, ilLTIDataConnector $dataConnector)
Load the platform from the database by its record ID.
+ Here is the call graph for this function:
+ Here is the caller graph for this function:

◆ updateUser()

ilAuthProviderLTI::updateUser ( int  $a_local_user_id,
ilLTIPlatform  $consumer 
)
protected

update existing user protected

Parameters
int$a_local_user_id
ilLTIPlatform$consumer
Returns
int

Definition at line 371 of file class.ilAuthProviderLTI.php.

References $DIC, $GLOBALS, ilAuthProvider\getLogger(), and ilLTIPlatform\getRole().

Referenced by findGlobalRole().

371  : int
372  {
373  global $ilClientIniFile, $DIC;
374  // if (empty($this->messageParameters)) {
375  // $status->setReason('empty_lti_message_parameters');
376  // $status->setStatus(ilAuthStatus::STATUS_AUTHENTICATION_FAILED);
377  // return false;
378  // }
379  $user_obj = new ilObjUser($a_local_user_id);
380  if (isset($this->messageParameters['lis_person_name_given'])) {
381  $user_obj->setFirstname($this->messageParameters['lis_person_name_given']);
382  } else {
383  $user_obj->setFirstname('-');
384  }
385  if (isset($this->messageParameters['lis_person_name_family'])) {
386  $user_obj->setLastname($this->messageParameters['lis_person_name_family']);
387  } else {
388  $user_obj->setLastname('-');
389  }
390  $user_obj->setEmail($this->messageParameters['lis_person_contact_email_primary']);
391 
392  $user_obj->setActive(true);
393 
394  $until = $user_obj->getTimeLimitUntil();
395 
396  if ($until < (time() + (int) $ilClientIniFile->readVariable('session', 'expire'))) {
397  $user_obj->setTimeLimitFrom(time() - 60);
398  $user_obj->setTimeLimitUntil(time() + (int) $ilClientIniFile->readVariable("session", "expire"));
399  }
400  $user_obj->update();
401  $user_obj->refreshLogin();
402 
403  $GLOBALS['DIC']->rbac()->admin()->assignUser($consumer->getRole(), $user_obj->getId());
404  $this->getLogger()->debug('Assigned user to: ' . $consumer->getRole());
405 
406  $this->getLogger()->info('Update of lti user with uid: ' . $user_obj->getId() . ' and login: ' . $user_obj->getLogin());
407  return $user_obj->getId();
408  }
global $DIC
Definition: feed.php:28
$GLOBALS["DIC"]
Definition: wac.php:31
getLogger()
Get logger.
+ Here is the call graph for this function:
+ Here is the caller graph for this function:

Field Documentation

◆ $dataConnector

ilLTIDataConnector ilAuthProviderLTI::$dataConnector = null
private

Definition at line 30 of file class.ilAuthProviderLTI.php.

◆ $lti_context_id

string ilAuthProviderLTI::$lti_context_id = ""
private

Definition at line 31 of file class.ilAuthProviderLTI.php.

◆ $messageParameters

array ilAuthProviderLTI::$messageParameters = null
private

Definition at line 34 of file class.ilAuthProviderLTI.php.

◆ $provider

ilLTITool ilAuthProviderLTI::$provider = null
private

Definition at line 33 of file class.ilAuthProviderLTI.php.

◆ $ref_id

int ilAuthProviderLTI::$ref_id = 0
private

Definition at line 32 of file class.ilAuthProviderLTI.php.

Referenced by findGlobalRole(), and handleLocalRoleAssignments().

◆ AUTH_MODE_PREFIX

const ilAuthProviderLTI::AUTH_MODE_PREFIX = 'lti'

Definition at line 29 of file class.ilAuthProviderLTI.php.


The documentation for this class was generated from the following file: