|
ILIAS
release_9 Revision v9.13-25-g2c18ec4c24f
|
Inheritance diagram for ilScormMailTemplateLPContext:
Collaboration diagram for ilScormMailTemplateLPContext:Public Member Functions | |
| getId () | |
| getTitle () | |
| getDescription () | |
Public Member Functions inherited from ilMailTemplateContext | |
| __construct (OrgUnitUserService $orgUnitUserService=null, ilMailEnvironmentHelper $envHelper=null, ilMailUserHelper $usernameHelper=null, ilMailLanguageHelper $languageHelper=null) | |
| getLanguage () | |
| getId () | |
| getTitle () | |
| getDescription () | |
| getNestedPlaceholders () | |
| getPlaceholders () | |
| getSpecificPlaceholders () | |
| resolveSpecificPlaceholder (string $placeholder_id, array $context_parameters, ilObjUser $recipient=null) | |
| resolvePlaceholder (string $placeholder_id, array $context_parameters, ilObjUser $recipient=null) | |
Data Fields | |
| const | ID = 'sahs_context_lp' |
Additional Inherited Members | |
Protected Member Functions inherited from ilMailTemplateContext | |
| initLanguage (ilObjUser $user) | |
| initLanguageByIso2Code (string $isoCode) | |
Protected Attributes inherited from ilMailTemplateContext | |
| ilLanguage | $language |
| ilMailEnvironmentHelper | $envHelper |
| ilMailLanguageHelper | $languageHelper |
| ilMailUserHelper | $userHelper |
| OrgUnitUserService | $orgUnitUserService |
Definition at line 27 of file class.ilScormMailTemplateLPContext.php.
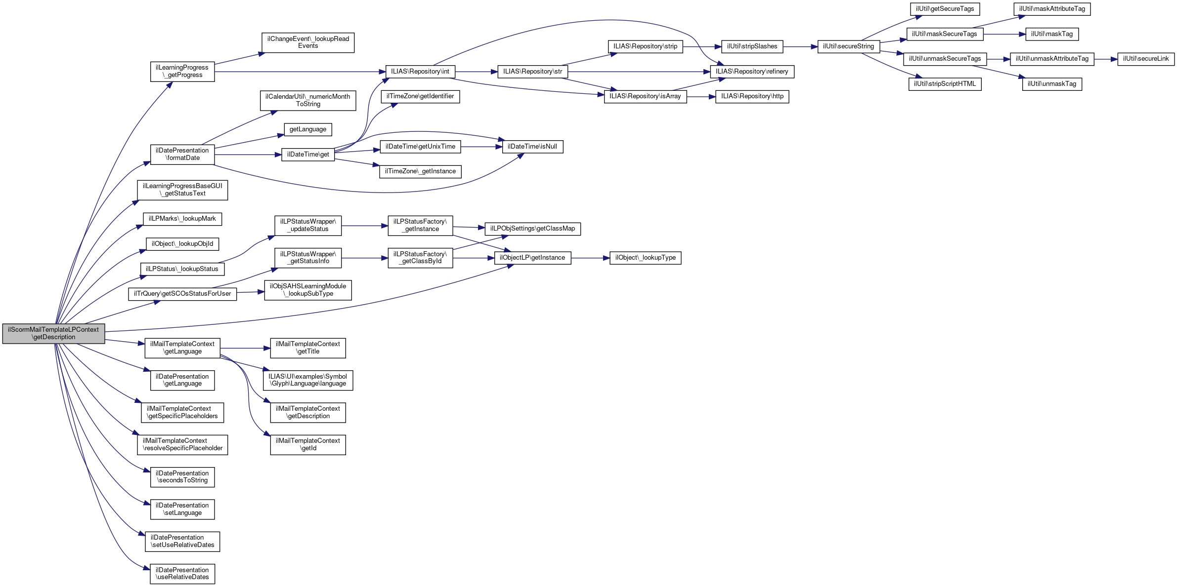
| ilScormMailTemplateLPContext::getDescription | ( | ) |
Definition at line 46 of file class.ilScormMailTemplateLPContext.php.
References $datetime, $DIC, $lng, ilLearningProgress\_getProgress(), ilLearningProgressBaseGUI\_getStatusText(), ilLPMarks\_lookupMark(), ilObject\_lookupObjId(), ilLPStatus\_lookupStatus(), ilObjUserTracking\EXTENDED_DATA_LAST_ACCESS, ilObjUserTracking\EXTENDED_DATA_SPENT_SECONDS, ilDatePresentation\formatDate(), ilObjectLP\getInstance(), ilMailTemplateContext\getLanguage(), ilDatePresentation\getLanguage(), ilTrQuery\getSCOsStatusForUser(), ilMailTemplateContext\getSpecificPlaceholders(), IL_CAL_UNIX, ilLPStatus\LP_STATUS_NOT_ATTEMPTED_NUM, ilMailTemplateContext\resolveSpecificPlaceholder(), ilDatePresentation\secondsToString(), ilDatePresentation\setLanguage(), ilDatePresentation\setUseRelativeDates(), and ilDatePresentation\useRelativeDates().
Here is the call graph for this function:| ilScormMailTemplateLPContext::getId | ( | ) |
Definition at line 31 of file class.ilScormMailTemplateLPContext.php.
| ilScormMailTemplateLPContext::getTitle | ( | ) |
Definition at line 36 of file class.ilScormMailTemplateLPContext.php.
| const ilScormMailTemplateLPContext::ID = 'sahs_context_lp' |
Definition at line 29 of file class.ilScormMailTemplateLPContext.php.
Referenced by ilScormLP\getMailTemplateId().