ILIAS  release_9 Revision v9.13-25-g2c18ec4c24f
ilExcIndividualDeadline Class Reference

This file is part of ILIAS, a powerful learning management system published by ILIAS open source e-Learning e.V. More...

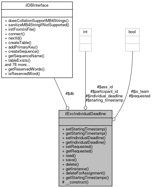
+ Collaboration diagram for ilExcIndividualDeadline:

Public Member Functions

 setStartingTimestamp (int $a_val)
 
 getStartingTimestamp ()
 
 setIndividualDeadline (int $a_val)
 
 getIndividualDeadline ()
 
 setRequested (bool $a_val)
 
 getRequested ()
 
 read ()
 
 save ()
 
 delete ()
 

Static Public Member Functions

static getInstance (int $a_ass_id, int $a_participant_id, bool $a_is_team=false)
 
static deleteForAssignment (int $ass_id)
 
static getStartingTimestamps (int $a_ass_id)
 Get starting timestamp data for an assignment. More...
 

Protected Member Functions

 __construct (int $a_ass_id, int $a_participant_id, bool $a_is_team)
 

Protected Attributes

bool $requested = false
 
int $participant_id
 
bool $is_team
 
int $ass_id
 
ilDBInterface $db
 
int $starting_timestamp = 0
 
int $individual_deadline = 0
 

Detailed Description

This file is part of ILIAS, a powerful learning management system published by ILIAS open source e-Learning e.V.

ILIAS is licensed with the GPL-3.0, see https://www.gnu.org/licenses/gpl-3.0.en.html You should have received a copy of said license along with the source code, too.

If this is not the case or you just want to try ILIAS, you'll find us at: https://www.ilias.de https://github.com/ILIAS-eLearning Individual deadlines

Author
Alexander Killing killi.nosp@m.ng@l.nosp@m.eifos.nosp@m..de

Definition at line 24 of file class.ilExcIndividualDeadline.php.

Constructor & Destructor Documentation

◆ __construct()

ilExcIndividualDeadline::__construct ( int  $a_ass_id,
int  $a_participant_id,
bool  $a_is_team 
)
protected

Definition at line 34 of file class.ilExcIndividualDeadline.php.

References $DIC, and read().

38  {
39  global $DIC;
40  $this->participant_id = $a_participant_id;
41  $this->is_team = $a_is_team;
42  $this->ass_id = $a_ass_id;
43  $this->db = $DIC->database();
44  $this->read();
45  }
global $DIC
Definition: feed.php:28
+ Here is the call graph for this function:

Member Function Documentation

◆ delete()

ilExcIndividualDeadline::delete ( )

Definition at line 121 of file class.ilExcIndividualDeadline.php.

References $db, and $ilDB.

121  : void
122  {
123  $ilDB = $this->db;
124 
125  $ilDB->manipulate(
126  "DELETE FROM exc_idl " .
127  " WHERE ass_id = " . $this->db->quote($this->ass_id, "integer") .
128  " AND member_id = " . $this->db->quote($this->participant_id, "integer") .
129  " AND is_team = " . $this->db->quote($this->is_team, "integer")
130  );
131  }

◆ deleteForAssignment()

static ilExcIndividualDeadline::deleteForAssignment ( int  $ass_id)
static

Definition at line 133 of file class.ilExcIndividualDeadline.php.

References $DIC, and $ilDB.

Referenced by ilExAssignment\delete().

133  : void
134  {
135  global $DIC;
136 
137  $ilDB = $DIC->database();
138 
139  $ilDB->manipulate(
140  "DELETE FROM exc_idl " .
141  " WHERE ass_id = " . $ilDB->quote($ass_id, "integer")
142  );
143  }
global $DIC
Definition: feed.php:28
+ Here is the caller graph for this function:

◆ getIndividualDeadline()

ilExcIndividualDeadline::getIndividualDeadline ( )

Definition at line 70 of file class.ilExcIndividualDeadline.php.

References $individual_deadline.

Referenced by save().

70  : int
71  {
73  }
+ Here is the caller graph for this function:

◆ getInstance()

static ilExcIndividualDeadline::getInstance ( int  $a_ass_id,
int  $a_participant_id,
bool  $a_is_team = false 
)
static

Definition at line 47 of file class.ilExcIndividualDeadline.php.

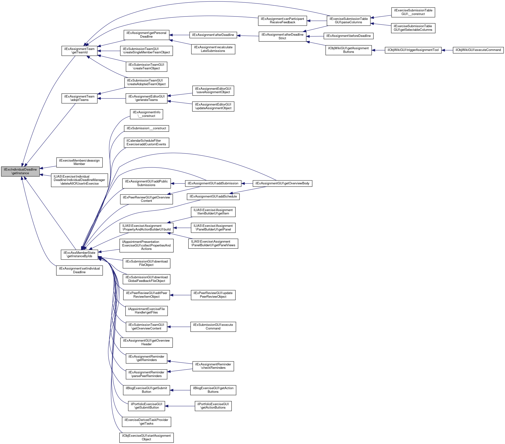
Referenced by ilExAssignmentTeam\adoptTeams(), ilExerciseMembers\deassignMember(), ILIAS\Exercise\IndividualDeadline\IndividualDeadlineManager\deleteAllOfUserInExercise(), ilExcAssMemberState\getInstanceByIds(), ilExAssignmentTeam\getTeamId(), and ilExAssignment\setIndividualDeadline().

52  return new self($a_ass_id, $a_participant_id, $a_is_team);
53  }
This file is part of ILIAS, a powerful learning management system published by ILIAS open source e-Le...
+ Here is the caller graph for this function:

◆ getRequested()

ilExcIndividualDeadline::getRequested ( )

Definition at line 80 of file class.ilExcIndividualDeadline.php.

References $requested.

Referenced by save().

80  : bool
81  {
82  return $this->requested;
83  }
+ Here is the caller graph for this function:

◆ getStartingTimestamp()

ilExcIndividualDeadline::getStartingTimestamp ( )

Definition at line 60 of file class.ilExcIndividualDeadline.php.

References $starting_timestamp.

Referenced by save().

60  : int
61  {
63  }
+ Here is the caller graph for this function:

◆ getStartingTimestamps()

static ilExcIndividualDeadline::getStartingTimestamps ( int  $a_ass_id)
static

Get starting timestamp data for an assignment.

This is mainly used by ilExAssignment to determine the calculated deadlines

Parameters
int$a_ass_id
Returns
array

Definition at line 152 of file class.ilExcIndividualDeadline.php.

References $DIC, $ilDB, and $res.

Referenced by ilExAssignment\getCalculatedDeadlines().

152  : array
153  {
154  global $DIC;
155 
156  $ilDB = $DIC->database();
157  $res = array();
158 
159  $set = $ilDB->query("SELECT * FROM exc_idl" .
160  " WHERE ass_id = " . $ilDB->quote($a_ass_id, "integer"));
161  while ($row = $ilDB->fetchAssoc($set)) {
162  $res[] = array("member_id" => $row["member_id"],
163  "is_team" => $row["is_team"],
164  "starting_ts" => $row["starting_ts"]);
165  }
166 
167  return $res;
168  }
$res
Definition: ltiservices.php:69
global $DIC
Definition: feed.php:28
+ Here is the caller graph for this function:

◆ read()

ilExcIndividualDeadline::read ( )

Definition at line 85 of file class.ilExcIndividualDeadline.php.

References $db, $ilDB, setIndividualDeadline(), setRequested(), and setStartingTimestamp().

Referenced by __construct().

85  : void
86  {
87  $ilDB = $this->db;
88 
89  $set = $ilDB->query(
90  "SELECT * FROM exc_idl " .
91  " WHERE ass_id = " . $this->db->quote($this->ass_id, "integer") .
92  " AND member_id = " . $this->db->quote($this->participant_id, "integer") .
93  " AND is_team = " . $this->db->quote($this->is_team, "integer")
94  );
95  if ($rec = $this->db->fetchAssoc($set)) {
96  $this->setIndividualDeadline((int) $rec["tstamp"]);
97  $this->setStartingTimestamp((int) $rec["starting_ts"]);
98  $this->setRequested((bool) $rec["requested"]);
99  }
100  }
+ Here is the call graph for this function:
+ Here is the caller graph for this function:

◆ save()

ilExcIndividualDeadline::save ( )

Definition at line 102 of file class.ilExcIndividualDeadline.php.

References $db, $ilDB, getIndividualDeadline(), getRequested(), and getStartingTimestamp().

102  : void
103  {
104  $ilDB = $this->db;
105 
106  $ilDB->replace(
107  "exc_idl",
108  array(
109  "ass_id" => array("integer", $this->ass_id),
110  "member_id" => array("integer", $this->participant_id),
111  "is_team" => array("integer", $this->is_team)
112  ),
113  array(
114  "tstamp" => array("integer", $this->getIndividualDeadline()),
115  "starting_ts" => array("integer", $this->getStartingTimestamp()),
116  "requested" => array("integer", (int) $this->getRequested())
117  )
118  );
119  }
+ Here is the call graph for this function:

◆ setIndividualDeadline()

ilExcIndividualDeadline::setIndividualDeadline ( int  $a_val)

Definition at line 65 of file class.ilExcIndividualDeadline.php.

Referenced by read().

65  : void
66  {
67  $this->individual_deadline = $a_val;
68  }
+ Here is the caller graph for this function:

◆ setRequested()

ilExcIndividualDeadline::setRequested ( bool  $a_val)

Definition at line 75 of file class.ilExcIndividualDeadline.php.

Referenced by read().

75  : void
76  {
77  $this->requested = $a_val;
78  }
+ Here is the caller graph for this function:

◆ setStartingTimestamp()

ilExcIndividualDeadline::setStartingTimestamp ( int  $a_val)

Definition at line 55 of file class.ilExcIndividualDeadline.php.

Referenced by read().

55  : void
56  {
57  $this->starting_timestamp = $a_val;
58  }
+ Here is the caller graph for this function:

Field Documentation

◆ $ass_id

int ilExcIndividualDeadline::$ass_id
protected

Definition at line 29 of file class.ilExcIndividualDeadline.php.

◆ $db

ilDBInterface ilExcIndividualDeadline::$db
protected

Definition at line 30 of file class.ilExcIndividualDeadline.php.

Referenced by delete(), read(), and save().

◆ $individual_deadline

int ilExcIndividualDeadline::$individual_deadline = 0
protected

Definition at line 32 of file class.ilExcIndividualDeadline.php.

Referenced by getIndividualDeadline().

◆ $is_team

bool ilExcIndividualDeadline::$is_team
protected

Definition at line 28 of file class.ilExcIndividualDeadline.php.

◆ $participant_id

int ilExcIndividualDeadline::$participant_id
protected

Definition at line 27 of file class.ilExcIndividualDeadline.php.

◆ $requested

bool ilExcIndividualDeadline::$requested = false
protected

Definition at line 26 of file class.ilExcIndividualDeadline.php.

Referenced by getRequested().

◆ $starting_timestamp

int ilExcIndividualDeadline::$starting_timestamp = 0
protected

Definition at line 31 of file class.ilExcIndividualDeadline.php.

Referenced by getStartingTimestamp().


The documentation for this class was generated from the following file: