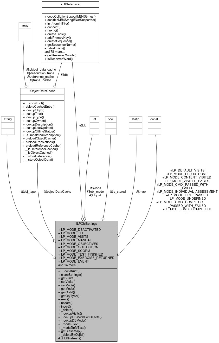
|
ILIAS
release_9 Revision v9.13-25-g2c18ec4c24f
|
Collaboration diagram for ilLPObjSettings:Public Member Functions | |
| __construct (int $a_obj_id) | |
| cloneSettings (int $a_new_obj_id) | |
| Clone settings public. More... | |
| getVisits () | |
| setVisits (int $a_visits) | |
| setMode (int $a_mode) | |
| getMode () | |
| getObjId () | |
| getObjType () | |
| read () | |
| update (bool $a_refresh_lp=true) | |
| insert () | |
Static Public Member Functions | |
| static | _delete (int $a_obj_id) |
| static | _lookupVisits (int $a_obj_id) |
| static | _lookupDBModeForObjects (array $a_obj_ids) |
| static | _lookupDBMode (int $a_obj_id) |
| static | _mode2Text (int $a_mode) |
| static | _mode2InfoText (int $a_mode) |
| static | getClassMap () |
| static | _deleteByObjId (int $a_obj_id) |
Protected Member Functions | |
| doLPRefresh () | |
Protected Attributes | |
| int | $obj_id |
| string | $obj_type |
| int | $obj_mode |
| int | $visits = self::LP_DEFAULT_VISITS |
| bool | $is_stored = false |
| ilDBInterface | $db |
| ilObjectDataCache | $objectDataCache |
Static Protected Attributes | |
| static array | $map |
Definition at line 26 of file class.ilLPObjSettings.php.
| ilLPObjSettings::__construct | ( | int | $a_obj_id | ) |
Definition at line 272 of file class.ilLPObjSettings.php.
References $DIC, ilObjectLP\getInstance(), ILIAS\Repository\objectDataCache(), and read().
Here is the call graph for this function:
|
static |
|
static |
Definition at line 500 of file class.ilLPObjSettings.php.
Referenced by ilObject\delete().
Here is the caller graph for this function:
|
static |
Definition at line 445 of file class.ilLPObjSettings.php.
References $DIC, $ilDB, $res, and ilDBConstants\FETCHMODE_OBJECT.
Referenced by ilObjectLP\getCurrentMode(), and ilObjLTIConsumerGUI\infoScreenForward().
Here is the caller graph for this function:
|
static |
Definition at line 429 of file class.ilLPObjSettings.php.
References $DIC, $ilDB, $res, ilDBConstants\FETCHMODE_OBJECT, and ILIAS\Repository\int().
Referenced by ilLPStatus\checkLPModesForObjects(), and ilTimingsUser\getObjectsWithInactiveLP().
Here is the call graph for this function:
Here is the caller graph for this function:
|
static |
Definition at line 414 of file class.ilLPObjSettings.php.
References $DIC, $ilDB, $res, and ilDBConstants\FETCHMODE_OBJECT.
Referenced by ilLearningProgressBaseGUI\__showObjectDetails(), ilLPStatusVisits\_getStatusInfo(), and ilLPStatusVisits\determinePercentage().
Here is the caller graph for this function:
|
static |
Definition at line 472 of file class.ilLPObjSettings.php.
References $DIC, $lng, and ilObjUserTracking\_getValidTimeSpan().
Referenced by ilObjectLP\getModeInfoText().
Here is the call graph for this function:
Here is the caller graph for this function:
|
static |
Definition at line 460 of file class.ilLPObjSettings.php.
Referenced by ilLPProgressTableGUI\fillRowCSV(), ilLPProgressTableGUI\fillRowExcel(), ilObjLearningSequenceContentTableGUI\getLPSettingsRepresentation(), ilObjectLP\getModeText(), ilObjUserTrackingGUI\initLPDefaultsForm(), and ilConditionHandlerGUI\translateOperator().
Here is the caller graph for this function:| ilLPObjSettings::cloneSettings | ( | int | $a_new_obj_id | ) |
Clone settings public.
| int | new obj id |
Definition at line 294 of file class.ilLPObjSettings.php.
References $DIC, $ilDB, $res, getMode(), getObjType(), and getVisits().
Here is the call graph for this function:
|
protected |
Definition at line 395 of file class.ilLPObjSettings.php.
References ilLPStatusWrapper\_refreshStatus(), and getObjId().
Referenced by insert(), and update().
Here is the call graph for this function:
Here is the caller graph for this function:
|
static |
Definition at line 489 of file class.ilLPObjSettings.php.
References $res.
Referenced by ilLPStatusFactory\_getClassById(), and ilLPStatusFactory\_getInstance().
Here is the caller graph for this function:| ilLPObjSettings::getMode | ( | ) |
Definition at line 326 of file class.ilLPObjSettings.php.
References $obj_mode.
Referenced by cloneSettings(), ilCertificateSettingsCourseFormRepository\createForm(), insert(), and update().
Here is the caller graph for this function:| ilLPObjSettings::getObjId | ( | ) |
Definition at line 331 of file class.ilLPObjSettings.php.
References $obj_id.
Referenced by doLPRefresh(), insert(), and update().
Here is the caller graph for this function:| ilLPObjSettings::getObjType | ( | ) |
Definition at line 336 of file class.ilLPObjSettings.php.
References $obj_type.
Referenced by cloneSettings(), and insert().
Here is the caller graph for this function:| ilLPObjSettings::getVisits | ( | ) |
Definition at line 311 of file class.ilLPObjSettings.php.
References $visits.
Referenced by cloneSettings(), insert(), and update().
Here is the caller graph for this function:| ilLPObjSettings::insert | ( | ) |
Definition at line 380 of file class.ilLPObjSettings.php.
References $res, doLPRefresh(), getMode(), getObjId(), getObjType(), getVisits(), and read().
Referenced by ilObjStudyProgramme\addCrsToProgrammes(), and update().
Here is the call graph for this function:
Here is the caller graph for this function:| ilLPObjSettings::read | ( | ) |
Definition at line 341 of file class.ilLPObjSettings.php.
References $res, ilDBConstants\FETCHMODE_OBJECT, and ILIAS\Repository\int().
Referenced by __construct(), insert(), and update().
Here is the call graph for this function:
Here is the caller graph for this function:| ilLPObjSettings::setMode | ( | int | $a_mode | ) |
Definition at line 321 of file class.ilLPObjSettings.php.
Referenced by ilObjSessionGUI\createRecurringSessions(), and ilObjSessionGUI\saveObject().
Here is the caller graph for this function:| ilLPObjSettings::setVisits | ( | int | $a_visits | ) |
Definition at line 316 of file class.ilLPObjSettings.php.
| ilLPObjSettings::update | ( | bool | $a_refresh_lp = true | ) |
Definition at line 357 of file class.ilLPObjSettings.php.
References $res, doLPRefresh(), getMode(), getObjId(), getVisits(), insert(), and read().
Here is the call graph for this function:
|
protected |
Definition at line 269 of file class.ilLPObjSettings.php.
|
protected |
Definition at line 33 of file class.ilLPObjSettings.php.
|
staticprotected |
Definition at line 71 of file class.ilLPObjSettings.php.
|
protected |
Definition at line 28 of file class.ilLPObjSettings.php.
Referenced by getObjId().
|
protected |
Definition at line 30 of file class.ilLPObjSettings.php.
Referenced by getMode().
|
protected |
Definition at line 29 of file class.ilLPObjSettings.php.
Referenced by getObjType().
|
protected |
Definition at line 270 of file class.ilLPObjSettings.php.
|
protected |
Definition at line 31 of file class.ilLPObjSettings.php.
Referenced by getVisits().
| const ilLPObjSettings::LP_DEFAULT_VISITS = 30 |
Definition at line 69 of file class.ilLPObjSettings.php.
| const ilLPObjSettings::LP_MODE_CMIX_COMPL_OR_PASSED_WITH_FAILED = 29 |
Definition at line 64 of file class.ilLPObjSettings.php.
Referenced by ilLearningProgressBaseGUI\__appendLPDetails(), ilCmiXapiLP\fetchModeOption(), ilObjCmiXapi\getLMSMoveOn(), ilCmiXapiLP\getValidModes(), ilCmiXapiLP\initModeOptions(), ilXapiStatementEvaluation\isLpModeInterestedInResultStatus(), and ilLPTableBaseGUI\isPercentageAvailable().
| const ilLPObjSettings::LP_MODE_CMIX_COMPL_WITH_FAILED = 25 |
Definition at line 60 of file class.ilLPObjSettings.php.
Referenced by ilLearningProgressBaseGUI\__appendLPDetails(), ilCmiXapiLP\fetchModeOption(), ilObjCmiXapi\getLMSMoveOn(), ilCmiXapiLP\getValidModes(), ilCmiXapiLP\initModeOptions(), ilXapiStatementEvaluation\isLpModeInterestedInResultStatus(), and ilLPTableBaseGUI\isPercentageAvailable().
| const ilLPObjSettings::LP_MODE_CMIX_COMPLETED = 24 |
Definition at line 59 of file class.ilLPObjSettings.php.
Referenced by ilLearningProgressBaseGUI\__appendLPDetails(), ilCmiXapiLP\fetchModeOption(), ilObjCmiXapi\getLMSMoveOn(), ilCmiXapiLP\getValidModes(), ilCmiXapiLP\initModeOptions(), ilCmiXapiContentUploadImporter\initObjectFromCmi5Xml(), ilXapiStatementEvaluation\isLpModeInterestedInResultStatus(), and ilLPTableBaseGUI\isPercentageAvailable().
| const ilLPObjSettings::LP_MODE_CMIX_COMPLETED_OR_PASSED = 28 |
Definition at line 63 of file class.ilLPObjSettings.php.
Referenced by ilLearningProgressBaseGUI\__appendLPDetails(), ilCmiXapiLP\fetchModeOption(), ilObjCmiXapi\getLMSMoveOn(), ilCmiXapiLP\getValidModes(), ilCmiXapiLP\initModeOptions(), ilCmiXapiContentUploadImporter\initObjectFromCmi5Xml(), ilXapiStatementEvaluation\isLpModeInterestedInResultStatus(), and ilLPTableBaseGUI\isPercentageAvailable().
| const ilLPObjSettings::LP_MODE_CMIX_PASSED = 26 |
Definition at line 61 of file class.ilLPObjSettings.php.
Referenced by ilLearningProgressBaseGUI\__appendLPDetails(), ilCmiXapiLP\fetchModeOption(), ilObjCmiXapi\getLMSMoveOn(), ilCmiXapiLP\getValidModes(), ilCmiXapiLP\initModeOptions(), ilCmiXapiContentUploadImporter\initObjectFromCmi5Xml(), ilXapiStatementEvaluation\isLpModeInterestedInResultStatus(), and ilLPTableBaseGUI\isPercentageAvailable().
| const ilLPObjSettings::LP_MODE_CMIX_PASSED_WITH_FAILED = 27 |
Definition at line 62 of file class.ilLPObjSettings.php.
Referenced by ilLearningProgressBaseGUI\__appendLPDetails(), ilCmiXapiLP\fetchModeOption(), ilObjCmiXapi\getLMSMoveOn(), ilCmiXapiLP\getValidModes(), ilCmiXapiLP\initModeOptions(), ilXapiStatementEvaluation\isLpModeInterestedInResultStatus(), and ilLPTableBaseGUI\isPercentageAvailable().
| const ilLPObjSettings::LP_MODE_COLLECTION = 5 |
Definition at line 40 of file class.ilLPObjSettings.php.
Referenced by ilLPCollection\getCollectionModes(), ilLSLP\getDefaultModes(), ilLPCollection\getInstanceByMode(), ilCourseLPBadgeGUI\getInvalidLPModes(), ilCertificateSettingsCourseFormRepository\getInvalidLPModes(), ilTrSummaryTableGUI\getItems(), ilGroupLP\getValidModes(), ilFolderLP\getValidModes(), ilLSLP\getValidModes(), ilCourseLP\getValidModes(), ilCourseAppEventListener\handleEvent(), ilLPCollectionSettingsTableGUI\initTable(), ilLPCollectionSettingsTableGUI\parse(), ilLSLPTest\testGetDefaultModes(), and ilLSLPTest\testGetValidModes().
| const ilLPObjSettings::LP_MODE_COLLECTION_MANUAL = 16 |
Definition at line 51 of file class.ilLPObjSettings.php.
Referenced by ilLMExplorerGUI\checkLPIcon(), ilLearningProgressGUI\editManual(), ilLPCollectionSettingsTableGUI\fillRow(), ilLPCollection\getCollectionModes(), ilLPCollection\getInstanceByMode(), ilCourseLPBadgeGUI\getInvalidLPModes(), ilCertificateSettingsCourseFormRepository\getInvalidLPModes(), ilLPProgressTableGUI\getItems(), ilTrSummaryTableGUI\getItems(), ilTrQuery\getObjectIds(), ilLearningModuleLP\getValidModes(), ilLearningProgressGUI\initCollectionManualForm(), ilLPCollectionSettingsTableGUI\initTable(), ilLMMenuRendererGUI\render(), and ilLearningProgressGUI\updateManual().
| const ilLPObjSettings::LP_MODE_COLLECTION_MOBS = 21 |
Definition at line 56 of file class.ilLPObjSettings.php.
Referenced by ilLPCollection\getCollectionModes(), ilLPCollection\getInstanceByMode(), ilCourseLPBadgeGUI\getInvalidLPModes(), ilCertificateSettingsCourseFormRepository\getInvalidLPModes(), ilLPProgressTableGUI\getItems(), ilTrQuery\getObjectIds(), ilMediaCastLP\getValidModes(), ilLPCollectionSettingsTableGUI\initTable(), and ILIAS\MediaCast\LearningProgress\LearningProgressManager\isCollectionMode().
| const ilLPObjSettings::LP_MODE_COLLECTION_TLT = 15 |
Definition at line 50 of file class.ilLPObjSettings.php.
Referenced by ilLMExplorerGUI\checkLPIcon(), ilObjContentObject\doMDUpdateListener(), ilLPCollectionSettingsTableGUI\fillRow(), ilLPCollection\getCollectionModes(), ilLPCollection\getInstanceByMode(), ilCourseLPBadgeGUI\getInvalidLPModes(), ilCertificateSettingsCourseFormRepository\getInvalidLPModes(), ilLPProgressTableGUI\getItems(), ilTrQuery\getObjectIds(), ilLPCollectionOfLMChapters\getTableGUIData(), ilLearningModuleLP\getValidModes(), ilLPCollectionSettingsTableGUI\initTable(), ilLMObject\MDUpdateListener(), and ilLearningProgressGUI\showtlt().
| const ilLPObjSettings::LP_MODE_CONTENT_VISITED = 20 |
Definition at line 55 of file class.ilLPObjSettings.php.
Referenced by ilContentPageLP\getDefaultModes(), ilHTMLLearningModuleLP\getDefaultModes(), ilFileLP\getDefaultModes(), ilFileLP\getValidModes(), ilContentPageLP\getValidModes(), ilHTMLLearningModuleLP\getValidModes(), and ilObjFileGUI\sendFile().
| const ilLPObjSettings::LP_MODE_CONTRIBUTION_TO_DISCUSSION = 33 |
Definition at line 67 of file class.ilLPObjSettings.php.
Referenced by ilForumLP\appendModeConfiguration(), ilForumLP\getDefaultModes(), ilForumLP\getModeText(), and ilForumLP\getValidModes().
| const ilLPObjSettings::LP_MODE_COURSE_REFERENCE = 32 |
Definition at line 66 of file class.ilLPObjSettings.php.
Referenced by ilCourseReferenceLP\getDefaultModes().
| const ilLPObjSettings::LP_MODE_DEACTIVATED = 0 |
Definition at line 35 of file class.ilLPObjSettings.php.
Referenced by ilLPStatus\checkLPModesForObjects(), ilCmiXapiLaunchGUI\CMI5preLaunch(), ilCertificateSettingsCourseFormRepository\createForm(), ilObjSessionGUI\createRecurringSessions(), ilCertificateTemplateDatabaseRepository\fetchActiveCertificateTemplatesForCoursesWithDisabledLearningProgress(), ilLPCollectionSettingsTableGUI\fillRow(), ilObjectLP\getCurrentMode(), ilGroupLP\getDefaultMode(), ilFolderLP\getDefaultMode(), ilMediaCastLP\getDefaultMode(), ilSurveyLP\getDefaultMode(), ilFileLP\getDefaultMode(), ilLSLP\getDefaultMode(), ilLTIConsumerLP\getDefaultMode(), ilScormLP\getDefaultMode(), ilForumLP\getDefaultMode(), ilCmiXapiLP\getDefaultMode(), ilGroupLP\getDefaultModes(), ilContentPageLP\getDefaultModes(), ilFolderLP\getDefaultModes(), ilMediaCastLP\getDefaultModes(), ilHTMLLearningModuleLP\getDefaultModes(), ilLearningModuleLP\getDefaultModes(), ilLSLP\getDefaultModes(), ilSurveyLP\getDefaultModes(), ilCourseLP\getDefaultModes(), ilFileLP\getDefaultModes(), ilStudyProgrammeLP\getDefaultModes(), ilExerciseLP\getDefaultModes(), ilSessionLP\getDefaultModes(), ilIndividualAssessmentLP\getDefaultModes(), ilLTIConsumerLP\getDefaultModes(), ilScormLP\getDefaultModes(), ilTestLP\getDefaultModes(), ilCourseReferenceLP\getDefaultModes(), ilForumLP\getDefaultModes(), ilCertificateGUI\getEditorForm(), ilCourseLPBadgeGUI\getInvalidLPModes(), ilCertificateSettingsCourseFormRepository\getInvalidLPModes(), ilObjCmiXapi\getLMSMoveOn(), ilTimingsUser\getObjectsWithInactiveLP(), ilGroupLP\getValidModes(), ilFolderLP\getValidModes(), ilMediaCastLP\getValidModes(), ilSurveyLP\getValidModes(), ilStudyProgrammeLP\getValidModes(), ilFileLP\getValidModes(), ilContentPageLP\getValidModes(), ilSessionLP\getValidModes(), ilLSLP\getValidModes(), ilHTMLLearningModuleLP\getValidModes(), ilIndividualAssessmentLP\getValidModes(), ilExerciseLP\getValidModes(), ilScormLP\getValidModes(), ilLearningModuleLP\getValidModes(), ilCourseLP\getValidModes(), ilLTIConsumerLP\getValidModes(), ilTestLP\getValidModes(), ilForumLP\getValidModes(), ilCmiXapiLP\getValidModes(), ilLTIAppEventListener\handleOutcomeWithoutLP(), ilObjUserTrackingGUI\initLPDefaultsForm(), ilCmiXapiLP\initModeOptions(), ilCmiXapiContentUploadImporter\initObjectFromCmi5Xml(), ilObjectLP\isActive(), ilXapiStatementEvaluation\isLpModeInterestedInResultStatus(), ilObjUserTrackingGUI\saveLPDefaultsObject(), ilObjSessionGUI\saveObject(), ilLSLPTest\testGetDefaultMode(), ilLSLPTest\testGetDefaultModes(), ilLSLPTest\testGetDefaultModesLPDeactive(), and ilLSLPTest\testGetValidModes().
| const ilLPObjSettings::LP_MODE_EVENT = 10 |
Definition at line 45 of file class.ilLPObjSettings.php.
Referenced by ilSessionLP\getDefaultMode(), ilSessionLP\getDefaultModes(), and ilSessionLP\getValidModes().
| const ilLPObjSettings::LP_MODE_EXERCISE_RETURNED = 9 |
Definition at line 44 of file class.ilLPObjSettings.php.
Referenced by ilExerciseLP\getDefaultMode(), ilExerciseLP\getDefaultModes(), and ilExerciseLP\getValidModes().
| const ilLPObjSettings::LP_MODE_INDIVIDUAL_ASSESSMENT = 23 |
Definition at line 58 of file class.ilLPObjSettings.php.
Referenced by ilIndividualAssessmentLP\getDefaultMode(), ilIndividualAssessmentLP\getDefaultModes(), and ilIndividualAssessmentLP\getValidModes().
| const ilLPObjSettings::LP_MODE_LTI_OUTCOME = 31 |
Definition at line 65 of file class.ilLPObjSettings.php.
Referenced by ilLearningProgressBaseGUI\__appendLPDetails(), ilLTIConsumerLP\getDefaultModes(), ilLTIConsumerLP\getValidModes(), and ilLPTableBaseGUI\isPercentageAvailable().
| const ilLPObjSettings::LP_MODE_MANUAL = 3 |
Definition at line 38 of file class.ilLPObjSettings.php.
Referenced by ilLearningProgressBaseGUI\__appendLPDetails(), ilFileKioskModeView\buildControls(), ilContentPageKioskModeView\buildLearningProgressToggleControl(), ilContentPageLP\getDefaultMode(), ilHTMLLearningModuleLP\getDefaultMode(), ilLearningModuleLP\getDefaultMode(), ilContentPageLP\getDefaultModes(), ilHTMLLearningModuleLP\getDefaultModes(), ilLearningModuleLP\getDefaultModes(), ilFileLP\getDefaultModes(), ilCourseLPBadgeGUI\getInvalidLPModes(), ilCertificateSettingsCourseFormRepository\getInvalidLPModes(), ilFileLP\getValidModes(), ilContentPageLP\getValidModes(), ilHTMLLearningModuleLP\getValidModes(), ilLearningModuleLP\getValidModes(), ilObjFileGUI\infoScreenForward(), ilLearningProgressBaseGUI\initEditUserForm(), ilLearningModuleKioskModeView\maybeBuildLearningProgressToggleControl(), ilInfoScreenGUI\showLearningProgress(), ilContentPageKioskModeView\toggleLearningProgress(), and ilLearningModuleKioskModeView\toggleLearningProgress().
| const ilLPObjSettings::LP_MODE_MANUAL_BY_TUTOR = 11 |
Definition at line 46 of file class.ilLPObjSettings.php.
Referenced by ilCourseLP\getDefaultMode(), ilGroupLP\getDefaultModes(), ilCourseLP\getDefaultModes(), ilLPCollection\getInstanceByMode(), ilCourseLPBadgeGUI\getInvalidLPModes(), ilCertificateSettingsCourseFormRepository\getInvalidLPModes(), ilTrSummaryTableGUI\getItems(), ilGroupLP\getValidModes(), ilCourseLP\getValidModes(), ilCourseAppEventListener\handleEvent(), ilLearningProgressBaseGUI\initEditUserForm(), ilLPCollectionSettingsTableGUI\initTable(), ilLPListOfSettingsGUI\saveSettings(), and ilObjCourseGUI\updateLPFromStatus().
| const ilLPObjSettings::LP_MODE_OBJECTIVES = 4 |
Definition at line 39 of file class.ilLPObjSettings.php.
Referenced by ilLPCollection\getCollectionModes(), ilPortfolioPageGUI\getCoursesOfUser(), ilCourseLP\getCurrentMode(), ilCourseLP\getDefaultMode(), ilLPCollection\getInstanceByMode(), ilLPProgressTableGUI\getItems(), ilTrQuery\getObjectIds(), ilTrQuery\getObjectsStatusForUser(), ilTestLearningObjectivesStatusGUI\getUsersObjectivesStatus(), ilCourseLP\getValidModes(), ilCourseAppEventListener\handleEvent(), and ilTrackingCollectionTest\testCollectionInstance().
| const ilLPObjSettings::LP_MODE_PLUGIN = 14 |
Definition at line 49 of file class.ilLPObjSettings.php.
Referenced by ilPluginLP\getCurrentMode(), and ilPluginLP\getValidModes().
| const ilLPObjSettings::LP_MODE_QUESTIONS = 17 |
Definition at line 52 of file class.ilLPObjSettings.php.
Referenced by ilLearningModuleLP\getDefaultModes(), and ilLearningModuleLP\getValidModes().
| const ilLPObjSettings::LP_MODE_SCORM = 6 |
Definition at line 41 of file class.ilLPObjSettings.php.
Referenced by ilLearningProgressBaseGUI\__appendLPDetails(), ilLPProgressTableGUI\__construct(), ilLPProgressTableGUI\fillRow(), ilLPCollection\getCollectionModes(), ilObjSAHSLearningModule\getCreditMode(), ilLPCollection\getInstanceByMode(), ilCourseLPBadgeGUI\getInvalidLPModes(), ilCertificateSettingsCourseFormRepository\getInvalidLPModes(), ilLPProgressTableGUI\getItems(), ilTrQuery\getObjectIds(), ilScormLP\getValidModes(), ilLPCollectionSettingsTableGUI\initTable(), ilLPTableBaseGUI\isPercentageAvailable(), and ilObjSCORMLearningModule\setLearningProgressSettingsAtUpload().
| const ilLPObjSettings::LP_MODE_SCORM_PACKAGE = 12 |
Definition at line 47 of file class.ilLPObjSettings.php.
Referenced by ilObjSAHSLearningModule\getCreditMode(), ilScormLP\getDefaultModes(), and ilScormLP\getValidModes().
| const ilLPObjSettings::LP_MODE_STUDY_PROGRAMME = 22 |
Definition at line 57 of file class.ilLPObjSettings.php.
Referenced by ilStudyProgrammeLP\getDefaultMode(), and ilStudyProgrammeLP\getValidModes().
| const ilLPObjSettings::LP_MODE_SURVEY_FINISHED = 18 |
Definition at line 53 of file class.ilLPObjSettings.php.
Referenced by ilSurveyLP\getDefaultModes(), ilTrQuery\getParticipantsForObject(), and ilSurveyLP\getValidModes().
| const ilLPObjSettings::LP_MODE_TEST_FINISHED = 7 |
Definition at line 42 of file class.ilLPObjSettings.php.
Referenced by ilTestLP\getDefaultModes(), ilTrQuery\getParticipantsForObject(), and ilTestLP\getValidModes().
| const ilLPObjSettings::LP_MODE_TEST_PASSED = 8 |
Definition at line 43 of file class.ilLPObjSettings.php.
Referenced by ilLearningProgressBaseGUI\__appendLPDetails(), ilTestLP\getDefaultMode(), ilTestLP\getDefaultModes(), ilTestLP\getValidModes(), and ilLPTableBaseGUI\isPercentageAvailable().
| const ilLPObjSettings::LP_MODE_TLT = 1 |
Definition at line 36 of file class.ilLPObjSettings.php.
Referenced by ilLearningProgressBaseGUI\__appendLPDetails(), ilObjContentObject\doMDUpdateListener(), ilLearningModuleLP\getValidModes(), ilLPTableBaseGUI\isPercentageAvailable(), and ilLMObject\MDUpdateListener().
| const ilLPObjSettings::LP_MODE_UNDEFINED = 13 |
Definition at line 48 of file class.ilLPObjSettings.php.
Referenced by ilLPStatusFactory\_getClassById(), ilLPStatusFactory\_getInstance(), ilLPStatus\checkLPModesForObjects(), ilLPCollectionSettingsTableGUI\fillRow(), ilPluginLP\getCurrentMode(), ilPluginLP\getDefaultMode(), ilObjectLP\getDefaultMode(), ilObjectLP\getDefaultModes(), ilCourseLPBadgeGUI\getInvalidLPModes(), ilCertificateSettingsCourseFormRepository\getInvalidLPModes(), ilTimingsUser\getObjectsWithInactiveLP(), ilTrQuery\getSubTree(), ilPluginLP\getValidModes(), and ilObjectLP\isActive().
| const ilLPObjSettings::LP_MODE_VISITED_PAGES = 19 |
Definition at line 54 of file class.ilLPObjSettings.php.
Referenced by ilLearningModuleLP\getDefaultModes(), ilLearningModuleLP\getValidModes(), and ilLPTableBaseGUI\isPercentageAvailable().
| const ilLPObjSettings::LP_MODE_VISITS = 2 |
Definition at line 37 of file class.ilLPObjSettings.php.
Referenced by ilLearningProgressBaseGUI\__appendLPDetails(), ilLearningProgressBaseGUI\__showObjectDetails(), ilCourseLPBadgeGUI\getInvalidLPModes(), ilCertificateSettingsCourseFormRepository\getInvalidLPModes(), ilLearningModuleLP\getValidModes(), ilLPListOfSettingsGUI\initFormSettings(), ilLPTableBaseGUI\isPercentageAvailable(), and ilLPListOfSettingsGUI\saveSettings().