ILIAS  release_9 Revision v9.13-25-g2c18ec4c24f
ilRatingDataSet Class Reference

This file is part of ILIAS, a powerful learning management system published by ILIAS open source e-Learning e.V. More...

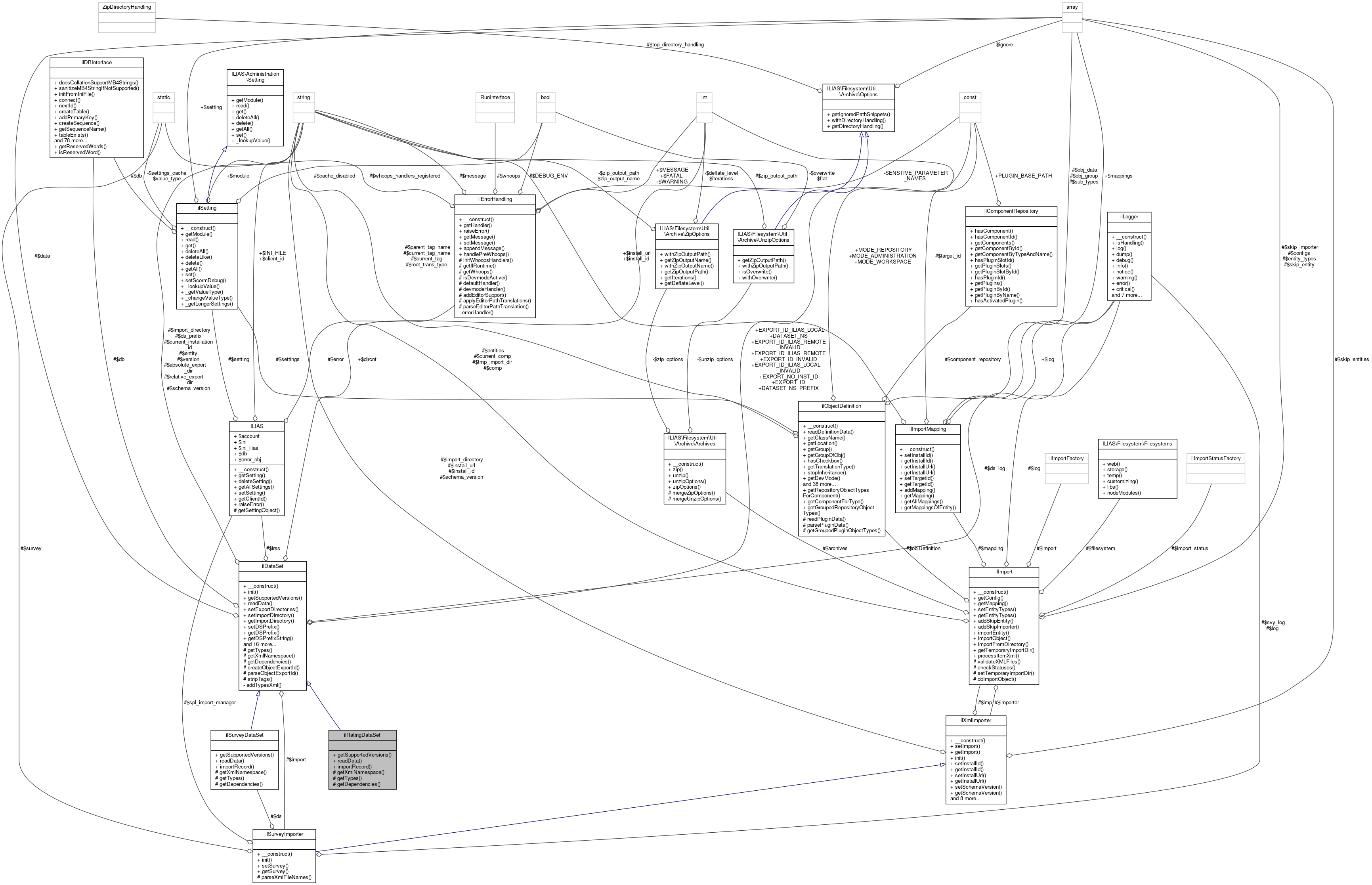
+ Inheritance diagram for ilRatingDataSet:
+ Collaboration diagram for ilRatingDataSet:

Public Member Functions

 getSupportedVersions ()
 
 readData (string $a_entity, string $a_version, array $a_ids)
 
 importRecord (string $a_entity, array $a_types, array $a_rec, ilImportMapping $a_mapping, string $a_schema_version)
 
- Public Member Functions inherited from ilDataSet
 __construct ()
 
 init (string $a_entity, string $a_schema_version)
 Init. More...
 
 getSupportedVersions ()
 
 readData (string $a_entity, string $a_version, array $a_ids)
 Read data from DB. More...
 
 setExportDirectories (string $a_relative, string $a_absolute)
 
 setImportDirectory (string $a_val)
 
 getImportDirectory ()
 
 setDSPrefix (string $a_val)
 
 getDSPrefix ()
 
 getDSPrefixString ()
 
 getDirectDataFromQuery (string $a_query, bool $a_convert_to_leading_upper=true, bool $a_set=true)
 Get data from query.This is a standard procedure, all db field names are directly mapped to abstract fields. More...
 
 convertToLeadingUpper (string $a_str)
 Make xyz_abc a XyzAbc string. More...
 
 getXmlRepresentation (string $a_entity, string $a_schema_version, ?array $a_ids, string $a_field="", bool $a_omit_header=false, bool $a_omit_types=false)
 Get xml representation <dataset install_id="123" install_url="..."> <types entity="table_name" version="4.0.1"> <ftype name="field_1" type="text"> <ftype name="field_2" type="date"> <ftype name="field_3" type="integer"> </types> <types ...> ... More...
 
 addRecordsXml (ilXmlWriter $a_writer, array $a_prefixes, string $a_entity, string $a_schema_version, array $a_ids, ?string $a_field="")
 
 afterXmlRecordWriting (string $a_entity, string $a_version, array $a_set)
 
 getNamespaces (array &$namespaces, string $a_entity, string $a_schema_version)
 
 getXmlRecord (string $a_entity, string $a_version, array $a_set)
 Get xml record for version. More...
 
 getXmlTypes (string $a_entity, string $a_version)
 Get xml types. More...
 
 getXMLEntityName (string $a_entity, string $a_version)
 Get entity name for xml (may be overwritten) More...
 
 getXMLEntityTag (string $a_entity, string $a_schema_version)
 Get entity tag. More...
 
 setImport (ilSurveyImporter $a_val)
 
 getImport ()
 
 setCurrentInstallationId (string $a_val)
 
 getCurrentInstallationId ()
 
 importRecord (string $a_entity, array $a_types, array $a_rec, ilImportMapping $a_mapping, string $a_schema_version)
 Needs to be overwritten for import use case. More...
 
 getCollection (array $record, string $entity, string $schema_version, string $field, string $value)
 

Protected Member Functions

 getXmlNamespace (string $a_entity, string $a_schema_version)
 
 getTypes (string $a_entity, string $a_version)
 
 getDependencies (string $a_entity, string $a_version, ?array $a_rec=null, ?array $a_ids=null)
 
- Protected Member Functions inherited from ilDataSet
 getTypes (string $a_entity, string $a_version)
 Get (abstract) types for (abstract) field names. More...
 
 getXmlNamespace (string $a_entity, string $a_schema_version)
 
 getDependencies (string $a_entity, string $a_version, ?array $a_rec=null, ?array $a_ids=null)
 
 createObjectExportId (string $a_type, string $a_id)
 Build ilias export id. More...
 
 parseObjectExportId (string $a_id, ?string $a_fallback_id=null)
 Parse export id. More...
 
 stripTags (array $rec, array $omit_keys=[])
 

Additional Inherited Members

- Data Fields inherited from ilDataSet
const DATASET_NS = 'http://www.ilias.de/Services/DataSet/ds/4_3'
 
const DATASET_NS_PREFIX = 'ds'
 
const EXPORT_NO_INST_ID = 1
 
const EXPORT_ID_ILIAS_LOCAL = 2
 
const EXPORT_ID_ILIAS_LOCAL_INVALID = 3
 
const EXPORT_ID_ILIAS_REMOTE = 4
 
const EXPORT_ID_ILIAS_REMOTE_INVALID = 5
 
const EXPORT_ID = 6
 
const EXPORT_ID_INVALID = 7
 
int $dircnt = 0
 
- Protected Attributes inherited from ilDataSet
ILIAS ResourceStorage Services $irss
 
string $current_installation_id = ""
 
array $data = []
 
ilDBInterface $db
 
ilLogger $ds_log
 
string $import_directory = ""
 
string $entity = ""
 
string $schema_version = ""
 
string $relative_export_dir = ""
 
string $absolute_export_dir = ""
 
string $ds_prefix = "ds"
 
string $version = ""
 
ilSurveyImporter $import
 

Detailed Description

This file is part of ILIAS, a powerful learning management system published by ILIAS open source e-Learning e.V.

ILIAS is licensed with the GPL-3.0, see https://www.gnu.org/licenses/gpl-3.0.en.html You should have received a copy of said license along with the source code, too.

If this is not the case or you just want to try ILIAS, you'll find us at: https://www.ilias.de https://github.com/ILIAS-eLearning Rating Data set class

This class implements the following entities:

  • rating_category: data from il_rating_cat
Author
Jörg Lützenkirchen luetz.nosp@m.enki.nosp@m.rchen.nosp@m.@lei.nosp@m.fos.c.nosp@m.om

Definition at line 27 of file class.ilRatingDataSet.php.

Member Function Documentation

◆ getDependencies()

ilRatingDataSet::getDependencies ( string  $a_entity,
string  $a_version,
?array  $a_rec = null,
?array  $a_ids = null 
)
protected

Definition at line 84 of file class.ilRatingDataSet.php.

89  : array {
90  return [];
91  }

◆ getSupportedVersions()

ilRatingDataSet::getSupportedVersions ( )

Definition at line 29 of file class.ilRatingDataSet.php.

29  : array
30  {
31  return array("4.3.0");
32  }

◆ getTypes()

ilRatingDataSet::getTypes ( string  $a_entity,
string  $a_version 
)
protected

Definition at line 45 of file class.ilRatingDataSet.php.

45  : array
46  {
47  if ($a_entity == "rating_category") {
48  switch ($a_version) {
49  case "4.3.0":
50  return array(
51  "Id" => "integer",
52  "ParentId" => "integer",
53  "Title" => "text",
54  "Description" => "text",
55  "Pos" => "integer");
56  }
57  }
58  return [];
59  }

◆ getXmlNamespace()

ilRatingDataSet::getXmlNamespace ( string  $a_entity,
string  $a_schema_version 
)
protected

Definition at line 37 of file class.ilRatingDataSet.php.

37  : string
38  {
39  return "https://www.ilias.de/xml/Services/Rating/" . $a_entity;
40  }

◆ importRecord()

ilRatingDataSet::importRecord ( string  $a_entity,
array  $a_types,
array  $a_rec,
ilImportMapping  $a_mapping,
string  $a_schema_version 
)

Definition at line 93 of file class.ilRatingDataSet.php.

References ilImportMapping\getMapping(), and ilDataSet\stripTags().

99  : void {
100  $a_rec = $this->stripTags($a_rec);
101  switch ($a_entity) {
102  case "rating_category":
103  if ($parent_id = $a_mapping->getMapping('Services/Rating', 'rating_category_parent_id', $a_rec['ParentId'])) {
104  $newObj = new ilRatingCategory();
105  $newObj->setParentId($parent_id);
106  $newObj->save();
107 
108  $newObj->setTitle($a_rec["Title"]);
109  $newObj->setDescription($a_rec["Description"]);
110  $newObj->setPosition($a_rec["Pos"]);
111  $newObj->update();
112  }
113  break;
114  }
115  }
getMapping(string $a_comp, string $a_entity, string $a_old_id)
This file is part of ILIAS, a powerful learning management system published by ILIAS open source e-Le...
stripTags(array $rec, array $omit_keys=[])
+ Here is the call graph for this function:

◆ readData()

ilRatingDataSet::readData ( string  $a_entity,
string  $a_version,
array  $a_ids 
)

Definition at line 64 of file class.ilRatingDataSet.php.

References ilDataSet\$db, $ilDB, and ilDataSet\getDirectDataFromQuery().

64  : void
65  {
66  $ilDB = $this->db;
67 
68  if (!is_array($a_ids)) {
69  $a_ids = array($a_ids);
70  }
71 
72  if ($a_entity == "rating_category") {
73  switch ($a_version) {
74  case "4.3.0":
75  $this->getDirectDataFromQuery("SELECT id, parent_id, title," .
76  " description, pos" .
77  " FROM il_rating_cat" .
78  " WHERE " . $ilDB->in("parent_id", $a_ids, false, "integer"));
79  break;
80  }
81  }
82  }
ilDBInterface $db
getDirectDataFromQuery(string $a_query, bool $a_convert_to_leading_upper=true, bool $a_set=true)
Get data from query.This is a standard procedure, all db field names are directly mapped to abstract ...
+ Here is the call graph for this function:

The documentation for this class was generated from the following file: