ILIAS  release_9 Revision v9.13-25-g2c18ec4c24f
ILIAS\FileDelivery\Init\Provider\StartUpMetaBarProvider Class Reference
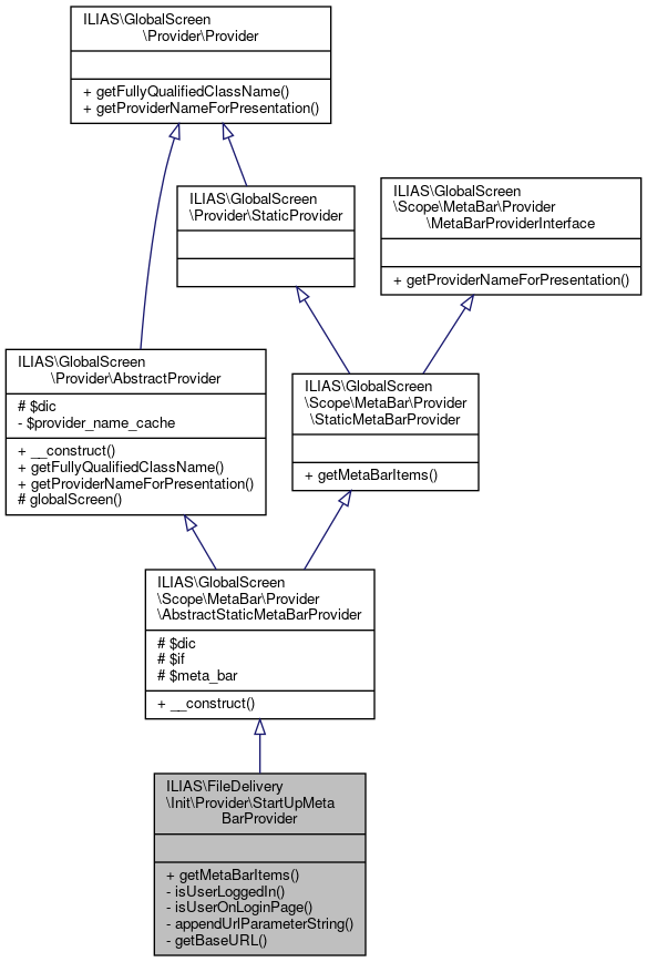
+ Inheritance diagram for ILIAS\FileDelivery\Init\Provider\StartUpMetaBarProvider:
+ Collaboration diagram for ILIAS\FileDelivery\Init\Provider\StartUpMetaBarProvider:

Public Member Functions

 getMetaBarItems ()
 
- Public Member Functions inherited from ILIAS\GlobalScreen\Scope\MetaBar\Provider\AbstractStaticMetaBarProvider
 __construct (Container $dic)
 
- Public Member Functions inherited from ILIAS\GlobalScreen\Provider\AbstractProvider
 __construct (Container $dic)
 
 getFullyQualifiedClassName ()
 
 getProviderNameForPresentation ()
 
- Public Member Functions inherited from ILIAS\GlobalScreen\Scope\MetaBar\Provider\MetaBarProviderInterface
 getProviderNameForPresentation ()
 

Private Member Functions

 isUserLoggedIn ()
 
 isUserOnLoginPage (UriInterface $uri)
 
 appendUrlParameterString (string $existing_url, string $addition)
 
 getBaseURL (UriInterface $uri)
 

Additional Inherited Members

- Protected Member Functions inherited from ILIAS\GlobalScreen\Provider\AbstractProvider
 globalScreen ()
 
- Protected Attributes inherited from ILIAS\GlobalScreen\Scope\MetaBar\Provider\AbstractStaticMetaBarProvider
Container $dic
 
IdentificationProviderInterface $if
 
MetaBarItemFactory $meta_bar
 
- Protected Attributes inherited from ILIAS\GlobalScreen\Provider\AbstractProvider
Container $dic
 

Detailed Description

Definition at line 28 of file StartUpMetaBarProvider.php.

Member Function Documentation

◆ appendUrlParameterString()

ILIAS\FileDelivery\Init\Provider\StartUpMetaBarProvider::appendUrlParameterString ( string  $existing_url,
string  $addition 
)
private

Definition at line 134 of file StartUpMetaBarProvider.php.

References $url.

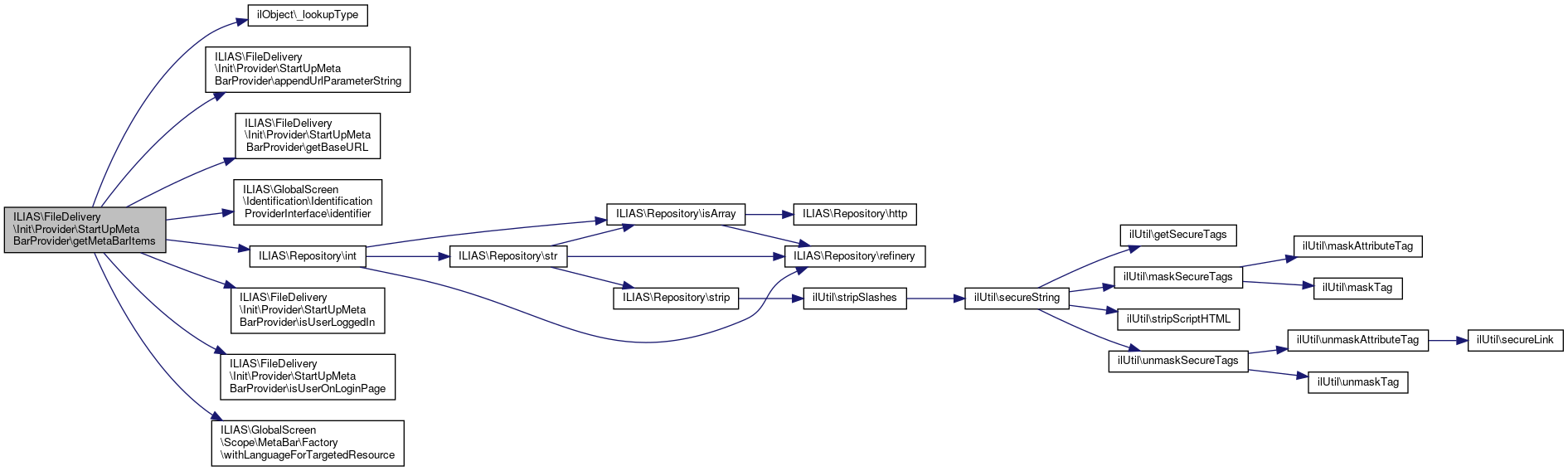
Referenced by ILIAS\FileDelivery\Init\Provider\StartUpMetaBarProvider\getMetaBarItems().

134  : string
135  {
136  $url = (\is_int(strpos($existing_url, '?')))
137  ? $existing_url . '&' . $addition
138  : $existing_url . '?' . $addition;
139 
140  $url = str_replace('?&', '?', $url);
141 
142  return $url;
143  }
$url
Definition: ltiregstart.php:35
+ Here is the caller graph for this function:

◆ getBaseURL()

ILIAS\FileDelivery\Init\Provider\StartUpMetaBarProvider::getBaseURL ( UriInterface  $uri)
private

Definition at line 145 of file StartUpMetaBarProvider.php.

Referenced by ILIAS\FileDelivery\Init\Provider\StartUpMetaBarProvider\getMetaBarItems().

145  : string
146  {
147  $base = substr($uri->__toString(), strrpos($uri->__toString(), '/') + 1);
148 
149  return rtrim(preg_replace('/([&?])lang=[a-z]{2}([&$])/', '$1', $base), '?&');
150  }
+ Here is the caller graph for this function:

◆ getMetaBarItems()

ILIAS\FileDelivery\Init\Provider\StartUpMetaBarProvider::getMetaBarItems ( )

Implements ILIAS\GlobalScreen\Scope\MetaBar\Provider\StaticMetaBarProvider.

Definition at line 33 of file StartUpMetaBarProvider.php.

References $id, ILIAS\GlobalScreen\Scope\MetaBar\Provider\AbstractStaticMetaBarProvider\$if, $ref_id, $txt, ilObject\_lookupType(), ILIAS\FileDelivery\Init\Provider\StartUpMetaBarProvider\appendUrlParameterString(), CLIENT_ID, ILIAS\FileDelivery\Init\Provider\StartUpMetaBarProvider\getBaseURL(), ILIAS\GlobalScreen\Identification\IdentificationProviderInterface\identifier(), ILIAS\Repository\int(), ILIAS\FileDelivery\Init\Provider\StartUpMetaBarProvider\isUserLoggedIn(), ILIAS\FileDelivery\Init\Provider\StartUpMetaBarProvider\isUserOnLoginPage(), and ILIAS\GlobalScreen\Scope\MetaBar\Factory\withLanguageForTargetedResource().

33  : array
34  {
35  $factory = $this->dic->ui()->factory();
36  $request = $this->dic->http()->request();
37  $languages = $this->dic->language()->getInstalledLanguages();
38 
39  $if = function (string $id): IdentificationInterface {
40  return $this->if->identifier($id);
41  };
42 
43  $txt = function (string $id): string {
44  return $this->dic->language()->txt($id);
45  };
46 
47  // Login-Button
48  // Only visible, if not on login-page but not logged in
49  $target_str = '';
50  if (isset($request->getQueryParams()['ref_id']) && $ref_id = $request->getQueryParams()['ref_id']) {
51  $type = \ilObject::_lookupType((int) $ref_id, true);
52  if ($type !== 'root') { // see bug #30710
53  $target_str = 'target=' . \ilObject::_lookupType((int) $ref_id, true) . '_' . (int) $ref_id . '&';
54  }
55  } elseif (isset($request->getQueryParams()['target']) && $target = $request->getQueryParams()['target']) {
56  $target = rawurlencode($target); // see #32789
57  $target_str = 'target=' . $target . '&';
58  }
59 
60  $login_glyph = $factory->symbol()->glyph()->login();
61 
62  $current_language = $this->dic->user()->getCurrentLanguage() ?: $this->dic->language()->getLangKey();
63 
64  $login = $this->meta_bar
65  ->topLinkItem($if('login'))
66  ->withAction(
67  'login.php?' . $target_str . 'client_id=' . rawurlencode(
68  CLIENT_ID
69  ) . '&cmd=force_login&lang=' . $current_language
70  )
71  ->withSymbol($login_glyph)
72  ->withPosition(2)
73  ->withTitle($txt('log_in'))
74  ->withAvailableCallable(function () {
75  return !$this->isUserLoggedIn();
76  })
77  ->withVisibilityCallable(function () use ($request) {
78  return !$this->isUserOnLoginPage($request->getUri());
79  });
80 
81  // Language-Selection
82  $language_selection = $this->meta_bar
83  ->topParentItem($if('language_selection'))
84  ->withSymbol($factory->symbol()->glyph()->language())
85  ->withPosition(1)
86  ->withAvailableCallable(function () {
87  return !$this->isUserLoggedIn();
88  })
89  ->withVisibilityCallable(function () use ($languages) {
90  return \count($languages) > 1;
91  })
92  ->withTitle($txt('language'));
93 
94  $base = $this->getBaseURL($request->getUri());
95  $dataFactory = new DataFactory();
96 
97  foreach ($languages as $lang_key) {
98  $link = $this->appendUrlParameterString($base, 'lang=' . $lang_key);
99  $language_name = $this->dic->language()->_lookupEntry($lang_key, 'meta', 'meta_l_' . $lang_key);
100 
101  $language_icon = $factory
102  ->symbol()
103  ->icon()
104  ->standard('none', $language_name)
105  ->withAbbreviation($lang_key);
106 
107  $s = $this->meta_bar
108  ->linkItem($if($lang_key))
109  ->withSymbol($language_icon)
110  ->withAction($link)
111  ->withContentLanguage($dataFactory->languageTag($lang_key))
112  ->withLanguageForTargetedResource($dataFactory->languageTag($lang_key))
113  ->withTitle($language_name);
114 
115  $language_selection->appendChild($s);
116  }
117 
118  return [
119  $login,
120  $language_selection,
121  ];
122  }
withLanguageForTargetedResource(LanguageTag $target_resource_language)
$ref_id
Definition: ltiauth.php:67
const CLIENT_ID
Definition: constants.php:41
$txt
Definition: error.php:14
appendUrlParameterString(string $existing_url, string $addition)
$id
plugin.php for ilComponentBuildPluginInfoObjectiveTest::testAddPlugins
Definition: plugin.php:23
static _lookupType(int $id, bool $reference=false)
+ Here is the call graph for this function:

◆ isUserLoggedIn()

ILIAS\FileDelivery\Init\Provider\StartUpMetaBarProvider::isUserLoggedIn ( )
private

Definition at line 124 of file StartUpMetaBarProvider.php.

Referenced by ILIAS\FileDelivery\Init\Provider\StartUpMetaBarProvider\getMetaBarItems().

124  : bool
125  {
126  return (!$this->dic->user()->isAnonymous() && $this->dic->user()->getId() !== 0);
127  }
+ Here is the caller graph for this function:

◆ isUserOnLoginPage()

ILIAS\FileDelivery\Init\Provider\StartUpMetaBarProvider::isUserOnLoginPage ( UriInterface  $uri)
private

Definition at line 129 of file StartUpMetaBarProvider.php.

Referenced by ILIAS\FileDelivery\Init\Provider\StartUpMetaBarProvider\getMetaBarItems().

129  : bool
130  {
131  return preg_match('%^.*(?:/login\.php|/)$%', $uri->getPath()) === 1;
132  }
+ Here is the caller graph for this function:

The documentation for this class was generated from the following file: