ILIAS  release_9 Revision v9.13-25-g2c18ec4c24f
ilDatePresentation Class Reference

Class for date presentation. More...

+ Collaboration diagram for ilDatePresentation:

Static Public Member Functions

static setUseRelativeDates (bool $a_status)
 set use relative dates More...
 
static useRelativeDates ()
 
static setLanguage (ilLanguage $a_lng)
 
static getLanguage ()
 
static resetToDefaults ()
 reset to defaults More...
 
static formatDate (ilDateTime $date, bool $a_skip_day=false, bool $a_include_wd=false, bool $include_seconds=false)
 
static formatPeriod (ilDateTime $start, ilDateTime $end, bool $a_skip_starting_day=false)
 Format a period of two dates Shows: 14. More...
 
static isToday (ilDateTime $date)
 Check if date is "today". More...
 
static isYesterday (ilDateTime $date)
 Check if date is yesterday. More...
 
static isTomorrow (ilDateTime $date)
 Check if date is tomorrow. More...
 
static secondsToString (int $seconds, bool $force_with_seconds=false, ?ilLanguage $a_lng=null)
 converts seconds to string: Long: 7 days 4 hour(s) ... More...
 

Static Public Attributes

static bool $use_relative_dates = true
 
static ilDateTime $today = null
 
static ilDateTime $tomorrow = null
 
static ilDateTime $yesterday = null
 

Static Protected Attributes

static array $weekdays
 

Static Private Attributes

static ilLanguage $lang = null
 

Detailed Description

Class for date presentation.

Author
Stefan Meyer smeye.nosp@m.r.il.nosp@m.ias@g.nosp@m.mx.d.nosp@m.e

Definition at line 31 of file class.ilDatePresentation.php.

Member Function Documentation

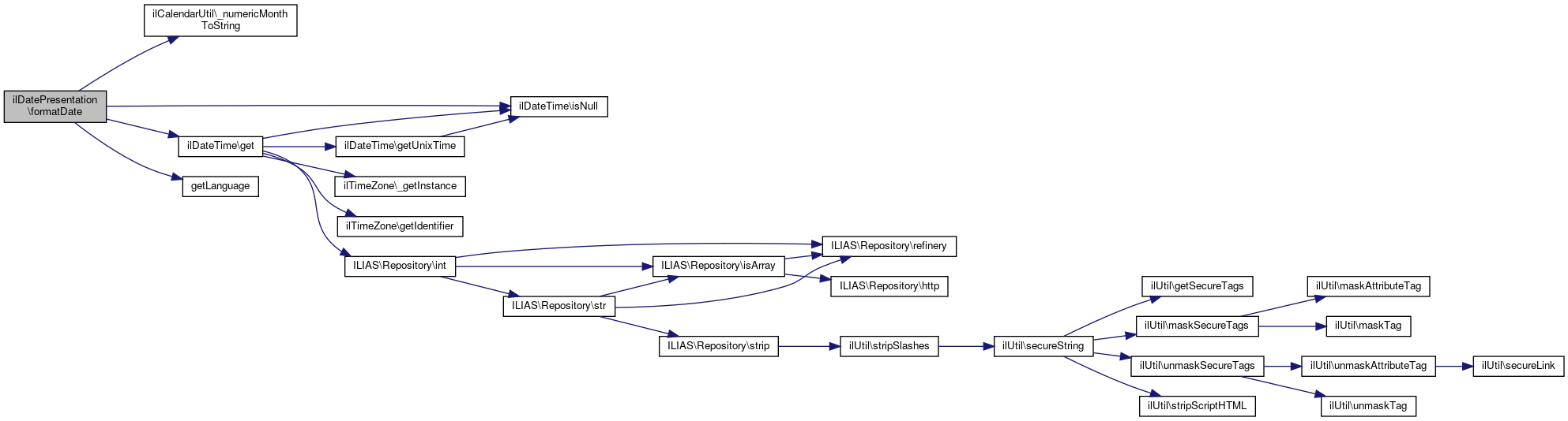
◆ formatDate()

static ilDatePresentation::formatDate ( ilDateTime  $date,
bool  $a_skip_day = false,
bool  $a_include_wd = false,
bool  $include_seconds = false 
)
static

Definition at line 88 of file class.ilDatePresentation.php.

References $DIC, $lng, ilCalendarUtil\_numericMonthToString(), ilDateTime\get(), getLanguage(), IL_CAL_FKT_DATE, IL_CAL_FKT_GETDATE, ilDateTime\isNull(), ilCalendarSettings\TIME_FORMAT_12, and ilCalendarSettings\TIME_FORMAT_24.

Referenced by ilLearningProgressBaseGUI\__appendLPDetails(), ILIAS\Badge\Tile\__construct(), ILIAS\LegalDocuments\Table\DocumentTable\__construct(), ILIAS\LegalDocuments\Table\HistoryTable\__construct(), ILIAS\LegalDocuments\ConsumerToolbox\Blocks\__construct(), ilObjGroupAccess\_checkAccess(), ilObjCourseAccess\_checkAccess(), ilObject\_lookupLastUpdate(), ilObjRemoteFile\_lookupVersionInfo(), ilBookingInfoScreenAdapter\add(), ILIAS\Survey\InfoScreen\InfoScreenGUI\addAppraiseeInfo(), ilObjRemoteFileGUI\addCustomInfoFields(), ilCommentGUI\addItemProperties(), ilMessageGUI\addItemProperties(), ilNoteGUI\addItemProperties(), ilAppointmentPresentationGUI\addLastUpdate(), ilInfoScreenGUI\addMetaDataSections(), ilExAssignmentGUI\addSubmission(), ilBookingInfoListItemPropertiesAdapter\appendProperties(), ilParticipantsTestResultsTableGUI\buildFormattedAccessDate(), ilTestParticipantsTableGUI\buildFormattedAccessDate(), ILIAS\Exercise\Assignment\PropertyAndActionBuilderUI\buildHead(), ilTestRandomQuestionSetConfigStateMessageHandler\buildLastSyncMessage(), ilParticipantsTestResultsTableGUI\buildScoredPassFinishedString(), ILIAS\Exercise\Assignment\PropertyAndActionBuilderUI\buildSubmission(), ilTestParticipantsTimeExtensionGUI\buildTimingForm(), ilAppointmentPresentationConsultationHoursGUI\collectPropertiesAndActions(), ilConsultationHoursGUI\confirmDelete(), ilMemberExportGUI\confirmDeleteExportFile(), ilObjSurveyQuestionPoolGUI\confirmDeleteExportFileObject(), ilMailFolderGUI\confirmDeleteMails(), ilObjLanguageFolderGUI\confirmRefreshSelectedObject(), ilConsultationHoursGUI\confirmRejectBooking(), ilForum\convertDate(), ilForumMailNotification\createMailDate(), ilForumMailEventNotificationSender\createMailDate(), ilForumExplorerGUI\createNode(), ilPersonalSettingsGUI\deleteOwnAccountStep3(), ilObjUser\deleteUserDefinedFieldEntries(), ilTestEvaluationGUI\detailedEvaluation(), ILIAS\Survey\InfoScreen\InfoScreenGUI\displayNotStartableReasons(), ilObjForumGUI\doHistoryCheck(), ilExPeerReviewGUI\editPeerReviewObject(), ilTestPlayerAbstractGUI\endingTimeReached(), ilSurveyEvaluationGUI\evaluation(), ilSessionStatisticsGUI\exportCSV(), ilSurveyEvaluationGUI\exportEvaluationUser(), ilObjSurveyQuestionPoolGUI\exportObject(), ilECSSetting\fetchCertificateExpiration(), ilMailFolderTableGUI\fetchTableData(), ilCourseRegistrationGUI\fillRegistrationPeriod(), ilGroupRegistrationGUI\fillRegistrationPeriod(), ilECSExportedContentTableGUI\fillRow(), ilForumDraftsTableGUI\fillRow(), ilAdvancedMDRecordExportFilesTableGUI\fillRow(), ilBannedUsersTableGUI\fillRow(), ilTestPersonalDefaultSettingsTableGUI\fillRow(), ilLMDownloadTableGUI\fillRow(), ilTestHistoryTableGUI\fillRow(), ilAssessmentFolderLogTableGUI\fillRow(), ilECSImportedContentTableGUI\fillRow(), ilSubItemSelectionTableGUI\fillRow(), ilECSServerTableGUI\fillRow(), ilCalendarInboxSharedTableGUI\fillRow(), ilCalendarChangedAppointmentsTableGUI\fillRow(), ilExportSelectionTableGUI\fillRow(), ilHistoryTableGUI\fillRow(), ilTestPassManualScoringOverviewTableGUI\fillRow(), ilTestTopListTableGUI\fillRow(), ilNewsForContextTableGUI\fillRow(), ilHelpModuleTableGUI\fillRow(), ilSurveyCodesTableGUI\fillRow(), ilMemberExportFileTableGUI\fillRow(), ilWikiContributorsTableGUI\fillRow(), ilPageHistoryTableGUI\fillRow(), ilDclExportTableGUI\fillRow(), ilExcDeliveredFilesTableGUI\fillRow(), ilMediaCastTableGUI\fillRow(), ilSurveyMaintenanceTableGUI\fillRow(), assFileUploadFileTableGUI\fillRow(), ilSurveyResultsUserTableGUI\fillRow(), ilWikiRecentChangesTableGUI\fillRow(), ilSCORMTrackingUsersTableGUI\fillRow(), ilSurveyAppraiseesTableGUI\fillRow(), ilExAssignmentTeamLogTableGUI\fillRow(), ilSearchResultTableGUI\fillRow(), ilLanguageTableGUI\fillRow(), ilRbacLogTableGUI\fillRow(), ilGroupParticipantsTableGUI\fillRow(), ilExAssignmentListTextTableGUI\fillRow(), ilExportTableGUI\fillRow(), ilUserLPTableGUI\fillRow(), ilBadgePersonalTableGUI\fillRow(), ilFileVersionsTableGUI\fillRow(), ilCmiXapiStatementsTableGUI\fillRow(), ilPDNewsTableGUI\fillRow(), ilAssignmentsTableGUI\fillRow(), ilLTIConsumerGradeSynchronizationTableGUI\fillRow(), ilQuestionPoolPrintViewTableGUI\fillRow(), ilCourseParticipantsTableGUI\fillRow(), ilSubscriberTableGUI\fillRow(), ilAdminSubItemsTableGUI\fillRow(), ilEmployeeTalkTableGUI\fillRow(), ilExAssignmentPeerReviewTableGUI\fillRow(), ilTestManScoringParticipantsBySelectedQuestionAndPassTableGUI\fillRow(), ilRepositoryUserResultTableGUI\fillRow(), ilWaitingListTableGUI\fillRow(), ilTrashTableGUI\fillRow(), ilSurveyQuestionbrowserTableGUI\fillRow(), ilSurveyQuestionsTableGUI\fillRow(), ilCronManagerTableGUI\fillRow(), ilBadgeUserTableGUI\fillRow(), ilWikiPagesTableGUI\fillRow(), ilLPProgressTableGUI\fillRow(), ilTrUserObjectsPropsTableGUI\fillRow(), ilWorkspaceShareTableGUI\fillRow(), ilQuestionBrowserTableGUI\fillRow(), ilTrObjectUsersPropsTableGUI\fillRow(), ilTestQuestionBrowserTableGUI\fillRow(), ilTrMatrixTableGUI\fillRow(), ilUserTableGUI\fillRow(), ilBookingReservationsTableGUI\fillRow(), ilLPProgressTableGUI\fillRowCSV(), ilBookingReservationsTableGUI\fillRowCSV(), ilWebDAVMountInstructionsDocumentTableGUI\formatCellValue(), ilCertificateDateHelper\formatDate(), ilADNNotificationTableGUI\formatDate(), ilTestPassOverviewTableGUI\formatDate(), ilCertificateDateHelper\formatDateTime(), ilCmiXapiHighscoreReport\formatRawTimestamp(), ilCronManagerTableGUI\formatStatusInfo(), ilMailAttachmentTableGUI\formatValue(), ILIAS\OnScreenChat\Provider\OnScreenChatProvider\getAsyncItem(), ilGroupMembershipGUI\getAttendanceListUserData(), ilPageObjectGUI\getBlockingInfoMessage(), ilCourseMailTemplateMemberContext\getCachedPeriodByObjId(), ilCourseMailTemplateTutorContext\getCachedPeriodByObjId(), ilTestExportAbstract\getDatarows(), ilStudyProgrammeAutoMembershipsTableGUI\getDatePresentation(), ilScormMailTemplateLPContext\getDescription(), ilExSubmission\getDownloadedFilesInfoForTableGUIS(), ilPublicUserProfileGUI\getEmbeddable(), ilPersonalSkillsGUI\getEvalItem(), ilPortfolioExerciseGUI\getExerciseInfo(), ilLPTableBaseGUI\getExportMeta(), ilPollContentRenderer\getFormattedDate(), ILIAS\BookingManager\BookingProcess\WeekGridGUI\getHoursOfDay(), ilADTDatePresentationBridge\getHTML(), ilADTDateTimePresentationBridge\getHTML(), ilCalendarHeaderNavigationGUI\getHTML(), ILIAS\BookingManager\BookingProcess\WeekGUI\getHTML(), ilCalendarAgendaListGUI\getHTML(), ilAttendanceList\getHTML(), ilNewsForContextBlockGUI\getInfoForData(), ilNoteGUI\getItemForNote(), ilRegistrationCodesTableGUI\getItems(), ilBookingObjectsTableGUI\getItems(), ilUserTableGUI\getItems(), ilNoteGUI\getItemTitle(), ilTestScreenGUI\getLauncher(), ilPDTasksBlockGUI\getListItemForData(), ilPDMailBlockGUI\getListItemForData(), ilBookingProcessWithScheduleGUI\getMissingAvailabilityMessage(), ILIAS\Chatroom\GlobalScreen\ChatInvitationNotificationProvider\getNotifications(), ILIAS\Contact\Provider\ContactNotificationProvider\getNotifications(), ilBlogPostingGUI\getPageHeading(), ILIAS\Portfolio\PortfolioPrintViewProviderGUI\getPages(), ILIAS\Survey\Mode\IndividualFeedback\UIModifier\getPanelText(), ilPDMailGUI\getPDMailHTML(), ilExPeerReviewGUI\getPeerReviewReceiverPanel(), ilEmployeeTalkAppointmentGUI\getPendingTalkDates(), ilObjSession\getPresentationTitle(), ILIAS\Survey\PrintView\ResultsPerUserPrintViewProviderGUI\getPrintHeader(), ILIAS\Survey\PrintView\ResultsDetailsPrintViewProviderGUI\getPrintHeader(), ilCourseMembershipGUI\getPrintMemberData(), ilObjForumListGUI\getProperties(), ilObjFileListGUI\getProperties(), ilExerciseManagementGUI\getReportPanel(), ILIAS\COPage\PC\Paragraph\ParagraphResponseFactory\getResponseObject(), ILIAS\COPage\PC\Paragraph\ParagraphResponseFactory\getResponseObjectMulti(), ilTestServiceGUI\getResultsSignature(), ilMediaCastManageTableGUI\getRows(), ilDclBaseRecordModel\getStandardFieldHTML(), ilExAssignmentInfo\getSubmissionInfo(), ilExcAssMemberState\getTimePresentation(), ilObjSCORM2004LearningModule\getTrackingDataAgg(), ILIAS\Test\Presentation\WorkingTime\getUserProcessingTimeString(), ilObjUserGUI\getValues(), ilExerciseManagementGUI\handleIndividualDeadlineCallsObject(), ilTestScreenGUI\handleRenderMessageBox(), ilObjCourseGUI\infoScreen(), ilObjMediaCastGUI\infoScreen(), ilObjGroupGUI\infoScreen(), ilObjTestGUI\infoScreen(), ilLearningProgressGUI\initCollectionManualForm(), ilRegistrationCodesTableGUI\initFilter(), ilPCVerificationGUI\initForm(), ilObjUserGUI\initForm(), ilCronDeleteInactiveUserReminderMailNotification\initLanguage(), ilForumTopicTableGUI\initMergeThreadsTable(), ilPCBlogGUI\initPostingForm(), ilPCSection\insertTimings(), ilObjTest\isExecutable(), ilBadgeProfileGUI\listBackpackGroups(), ilUserCertificateGUI\listCertificates(), ilObjGroupAccess\lookupRegistrationInfo(), ilObjCourseAccess\lookupRegistrationInfo(), ilCalendarRecurrenceTableGUI\parse(), ilUserExportFileTableGUI\parse(), ilSCGroupTableGUI\parse(), ilConsultationHourBookingTableGUI\parse(), ilSCTaskTableGUI\parse(), ilGroupParticipantsTableGUI\parse(), ilCourseParticipantsTableGUI\parse(), ilExerciseSubmissionTableGUI\parseColumns(), ilRepositoryUserResultTableGUI\parseUserIds(), ilLPTableBaseGUI\parseValue(), ilTrSummaryTableGUI\parseValue(), ilTestServiceGUI\populatePassFinishDate(), ilRegistrationSettingsGUI\prepareAccessLimitationRoleList(), ilWikiPageGUI\preview(), ilMailFolderGUI\printMail(), ilObjTestGUI\printObject(), ilLearningSequenceRoles\readMemberData(), ilObjGroupGUI\readMemberData(), ilObjCourseGUI\readMemberData(), ilSubscriberTableGUI\readSubscriberData(), ilWaitingListTableGUI\readUserData(), ilNewsTimelineItemGUI\render(), ilCronManagerGUI\render(), ilPortfolioPageGUI\renderBlogTeaser(), ilBookingPreferencesGUI\renderBookingInfo(), ilSessionStatisticsGUI\renderCurrentBasics(), ilChatroomHistoryGUI\renderDateTimeInformation(), ilLMContentRendererGUI\renderDeactivatedPageMessage(), ilObjBlogGUI\renderList(), ilLikeGUI\renderModal(), ILIAS\LegalDocuments\Administration\resetBox(), ilObjTestGUI\reviewobject(), ilPageObjectGUI\rollbackConfirmation(), ilMembershipCronNotifications\run(), ilCronManagerImpl\runActiveJobs(), ILIAS\Mail\Autoresponder\AutoresponderNotification\send(), ilTestMailNotification\sendAdvancedNotification(), ilObjCmiXapiGUI\sendLastFetchInfo(), ilSkillNotifications\sendMail(), ilMembershipCronNotifications\sendMail(), ilBookCronNotification\sendMails(), ILIAS\COPage\Editor\Server\UIWrapper\sendPage(), ilTestMailNotification\sendSimpleNotification(), ILIAS\COPage\PC\Table\TableCommandActionHandler\sendUpdateResponse(), ilObjSurveyGUI\sendUserResultsMail(), ilDerivedTasksGUI\show(), ilObjUserFolderGUI\showActionConfirmation(), ilLPObjectStatisticsGUI\showAggregationInfo(), ilPageObjectGUI\showEditLockInfo(), ilTestParticipantsTimeExtensionGUI\showListCmd(), ilChatroomHistoryGUI\showMessages(), ilNewsForContextBlockGUI\showNews(), ilPageObjectGUI\showPage(), ilPersonalProfileGUI\showPublicProfileFields(), ilExSubmissionFileGUI\submissionScreenObject(), ilObjExercise\update(), ilCalendarAppointmentGUI\update(), ilPageObject\update(), ilObjUser\updateLogin(), and ilObjObjectFolderGUI\viewObject().

88  : string
89  {
90  global $DIC;
91 
92  $lng = $DIC['lng'];
93  $lng->loadLanguageModule('dateplaner');
94  $ilUser = $DIC['ilUser'];
95 
96  if ($date->isNull()) {
97  return self::getLanguage()->txt('no_date');
98  }
99 
100  $has_time = !is_a($date, 'ilDate');
101 
102  // Converting pure dates to user timezone might return wrong dates
103  $date_info = [];
104  if ($has_time) {
105  $date_info = $date->get(IL_CAL_FKT_GETDATE, '', $ilUser->getTimeZone());
106  } else {
107  $date_info = $date->get(IL_CAL_FKT_GETDATE, '', 'UTC');
108  }
109 
110  $date_str = '';
111  if (!$a_skip_day) {
112  $sep = ", ";
113  if (self::isToday($date) and self::useRelativeDates()) {
114  $date_str = self::getLanguage()->txt('today');
115  } elseif (self::isTomorrow($date) and self::useRelativeDates()) {
116  $date_str = self::getLanguage()->txt('tomorrow');
117  } elseif (self::isYesterday($date) and self::useRelativeDates()) {
118  $date_str = self::getLanguage()->txt('yesterday');
119  } else {
120  $date_str = "";
121  if ($a_include_wd) {
122  $date_str = $lng->txt(self::$weekdays[$date_info['wday']]) . ", ";
123  }
124  $date_str .= $date_info['mday'] . '. ' .
125  ilCalendarUtil::_numericMonthToString($date_info['mon'], false) . ' ' .
126  $date_info['year'];
127  }
128  } else {
129  $sep = "";
130  }
131 
132  if (!$has_time) {
133  return $date_str;
134  }
135 
136  $sec = ($include_seconds)
137  ? ":s"
138  : "";
139 
140  switch ($ilUser->getTimeFormat()) {
142  return $date_str . $sep . $date->get(IL_CAL_FKT_DATE, 'H:i' . $sec, $ilUser->getTimeZone());
143 
145  return $date_str . $sep . $date->get(IL_CAL_FKT_DATE, 'g:ia' . $sec, $ilUser->getTimeZone());
146  }
147  return '';
148  }
get(int $a_format, string $a_format_str='', string $a_tz='')
get formatted date
static _numericMonthToString(int $a_month, bool $a_long=true)
numeric month to string
global $DIC
Definition: feed.php:28
getLanguage()
$lng
const IL_CAL_FKT_DATE
const IL_CAL_FKT_GETDATE
isNull()
Check if a date is null (Datetime == '0000-00-00 00:00:00', unixtime == 0,...)
+ Here is the call graph for this function:
+ Here is the caller graph for this function:

◆ formatPeriod()

static ilDatePresentation::formatPeriod ( ilDateTime  $start,
ilDateTime  $end,
bool  $a_skip_starting_day = false 
)
static

Format a period of two dates Shows: 14.

Jul 2008 18:00 - 20:00 or: Today 18:00 - 20:00 or: 14. Jul 2008 - 16. Jul 2008 or: 14. Jul 2008, 12:00 - 16. Jul 2008, 14:00

Definition at line 157 of file class.ilDatePresentation.php.

References $DIC, ilDateTime\_equals(), ilDateTime\get(), IL_CAL_DATE, IL_CAL_DAY, IL_CAL_FKT_DATE, ilCalendarSettings\TIME_FORMAT_12, and ilCalendarSettings\TIME_FORMAT_24.

Referenced by ilSessionAppointment\_appointmentToString(), ilInfoScreenGUI\addAccessPeriodProperty(), ilObjectActivation\addListGUIActivationProperty(), ilCalendarEntry\appointmentToMailString(), ilObjRemoteTestGUI\availabilityToString(), ilObjRemoteCourseGUI\availabilityToString(), ilObjRemoteGroupGUI\availabilityToString(), ilCalendarAppointmentGUI\book(), ilSessionStatisticsGUI\buildData(), ilCalendarAppointmentGUI\cancelBooking(), ilAppointmentPresentationBookingPoolGUI\collectPropertiesAndActions(), ilECSCategoryMappingRule\conditionToString(), ilCalendarAppointmentGUI\confirmRegister(), ilCalendarAppointmentGUI\confirmUnregister(), ilObjUser\deleteUserDefinedFieldEntries(), ILIAS\BookingManager\BookingProcess\ProcessUtilGUI\displayPostInfo(), ilWikiStatGUI\export(), ilCalendarChangedAppointmentsTableGUI\fillRow(), ilGroupParticipantsTableGUI\fillRow(), ilCourseParticipantsTableGUI\fillRow(), ilCalendarBlockGUI\getData(), ilCalendarAppointmentPanelGUI\getHTML(), ilCalendarAgendaListGUI\getHTML(), ilCalendarViewGUI\getModalForApp(), ilCalendarBlockGUI\getModalForApp(), ilBookingProcessWithScheduleGUI\getNumberForm(), ilObjSession\getPresentationTitleAppointmentPeriod(), ilTrQuery\getSessionData(), ilChatroomFormFactory\getSessionForm(), ilObjCourseGUI\infoScreen(), ilObjGroupGUI\infoScreen(), ilObjSessionGUI\initAttendanceList(), ilObjGroupAccess\lookupPeriodInfo(), ilObjCourseAccess\lookupPeriodInfo(), ilConsultationHoursTableGUI\parse(), ilAccountMail\replacePlaceholders(), ilBookingReservationsGUI\rsvConfirmCancel(), ilBookingReservationsGUI\rsvConfirmCancelAggregationForm(), ilBookingReservationsGUI\rsvConfirmDelete(), ilAccountMail\send(), ilCalendarAppointmentsTableGUI\setAppointments(), ilCalendarAppointmentGUI\showInfoScreen(), ilChatroomHistoryGUI\showMessages(), and ilMemberExport\write().

157  : string
158  {
159  global $DIC;
160 
161  $ilUser = $DIC['ilUser'];
162  $has_time = !is_a($start, 'ilDate');
163 
164  // Same day
165  if (ilDateTime::_equals($start, $end, IL_CAL_DAY, $ilUser->getTimeZone())) {
166  if (!$has_time) {
167  return self::formatDate($start);
168  } else {
169  $date_str = "";
170  $sep = "";
171  if (!$a_skip_starting_day) {
172  $date_str = self::formatDate(
173  new ilDate($start->get(IL_CAL_DATE, '', $ilUser->getTimeZone()), IL_CAL_DATE)
174  );
175  $sep = ", ";
176  }
177 
178  // $start == $end
179  if (ilDateTime::_equals($start, $end)) {
180  switch ($ilUser->getTimeFormat()) {
182  return $date_str . $sep . $start->get(IL_CAL_FKT_DATE, 'H:i', $ilUser->getTimeZone());
183 
185  return $date_str . $sep . $start->get(IL_CAL_FKT_DATE, 'h:i a', $ilUser->getTimeZone());
186  }
187  } else {
188  switch ($ilUser->getTimeFormat()) {
190  return $date_str . $sep . $start->get(
192  'H:i',
193  $ilUser->getTimeZone()
194  ) . ' - ' .
195  $end->get(IL_CAL_FKT_DATE, 'H:i', $ilUser->getTimeZone());
196 
198  return $date_str . $sep . $start->get(
200  'g:ia',
201  $ilUser->getTimeZone()
202  ) . ' - ' .
203  $end->get(IL_CAL_FKT_DATE, 'g:ia', $ilUser->getTimeZone());
204  }
205  }
206  }
207  }
208  // Different days
209  return self::formatDate($start, $a_skip_starting_day) . ' - ' . self::formatDate($end);
210  }
get(int $a_format, string $a_format_str='', string $a_tz='')
get formatted date
global $DIC
Definition: feed.php:28
const IL_CAL_DAY
const IL_CAL_FKT_DATE
const IL_CAL_DATE
static _equals(ilDateTime $start, ilDateTime $end, string $a_compare_field='', string $a_tz='')
Check if two date are equal.
+ Here is the call graph for this function:
+ Here is the caller graph for this function:

◆ getLanguage()

static ilDatePresentation::getLanguage ( )
static

Definition at line 68 of file class.ilDatePresentation.php.

References $DIC, $lang, and $lng.

Referenced by ilScormMailTemplateLPContext\getDescription(), ilMailTemplateContext\resolvePlaceholder(), and ILIAS\Mail\Autoresponder\AutoresponderNotification\send().

68  : ilLanguage
69  {
70  global $DIC;
71 
72  $lng = $DIC->language();
73  return self::$lang ?: $lng;
74  }
global $DIC
Definition: feed.php:28
$lng
$lang
Definition: xapiexit.php:26
+ Here is the caller graph for this function:

◆ isToday()

static ilDatePresentation::isToday ( ilDateTime  $date)
static

Check if date is "today".

Definition at line 215 of file class.ilDatePresentation.php.

References $DIC, ilDateTime\_equals(), IL_CAL_DAY, and IL_CAL_UNIX.

215  : bool
216  {
217  global $DIC;
218 
219  $ilUser = $DIC['ilUser'];
220 
221  if (!is_object(self::$today)) {
222  self::$today = new ilDateTime(time(), IL_CAL_UNIX, $ilUser->getTimeZone());
223  }
224  return ilDateTime::_equals(self::$today, $date, IL_CAL_DAY, $ilUser->getTimeZone());
225  }
const IL_CAL_UNIX
global $DIC
Definition: feed.php:28
const IL_CAL_DAY
static _equals(ilDateTime $start, ilDateTime $end, string $a_compare_field='', string $a_tz='')
Check if two date are equal.
+ Here is the call graph for this function:

◆ isTomorrow()

static ilDatePresentation::isTomorrow ( ilDateTime  $date)
static

Check if date is tomorrow.

Definition at line 246 of file class.ilDatePresentation.php.

References $DIC, ilDateTime\_equals(), IL_CAL_DAY, and IL_CAL_UNIX.

246  : bool
247  {
248  global $DIC;
249 
250  $ilUser = $DIC['ilUser'];
251  if (!is_object(self::$tomorrow)) {
252  self::$tomorrow = new ilDateTime(time(), IL_CAL_UNIX, $ilUser->getTimeZone());
253  self::$tomorrow->increment(IL_CAL_DAY, 1);
254  }
255 
256  return ilDateTime::_equals(self::$tomorrow, $date, IL_CAL_DAY, $ilUser->getTimeZone());
257  }
const IL_CAL_UNIX
global $DIC
Definition: feed.php:28
const IL_CAL_DAY
static _equals(ilDateTime $start, ilDateTime $end, string $a_compare_field='', string $a_tz='')
Check if two date are equal.
+ Here is the call graph for this function:

◆ isYesterday()

static ilDatePresentation::isYesterday ( ilDateTime  $date)
static

Check if date is yesterday.

Definition at line 230 of file class.ilDatePresentation.php.

References $DIC, ilDateTime\_equals(), IL_CAL_DAY, and IL_CAL_UNIX.

230  : bool
231  {
232  global $DIC;
233 
234  $ilUser = $DIC['ilUser'];
235  if (!is_object(self::$yesterday)) {
236  self::$yesterday = new ilDateTime(time(), IL_CAL_UNIX, $ilUser->getTimeZone());
237  self::$yesterday->increment(IL_CAL_DAY, -1);
238  }
239 
240  return ilDateTime::_equals(self::$yesterday, $date, IL_CAL_DAY, $ilUser->getTimeZone());
241  }
const IL_CAL_UNIX
global $DIC
Definition: feed.php:28
const IL_CAL_DAY
static _equals(ilDateTime $start, ilDateTime $end, string $a_compare_field='', string $a_tz='')
Check if two date are equal.
+ Here is the call graph for this function:

◆ resetToDefaults()

static ilDatePresentation::resetToDefaults ( )
static

reset to defaults

Definition at line 79 of file class.ilDatePresentation.php.

References $DIC, and $lng.

Referenced by ilObjUser\deleteUserDefinedFieldEntries(), ilLPProgressTableGUI\fillRowCSV(), and ilRoleAssignmentTableGUI\getTitleForReference().

80  {
81  global $DIC;
82 
83  $lng = $DIC->language();
84  self::setLanguage($lng);
85  self::setUseRelativeDates(true);
86  }
global $DIC
Definition: feed.php:28
$lng
+ Here is the caller graph for this function:

◆ secondsToString()

static ilDatePresentation::secondsToString ( int  $seconds,
bool  $force_with_seconds = false,
?ilLanguage  $a_lng = null 
)
static

converts seconds to string: Long: 7 days 4 hour(s) ...

Definition at line 263 of file class.ilDatePresentation.php.

References $DIC, $lng, and $message.

Referenced by ilLearningProgressBaseGUI\__appendLPDetails(), ilSessionReminderCheck\__construct(), ilCourseContentGUI\__renderUserItem(), ilLearningProgressBaseGUI\__showObjectDetails(), ilTimingOverviewTableGUI\fillRow(), ilCalendarAppointmentsTableGUI\fillRow(), ilTrUserObjectsPropsTableGUI\fillRow(), ilCourseMailTemplateTutorContext\getCachedPeriodByObjId(), ilScormMailTemplateLPContext\getDescription(), ilObjSCORM2004LearningModule\getTrackingDataAgg(), ilObjUserFolderGUI\initFormGeneralSettings(), ilPersonalSettingsGUI\initGeneralSettingsForm(), ilLPTableBaseGUI\parseValue(), ilTrSummaryTableGUI\parseValue(), and ilLearningProgressGUI\showtlt().

267  : string {
268  global $DIC;
269 
270  $lng = $DIC['lng'];
271  $message = null;
272 
273  if ($a_lng) {
274  $lng = $a_lng;
275  }
276 
277  $seconds = $seconds ?: 0;
278 
279  // #13625
280  if ($seconds > 0) {
281  $days = floor($seconds / 86400);
282  $rest = $seconds % 86400;
283 
284  $hours = floor($rest / 3600);
285  $rest = $rest % 3600;
286 
287  $minutes = floor($rest / 60);
288  $seconds = $rest % 60;
289  } else {
290  $days = ceil($seconds / 86400);
291  $rest = $seconds % 86400;
292 
293  $hours = ceil($rest / 3600);
294  $rest = $rest % 3600;
295 
296  $minutes = ceil($rest / 60);
297  $seconds = $rest % 60;
298  }
299 
300  if ($days) {
301  $message = $days . ' ' . ($days == 1 ? $lng->txt('day') : $lng->txt('days'));
302  }
303  if ($hours) {
304  if ($message) {
305  $message .= ' ';
306  }
307  $message .= ($hours . ' ' . ($hours == 1 ? $lng->txt('hour') : $lng->txt('hours')));
308  }
309  if ($minutes) {
310  if ($message) {
311  $message .= ' ';
312  }
313  $message .= ($minutes . ' ' . ($minutes == 1 ? $lng->txt('minute') : $lng->txt('minutes')));
314  }
315  if ($force_with_seconds && $seconds) {
316  if ($message) {
317  $message .= ' ';
318  }
319  $message .= ($seconds . ' ' . ($seconds == 1 ? $lng->txt('second') : $lng->txt('seconds')));
320  }
321  if (!$days and !$hours and !$minutes) {
322  return $seconds . ' ' . ($seconds == 1 ? $lng->txt('second') : $lng->txt('seconds'));
323  } else {
324  return $message;
325  }
326  }
global $DIC
Definition: feed.php:28
$lng
$message
Definition: xapiexit.php:32
+ Here is the caller graph for this function:

◆ setLanguage()

◆ setUseRelativeDates()

static ilDatePresentation::setUseRelativeDates ( bool  $a_status)
static

set use relative dates

Definition at line 53 of file class.ilDatePresentation.php.

Referenced by ilBookingReservationsTableGUI\__construct(), ILIAS\Survey\InfoScreen\InfoScreenGUI\addAppraiseeInfo(), ilCalendarEntry\appointmentToMailString(), ilSessionStatisticsGUI\buildData(), ilNoteGUI\deleteNote(), ilPersonalSettingsGUI\deleteOwnAccountStep3(), ilObjUser\deleteUserDefinedFieldEntries(), ILIAS\BookingManager\BookingProcess\ProcessUtilGUI\displayPostInfo(), ilSurveyEvaluationGUI\evaluation(), ilSessionStatisticsGUI\exportCSV(), ilSurveyEvaluationGUI\exportEvaluationUser(), ilLMDownloadTableGUI\fillRow(), assFileUploadFileTableGUI\fillRow(), ilQuestionPoolPrintViewTableGUI\fillRow(), ilLPProgressTableGUI\fillRowCSV(), ilCertificateDateHelper\formatDate(), ilTestPassOverviewTableGUI\formatDate(), ilCertificateDateHelper\formatDateTime(), ilGroupMembershipGUI\getAttendanceListUserData(), ilCourseMailTemplateMemberContext\getCachedPeriodByObjId(), ilCourseMailTemplateTutorContext\getCachedPeriodByObjId(), ilScormMailTemplateLPContext\getDescription(), ilPersonalSkillsGUI\getEvalItem(), ilPortfolioExerciseGUI\getExerciseInfo(), ilLPTableBaseGUI\getExportMeta(), ilDclEditViewTableGUI\getHTML(), ilCalendarHeaderNavigationGUI\getHTML(), ilDclCreateViewTableGUI\getHTML(), ilDclTableViewEditFieldsTableGUI\getHTML(), ilDclTableViewTableGUI\getHTML(), ilDclTableListTableGUI\getHTML(), ilDclFieldListTableGUI\getHTML(), ilAttendanceList\getHTML(), ilTable2GUI\getHTML(), ilObjectMetaDataGUI\getKeyValueList(), ilObjectMetaDataBlockGUI\getLegacyContent(), ilNoteGUI\getNoteListHTML(), ilBlogPostingGUI\getPageHeading(), ILIAS\Portfolio\PortfolioPrintViewProviderGUI\getPages(), ILIAS\Survey\Mode\IndividualFeedback\UIModifier\getPanelText(), ilEmployeeTalkAppointmentGUI\getPendingTalkDates(), ILIAS\Survey\PrintView\ResultsPerUserPrintViewProviderGUI\getPrintHeader(), ILIAS\Survey\PrintView\ResultsDetailsPrintViewProviderGUI\getPrintHeader(), ilCourseMembershipGUI\getPrintMemberData(), ILIAS\COPage\PC\Paragraph\ParagraphResponseFactory\getResponseObject(), ILIAS\COPage\PC\Paragraph\ParagraphResponseFactory\getResponseObjectMulti(), ilTestServiceGUI\getResultsSignature(), ilRoleAssignmentTableGUI\getTitleForReference(), ilObjSessionGUI\initAttendanceList(), ilCronDeleteInactiveUserReminderMailNotification\initLanguage(), ilPCSection\insertTimings(), ilBadgeProfileGUI\listBackpackGroups(), ilUserCertificateGUI\listCertificates(), ilTestServiceGUI\populatePassFinishDate(), ilForumExportGUI\printPost(), ilForumExportGUI\printThread(), ilObjTestGUI\reviewobject(), ilBookingReservationsGUI\rsvConfirmCancelAggregationForm(), ilMembershipCronNotifications\run(), ilSkillNotifications\run(), ilCronManagerImpl\runActiveJobs(), ILIAS\Mail\Autoresponder\AutoresponderNotification\send(), ilForumMailEventNotificationSender\send(), ilForumMailNotification\send(), ilTestMailNotification\sendAdvancedNotification(), ILIAS\COPage\Editor\Server\UIWrapper\sendPage(), ilTestMailNotification\sendSimpleNotification(), ILIAS\COPage\PC\Table\TableCommandActionHandler\sendUpdateResponse(), ilChatroomHistoryGUI\showMessages(), and ilMemberExport\write().

53  : void
54  {
55  self::$use_relative_dates = $a_status;
56  }
+ Here is the caller graph for this function:

◆ useRelativeDates()

Field Documentation

◆ $lang

ilLanguage ilDatePresentation::$lang = null
staticprivate

Definition at line 34 of file class.ilDatePresentation.php.

◆ $today

ilDateTime ilDatePresentation::$today = null
static

Definition at line 36 of file class.ilDatePresentation.php.

◆ $tomorrow

ilDateTime ilDatePresentation::$tomorrow = null
static

Definition at line 37 of file class.ilDatePresentation.php.

◆ $use_relative_dates

bool ilDatePresentation::$use_relative_dates = true
static

Definition at line 33 of file class.ilDatePresentation.php.

◆ $weekdays

array ilDatePresentation::$weekdays
staticprotected
Initial value:
= array(
0 => "Su_short",
1 => "Mo_short",
2 => "Tu_short",
3 => "We_short",
4 => "Th_short",
5 => "Fr_short",
6 => "Sa_short"
)

Definition at line 40 of file class.ilDatePresentation.php.

◆ $yesterday

ilDateTime ilDatePresentation::$yesterday = null
static

Definition at line 38 of file class.ilDatePresentation.php.


The documentation for this class was generated from the following file: