ILIAS  release_9 Revision v9.13-25-g2c18ec4c24f
arConnectorMap Class Reference

This file is part of ILIAS, a powerful learning management system published by ILIAS open source e-Learning e.V. More...

+ Collaboration diagram for arConnectorMap:

Static Public Member Functions

static register (ActiveRecord $activeRecord, arConnector $arConnector)
 
static get (ActiveRecord $activeRecord)
 

Static Protected Attributes

static array $map = []
 

Detailed Description

This file is part of ILIAS, a powerful learning management system published by ILIAS open source e-Learning e.V.

ILIAS is licensed with the GPL-3.0, see https://www.gnu.org/licenses/gpl-3.0.en.html You should have received a copy of said license along with the source code, too.

If this is not the case or you just want to try ILIAS, you'll find us at: https://www.ilias.de https://github.com/ILIAS-eLearning Class arConnectorMap

Author
Fabian Schmid fs@st.nosp@m.uder.nosp@m.-raim.nosp@m.ann..nosp@m.ch
Version
1.0.0

Definition at line 24 of file class.arConnectorMap.php.

Member Function Documentation

◆ get()

static arConnectorMap::get ( ActiveRecord  $activeRecord)
static

Definition at line 33 of file class.arConnectorMap.php.

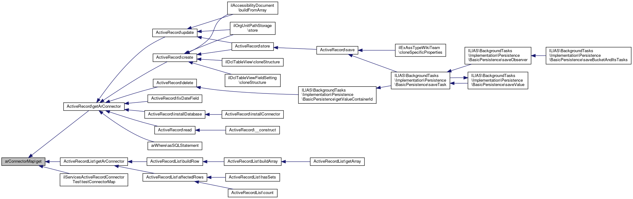
Referenced by ActiveRecord\getArConnector(), ActiveRecordList\getArConnector(), and ilServicesActiveRecordConnectorTest\testConnectorMap().

33  : \arConnector
34  {
35  if (!isset(self::$map[$activeRecord::class])) {
36  return new arConnectorDB();
37  }
38  if (!self::$map[$activeRecord::class] instanceof arConnector) {
39  return new arConnectorDB();
40  }
41  return self::$map[$activeRecord::class];
42  }
This file is part of ILIAS, a powerful learning management system published by ILIAS open source e-Le...
This file is part of ILIAS, a powerful learning management system published by ILIAS open source e-Le...
+ Here is the caller graph for this function:

◆ register()

static arConnectorMap::register ( ActiveRecord  $activeRecord,
arConnector  $arConnector 
)
static

Definition at line 28 of file class.arConnectorMap.php.

Referenced by CachedActiveRecord\__construct(), ILIAS\BackgroundTasks\Implementation\Persistence\BasicPersistenceTest\testCannotUpdateUnknownBucket(), and ilServicesActiveRecordConnectorTest\testConnectorMap().

28  : void
29  {
30  self::$map[$activeRecord::class] = $arConnector;
31  }
+ Here is the caller graph for this function:

Field Documentation

◆ $map

array arConnectorMap::$map = []
staticprotected

Definition at line 26 of file class.arConnectorMap.php.


The documentation for this class was generated from the following file: