|
ILIAS
release_9 Revision v9.13-25-g2c18ec4c24f
|
Inheritance diagram for ilCronHookPlugin:
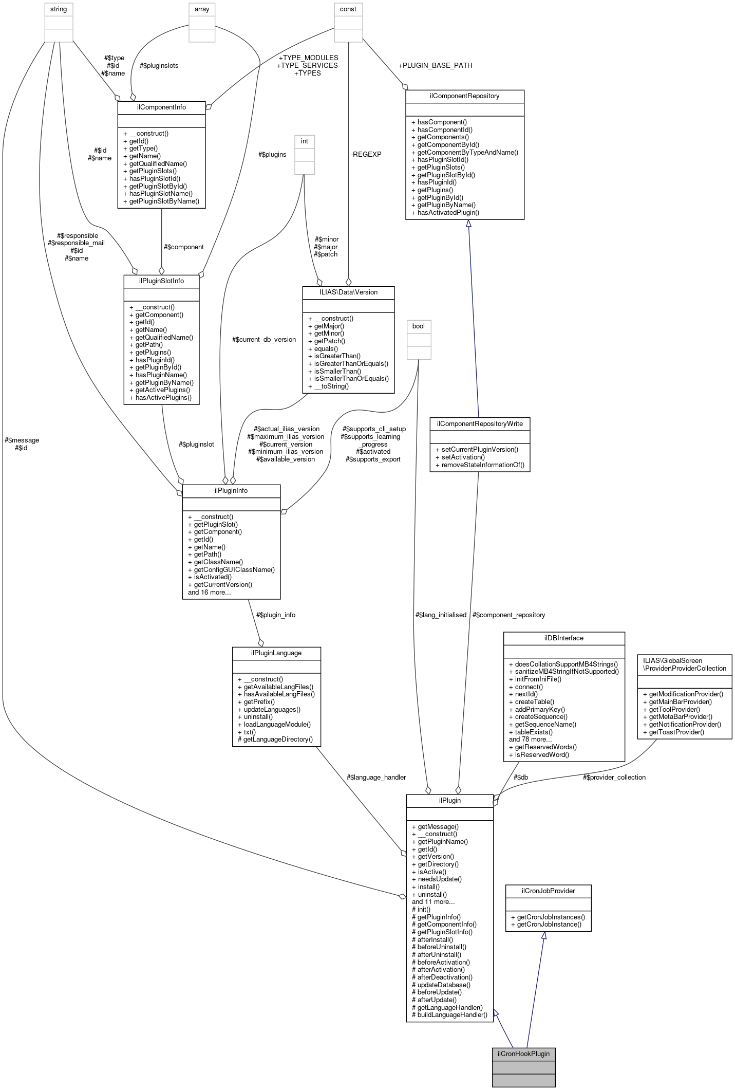
Collaboration diagram for ilCronHookPlugin:Additional Inherited Members | |
Public Member Functions inherited from ilPlugin | |
| getMessage () | |
| __construct (\ilDBInterface $db, \ilComponentRepositoryWrite $component_repository, string $id) | |
| getPluginName () | |
| getId () | |
| getVersion () | |
| Only very little classes seem to care about this: More... | |
| getDirectory () | |
| Only very little classes seem to care about this: More... | |
| isActive () | |
| Only very little classes seem to care about this: More... | |
| needsUpdate () | |
| install () | |
| uninstall () | |
| activate () | |
| This will update (if required) and activate the plugin. More... | |
| deactivate () | |
| update () | |
| loadLanguageModule () | |
| Load language module for plugin. More... | |
| txt (string $a_var) | |
| Get Language Variable (prefix will be prepended automatically) More... | |
| getTemplate (string $a_template, bool $a_par1=true, bool $a_par2=true) | |
| ILIAS is moving towards UI components and plugins are expected to use these components. More... | |
| getStyleSheetLocation (string $a_css_file) | |
| ILIAS is moving towards UI components and plugins are expected to use these components. More... | |
| addBlockFile ($a_tpl, $a_var, $a_block, $a_tplname) | |
| ILIAS is moving towards UI components and plugins are expected to use these components. More... | |
| getGlobalScreenProviderCollection () | |
| exchangeUIRendererAfterInitialization (\ILIAS\DI\Container $dic) | |
| This methods allows to replace the UI Renderer (see src/UI) of ILIAS after initialization by returning a closure returning a custom renderer. More... | |
| exchangeUIFactoryAfterInitialization (string $dic_key, \ILIAS\DI\Container $dic) | |
| This methods allows to replace some factory for UI Components (see src/UI) of ILIAS after initialization by returning a closure returning a custom factory. More... | |
Public Member Functions inherited from ilCronJobProvider | |
| getCronJobInstances () | |
| getCronJobInstance (string $jobId) | |
Protected Member Functions inherited from ilPlugin | |
| init () | |
| Object initialization. More... | |
| getPluginInfo () | |
| getComponentInfo () | |
| getPluginSlotInfo () | |
| afterInstall () | |
| If you cannot get rid of the requirement to use this, adjust the install method in your subclass instead. More... | |
| beforeUninstall () | |
| If you cannot get rid of the requirement to use this, adjust the uninstall method in your subclass instead. More... | |
| afterUninstall () | |
| If you cannot get rid of the requirement to use this, adjust the uninstall method in your subclass instead. More... | |
| beforeActivation () | |
| If you cannot get rid of the requirement to use this, adjust the activate method in your subclass instead. More... | |
| afterActivation () | |
| If you cannot get rid of the requirement to use this, adjust the activate method in your subclass instead. More... | |
| afterDeactivation () | |
| If you cannot get rid of the requirement to use this, adjust the activate method in your subclass instead. More... | |
| updateDatabase () | |
| beforeUpdate () | |
| If you cannot get rid of the requirement to use this, adjust the update method in your subclass instead. More... | |
| afterUpdate () | |
| getLanguageHandler () | |
| buildLanguageHandler () | |
Protected Attributes inherited from ilPlugin | |
| ilDBInterface | $db |
| ilComponentRepositoryWrite | $component_repository |
| string | $id |
| ilPluginLanguage | $language_handler = null |
| bool | $lang_initialised = false |
| ProviderCollection | $provider_collection |
| string | $message = '' |
Definition at line 21 of file class.ilCronHookPlugin.php.