ILIAS  release_9 Revision v9.13-25-g2c18ec4c24f
ilIniFile Class Reference

This file is part of ILIAS, a powerful learning management system published by ILIAS open source e-Learning e.V. More...

+ Collaboration diagram for ilIniFile:

Public Member Functions

 __construct (string $a_ini_file_name)
 Constructor. More...
 
 read ()
 read from ini file More...
 
 parse ()
 load and parse an inifile More...
 
 write ()
 save ini-file-data to filesystem More...
 
 show ()
 returns the content of IniFile More...
 
 getGroupCount ()
 returns number of groups More...
 
 readGroups ()
 returns an array with the names of all the groups More...
 
 groupExists (string $a_group_name)
 checks if a group exists More...
 
 readGroup (string $a_group_name)
 returns an associative array of the variables in one group More...
 
 addGroup (string $a_group_name)
 adds a new group More...
 
 removeGroup (string $a_group_name)
 removes a group More...
 
 variableExists (string $a_group, string $a_var_name)
 returns if a variable exists or not More...
 
 readVariable (string $a_group, string $a_var_name)
 reads a single variable from a group More...
 
 setVariable (string $a_group_name, string $a_var_name, string $a_var_value)
 sets a variable in a group More...
 
 error (string $a_errmsg)
 
 getError ()
 

Data Fields

string $INI_FILE_NAME = ""
 name of file More...
 
string $ERROR = ""
 error var More...
 
array $GROUPS = array()
 sections in ini-file More...
 
string $CURRENT_GROUP = ""
 actual section More...
 

Detailed Description

This file is part of ILIAS, a powerful learning management system published by ILIAS open source e-Learning e.V.

ILIAS is licensed with the GPL-3.0, see https://www.gnu.org/licenses/gpl-3.0.en.html You should have received a copy of said license along with the source code, too.

If this is not the case or you just want to try ILIAS, you'll find us at: https://www.ilias.de https://github.com/ILIAS-eLearning INIFile Parser Early access in init proceess! Avoid further dependencies like logging or other services Description: A Simpe Ini File Implementation to keep settings in a simple file instead of in a DB Based upon class.INIfile.php by Mircho Mirev mirch.nosp@m.o@ma.nosp@m.cropo.nosp@m.int..nosp@m.com Usage Examples: $ini = new IniFile("./ini.ini"); Read entire group in an associative array $grp = $ini->read_group("MAIN"); //prints the variables in the group if ($grp) for(reset($grp); $key=key($grp); next($grp)) { echo "GROUP ".$key."=".$grp[$key]."<br>"; } //set a variable to a value $ini->setVariable("NEW","USER","JOHN"); //Save the file $ini->save_data();

Author
Mircho Mirev mirch.nosp@m.o@ma.nosp@m.cropo.nosp@m.int..nosp@m.com
Peter Gabriel peter.nosp@m.@gab.nosp@m.riel-.nosp@m.onli.nosp@m.ne.ne.nosp@m.t
Version
$Id$

Definition at line 47 of file class.ilIniFile.php.

Constructor & Destructor Documentation

◆ __construct()

ilIniFile::__construct ( string  $a_ini_file_name)

Constructor.

Definition at line 72 of file class.ilIniFile.php.

References error().

73  {
74  //check if a filename is given
75  if (empty($a_ini_file_name)) {
76  $this->error("no_file_given");
77  }
78 
79  $this->INI_FILE_NAME = $a_ini_file_name;
80  }
error(string $a_errmsg)
+ Here is the call graph for this function:

Member Function Documentation

◆ addGroup()

ilIniFile::addGroup ( string  $a_group_name)

adds a new group

Definition at line 249 of file class.ilIniFile.php.

References error(), and groupExists().

Referenced by ilGlobalCacheSettingsAdapter\storeToIniFile().

249  : bool
250  {
251  if ($this->groupExists($a_group_name)) {
252  $this->error("Group '" . $a_group_name . "' exists");
253  return false;
254  }
255 
256  $this->GROUPS[$a_group_name] = array();
257  return true;
258  }
groupExists(string $a_group_name)
checks if a group exists
error(string $a_errmsg)
+ Here is the call graph for this function:
+ Here is the caller graph for this function:

◆ error()

ilIniFile::error ( string  $a_errmsg)

Definition at line 309 of file class.ilIniFile.php.

Referenced by __construct(), addGroup(), parse(), read(), readGroup(), readVariable(), removeGroup(), setVariable(), and write().

309  : bool
310  {
311  $this->ERROR = $a_errmsg;
312 
313  return true;
314  }
+ Here is the caller graph for this function:

◆ getError()

ilIniFile::getError ( )

Definition at line 316 of file class.ilIniFile.php.

References $ERROR.

316  : string
317  {
318  return $this->ERROR;
319  }
string $ERROR
error var

◆ getGroupCount()

ilIniFile::getGroupCount ( )

returns number of groups

Definition at line 202 of file class.ilIniFile.php.

202  : int
203  {
204  return count($this->GROUPS);
205  }

◆ groupExists()

ilIniFile::groupExists ( string  $a_group_name)

checks if a group exists

Definition at line 224 of file class.ilIniFile.php.

Referenced by addGroup(), readGroup(), removeGroup(), and setVariable().

224  : bool
225  {
226  if (!isset($this->GROUPS[$a_group_name])) {
227  return false;
228  }
229 
230  return true;
231  }
+ Here is the caller graph for this function:

◆ parse()

ilIniFile::parse ( )

load and parse an inifile

Definition at line 102 of file class.ilIniFile.php.

References Vendor\Package\$e, and error().

Referenced by read().

102  : bool
103  {
104  try {
105  $ini_file_readable= is_readable($this->INI_FILE_NAME);
106  if (!$ini_file_readable) {
107  $this->error("file_not_accessible");
108  return false;
109  }
110  $this->GROUPS = parse_ini_file($this->INI_FILE_NAME, true);
111  if (!$this->GROUPS) {
112  $this->error("error_parseing_inifile");
113  return false;
114  }
115  } catch (Exception $e) {
116  $this->error($e->getMessage());
117  return false;
118  }
119 
120 
121  //set current group
122  $temp = array_keys($this->GROUPS);
123  $this->CURRENT_GROUP = $temp[count($temp) - 1];
124  return true;
125  }
error(string $a_errmsg)
+ Here is the call graph for this function:
+ Here is the caller graph for this function:

◆ read()

ilIniFile::read ( )

read from ini file

Definition at line 85 of file class.ilIniFile.php.

References error(), and parse().

85  : bool
86  {
87  //check if file exists
88  if (!file_exists($this->INI_FILE_NAME)) {
89  $this->error("file_does_not_exist");
90  return false;
91  }
92  if (!$this->parse()) {
93  //parse the file
94  return false;
95  }
96  return true;
97  }
parse()
load and parse an inifile
error(string $a_errmsg)
+ Here is the call graph for this function:

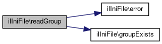
◆ readGroup()

ilIniFile::readGroup ( string  $a_group_name)

returns an associative array of the variables in one group

Definition at line 236 of file class.ilIniFile.php.

References error(), and groupExists().

Referenced by ilGlobalCacheSettingsAdapter\readFromIniFile(), show(), and write().

236  : array
237  {
238  if (!$this->groupExists($a_group_name)) {
239  $this->error("Group '" . $a_group_name . "' does not exist");
240  return [];
241  }
242 
243  return $this->GROUPS[$a_group_name];
244  }
groupExists(string $a_group_name)
checks if a group exists
error(string $a_errmsg)
+ Here is the call graph for this function:
+ Here is the caller graph for this function:

◆ readGroups()

ilIniFile::readGroups ( )

returns an array with the names of all the groups

Definition at line 210 of file class.ilIniFile.php.

References ILIAS\LTI\ToolProvider\$key.

Referenced by show(), and write().

210  : array
211  {
212  $groups = array();
213 
214  for (reset($this->GROUPS); $key = key($this->GROUPS); next($this->GROUPS)) {
215  $groups[] = $key;
216  }
217 
218  return $groups;
219  }
string $key
Consumer key/client ID value.
Definition: System.php:193
+ Here is the caller graph for this function:

◆ readVariable()

ilIniFile::readVariable ( string  $a_group,
string  $a_var_name 
)

reads a single variable from a group

Definition at line 285 of file class.ilIniFile.php.

References error().

Referenced by ilSystemStyleMainGUI\checkPermission(), ilTimeZone\initDefaultTimeZone(), and ilGlobalCacheSettingsAdapter\readFromIniFile().

285  : string
286  {
287  if (!isset($this->GROUPS[$a_group][$a_var_name])) {
288  $this->error("'" . $a_var_name . "' does not exist in '" . $a_group . "'");
289  return '';
290  }
291 
292  return trim($this->GROUPS[$a_group][$a_var_name]);
293  }
error(string $a_errmsg)
+ Here is the call graph for this function:
+ Here is the caller graph for this function:

◆ removeGroup()

ilIniFile::removeGroup ( string  $a_group_name)

removes a group

Definition at line 263 of file class.ilIniFile.php.

References error(), and groupExists().

Referenced by ilGlobalCacheSettingsAdapter\storeToIniFile().

263  : bool
264  {
265  if (!$this->groupExists($a_group_name)) {
266  $this->error("Group '" . $a_group_name . "' does not exist");
267  return false;
268  }
269 
270  unset($this->GROUPS[$a_group_name]);
271  return true;
272  }
groupExists(string $a_group_name)
checks if a group exists
error(string $a_errmsg)
+ Here is the call graph for this function:
+ Here is the caller graph for this function:

◆ setVariable()

ilIniFile::setVariable ( string  $a_group_name,
string  $a_var_name,
string  $a_var_value 
)

sets a variable in a group

Definition at line 298 of file class.ilIniFile.php.

References error(), and groupExists().

Referenced by ilGlobalCacheSettingsAdapter\storeToIniFile().

298  : bool
299  {
300  if (!$this->groupExists($a_group_name)) {
301  $this->error("Group '" . $a_group_name . "' does not exist");
302  return false;
303  }
304 
305  $this->GROUPS[$a_group_name][$a_var_name] = $a_var_value;
306  return true;
307  }
groupExists(string $a_group_name)
checks if a group exists
error(string $a_errmsg)
+ Here is the call graph for this function:
+ Here is the caller graph for this function:

◆ show()

ilIniFile::show ( )

returns the content of IniFile

Definition at line 170 of file class.ilIniFile.php.

References ILIAS\LTI\ToolProvider\$key, readGroup(), and readGroups().

170  : string
171  {
172  $groups = $this->readGroups();
173  $group_cnt = count($groups);
174 
175  //clear content
176  $content = "";
177 
178  // go through all groups
179  for ($i = 0; $i < $group_cnt; $i++) {
180  $group_name = $groups[$i];
181  //prevent empty line at beginning of ini-file
182  if ($i === 0) {
183  $content = sprintf("[%s]\n", $group_name);
184  } else {
185  $content .= sprintf("\n[%s]\n", $group_name);
186  }
187 
188  $group = $this->readGroup($group_name);
189 
190  //go through group an display all variables
191  for (reset($group); $key = key($group); next($group)) {
192  $content .= sprintf("%s = %s\n", $key, $group[$key]);
193  }
194  }
195 
196  return $content;
197  }
readGroup(string $a_group_name)
returns an associative array of the variables in one group
string $key
Consumer key/client ID value.
Definition: System.php:193
readGroups()
returns an array with the names of all the groups
+ Here is the call graph for this function:

◆ variableExists()

ilIniFile::variableExists ( string  $a_group,
string  $a_var_name 
)

returns if a variable exists or not

Definition at line 277 of file class.ilIniFile.php.

277  : bool
278  {
279  return isset($this->GROUPS[$a_group][$a_var_name]);
280  }

◆ write()

ilIniFile::write ( )

save ini-file-data to filesystem

Definition at line 130 of file class.ilIniFile.php.

References ILIAS\LTI\ToolProvider\$key, $res, error(), readGroup(), and readGroups().

Referenced by ilGlobalCacheSettingsAdapter\storeToIniFile().

130  : bool
131  {
132  $fp = fopen($this->INI_FILE_NAME, "wb");
133 
134  if (empty($fp)) {
135  $this->error("Cannot create file $this->INI_FILE_NAME");
136  return false;
137  }
138 
139  //write php tags (security issue)
140  $result = fwrite($fp, "; <?php exit; ?>\r\n");
141 
142  $groups = $this->readGroups();
143  $group_cnt = count($groups);
144 
145  for ($i = 0; $i < $group_cnt; $i++) {
146  $group_name = $groups[$i];
147  //prevent empty line at beginning of ini-file
148  if ($i === 0) {
149  $res = sprintf("[%s]\r\n", $group_name);
150  } else {
151  $res = sprintf("\r\n[%s]\r\n", $group_name);
152  }
153 
154  $result = fwrite($fp, $res);
155  $group = $this->readGroup($group_name);
156 
157  for (reset($group); $key = key($group); next($group)) {
158  $res = sprintf("%s = %s\r\n", $key, "\"" . $group[$key] . "\"");
159  $result = fwrite($fp, $res);
160  }
161  }
162 
163  fclose($fp);
164  return true;
165  }
$res
Definition: ltiservices.php:69
readGroup(string $a_group_name)
returns an associative array of the variables in one group
error(string $a_errmsg)
string $key
Consumer key/client ID value.
Definition: System.php:193
readGroups()
returns an array with the names of all the groups
+ Here is the call graph for this function:
+ Here is the caller graph for this function:

Field Documentation

◆ $CURRENT_GROUP

string ilIniFile::$CURRENT_GROUP = ""

actual section

Definition at line 67 of file class.ilIniFile.php.

◆ $ERROR

string ilIniFile::$ERROR = ""

error var

Definition at line 57 of file class.ilIniFile.php.

Referenced by getError().

◆ $GROUPS

array ilIniFile::$GROUPS = array()

sections in ini-file

Definition at line 62 of file class.ilIniFile.php.

◆ $INI_FILE_NAME

string ilIniFile::$INI_FILE_NAME = ""

name of file

Definition at line 52 of file class.ilIniFile.php.


The documentation for this class was generated from the following file: