ILIAS  release_9 Revision v9.13-25-g2c18ec4c24f
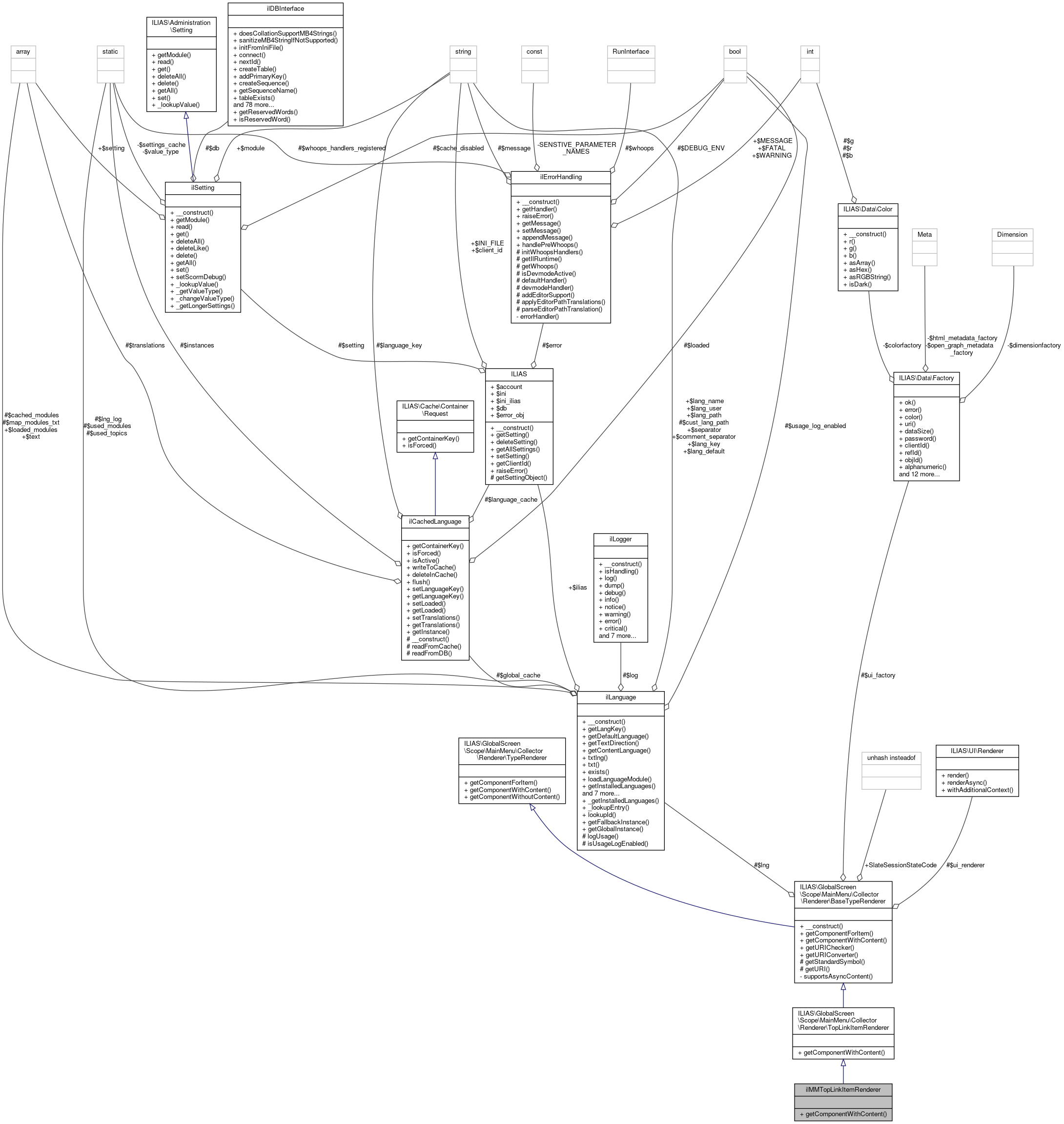
ilMMTopLinkItemRenderer Class Reference

Class ilMMTopLinkItemRenderer. More...

+ Inheritance diagram for ilMMTopLinkItemRenderer:
+ Collaboration diagram for ilMMTopLinkItemRenderer:

Public Member Functions

 getComponentWithContent (isItem $item)
 This is called in cases when the Full Item with it's content is needed, e.g. More...
 
- Public Member Functions inherited from ILIAS\GlobalScreen\Scope\MainMenu\Collector\Renderer\TopLinkItemRenderer
 getComponentWithContent (isItem $item)
 
- Public Member Functions inherited from ILIAS\GlobalScreen\Scope\MainMenu\Collector\Renderer\BaseTypeRenderer
 __construct ()
 BaseTypeRenderer constructor. More...
 
 getComponentForItem (isItem $item, bool $with_content=true)
 
 getComponentWithContent (isItem $item)
 
- Public Member Functions inherited from ILIAS\GlobalScreen\Scope\MainMenu\Collector\Renderer\TypeRenderer
 getComponentWithoutContent (isItem $item)
 This is called when only the relevant part of the item is needed during the synchronous rendering of the MainBar. More...
 

Additional Inherited Members

- Static Public Member Functions inherited from ILIAS\GlobalScreen\Scope\MainMenu\Collector\Renderer\BaseTypeRenderer
static getURIChecker ()
 
static getURIConverter ()
 
- Data Fields inherited from ILIAS\GlobalScreen\Scope\MainMenu\Collector\Renderer\BaseTypeRenderer
MakeSlateAsync::unhash insteadof SlateSessionStateCode
 
- Protected Member Functions inherited from ILIAS\GlobalScreen\Scope\MainMenu\Collector\Renderer\BaseTypeRenderer
 getStandardSymbol (isItem $item)
 
 getURI (string $uri_string)
 
- Protected Attributes inherited from ILIAS\GlobalScreen\Scope\MainMenu\Collector\Renderer\BaseTypeRenderer
ilLanguage $lng
 
Factory $ui_factory
 
Renderer $ui_renderer
 

Detailed Description

Member Function Documentation

◆ getComponentWithContent()

ilMMTopLinkItemRenderer::getComponentWithContent ( isItem  $item)

This is called in cases when the Full Item with it's content is needed, e.g.

for Items which do not support async loading or for async-items when it's content is relevant during an async call.

Parameters
isItem$item
Returns
Component

Implements ILIAS\GlobalScreen\Scope\MainMenu\Collector\Renderer\TypeRenderer.

Definition at line 17 of file class.ilMMTopLinkItemRenderer.php.

17  : Component
18  {
19  return parent::getComponentWithContent($this->addDisengageDecorator($item));
20  }
This file is part of ILIAS, a powerful learning management system published by ILIAS open source e-Le...

The documentation for this class was generated from the following file: