ILIAS  release_9 Revision v9.13-25-g2c18ec4c24f
ilVirusScanner Class Reference
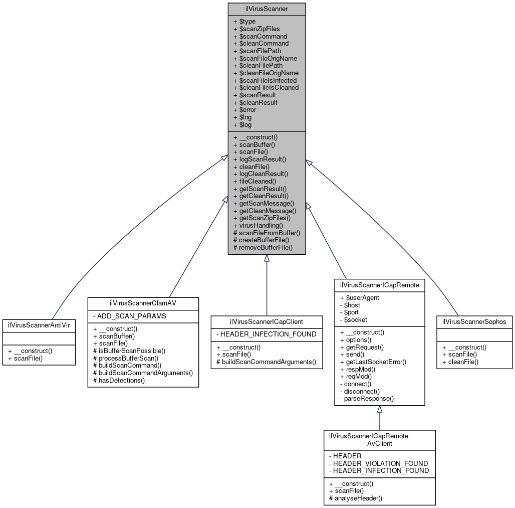
+ Inheritance diagram for ilVirusScanner:
+ Collaboration diagram for ilVirusScanner:

Public Member Functions

 __construct (string $scan_command, string $clean_command)
 
 scanBuffer (string $buffer)
 
 scanFile (string $file_path, string $org_name="")
 
 logScanResult ()
 
 cleanFile (string $file_path, string $org_name="")
 
 logCleanResult ()
 
 fileCleaned ()
 
 getScanResult ()
 
 getCleanResult ()
 
 getScanMessage ()
 
 getCleanMessage ()
 
 getScanZipFiles ()
 

Static Public Member Functions

static virusHandling (string $a_file, string $a_orig_name='', bool $a_clean=true)
 

Data Fields

string $type
 
bool $scanZipFiles
 
string $scanCommand
 
string $cleanCommand
 
string $scanFilePath
 
string $scanFileOrigName
 
string $cleanFilePath
 
string $cleanFileOrigName
 
bool $scanFileIsInfected
 
bool $cleanFileIsCleaned
 
string $scanResult
 
string $cleanResult
 
ilErrorHandling $error
 
ilLanguage $lng
 
ilLogger $log
 

Protected Member Functions

 scanFileFromBuffer (string $buffer)
 
 createBufferFile (string $buffer)
 
 removeBufferFile (string $bufferFile)
 

Detailed Description

Definition at line 21 of file class.ilVirusScanner.php.

Constructor & Destructor Documentation

◆ __construct()

ilVirusScanner::__construct ( string  $scan_command,
string  $clean_command 
)

Definition at line 53 of file class.ilVirusScanner.php.

References $DIC, $error, $lng, $log, and ILIAS\Repository\lng().

54  {
55  global $DIC;
56  $error = $DIC['ilErr'];
57  $lng = $DIC->language();
58  $log = $DIC->logger()->root();
59 
60  $this->error = $error;
61  $this->lng = $lng;
62  $this->log = $log;
63  $this->scanCommand = $scan_command;
64  $this->cleanCommand = $clean_command;
65 
66  $this->type = "simulate";
67  $this->scanZipFiles = false;
68  }
ilErrorHandling $error
global $DIC
Definition: feed.php:28
+ Here is the call graph for this function:

Member Function Documentation

◆ cleanFile()

ilVirusScanner::cleanFile ( string  $file_path,
string  $org_name = "" 
)

Definition at line 166 of file class.ilVirusScanner.php.

References $cleanResult, and logCleanResult().

166  : string
167  {
168  $this->cleanFilePath = $file_path;
169  $this->cleanFileOrigName = $org_name;
170 
171  if ($org_name === "cleanable.txt") {
172  $this->cleanFileIsCleaned = true;
173  $this->cleanResult =
174  "FILE CLEANED: [" . $file_path . "] (VIRUS: simulated)";
175  $this->logCleanResult();
176  return $this->cleanResult;
177  }
178 
179  $this->cleanFileIsCleaned = false;
180  $this->cleanResult =
181  "FILE NOT CLEANED: [" . $file_path . "] (VIRUS: simulated)";
182  $this->logCleanResult();
183  return "";
184  }
+ Here is the call graph for this function:

◆ createBufferFile()

ilVirusScanner::createBufferFile ( string  $buffer)
protected

Definition at line 125 of file class.ilVirusScanner.php.

References ilFileUtils\ilTempnam().

Referenced by scanFileFromBuffer().

125  : string
126  {
127  $bufferFile = ilFileUtils::ilTempnam();
128  file_put_contents($bufferFile, $buffer);
129  return $bufferFile;
130  }
static ilTempnam(?string $a_temp_path=null)
Returns a unique and non existing Path for e temporary file or directory.
+ Here is the call graph for this function:
+ Here is the caller graph for this function:

◆ fileCleaned()

ilVirusScanner::fileCleaned ( )

Definition at line 197 of file class.ilVirusScanner.php.

References $cleanFileIsCleaned.

197  : bool
198  {
200  }

◆ getCleanMessage()

ilVirusScanner::getCleanMessage ( )

Definition at line 232 of file class.ilVirusScanner.php.

References $cleanFileOrigName, and ILIAS\Repository\lng().

232  : string
233  {
234  if ($this->cleanFileIsCleaned) {
235  $ret = sprintf($this->lng->txt("virus_cleaned"), $this->cleanFileOrigName);
236  } else {
237  $ret = sprintf($this->lng->txt("virus_not_cleaned"), $this->cleanFileOrigName);
238  }
239 
240  if ($this->cleanResult) {
241  $ret .= " " . $this->lng->txt("virus_clean_message")
242  . "<br />"
243  . str_replace(
244  $this->cleanFilePath,
245  $this->cleanFileOrigName,
246  nl2br($this->cleanResult)
247  );
248  }
249  return $ret;
250  }
+ Here is the call graph for this function:

◆ getCleanResult()

ilVirusScanner::getCleanResult ( )

Definition at line 207 of file class.ilVirusScanner.php.

References $cleanResult.

207  : string
208  {
209  return $this->cleanResult;
210  }

◆ getScanMessage()

ilVirusScanner::getScanMessage ( )

Definition at line 212 of file class.ilVirusScanner.php.

References $scanFileOrigName, and ILIAS\Repository\lng().

212  : string
213  {
214  if ($this->scanFileIsInfected) {
215  $ret = sprintf($this->lng->txt("virus_infected"), $this->scanFileOrigName);
216  } else {
217  $ret = sprintf($this->lng->txt("virus_not_infected"), $this->scanFileOrigName);
218  }
219 
220  if ($this->scanResult) {
221  $ret .= " " . $this->lng->txt("virus_scan_message")
222  . "<br />"
223  . str_replace(
224  $this->scanFilePath,
225  $this->scanFileOrigName,
226  nl2br($this->scanResult)
227  );
228  }
229  return $ret;
230  }
+ Here is the call graph for this function:

◆ getScanResult()

ilVirusScanner::getScanResult ( )

Definition at line 202 of file class.ilVirusScanner.php.

References $scanResult.

202  : string
203  {
204  return $this->scanResult;
205  }

◆ getScanZipFiles()

ilVirusScanner::getScanZipFiles ( )

Definition at line 252 of file class.ilVirusScanner.php.

References $scanZipFiles.

252  : bool
253  {
254  return $this->scanZipFiles;
255  }

◆ logCleanResult()

ilVirusScanner::logCleanResult ( )

Definition at line 186 of file class.ilVirusScanner.php.

Referenced by ilVirusScannerSophos\cleanFile(), and cleanFile().

186  : void
187  {
188  $mess = "Virus Cleaner (" . $this->type . ")";
189  if ($this->cleanFileOrigName) {
190  $mess .= " (File " . $this->cleanFileOrigName . ")";
191  }
192  $mess .= ": " . preg_replace('/[\r\n]+/', "; ", $this->cleanResult);
193 
194  $this->log->write($mess);
195  }
+ Here is the caller graph for this function:

◆ logScanResult()

ilVirusScanner::logScanResult ( )

Definition at line 150 of file class.ilVirusScanner.php.

Referenced by ilVirusScannerAntiVir\scanFile(), ilVirusScannerSophos\scanFile(), ilVirusScannerClamAV\scanFile(), and scanFile().

150  : void
151  {
152  $mess = "Virus Scanner (" . $this->type . ")";
153  if ($this->scanFileOrigName) {
154  $mess .= " (File " . $this->scanFileOrigName . ")";
155  }
156  $mess .= ": " . preg_replace('/[\r\n]+/', "; ", $this->scanResult);
157 
158  $this->log->write($mess);
159  }
+ Here is the caller graph for this function:

◆ removeBufferFile()

ilVirusScanner::removeBufferFile ( string  $bufferFile)
protected

Definition at line 161 of file class.ilVirusScanner.php.

Referenced by scanFileFromBuffer().

161  : void
162  {
163  unlink($bufferFile);
164  }
+ Here is the caller graph for this function:

◆ scanBuffer()

ilVirusScanner::scanBuffer ( string  $buffer)

Definition at line 112 of file class.ilVirusScanner.php.

References scanFileFromBuffer().

112  : bool
113  {
114  return $this->scanFileFromBuffer($buffer);
115  }
scanFileFromBuffer(string $buffer)
+ Here is the call graph for this function:

◆ scanFile()

ilVirusScanner::scanFile ( string  $file_path,
string  $org_name = "" 
)

Definition at line 132 of file class.ilVirusScanner.php.

References $scanResult, and logScanResult().

Referenced by scanFileFromBuffer().

132  : string
133  {
134  $this->scanFilePath = $file_path;
135  $this->scanFileOrigName = $org_name;
136 
137  if ($org_name === "infected.txt" || $org_name === "cleanable.txt") {
138  $this->scanFileIsInfected = true;
139  $this->scanResult =
140  "FILE INFECTED: [" . $file_path . "] (VIRUS: simulated)";
141  $this->logScanResult();
142  return $this->scanResult;
143  }
144 
145  $this->scanFileIsInfected = false;
146  $this->scanResult = "";
147  return "";
148  }
+ Here is the call graph for this function:
+ Here is the caller graph for this function:

◆ scanFileFromBuffer()

ilVirusScanner::scanFileFromBuffer ( string  $buffer)
protected

Definition at line 117 of file class.ilVirusScanner.php.

References createBufferFile(), removeBufferFile(), and scanFile().

Referenced by ilVirusScannerClamAV\scanBuffer(), and scanBuffer().

117  : bool
118  {
119  $bufferFile = $this->createBufferFile($buffer);
120  $infection = $this->scanFile($bufferFile);
121  $this->removeBufferFile($bufferFile);
122  return $infection !== '';
123  }
removeBufferFile(string $bufferFile)
scanFile(string $file_path, string $org_name="")
createBufferFile(string $buffer)
+ Here is the call graph for this function:
+ Here is the caller graph for this function:

◆ virusHandling()

static ilVirusScanner::virusHandling ( string  $a_file,
string  $a_orig_name = '',
bool  $a_clean = true 
)
static
Parameters
string$a_file
string$a_orig_name
bool$a_clean
Returns
array{0: bool, 1: string}

Definition at line 76 of file class.ilVirusScanner.php.

References $DIC, ilVirusScannerFactory\_getInstance(), and ilLanguage\txt().

Referenced by ilUploadFiles\_copyUploadFile(), ilMultipleChoiceWizardInputGUI\checkInput(), ilFileWizardInputGUI\checkInput(), ilFileInputGUI\checkInput(), ilMatchingWizardInputGUI\checkInput(), ilImagemapFileInputGUI\checkInput(), ilSingleChoiceWizardInputGUI\checkInput(), ilKprimChoiceWizardInputGUI\checkUploads(), ilObjMediaPoolGUI\createMediaFromUploadDir(), ilMultipleImagesInputGUI\onCheckInput(), and ilExSubmission\processZipFile().

76  : array
77  {
78  global $DIC;
79 
80  $lng = $DIC->language();
81 
82  if ((defined('IL_VIRUS_SCANNER') && IL_VIRUS_SCANNER !== 'None') || (defined(
83  'IL_ICAP_HOST'
84  ) && IL_ICAP_HOST !== '')) {
86  if (($vs_txt = $vs->scanFile($a_file, $a_orig_name)) !== '') {
87  if ($a_clean && defined('IL_VIRUS_CLEAN_COMMAND') && IL_VIRUS_CLEAN_COMMAND !== '') {
88  $clean_txt = $vs->cleanFile($a_file, $a_orig_name);
89  if ($vs->fileCleaned()) {
90  $vs_txt .= '<br />' . $lng->txt('cleaned_file') . '<br />' . $clean_txt;
91  $vs_txt .= '<br />' . $lng->txt('repeat_scan');
92  if (($vs2_txt = $vs->scanFile($a_file, $a_orig_name)) !== '') {
93  return [
94  false,
95  nl2br($vs_txt) . '<br />' . $lng->txt('repeat_scan_failed') . '<br />' . nl2br($vs2_txt)
96  ];
97  }
98 
99  return [true, nl2br($vs_txt) . '<br />' . $lng->txt('repeat_scan_succeded')];
100  }
101 
102  return [false, nl2br($vs_txt) . '<br />' . $lng->txt('cleaning_failed')];
103  }
104 
105  return [false, nl2br($vs_txt)];
106  }
107  }
108 
109  return [true, ''];
110  }
txt(string $a_topic, string $a_default_lang_fallback_mod="")
gets the text for a given topic if the topic is not in the list, the topic itself with "-" will be re...
global $DIC
Definition: feed.php:28
+ Here is the call graph for this function:
+ Here is the caller graph for this function:

Field Documentation

◆ $cleanCommand

string ilVirusScanner::$cleanCommand

Definition at line 29 of file class.ilVirusScanner.php.

◆ $cleanFileIsCleaned

bool ilVirusScanner::$cleanFileIsCleaned

Definition at line 41 of file class.ilVirusScanner.php.

Referenced by fileCleaned().

◆ $cleanFileOrigName

string ilVirusScanner::$cleanFileOrigName

Definition at line 37 of file class.ilVirusScanner.php.

Referenced by getCleanMessage().

◆ $cleanFilePath

string ilVirusScanner::$cleanFilePath

Definition at line 35 of file class.ilVirusScanner.php.

◆ $cleanResult

string ilVirusScanner::$cleanResult

◆ $error

ilErrorHandling ilVirusScanner::$error

Definition at line 47 of file class.ilVirusScanner.php.

Referenced by __construct().

◆ $lng

ilLanguage ilVirusScanner::$lng

Definition at line 49 of file class.ilVirusScanner.php.

Referenced by __construct().

◆ $log

ilLogger ilVirusScanner::$log

Definition at line 51 of file class.ilVirusScanner.php.

Referenced by __construct().

◆ $scanCommand

string ilVirusScanner::$scanCommand

Definition at line 27 of file class.ilVirusScanner.php.

◆ $scanFileIsInfected

bool ilVirusScanner::$scanFileIsInfected

Definition at line 39 of file class.ilVirusScanner.php.

◆ $scanFileOrigName

string ilVirusScanner::$scanFileOrigName

Definition at line 33 of file class.ilVirusScanner.php.

Referenced by getScanMessage().

◆ $scanFilePath

string ilVirusScanner::$scanFilePath

Definition at line 31 of file class.ilVirusScanner.php.

◆ $scanResult

◆ $scanZipFiles

bool ilVirusScanner::$scanZipFiles

Definition at line 25 of file class.ilVirusScanner.php.

Referenced by getScanZipFiles().

◆ $type

string ilVirusScanner::$type

Definition at line 23 of file class.ilVirusScanner.php.

Referenced by ilVirusScannerICapRemote\getRequest().


The documentation for this class was generated from the following file: