ILIAS  release_9 Revision v9.13-25-g2c18ec4c24f
ILIAS\UI\Factory Interface Reference

This is how the factory for UI elements looks. More...

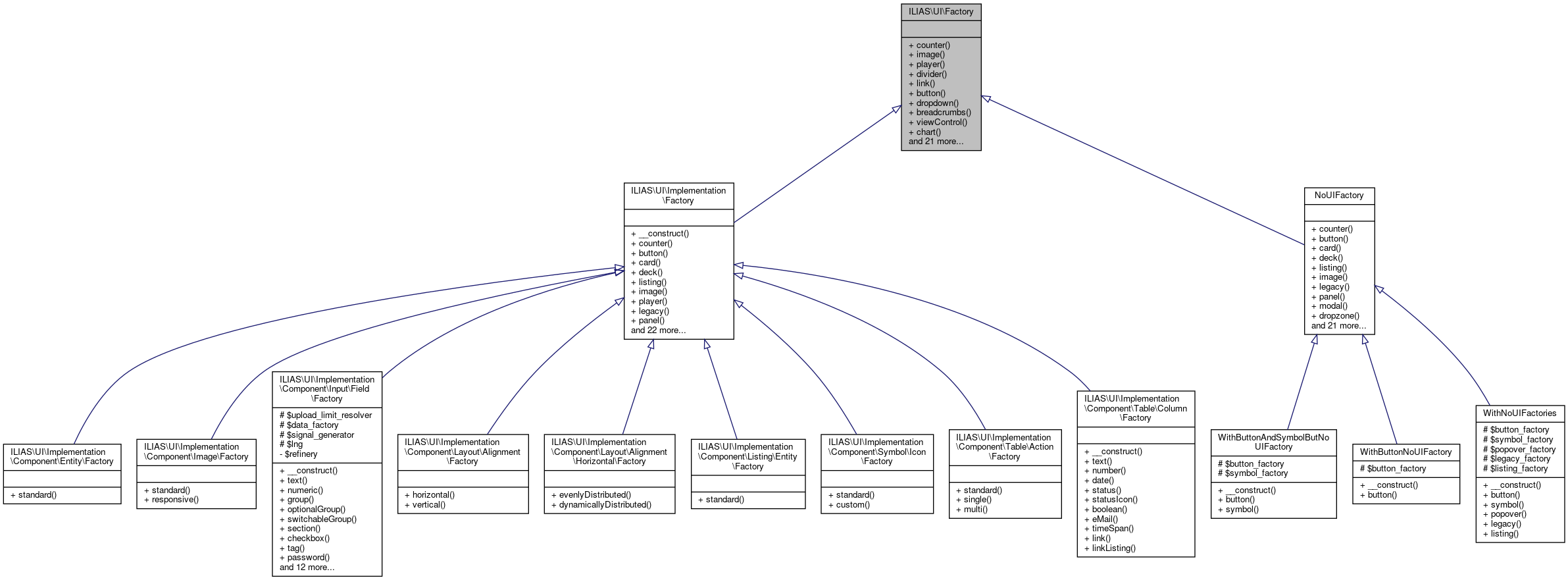
+ Inheritance diagram for ILIAS\UI\Factory:
+ Collaboration diagram for ILIAS\UI\Factory:

Public Member Functions

 counter ()
 

description: purpose: > Counter inform users about the quantity of items indicated by a glyph. More...

 
 image ()
 

description: purpose: The Image component is used to display images of various sources. More...

 
 player ()
 

description: purpose: > The Player component is used to play and control a media source. More...

 
 divider ()
 

description: purpose: > A divider marks a thematic change in a sequence of other components. More...

 
 link ()
 

description: purpose: > Links are used navigate to other resources or views of the system by clicking or tapping them. More...

 
 button ()
 

description: purpose: > Buttons trigger interactions that change the system’s or view's status. More...

 
 dropdown ()
 

description: purpose: > Dropdowns reveal a list of interactions that change the system’s status or navigate to a different view. More...

 
 breadcrumbs (array $crumbs)
 

description: purpose: > Breadcrumbs is a supplemental navigation scheme. More...

 
 viewControl ()
 

description: purpose: > View Controls switch between different visualisation of data. More...

 
 chart ()
 

description: purpose: > Charts are used to graphically represent data in various forms such as maps, graphs or diagrams. More...

 
 input ()
 

description: purpose: > In opposite to components with a purely receptive or at most navigational character, input elements are used to relay user-induced data to the system. More...

 
 card ()
 

description: purpose: > A card is a flexible content container for small chunks of structured data. More...

 
 deck (array $cards)
 

description: purpose: > Decks are used to display multiple Cards in a grid. More...

 
 listing ()
 

description: purpose: > Listings are used to structure itemised textual information. More...

 
 panel ()
 

description: purpose: > Panels are used to group titled content. More...

 
 item ()
 

description: purpose: > An item displays a unique entity within the system. More...

 
 modal ()
 

description: purpose: The Modal forces users to focus on the task at hand. More...

 
 popover ()
 

description: purpose: > Popovers can be used when space is scarce i.e. More...

 
 dropzone ()
 

description: purpose: > Dropzones are containers used to drop either files or other HTML elements. More...

 
 legacy (string $content)
 

description: purpose: > This component is used to wrap an existing ILIAS UI element into a UI component. More...

 
 table ()
 

description: purpose: > Tables present a set of uniformly structured data. More...

 
 messageBox ()
 

description: purpose: > Message Boxes inform the user about the state of the system or an ongoing user task. More...

 
 layout ()
 

description: purpose: > Layout components are components used for the overall construction of the user interface. More...

 
 mainControls ()
 

description: purpose: > Main Controls are components that are always usable, depending only on overall configuration or roles of the user, not depending on the current content. More...

 
 tree ()
 

description: purpose: > Trees present hierarchically structured data. More...

 
 menu ()
 

description: purpose: > Menus let the user choose from several (navigational) options. More...

 
 symbol ()
 

description: purpose: > Symbols are graphical representations of concepts or contexts quickly comprehensible or generally known to the user. More...

 
 toast ()
 

description: purpose: Toasts are temporary messages from the system published to the user. More...

 
 launcher ()
 

description: purpose: > The Launcher starts an object, a process or a workflow. More...

 
 helpTopics (string ... $topic)
 

description: purpose: > Help Topics can be attached to certain components. More...

 
 entity ()
 

description: purpose: > An Entity displays information about entities within the system, when the purpose is to represent the entity itself. More...

 

Detailed Description

This is how the factory for UI elements looks.

This should provide access to all UI elements at some point.

Consumers of the UI-Service MUST program against this interface and not use any concrete implementations from Internal.

Definition at line 37 of file Factory.php.

Member Function Documentation

◆ breadcrumbs()

ILIAS\UI\Factory::breadcrumbs ( array  $crumbs)


description: purpose: > Breadcrumbs is a supplemental navigation scheme.

It eases the user's navigation to higher items in hierarchical structures. Breadcrumbs also serve as an effective visual aid indicating the user's location on a website. composition: > Breadcrumbs-entries are rendered as horizontally arranged UI Links with a seperator in-between. effect: > Clicking on an entry will get the user to the respective location.

context:

  • Suplemental navigation under the main menu
  • Location hint in search results
  • Path to current location on info page

rules: usage: 1: Crumbs MUST trigger navigation to other resources of the system. accessibility: 1: > The HTML tag "nav" MUST be used for the Breadcrumbs to be identified as the ARIA Landmark Role "Navigation". 2: > The "aria-label" attribute MUST be set for Breadcrumbs,

which MUST be language-dependant.

Parameters

Implemented in ILIAS\UI\Implementation\Factory, and NoUIFactory.

◆ button()

ILIAS\UI\Factory::button ( )


description: purpose: > Buttons trigger interactions that change the system’s or view's status.

Acceptable changes to the current view are those that do not result in a complete replacement of the overall screen (e.g. modals). composition: > Button is a clickable, graphically obtrusive control element. It can bear text. effect: > On-click, the action indicated by the button is carried out. A stateful button will indicate its state with the engaged state. rivals: glyph: > Glyphs are used if the enclosing Container Collection can not provide enough space for textual information or if such an information would clutter the screen. links: > Links are used to trigger Interactions that do not change the systems status. They are usually contained inside a Navigational Collection. background: > Wording rules have been inspired by the iOS Human Interface Guidelines (UI-Elements->Controls->System Button) Style rules have been inspired from the GNOME Human Interface Guidelines->Buttons. Concerning aria-roles, see: https://developer.mozilla.org/en-US/docs/Web/Accessibility/ARIA/Roles/button_role rules: usage: 1: > Buttons MUST NOT be used inside a Textual Paragraph. interaction: 2: > If an action is temporarily not available, Buttons MUST be disabled by setting as type 'disabled'. 3: > A button MUST NOT be used for navigational purpose. style: 1: > If Text is used inside a Button, the Button MUST be at least six characters wide. 2: > The Button MUST be designed in a way it is perceived as important and active, but not clickable, if the Button is engaged. wording: 1: > The caption of a Button SHOULD contain no more than two words. 2: > The wording of the button SHOULD describe the action the button performs by using a verb or a verb phrase. 3: > Every word except articles, coordinating conjunctions and prepositions of four or fewer letters MUST be capitalized. 4: > For standard events such as saving or canceling the existing standard terms MUST be used if possible: Save, Cancel, Delete, Cut, Copy. 5: > There are cases where a non-standard label such as “Send Mail” for saving and sending the input of a specific form might deviate from the standard. These cases MUST however specifically justified. accessibility: 1: > DOM elements of type "button" MUST be used to properly identify an element as a Button if there is no good reason to do otherwise. 2: > Button DOM elements MUST either be of type "button", of type "a" accompanied with the aria-role “Button” or input along with the type attribute “button” or "submit". 3: > If the Button is carrying the focus (e.g. by tabbing) and is visible it MUST always be visibly marked (e.g. by some sort of highlighting). 4: > All Buttons visible in a view MUST be accessible by keyboard by using the ‘Tab’-Key. 5: > The engaged state MUST be reflected in the "aria-pressed" -, respectively the "aria-checked"-attribute if active. If the Button is not engaged (which is the default), the aria-attribute can be omitted. composition: 1: >

If a button has a help topic, it should be rendered as a tool tip.

Returns

Implemented in ILIAS\UI\Implementation\Factory, NoUIFactory, WithNoUIFactories, WithButtonAndSymbolButNoUIFactory, and WithButtonNoUIFactory.

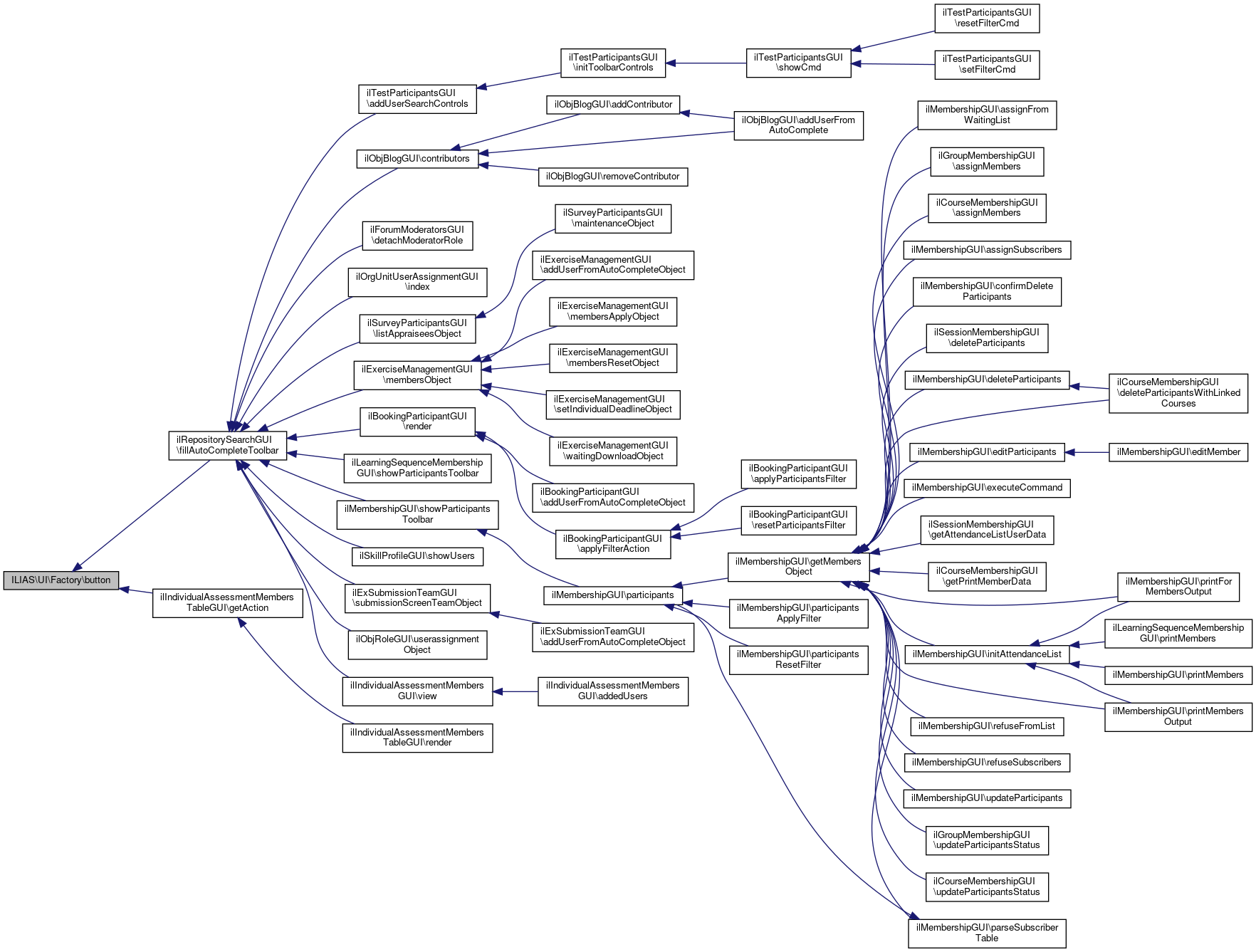
Referenced by ilRepositorySearchGUI\fillAutoCompleteToolbar(), and ilIndividualAssessmentMembersTableGUI\getAction().

+ Here is the caller graph for this function:

◆ card()

ILIAS\UI\Factory::card ( )


description: purpose: > A card is a flexible content container for small chunks of structured data.

Cards are often used in so-called Decks which are a gallery of Cards. composition: > Cards contain a header, which often includes an Image or Icon and a Title as well as possible actions as Default Buttons and 0 to n sections that may contain further textual descriptions, links and buttons. The size of the cards in decks may be set to extra small (12 cards per row), small (6 cards per row, default), medium (4 cards per row), large (3 cards per row), extra large (2 cards per row) and full (1 card per row). The number of cards per row is responsively adapted, if the size of the screen is changed. effect: > Cards may contain Interaction Triggers. rivals: Heading Panel: Heading Panels fill up the complete available width in the Center Content Section. Multiple Heading Panels are stacked vertically. Block Panels: Block Panels are used in Sidebars

featurewiki:

rules: composition: 1: Cards MUST contain a title. 2: Cards SHOULD contain an Image or Icon in the header section. 3: Cards MAY contain Interaction Triggers. style: 1: Sections of Cards MUST be separated by Dividers. accessibility:

1: If multiple Cards are used, they MUST be contained in a Deck.

Returns

Implemented in ILIAS\UI\Implementation\Factory, and NoUIFactory.

◆ chart()

ILIAS\UI\Factory::chart ( )


description: purpose: > Charts are used to graphically represent data in various forms such as maps, graphs or diagrams.

composition: > Charts are composed of various graphical and textual elements representing the raw data.

rules: usage: 1: Charts MAY be used to present a big amount of data. 2: > Charts SHOULD be used when the graphical presentation of data is easier to understand than the textual presentation. style:

1: Charts SHOULD not rely on colors to convey information.

Returns

Implemented in ILIAS\UI\Implementation\Factory, and NoUIFactory.

◆ counter()

ILIAS\UI\Factory::counter ( )


description: purpose: > Counter inform users about the quantity of items indicated by a glyph.

composition: > Counters consist of a number and some background color and are placed one the 'end of the line' in reading direction of the item they state the count for. effect: > Counters convey information, they are not interactive.

featurewiki:

rules: usage: 1: A counter MUST only be used in combination with a glyph. composition: 1: > A counter MUST contain exactly one number greater than zero and no

other characters.

Returns

Implemented in ILIAS\UI\Implementation\Factory, and NoUIFactory.

◆ deck()

ILIAS\UI\Factory::deck ( array  $cards)


description: purpose: > Decks are used to display multiple Cards in a grid.

They should be used if a page contains many content items that have similar style and importance. A Deck gives each item equal horizontal space indicating that they are of equal importance. composition: > Decks are composed only of Cards arranged in a grid. The cards displayed by decks are all of equal size. This Size ranges very small (XS) to very large (XL). effect: > The Deck is a mere scaffolding element, is has no effect.

featurewiki:

rules: usage: 1: Decks MUST only be used to display multiple Cards. style:

1: The number of cards displayed per row MUST adapt to the screen size.

Parameters

Implemented in ILIAS\UI\Implementation\Factory, and NoUIFactory.

◆ divider()

ILIAS\UI\Factory::divider ( )


description: purpose: > A divider marks a thematic change in a sequence of other components.

A Horizontal Divider is used to mark a thematic change in sequence of elements that are stacked from top to bottom, e.g. in a Dropdown. A Vertical Divider is used to mark a thematic change in a sequence of elements that are lined up from left to right, e.g. a Toolbar.

rules: usage: 1: > Dividers MUST only be used in container components that explicitly state

and define the usage of Dividers within the container.

Returns

Implemented in ILIAS\UI\Implementation\Factory, and NoUIFactory.

◆ dropdown()

ILIAS\UI\Factory::dropdown ( )


description: purpose: > Dropdowns reveal a list of interactions that change the system’s status or navigate to a different view.

composition: > Dropdown is a clickable, graphically obtrusive control element. It can bear text. On-click a list of Shy Buttons and optional Dividers is shown. Note that empty dropdowns are not rendered at all to keep the UI as clean as possible. effect: > On-click, a list of actions is revealed. Clicking an item will trigger the action indicated. Clicking outside of an opened Dropdown will close the list of items. rivals: button: > Buttons are used, if single actions should be presented directly in the user interface. links: > Links are used to trigger actions that do not change the systems status. They are usually contained inside a Navigational Collection. popovers: > Dropdowns only provide a list of possible actions. Popovers can include more diverse and flexible content. rules: usage: 1: > Dropdowns MUST NOT be used standalone. They are only parts of more complex UI elements. These elements MUST define their use of Dropdown. E.g. a List or a Table MAY define that a certain kind of Dropdown is used as part of the UI element. composition: 1: > Empty dropdowns MUST NOT be rendered at all to keep the UI as clean as possible. interaction: 1: > Only Dropdown Items MUST trigger an action or change a view. The Dropdown trigger element is only used to show and hide the list of Dropdown Items. style: 1: > If Text is used inside a Dropdown label, the Dropdown MUST be at least six characters wide. wording: 1: > The label of a Dropdown SHOULD contain no more than two words. 2: > Every word except articles, coordinating conjunctions and prepositions of four or fewer letters MUST be capitalized. 3: > For standard events such as saving or canceling the existing standard terms MUST be used if possible: Delete, Cut, Copy. 4: > There are cases where a non-standard label such as “Send Mail” for saving and sending the input of a specific form might deviate from the standard. These cases MUST however specifically justified. accessibility: 1: > DOM elements of type "button" MUST be used to properly identify an element as a Dropdown. 2: > Dropdown items MUST be implemented as "ul" list with a set of "li" elements and nested Shy Button elements for the actions. 3: > Triggers of Dropdowns MUST indicate their effect by the aria-haspopup attribute set to true. 4: > Triggers of Dropdowns MUST indicate the current state of the Dropdown by the aria-expanded label. 5: > Dropdowns MUST be accessible by keyboard by focusing the trigger element and clicking the return key. 6: > Entries in a Dropdown MUST be accessible by the tab-key if opened. 7: > The focus MAY leave the Dropdown if tab is pressed while focusing the last element. This differs from the behaviour in Popovers and Modals. 8: > If the description of the contained options are not already given by the component containing the dropdown or the button triggering it, then it MUST be set with the aria-label.

If the aria-label is just the title of the corresponding button, it MUST be omitted.

Returns

Implemented in ILIAS\UI\Implementation\Factory, and NoUIFactory.

Referenced by ilIndividualAssessmentMembersTableGUI\getAction().

+ Here is the caller graph for this function:

◆ dropzone()

ILIAS\UI\Factory::dropzone ( )


description: purpose: > Dropzones are containers used to drop either files or other HTML elements.

composition: > A dropzone is a container on the page. Depending on the type of the dropzone, the container is visible by default or it gets highlighted once the user starts to drag the elements over the browser window. rules: usage: 1: > Dropzones MUST be highlighted if the user is dragging compatible elements

inside or over the browser window.

Returns

Implemented in ILIAS\UI\Implementation\Factory, and NoUIFactory.

◆ entity()

ILIAS\UI\Factory::entity ( )


description: purpose: > An Entity displays information about entities within the system, when the purpose is to represent the entity itself.

Properties and relations of the Entity are arranged in semantic groups to structure and prioritize information. Entities are things were "sameness" is determined by "identity" instead of "equality". For example, a user (or an repository object, OrgUnit, etc) is an "entity", because it is the same user, even if some property (e.g. the phone number) changes. The address, however, is not an entity, because if, e.g., the street changes, it is not the same address anymore. composition: Entities will have a primary and secondary identifier, which may be a string or Symbol or Image. Other semantic groups may also hold basic string information or more sophisticated components. Items in 'Reactions', i.e. interactive aspects of the entity, are expressed by Glyphs and Tags. Please also refer to the examples and background information. Semantic groups are (and may hold):

  • Primary Identifier (Symbol | Image | ShyButton | ShyLink)
  • Secondary Identifier (Symbol | Image | ShyButton | ShyLink)
  • Availability (PropertyListing | StandardLink)
  • BlockingAvailabilityConditions (PropertyListing | StandardLink)
  • FeaturedProperties (PropertyListing | StandardLink)
  • PersonalStatus (PropertyListing)
  • Details (PropertyListing)
  • MainDetails ((PropertyListing))
  • Reactions (Glyph | Tag)
  • PrioritizedReactions (Glyph | Tag)
  • Actions (Dropdown)

effect: Entities themselves are not Clickable; however, there may be actions on their primary and secondary identifiers or elements in certain groups. rivals: Item: > The Entity is meant to replace the Item. Use Entities when possible.

background: ./docu/UI-Repository-Item_proposal.md

rules: usage: 1: > Properties of an Entity MUST be unique within the Entity instance: you MUST NOT list the same information in more than one place. 2: > Entities SHOULD be part of a listing of (possibly) other entities; they are not meant as the sole content of a page. wording: 1: > Primary and secondary identifier MUST give ample information to

identify the entity and tell it apart from others.

Returns

Implemented in ILIAS\UI\Implementation\Factory, and NoUIFactory.

◆ helpTopics()

ILIAS\UI\Factory::helpTopics ( string ...  $topic)


description: purpose: > Help Topics can be attached to certain components.

They make it possible that suitable help texts can be displayed alongside the component.


Returns
[]

Implemented in ILIAS\UI\Implementation\Factory, and NoUIFactory.

◆ image()

ILIAS\UI\Factory::image ( )


description: purpose: The Image component is used to display images of various sources.

composition: > An Image is composed of the image and an alternative text for screen readers. An Image MAY contain an initial source of reduced size and additional higher resolution sources optimized for different display sizes to be loaded asynchronously once the actual size on the screen is known.

rules: interaction: 1: > Images MAY be included in interactive components. Images MAY also be interactive on their own. Clicking on an Image can e.g. provide navigation to another screen or showing a Modal on the same screen. The usage of an interactive Image MUST be confirmed by the JF to make sure that interactive Images will only be used in meaningful cases. accessibility: 1: > Images MUST contain the alt attribute. This attribute MAY be left empty (alt="") if the image is of decorative nature. According to the WAI, decorative images don’t add information to the content of a page. For example, the information provided by the image might already be given using adjacent text, or the image might be included to make the website more visually attractive (see https://www.w3.org/WAI/tutorials/images/decorative/). composition: 1: > If an Image may be displayed in widely differing sizes differently sized sources SHOULD be added as additional high resolution resource sources to

reduce loading times without diminishing the user experience.

Returns

Implemented in ILIAS\UI\Implementation\Factory, and NoUIFactory.

◆ input()

ILIAS\UI\Factory::input ( )


description: purpose: > In opposite to components with a purely receptive or at most navigational character, input elements are used to relay user-induced data to the system.

composition: > An input consists of fields that define the way data is entered and a container around those fields that defines the way the data is submitted to the system.


Returns

Implemented in ILIAS\UI\Implementation\Factory, and NoUIFactory.

Referenced by ILIAS\Services\ResourceStorage\Resources\DataSource\AllResourcesDataSource\getSortationsMapping().

+ Here is the caller graph for this function:

◆ item()

ILIAS\UI\Factory::item ( )


description: purpose: > An item displays a unique entity within the system.

It shows information about that entity in a structured way. composition: > Items contain the name of the entity as a title. The title MAY be interactive by using a Shy Button. The item contains three sections, where one section contains important information about the item, the second section shows the content of the item and another section shows metadata about the entity. effect: > Items may contain Interaction Triggers such as Glyphs, Buttons or Tags. rivals: Card: > Cards define the look of items in a deck. Todo: We need to refactor cards.

rules: composition: 1: Items MUST contain the name of the displayed entity as a title. 2: Items SHOULD contain a section with it's content. 3: Items MAY contain Interaction Triggers.

4: Items MAY contain a section with metadata.

Returns

Implemented in ILIAS\UI\Implementation\Factory, and NoUIFactory.

Referenced by ilLegacyKioskModeView\render().

+ Here is the caller graph for this function:

◆ launcher()

ILIAS\UI\Factory::launcher ( )


description: purpose: > The Launcher starts an object, a process or a workflow.

It conveys the smallest set of information needed to decide upon launching. The Launcher communicates clearly whether or not a user can or cannot launch at any given time. composition: > For a clear guidance of the users' intent the Launcher can present a title and a descriptive text; it will always contain a Button for launching. If necessary, the component can be enriched with status information about the users' progress such as Icons or Progress Meter as well as optional inputs (e.g. access code field) if launching is restricted. effect: > Clicking the Button starts the object, process or workflow. If the Component is configured with inputs, they will be provided to make the user fill them before the object can be launched. If the provided data is sufficient the user is redirected to the target. Otherwise, a message is being displayed. If the user cannot launch the object at all (precondition, unavailability etc.), the Button is disabled with unavailable action. The label of the Button may change, e.g. in relation to the status of the progress. rivals: Item: > Other than an item, the Launcher's focus is on an action rather than the representation of an entity. Link: > Link's primary function is navigation; operating a Link must not change the systems's status, while a launcher may well sign up a user to a LearningSequence, e.g. rules: usage: 1: If the user cannot launch the process, the Button MUST be disabled. 2: > The Launcher SHOULD NOT be used to collect larger sets of information (e.g. a full user registration) - that would be a process in itself. 3: > The launcher SHOULD support the users' intent to make a quick choice if it is the desired object/process/workflow to launch or not. Just relevant information SHOULD guide this decision. 4: > There MUST be but one Launcher per process or activity stream. However, there MAY be multiple Launchers residing on a view or page if there are multiple processes or activity streams on that view or page. interaction: 1: The Launcher MUST start the object/procress when the Button is clicked. 2: > The Launcher MUST provide ample inputs if the object is configured with restricted access or the process needs further user decisions. accessibility: 1: > All interactions offered by a Launcher MUST be accessible by only using the keyboard. 2: > All information required before launching the object MUST be placed before the Button launching the object/process, so users working with screen readers will not miss it.


Returns

Implemented in ILIAS\UI\Implementation\Factory, and NoUIFactory.

◆ layout()

ILIAS\UI\Factory::layout ( )


description: purpose: > Layout components are components used for the overall construction of the user interface.

They assign places to certain components and thus provide a learnable structure where similar things are found in similar locations throughout the system. In ultimo, the page itself is included here.

Since Layout components carry - due to their nature - certain structural decisions, they are also about the "where" of elements as opposed to the exclusive "what" in many other components.


Returns

Implemented in ILIAS\UI\Implementation\Factory, and NoUIFactory.

◆ legacy()

ILIAS\UI\Factory::legacy ( string  $content)


description: purpose: > This component is used to wrap an existing ILIAS UI element into a UI component.

This is useful if a container of the UI components needs to contain content that is not yet implement in the centralized UI components. composition: > The legacy component contains html or any other content as string.

rules: usage: 1: > This component MUST only be used to ensure backwards compatibility with existing UI elements in ILIAS,

therefore it SHOULD only contain Elements which cannot be generated using other UI Components from the UI Service.

Parameters
string$content
Returns

Implemented in ILIAS\UI\Implementation\Factory, and NoUIFactory.

Referenced by ilKioskPageRenderer\buildCurriculumSlate(), ilAccessibilityUserHasLanguageCriterionGUI\getValuePresentation(), ilFileKioskModeView\render(), ilContentPageKioskModeView\render(), ilLearningModuleKioskModeView\render(), and ilAccessibilityNullCriterion\ui().

+ Here is the caller graph for this function:

◆ link()

ILIAS\UI\Factory::link ( )


description: purpose: > Links are used navigate to other resources or views of the system by clicking or tapping them.

Clicking on a link does not change the system status. composition: > A link is a clickable, graphically minimally obtrusive control element. It can bear text or other content. Links always contain a valid href tag which should not just contain a hash sign. effect: > After clicking a link, the resource or view indicated by the link is requested and presented. Links are not used to trigger Javascript events. rivals: buttons: > Buttons are used to trigger interactions that usually change the system status. Buttons are much more obtrusive than links and may trigger Javascript events.

rules: usage: 1: > Links MAY be used inline in a text paragraph. interaction: 1: > Hovering an active link SHOULD indicate a possible interaction. 2: > Links MUST not be used to trigger Javascript events. style: 1: > Links SHOULD not be presented with a separate background color. wording: 1: > The wording of the link SHOULD name the target view or resource. accessibility: 1: > DOM elements of type "a" MUST be used to properly identify an element. 2: > If the Link is carrying the focus (e.g. by tabbing) and is visible it MUST always be visibly marked (e.g. by some sort of highlighting). 3: > All Links visible in a view MUST be accessible by keyboard by using the ‘Tab’-Key. composition: 1: >

If a link has a help topic, it should be rendered as a tool tip.

Returns

Implemented in ILIAS\UI\Implementation\Factory, and NoUIFactory.

Referenced by ilContProfileTableGUI\fillRow().

+ Here is the caller graph for this function:

◆ listing()

ILIAS\UI\Factory::listing ( )


description: purpose: > Listings are used to structure itemised textual information.

composition: > Listings may contain ordered, unordered, or labeled items. effect: > Listings hold only textual information. They may contain Links but no Buttons. rules: composition:

1: Listings MUST NOT contain Buttons.

Returns

Implemented in ILIAS\UI\Implementation\Factory, NoUIFactory, and WithNoUIFactories.

Referenced by ilIndividualAssessmentMembersTableGUI\render().

+ Here is the caller graph for this function:

◆ mainControls()

ILIAS\UI\Factory::mainControls ( )


description: purpose: > Main Controls are components that are always usable, depending only on overall configuration or roles of the user, not depending on the current content.

Main Controls provide global navigation in the app and information about the app.

rivals: View Controls: > View Controls are used to change the visualisation of some set of data within a component.

rules: usage: 1: Main Controls MUST NOT change the state of entities in the system.


Returns

Implemented in ILIAS\UI\Implementation\Factory, and NoUIFactory.

◆ menu()

ILIAS\UI\Factory::menu ( )


description: purpose: > Menus let the user choose from several (navigational) options.


Returns

Implemented in ILIAS\UI\Implementation\Factory, and NoUIFactory.

◆ messageBox()

ILIAS\UI\Factory::messageBox ( )


description: purpose: > Message Boxes inform the user about the state of the system or an ongoing user task.

Such as the successful completion, the need for further input of an actual error or stopping users in their tracks in high-risk tasks. composition: > Message Boxes consist of a mandatory message text, optional Buttons and an optional Unordered List of Links. There are four main types of Message Boxes, each is displayed in the according color:

  1. Failure,
  2. Success,
  3. Info,
  4. Confirmation effect: > Message Boxes convey information and optionally provide interaction by using Buttons and navigation by using Links. rivals: Toast: Toast are primarily used for less serious information wich can be optional ignored by the user, while MessageBox handling more serious information and there are more intrusive in influencing the users workflow. rules: interaction: 1: > In general Message Boxes MAY provide interaction by using Buttons. Only Confirmation Message Boxes MUST provide interaction by using Buttons. 2: >

    Navigation to other screens MUST by done by using Links.

Returns

Implemented in ILIAS\UI\Implementation\Factory, and NoUIFactory.

Referenced by ilLegacyKioskModeView\render().

+ Here is the caller graph for this function:

◆ modal()

ILIAS\UI\Factory::modal ( )


description: purpose: The Modal forces users to focus on the task at hand.

composition: > A Modal is a full-screen dialog on top of the greyed-out ILIAS screen. The Modal consists of a header with a close button and a typography modal title, a content section and might have a footer. effect: > All controls of the original context are inaccessible until the Modal is completed. Upon completion the user returns to the original context. rivals: Popover: > Modals have some relations to popovers. The main difference between the two is the disruptive nature of the Modal and the larger amount of data that might be displayed inside a modal. Also popovers perform mostly action to add or consult metadata of an item while Modals manipulate or focus items or their sub-items directly.

background: http://quince.infragistics.com/Patterns/Modal%20Panel.aspx

rules: usage: 1: > The main purpose of the Modals MUST NOT be navigational. But Modals MAY be dialogue of one or two steps and thus encompass "next"-buttons or the like. 2: Modals MUST NOT contain other modals (Modal in Modal). 3: Modals SHOULD not be used to perform complex workflows. 4: Modals MUST be closable by a little “x”-button on the right side of the header. 5: Modals MUST contain a title in the header. 6: > If a Modal contains a form, it MUST NOT be rendered within another form. This

will break the HTML-engine of the client, since forms in forms are not allowed.

Returns

Implemented in ILIAS\UI\Implementation\Factory, and NoUIFactory.

◆ panel()

ILIAS\UI\Factory::panel ( )


description: purpose: > Panels are used to group titled content.

composition: > Panels consist of a header and content section. They form one Gestalt and so build a perceivable cluster of information. Additionally an optional Dropdown that offers actions on the entity being represented by the panel is shown at the top of the Panel. effect: The effect of interaction with panels heavily depends on their content.

rules: wording:

1: Panels MUST contain a title.

Returns

Implemented in ILIAS\UI\Implementation\Factory, and NoUIFactory.

Referenced by ilLegacyKioskModeView\render().

+ Here is the caller graph for this function:

◆ player()

ILIAS\UI\Factory::player ( )


description: purpose: > The Player component is used to play and control a media source.

The source is either a relative web root path or a URL of an external resource. composition: > The Player component is composed by a play/pause button, a playtime presentation, a volume button, a volume slider and a time slider. Players dedicated to concrete media types MAY add additional visual elements. rules: accessibility: 1: > The play/pause button MUST be accessible via tab key and allow to start/stop the media when the space/return key is being pressed. 2: > The playing position SHOULD be adjustable by using the cursor left/right keys. 3: > The volume SHOULD be adjustable by using the cursor up/down keys. style: 1: > The widget will be presented with the full width of its container. The controls will use a default

high contrast presentation provided by the respective library being used.

Returns

Implemented in NoUIFactory, and ILIAS\UI\Implementation\Factory.

◆ popover()

ILIAS\UI\Factory::popover ( )


description: purpose: > Popovers can be used when space is scarce i.e.

within List GUI items, table cells or menus in the Header section. They offer either secondary information on object like a preview or rating to be displayed or entered. They display information about ongoing processes composition: > Popovers consist of a layer displayed above all other content. The content of the Popover depends on the functionality it performs. A Popover MAY display a title above its content. All Popovers contain a pointer pointing from the Popover to the Triggerer of the Popover. effect: > Popovers are shown by clicking a Triggerer component such as a Button or Glyph. The position of the Popover is calculated automatically be default. However, it is possible to specify if the popover appears horizontal (left, right) or vertical (top, bottom) relative to its Triggerer component. Popovers disappear by clicking anywhere outside the Popover or by pressing the ESC key. rivals: > Modals: > Modals hide all other content while Popovers do not prevent interaction with other parts of the current context. rules: usage: 1: > Popovers MUST NOT contain horizontal scrollbars. 2: > Popovers MAY contain vertical scrollbars. The content component is responsible to define its own height and show vertical scrollbars. 3: > If Popovers are used to present secondary information of an object, they SHOULD display a title representing the object. interaction: 1: > A Popover MUST only be displayed if the Trigger component is clicked. This behaviour is different from Tooltips that appear on hovering. Popovers disappear by clicking anywhere outside the Popover or by pressing the ESC key. style: 1: Popovers MUST always relate to the Trigger component by a little pointer. accessibility: 1: > There MUST be a way to open the Popover by only using the keyboard. 2: > The focus MUST be inside the Popover, once it is open if it contains at least one interactive item. Otherwise the focus MUST remain on the Triggerer component. 3: > The focus MUST NOT leave the Popover for as long as it is open. 4: > There MUST be a way to reach every control in the Popover by only using the keyboard. 5: > The Popover MUST be closable by pressing the ESC key. 6: > Once the Popover is closed, the focus MUST return to the element triggering the opening of the Popover or the element being clicked if the Popover was

closed on click.

Returns

Implemented in ILIAS\UI\Implementation\Factory, NoUIFactory, and WithNoUIFactories.

◆ symbol()

ILIAS\UI\Factory::symbol ( )


description: purpose: > Symbols are graphical representations of concepts or contexts quickly comprehensible or generally known to the user.

composition: Symbols contain a graphical along with textual representation describing, what the graphic is depicting. rules: accessibility: 1: Symbols MUST have labels which then might be used to display some alternative text (e.g. as alt attribute). 2: The label of the Symbol MUST NOT be displayed, if the Symbol has a purely decorative function (as e.g. in

primary buttons).

Returns

Implemented in ILIAS\UI\Implementation\Factory, NoUIFactory, WithNoUIFactories, and WithButtonAndSymbolButNoUIFactory.

Referenced by ilLegacyKioskModeView\render().

+ Here is the caller graph for this function:

◆ table()

ILIAS\UI\Factory::table ( )


description: purpose: > Tables present a set of uniformly structured data.


Returns

Implemented in ILIAS\UI\Implementation\Factory, and NoUIFactory.

◆ toast()

ILIAS\UI\Factory::toast ( )


description: purpose: Toasts are temporary messages from the system published to the user.

Toasts are used to attract attention from a user without affecting the user experience permanently. composition: Toasts contain an information which is temporarily displayed decentralized from the main content. effect: If the user does not interact with the item it will vanish after a global configurable amount of time. rivals: OSD notification: OSD notification are of the similar purpose as toast but arent a component ATM(26.04.2021). Therefore toast suppose to replace and unify this UI violation. Message Box: The Message Box it primarily used to catch the users awarness for serious problems or error and is therefore more intrusive or even used to interrupt the users workflow, while toast will provide some less serious information which can be optional ignored by the user. System Info: System Info is used for system specific information without temporal dependencies, while toast are used for temporal information without semantic dependencies. Therefore Toast can be used for matching information about the system to increase their temporal awareness without changing the workflow of system infos. rules: usage: 1: The Toast SHOULD be used for all Notifications which include temporal relevant information for a user. 2: The Toast SHOULD NOT be used for Notifications which are not time relevant to the point of their creation. composition: 1: If a notification has temporal relevance for a user, it SHOULD be preceded by a Toast. interaction: 1: Click interactions with the Toast MUST remove it permanently. style: 1: The Toast MUST be visible on the top layer of the page, Therefore it MUST cover up all other UI Items in its space. 2: The Toast disappear after a certain amount of time or earlier by user interaction. No interaction can extends the Toast time of appearance above the global defined amount. accessibility: 1: All interactions SHOULD be only accessible as long a the Toast is not vanished. 2: All Toast MUST alert screen readers when appearing and therefore MUST declare the role "alert" or aria-live.


Returns

Implemented in ILIAS\UI\Implementation\Factory, and NoUIFactory.

◆ tree()

ILIAS\UI\Factory::tree ( )


description: purpose: > Trees present hierarchically structured data.

rivals: Drilldown: > A Drilldown shows only one level of the hierarchy, the Tree will show all at the same time. Presentation Table: > Allthough the rows in a table are expandable, entries in a table reflect entities and certain aspects of them. Nodes, however, are entities by themself.

rules: usage: 1: > A Tree SHOULD NOT be used for data-structures with little hierarchy. E.g., listing objects and their properties would call for a Presentation Table rather than a Tree (see "rivals"), since this is a two-dimensional structure only. 2: > A Tree SHOULD NOT mix different kind of nodes, i.e. all nodes in the same Tree SHOULD be identical in structure. accessibility: 1: All tree nodes are contained in or owned by an element with role "tree". 2: Each element serving as a tree node has role "treeitem". 3: Each root node is contained in the element with role "tree". 4: > Each parent node contains an element with role "group" that contains the sub nodes of that parent. 5: > Each parent node uses "aria-expanded" (with values "true" or "false") to indicate if it is expanded or not.


Returns

Implemented in ILIAS\UI\Implementation\Factory, and NoUIFactory.

◆ viewControl()

ILIAS\UI\Factory::viewControl ( )


description: purpose: > View Controls switch between different visualisation of data.

composition: > View Controls are composed mainly of buttons, they are often found in toolbars.

effect: Interacting with a view control changes to display in some content area.

Returns

Implemented in ILIAS\UI\Implementation\Factory, and NoUIFactory.


The documentation for this interface was generated from the following file: