ILIAS  release_9 Revision v9.13-25-g2c18ec4c24f
ilMapArea Class Reference

Class ilMapArea. More...

+ Collaboration diagram for ilMapArea:

Public Member Functions

 __construct (int $a_item_id=0, int $a_nr=0)
 
 create ()
 create persistent map area object in db More...
 
 read ()
 
 update ()
 
 setHighlightMode (string $a_val)
 
 getHighlightMode ()
 
 setHighlightClass (string $a_val)
 
 getHighlightClass ()
 
 setItemId (int $a_item_id)
 
 getItemId ()
 
 setNr (int $a_nr)
 
 getNr ()
 
 setShape (string $a_shape)
 set shape (IL_AREA_RECT, IL_AREA_CIRCLE, IL_AREA_POLY, IL_AREA_WHOLE_PICTURE) More...
 
 getShape ()
 
 setCoords (string $a_coords)
 set coords of area More...
 
 getCoords ()
 
 setTitle (string $a_title)
 set (tooltip)title of area More...
 
 appendTitle (string $a_title_str)
 
 getTitle ()
 
 setLinkType (string $a_link_type)
 set link type More...
 
 getLinkType ()
 
 setHref (string $a_href)
 set hyper reference (external link only) More...
 
 getHref ()
 
 setExtTitle (string $a_title)
 set link text (external link only) More...
 
 getExtTitle ()
 
 setTarget (string $a_target)
 set link target (internal link only) More...
 
 getTarget (bool $a_insert_inst=false)
 get link target (internal link only) More...
 
 setType (string $a_type)
 set link type (internal link only) More...
 
 getType ()
 
 setTargetFrame (string $a_target_frame)
 set link target frame (internal link only) More...
 
 getTargetFrame ()
 
 draw ( $a_image, int $a_col1, int $a_col2, bool $a_close_poly=true, float $a_x_ratio=1, float $a_y_ratio=1)
 
 drawLine ( $im, int $x1, int $y1, int $x2, int $y2, int $c1, int $c2)
 draws an outlined two color line in an image More...
 
 drawRect ( $im, string $coords, int $c1, int $c2, float $a_x_ratio=1, float $a_y_ratio=1)
 draws an outlined two color rectangle More...
 
 drawPoly ( $im, string $coords, int $c1, int $c2, bool $closed, float $a_x_ratio=1, float $a_y_ratio=1)
 draws an outlined two color polygon More...
 
 drawCircle ( $im, string $coords, int $c1, int $c2, float $a_x_ratio=1, float $a_y_ratio=1)
 draws an outlined two colored circle More...
 

Static Public Member Functions

static _getMaxNr (int $a_item_id)
 get maximum nr of media item (static) More...
 
static _resolveIntLinks (int $a_item_id)
 resolve internal links of an item id More...
 
static _getIntLinks (int $a_item_id)
 get all internal links of a media items map areas More...
 
static _getMobsForTarget (string $a_type, string $a_target)
 Get areas for a certain target. More...
 
static getAllHighlightModes ()
 
static getAllHighlightClasses ()
 
static countCoords (string $c)
 count the number of coordinates (x,y) in a coordinate string (format: "x1,y1,x2,y2,x3,y3,...") More...
 

Data Fields

const HL_NONE = ""
 
const HL_HOVER = "Hover"
 
const HL_ALWAYS = "Always"
 
const HLCL_ACCENTED = ""
 
const HLCL_LIGHT = "Light"
 
const HLCL_DARK = "Dark"
 
int $item_id = 0
 
int $nr = 0
 
string $shape = ""
 
string $coords = ""
 
string $title = ""
 
string $linktype = ""
 
string $xl_title = ""
 
string $xl_href = ""
 
string $il_target = ""
 
string $il_type = ""
 
string $il_target_frame = ""
 

Protected Attributes

string $highlight_mode = ""
 
string $highlight_class = ""
 
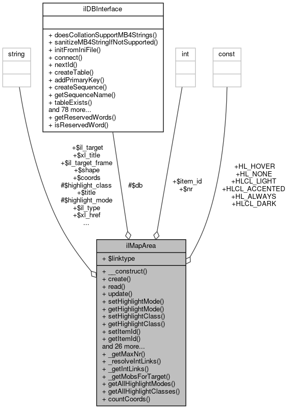
ilDBInterface $db
 

Detailed Description

Class ilMapArea.

Map Area of an Image Map, subobject of Media Item

Author
Alex Killing alex..nosp@m.kill.nosp@m.ing@g.nosp@m.mx.d.nosp@m.e

Definition at line 46 of file class.ilMapArea.php.

Constructor & Destructor Documentation

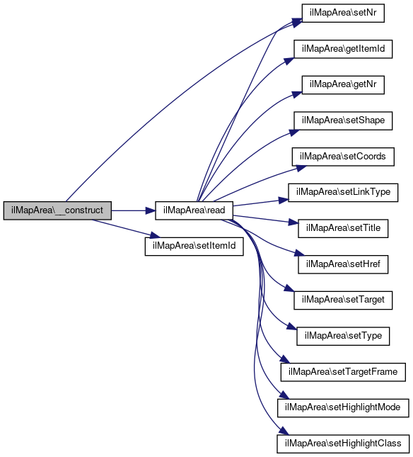
◆ __construct()

ilMapArea::__construct ( int  $a_item_id = 0,
int  $a_nr = 0 
)
Parameters
int$a_item_idparent media item id
int$a_nrmap area number within media item

Definition at line 74 of file class.ilMapArea.php.

References $DIC, read(), setItemId(), and setNr().

77  {
78  global $DIC;
79 
80  $this->db = $DIC->database();
81  $this->title = "";
82  if ($a_item_id != 0 && $a_nr != 0) {
83  $this->setItemId($a_item_id);
84  $this->setNr($a_nr);
85  $this->read();
86  }
87  }
setItemId(int $a_item_id)
global $DIC
Definition: feed.php:28
setNr(int $a_nr)
+ Here is the call graph for this function:

Member Function Documentation

◆ _getIntLinks()

static ilMapArea::_getIntLinks ( int  $a_item_id)
static

get all internal links of a media items map areas

Parameters
int$a_item_idmedia item id

Definition at line 212 of file class.ilMapArea.php.

References $DIC, $ilDB, $q, and IL_INT_LINK.

Referenced by ilMediaItem\_getMapAreasIntLinks(), and ilObjMediaObject\getLinkedMediaObjects().

214  : array {
215  global $DIC;
216 
217  $ilDB = $DIC->database();
218 
219  $q = "SELECT * FROM map_area WHERE item_id = " .
220  $ilDB->quote($a_item_id, "integer");
221  $area_set = $ilDB->query($q);
222 
223  $links = array();
224 
225  while ($area_rec = $ilDB->fetchAssoc($area_set)) {
226  $target = $area_rec["target"];
227  $type = $area_rec["type"];
228  $targetframe = $area_rec["target_frame"];
229 
230  if (($area_rec["link_type"] == IL_INT_LINK) && (is_int(strpos($target, "__")))) {
231  $links[$target . ":" . $type . ":" . $targetframe] =
232  array("Target" => $target, "Type" => $type,
233  "TargetFrame" => $targetframe);
234  }
235  }
236  return $links;
237  }
global $DIC
Definition: feed.php:28
const IL_INT_LINK
$q
Definition: shib_logout.php:21
+ Here is the caller graph for this function:

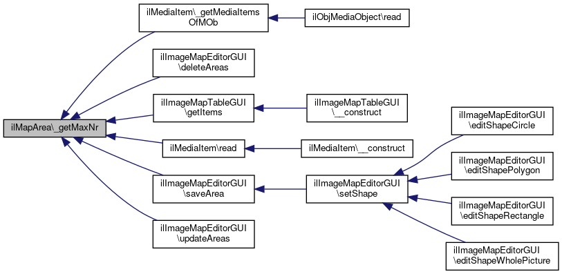
◆ _getMaxNr()

static ilMapArea::_getMaxNr ( int  $a_item_id)
static

get maximum nr of media item (static)

Definition at line 117 of file class.ilMapArea.php.

References $DIC, $ilDB, and $q.

Referenced by ilMediaItem\_getMediaItemsOfMOb(), ilImageMapEditorGUI\deleteAreas(), ilImageMapTableGUI\getItems(), ilMediaItem\read(), ilImageMapEditorGUI\saveArea(), and ilImageMapEditorGUI\updateAreas().

119  : int {
120  global $DIC;
121 
122  $ilDB = $DIC->database();
123 
124  $q = "SELECT max(nr) AS max_nr FROM map_area WHERE item_id = " .
125  $ilDB->quote($a_item_id, "integer");
126  $max_set = $ilDB->query($q);
127  $max_rec = $ilDB->fetchAssoc($max_set);
128 
129  return (int) $max_rec["max_nr"];
130  }
global $DIC
Definition: feed.php:28
$q
Definition: shib_logout.php:21
+ Here is the caller graph for this function:

◆ _getMobsForTarget()

static ilMapArea::_getMobsForTarget ( string  $a_type,
string  $a_target 
)
static

Get areas for a certain target.

Definition at line 242 of file class.ilMapArea.php.

References $DIC, $ilDB, $q, and ilMediaItem\_lookupMobId().

Referenced by ilLMObject\updateInternalLinks().

245  : array {
246  global $DIC;
247 
248  $ilDB = $DIC->database();
249 
250  $q = "SELECT * FROM map_area WHERE " .
251  " link_type = " . $ilDB->quote($a_type, "text") .
252  " AND target = " . $ilDB->quote($a_target, "text");
253  $set = $ilDB->query($q);
254 
255  $mobs = array();
256  while ($rec = $ilDB->fetchAssoc($set)) {
257  $mob_id = ilMediaItem::_lookupMobId($rec["item_id"]);
258  $mobs[$mob_id] = $mob_id;
259  }
260 
261  return $mobs;
262  }
global $DIC
Definition: feed.php:28
static _lookupMobId(int $a_med_id)
$q
Definition: shib_logout.php:21
+ Here is the call graph for this function:
+ Here is the caller graph for this function:

◆ _resolveIntLinks()

static ilMapArea::_resolveIntLinks ( int  $a_item_id)
static

resolve internal links of an item id

Definition at line 177 of file class.ilMapArea.php.

References $DIC, $ilDB, $q, ilInternalLink\_getIdForImportId(), and IL_INT_LINK.

Referenced by ilMediaItem\_resolveMapAreaLinks().

179  : void {
180  global $DIC;
181 
182  $ilDB = $DIC->database();
183 
184  //echo "maparea::resolve<br>";
185  $q = "SELECT * FROM map_area WHERE item_id = " .
186  $ilDB->quote($a_item_id, "integer");
187  $area_set = $ilDB->query($q);
188  while ($area_rec = $ilDB->fetchAssoc($area_set)) {
189  $target = (string) $area_rec["target"];
190  $type = $area_rec["type"];
191  $item_id = $area_rec["item_id"];
192  $nr = $area_rec["nr"];
193 
194  if (($area_rec["link_type"] == IL_INT_LINK) && (!is_int(strpos($target, "__")))) {
195  $new_target = ilInternalLink::_getIdForImportId($type, $target);
196  if ($new_target !== false) {
197  $query = "UPDATE map_area SET " .
198  "target = " . $ilDB->quote($new_target, "text") . " " .
199  "WHERE item_id = " . $ilDB->quote($item_id, "integer") .
200  " AND nr = " . $ilDB->quote($nr, "integer");
201  $ilDB->manipulate($query);
202  }
203  }
204  }
205  }
global $DIC
Definition: feed.php:28
const IL_INT_LINK
$q
Definition: shib_logout.php:21
+ Here is the call graph for this function:
+ Here is the caller graph for this function:

◆ appendTitle()

ilMapArea::appendTitle ( string  $a_title_str)

Definition at line 366 of file class.ilMapArea.php.

366  : void
367  {
368  $this->title .= $a_title_str;
369  }

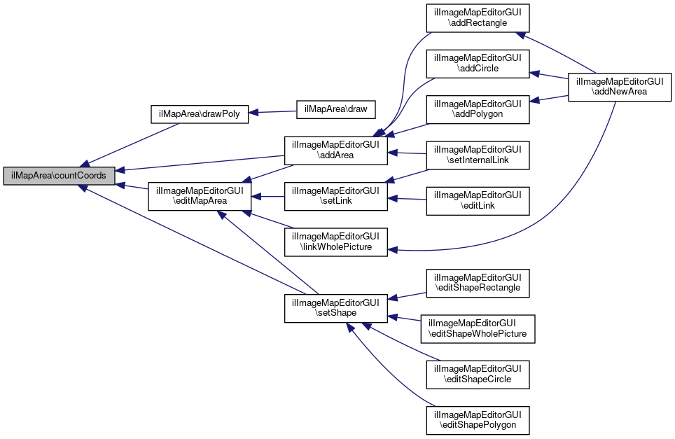
◆ countCoords()

static ilMapArea::countCoords ( string  $c)
static

count the number of coordinates (x,y) in a coordinate string (format: "x1,y1,x2,y2,x3,y3,...")

Parameters
string$ccoordinate string
Returns
int number of coordinates

Definition at line 702 of file class.ilMapArea.php.

Referenced by ilImageMapEditorGUI\addArea(), drawPoly(), ilImageMapEditorGUI\editMapArea(), and ilImageMapEditorGUI\setShape().

702  : float
703  {
704  if ($c == "") {
705  return 0;
706  } else {
707  $coord_array = explode(",", $c);
708  return (count($coord_array) / 2);
709  }
710  }
+ Here is the caller graph for this function:

◆ create()

ilMapArea::create ( )

create persistent map area object in db

Definition at line 92 of file class.ilMapArea.php.

References $db, $ilDB, $q, getCoords(), getHighlightClass(), getHighlightMode(), getHref(), getItemId(), getLinkType(), getNr(), getShape(), getTarget(), getTargetFrame(), getTitle(), and getType().

92  : void
93  {
94  $ilDB = $this->db;
95 
96  $q = "INSERT INTO map_area (item_id, nr, shape, " .
97  "coords, link_type, title, href, target, type, highlight_mode, highlight_class, target_frame) " .
98  " VALUES (" .
99  $ilDB->quote($this->getItemId(), "integer") . "," .
100  $ilDB->quote($this->getNr(), "integer") . "," .
101  $ilDB->quote($this->getShape(), "text") . "," .
102  $ilDB->quote($this->getCoords(), "text") . "," .
103  $ilDB->quote($this->getLinkType(), "text") . "," .
104  $ilDB->quote($this->getTitle(), "text") . "," .
105  $ilDB->quote($this->getHref(), "text") . "," .
106  $ilDB->quote($this->getTarget(), "text") . "," .
107  $ilDB->quote($this->getType(), "text") . "," .
108  $ilDB->quote($this->getHighlightMode(), "text") . "," .
109  $ilDB->quote($this->getHighlightClass(), "text") . "," .
110  $ilDB->quote($this->getTargetFrame(), "text") . ")";
111  $ilDB->manipulate($q);
112  }
getTarget(bool $a_insert_inst=false)
get link target (internal link only)
ilDBInterface $db
$q
Definition: shib_logout.php:21
+ Here is the call graph for this function:

◆ draw()

ilMapArea::draw (   $a_image,
int  $a_col1,
int  $a_col2,
bool  $a_close_poly = true,
float  $a_x_ratio = 1,
float  $a_y_ratio = 1 
)
Parameters
resource | GdImage$a_image(GdImage comes with 8.0)

Definition at line 474 of file class.ilMapArea.php.

References drawCircle(), drawPoly(), drawRect(), getCoords(), and getShape().

481  : void {
482  switch ($this->getShape()) {
483  case "Rect":
484  $this->drawRect(
485  $a_image,
486  $this->getCoords(),
487  $a_col1,
488  $a_col2,
489  $a_x_ratio,
490  $a_y_ratio
491  );
492  break;
493 
494  case "Circle":
495  $this->drawCircle(
496  $a_image,
497  $this->getCoords(),
498  $a_col1,
499  $a_col2,
500  $a_x_ratio,
501  $a_y_ratio
502  );
503  break;
504 
505  case "Poly":
506  $this->drawPoly(
507  $a_image,
508  $this->getCoords(),
509  $a_col1,
510  $a_col2,
511  $a_close_poly,
512  $a_x_ratio,
513  $a_y_ratio
514  );
515  break;
516  }
517  }
drawPoly( $im, string $coords, int $c1, int $c2, bool $closed, float $a_x_ratio=1, float $a_y_ratio=1)
draws an outlined two color polygon
drawCircle( $im, string $coords, int $c1, int $c2, float $a_x_ratio=1, float $a_y_ratio=1)
draws an outlined two colored circle
drawRect( $im, string $coords, int $c1, int $c2, float $a_x_ratio=1, float $a_y_ratio=1)
draws an outlined two color rectangle
+ Here is the call graph for this function:

◆ drawCircle()

ilMapArea::drawCircle (   $im,
string  $coords,
int  $c1,
int  $c2,
float  $a_x_ratio = 1,
float  $a_y_ratio = 1 
)

draws an outlined two colored circle

Parameters
resource | GdImage$im(GdImage comes with 8.0)
string$coordscoordinate string, format : "x,y,r" with (x,y) as center point and r as radius
int$c1color identifier 1
int$c2color identifier 2

Definition at line 656 of file class.ilMapArea.php.

References Vendor\Package\$c.

Referenced by draw().

663  : void {
664  $c = explode(",", $coords);
665  imagearc(
666  $im,
667  $c[0] / $a_x_ratio,
668  $c[1] / $a_y_ratio,
669  ($c[2] + 1) * 2 / $a_x_ratio,
670  ($c[2] + 1) * 2 / $a_y_ratio,
671  1,
672  360,
673  $c1
674  );
675  imagearc(
676  $im,
677  $c[0] / $a_x_ratio,
678  $c[1] / $a_y_ratio,
679  ($c[2] - 1) * 2 / $a_x_ratio,
680  ($c[2] - 1) * 2 / $a_y_ratio,
681  1,
682  360,
683  $c1
684  );
685  imagearc(
686  $im,
687  $c[0] / $a_x_ratio,
688  $c[1] / $a_y_ratio,
689  $c[2] * 2 / $a_x_ratio,
690  $c[2] * 2 / $a_y_ratio,
691  1,
692  360,
693  $c2
694  );
695  }
string $coords
+ Here is the caller graph for this function:

◆ drawLine()

ilMapArea::drawLine (   $im,
int  $x1,
int  $y1,
int  $x2,
int  $y2,
int  $c1,
int  $c2 
)

draws an outlined two color line in an image

Parameters
resource | GdImage$im(GdImage comes with 8.0)
int$x1x-coordinate of starting point
int$y1y-coordinate of starting point
int$x2x-coordinate of ending point
int$y2y-coordinate of ending point
int$c1color identifier 1
int$c2color identifier 2

Definition at line 529 of file class.ilMapArea.php.

Referenced by drawPoly(), and drawRect().

537  : void {
538  imageline($im, $x1 + 1, $y1, $x2 + 1, $y2, $c1);
539  imageline($im, $x1 - 1, $y1, $x2 - 1, $y2, $c1);
540  imageline($im, $x1, $y1 + 1, $x2, $y2 + 1, $c1);
541  imageline($im, $x1, $y1 - 1, $x2, $y2 - 1, $c1);
542  imageline($im, $x1, $y1, $x2, $y2, $c2);
543  }
+ Here is the caller graph for this function:

◆ drawPoly()

ilMapArea::drawPoly (   $im,
string  $coords,
int  $c1,
int  $c2,
bool  $closed,
float  $a_x_ratio = 1,
float  $a_y_ratio = 1 
)

draws an outlined two color polygon

Parameters
resource | GdImage$im(GdImage comes with 8.0)
string$coordscoordinate string, format : "x1,y1,x2,y2,..." with every (x,y) pair is an ending point of a line of the polygon
int$c1color identifier 1
int$c2color identifier 2
bool$closedtrue: the first and the last point will be connected with a line

Definition at line 611 of file class.ilMapArea.php.

References Vendor\Package\$c, countCoords(), and drawLine().

Referenced by draw().

619  : void {
620  if ($closed) {
621  $p = 0;
622  } else {
623  $p = 1;
624  }
625 
627 
628  if ($anz < (3 - $p)) {
629  return;
630  }
631 
632  $c = explode(",", $coords);
633 
634  for ($i = 0; $i < $anz - $p; $i++) {
635  $this->drawLine(
636  $im,
637  $c[$i * 2] / $a_x_ratio,
638  $c[$i * 2 + 1] / $a_y_ratio,
639  $c[($i * 2 + 2) % (2 * $anz)] / $a_x_ratio,
640  $c[($i * 2 + 3) % (2 * $anz)] / $a_y_ratio,
641  $c1,
642  $c2
643  );
644  }
645  }
string $coords
static countCoords(string $c)
count the number of coordinates (x,y) in a coordinate string (format: "x1,y1,x2,y2,x3,y3,...")
drawLine( $im, int $x1, int $y1, int $x2, int $y2, int $c1, int $c2)
draws an outlined two color line in an image
+ Here is the call graph for this function:
+ Here is the caller graph for this function:

◆ drawRect()

ilMapArea::drawRect (   $im,
string  $coords,
int  $c1,
int  $c2,
float  $a_x_ratio = 1,
float  $a_y_ratio = 1 
)

draws an outlined two color rectangle

Parameters
resource | GdImage$im(GdImage comes with 8.0)
string$coordscoordinate string, format : "x1,y1,x2,y2" with (x1,y1) is top left and (x2,y2) is bottom right point of the rectangle
int$c1color identifier 1
int$c2color identifier 2

Definition at line 553 of file class.ilMapArea.php.

References drawLine().

Referenced by draw().

560  : void {
561  $coord = explode(",", $coords);
562 
563  $this->drawLine(
564  $im,
565  $coord[0] / $a_x_ratio,
566  $coord[1] / $a_y_ratio,
567  $coord[0] / $a_x_ratio,
568  $coord[3] / $a_y_ratio,
569  $c1,
570  $c2
571  );
572  $this->drawLine(
573  $im,
574  $coord[0] / $a_x_ratio,
575  $coord[3] / $a_y_ratio,
576  $coord[2] / $a_x_ratio,
577  $coord[3] / $a_y_ratio,
578  $c1,
579  $c2
580  );
581  $this->drawLine(
582  $im,
583  $coord[2] / $a_x_ratio,
584  $coord[3] / $a_y_ratio,
585  $coord[2] / $a_x_ratio,
586  $coord[1] / $a_y_ratio,
587  $c1,
588  $c2
589  );
590  $this->drawLine(
591  $im,
592  $coord[2] / $a_x_ratio,
593  $coord[1] / $a_y_ratio,
594  $coord[0] / $a_x_ratio,
595  $coord[1] / $a_y_ratio,
596  $c1,
597  $c2
598  );
599  }
string $coords
drawLine( $im, int $x1, int $y1, int $x2, int $y2, int $c1, int $c2)
draws an outlined two color line in an image
+ Here is the call graph for this function:
+ Here is the caller graph for this function:

◆ getAllHighlightClasses()

static ilMapArea::getAllHighlightClasses ( )
static

Definition at line 288 of file class.ilMapArea.php.

References $DIC, and $lng.

Referenced by ilImageMapTableGUI\__construct(), and ILIAS\COPage\PC\InteractiveImage\InteractiveImageQueryActionHandler\getTriggerPropertiesFormAdapter().

288  : array
289  {
290  global $DIC;
291 
292  $lng = $DIC->language();
293 
294  return array(
295  self::HLCL_ACCENTED => $lng->txt("cont_accented"),
296  self::HLCL_LIGHT => $lng->txt("cont_light"),
297  self::HLCL_DARK => $lng->txt("cont_dark"),
298  );
299  }
global $DIC
Definition: feed.php:28
$lng
+ Here is the caller graph for this function:

◆ getAllHighlightModes()

static ilMapArea::getAllHighlightModes ( )
static

Definition at line 264 of file class.ilMapArea.php.

References $DIC, and $lng.

Referenced by ilImageMapTableGUI\__construct(), and ILIAS\COPage\PC\InteractiveImage\InteractiveImageQueryActionHandler\getTriggerPropertiesFormAdapter().

264  : array
265  {
266  global $DIC;
267 
268  $lng = $DIC->language();
269 
270  return array(
271  self::HL_NONE => $lng->txt("cont_none"),
272  self::HL_HOVER => $lng->txt("cont_hover"),
273  self::HL_ALWAYS => $lng->txt("cont_always")
274  );
275  }
global $DIC
Definition: feed.php:28
$lng
+ Here is the caller graph for this function:

◆ getCoords()

ilMapArea::getCoords ( )

Definition at line 353 of file class.ilMapArea.php.

References $coords.

Referenced by create(), draw(), and update().

353  : string
354  {
355  return $this->coords;
356  }
string $coords
+ Here is the caller graph for this function:

◆ getExtTitle()

ilMapArea::getExtTitle ( )

Definition at line 412 of file class.ilMapArea.php.

References $xl_title.

412  : string
413  {
414  return $this->xl_title;
415  }
string $xl_title

◆ getHighlightClass()

ilMapArea::getHighlightClass ( )

Definition at line 306 of file class.ilMapArea.php.

References $highlight_class.

Referenced by create(), and update().

306  : string
307  {
308  return $this->highlight_class;
309  }
string $highlight_class
+ Here is the caller graph for this function:

◆ getHighlightMode()

ilMapArea::getHighlightMode ( )

Definition at line 283 of file class.ilMapArea.php.

References $highlight_mode.

Referenced by create(), and update().

283  : string
284  {
285  return $this->highlight_mode;
286  }
string $highlight_mode
+ Here is the caller graph for this function:

◆ getHref()

ilMapArea::getHref ( )

Definition at line 398 of file class.ilMapArea.php.

References $xl_href.

Referenced by create(), and update().

398  : string
399  {
400  return $this->xl_href;
401  }
string $xl_href
+ Here is the caller graph for this function:

◆ getItemId()

ilMapArea::getItemId ( )

Definition at line 316 of file class.ilMapArea.php.

References $item_id.

Referenced by create(), read(), and update().

316  : int
317  {
318  return $this->item_id;
319  }
+ Here is the caller graph for this function:

◆ getLinkType()

ilMapArea::getLinkType ( )

Definition at line 385 of file class.ilMapArea.php.

References $linktype.

Referenced by create(), and update().

385  : string
386  {
387  return $this->linktype;
388  }
string $linktype
+ Here is the caller graph for this function:

◆ getNr()

ilMapArea::getNr ( )

Definition at line 326 of file class.ilMapArea.php.

References $nr.

Referenced by create(), read(), and update().

326  : int
327  {
328  return $this->nr;
329  }
+ Here is the caller graph for this function:

◆ getShape()

ilMapArea::getShape ( )

Definition at line 339 of file class.ilMapArea.php.

References $shape.

Referenced by create(), draw(), and update().

339  : string
340  {
341  return $this->shape;
342  }
+ Here is the caller graph for this function:

◆ getTarget()

ilMapArea::getTarget ( bool  $a_insert_inst = false)

get link target (internal link only)

Definition at line 429 of file class.ilMapArea.php.

References $il_target, and IL_INST_ID.

Referenced by create(), and update().

429  : string
430  {
431  $target = $this->il_target;
432 
433  if ((substr($target, 0, 4) == "il__") && $a_insert_inst) {
434  $target = "il_" . IL_INST_ID . "_" . substr($target, 4, strlen($target) - 4);
435  }
436 
437  return $target;
438  }
const IL_INST_ID
Definition: constants.php:40
string $il_target
+ Here is the caller graph for this function:

◆ getTargetFrame()

ilMapArea::getTargetFrame ( )

Definition at line 466 of file class.ilMapArea.php.

References $il_target_frame.

Referenced by create(), and update().

466  : string
467  {
468  return $this->il_target_frame;
469  }
string $il_target_frame
+ Here is the caller graph for this function:

◆ getTitle()

ilMapArea::getTitle ( )

Definition at line 371 of file class.ilMapArea.php.

References $title.

Referenced by create(), and update().

371  : string
372  {
373  return $this->title;
374  }
+ Here is the caller graph for this function:

◆ getType()

ilMapArea::getType ( )

Definition at line 450 of file class.ilMapArea.php.

References $il_type.

Referenced by create(), and update().

450  : string
451  {
452  return $this->il_type;
453  }
string $il_type
+ Here is the caller graph for this function:

◆ read()

ilMapArea::read ( )

Definition at line 132 of file class.ilMapArea.php.

References $db, $ilDB, $q, getItemId(), getNr(), setCoords(), setHighlightClass(), setHighlightMode(), setHref(), setLinkType(), setNr(), setShape(), setTarget(), setTargetFrame(), setTitle(), and setType().

Referenced by __construct().

132  : void
133  {
134  $ilDB = $this->db;
135 
136  $q = "SELECT * FROM map_area WHERE item_id = " .
137  $ilDB->quote($this->getItemId(), "integer") .
138  " AND nr = " . $ilDB->quote($this->getNr(), "integer");
139  $area_set = $ilDB->query($q);
140  $area_rec = $ilDB->fetchAssoc($area_set);
141  $this->setShape((string) $area_rec["shape"]);
142  //echo $area_rec["Shape"];
143  $this->setNr((int) $area_rec["nr"]);
144  $this->setCoords((string) $area_rec["coords"]);
145  $this->setLinkType((string) $area_rec["link_type"]);
146  $this->setTitle((string) $area_rec["title"]);
147  $this->setHref((string) $area_rec["href"]);
148  $this->setTarget((string) $area_rec["target"]);
149  $this->setType((string) $area_rec["type"]);
150  $this->setTargetFrame((string) $area_rec["target_frame"]);
151  $this->setHighlightMode((string) $area_rec["highlight_mode"]);
152  $this->setHighlightClass((string) $area_rec["highlight_class"]);
153  }
setTitle(string $a_title)
set (tooltip)title of area
setHref(string $a_href)
set hyper reference (external link only)
setShape(string $a_shape)
set shape (IL_AREA_RECT, IL_AREA_CIRCLE, IL_AREA_POLY, IL_AREA_WHOLE_PICTURE)
setHighlightMode(string $a_val)
setNr(int $a_nr)
setType(string $a_type)
set link type (internal link only)
setLinkType(string $a_link_type)
set link type
ilDBInterface $db
setTarget(string $a_target)
set link target (internal link only)
setCoords(string $a_coords)
set coords of area
$q
Definition: shib_logout.php:21
setTargetFrame(string $a_target_frame)
set link target frame (internal link only)
setHighlightClass(string $a_val)
+ Here is the call graph for this function:
+ Here is the caller graph for this function:

◆ setCoords()

ilMapArea::setCoords ( string  $a_coords)

set coords of area

Parameters
string$a_coordscoords (comma separated integers)

Definition at line 348 of file class.ilMapArea.php.

Referenced by read().

348  : void
349  {
350  $this->coords = $a_coords;
351  }
+ Here is the caller graph for this function:

◆ setExtTitle()

ilMapArea::setExtTitle ( string  $a_title)

set link text (external link only)

Parameters
string$a_titlelink text

Definition at line 407 of file class.ilMapArea.php.

407  : void
408  {
409  $this->xl_title = $a_title;
410  }

◆ setHighlightClass()

ilMapArea::setHighlightClass ( string  $a_val)

Definition at line 301 of file class.ilMapArea.php.

Referenced by read().

301  : void
302  {
303  $this->highlight_class = $a_val;
304  }
+ Here is the caller graph for this function:

◆ setHighlightMode()

ilMapArea::setHighlightMode ( string  $a_val)

Definition at line 277 of file class.ilMapArea.php.

Referenced by read().

279  : void {
280  $this->highlight_mode = $a_val;
281  }
+ Here is the caller graph for this function:

◆ setHref()

ilMapArea::setHref ( string  $a_href)

set hyper reference (external link only)

Definition at line 393 of file class.ilMapArea.php.

Referenced by read().

393  : void
394  {
395  $this->xl_href = $a_href;
396  }
+ Here is the caller graph for this function:

◆ setItemId()

ilMapArea::setItemId ( int  $a_item_id)

Definition at line 311 of file class.ilMapArea.php.

Referenced by __construct().

311  : void
312  {
313  $this->item_id = $a_item_id;
314  }
+ Here is the caller graph for this function:

◆ setLinkType()

ilMapArea::setLinkType ( string  $a_link_type)

set link type

Parameters
string$a_link_typelink type (IL_INT_LINK, IL_EXT_LINK)

Definition at line 380 of file class.ilMapArea.php.

Referenced by read(), and ilImageMapEditorGUI\saveArea().

380  : void
381  {
382  $this->linktype = $a_link_type;
383  }
+ Here is the caller graph for this function:

◆ setNr()

ilMapArea::setNr ( int  $a_nr)

Definition at line 321 of file class.ilMapArea.php.

Referenced by __construct(), and read().

321  : void
322  {
323  $this->nr = $a_nr;
324  }
+ Here is the caller graph for this function:

◆ setShape()

ilMapArea::setShape ( string  $a_shape)

set shape (IL_AREA_RECT, IL_AREA_CIRCLE, IL_AREA_POLY, IL_AREA_WHOLE_PICTURE)

Definition at line 334 of file class.ilMapArea.php.

Referenced by read(), and ilImageMapEditorGUI\saveArea().

334  : void
335  {
336  $this->shape = $a_shape;
337  }
+ Here is the caller graph for this function:

◆ setTarget()

ilMapArea::setTarget ( string  $a_target)

set link target (internal link only)

Parameters
string$a_targetlink target (e.g. "il__pg_23")

Definition at line 421 of file class.ilMapArea.php.

Referenced by read().

421  : void
422  {
423  $this->il_target = $a_target;
424  }
+ Here is the caller graph for this function:

◆ setTargetFrame()

ilMapArea::setTargetFrame ( string  $a_target_frame)

set link target frame (internal link only)

Parameters
string$a_target_frametarget frame (IL_TF_MEDIA | IL_TF_FAQ | IL_TF_GLOSSARY | IL_TF_NEW)

Definition at line 461 of file class.ilMapArea.php.

Referenced by read().

461  : void
462  {
463  $this->il_target_frame = $a_target_frame;
464  }
+ Here is the caller graph for this function:

◆ setTitle()

ilMapArea::setTitle ( string  $a_title)

set (tooltip)title of area

Definition at line 361 of file class.ilMapArea.php.

Referenced by read(), and ilImageMapEditorGUI\updateAreas().

361  : void
362  {
363  $this->title = $a_title;
364  }
+ Here is the caller graph for this function:

◆ setType()

ilMapArea::setType ( string  $a_type)

set link type (internal link only)

Parameters
string$a_typelink type (IL_LT_STRUCTURE | IL_LT_PAGE | IL_LT_MEDIA | IL_LT_GLITEM)

Definition at line 445 of file class.ilMapArea.php.

Referenced by read().

445  : void
446  {
447  $this->il_type = $a_type;
448  }
+ Here is the caller graph for this function:

◆ update()

ilMapArea::update ( )

Definition at line 155 of file class.ilMapArea.php.

References $db, $ilDB, $q, getCoords(), getHighlightClass(), getHighlightMode(), getHref(), getItemId(), getLinkType(), getNr(), getShape(), getTarget(), getTargetFrame(), getTitle(), and getType().

155  : void
156  {
157  $ilDB = $this->db;
158 
159  $q = "UPDATE map_area SET shape = " . $ilDB->quote($this->getShape(), "text") .
160  ", coords = " . $ilDB->quote($this->getCoords(), "text") .
161  ", link_type = " . $ilDB->quote($this->getLinkType(), "text") .
162  ", title = " . $ilDB->quote($this->getTitle(), "text") .
163  ", href = " . $ilDB->quote($this->getHref(), "text") .
164  ", target = " . $ilDB->quote($this->getTarget(), "text") .
165  ", type = " . $ilDB->quote($this->getType(), "text") .
166  ", highlight_mode = " . $ilDB->quote($this->getHighlightMode(), "text") .
167  ", highlight_class = " . $ilDB->quote($this->getHighlightClass(), "text") .
168  ", target_frame = " . $ilDB->quote($this->getTargetFrame(), "text") .
169  " WHERE item_id = " . $ilDB->quote($this->getItemId(), "integer") .
170  " AND nr = " . $ilDB->quote($this->getNr(), "integer");
171  $ilDB->manipulate($q);
172  }
getTarget(bool $a_insert_inst=false)
get link target (internal link only)
ilDBInterface $db
$q
Definition: shib_logout.php:21
+ Here is the call graph for this function:

Field Documentation

◆ $coords

string ilMapArea::$coords = ""

Definition at line 61 of file class.ilMapArea.php.

Referenced by getCoords().

◆ $db

ilDBInterface ilMapArea::$db
protected

Definition at line 57 of file class.ilMapArea.php.

Referenced by create(), read(), and update().

◆ $highlight_class

string ilMapArea::$highlight_class = ""
protected

Definition at line 55 of file class.ilMapArea.php.

Referenced by getHighlightClass().

◆ $highlight_mode

string ilMapArea::$highlight_mode = ""
protected

Definition at line 54 of file class.ilMapArea.php.

Referenced by getHighlightMode().

◆ $il_target

string ilMapArea::$il_target = ""

Definition at line 66 of file class.ilMapArea.php.

Referenced by getTarget().

◆ $il_target_frame

string ilMapArea::$il_target_frame = ""

Definition at line 68 of file class.ilMapArea.php.

Referenced by getTargetFrame().

◆ $il_type

string ilMapArea::$il_type = ""

Definition at line 67 of file class.ilMapArea.php.

Referenced by getType().

◆ $item_id

int ilMapArea::$item_id = 0

Definition at line 58 of file class.ilMapArea.php.

Referenced by getItemId().

◆ $linktype

string ilMapArea::$linktype = ""

Definition at line 63 of file class.ilMapArea.php.

Referenced by getLinkType().

◆ $nr

int ilMapArea::$nr = 0

Definition at line 59 of file class.ilMapArea.php.

Referenced by getNr().

◆ $shape

string ilMapArea::$shape = ""

Definition at line 60 of file class.ilMapArea.php.

Referenced by getShape().

◆ $title

string ilMapArea::$title = ""

Definition at line 62 of file class.ilMapArea.php.

Referenced by getTitle().

◆ $xl_href

string ilMapArea::$xl_href = ""

Definition at line 65 of file class.ilMapArea.php.

Referenced by getHref().

◆ $xl_title

string ilMapArea::$xl_title = ""

Definition at line 64 of file class.ilMapArea.php.

Referenced by getExtTitle().

◆ HL_ALWAYS

const ilMapArea::HL_ALWAYS = "Always"

Definition at line 50 of file class.ilMapArea.php.

◆ HL_HOVER

const ilMapArea::HL_HOVER = "Hover"

Definition at line 49 of file class.ilMapArea.php.

◆ HL_NONE

const ilMapArea::HL_NONE = ""

Definition at line 48 of file class.ilMapArea.php.

◆ HLCL_ACCENTED

const ilMapArea::HLCL_ACCENTED = ""

◆ HLCL_DARK

const ilMapArea::HLCL_DARK = "Dark"

Definition at line 53 of file class.ilMapArea.php.

◆ HLCL_LIGHT

const ilMapArea::HLCL_LIGHT = "Light"

Definition at line 52 of file class.ilMapArea.php.


The documentation for this class was generated from the following file: