ILIAS  release_9 Revision v9.13-25-g2c18ec4c24f
ilPCPlaceHolderEditorGUI Class Reference
+ Inheritance diagram for ilPCPlaceHolderEditorGUI:
+ Collaboration diagram for ilPCPlaceHolderEditorGUI:

Public Member Functions

 __construct ()
 
 getEditorElements (UIWrapper $ui_wrapper, string $page_type, ilPageObjectGUI $page_gui, int $style_id)
 
 getEditComponentForm (UIWrapper $ui_wrapper, string $page_type, \ilPageObjectGUI $page_gui, int $style_id, string $pcid)
 Get rendered editor elements. More...
 
- Public Member Functions inherited from ILIAS\COPage\Editor\Components\PageComponentEditor
 getEditorElements (UIWrapper $ui_wrapper, string $page_type, \ilPageObjectGUI $page_gui, int $style_id)
 Get rendered editor elements. More...
 

Protected Attributes

ilCtrlInterface $ctrl
 
ilLanguage $lng
 

Detailed Description

Definition at line 24 of file class.ilPCPlaceHolderEditorGUI.php.

Constructor & Destructor Documentation

◆ __construct()

ilPCPlaceHolderEditorGUI::__construct ( )

Definition at line 29 of file class.ilPCPlaceHolderEditorGUI.php.

References $DIC, ILIAS\Repository\ctrl(), and ILIAS\Repository\lng().

30  {
31  global $DIC;
32  $this->lng = $DIC->language();
33  $this->ctrl = $DIC->ctrl();
34  }
global $DIC
Definition: feed.php:28
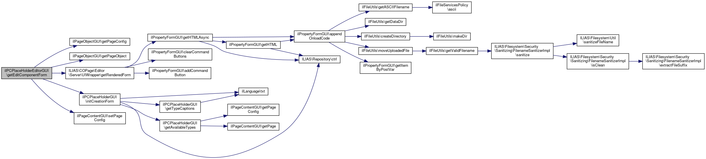
+ Here is the call graph for this function:

Member Function Documentation

◆ getEditComponentForm()

ilPCPlaceHolderEditorGUI::getEditComponentForm ( UIWrapper  $ui_wrapper,
string  $page_type,
\ilPageObjectGUI  $page_gui,
int  $style_id,
string  $pcid 
)

Get rendered editor elements.

Implements ILIAS\COPage\Editor\Components\PageComponentEditor.

Definition at line 50 of file class.ilPCPlaceHolderEditorGUI.php.

References $ctrl, $lng, ilPageObjectGUI\getPageConfig(), ilPageObjectGUI\getPageObject(), ILIAS\COPage\Editor\Server\UIWrapper\getRenderedForm(), ilPCPlaceHolderGUI\initCreationForm(), and ilPageContentGUI\setPageConfig().

56  : string {
58  $lng = $this->lng;
59 
60  $page = $page_gui->getPageObject();
61  $page->addHierIDs();
62  $hier_id = $page->getHierIdForPcId($pcid);
63  $ph = $page->getContentObjectForPcId($pcid);
64 
65 
66  $ph_gui = new ilPCPlaceHolderGUI($page_gui->getPageObject(), $ph, $hier_id, $pcid);
67  $ph_gui->setPageConfig($page_gui->getPageConfig());
68  $form = $ph_gui->initCreationForm();
69 
70  $html = $ui_wrapper->getRenderedForm(
71  $form,
72  [
73  ["Page", "component.update", $lng->txt("save")],
74  ["Page", "component.cancel", $lng->txt("cancel")]
75  ]
76  );
77 
78  return $html;
79  }
txt(string $a_topic, string $a_default_lang_fallback_mod="")
gets the text for a given topic if the topic is not in the list, the topic itself with "-" will be re...
getRenderedForm(\ilPropertyFormGUI $form, array $buttons)
This file is part of ILIAS, a powerful learning management system published by ILIAS open source e-Le...
setPageConfig(ilPageConfig $a_val)
+ Here is the call graph for this function:

◆ getEditorElements()

ilPCPlaceHolderEditorGUI::getEditorElements ( UIWrapper  $ui_wrapper,
string  $page_type,
ilPageObjectGUI  $page_gui,
int  $style_id 
)

Definition at line 36 of file class.ilPCPlaceHolderEditorGUI.php.

References ILIAS\COPage\Editor\Server\UIWrapper\getRenderedIcon().

41  : array {
42  $form = $this->getCreationForm($page_gui, $ui_wrapper);
43 
44  return [
45  "creation_form" => $form,
46  "icon" => $ui_wrapper->getRenderedIcon("peplh")
47  ];
48  }
+ Here is the call graph for this function:

Field Documentation

◆ $ctrl

ilCtrlInterface ilPCPlaceHolderEditorGUI::$ctrl
protected

Definition at line 26 of file class.ilPCPlaceHolderEditorGUI.php.

Referenced by getEditComponentForm().

◆ $lng

ilLanguage ilPCPlaceHolderEditorGUI::$lng
protected

Definition at line 27 of file class.ilPCPlaceHolderEditorGUI.php.

Referenced by getEditComponentForm().


The documentation for this class was generated from the following file: