|
Stud.IP
2.2 Revision 48548
|


Public Member Functions | |
| before_filter (&$action, &$args) | |
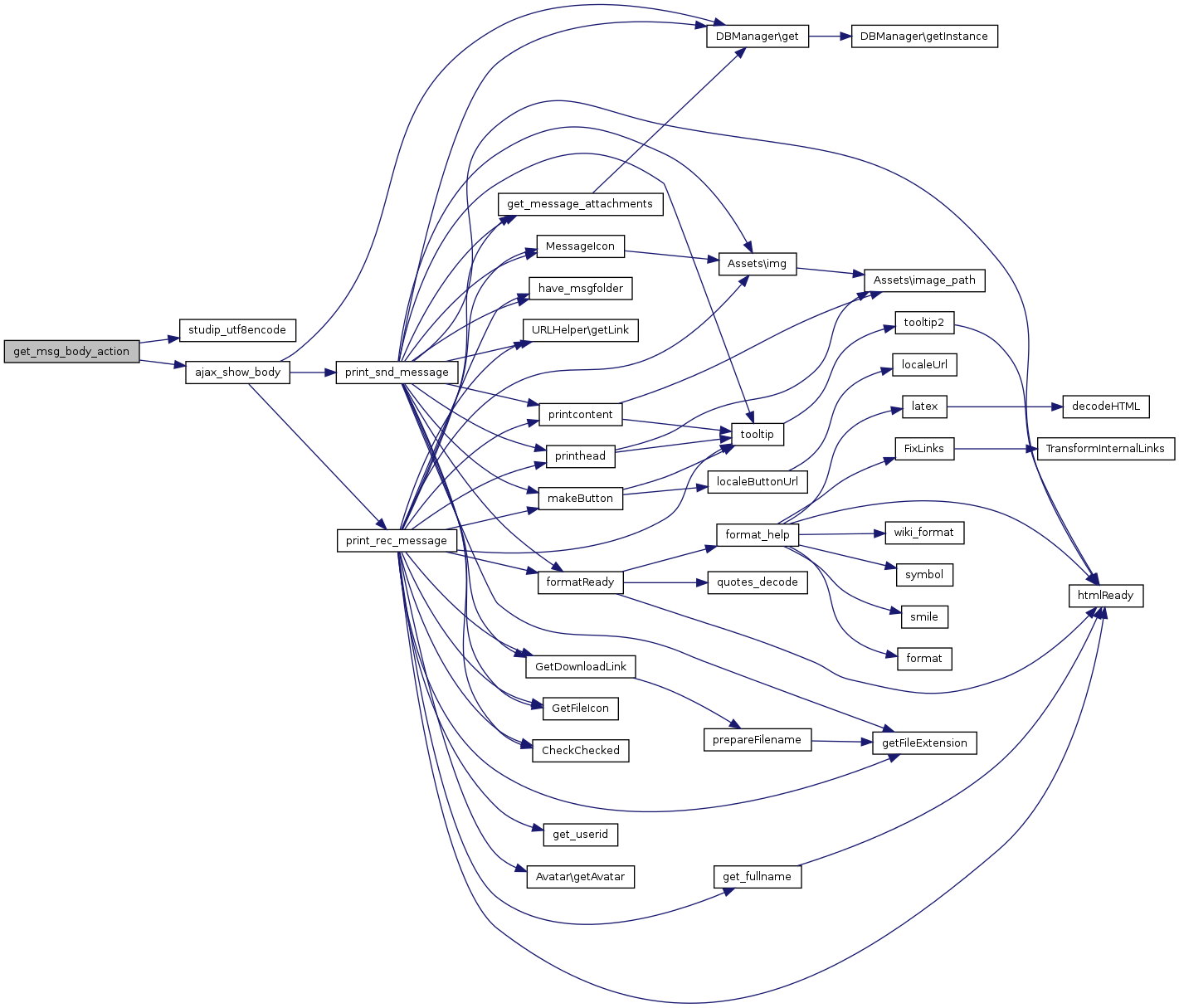
| get_msg_body_action ($id=NULL, $open=NULL, $n=NULL) | |
Public Member Functions inherited from AuthenticatedController | |
| after_filter ($action, $args) | |
Public Member Functions inherited from StudipController | |
| validate_args (&$args, $types=NULL) | |
| url_for ($to) | |
| rescue ($exception) | |
message.php - Message controller
This program is free software; you can redistribute it and/or modify it under the terms of the GNU General Public License as published by the Free Software Foundation; either version 2 of the License, or (at your option) any later version.
| before_filter | ( | & | $action, |
| & | $args | ||
| ) |
Callback function being called before an action is executed. If this function does not return FALSE, the action will be called, otherwise an error will be generated and processing will be aborted. If this function already #rendered or #redirected, further processing of the action is withheld.
| string | Name of the action to perform. |
| array | An array of arguments to the action. |
Reimplemented from AuthenticatedController.
| get_msg_body_action | ( | $id = NULL, |
|
$open = NULL, |
|||
$n = NULL |
|||
| ) |
Gibt die offene, oder geschlossene Tabelle einer Nachricht aus.
| string | Welche Nachricht soll augegeben werden (ID) |
| int | offen oder geschlossen |
| int | Stelle der Nachricht innerhalb des Ordners (letzte Nachricht = 0) |
