Stud.IP  2.2 Revision 48548
 All Data Structures Namespaces Files Functions Variables Pages
NewsController Class Reference
Inheritance diagram for NewsController:
Inheritance graph
Collaboration diagram for NewsController:
Collaboration graph

Public Member Functions

 before_filter (&$action, &$args)
 after_filter ($action, $args)
 get_news_action ($id)
 ajaxified_news_has_permission ($news)
- Public Member Functions inherited from StudipController
 validate_args (&$args, $types=NULL)
 url_for ($to)
 rescue ($exception)

Member Function Documentation

after_filter (   $action,
  $args 
)

Callback function being called after an action is executed.

Here is the call graph for this function:

ajaxified_news_has_permission (   $news)

Checks for permission of the user to view the given news

Parameters
StudipNewsthe news that the user wants to view
Returns
array an array of booleans, the first value is the TRUE, if the user is permitted, the second is TRUE, if that user may administer the news

Here is the call graph for this function:

Here is the caller graph for this function:

before_filter ( $action,
$args 
)

Callback function being called before an action is executed.

Here is the call graph for this function:

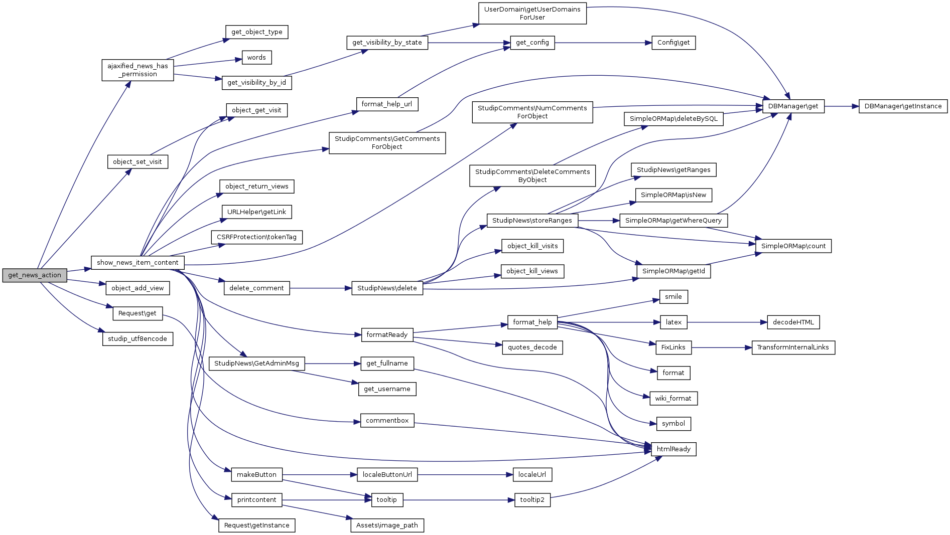
get_news_action (   $id)

Here is the call graph for this function:


The documentation for this class was generated from the following file: