Stud.IP  3.1 Revision 48552
 All Data Structures Namespaces Files Functions Variables Groups Pages
Settings_StatusgruppenController Class Reference
Inheritance diagram for Settings_StatusgruppenController:
Inheritance graph
Collaboration diagram for Settings_StatusgruppenController:
Collaboration graph

Public Member Functions

 before_filter (&$action, &$args)
 index_action ($verify_action=null, $verify_id=null)
 default_action ($inst_id, $role_id, $datafield_id, $state)
 defaults_action ($role_id, $state)
 assign_action ()
 delete_action ($id, $verified=false)
 move_action ($id, $direction)
 switch_action ($id, $open=null)
 store_action ($type, $id)
- Public Member Functions inherited from Settings_SettingsController
 url_for ($to)
 get_default_template ($action)
 render_nothing ($text= '')
 shallChange ($field, $attribute=null, $value=null)
 verifyDialog ($message, $approved, $rejected)
 __call ($method, $arguments)
 after_filter ($action, $args)

Additional Inherited Members

- Protected Member Functions inherited from Settings_SettingsController
 check_ticket ()
 populateInfobox ()
 postPrivateMessage ($message)
- Protected Attributes inherited from Settings_SettingsController
 $private_messages = array()

Member Function Documentation

assign_action ( )

Assign/add a user to a statusgruppe.

Here is the call graph for this function:

before_filter ( $action,
$args 
)

Set up this controller and define the infobox

Parameters
String$actionName of the action to be invoked
Array$argsArguments to be passed to the action method

Reimplemented from Settings_SettingsController.

Here is the call graph for this function:

default_action (   $inst_id,
  $role_id,
  $datafield_id,
  $state 
)

Set defaults for a single datafield of a statusgruppe.

Parameters
String$inst_idId of the institute in question
String$role_idId of the statusgruppe in question
String$datafield_idId of the datafield in question
bool$stateIndicates whether the defaults should be used or not

Here is the call graph for this function:

defaults_action (   $role_id,
  $state 
)

Set defaults for all datafields of a statusgruppe.

Parameters
String$role_idId of the statusgruppe in question
bool$stateIndicates whether the defaults should be used or not

Here is the call graph for this function:

delete_action (   $id,
  $verified = false 
)

Removes a user from a statusgruppe.

Parameters
String$idId of the statusgruppe in question
bool$verifiedIndicates whether the action has been verified

Here is the call graph for this function:

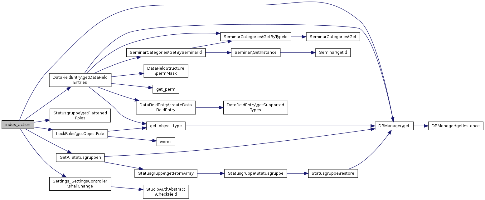
index_action (   $verify_action = null,
  $verify_id = null 
)

Displays the statusgruppen of a user.

Parameters
mixed$verify_actionOptional name of an action to be verified
mixed$verify_idOptional id that belongs to the action to be verified

Here is the call graph for this function:

move_action (   $id,
  $direction 
)

Moves a specific statusgruppe into the given direction.

Parameters
String$idId of the statusgruppe in question
String$directionEither 'up' or 'down'

Here is the call graph for this function:

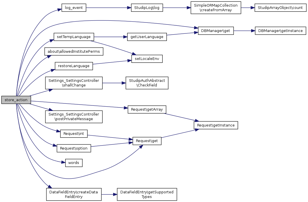
store_action (   $type,
  $id 
)

Stores the statusgruppen of a user.

Here is the call graph for this function:

switch_action (   $id,
  $open = null 
)

Toggles whether a certain statusgruppe is open or not.

Parameters
String$idId of the statusgruppe to be toggled.
mixed$openOptional new state (otherwise it's toggled)

The documentation for this class was generated from the following file: