Stud.IP  3.1 Revision 48552
 All Data Structures Namespaces Files Functions Variables Groups Pages
Settings_SettingsController Class Reference
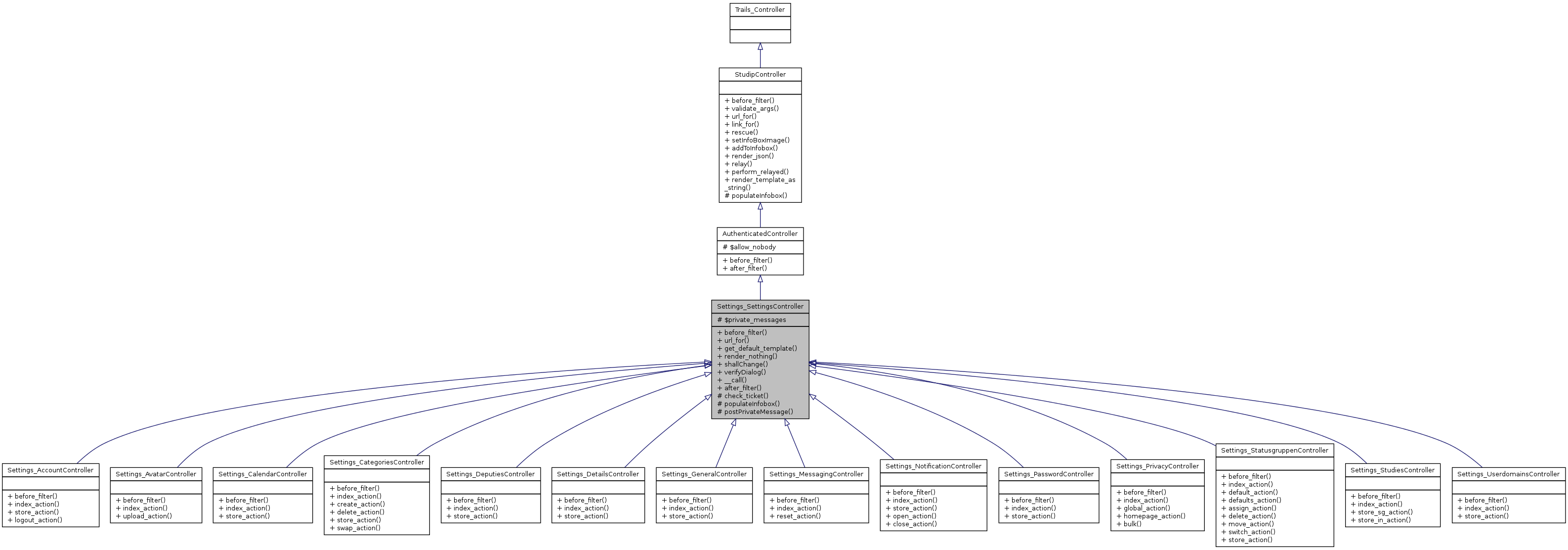
Inheritance diagram for Settings_SettingsController:
Inheritance graph
Collaboration diagram for Settings_SettingsController:
Collaboration graph

Public Member Functions

 before_filter (&$action, &$args)
 url_for ($to)
 get_default_template ($action)
 render_nothing ($text= '')
 shallChange ($field, $attribute=null, $value=null)
 verifyDialog ($message, $approved, $rejected)
 __call ($method, $arguments)
 after_filter ($action, $args)

Protected Member Functions

 check_ticket ()
 populateInfobox ()
 postPrivateMessage ($message)

Protected Attributes

 $private_messages = array()
- Protected Attributes inherited from AuthenticatedController
 $allow_nobody = false

Member Function Documentation

__call (   $method,
  $arguments 
)

Enables methods like reportError, reportInfo or reportSuccess as a shortcut to post messages to the layout.

Parameters
String$methodName of the called method
Array$argumentsArguments passed to the method
Returns
Object Returns $this to allow chaining
Exceptions
BadMethodCallExceptionwhen an unhandled method was called

Here is the call graph for this function:

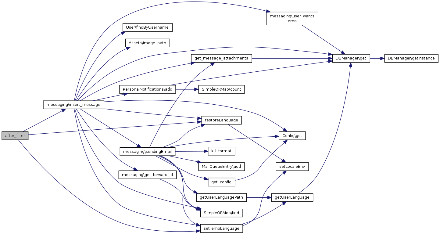
after_filter (   $action,
  $args 
)

The after filter handles the sending of private messages via email, if present. Also, if an action requires the user to be logged out, this is accomplished here.

Parameters
String$actionName of the action that has been invoked
Array$argsArguments of the action

Reimplemented from AuthenticatedController.

Here is the call graph for this function:

before_filter ( $action,
$args 
)
check_ticket ( )
protected

Generic ticket check

Exceptions
AccessDeniedExceptionif ticket is missing or invalid

Here is the call graph for this function:

Here is the caller graph for this function:

get_default_template (   $action)

Gets the default template for an action.

Parameters
String$actionWhich action was invoked
Returns
String File name of the template
populateInfobox ( )
protected

Switch layout if an infobox is used

Reimplemented from StudipController.

postPrivateMessage (   $message)
protected

Add to the private messages

Parameters
String$messageMessage to store
Returns
Object Returns $this to allow chaining

Here is the caller graph for this function:

render_nothing (   $text = '')

Render nothing but with a layout

Parameters
String$textOptional nothing text
Returns
String Rendered output

Here is the caller graph for this function:

shallChange (   $field,
  $attribute = null,
  $value = null 
)

Determines whether a user is permitted to change a certain value and if provided, whether the value has actually changed.

Parameters
String$fieldWhich db field shall change
mixed$attributeWhich attribute is related (optional, automatically guessedif missing)
mixed$valueOptional new value of the field (used to determine whether the value has actually changed)
Returns
bool Indicates whether the value shall actually change

Here is the call graph for this function:

Here is the caller graph for this function:

url_for (   $to)

Adjust url_for so it imitates the parameters behaviour of URLHelper. This way you can add parameters by adding an associative array as last argument.

Parameters
mixed$toPath segments of the url (String) or url parameters (Array)
Returns
String Generated url

Reimplemented from StudipController.

Here is the call graph for this function:

Here is the caller graph for this function:

verifyDialog (   $message,
  $approved,
  $rejected 
)

Generic verififcation dialog

Parameters
String$messageMessage to be displayed to the user
mixed$approvedArguments to pass to url_for if the user approves the question
mixed$rejectedArguments to pass to url_for if the user disapproves the question
Returns
String Rendered output of the verification dialog.

Here is the call graph for this function:

Field Documentation

$private_messages = array()
protected

The documentation for this class was generated from the following file: