Stud.IP  3.1 Revision 48552
 All Data Structures Namespaces Files Functions Variables Groups Pages
SidebarWidget Class Reference
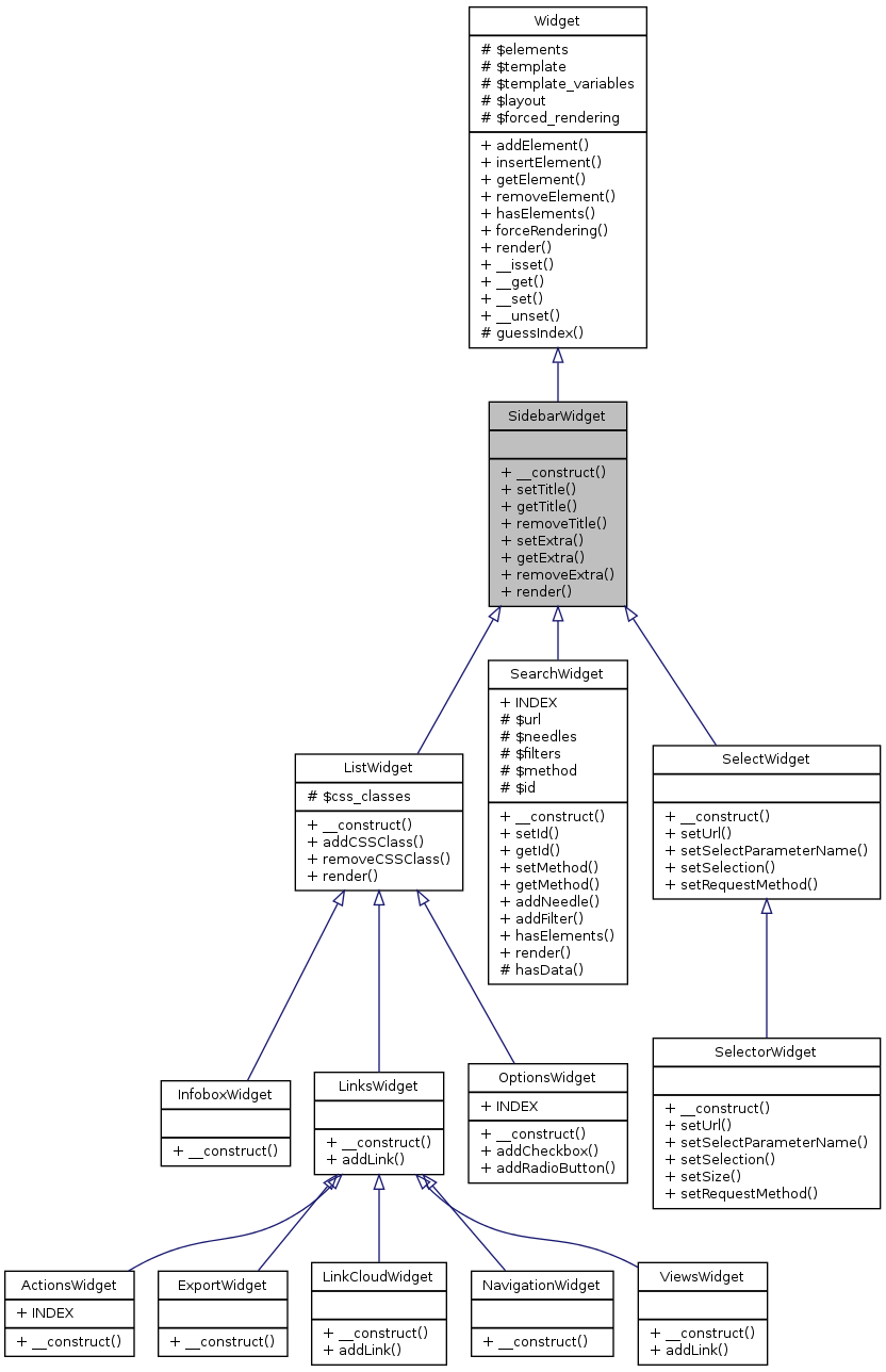
Inheritance diagram for SidebarWidget:
Inheritance graph
Collaboration diagram for SidebarWidget:
Collaboration graph

Public Member Functions

 __construct ()
 setTitle ($title)
 getTitle ()
 removeTitle ()
 setExtra ($extra)
 getExtra ()
 removeExtra ()
 render ($variables=array())
- Public Member Functions inherited from Widget
 addElement (WidgetElement $element, $index=null)
 insertElement (WidgetElement $element, $before_index, $index=null)
 getElement ($index)
 removeElement ($index)
 hasElements ()
 forceRendering ($state=true)
 __isset ($offset)
 __get ($offset)
 __set ($offset, $value)
 __unset ($offset)

Additional Inherited Members

- Protected Member Functions inherited from Widget
 guessIndex (WidgetElement $element)
- Protected Attributes inherited from Widget
 $elements = array()
 $template = 'widgets/widget'
 $template_variables = array()
 $layout = 'widgets/widget-layout'
 $forced_rendering = false

Detailed Description

A widget for the sidebar.

Author
Jan-Hendrik Willms tleil.nosp@m.ax+s.nosp@m.tudip.nosp@m.@gma.nosp@m.il.co.nosp@m.m GPL 2 or later
Since
3.1
See Also
Sidebar

Constructor & Destructor Documentation

__construct ( )

Reimplemented in ListWidget, LinkCloudWidget, LinksWidget, SelectorWidget, ActionsWidget, OptionsWidget, InfoboxWidget, ExportWidget, NavigationWidget, and ViewsWidget.

Here is the caller graph for this function:

Member Function Documentation

getExtra ( )
getTitle ( )

Returns the title of the widget

Returns
mixed The title of the widget of false if no title has been set
removeExtra ( )
removeTitle ( )

Removes the title of the widget.

render (   $variables = array())

Renders the widget. The widget will only be rendered if it contains at least one element.

Returns
String The THML code of the rendered sidebar widget

Reimplemented from Widget.

Reimplemented in SearchWidget, and ListWidget.

setExtra (   $extra)
setTitle (   $title)

Sets the title of the widget.

Parameters
String$titleThe title of the widget

Here is the caller graph for this function:


The documentation for this class was generated from the following file: