|
Stud.IP
3.1 Revision 48552
|


Public Member Functions | |
| __construct () | |
| & | addLink ($label, $url, $icon=null, $attributes=array()) |
Public Member Functions inherited from ListWidget | |
| addCSSClass ($css_class) | |
| removeCSSClass ($css_class) | |
| render ($variables=array()) | |
Public Member Functions inherited from SidebarWidget | |
| setTitle ($title) | |
| getTitle () | |
| removeTitle () | |
| setExtra ($extra) | |
| getExtra () | |
| removeExtra () | |
Public Member Functions inherited from Widget | |
| addElement (WidgetElement $element, $index=null) | |
| insertElement (WidgetElement $element, $before_index, $index=null) | |
| getElement ($index) | |
| removeElement ($index) | |
| hasElements () | |
| forceRendering ($state=true) | |
| __isset ($offset) | |
| __get ($offset) | |
| __set ($offset, $value) | |
| __unset ($offset) | |
Additional Inherited Members | |
Protected Member Functions inherited from Widget | |
| guessIndex (WidgetElement $element) | |
Protected Attributes inherited from ListWidget | |
| $css_classes = array() | |
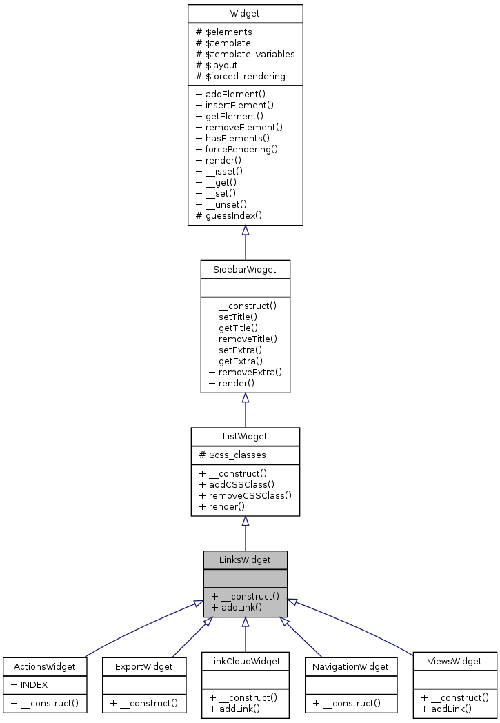
A special sidebar widget for link list.
| __construct | ( | ) |
Constructs the widget by defining a special template.
Reimplemented from ListWidget.
Reimplemented in LinkCloudWidget, ActionsWidget, ExportWidget, NavigationWidget, and ViewsWidget.

| & addLink | ( | $label, | |
| $url, | |||
$icon = null, |
|||
$attributes = array() |
|||
| ) |
Adds a link to the widget
| String | $label | Label/content of the link |
| String | $url | URL/Location of the link |
| String | $icon | Icon for the link, defaults to blank.gif |
| bool | $active | Pass true if the link is currently active, defaults to false |
Reimplemented in ViewsWidget.
