Stud.IP  3.1 Revision 48552
 All Data Structures Namespaces Files Functions Variables Groups Pages
AbstractStudIPLegacyPlugin Class Reference
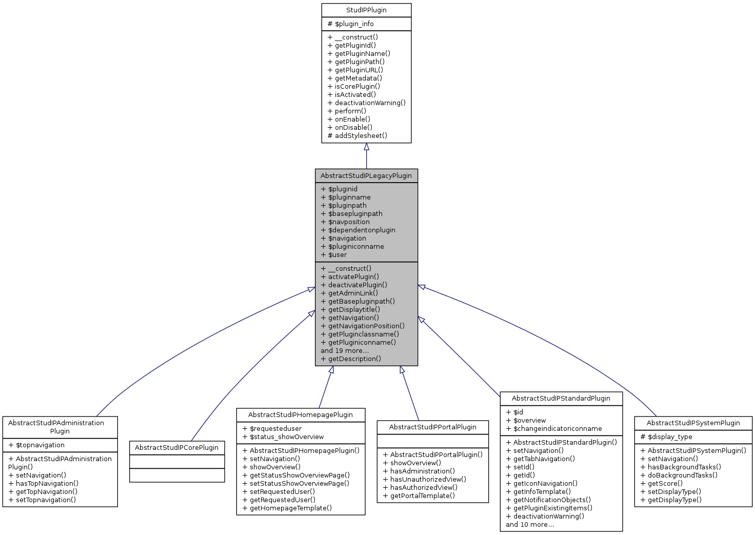
Inheritance diagram for AbstractStudIPLegacyPlugin:
Inheritance graph
Collaboration diagram for AbstractStudIPLegacyPlugin:
Collaboration graph

Public Member Functions

 __construct ()
 activatePlugin ()
 deactivatePlugin ()
 getAdminLink ()
 getBasepluginpath ()
 getDisplaytitle ()
 getNavigation ()
 getNavigationPosition ()
 getPluginclassname ()
 getPluginiconname ()
 getPluginName ()
 getUser ()
 hasNavigation ()
 isDependentOnOtherPlugin ()
 setActivated ($value)
 setBasepluginpath ($path)
 setDependentOnOtherPlugin ($dependentplugin=true)
 setNavigation (StudipPluginNavigation $navigation)
 setNavigationPosition ($pos)
 setPluginiconname ($icon)
 setPluginId ($id)
 setPluginName ($name)
 setPluginPath ($path)
 setUser (StudIPUser $user)
 actionShow ($param=NULL)
 show ($param=NULL)
 perform ($unconsumed_path)
 route ($unconsumed_path)
 display_action ($action)
- Public Member Functions inherited from StudIPPlugin
 getPluginId ()
 getPluginPath ()
 getPluginURL ()
 getMetadata ()
 isCorePlugin ()
 isActivated ($context=null, $type= 'sem')
 deactivationWarning ($context)

Static Public Member Functions

static getDescription ()
- Static Public Member Functions inherited from StudIPPlugin
static onEnable ($pluginId)
static onDisable ($pluginId)

Data Fields

 $pluginid
 $pluginname
 $pluginpath
 $basepluginpath
 $navposition
 $dependentonplugin
 $navigation
 $pluginiconname
 $user

Additional Inherited Members

- Protected Member Functions inherited from StudIPPlugin
 addStylesheet ($filename)
- Protected Attributes inherited from StudIPPlugin
 $plugin_info

Constructor & Destructor Documentation

__construct ( )

constructor

Reimplemented from StudIPPlugin.

Here is the call graph for this function:

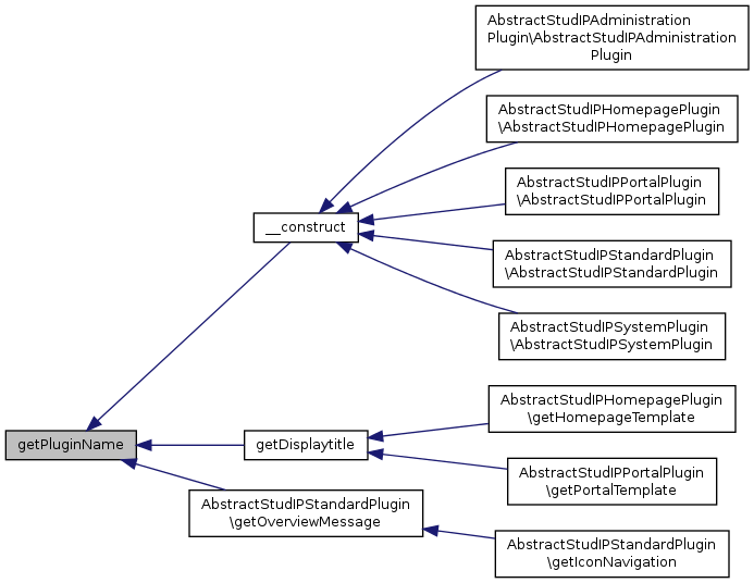
Here is the caller graph for this function:

Member Function Documentation

actionShow (   $param = NULL)

This is the standard action of this plugin.

Here is the call graph for this function:

activatePlugin ( )

Aktiviert das Plugin - deprecated, do not use.

Deprecated:

Here is the call graph for this function:

deactivatePlugin ( )

Deaktiviert das Plugin - deprecated, do not use.

Deprecated:

Here is the call graph for this function:

display_action (   $action)

This method sets everything up to perform the given action and displays the results or anything you want to.

Parameters
stringthe name of the action to accomplish
Returns
void

Reimplemented in AbstractStudIPStandardPlugin.

Here is the call graph for this function:

Here is the caller graph for this function:

getAdminLink ( )

Returns the URI to the administration page of this plugin. Override this method, if you want another URI, or return NULL to signal, that there is no such page.

Deprecated:
Returns
string if this plugin has an administration page return its URI, return NULL otherwise

Here is the call graph for this function:

Here is the caller graph for this function:

getBasepluginpath ( )

Returns the plugin's relative path - deprecated, do not use.

Deprecated:

Here is the caller graph for this function:

static getDescription ( )
static
getDisplaytitle ( )

Which text should be shown in certain titles?

Deprecated:
Returns
string title

Here is the call graph for this function:

Here is the caller graph for this function:

getNavigation ( )

Returns this plugins's navigation.

Deprecated:

Here is the caller graph for this function:

getNavigationPosition ( )

Returns the plugin's navigation position - deprecated, do not use.

Deprecated:

Here is the caller graph for this function:

getPluginclassname ( )

Returns the class name of this plugin (in lower case).

Deprecated:

Here is the caller graph for this function:

getPluginiconname ( )

Liefert den Pfad zum Icon dieses Plugins zurück.

Deprecated:
Returns
den Pfad zum Icon

Here is the call graph for this function:

Here is the caller graph for this function:

getPluginName ( )

Return the name of this plugin.

Reimplemented from StudIPPlugin.

Here is the caller graph for this function:

getUser ( )

Returns the current user.

Returns
StudIPUser
hasNavigation ( )

Check whether this plugin has a navigation.

Deprecated:

Here is the caller graph for this function:

isDependentOnOtherPlugin ( )

Check if this plugin depends on another plugin - deprecated, do not use.

Deprecated:

Here is the caller graph for this function:

perform (   $unconsumed_path)

This method dispatches and displays all actions. It uses the template method design pattern, so you may want to implement the methods route and/or display to adapt to your needs.

Parameters
stringthe part of the dispatch path, that were not consumed yet
Returns
void

Reimplemented from StudIPPlugin.

Here is the call graph for this function:

route (   $unconsumed_path)

Called by perform to detect the action to be accomplished.

Parameters
stringthe part of the dispatch path, that were not consumed yet
Returns
string the name of the instance method to be called

Here is the caller graph for this function:

setActivated (   $value)

Does nothing - deprecated, do not use.

Deprecated:

Reimplemented in AbstractStudIPStandardPlugin.

Here is the caller graph for this function:

setBasepluginpath (   $path)

Does nothing - deprecated, do not use.

Deprecated:

Here is the caller graph for this function:

setDependentOnOtherPlugin (   $dependentplugin = true)

Does nothing - deprecated, do not use.

Deprecated:

Here is the caller graph for this function:

setNavigation ( StudipPluginNavigation  $navigation)

Sets the navigation of this plugin.

Deprecated:

Reimplemented in AbstractStudIPHomepagePlugin, AbstractStudIPStandardPlugin, AbstractStudIPSystemPlugin, and AbstractStudIPAdministrationPlugin.

Here is the call graph for this function:

setNavigationPosition (   $pos)

Does nothing - deprecated, do not use.

Deprecated:

Here is the caller graph for this function:

setPluginiconname (   $icon)

Setzt den Pfad zum Icon dieses Plugins.

Deprecated:
setPluginId (   $id)

Does nothing - deprecated, do not use.

Deprecated:

Here is the caller graph for this function:

setPluginName (   $name)

Does nothing - deprecated, do not use.

Deprecated:

Here is the caller graph for this function:

setPluginPath (   $path)

Does nothing - deprecated, do not use.

Deprecated:

Here is the caller graph for this function:

setUser ( StudIPUser  $user)

Does nothing - deprecated, do not use.

Deprecated:
show (   $param = NULL)

Does nothing - deprecated, do not use.

Parameters
$param- set if a subnavigation item was clicked. The value is plugin dependent and specified by the plugins subnavigation link params.
Deprecated:

Here is the caller graph for this function:

Field Documentation

$basepluginpath
$dependentonplugin
$navigation
$navposition
$pluginiconname
$pluginid

deprecated plugin fields, do not use

Deprecated:
$pluginname
$pluginpath
$user

The documentation for this class was generated from the following file: