Stud.IP  3.1 Revision 48552
 All Data Structures Namespaces Files Functions Variables Groups Pages
StudIPPlugin Class Reference
Inheritance diagram for StudIPPlugin:
Inheritance graph
Collaboration diagram for StudIPPlugin:
Collaboration graph

Public Member Functions

 __construct ()
 getPluginId ()
 getPluginName ()
 getPluginPath ()
 getPluginURL ()
 getMetadata ()
 isCorePlugin ()
 isActivated ($context=null, $type= 'sem')
 deactivationWarning ($context)
 perform ($unconsumed_path)

Static Public Member Functions

static onEnable ($pluginId)
static onDisable ($pluginId)

Protected Member Functions

 addStylesheet ($filename)

Protected Attributes

 $plugin_info

Constructor & Destructor Documentation

__construct ( )

plugin constructor TODO bindtextdomain()

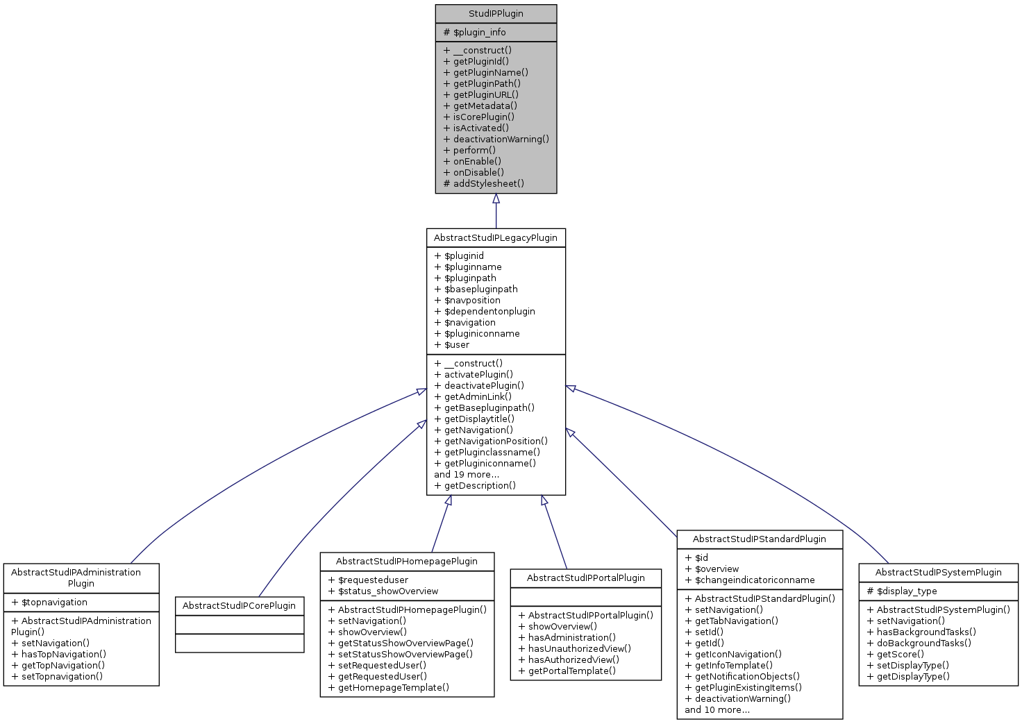
Reimplemented in AbstractStudIPLegacyPlugin.

Here is the call graph for this function:

Member Function Documentation

addStylesheet (   $filename)
protected

Includes given stylesheet in page, compiles less if neccessary

Parameters
String$filenameName of the stylesheet (css or less) to include (relative to plugin directory)

Here is the call graph for this function:

deactivationWarning (   $context)

Return a warning message to be printed before deactivation of this plugin in the given context.

Parameters
$contextcontext range id

Reimplemented in AbstractStudIPStandardPlugin.

getMetadata ( )

Return metadata stored in the manifest of this plugin.

Here is the call graph for this function:

getPluginId ( )

Return the ID of this plugin.

Here is the caller graph for this function:

getPluginName ( )

Return the name of this plugin.

Reimplemented in AbstractStudIPLegacyPlugin.

getPluginPath ( )

Return the filesystem path to this plugin.

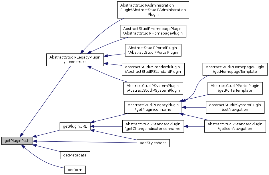
Here is the caller graph for this function:

getPluginURL ( )

Return the URL of this plugin. Can be used to refer to resources (images, style sheets, etc.) inside the installed plugin package.

Here is the call graph for this function:

Here is the caller graph for this function:

isActivated (   $context = null,
  $type = 'sem' 
)

Get the activation status of this plugin in the given context. This also checks the plugin default activations.

Parameters
$contextcontext range id (optional)
$typetype of activation (optional), can be set to 'user' in order to point to a homepage plugin

Here is the call graph for this function:

isCorePlugin ( )

Checks if the plugin is a core-plugin. Returns true if this is the case.

Returns
boolean
static onDisable (   $pluginId)
static

Callback function called after disabling a plugin. The plugin's ID is transmitted for convenience.

Parameters
$pluginIdstring The ID of the plugin just disabled.
static onEnable (   $pluginId)
static

Callback function called after enabling a plugin. The plugin's ID is transmitted for convenience.

Parameters
$pluginIdstring The ID of the plugin just enabled.
perform (   $unconsumed_path)

This method dispatches all actions.

Parameters
stringpart of the dispatch path that was not consumed
Returns
void

Reimplemented in AbstractStudIPLegacyPlugin.

Here is the call graph for this function:

Field Documentation

$plugin_info
protected

plugin meta data


The documentation for this class was generated from the following file: