Stud.IP  4.0 Revision
StandardFolder Class Reference
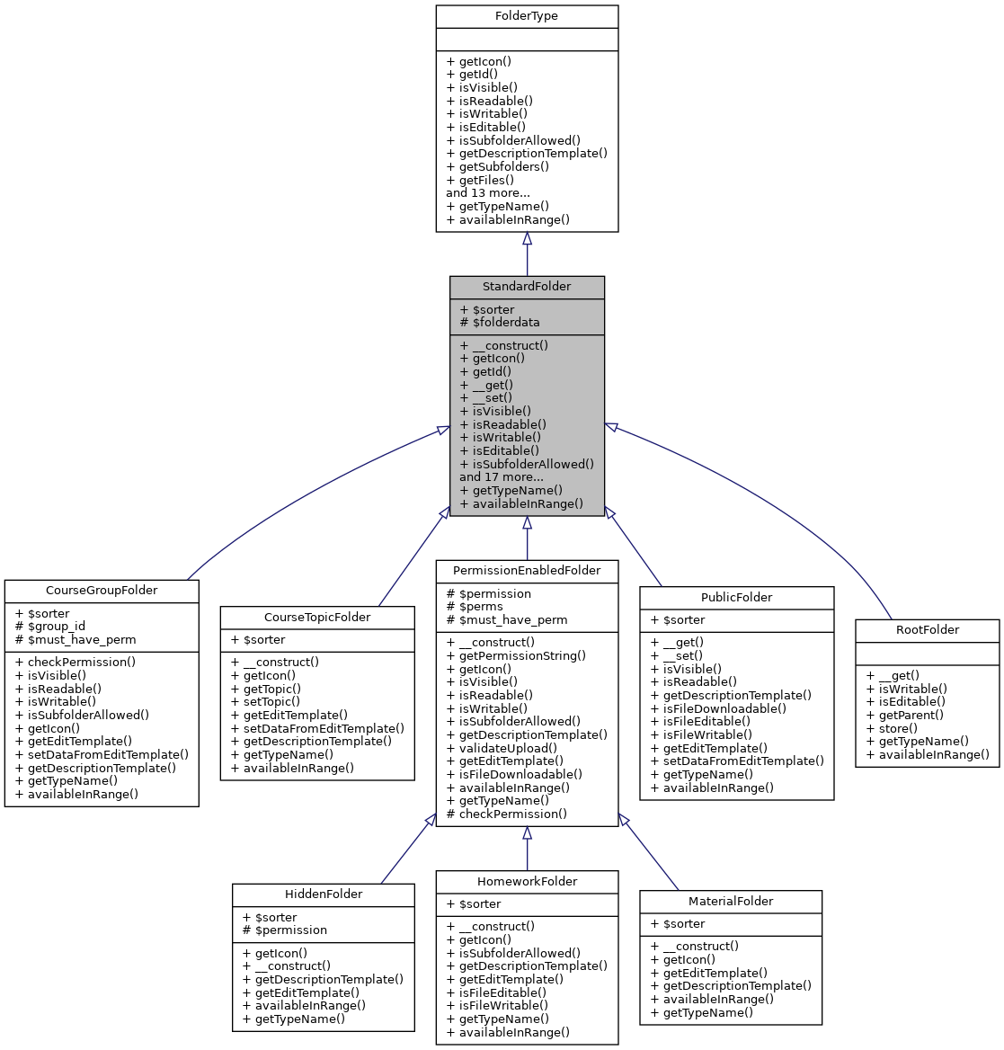
Inheritance diagram for StandardFolder:
Inheritance graph
Collaboration diagram for StandardFolder:
Collaboration graph

Public Member Functions

 __construct ($folderdata=null)
 
 getIcon ($role=Icon::DEFAULT_ROLE)
 
 getId ()
 
 __get ($attribute)
 
 __set ($name, $value)
 
 isVisible ($user_id)
 
 isReadable ($user_id)
 
 isWritable ($user_id)
 
 isEditable ($user_id)
 
 isSubfolderAllowed ($user_id)
 
 getDescriptionTemplate ()
 
 getEditTemplate ()
 
 setDataFromEditTemplate ($request)
 
 store ()
 
 validateUpload ($uploadedfile, $user_id)
 
 getSubfolders ()
 
 getFiles ()
 
 getParent ()
 
 createFile ($file)
 
 deleteFile ($file_ref_id)
 
 createSubfolder (FolderType $foldertype)
 
 deleteSubfolder ($subfolder_id)
 
 delete ()
 
 isFileDownloadable ($fileref_or_id, $user_id)
 
 isFileEditable ($fileref_or_id, $user_id)
 
 isFileWritable ($fileref_or_id, $user_id)
 
 getRangeObject ()
 
 getIcon ($role)
 
 getId ()
 
 isVisible ($user_id)
 
 isReadable ($user_id)
 
 isWritable ($user_id)
 
 isEditable ($user_id)
 
 isSubfolderAllowed ($user_id)
 
 getDescriptionTemplate ()
 
 getSubfolders ()
 
 getFiles ()
 
 getParent ()
 
 getEditTemplate ()
 
 setDataFromEditTemplate ($folderdata)
 
 validateUpload ($file, $user_id)
 
 createFile ($file)
 
 deleteFile ($file_ref_id)
 
 createSubfolder (FolderType $foldertype)
 
 deleteSubfolder ($subfolder_id)
 
 delete ()
 
 store ()
 
 isFileDownloadable ($file_ref_id, $user_id)
 
 isFileEditable ($file_ref_id, $user_id)
 
 isFileWritable ($file_ref_id, $user_id)
 

Static Public Member Functions

static getTypeName ()
 
static availableInRange ($range_id_or_object, $user_id)
 
static getTypeName ()
 
static availableInRange ($range_id_or_object, $user_id)
 

Static Public Attributes

static $sorter = 0
 

Protected Attributes

 $folderdata
 

Constructor & Destructor Documentation

◆ __construct()

__construct (   $folderdata = null)

StandardFolder constructor.

Parameters
Folder | StandardFolder | null$folderdata

Reimplemented in CourseTopicFolder, HiddenFolder, HomeworkFolder, MaterialFolder, and PermissionEnabledFolder.

Here is the call graph for this function:

Member Function Documentation

◆ __get()

__get (   $attribute)
Parameters
string$attribute
Returns
mixed

Reimplemented in PublicFolder, and RootFolder.

◆ __set()

__set (   $name,
  $value 
)
Parameters
string$name
mixed$value
Returns
mixed

Reimplemented in PublicFolder.

◆ availableInRange()

static availableInRange (   $range_id_or_object,
  $user_id 
)
static

This method tells if the FolderType implementation can be created in a specific range type.

Some FolderType implementations aren't useful in conjunction with a specific range type. An FolderType implementation therefore must provide this method so that other parts of the file area system can easily check if folders of the FolderType implementation can be placed inside standard folders.

Parameters
string | Object$range_id_or_objectid or object of type "course", "user", "institute", "message"
string$user_id
Returns
boolean True, if creatable, false otherwise.

Implements FolderType.

Reimplemented in CourseGroupFolder, CourseTopicFolder, HiddenFolder, HomeworkFolder, MaterialFolder, PermissionEnabledFolder, PublicFolder, and RootFolder.

◆ createFile()

createFile (   $file)
Parameters
File | array$file
Returns
FileRef

Implements FolderType.

◆ createSubfolder()

createSubfolder ( FolderType  $foldertype)
Parameters
FolderType$foldertype
Returns
FolderType|null

Implements FolderType.

Here is the call graph for this function:

◆ delete()

delete ( )
Returns
int

Implements FolderType.

◆ deleteFile()

deleteFile (   $file_ref_id)
Parameters
string$file_ref_id
Returns
int

Implements FolderType.

Here is the call graph for this function:

◆ deleteSubfolder()

deleteSubfolder (   $subfolder_id)
Parameters
string$subfolder_id
Returns
bool

Implements FolderType.

◆ getDescriptionTemplate()

getDescriptionTemplate ( )
Returns
string|Flexi_Template

Implements FolderType.

Reimplemented in CourseGroupFolder, CourseTopicFolder, HiddenFolder, HomeworkFolder, MaterialFolder, PermissionEnabledFolder, and PublicFolder.

Here is the call graph for this function:

◆ getEditTemplate()

getEditTemplate ( )

◆ getFiles()

getFiles ( )
Returns
FileRef[]

Implements FolderType.

Here is the call graph for this function:
Here is the caller graph for this function:

◆ getIcon()

getIcon (   $role = Icon::DEFAULT_ROLE)
Parameters
string$role
Returns
Icon

Implements FolderType.

Reimplemented in CourseGroupFolder, CourseTopicFolder, HiddenFolder, HomeworkFolder, MaterialFolder, and PermissionEnabledFolder.

Here is the call graph for this function:

◆ getId()

getId ( )
Returns
string

Implements FolderType.

Here is the caller graph for this function:

◆ getParent()

getParent ( )

Returns the parent-folder as a StandardFolder

Returns
FolderType

Implements FolderType.

Reimplemented in RootFolder.

Here is the caller graph for this function:

◆ getRangeObject()

getRangeObject ( )

returns the object for the range_id of the folder

Returns
Course|Institute|User
Here is the call graph for this function:
Here is the caller graph for this function:

◆ getSubfolders()

getSubfolders ( )
Returns
FolderType[]

Implements FolderType.

Here is the call graph for this function:
Here is the caller graph for this function:

◆ getTypeName()

static getTypeName ( )
static

◆ isEditable()

isEditable (   $user_id)
Parameters
string$user_id
Returns
bool

Implements FolderType.

Reimplemented in RootFolder.

Here is the call graph for this function:

◆ isFileDownloadable()

isFileDownloadable (   $fileref_or_id,
  $user_id 
)
Parameters
FileRef | string$fileref_or_id
string$user_id
Returns
bool

Implements FolderType.

Reimplemented in PublicFolder, and PermissionEnabledFolder.

Here is the call graph for this function:

◆ isFileEditable()

isFileEditable (   $fileref_or_id,
  $user_id 
)
Parameters
FileRef | string$fileref_or_id
string$user_id
Returns
bool

Implements FolderType.

Reimplemented in PublicFolder, and HomeworkFolder.

Here is the call graph for this function:

◆ isFileWritable()

isFileWritable (   $fileref_or_id,
  $user_id 
)

Checks if a user has write permissions to a file.

For standard folders write permissions are granted if the user is the owner of the file or if the user has at least tutor permissions on the Stud.IP object specified by range_id (such objects may be courses or institutes for example).

Parameters
FileRef | string$fileref_or_id
string$user_id
Returns
bool

Implements FolderType.

Reimplemented in PublicFolder, and HomeworkFolder.

Here is the call graph for this function:
Here is the caller graph for this function:

◆ isReadable()

isReadable (   $user_id)
Parameters
string$user_id
Returns
bool

Implements FolderType.

Reimplemented in CourseGroupFolder, PublicFolder, and PermissionEnabledFolder.

Here is the call graph for this function:
Here is the caller graph for this function:

◆ isSubfolderAllowed()

isSubfolderAllowed (   $user_id)
Parameters
string$user_id
Returns
bool

Implements FolderType.

Reimplemented in CourseGroupFolder, HomeworkFolder, and PermissionEnabledFolder.

Here is the call graph for this function:

◆ isVisible()

isVisible (   $user_id)
Parameters
string$user_id
Returns
bool

Implements FolderType.

Reimplemented in CourseGroupFolder, PublicFolder, and PermissionEnabledFolder.

Here is the call graph for this function:

◆ isWritable()

isWritable (   $user_id)
Parameters
string$user_id
Returns
bool

Implements FolderType.

Reimplemented in CourseGroupFolder, RootFolder, and PermissionEnabledFolder.

Here is the call graph for this function:

◆ setDataFromEditTemplate()

setDataFromEditTemplate (   $request)
Parameters
Request$request
Returns
FolderType|MessageBox

Implements FolderType.

Reimplemented in CourseGroupFolder, CourseTopicFolder, and PublicFolder.

Here is the call graph for this function:

◆ store()

store ( )
Returns
bool|number

Implements FolderType.

Reimplemented in RootFolder.

◆ validateUpload()

validateUpload (   $uploadedfile,
  $user_id 
)
Parameters
array$uploadedfile
string$user_id
Returns
string

Implements FolderType.

Reimplemented in PermissionEnabledFolder.

Here is the call graph for this function:

Field Documentation

◆ $folderdata

$folderdata
protected

◆ $sorter

$sorter = 0
static

The documentation for this class was generated from the following file: