|
Stud.IP
4.0 Revision
|


Public Member Functions | |
| getIcon ($role) | |
| getId () | |
| isVisible ($user_id) | |
| isReadable ($user_id) | |
| isWritable ($user_id) | |
| isEditable ($user_id) | |
| isSubfolderAllowed ($user_id) | |
| getDescriptionTemplate () | |
| getSubfolders () | |
| getFiles () | |
| getParent () | |
| getEditTemplate () | |
| setDataFromEditTemplate ($folderdata) | |
| validateUpload ($file, $user_id) | |
| createFile ($file) | |
| deleteFile ($file_ref_id) | |
| createSubfolder (FolderType $foldertype) | |
| deleteSubfolder ($subfolder_id) | |
| delete () | |
| store () | |
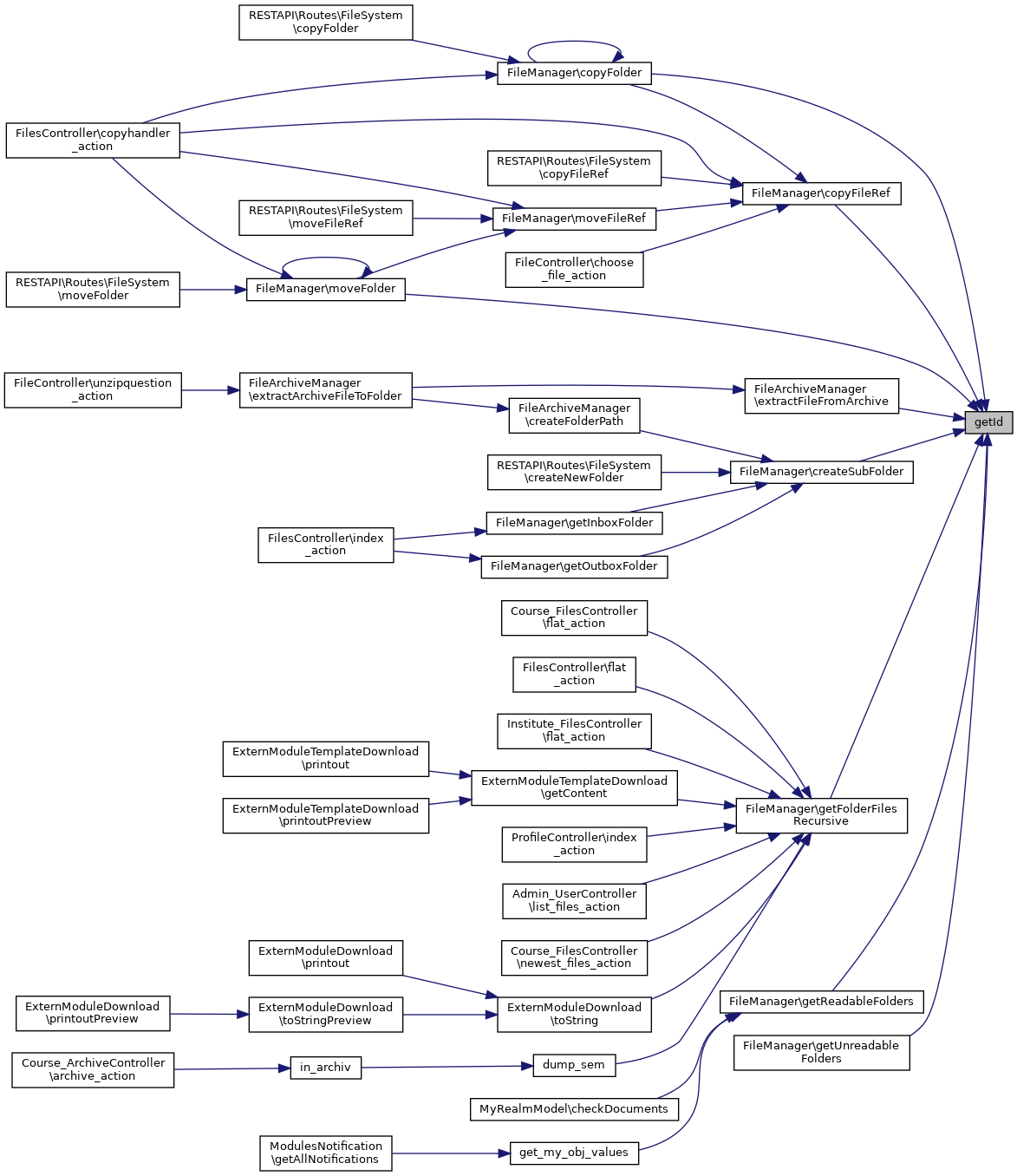
| isFileDownloadable ($file_ref_id, $user_id) | |
| isFileEditable ($file_ref_id, $user_id) | |
| isFileWritable ($file_ref_id, $user_id) | |
Static Public Member Functions | |
| static | getTypeName () |
| static | availableInRange ($range_id_or_object, $user_id) |
|
static |
This method tells if the FolderType implementation can be created in a specific range type.
Some FolderType implementations aren't useful in conjunction with a specific range type. An FolderType implementation therefore must provide this method so that other parts of the file area system can easily check if folders of the FolderType implementation can be placed inside standard folders.
| string | Object | $range_id_or_object | id or object of type "course", "user", "institute", "message" |
| string | $user_id |
Implemented in CourseGroupFolder, CourseTopicFolder, HiddenFolder, HomeworkFolder, InboxOutboxFolder, MaterialFolder, MessageFolder, PermissionEnabledFolder, PublicFolder, RootFolder, StandardFolder, UnknownFolderType, and VirtualFolderType.
| createFile | ( | $file | ) |
This method is responsible for creating a file and the associated FileRef object.
| ArrayAccess | Array | $file | Data which are required to create a file. |
Implemented in InboxOutboxFolder, MessageFolder, StandardFolder, UnknownFolderType, and VirtualFolderType.

| createSubfolder | ( | FolderType | $foldertype | ) |
| $foldertype | FolderType |
Implemented in InboxOutboxFolder, MessageFolder, UnknownFolderType, VirtualFolderType, and StandardFolder.

| delete | ( | ) |
Deletes this folder.
Implemented in InboxOutboxFolder, MessageFolder, StandardFolder, UnknownFolderType, and VirtualFolderType.

| deleteFile | ( | $file_ref_id | ) |
Deletes a file in this folder.
| string | $file_ref_id | The ID of the FileRef object of the file that shall be deleted. |
Implemented in InboxOutboxFolder, MessageFolder, StandardFolder, UnknownFolderType, and VirtualFolderType.
| deleteSubfolder | ( | $subfolder_id | ) |
Deletes a subfolder in this folder.
| string | $subfolder_id | The ID of the subfolder that shall be deleted. |
Implemented in InboxOutboxFolder, MessageFolder, StandardFolder, UnknownFolderType, and VirtualFolderType.
| getDescriptionTemplate | ( | ) |
returns description of the folder
Implemented in CourseGroupFolder, CourseTopicFolder, HiddenFolder, HomeworkFolder, InboxOutboxFolder, MaterialFolder, MessageFolder, PermissionEnabledFolder, PublicFolder, StandardFolder, UnknownFolderType, and VirtualFolderType.
| getEditTemplate | ( | ) |
returns template form, must not contain opening and closing <form> tags
Implemented in CourseGroupFolder, CourseTopicFolder, HiddenFolder, HomeworkFolder, InboxOutboxFolder, MaterialFolder, MessageFolder, PermissionEnabledFolder, PublicFolder, StandardFolder, UnknownFolderType, and VirtualFolderType.
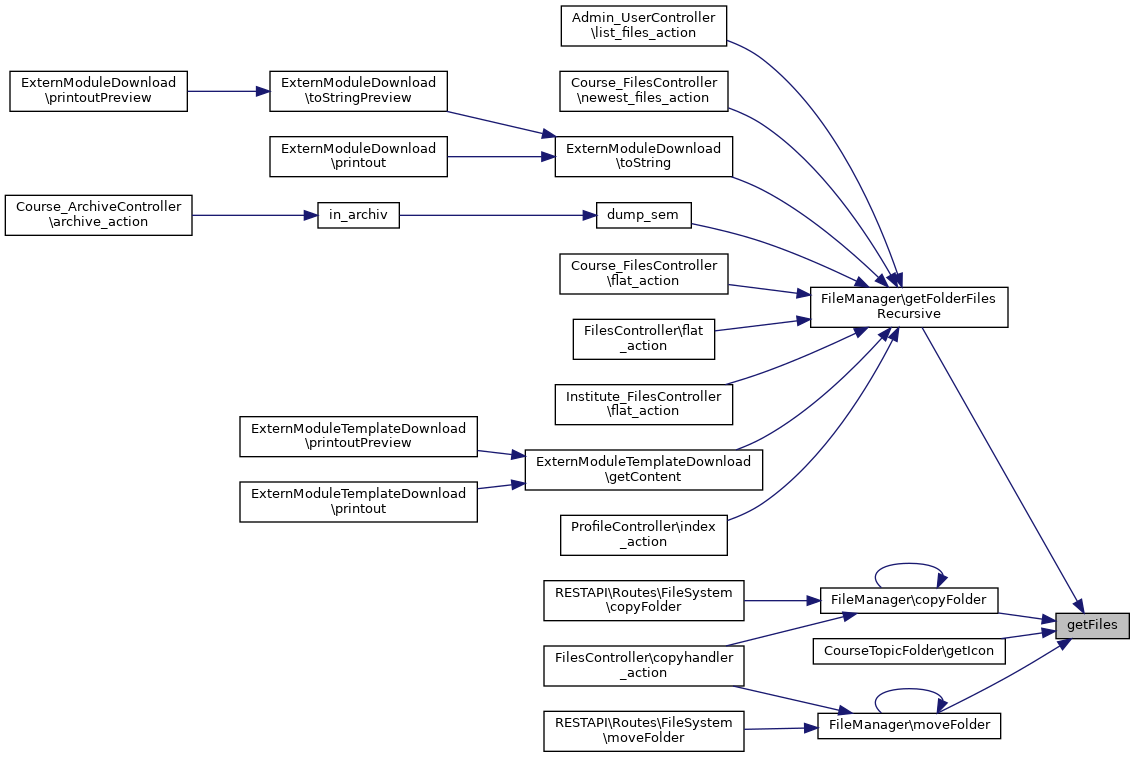
| getFiles | ( | ) |
Returns a list of files of this folder.
Implemented in InboxFolder, InboxOutboxFolder, MessageFolder, OutboxFolder, StandardFolder, UnknownFolderType, and VirtualFolderType.

| getIcon | ( | $role | ) |
Returns the name of the icon shape that shall be used with the FolderType implementation.
| string | $role | role of icon |
Implemented in InboxFolder, InboxOutboxFolder, MessageFolder, OutboxFolder, UnknownFolderType, VirtualFolderType, CourseGroupFolder, CourseTopicFolder, HiddenFolder, HomeworkFolder, MaterialFolder, PermissionEnabledFolder, and StandardFolder.
| getId | ( | ) |
Returns the ID of the folder that is managed from this FolderType instance.
Implemented in InboxOutboxFolder, MessageFolder, StandardFolder, UnknownFolderType, and VirtualFolderType.

| getParent | ( | ) |
Returns the FolderType of the parent folder or null if this is the top folder.
Implemented in InboxOutboxFolder, MessageFolder, RootFolder, StandardFolder, UnknownFolderType, and VirtualFolderType.

| getSubfolders | ( | ) |
Returns a list of subfolders of this folder.
Implemented in InboxOutboxFolder, MessageFolder, StandardFolder, UnknownFolderType, and VirtualFolderType.

|
static |
Returns a human-friendly representation of the FolderType's name.
Implemented in CourseGroupFolder, CourseTopicFolder, HiddenFolder, HomeworkFolder, InboxFolder, InboxOutboxFolder, MaterialFolder, MessageFolder, OutboxFolder, PermissionEnabledFolder, PublicFolder, RootFolder, StandardFolder, UnknownFolderType, and VirtualFolderType.
| isEditable | ( | $user_id | ) |
Determines if a user may have edit permissions for the folder.
| string | $user_id | The user who wishes to edit the folder. |
Implemented in InboxOutboxFolder, MessageFolder, RootFolder, StandardFolder, UnknownFolderType, and VirtualFolderType.
| isFileDownloadable | ( | $file_ref_id, | |
| $user_id | |||
| ) |
Determines if a user may download the file.
| string | $file_ref_id | The ID of the FileRef object of a file that shall be downloaded. |
| string | $user_id | The user who wishes to download the file. |
Implemented in PublicFolder, InboxOutboxFolder, MessageFolder, PermissionEnabledFolder, StandardFolder, UnknownFolderType, and VirtualFolderType.

| isFileEditable | ( | $file_ref_id, | |
| $user_id | |||
| ) |
Determines if a user may edit the file.
| string | $file_ref_id | The ID of the FileRef object of a file that shall be edited. |
| string | $user_id | The user who wishes to edit the file. |
Implemented in PublicFolder, InboxOutboxFolder, MessageFolder, HomeworkFolder, StandardFolder, UnknownFolderType, and VirtualFolderType.
| isFileWritable | ( | $file_ref_id, | |
| $user_id | |||
| ) |
Determines if a user may write to the file.
| string | $file_id | The FileRef object of a file that shall be written. |
| string | $user_id | The user who wishes to write to the file. |
Implemented in PublicFolder, InboxOutboxFolder, MessageFolder, HomeworkFolder, StandardFolder, UnknownFolderType, and VirtualFolderType.
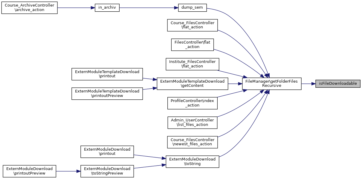
| isReadable | ( | $user_id | ) |
Determines if a user may read the content of the folder.
| string | $user_id | The user who wishes to read the folder's content. |
Implemented in CourseGroupFolder, InboxOutboxFolder, MessageFolder, PublicFolder, StandardFolder, UnknownFolderType, VirtualFolderType, and PermissionEnabledFolder.

| isSubfolderAllowed | ( | $user_id | ) |
Determines if a user may create a subfolder in this folder.
| string | $user_id | The user who wishes to create a subfolder. |
Implemented in CourseGroupFolder, HomeworkFolder, InboxOutboxFolder, MessageFolder, StandardFolder, UnknownFolderType, VirtualFolderType, and PermissionEnabledFolder.

| isVisible | ( | $user_id | ) |
Determines if a user may see the folder.
| $user_id |
Implemented in CourseGroupFolder, InboxOutboxFolder, MessageFolder, PublicFolder, StandardFolder, UnknownFolderType, VirtualFolderType, and PermissionEnabledFolder.

| isWritable | ( | $user_id | ) |
Determines if a user may have write permissions for the folder.
| string | $user_id | The user who wishes to write into the folder. |
Implemented in CourseGroupFolder, InboxOutboxFolder, MessageFolder, RootFolder, StandardFolder, UnknownFolderType, VirtualFolderType, and PermissionEnabledFolder.

| setDataFromEditTemplate | ( | $folderdata | ) |
gets data from edit form
| ArrayAccess | Request | $folderdata |
Implemented in InboxOutboxFolder, CourseGroupFolder, CourseTopicFolder, MessageFolder, PublicFolder, StandardFolder, UnknownFolderType, and VirtualFolderType.
| store | ( | ) |
Implemented in InboxOutboxFolder, MessageFolder, RootFolder, StandardFolder, UnknownFolderType, and VirtualFolderType.

| validateUpload | ( | $file, | |
| $user_id | |||
| ) |
Validates a file upload.
| mixed | file The file to be validated. | |
| string | $user_id | The ID of the user who uploaded the file. |
Implemented in InboxOutboxFolder, MessageFolder, PermissionEnabledFolder, StandardFolder, UnknownFolderType, and VirtualFolderType.