|
Stud.IP
4.0 Revision
|

Static Public Member Functions | |
| static | cleanFileName ($file_name=null, $shorten_name=false) |
| static | getIconNameForMimeType ($mime_type=null) |
| static | getIconForMimeType ( $mime_type=null, $role=Icon::ROLE_CLICKABLE, $attributes=[]) |
| static | getIconForFileRef (FileRef $ref, $role=Icon::ROLE_CLICKABLE, array $attributes=[]) |
| static | getDownloadURLForArchivedCourse (ArchivedCourse $archived_course, $protected_archive=false) |
| static | getDownloadLinkForArchivedCourse (ArchivedCourse $archived_course, $protected_archive=false) |
| static | getDownloadLinkForTemporaryFile ( $temporary_file_name=null, $download_file_name=null) |
| static | getDownloadURLForTemporaryFile ( $temporary_file_name=null, $download_file_name=null) |
| static | checkUploadedFileStatus ($uploaded_file) |
| static | handleFileUpload (Array $uploaded_files, FolderType $folder, $user_id) |
| static | updateFileRef (FileRef $source, User $user, $uploaded_file_data=[], $update_filename=false, $update_other_references=false) |
| static | editFileRef (FileRef $file_ref, User $user, $name=null, $description=null, $content_terms_of_use_id=null) |
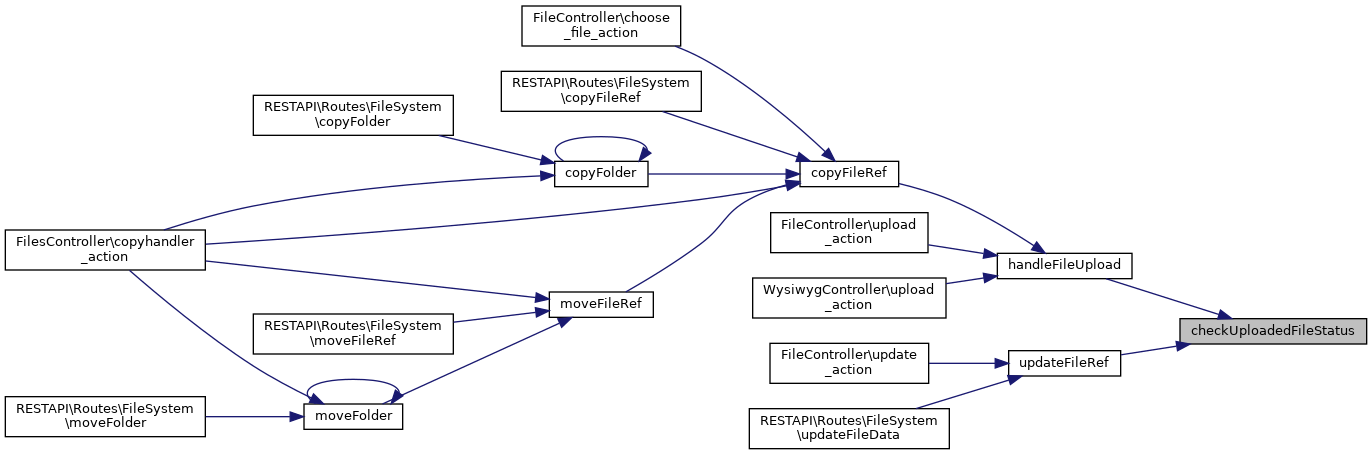
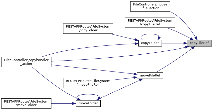
| static | copyFileRef (FileRef $source, FolderType $destination_folder, User $user) |
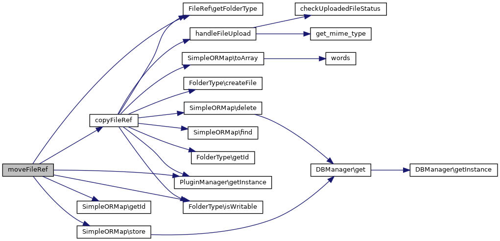
| static | moveFileRef (FileRef $source, FolderType $destination_folder, User $user) |
| static | deleteFileRef (FileRef $file_ref, User $user) |
| static | createSubFolder (FolderType $destination_folder, User $user, $folder_type_class_name=null, $name=null, $description=null) |
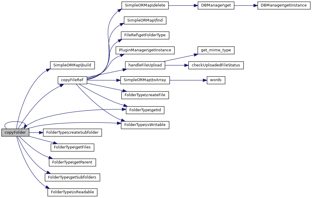
| static | copyFolder (FolderType $source_folder, FolderType $destination_folder, User $user) |
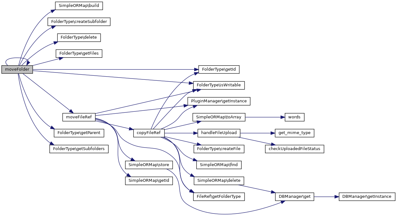
| static | moveFolder (FolderType $source_folder, FolderType $destination_folder, User $user) |
| static | deleteFolder (FolderType $folder, User $user) |
| static | getFolderTypes () |
| static | getAvailableFolderTypes ($range_id_or_object, $user_id) |
| static | copyFolderContentIntoPath (FolderType $folder, $path=null, $user_id='nobody', $min_perms='nobody', $ignore_perms=false) |
| static | countFilesInFolder (FolderType $folder, $count_subfolders=true, $owner_id=null, $user_id=null) |
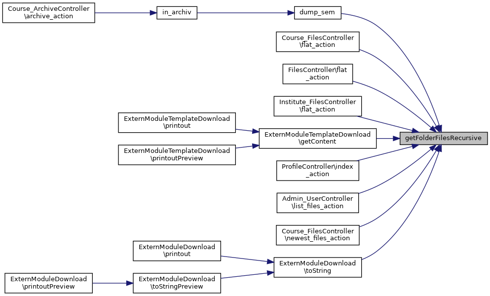
| static | getFolderFilesRecursive (FolderType $top_folder, $user_id, $check_file_permissions=false) |
| static | getReadableFolders (FolderType $top_folder, $user_id) |
| static | getUnreadableFolders (FolderType $top_folder, $user_id) |
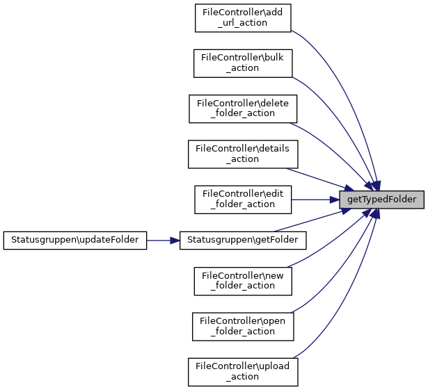
| static | getTypedFolder ($id, $pluginclass=null) |
| static | fetchURLMetadata ($url, $level=0) |
| static | getInboxFolder (User $user) |
| static | getOutboxFolder (User $user) |
| static | getUploadTypeConfig ($range_id, $user_id=null) |
| static | getFullPath (FolderType $folder, $include_root=true) |
| static | getFolderURL ($folder) |
| static | getFolderLink ($folder) |
The FileManager class contains methods that faciliate the management of files and folders. Furthermore its methods perform necessary additional checks so that files and folders are managed in a correct manner.
It is recommended to use the methods of this class for file and folder management instead of writing own methods.
|
static |
This is a helper method that checks an uploaded file for errors which appeared during upload.

Removes special characters from the file name (and by that cleaning the file name) so that the file name which is returned by this method works on every operating system.
| string | $file_name | The file name that shall be "cleaned". |
| bool | $shorten_name | True, if the file name shall be shortened to 31 characters. False, if the full length shall be kept (default). |

|
static |
This method handles copying a file to a new folder.
If the user (given by $user) is the owner of the file (by looking at the user_id in the file reference) we can just make a new reference to that file. Else, we must copy the file and its content.
The file name is altered when a file with the identical name exists in the destination folder. In that case, only the name in the FileRef object of the file is altered and the File object's name is unchanged.
| FileRef | $source | The file reference for the file that shall be copied. |
| FolderType | $destination_folder | The destination folder for the file. |
| User | $user | The user who wishes to copy the file. |


|
static |
This method handles copying folders, including copying the subfolders and files recursively.
| FolderType | $source_folder | The folder that shall be copied. |
| FolderType | $destination_folder | The destination folder. |
| User | $user | The user who wishes to copy the folder. |


|
static |
Copies the content of a folder (files and subfolders) into a given path in the operating system's file system.
| FolderType | folder The folder whose content shall be copied. |
| string | path The path in the operating system's file system where the content shall be copied into. |
| string | user_id The user who wishes to copy the content. |
| string | min_perms If set, the selection of subfolders and files is limited to those which are visible for users having the minimum permissions. |
| bool | ignore_perms If set to true, files are copied without checking the minimum permissions or the permissions of the user given by user_id. |


|
static |
Counts the number of files inside a folder and its subfolders. The search result can be limited to the files belonging to one user and/or to the files which are readable for one user.
| FolderType | $folder | The folder whose files shall be counted. |
| bool | $count_subfolders | True, if files subfolders shall also be counted, too (default). False otherwise. |
| string | $owner_id | Optional user-ID to count only files of one user specified by the ID. |
| string | $user_id | Optional user-ID to count only files the user (specified by this user-ID) can read. |


|
static |
Handles the sub folder creation routine.
| FolderType | $destination_folder | The folder where the subfolder shall be linked. |
| User | $user | The user who wishes to create the subfolder. |
| string | $folder_type_class_name | The FolderType class name for the new folder |
| string | $name | The name for the new folder |
| string | $description | The description of the new folder |


This method handles deletign a file reference.
| FileRef | file_ref The file reference that shall be deleted |
| User | user The user who wishes to delete the file reference. |


|
static |
This method helps with deleting a folder.
| FolderType | $folder | The folder that shall be deleted. |
| User | $user | The user who wishes to delete the folder. |

|
static |
This method handles editing file reference attributes.
Checks that have to be made during the editing of a file reference are placed in this method so that a controller can simply call this method to change attributes of a file reference.
At least one of the three parameters name, description and license must be set. Otherwise this method will do nothing.
| FileRef | file_ref The file reference that shall be edited. |
| User | user The user who wishes to edit the file reference. |
| string|null | name The new name for the file reference |
| string|null | description The new description for the file reference. |
| string|null | content_terms_of_use_id The ID of the new ContentTermsOfUse object. |
| string|null | license The new license description for the file reference. |


|
static |
Retrieves additional data for an URL by looking at the HTTP header.
| string | $url | The URL from which additional data shall be fetched. |
| int | $level | The amount of redirects that have already been walked through. The $level parameter is only useful when this method calls itself recursively. |


|
static |
returns the available folder types, for given context and user
| string | SimpleORMap | $range_id_or_object | |
| string | $user_id |

|
static |
Builds a download link for the file archive of an archived course.
| ArchivedCourse | $archived_course | An archived course whose file archive is requested. |
| bool | $protected_archive | True, if the protected file archive is requested. False, if the "readable for everyone" file archive is requested (default). |

|
static |
Builds a download link for temporary files.


|
static |
Builds a download URL for the file archive of an archived course.
| ArchivedCourse | $archived_course | An archived course whose file archive is requested. |
| bool | $protected_archive | True, if the protected file archive is requested. False, if the "readable for everyone" file archive is requested (default). |

|
static |
Builds a download URL for temporary files.


|
static |
Creates a list of files and subfolders of a folder.
| FolderType | $top_folder | The folder whose content shall be retrieved. |
| string | $user_id | The ID of the user who wishes to get all files and subfolders of a folder. |
| bool | $check_file_permissions | Set to true, if file permissions shall be checked. Defaults to false. |


|
static |
Create link to a folder
| FolderType | Folder | $folder | the folder |

|
static |
returns the available folder types, There are several types of folders in Stud.IP. This method returns all available folder types.
|
static |
Create URL to a folder
| FolderType | Folder | $folder | the folder |

|
static |
Create URL to a folder
| FolderType | $folder | the folder |
| bool | $include_root |

|
static |
Returns the icon for a given file ref.
| FileRef | $ref | The file ref whose icon is requested. |
| string | $role | The requested role |
| array | $attributes | Optional additional attributes |


|
static |
Returns the icon for a given mime type.
| string | $mime_type | The mime type whose icon is requested. |
| string | $role | The requested role |
| array | $attributes | Optional additional attributes |


|
static |
Returns the icon name for a given mime type.
| string | $mime_type | The mime type whose icon is requested. |

|
static |
Returns an INBOX folder for the given user.
| User | user The user whose inbox folder is requested. |


|
static |
Returns a FolderType object for the outbox folder of the given user.
| User | user The user whose outbox folder is requested. |


|
static |
Creates a list of readable subfolders of a folder.
| FolderType | $top_folder | |
| string | $user_id |


|
static |
Returns a FolderType instance for a given folder-ID. This method can also get FolderType instances which are defined in a file system plugin.
| $id | The ID of a Folder object. | |
| null | $pluginclass | The name of a Plugin's main class. |


|
static |
Creates a list of unreadable subfolders of a folder.
| FolderType | $top_folder | |
| string | $user_id |

|
static |
|
static |
Handles uploading one or more files
| uploaded_files | A two-dimensional array with file data for all uploaded files. The array has the following structure in the second dimension: [ 'name': The name of the file 'error': An integer telling if there were errors. 0, if no errors occured. 'type': The uploaded file's mime type. 'tmp_name': Name of the temporary file that was created right after the upload. 'size': Size of the uploaded file in bytes. ] |
| folder | the folder where the files are inserted |
| user_id | the ID of the user who wants to upload files |


|
static |
This method handles moving a file to a new folder.
| FileRef | $source | The file reference for the file that shall be moved. |
| FolderType | $destination_folder | The destination folder. |
| User | $user | The user who wishes to move the file. |


|
static |
This method handles moving folders, including subfolders and files.
| FolderType | $source_folder | The folder that shall be moved. |
| FolderType | $destination_folder | The destination folder. |
| User | $user | The user who wishes to move the folder. |


|
static |
This method handles updating the File a FileRef is pointing to.
The parameters $source, $user and $uploaded_file_data are required for this method to work.
| FileRef | $source | The file reference pointing to a file that shall be updated. |
| User | $user | The user who wishes to update the file. |
| Array | $uploaded_file_data | The data of the uploaded new version of the file that is going to be updated. |
| bool | $update_filename | True, if the file name of the File and the FileRef shall be set to the name of the uploaded new version of the file. False otherwise. |
| bool | $update_other_references | If other FileRefs pointing to the File that is going to be updated shall be updated too, set this to True. In case only the FileRef $source and its file shall be updated, set this to False. In the latter case the File will be copied and the copy gets updated. |

