Stud.IP  4.1 Revision
SharedVersionController Class Reference
Inheritance diagram for SharedVersionController:
Inheritance graph
Collaboration diagram for SharedVersionController:
Collaboration graph

Public Member Functions

 version_action ($stgteil_id, $version_id=null)
 
 diff_select_action ($version_id)
 
 diff_action ($new_id=null, $old_id=null)
 
 export_action ($version_id=null, $type=null)
 
 delete_version_action ($version_id)
 
 abschnitt_action ($abschnitt_id=null)
 
 abschnitte_action ($version_id)
 
 delete_abschnitt_action ($abschnitt_id, $version_id=null)
 
 add_modul_action ($version_id)
 
 modul_zuordnung_action ($abschnitt_modul_id)
 
 delete_modul_action ($abschnitt_id, $modul_id)
 
 modulteile_action ($abschnitt_modul_id)
 
 modulteil_semester_action ($abschnitt_modul_id, $modulteil_id)
 
 dokumente_properties_action ($dokument_id)
 
 copy_version_action ($version_id)
 
 sort_action ()
 
 details_abschnitt_action ($abschnitt_id, $modul_id=null)
 
 approve_action ($version_id)
 
- Public Member Functions inherited from MVVController
 before_filter (&$action, &$args)
 
 paramSuffix ($action='')
 
 renderSortLink ($action, $text, $field, $attributes=null)
 
 jsUrl ($to='', $params=array())
 
 qs_result_action ()
 
- Public Member Functions inherited from StudipController
 before_filter (&$action, &$args)
 
 perform ($unconsumed_path)
 
 after_filter ($action, $args)
 
 validate_args (&$args, $types=NULL)
 
 url_for ($to='')
 
 link_for ($to='')
 
 relocate ($to)
 
 rescue ($exception)
 
 render_json ($data)
 
 relay ($to_uri)
 
 perform_relayed ($unconsumed)
 
 render_template_as_string ($template, $layout=null)
 

Protected Member Functions

 abschnitte ($version_id)
 
- Protected Member Functions inherited from MVVController
 initSearchParams ($action='')
 
 initPageParams ($action=null)
 
 setSidebar ()
 
 do_search ($class_name, $search_term=null, $search_id=null, $filter=null)
 
 getSearchResult ($class_name)
 
 reset_search ($action='')
 
 reset_page ($action='')
 
 sessSet ($key, $value)
 
 sessGet ($key, $default=null)
 
 sessRemove ($keys)
 
 sessDelete ()
 

Additional Inherited Members

- Static Public Member Functions inherited from MVVController
static trim ($text)
 
- Data Fields inherited from MVVController
 $search_result = array()
 
 $search_term = ''
 
 $search_id = null
 
 $param_suffix = ''
 
- Static Public Attributes inherited from MVVController
static $items_per_page
 
- Static Protected Member Functions inherited from MVVController
static IsVisible ()
 
- Protected Attributes inherited from MVVController
 $sidebar_rendered = false
 
 $session_key
 
- Protected Attributes inherited from AuthenticatedController
 $with_session = true
 
 $allow_nobody = false
 
- Protected Attributes inherited from StudipController
 $with_session = false
 
 $allow_nobody = true
 
 $encoding = "utf-8"
 
 $utf8decode_xhr = false
 

Member Function Documentation

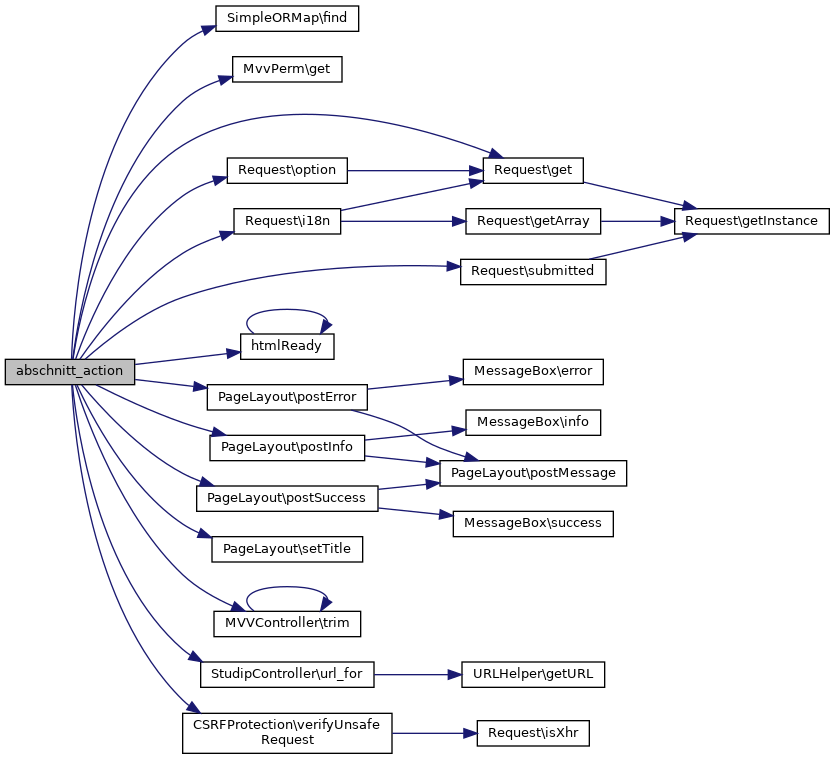
◆ abschnitt_action()

abschnitt_action (   $abschnitt_id = null)
Here is the call graph for this function:

◆ abschnitte()

abschnitte (   $version_id)
protected
Here is the call graph for this function:
Here is the caller graph for this function:

◆ abschnitte_action()

abschnitte_action (   $version_id)
Here is the call graph for this function:
Here is the caller graph for this function:

◆ add_modul_action()

add_modul_action (   $version_id)
Here is the call graph for this function:

◆ approve_action()

approve_action (   $version_id)
Here is the call graph for this function:

◆ copy_version_action()

copy_version_action (   $version_id)

copy a version

Here is the call graph for this function:

◆ delete_abschnitt_action()

delete_abschnitt_action (   $abschnitt_id,
  $version_id = null 
)
Here is the call graph for this function:

◆ delete_modul_action()

delete_modul_action (   $abschnitt_id,
  $modul_id 
)
Here is the call graph for this function:

◆ delete_version_action()

delete_version_action (   $version_id)
Here is the call graph for this function:

◆ details_abschnitt_action()

details_abschnitt_action (   $abschnitt_id,
  $modul_id = null 
)
Here is the call graph for this function:
Here is the caller graph for this function:

◆ diff_action()

diff_action (   $new_id = null,
  $old_id = null 
)
Here is the call graph for this function:

◆ diff_select_action()

diff_select_action (   $version_id)
Here is the call graph for this function:

◆ dokumente_properties_action()

dokumente_properties_action (   $dokument_id)
Here is the call graph for this function:

◆ export_action()

export_action (   $version_id = null,
  $type = null 
)
Here is the call graph for this function:

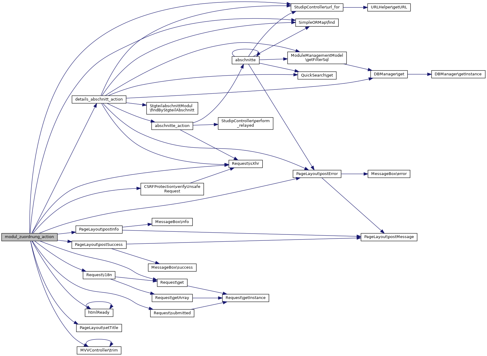
◆ modul_zuordnung_action()

modul_zuordnung_action (   $abschnitt_modul_id)
Here is the call graph for this function:

◆ modulteil_semester_action()

modulteil_semester_action (   $abschnitt_modul_id,
  $modulteil_id 
)
Here is the call graph for this function:

◆ modulteile_action()

modulteile_action (   $abschnitt_modul_id)
Here is the call graph for this function:

◆ sort_action()

sort_action ( )

sorts studiengaenge

Here is the call graph for this function:

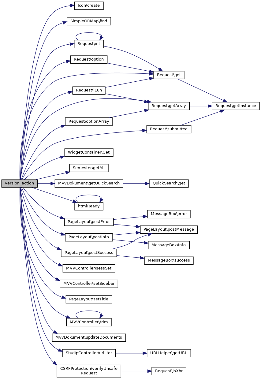
◆ version_action()

version_action (   $stgteil_id,
  $version_id = null 
)
Here is the call graph for this function:

The documentation for this class was generated from the following file: