Stud.IP  4.1 Revision
MVVController Class Reference
Inheritance diagram for MVVController:
Inheritance graph
Collaboration diagram for MVVController:
Collaboration graph

Public Member Functions

 before_filter (&$action, &$args)
 
 paramSuffix ($action='')
 
 renderSortLink ($action, $text, $field, $attributes=null)
 
 jsUrl ($to='', $params=array())
 
 qs_result_action ()
 
- Public Member Functions inherited from StudipController
 before_filter (&$action, &$args)
 
 perform ($unconsumed_path)
 
 after_filter ($action, $args)
 
 validate_args (&$args, $types=NULL)
 
 url_for ($to='')
 
 link_for ($to='')
 
 relocate ($to)
 
 rescue ($exception)
 
 render_json ($data)
 
 relay ($to_uri)
 
 perform_relayed ($unconsumed)
 
 render_template_as_string ($template, $layout=null)
 

Static Public Member Functions

static trim ($text)
 

Data Fields

 $search_result = array()
 
 $search_term = ''
 
 $search_id = null
 
 $param_suffix = ''
 

Static Public Attributes

static $items_per_page
 

Protected Member Functions

 initSearchParams ($action='')
 
 initPageParams ($action=null)
 
 setSidebar ()
 
 do_search ($class_name, $search_term=null, $search_id=null, $filter=null)
 
 getSearchResult ($class_name)
 
 reset_search ($action='')
 
 reset_page ($action='')
 
 sessSet ($key, $value)
 
 sessGet ($key, $default=null)
 
 sessRemove ($keys)
 
 sessDelete ()
 

Static Protected Member Functions

static IsVisible ()
 

Protected Attributes

 $sidebar_rendered = false
 
 $session_key
 
- Protected Attributes inherited from AuthenticatedController
 $with_session = true
 
 $allow_nobody = false
 
- Protected Attributes inherited from StudipController
 $with_session = false
 
 $allow_nobody = true
 
 $encoding = "utf-8"
 
 $utf8decode_xhr = false
 

Member Function Documentation

◆ before_filter()

◆ do_search()

do_search (   $class_name,
  $search_term = null,
  $search_id = null,
  $filter = null 
)
protected

Perform the search for mvv objects of type defined by $class_name. Uses the findBySearchTerm method with its parameters $search_term and $filter. If $search_id is given, only this item will be found. Sets info messages with number of hits to page layout.

See also
ModuleManagementModel::findBySearchTerm()
Parameters
string$class_nameThe name of an mvv object class.
string$search_termThe search term.
string$search_idThe id of an mvv object selected in quicksearch.
array$filterAn array with filter options feeded to search function to restrict search result.
Here is the call graph for this function:
Here is the caller graph for this function:

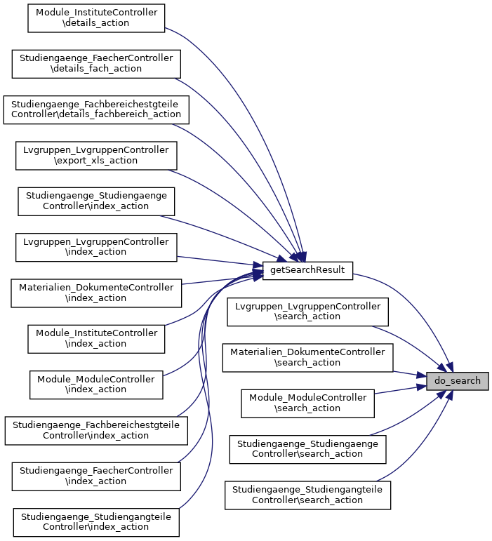
◆ getSearchResult()

getSearchResult (   $class_name)
protected

Returns the current search result of the given class. The search result is an array of object ids.

Parameters
stringThe class name of the found objects.
Returns
array Array of search results.
Here is the call graph for this function:
Here is the caller graph for this function:

◆ initPageParams()

initPageParams (   $action = null)
protected

Initialzes the controller (considers name of action if given) based parameters for page navigation and bind them to url.

Parameters
string$actionThe name of the action (optional).
Here is the call graph for this function:
Here is the caller graph for this function:

◆ initSearchParams()

initSearchParams (   $action = '')
protected

Initialzes the controller (considers name of action if given) based parameters for search and bind them to url.

Parameters
string$actionThe name of the action (optional).
Here is the call graph for this function:
Here is the caller graph for this function:

◆ IsVisible()

static IsVisible ( )
staticprotected

Determines the visibility of this controller.

Returns
bool True if the controller is visible.

Reimplemented in Search_AngebotController, Search_ModuleController, and Search_StudiengaengeController.

Here is the call graph for this function:

◆ jsUrl()

jsUrl (   $to = '',
  $params = array() 
)

Renders a html snippet containing an url. This url is used by java script.

Parameters
string$toA string containing a controller and optionally an action. Default is the current controller.
array$paramsAn array with url parameters.
Returns
string The html used in templates
Here is the call graph for this function:

◆ paramSuffix()

paramSuffix (   $action = '')

Returns a controller based (considers name of action if given) suffix for url parameters.

Parameters
string$actionThe name of the action (optional).
Returns
string Suffix for parameters.
Here is the caller graph for this function:

◆ qs_result_action()

qs_result_action ( )

This action is used to show a select box instead of an input field if the user has clicked on the magnifier icon of a quicksearch.

Exceptions
Trails_Exception
Here is the call graph for this function:

◆ renderSortLink()

renderSortLink (   $action,
  $text,
  $field,
  $attributes = null 
)

Renders a html snippet with a sort link used in table headers.

Parameters
string$actionThe action called by this link.
string$textThe text of the link.
string$fieldThe sort to sort by.
array$attributesAdditional url attributes.
Returns
string The html snippet.

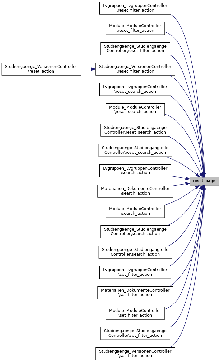
◆ reset_page()

reset_page (   $action = '')
protected

Resets the main page parameters for pagination and sorting for the given action.

Parameters
string$actionThe name of the action that uses the pagination and sorting.
Here is the call graph for this function:
Here is the caller graph for this function:

◆ reset_search()

reset_search (   $action = '')
protected

Deletes the search results stored in $this->search_result for the given action.

Parameters
string$actionThe name of the action that uses the particular search.

Reimplemented in Search_ModuleController.

Here is the call graph for this function:
Here is the caller graph for this function:

◆ sessDelete()

sessDelete ( )
protected

Deletes all values from the session used in this controller.

Here is the caller graph for this function:

◆ sessGet()

sessGet (   $key,
  $default = null 
)
protected

Returns the value of the given key from the session.

Parameters
string$keyThe key of the value to return.
Returns
mixed The value from session with the given key.
Here is the caller graph for this function:

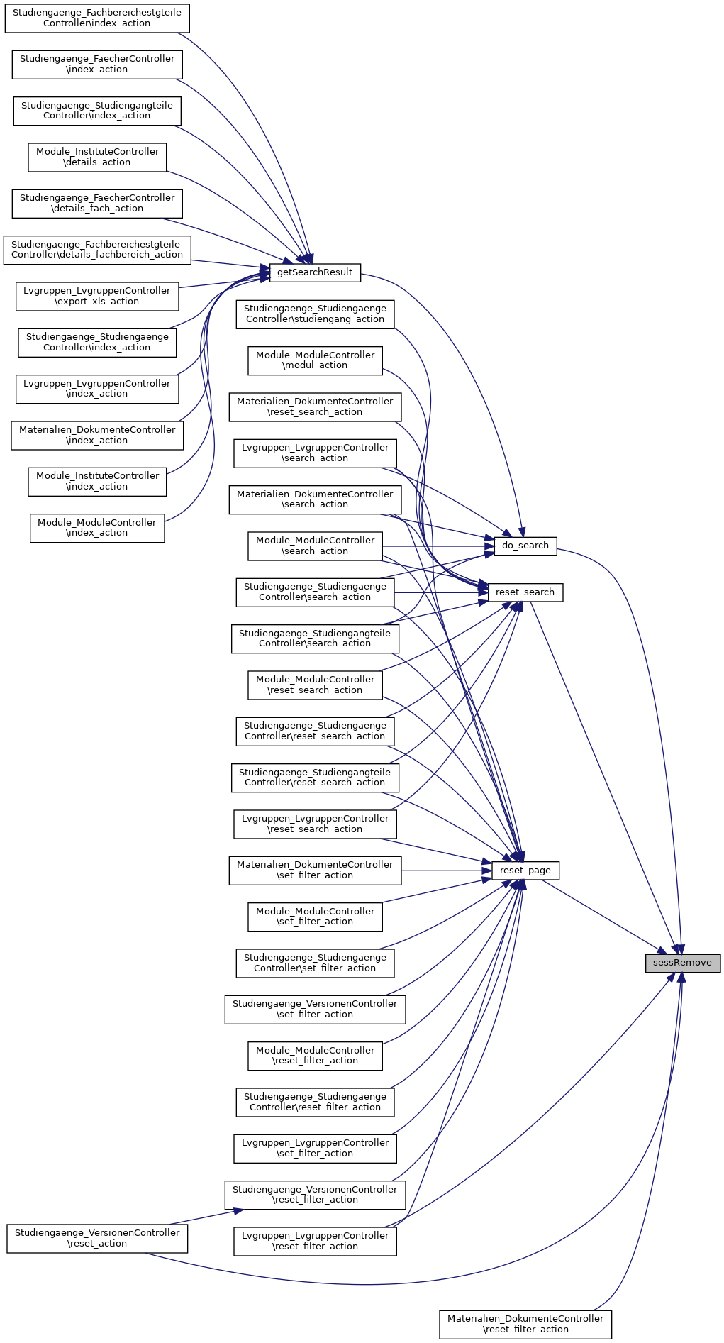
◆ sessRemove()

sessRemove (   $keys)
protected

Removes the value with the given key from the session.

Parameters
string | array$keysThe key of the value to remove from session.
Here is the caller graph for this function:

◆ sessSet()

sessSet (   $key,
  $value 
)
protected

Stores a value with the given key in the session.

Parameters
string$keyThe key of the value.
mixed$valueThe value to store under the given key.
Returns
the stored value
Here is the caller graph for this function:

◆ setSidebar()

◆ trim()

static trim (   $text)
static

This weird WYSIWIG-Editor stores an empty string as an empty diff-element. Use this function to check whether the field has no content (no input by the user).

Parameters
string$textThe text from db to check.
Returns
string An empty string, if the content is an empty diff or an empty string
Here is the call graph for this function:
Here is the caller graph for this function:

Field Documentation

◆ $items_per_page

$items_per_page
static

◆ $param_suffix

$param_suffix = ''

◆ $search_id

$search_id = null

◆ $search_result

$search_result = array()

◆ $search_term

$search_term = ''

◆ $session_key

$session_key
protected

◆ $sidebar_rendered

$sidebar_rendered = false
protected

The documentation for this class was generated from the following file: